|
|
(21), (22) Заявка: 2002133427/09, 10.12.2002
(24) Дата начала отсчета срока действия патента:
10.12.2002
(43) Дата публикации заявки: 10.07.2004
(45) Опубликовано: 10.11.2004
(56) Список документов, цитированных в отчете о поиске:
RU 2150785 C1, 10.06.2000. RU 99118011 C1, 27.08.2001. WO 01/01624 A1, 04.01.2001. US 5719883 А, 17.02.1998. US 5638384 А, 10.06.1997.
Адрес для переписки:
394030, г.Воронеж, ул. Студенческая, 36, ГНИИИ ПТЗИ Гостехкомиссии России
|
(72) Автор(ы):
Герасименко В.Г. (RU), Тупота В.И. (RU), Тупота А.В. (RU)
(73) Патентообладатель(и):
Государственный научно-исследовательский испытательный институт проблем технической защиты информации Государственной технической комиссии при Президенте Российской Федерации (RU)
|
(54) СПОСОБ ПЕРЕДАЧИ ДИСКРЕТНОЙ ИНФОРМАЦИИ В СИСТЕМАХ С ОБРАТНОЙ СВЯЗЬЮ
(57) Реферат:
Изобретение относится к области радиосвязи, электросвязи и вычислительной техники, а конкретнее к области способов и устройств передачи информации в вычислительных сетях. Сущность изобретения заключается в делении на передающем конце линии связи входного сигнала на блоки длиной n-бит, формировании сообщения в виде последовательности нескольких блоков, запоминании и передаче сформированного сообщения, а на приемном конце линии связи запоминании сообщения после приема и передаче его по каналу обратной связи на передающий конец линии связи, приеме сообщения на передающем конце линии связи и проведении сверки переданного и принятого сообщений, передаче на приемный конец линии связи последующих сообщений, если сверяемые сообщения совпадают, передаче на приемный конец линии связи команды на стирание сообщения, если сверяемые сообщения не совпадают, и осуществлении повторной передачи сформированного сообщения на приемный конец линии связи после стирания на приемном конце линии связи ошибочно принятого сообщения, причем на приемном конце линии связи принимаемое сообщение кодируют путем сложения по модулю Р=2n каждого символа сообщения i с закодированным предыдущим символом i-1 этого сообщения i i-1+ i (mod P), а на передающем конце линии связи передаваемое сообщение кодируют аналогично, как и на приемном конце линии связи, проводят сверку закодированных сообщений и осуществляют передачу последующих сообщений, если нет расхождений в двух или более смежных символах сравниваемых сообщений. Технический результат, достигаемый при осуществлении изобретения, состоит в повышении скорости передачи информации в условиях сильных помех. 2 з.п. ф-лы, 2 ил.

Изобретение относится к области радиосвязи, электросвязи и вычислительной техники, а конкретнее к области способов и устройств передачи информации в вычислительных сетях.
Известны способы передачи дискретной информации в системах с обратной связью (см., например, [1] стр. 395-427, [2], [3]).
В известных способах при наличии искажений информации используют повторную передачу сообщений. При этом по каналу обратной связи передают либо принятые сообщения (системы с информационной обратной связью), либо решение о правильном или ошибочном приеме сообщений (системы с решающей обратной связью). Применение обратной связи обеспечивает высокую достоверность передаваемой информации.
В системах с обратной связью избыточность зависит от реального отношения сигнал/помеха и является величиной случайной, поскольку ее вводят по мере возникновения ошибок. В связи с этим при прочих равных условиях избыточность в системах с обратной связью может быть значительно меньше избыточности, вводимой в каждую кодовую комбинацию для обнаружения и исправления ошибок и достаточной для заданной достоверности передачи информации [1].
Наиболее близким по технической сущности к заявляемому способу является способ, описанный в [1] стр. 397. Способ включает на передающем конце линии связи деление входного сигнала на блоки длиной n-бит, формирование сообщения в виде последовательности нескольких блоков, запоминание и передачу сформированного сообщения, а на приемном конце линии связи запоминание сообщения после приема и передачу его по каналу обратной связи на передающий конец линии связи, прием сообщения на передающем конце линии связи и проведение сверки переданного и принятого сообщений, передачу на приемный конец линии связи последующих сообщений, если сверяемые сообщения совпадают, передачу на приемный конец линии связи команды на стирание сообщения, если сверяемые сообщения не совпадают, и осуществление повторной передачи сформированного сообщения на приемный конец линии связи после стирания на приемном конце линии связи ошибочно принятого сообщения.
Однако способ-прототип имеет недостаток. При наличии сильных помех в линии связи и при активных вторжениях резко уменьшается скорость передачи информации, так как возрастает среднее число передач каждого сообщения, обеспечивающее требуемую надежность связи.
Таким образом, в изобретении решается проблема повышения скорости передачи информации в условиях сильных помех.
Это достигается тем, что в известном способе передачи дискретной информации в системах с обратной связью, заключающемся в делении на передающем конце линии связи входного сигнала на блоки длиной n-бит, формировании сообщения в виде последовательности нескольких блоков, запоминании и передаче сформированного сообщения, а на приемном конце линии связи запоминании сообщения после приема и передаче его по каналу обратной связи на передающий конец линии связи, приеме сообщения на передающем конце линии связи и проведении сверки переданного и принятого сообщений, передаче на приемный конец линии связи последующих сообщений, если сверяемые сообщения совпадают, передаче на приемный конец линии связи команды на стирание сообщения, если сверяемые сообщения не совпадают, и осуществлении повторной передачи сформированного сообщения на приемный конец линии связи после стирания на приемном конце линии связи ошибочно принятого сообщения, согласно изобретению на приемном конце линии связи принимаемое сообщение кодируют путем сложения по модулю Р=2n каждого символа сообщения аi с закодированным предыдущим символом i-1 этого сообщения i= i-1+ai (mod Р), а на передающем конце линии связи передаваемое сообщение кодируют аналогично, как и на приемном конце линии связи, проводят сверку закодированных сообщений и осуществляют передачу последующих сообщений, если нет расхождений в двух или более смежных символах сравниваемых сообщений.
В совокупности признаков заявленного способа используется следующая терминология и обозначения:
– дискретная информация – это сообщения или данные, записанные в двоичном коде и представленные сигналом в виде последовательности нулевых и единичных бит;
– символ – это число, записанное в виде знаков двоичной системы счисления и представленное в виде последовательности (комбинации) нулевых и единичных бит;
– – отношение сравнимости (а b(mod р)) – а сравнимо с b по модулю р: два числа а и b называются сравнимыми по модулю р, если при делении обеих чисел на р их остатки равны;
– сложение чисел а и b по модулю p означает, что два числа складываются обычным образом, а их сумма переводится в конечное множество с помощью сравнения по модулю p.
Эти отличительные признаки по сравнению с прототипом позволяют сделать вывод о соответствии заявляемого технического решения критерию “новизна”.
В предлагаемом способе передачи дискретной информации в системах с обратной связью перечисленная совокупность существенных признаков в указанном порядке обеспечивает высокую скорость передачи информации, так как сокращается среднее число передач каждого сообщения, поскольку для используемого способа кодирования символов сообщения при искажении какого-то одного из закодированных символов ошибка при декодировании сообщения распространяется и на соседний символ. При искажении одного кодируемого символа ошибка при кодировании сообщения распространяется на всю длину сообщения и все последующие символы кодированного сообщения будут искажены.
Эти свойства используемого кода позволяют не только обнаруживать искаженные символы в передаваемых сообщениях, но и исправлять искаженные символы при приеме кодированного сообщения.
Именно новое свойство совокупности признаков, приводящих к увеличению скорости передачи информации в системах с обратной связью в условиях сильных помех и активных вторжений позволяет сделать вывод о соответствии предлагаемого технического решения критерию “изобретательский уровень”.
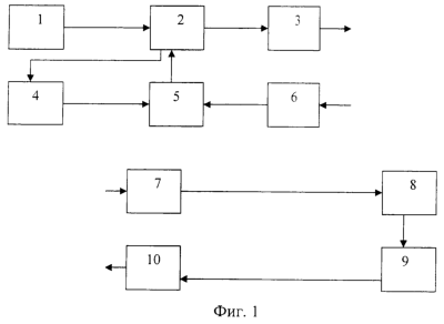
Предлагаемый способ передачи дискретной информации в системах с обратной связью опробован в лабораторных условиях. Пример реализации данного способа с помощью устройств представлен на фиг.1, где:
блок 1 – источник сигнала;
блок 2 – первое запоминающее устройство;
блок 3 – первый передатчик;
блок 4 – первое кодирующее устройство;
блок 5 – схема сравнения;
блок 6 – первый приемник;
блок 7 – второй приемник;
блок 8 – второе запоминающее устройство;
блок 9 – второе кодирующее устройство;
блок 10 – второй передатчик.
Кодирующее устройство может быть реализовано с помощью ЭВМ или с помощью отдельных устройств.
На фиг.2 представлена блок-схема кодирующего устройства, где блок 11 – сумматор по модулю Р, а блок 12 – линия задержки на один символ.
Сигнал в виде последовательности нулевых и единичных бит
{111000001000011000101001111010001110010010110111011001
1010101111}
делят на блоки. Для простоты описания работы устройства будем считать, что длина блока равна n=3 биты. В этом случае Р=2n=8, а последовательность блоков будет иметь вид
{111 000 001 000 011 000 101 001 111 010 001 110 010 010 110
111 011 001 101 010 111}.
Последовательность блоков подают в первое запоминающее устройство 2, где формируют сообщение в виде последовательности символов {7,0,1,0,3,0,5,1,7,2,1,6,2,2,6,7,3,1,5,2,7}. Сформированное сообщение с помощью устройств 3 и 7 передают по линии связи и запоминают в устройстве 8 на приемном конце линии связи. Принятое сообщение кодируют в устройстве 9, где каждый символ сообщения определяют в соответствии с формулой i= i-1+ai (mod P) и закодированное сообщение в виде {7,7,0,0,3,3,0,1,0,2,3,1,3,5,3,2,5,6,3,5,4} с помощью устройств 10 и 6 передают на передающий конец линии связи для использования его в схеме сравнения 5. Сформированное сообщение в устройстве 2 подают в устройство 4, где его кодируют аналогично, как и на приемном конце линии связи, и подают на схему сравнения 5. В устройстве 5 сравнивают закодированные сообщения и при их совпадении подают команду на передачу последующих сообщений. Если имеются расхождения в двух или более смежных символах, то с помощью устройств 3 и 7 передают на приемный конец линии связи команду на стирание в устройстве 8 ошибочно принятого сообщения и осуществляют повторную передачу сформированного сообщения на приемный конец линии связи после стирания ошибочно принятого сообщения.
Например, если в принятом закодированном сообщении исказится 10-ый символ и вместо значения 2 будет принято значение 6, а символы первоначально принятого сообщения не подверглись искажениям, то, осуществив кодирование сформированного сообщения {7,0,1,0,3,0,5,1,7,2,1,6,2,2,6,7,3,1,5,2,7}, получим последовательность символов в виде {7,7,0,0,3,3,0,1,0,2,3,1,3,5,3,2,5,6,3,5,4}, которая будет отличаться от принятого сообщения {7,7,0,0,3,3,0,1,0,6,3,1,3,5,3,2,5,6,3,5,4} значением одного искаженного символа.
Если же произойдет ошибка при приеме сообщения на приемном конце линии связи и вместо сообщения {7,0,1,0,3,0,5,1,7,2,1,6,2,2,6,7,3,1,5,2,7} будет принято сообщение {7,0,1,0,3,0,5,1,7,5,1,6,2,2,6,7,3,1,5,2,7}, в котором 10-ый символ исказился (значение 2 изменилось на значение 5), то при кодировании этого сообщения получим последовательность символов {7,7,0,0,3,3,0,1,0,6,3,1,3,5,3,2,5,6,3,5,4}, которая будет отличаться от сформированного на передающем конце линии связи закодированного сообщения {7,7,0,0,3,3,0,1,0,5,6,4,6,0,6,5,0,1,6,0,7} во всех последующих смежных символах, поскольку ошибка при кодировании сообщения распространяется на всю длину сообщения. В этом случае осуществляют повторную передачу сформированного сообщения.
Поскольку искаженные символы принимаемого закодированного сообщения на передающем конце линии связи могут корректироваться, то уменьшается среднее число передач одного сообщения и увеличивается скорость передачи информации.
Кодирование сообщений на приемном и передающем концах линии связи может также осуществляться путем поразрядного сложения по модулю два битов очередного символа сообщения с битами предыдущего закодированного символа этого сообщения.
Если символы передаваемого сообщения будут кодировать на передающем конце линии связи корректирующим кодом, исправляющим одиночные ошибки, а на приемном конце линии связи будут осуществлять декодирование принятых символов и их корректировку, то уменьшается среднее число передач одного сообщения. За счет этого также увеличивается скорость передачи информации.
Реализация предлагаемого способа не вызывает затруднений, так как все блоки и узлы, входящие в устройство, реализующее способ, общеизвестны и широко описаны в технической литературе.
Источники информации
1. С.И. Бычков. Космические радиотехнические комплексы. М.: Советское радио, 1967.
2. Л.М. Финк. Теория передачи дискретных сообщений. М.: Советское радио, 1963.
3. Способ передачи дискретной информации в радиолинии с псевдослучайной перестройкой рабочей частоты и устройство для его осуществления. Заявка на изобретение №99123808/09 от 10.11.1999, МПК7 Н 04 В 1/713.
Формула изобретения
1. Способ передачи дискретной информации, заключающийся в том, что на передающем конце линии связи преобразуют входной сигнал сообщения в последовательность кодовых комбинаций, состоящих из n-информационных бит, добавляют к каждой кодовой комбинации информационных бит по k-контрольных бит, комбинацию которых определяют в зависимости от комбинации n-информационных бит, а на приемном конце линии связи восстанавливают сообщение по принятым кодовым комбинациям и подают его на оконечное устройство, отличающийся тем, что на передающем конце линии связи в каждой кодовой комбинации сообщения выбирают по k-информационных бит, выбранной последовательности комбинаций из k-информационных бит сопоставляют последовательность символов и определяют по формуле
i i-1+ i (mod P),
где Р=2k;
символы , – это числа, записанные в виде знаков двоичной системы счисления и представленные в виде последовательности (комбинации) нулевых и единичных бит;
i – символ, соответствующий комбинации из k-информационных бит;
i – символ, соответствующий комбинации из k-контрольных бит;
i-1 – символ соответствующий комбинации из k-контрольных бит предыдущей кодовой комбинации сообщения,
а на приемном конце линии связи для каждой кодовой комбинации корректирующий символ вычисляют по формуле
*i i+ сi-1 (mod P),
где ci-1=P- i-1, ci-1 – сопряженный символ, соответствующий комбинации из k-контрольных бит предыдущей кодовой комбинации;
*i – корректирующий символ для комбинации информационных бит,
сравнивают корректирующие символы *i с символами i, при этом, если есть расхождения в сравниваемых символах и нет расхождений в двух смежных кодовых комбинациях, то осуществляют корректировку искаженных символов и заменяют искаженные символы i на корректирующие символы *i, а если есть расхождения в сравниваемых символах двух смежных кодовых комбинациях сообщения, то корректирующие символы для комбинации контрольных бит вычисляют по формуле
*i= i+ *i-1 (mod Р),
где *i – корректирующий символ для комбинации контрольных бит;
*i-1 – корректирующий символ для комбинации контрольных бит предыдущей кодовой комбинации сообщения,
сравнивают их с символами i, и корректируют искаженные смежные комбинации информационных бит, если возникли расхождения в сравниваемых символах всех последующих комбинациях контрольных бит.
2. Способ по п.1, отличающийся тем, что комбинацию из k-корректируемых информационных бит выбирают в зависимости от важности каждой информационной биты в кодовой комбинации из n-бит.
3. Способ по п.1 или 2, отличающийся тем, что при определении комбинации контрольных бит и корректирующих символов для комбинаций информационных и контрольных бит вместо операции сложения символов по модулю Р используют операцию поразрядного сложения битов по модулю два.
РИСУНКИ
MM4A – Досрочное прекращение действия патента СССР или патента Российской Федерации на изобретение из-за неуплаты в установленный срок пошлины за поддержание патента в силе
Дата прекращения действия патента: 11.12.2007
Извещение опубликовано: 27.07.2009 БИ: 21/2009
|
|