|
|
(21), (22) Заявка: 2002134308/09, 19.12.2002
(24) Дата начала отсчета срока действия патента:
19.12.2002
(43) Дата публикации заявки: 10.07.2004
(45) Опубликовано: 10.11.2004
(56) Список документов, цитированных в отчете о поиске:
RU 99120097 А, 27.08.2001. ЕР 0624000 А2, 27.04.1995. WO 99/33183 A1, 01.07.1999. US 5477222 A, 19.12.1995.
Адрес для переписки:
394030, г.Воронеж, ул. Студенческая, 36, ГНИИИ ПТЗИ Гостехкомиссии России
|
(72) Автор(ы):
Герасименко В.Г. (RU), Тупота В.И. (RU), Тупота А.В. (RU)
(73) Патентообладатель(и):
Государственный научно-исследовательский испытательный институт проблем технической защиты информации Государственной технической комиссии при Президенте Российской Федерации (RU)
|
(54) СПОСОБ ПЕРЕДАЧИ ДИСКРЕТНОЙ ИНФОРМАЦИИ
(57) Реферат:
Изобретение относится к области радиосвязи, электросвязи и вычислительной техники, а конкретнее к области способов и устройств передачи информации в вычислительных сетях. Сущность изобретения заключается в преобразовании входного сигнала сообщения на передающем конце линии связи в последовательность кодовых комбинаций, состоящих из n – информационных бит, добавлении к каждой кодовой комбинации информационных бит по k – контрольных бит, комбинацию которых определяют в зависимости от комбинации n – информационных бит, а на приемном конце линии связи восстановлении сообщения по принятым кодовым комбинациям и подаче его на оконечное устройство, причем на передающем конце линии связи комбинацию из k – контрольных бит выбирают в соответствии с символом i, определяемым путем сложения по модулю Р=2k символа i, соответствующего комбинации из k – выбранных информационных бит с символом i-1, соответствующим комбинации из k – контрольных бит предыдущей кодовой комбинации сообщения i= i-1+ i, (mod F), а на приемном конце линии связи для каждой кодовой комбинации формируют корректирующий символ *i для выбранной комбинации из k – информационных бит путем сложения по модулю P=2k символа i, соответствующего принятой комбинации контрольных бит, с сопряженным символом ci-1, соответствующим комбинации контрольных бит предыдущей кодовой комбинации сообщения *i= i+ ci-1 (mod P), где ci-1=P- i-1, сравнивают сформированные корректирующие символы *i с символами i, соответствующими комбинации из k – выбранных и принятых информационных бит, при этом если нет искажений в двух смежных сравниваемых символах, то заменяют все искаженные комбинации из k – выбранных информационных бит i на комбинации, соответствующие корректирующим символам i для комбинации из k – выбранных информационных бит, а если имеются расхождения в двух смежных сравниваемых символах i, a*i и i+i, *ii+1, то корректируют искаженные смежные комбинации из k – выбранных и принятых информационных бит только для случая, когда комбинации контрольных бит не подверглись искажениям. Технический результат, достигаемый при осуществлении изобретения, состоит в на повышении помехоустойчивости передачи дискретной информации 2 з.п. ф-лы, 1 ил.

Изобретение относится к области радиосвязи, электросвязи и вычислительной техники, а конкретнее к области способов и устройств передачи информации в вычислительных сетях.
Известны способы передачи дискретной информации (см., например, [1] стр.357-369, [2] стр.200-231, заявка на изобретение №99120097/09 от 17.12.1998 [3]).
В известных способах передачу дискретной информации осуществляют путем преобразования сообщения в последовательность различимых сигналов (кодовых комбинаций), которые изменяют таким образом, чтобы они обладали способностью обнаруживать и корректировать ошибки при приеме, вызываемые воздействием помех, и восстанавливать сообщения по принятым кодовым комбинациям.
Известные способы обеспечивают помехоустойчивость связи, но обладают большой избыточностью при передаче сообщений в условиях сильных помех.
Наиболее близким по технической сущности к заявляемому способу является способ, описанный в [1] стр.358. Способ включает на передающем конце линии связи преобразование входного сигнала сообщения в последовательность кодовых комбинаций, состоящих из n – информационных бит, добавление к каждой кодовой комбинации информационных бит по k – контрольных бит, комбинацию которых определяют в зависимости от комбинации n – информационных бит, а на приемном конце линии связи осуществляют восстановление сообщения по принятым кодовым комбинациям и подачу его на оконечное устройство.
Однако способ-прототип имеет недостаток. При увеличении помех в линии связи и при активных вторжениях уменьшается помехозащищенность связи, так как корректирующие возможности кода ограничены вводимой избыточностью.
Таким образом, в изобретении решается проблема повышения помехоустойчивости связи в условиях помех.
Это достигается тем, что в известном способе передачи дискретной информации, заключающемся в преобразовании входного сигнала сообщения на передающем конце линии связи в последовательность кодовых комбинаций, состоящих из n – информационных бит, добавлении к каждой кодовой комбинации информационных бит по k – контрольных бит, комбинацию которых определяют в зависимости от комбинации n – информационных бит, а на приемном конце линии связи осуществлении восстановления сообщения по принятым кодовым комбинациям и подаче его на оконечное устройство согласно изобретению на передающем конце линии связи комбинацию из k – контрольных бит выбирают в соответствии с символом i, определяемым путем сложения по модулю P=2k символа ai, соответствующего комбинации из k – выбранных информационных бит с символом i-1, соответствующим комбинации из k – контрольных бит предыдущей кодовой комбинации сообщения i i-1+ai (mod Р), а на приемном конце линии связи для каждой кодовой комбинации формируют корректирующий символ а*i для выбранной комбинации из k – информационных бит путем сложения по модулю P=2k символа i, соответствующего принятой комбинации контрольных бит, с сопряженным символом сi-1, соответствующим комбинации контрольных бит предыдущей кодовой комбинации сообщения а*i i+ ci-1 (mod Р), где ci-1=Р- i-1, сравнивают сформированные корректирующие символы a*i, с символами аi, соответствующими комбинации из k – выбранных и принятых информационных бит, при этом если нет искажений в двух смежных сравниваемых символах, то заменяют все искаженные комбинации из k – выбранных информационных бит аi на комбинации, соответствующие корректирующим символам a*i для комбинации из k – выбранных информационных бит, а если имеются искажения в двух смежных сравниваемых символах аi, а*i, и аi+1, а*i+1, то формируют корректирующие символы *i, для комбинаций контрольных бит путем сложения по модулю P=2k символа аi, соответствующего комбинации из k – выбранных и принятых информационных бит со всеми предыдущими символами, соответствующими комбинациям из k – выбранных и принятых информационных бит этого сообщения *i ai+ *i-1 (mod Р), сравнивают их с символами i, соответствующим комбинации из k – принятых контрольных бит и корректируют искаженные смежные комбинации из k – выбранных и принятых информационных бит если возникли расхождения в последующих сравниваемых комбинациях контрольных бит.
В совокупности признаков заявленного способа используется следующая терминология и обозначения:
– дискретная информация – это сообщения или данные, записанные в двоичном коде и представленные сигналом в виде последовательности нулевых и единичных бит;
– символ – это число, например а, записанное в виде знаков двоичной системы счисления и представленное в виде последовательности (комбинации) нулевых и единичных бит, если считать, что позиция каждого бита i, соответствует двоичному разряду а=20 0+21 1+22 2+… +2n-1 n-1;
– отношение сравнимости (а=b(mod р)) – а сравнимо с b по модулю р: два числа а и b называются сравнимыми по модулю р, если при делении обеих чисел на р их остатки равны;
– сложение чисел а и b по модулю р означает, что два числа складываются обычным образом, а их сумма переводится в конечное множество с помощью сравнения по модулю р.
Эти отличительные признаки по сравнению с прототипом позволяют сделать вывод о соответствии заявляемого технического решения критерию “новизна”.
В предлагаемом способе передачи дискретной информации перечисленная совокупность существенных признаков в указанном порядке обеспечивает более высокую помехоустойчивость связи по отношению к прототипу, так как комбинация контрольных бит, добавляемая к кодовой комбинации сообщения, определяется не только комбинацией информационных бит данной кодовой комбинации, но и комбинациями информационных бит всех предшествующих кодовых комбинаций сообщения. Для используемого способа кодирования комбинаций контрольных бит при искажении какой-то одной закодированной комбинации контрольных бит ошибка при декодировании этой комбинации распространяется и на соседнюю декодируемую комбинацию, а при искажении одной комбинации информационных бит в процессе кодирования контрольных бит ошибка распространяется на все последующие кодированные комбинации. Эти свойства используемого кода позволяют не только обнаруживать искаженные при приеме кодовые комбинации из k – выбранных информационных бит, но и исправлять все искаженные биты этих кодовых комбинаций на приемном конце линии связи. За счет этого увеличивается количество возможных корректируемых бит во всем передаваемом сообщении, что повышает помехоустойчивость связи.
Именно новое свойство совокупности признаков, приводящих к увеличению помехоустойчивости связи в условиях помех и активных вторжений, позволяет сделать вывод о соответствии предлагаемого технического решения критерию “изобретательский уровень”.
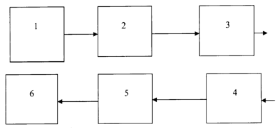
Предлагаемый способ передачи дискретной информации опробован в лабораторных условиях. Пример реализации данного способа с помощью устройств представлен на чертеже, где:
блок 1 – источник сигнала;
блок 2 – кодирующее устройство;
блок 3 – передатчик;
блок 4 – приемник;
блок 5 – декодирующее устройство;
блок 6 – оконечное устройство.
Сигнал в виде последовательности нулевых и единичных бит {1110000010000110001010011110100011100100101101110110} в блоке 2 преобразуют в последовательность кодовых комбинаций {1110, 0000, 1000, 0110, 0010, 1001, 1110, 1000, 1110, 0100, 1011, 0111, 0110}, которой соответствует последовательность символов {14, 0, 8, 6, 2, 9, 14, 8, 14, 4, 11, 7, 6}.
Для простоты описания работы устройства будем считать, что к каждой кодовой комбинации из 4-х информационных бит (n=4) добавляют по 3 контрольных бита (k=3). В этом случае P=2k=8. В каждой кодовой комбинации выбирают по 3 информационных бита, комбинация которых будет подвергаться корректировке при ошибочном приеме бит. Выбранной последовательности комбинаций информационных бит {110, 000, 000, 110, 010, 001, 110, 000, 110, 100, 011, 111, 110} сопоставляют последовательность символов а={6, 0, 0, 6, 2, 1, 6, 0, 6, 4, 3, 7, 6} и определяют по формуле i i-1+ai (mod P) последовательность символов контрольных бит ={6, 6, 6, 4, 6, 7, 5, 5, 3, 7, 2, 1, 7}, которой ставят в соответствие последовательность комбинаций контрольных бит {110, 110, 110, 100, 110, 111, 101, 101, 011, 111, 010, 001, 111}. Контрольные биты присоединяют к информационным битам и сообщение в закодированном виде {1110110, 0000110, 1000110, 0110100, 0010110, 1001111, 1110101, 1000101, 1110011, 0100111, 1011010, 0111001, 0110111} передают с помощью устройств 3 и 4 на приемный конец линии связи. В декодирующем устройстве 5 принятые искаженные комбинации информационных бит корректируют и восстановленное сообщение подают на оконечное устройство 6.
Например, если при приеме сообщения в каждой второй кодовой комбинации исказились все выбранные информационные биты, то последовательность символов принятых комбинаций будет иметь вид a={1, 0, 7, 6, 5, 1, 1, 0, 1, 4, 4, 7, 1}, а вычисленная по формуле а*i i+ ci-1 (mod Р), где ci-1=Р- i-1 последовательность корректирующих символов а*={6, 0, 0, 6, 2, 1, 6, 0, 6, 4, 3, 7, 6} будет отличаться от принятой в каждой второй кодовой комбинации. При приеме сообщения контрольные биты не исказились, так как в противном случае имело место расхождение сравниваемых символов а и а* в двух смежных кодовых комбинациях. В этом случае искаженные символы {1, 7, 5, 1, 1, 4, 1}, которым соответствует комбинация бит {001, 111, 101, 001, 001, 100, 001}, заменяют на корректирующие символы {6, 0, 2, 6, 6, 3, 6}, которым соответствует комбинация бит {110, 000, 010, 110, 110, 011, 110}.
Если исказились все выбранные информационные биты в двух смежных комбинациях, например в третей и четвертой, и вместо кодовых комбинаций {000, 110}, которым соответствуют символы {0, 6}, приняты комбинации {111, 001, которым соответствуют символы {7, 1}, то последовательность принятых не искаженных комбинаций контрольных бит, которым соответствует последовательность символов ={6, 6, 6, 4, 6, 7, 5, 5, 3, 7, 2, 1, 7}, будет отличаться от вычисленной по формуле *i аi+ *i-1 {mod Р) последовательности корректирующих контрольных символов {6, 6, 5, 6, 0, 1, 7, 7, 5, 1, 4, 3, 1} во всех последующих сравниваемых символах. В этом случае корректируют только искаженные информационные биты в двух соседних кодовых комбинациях.
Если при приеме сообщения исказились все контрольные биты, например в третьей кодовой комбинации, и вместо кодовой комбинации {110} будет принята комбинация {001}, а информационные биты сообщения не исказились, то последовательность символов для комбинации принятых контрольных бит ={6, 6, 1, 4, 6, 7, 5, 5, 3, 7, 2, 1, 7}, будет отличаться от вычисленной по формуле *i ai+ *i-1 (mod Р) последовательности корректирующих контрольных символов *={6, 6, 4, 4, 6, 7, 5, 5, 3, 7, 2, 1, 7} только в одной третьей кодовой комбинации, а последовательность символов для комбинаций принятых информационных бит а={6, 0, 0, 6, 2, 1, 6, 0, 6, 4, 3, 7, 6} будет отличаться от вычисленной последовательности корректирующих информационных символов а=*{6, 0, 0, 3, 3, 1, 6, 0, 6, 4, 3, 7, 6} в третьей и четвертой кодовых комбинациях. В этом случае корректируются только все искаженные контрольные биты в третьей кодовой комбинации.
Для рассмотренного примера реализации способа передачи дискретной информации при передачи сообщения, содержащего 30 кодовых комбинаций, в которых используют 4 информационные и 3 контрольные биты, может быть исправлено до 60 информационных бит, которые могут исказиться в 20 кодовых комбинациях. В то же время способ-прототип, в котором контрольные биты выбирают оптимально для корректировки одной кодовой комбинации, позволяет при тех же условиях скорректировать одну биту в кодовой комбинации, а в рассмотренном сообщении скорректировать до 30 информационных бит.
Для того чтобы осуществить корректировку двух бит в одной кодовой комбинации при использовании способа-прототипа необходимо число контрольных бит в одной кодовой комбинации увеличить до шести. Только в этом случае в сообщении может быть исправлено 60 информационных бит.
Если вместо 3 контрольных бит в рассмотренном примере будет использоваться 4 бита, то предлагаемый способ позволяет скорректировать до 80 информационных бит в сообщении, в то время как эффективность способа-прототипа не изменится и составит 30 скорректированных бит в сообщении, поскольку оптимальное число контрольных бит k для корректировки r бит в кодовой комбинации определяется выражением 
Таким образом, предложенный способ по отношению к прототипу обеспечивает более высокую помехоустойчивость связи.
Если в каждой кодовой комбинации информационные биты, подлежащие корректировке, будут выбирать в зависимости от их важности, то снижается ущерб, нанесенный воздействием помех и активными вторжениями в процессе передачи информации.
При определении комбинаций контрольных бит, а также при вычислении информационных и контрольных символов в предлагаемом способе вместо операции сложения символов по модулю Р может использоваться операция поразрядного сложения битов по модулю два.
Реализация предлагаемого способа не вызывает затруднений, так как все блоки и узлы, входящие в устройство, реализующее способ, общеизвестны и широко описаны в технической литературе.
Источники информации
1. Бычков С.И. Космические радиотехнические комплексы. – М.: Советское радио, 1967.
2. Д.Д.Кловский Теория передачи сигналов. – М.: Связь, 1973.
3. Устройство для кодирования/декодирования N-битовых исходных слов в соответствующие М-битовые канальные слова и обратно. Заявка на изобретение №99120097/09 от 07.12.1998 – МПК 7 Н 03 М 7/00.
Формула изобретения
1. Способ передачи дискретной информации в системах с обратной связью, включающий на передающем конце линии связи деление входного сигнала на блоки длиною n-бит, последовательность блоков длиною n-битов запоминают, формируют сообщение и передают сформированное сообщение по линии связи, а на приемном конце линии связи запоминают принятое сообщение, передают его по каналу обратной связи на передающий конец линии связи, принимают сообщение на передающем конце линии связи и сравнивают переданное и принятое сообщения, передают на приемный конец линии связи последующие сообщения, если сравниваемые переданное и принятое сообщения совпадают, передают на приемный конец линии связи команды на стирание сообщения, если сравниваемые сообщения не совпадают, и повторно передают сформированное сообщение на приемный конец линии связи после стирания ошибочно принятого сообщения, отличающийся тем, что на приемном конце линии связи принятое сообщение кодируют, причем каждый символ сообщения определяют в соответствии с формулой
i= i-1+ i(mod P),
где P=2n;
символы , – это числа, записанные в виде знаков двоичной системы счисления и представленные в виде последовательности (комбинации) нулевых и единичных бит;
i, i – символ и закодированный символ сформированного сообщения;
i-1 – закодированный предыдущий символ сформированного сообщения,
а на передающем конце линии связи передаваемое сообщение кодируют аналогично как и на приемном конце линии связи, сравнивают переданное и принятое закодированные сообщения и передают на приемный конец линии связи команды на стирание сообщения, если сравниваемые переданное и принятое закодированные сообщения имеют расхождения в двух или более смежных символах.
2. Способ по п.1, отличающийся тем, что кодирование сообщений на приемном и передающем концах линии связи осуществляют путем поразрядного сложения по модулю два битов очередного символа сообщения с битами предыдущего закодированного символа этого сообщения.
3. Способ по п.1 или 2, отличающийся тем, что символы передаваемого сообщения кодируют на передающем конце линии связи корректирующим кодом, исправляющим одиночные ошибки, а на приемном конце линии связи осуществляют декодирование принятых символов и их корректировку.
РИСУНКИ
MM4A – Досрочное прекращение действия патента СССР или патента Российской Федерации на изобретение из-за неуплаты в установленный срок пошлины за поддержание патента в силе
Дата прекращения действия патента: 20.12.2008
Извещение опубликовано: 20.04.2010 БИ: 11/2010
NF4A Восстановление действия патента СССР или патента Российской Федерации на изобретение
Дата, с которой действие патента восстановлено: 20.07.2010
Извещение опубликовано: 20.07.2010 БИ: 20/2010
|
|