|
|
(21), (22) Заявка: 2002119997/28, 22.07.2002
(24) Дата начала отсчета срока действия патента:
22.07.2002
(43) Дата публикации заявки: 20.03.2004
(45) Опубликовано: 10.11.2004
(56) Список документов, цитированных в отчете о поиске:
RU 2040796 С1, 25.07.1995. RU 2029258 C1, 20.02.1995. RU 2112937 C1, 10.06.1998. SU 1749783 A1, 23.07.1992.
Адрес для переписки:
644070, г.Омск, ул. Омская, 114, корп.3, МОУ ДОД городской Центр детского (юношевского) технического творчества
|
(72) Автор(ы):
Власов Б.А. (RU), Долгих В.Т. (RU), Рожков Н.Ф. (RU), Каюков А.П. (RU), Клочко Б.Н. (RU), Разгуляев Е.П. (RU)
(73) Патентообладатель(и):
МОУ ДОД городской Центр детского (юношеского) технического творчества (RU)
|
(54) ПРИБОР ДЛЯ ОПРЕДЕЛЕНИЯ СОДЕРЖАНИЯ ОПТИЧЕСКИ АКТИВНЫХ ВЕЩЕСТВ
(57) Реферат:
Изобретение относится к измерительной технике. Прибор включает осветитель, поляризатор, кювету с исследуемой жидкостью, анализатор и фотоприемник. Прибор дополнительно содержит измеритель темнового поля со схемой сравнения, один вход которого соединен с выходом фотоприемника, второй – с выходом источника опорного сигнала, а выход – с индикатором, посредством которого фиксируется наличие напряжения, пропорционального содержанию вещества в исследуемой жидкости, при этом на выходе регулятора напряжения имеется измеритель напряжения осветителя, снабженный шкалой для определения содержания вещества в %. Технический результат – упрощение и удешевление прибора. 1 ил.

Изобретение относится к области медицины и может быть использовано в промышленности по производству сахара, фармацевтическом производстве при производстве камфоры, кокаина, никотина, при диагностике и лечении сахарного диабета, нефрита и др. заболеваний.
Известно использование эффекта вращения плоскости поляризации для идентификации оптически активных веществ, а также для измерения их концентрации в растворах. Угол поворота плоскости поляризации в растворах естественно активных веществ при постоянной температуре пропорционален концентрации С и толщине слоя раствора Е=[1]×Cd, потому что поворот плоскости поляризации определяется числом молекул, которые встречают свет, следовательно, по углу поворота плоскости поляризации можно определить концентрацию активных веществ в растворах. Коэффициент пропорциональности называют удельным коэффициентом вращения. Зная этот коэффициент для данного вещества и измеряя угол поворота от растворов с неизвестной концентрацией оптически активного вещества, можно точно и быстро определить концентрацию этого вещества в растворе (Физический энциклопедический словарь. – М.: Советская энциклопедия, 1983, с. 572-578).
Известен метод определения концентрации сахара сахариметром Загорского оптико-механического завода “Поляриметр круговой” модели СМ, в котором использован принцип уравнивания яркостей трех частей, на которые делят поле зрения. Разделение поля зрения на 3 части осуществляют путем введения в оптическую систему кварцевой пластинки, которая занимает среднюю часть поля. Уравнивание полей происходит вблизи полного затемнения поля, что соответствует почти полному скрещиванию поляризатора и анализатора (83-85) при наблюдении через зрительную трубу (Поляриметр круговой, модель СМ. Описание конструкции и методика работы. Загорский оптико-механический завод, 1969).
Однако визуальные методы измерения степени поляризации ограничены контрастной чувствительностью глаза человека, т.е. пределом его способности различать разную освещенность. Малых различий в освещенности глаз не воспринимает, что приводит к ошибкам в измерении. Поэтому для измерений применяют фотоэлектрические устройства. Они основаны на использовании минимальной интенсивности света, прошедшего через анализатор и активное вещество. Поворот анализатора компенсирует вращение плоскости поляризации в веществе, внесенном в оптический тракт. Для увеличения чувствительности и точности сигнал превращают в переменный, модулированный, который с фотоэлектрического умножителя через усилитель подают на измерительный прибор. В этой схеме на пути света, прошедшего через активную среду, ставят ячейку Фарадея из стекла флинта, помещенную в соленоид, который создает магнитное поле. Оно подбирается так, чтобы магнитное вращение плоскости поляризации было равно по величине и противоположно по направлению естественному вращению в исследуемом веществе. Измерение искомого параметра сводится к измерению соответствующего магнитного поля (Н.Д.Жевандров. Применение поляризованного света. М.: Наука, 1978, с. 69-75).
К недостаткам прибора относится сложность его конструкции и большая стоимость ячейки Фарадея.
Задачей изобретения является упрощение и удешевление прибора.
Поставленная задача решается тем, что прибор для определения содержания оптически активных веществ, включающий осветитель, поляризатор, кювету с исследуемой жидкостью, анализатор, фотоприемник, дополнительно содержит измеритель темнового поля со схемой сравнения, один вход которого соединен с выходом фотоприемника, второй – с источником опорного сигнала, а выход – с индикатором нарушения баланса темнового поля, посредством которого фиксируется наличие напряжения, пропорционального содержанию вещества в исследуемой жидкости, при этом вход источника опорного сигнала соединен с входом регулятора напряжения осветителя и на выходе регулятора напряжения имеется измеритель напряжения осветителя, снабженный шкалой для определения содержания оптически активных веществ в %.
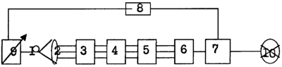
На чертеже представлена схема прибора, где:
1 – осветитель, 2 – осветительная линза, 3 – поляризатор, 4 – кювета с исследуемой жидкостью, 5 – анализатор, 6 – фотоприемник, 7 – темновое поле со схемой сравнения, 8 – источник опорного сигнала для темнового поля, 9 – регулятор напряжения для осветителя, 10 – индикатор баланса темнового поля со схемой сравнения, т.е. появления оптически активного вещества в кювете 4.
Прибор работает следующим образом.
На осветитель подают номинальное напряжение питания. Световой поток формируется линзой 2, поляризуется в поляризаторе 3, проходит через пустую кювету 4, поступает на анализатор 5, где добиваются максимального ослабления светового потока, затем поступает на фотоприемник 6 и затем на один из входов темнового поля 7 со схемой сравнения, которая выполняет функцию анализатора появления оптически активного вещества в кювете 4. На другой вход темнового поля 7 подают напряжение с выхода источника опорного сигнала, вход которого соединен с входом регулятора напряжения 9 осветителя 1. Напряжение на выходе 8 устанавливают такой величины сигнала, что индикатор 10 находится в погасшем состоянии. Так заканчивают подготовку прибора к измерению.
Затем в кювету заливают исследуемую жидкость для определения содержания вещества, например сахара. Т.к. растворы веществ являются оптически активными, то происходит вращение плоскости поляризации, нарушается баланс поляризованного света, и на выходе фотоприемника 6 увеличивается напряжение, поступающее на один из входов схемы сравнения. На выходе схемы сравнения 7 на индикаторе 10 появится напряжение, пропорциональное содержанию вещества в исследуемой жидкости, наличие которого фиксируется загоранием индикатора 10. Далее регулятором напряжения 9 изменяют значение напряжения на осветителе до тех пор, пока индикатор 10 не погаснет, что свидетельствует о равенстве напряжения в анализаторе 5 и источнике опорного сигнала. Напряжение источника осветителя пропорционально содержанию анализируемого оптически активного вещества, например сахара. На выходе регулятора напряжения имеется измеритель напряжения, снабженный шкалой для определения содержания оптически активных материалов в %.
Благодаря простоте и дешевизне предлагаемого прибора он может быть использован для проведения экспресс-анализа как в клинических, так и в домашних условиях при различных патологиях, когда возникает необходимость определения содержания сахара в крови, моче, лимфе, слюне и пр.
Формула изобретения
Прибор для определения содержания оптически активных веществ, включающий осветитель, поляризатор, кювету с исследуемой жидкостью, анализатор, фотоприемник, отличающийся тем, что дополнительно содержит измеритель темнового поля со схемой сравнения, один вход которого соединен с выходом фотоприемника, второй – с источником опорного сигнала, а выход – с индикатором нарушения баланса темнового поля, посредством которого фиксируется наличие напряжения, пропорционального содержанию вещества в исследуемой жидкости, при этом вход источника опорного сигнала соединен с входом регулятора напряжения осветителя и на выходе регулятора напряжения имеется измеритель напряжения осветителя, снабженный шкалой для определения содержания оптически активных веществ в %.
РИСУНКИ
MM4A – Досрочное прекращение действия патента СССР или патента Российской Федерации на изобретение из-за неуплаты в установленный срок пошлины за поддержание патента в силе
Дата прекращения действия патента: 23.07.2005
Извещение опубликовано: 20.02.2007 БИ: 05/2007
|
|