|
|
(21), (22) Заявка: 2007141169/12, 03.04.2006
(24) Дата начала отсчета срока действия патента:
03.04.2006
(30) Конвенционный приоритет:
07.04.2005 EP 05102737.3
(43) Дата публикации заявки: 20.05.2009
(46) Опубликовано: 20.09.2010
(56) Список документов, цитированных в отчете о поиске:
WO 2004/055256 А1, 01.07.2004. ЕР 0587472 А1, 16.03.1994. RU 2106446 С1, 10.03.1998. RU 2139961 С1, 20.10.1999.
(85) Дата перевода заявки PCT на национальную фазу:
07.11.2007
(86) Заявка PCT:
IB 2006/051007 20060403
(87) Публикация PCT:
WO 2006/106472 20061012
Адрес для переписки:
129090, Москва, ул.Б.Спасская, 25, стр.3, ООО “Юридическая фирма Городисский и Партнеры”, пат.пов. А.В.Мицу, рег. 364
|
(72) Автор(ы):
ЦЗЯН Юн (NL), ХАР Танг П. (NL), МА Мун Тхох (NL), ТАН Монг Х. (NL), ВАЛИЯМБАТХ КРИШНАН Моханкумар (NL)
(73) Патентообладатель(и):
КОНИНКЛЕЙКЕ ФИЛИПС ЭЛЕКТРОНИКС Н.В. (NL)
|
(54) ГЛАДИЛЬНЫЙ АППАРАТ, СОДЕРЖАЩИЙ СРЕДСТВО ИДЕНТИФИКАЦИИ ДЛЯ ИДЕНТИФИКАЦИИ ТИПА ТКАНИ ИЗДЕЛИЙ, КОТОРЫЕ ДОЛЖНЫ БЫТЬ ПОГЛАЖЕНЫ
(57) Реферат:
Изобретение относится к гладильному аппарату. Гладильный аппарат содержит гладильное устройство, такое как паровой утюг, и гладильную доску (11) для поддержания изделий, которые должны быть поглажены. В гладильной доске (11) размещены считыватели (41) радиочастотной идентификации, которые служат для идентификации типа ткани изделий, которые должны быть поглажены, которые снабжены меткой, содержащей эту информацию. Гладильная доска (11) имеет нагреватель (16) для нагрева изделий, которые должны быть поглажены, и также приспособлена для подачи пара на эти изделия. В процессе глажения данного изделия характеристики подачи пара и температуры нагревателя (16) определяются на основе информации, полученной из метки изделия считывателями (41). Благодаря тому что считыватели (41) размещены в гладильной доске (11), техническим результатом изобретения является повышение точности и скорости процесса идентификации и процесса определения подходящих установок глажения. 2 н. и 10 з.п. ф-лы, 4 ил.
2420-145855RU/012
ГЛАДИЛЬНЫЙ АППАРАТ, СОДЕРЖАЩИЙ СРЕДСТВО ИДЕНТИФИКАЦИИ ДЛЯ ИДЕНТИФИКАЦИИ ТИПА ТКАНИ ИЗДЕЛИЙ, КОТОРЫЕ ДОЛЖНЫ БЫТЬ ПОГЛАЖЕНЫ
Настоящее изобретение относится к гладильному аппарату, содержащему: гладильное устройство для глажения изделий; гладильную доску для поддержки изделий; средство идентификации для идентификации, по меньшей мере, одной характеристики изделий, которые должны быть поглажены, причем это средство размещено в гладильной доске, и формирователь пара.
Гладильные аппараты, содержащие гладильное устройство и гладильную доску, в общем, известны. Во многих случаях гладильное устройство содержит паровой утюг, имеющий нагреваемую подошву, и паровые отверстия, размещенные в подошве для пропускания пара на изделия, которые должны быть поглажены. Пар формируется с помощью формирователя пара, которым может быть снабжен паровой утюг или который может быть размещен вне парового утюга, например на гладильной доске или на отдельной подставке.
Гладильная доска служит для поддержки изделий, которые должны быть поглажены. В дальнейшем, ради простоты, часть гладильной доски, которая предназначена для фактического соприкосновения и поддержки изделий, будет именоваться опорной частью.
Когда пользователь хочет подвергнуть изделие процессу глажения, он/она помещает изделие на гладильную доску и перемещает паровой утюг по изделию, чтобы нагреть изделие и/или подать пар на изделие. Под воздействием тепла и/или пара складки с изделия удаляются. В процессе, среди прочего, важно, чтобы температуру подошвы (гладящая поверхность утюга) приспосабливали к типу ткани изделия. С одной стороны, чтобы избежать сжигания изделия, температура подошвы должна быть не слишком высокой. С другой стороны, чтобы процесс глажения был эффективным, температура подошвы должна быть не слишком низкой. Следовательно, при применении обычного гладильного аппарата пользователю необходимо управлять температурой подошвы довольно точным образом, когда пользователю необходимо распознать тип ткани изделий, которые должны быть поглажены, и иметь знание о соответствующей требуемой температуре подошвы.
В WO 01/96645 описана система для глажения одежды, которая содержит утюг; блок управления в соединении с утюгом; базу данных в соединении с блоком управления; устройство идентификации в соединении с блоком управления; идентификатор одежды; и модуль оптимизации в соединении с блоком управления. Модуль оптимизации содержит выполняемые инструкции для определения оптимальных рабочих условий утюга. Более того, описан способ глажения одежды, содержащий этапы: помещения швейного изделия на гладильную доску; идентификации изделия, которое должно быть поглажено; ввода текущих состояний швейного изделия; ввода желаемых мер к улучшению состояния швейного изделия; передачи одного или более вариантов мер по улучшению состояния, соответствующих швейному изделию, в блок управления; и определение оптимальных условий глажения, соответствующих факторам глажения швейного изделия.
В целях идентификации изделия, которое должно быть поглажено, может быть применено устройство идентификации, содержащее радиочастотное сканирующее устройство. Радиочастотная идентификация, которая далее в данном документе будет сокращена до RFID, использует радиочастотную связь, чтобы автоматически идентифицировать, отслеживать и управлять объектами. Низкочастотная, пассивная, связанная магнитным способом RFID-система содержит две части: считыватель и метку. Метка является небольшим сложным радиопередатчиком и приемником, который снабжается энергией посредством радиочастотного поля, сформированного считывателем. Типично, метка присоединена к изделию, которое должно быть поглажено, в то время как считыватель размещен так, чтобы быть на связи с блоком управления. Когда пользователь кладет швейное изделие, снабженное меткой, поблизости от считывателя, информация получается от метки. Впоследствии эта информация используется в качестве входных данных в процессе определения оптимальных установок утюга.
Гладильное устройство, содержащее датчик, выполненный с возможностью определения текстильных изделий, снабженное идентификатором, также известно из WO 2004/055256. В этой патентной публикации раскрыто, что датчик может быть встроен в гладильную доску гладильного устройства.
Задачей настоящего изобретения является предоставить гладильный аппарат, имеющий гладильное устройство, такое как паровой утюг, гладильную доску и средство идентификации для идентификации, по меньшей мере, одной характеристики изделий, которые должны быть поглажены, которое легко использовать и которое способно идентифицировать изделия и осуществлять подходящие условия глажения быстрым и точным образом. Эта задача решается посредством гладильного аппарата, отличающегося тем, что опорная часть гладильной доски является проницаемой для пара, где средства передачи предусмотрены для передачи пара из формирователя пара к опорной части гладильной доски во время работы гладильного аппарата, в котором средство передачи содержит, по меньшей мере, два отдельных блока. В гладильном аппарате согласно изобретению во время работы пар подается к изделиям, которые должны быть поглажены, посредством гладильной доски. В результате того, что гладильная доска, способная подавать пар к изделиям, которые должны быть поглажены, играет активную роль в процессе глажения, такая гладильная доска также именуется как активная гладильная доска. Преимущество применения активной гладильной доски в том, что возможно получить относительно высокий расход пара и, таким образом, удовлетворить требованиям текущего рынка.
Кроме того, средство передачи для передачи пара из формирователя пара к опорной части гладильной доски во время работы гладильного аппарата содержит, по меньшей мере, два отдельных блока, при этом возможно использовать средства идентификации для обнаружения того, какие блоки покрыты изделием, которое должно быть поглажено, а какие блоки остались непокрытыми. Ненужные потери пара могут быть предотвращены за счет обеспечения паром только покрытых блоков.
Предпочтительно иметь средство управления температурой пара, который подается на опорную часть гладильной доски во время работы гладильного аппарата. С помощью такого средства возможно использовать подачу пара и для увлажнения изделий, которые должны быть поглажены, и для нагревания этих изделий. Следовательно, возможно использовать гладильное устройство только в качестве растягивающего устройства для разглаживания изделий, где температура нагревающего устройства может быть относительно низкой. Таким образом, риск пригорания изделий от гладильного устройства существенно снижается.
Согласно предпочтительному варианту гладильный аппарат оборудован средствами для нагрева опорной части гладильной доски. Когда такие средства применяются, достигается то, что процесс глажения изделий имеет место под воздействием тепла, поданного и гладильной доской, и гладильным устройством, в результате чего эффективность процесса глажения повышается. Полезно, нагревающее средство устанавливается в гладильной доске. Нагревающее средство, например, может содержать трубчатый нагреватель или нагреватель с плоскими резистивными проводниками.
Согласно другому предпочтительному варианту гладильный аппарат оборудован средством для перемещения воздуха, которое размещено в гладильной доске, где опорная часть гладильной доски является проницаемой для воздуха.
В возможном варианте осуществления средство для перемещения воздуха может содержать вакуумный насос, где отверстия сформированы в опорной части гладильной доски. Когда изделие помещается на опорную часть гладильной доски и функционирует вакуумный насос, изделие подгоняется по отношению к верхней поверхности опорной части. В таком способе гарантируется, что изделие остается в правильном положении во время процесса глажения.
В другом возможном варианте осуществления используется вентилятор вместо вакуумного насоса, этот вентилятор может служить в качестве дующего средства или в качестве вакуумного средства. В первом случае вентилятор может использоваться, чтобы выдувать воздух на изделие, которое помещено на опорную часть гладильной доски, через отверстия в опорной части, чтобы надуть изделие и избежать неправильных складок.
Предпочтительно в случае, когда вентилятор используется в качестве дующего средства или как вакуумное средство, один из двух следующих типов вентилятора размещается в гладильном аппарате. Первый тип вентилятора – это вентилятор, имеющий два вентилятора, размещенных последовательно, где один вентилятор предназначен для выдувания посредством вращения в первом направлении и где другой вентилятор предназначен для создания всасывания посредством вращения во втором направлении, которое противоположно первому направлению. Преимущественно, для запуска вентиляторов размещаются отдельные двигатели. Вторым типом вентилятора является вентилятор, имеющий один двунаправлено вращающийся пропеллер. В зависимости от направления вращения лопастей такого вентилятора достигается дующее действие или всасывающее действие.
В случае, когда для передачи пара из формирователя пара на опорную часть гладильной доски, предусмотрены передающие средства, возможна вероятность применить те же передающие средства в целях передачи воздуха, который вынуждают течь к отверстиям в опорной части или который всасывается через эти отверстия.
Предпочтительно, в целях определения оптимальных условий глажения и управления работой гладильного устройства, гладильная доска, гладильный аппарат содержат средства управления, которые соединены со средствами идентификации и которые приспособлены для использования входных данных, предоставленных средствами идентификации, в процессе определения параметров управления. В практическом варианте осуществления может быть предусмотрена база данных, содержащая заданные комбинации входных данных, предоставленных средствами идентификации, и установки одного или более компонентов гладильного аппарата, который подходит для того, чтобы использоваться в процессе определения параметров управления.
Средство контроллера может быть запрограммировано так, чтобы останавливать процесс нагрева гладильного устройства или позволить этому процессу проходить на сниженном уровне в случае, когда текущая установка температуры гладильного устройства слишком высока относительно ткани изделия, как идентифицировано средствами идентификации. Кроме того, возможно, что гладильная доска снабжена вентилятором или подобным в целях активного остывания гладильного устройства, причем средства контроллера запрограммированы так, чтобы активировать вентилятор в случае, когда необходимо обеспечить, чтобы температура гладильного устройства быстро упала до более низкого уровня. В процессе вентилятор может работать так, чтобы выдуть воздух в направлении гладильного устройства, что не изменяет факта того, что также возможно управлять вентилятором так, чтобы всасывать воздух в целях остывания гладильного устройства. В обоих случаях создается поток воздуха для отведения тепла от гладильного устройства. Примером ситуации, в которой требуется выполнить существенное снижение температуры гладильного устройства, является ситуация, в которой швейное изделие, изготовленное из полиэфира или другого синтетического волокна, будет поглажено правильно после того, как было поглажено швейное изделие, изготовленное из хлопка или другого натурального волокна.
Средства идентификации могут функционировать любым подходящим образом. Тем не менее, предпочтительно, если эти средства содержат считыватель, который способен формировать радиочастотное поле для питания энергией меток, включающих в себя электронную схему и настроенную схему антенного конденсатора, другими словами, который является частью системы RFID. В таком случае изделия, которые должны быть поглажены, должны быть обеспечены метками, что является осуществимым вариантом, обусловленным тем, что метки необязательно должны быть больше, чем этикетки, которые обычно используются на одежде. Так как не требуется физического соприкосновения или осмотра, система RFID позволяет большую свободу перемещения.
Настоящее изобретение также относится к способу для управления гладильным аппаратом.
Теперь настоящее изобретение будет объяснено более детально со ссылкой на чертежи, на которых похожие части указываются одинаковыми ссылочными символами и на которых:
Фиг.1 схематически показывает гладильный аппарат согласно настоящему изобретению и изделие, которое должно быть поглажено;
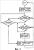
Фиг.2 является блок-схемой, показывающей последовательность этапов, которые следуют, когда гладильный аппарат функционирует;
Фиг.3 схематически показывает гладильную доску, имеющую средства идентификации для идентификации, по меньшей мере, одной характеристики изделий, которые должны быть поглажены; и
Фиг.4 схематически показывает предпочтительный вариант осуществления гладильной доски и гладильное устройство.
Фиг.1 схематически показывает гладильный аппарат 1 согласно настоящему изобретению и изделие 2, которое предназначено для глажения посредством гладильного аппарата 1. Гладильный аппарат 1 содержит гладильную доску 10, которая схематически изображена как прямоугольник на фиг.1. Важной функцией гладильной доски 10 является поддержка изделий 2, которые должны быть поглажены. Кроме того, гладильный аппарат 1 содержит гладильное устройство 20. В показанном примере гладильное устройство 20 содержит паровой утюг.
Паровой утюг 20 является переносным устройством и содержит нагреваемую подошву 21 для соприкосновения с изделиями 2, которые должны быть поглажены. Паровой утюг 20 приспособлен подавать пар на изделия 2. В частности, подошва 21 парового утюга 20 снабжена паровыми отверстиями (не показано). В целях формирования пара гладильный аппарат 1 содержит формирователь 22 пара, который размещается в гладильной доске 10. В рамках настоящего изобретения позиция формирователя 22 пара в гладильном аппарате 1 не существенна. Формирователь 22 пара может также быть размещен в паровом утюге 20 или может быть размещен на отдельной стойке, например. Паровой утюг 20 соединен с формирователем 22 пара через паровой шланг 23.
Вообще, когда пользователь выполняет процесс глажения, он/она помещает изделие 2, которое должно быть поглажено, на гладильную доску 10, поднимает паровой утюг 20 и перемещает его по изделию 2, где подошва 21 парового утюга 20 соприкасается с изделием 2. В процессе подошва 21 парового утюга 20 нагревается. Также, формируется пар в формирователе 22 пара, передается через паровой шланг 23 и подается на изделие 2 паровым утюгом 20. В результате, изделие 2 нагревается и слегка увлажняется. Таким образом, когда изделие 2 сжимается между гладильной доской 10 и паровым утюгом 20, складки с изделия 2 устраняются.
Способ, в котором процесс глажения является эффективным, зависит от температуры подошвы 21 и характеристик подачи пара среди других факторов. Гладильный аппарат 1 приспособлен управлять температурой подошвы 21 и характеристиками подачи пара автоматически. Для этой цели гладильный аппарат 1 содержит контроллер 30. В показанном примере контроллер 30 размещен в гладильной доске 10.
Чтобы контролер 30 был способен определить подходящие условия глажения в данной ситуации, важно, что информация, касающаяся изделия 2, которое должно быть поглажено, доставляется контроллеру 30. В частности, важно, что контроллер 30 обеспечивается входными данными относительно типа ткани изделия 2, так как это необходимо, чтобы отрегулировать температуру, преобладающую во время процесса глажения, до этой характеристики изделия 2.
В целях передачи информации от изделия 2 к контроллеру 30 используется система RFID, где схема 40 RFID-считывателя размещена в гладильной доске 10 и где RFID-метка 45 размещена в изделии 2, которое должно быть поглажено.
RFID-система является системой, известной сама по себе, в которой используется радиочастотная связь, чтобы автоматически идентифицировать и отслеживать объекты. RFID-метка 45, прикрепленная к изделию 2, содержит информацию, представляющую, по меньшей мере, одну характеристику изделия 2. В этом примере RFID-метка 45, по меньшей мере, содержит информацию, относящуюся к типу ткани изделия 2. RFID-метка 45 включает в себя электронную схему, которая служит в качестве транспондера, и настроенную схему антенны-конденсатора. Во время работы RFID системы RFID-метка 45 действует как небольшой сложный радиопередатчик и приемник. В целях питания энергией RFID-меток 45 схема 40 RFID-считывателя формирует радиочастотное поле. Когда RFID-метка 45 включена, она непрерывно передает свою информацию посредством подавления входящей энергии радиочастотного поля. На фиг.1 передача информации от RFID-метки 45 к схеме 40 RFID-считывателя схематически изображена посредством прерывистых кривых.
Схема 40 RFID-считывателя имеет три главные функции: подача питания, демодуляция и декодирование. Подобно RFID-метке 45 схема 40 RFID-считывателя содержит настроенную схему антенны-конденсатора. В схеме 40 RFID-считывателя информация, отправленная RFID-меткой 45, демодулируется. Кроме того, информация декодируется микроконтроллером, который размещен как встроенный компонент RFID-считывателя 40. Декодированная информация передается контроллеру 30 схемой 40 RFID-считывателя. На фиг.1 эта передача информации схематически указана посредством стрелки.
На основе информации, которая доставлена схемой 40 RFID-считывателя, контроллер 30 определяет соответствующие установки формирователя 22 пара и парового утюга 20, например величину энергоснабжения нагревателя для нагрева подошвы 21 парового утюга 20. Согласно отдельной возможности контроллер 30 имеет доступ к базе данных или просмотровой таблице, содержащей предопределенные комбинации информации, касающейся изделия 2, которое должно быть поглажено, и соответствующие установки формирователя 22 пара и парового утюга 20.
Когда соответствующие установки найдены, контроллер 30 управляет формирователем 22 пара и/или паровым утюгом 20 так, чтобы принять определенные установки. Кроме того, контроллер 30 обеспечивает обратную связь, касающуюся определенных установок, с пользователем гладильного аппарата 1, например, через дисплей (не показан).
На фиг.1 этап предоставления обратной связи с пользователем схематически указан посредством прямоугольника. Стрелка между этим прямоугольником и прямоугольником, представляющим контроллер 30, служит для указания вывода контроллера 30. Кроме того, на фиг.1 вывод управляющих параметров из контроллера 30 к формирователю 22 пара и вывод управляющих параметров из контроллера 30 к паровому утюгу 20 указываются также посредством стрелки.
Фиг.2 является блок-схемой, показывающей последовательность этапов, которые следуют, когда гладильный аппарат 1 функционирует, как описано в предшествующих параграфах.
Когда гладильный аппарат 1 активирован, выполняется проверка системы и выполняется установка по умолчанию аппарата 1. Впоследствии выполняется другая проверка для определения того, выбрал ли пользователь гладильного аппарата 1 ручное управление или нет. В случае, когда обнаружено ручное управление, гладильный аппарат 1 управляется согласно входным данным, предоставленным пользователем. Для разрешения пользователю изменять данные, чтобы погладить изделие 2 с его/ее собственными предпочтительными установками глажения, в любой момент времени во время работы гладильного аппарата 1 может быть предусмотрен механизм ручной регулировки.
В случае, когда не произошло ручное замещения, установка по умолчанию сохраняется до того момента, пока не будет получен входной сигнал из схемы 40 RFID-считывателя. Когда изделие 2, имеющее RFID-метку 45, кладется поблизости от схемы 40 RFID-считывателя, входные данные формируются схемой 40 RFID-считывателя, которые сначала сравниваются с установкой по умолчанию. В случае, когда входные данные совпадают с установкой по умолчанию, эта установка сохраняется, по меньшей мере, до тех пор, пока новое изделие 2 не будет положено поблизости от схемы 40 RFID-считывателя и не будут сформированы новые входные данные. Однако в случае, когда входные данные отклоняются от установки по умолчанию, используется просмотровая таблица, чтобы найти подходящие установки глажения. Впоследствии текущие установки глажения изменяются на вновь определенные установки глажения, и реализуется обратная связь о последних установках глажения, чтобы информировать пользователя гладильным устройством 1.
Во время работы гладильного аппарата 1 вышеописанные этапы непрерывно повторяются за исключением этапа выполнения проверки системы и реализации установки по умолчанию аппарата 1. Следовательно, пока не существует ручного управления установки глажения регулируются автоматически каждый раз, когда новое изделие 2, которое должно быть поглажено, помещается на гладильную доску 10.
Общий вариант осуществления гладильной доски 10 показан на фиг.3. В последующем эта гладильная доска также будет называться первой гладильной доской 11.
На фиг.3 показаны следующие компоненты первой гладильной доски 11: формирователь 22 пара, вентилятор 13, пространство 14 распределения, перфорированная пластина 15, нагреватель 16, покрытие 17 и RFID-считыватели 41. Когда первая гладильная доска 11 применяется в процессе глажения, изделия 2, которые должны быть поглажены, помещаются на верхнюю поверхность покрытия 17 гладильной доски 11. В практическом варианте осуществления перфорированная пластина 15 является металлической пластиной, а покрытие 17 сделано из толстой фланели, чтобы предложить более комфортабельное глажение.
С целью надежного обнаружения RFID-метки 45 изделий 2 RFID-считыватели 41 расположены в покрытии 17 гладильной доски 11. В показанном примере первая гладильная доска 11 содержит два RFID-считывателя 41, где один из RFID-считывателей 41 расположен в тонком конце гладильной доски 11 и где другой из RFID-считывателей 41 расположен в центре гладильной доски 11. Местоположения RFID-считывателей 41 выбраны, чтобы получить быструю и надежную идентификацию изделия 2. На практике, когда пользователь перемещает изделие 2, чтобы поместить его на гладильную доску 11, изделие 2 будет проходить сначала тонкий конец гладильной доски 11, и RFID-метка 45 изделия 2 будет обнаружена RFID-считывателем 41, расположенным там. Кроме того, обычный пользователь будет склонен поместить изделие 2 в центр гладильной доски 11. Следовательно, когда изделие 2 помещено на гладильную доску 11, его RFID-метка 45 будет постоянно обнаруживаться RFID-считывателем 41, расположенным в центре гладильной доски 11. Хотя показанная конфигурация RFID-считывателей 41 в гладильной доске 11 является предпочтительной, возможны другие конфигурации в рамках настоящего изобретения, причем число RFID-считывателей 41 не обязательно должно быть равно двум.
Первая гладильная доска 11 является так называемой активной гладильной доской, так как она содержит формирователь 22 пара, посредством которого она способна подавать пар на изделие 2, помещенное на верхнюю поверхность покрытия 17, и нагреватель 16, посредством которого она способна подавать тепло на изделие 2. Когда формирователь 22 пара активирован, сформированный пар распределяется в пространстве 14 распределения, после чего пар перемещается вверх и, в конечном счете, покидает гладильную доску 11. В процессе пар проходит перфорированную пластину 15 и покрытие 17, которые оба являются проницаемыми для пара. На фиг.3 поток пара из формирователя 22 пара в пространство 14 распределения схематически указан посредством изогнутой стрелки.
Вентилятор 13 может быть использован в разных целях. Прежде всего, вентилятор 13 может быть активирован так, чтобы действовать как вакуумное средство для создания воздушного потока в направлении вниз, через покрытие 17, перфорированную пластину 15 и пространство 14 распределения. В таком случае, когда изделие 2 помещено на гладильную доску 11, это изделие 2 подгоняется против покрытия 17 в результате всасывающего действия вентилятора 13. В этом способе изделие 2 надежно удерживается на месте во время процесса глажения.
Во-вторых, вентилятор 13 может быть активирован так, чтобы действовать как нагнетающее средство для создания воздушного потока в направлении вверх, через пространство 14 распределения, перфорированную пластину 15 и покрытие 17. В таком случае, когда изделие 2 помещено на гладильную доску 11, это изделие 2 надувается в результате нагнетающего действия вентилятора 13. В этом способе предотвращаются неправильные складки изделия 2. На фиг.3 поток воздуха в направлении вверх схематически указан посредством двух изогнутых стрелок.
Когда первая гладильная доска 11 функционирует в комбинации с гладильным устройством 20 с целью выполнения процесса глажения изделия 2, это изделие 2 нагревается и гладильной доской 11, и гладильным устройством 20. В гладильной доске 11 с целью получения эффективного процесса передачи тепла между нагревателем и изделием 2 нагреватель 16 помещается справа под покрытием 17. Предпочтительно, нагреватель 16 содержит электрический нагревающий элемент, такой как трубчатый нагреватель или нагреватель с плоскими резистивными проводниками.
Предпочтительно, работа формирователя 22 пара, вентилятора 13 и нагревателя 16 управляется контроллером 30 (не показан на фиг.3), который размещен так, чтобы иметь возможность принимать и обрабатывать информацию, касающуюся изделия 2, которое должно быть поглажено, где такая информация получена с помощью RFID-считывателей 41. В этом способе в каждом моменте процесса глажения для контроллера 30 возможно определить подходящие условия глажения и ассоциативно связанные установки различных компонентов гладильной доски 11.
В ситуации, в которой применяется контроллер 30 и в которой он необходим, чтобы остудить гладильное устройство 20 настолько быстро, насколько возможно, чтобы избежать повреждения ткани изделия 2, которое должно быть поглажено, контроллер 30 может определить, что нагрев гладильного устройства 20 нужно отменить, выключить или значительно уменьшить, и управляет этим нагревом соответственно. Чтобы ускорить такой процесс охлаждения нагревающего устройства 20, гладильная доска 11 может быть обеспечена дополнительным вентилятором (не показан), причем контроллер 30 активирует этот вентилятор, чтобы нагнетать воздух или всасывать воздух с целью создания потока воздуха для излишнего тепла от нагревающего устройства 20.
Гладильная доска 10 согласно настоящему изобретению необязательно должна иметь все признаки показанной первой гладильной доски 11. Например, могут отсутствовать вентилятор 13 и/или нагреватель 16. Однако, предпочтительно, что одно или более периферийных устройств присутствовало бы в гладильной доске 11, так как эти устройства могут способствовать улучшенной управляемости процесса глажения.
Предпочтительный вариант осуществления гладильной доски 10 согласно настоящему изобретению показан на фиг.4. В последующем эта гладильная доска также будет именоваться как вторая гладильная доска 12.
Подобно первой гладильной доске 11 вторая гладильная доска 12 является активной гладильной доской, содержащей формирователь 22 пара, так что гладильная доска 12 способна обрабатывать паром изделия 2, которые должны быть поглажены. На фиг.4 показан бак 24 для воды для снабжения формирователя 22 пара пресной водой во время работы гладильной доски 12.
Кроме того, вторая гладильная доска 12 содержит ряд пространств 14 распределения. На фиг.4 показаны три пространства 14 распределения. Верхняя сторона пространств 14 распределения закрыта покрытием 17, которое служит для фактического соприкосновения с изделиями 2, которые должны быть поглажены. По меньшей мере, один вентилятор 13 для сушки излишней влаги и охлаждения изделий 2 посредством нагнетания воздуха через изделия 2 размещен во второй гладильной доске 12.
С целью глажения изделия 2 вторая гладильная доска 12 используется в комбинации с гладильным устройством 20, которое перемещается по изделию 2 возвратно-поступательным образом. На фиг.4 возвратно-поступательное перемещение гладильного устройства 20 схематически указано посредством стрелки, имеющей два конца.
Во время работы второй гладильной доски 12 и гладильного устройства 20 температура подошвы 21 гладильного устройства 20 сохраняется в заданном диапазоне относительно низких температур, так что гладильное устройство 20, главным образом, используется для растягивания изделий 2, которые должны быть поглажены, и едва ли существует какой-либо риск для изделия 2 быть сожженным подошвой 21. В этой ситуации температура процесса глажения, главным образом, определяется температурой пара, который подается гладильной доской 12. Вообще, истиной является то, что процесс нагрева, в котором изделие 2, которое должно быть поглажено, нагревается посредством подачи пара, является более мягким процессом нагрева, чем процесс нагрева, в котором изделие 2 нагревается посредством соприкосновения с горячей пластиной. Предпочтительно, температура подошвы 21 гладильного устройства 20 сохраняется на уровне немного выше температуры конденсации пара.
Согласно настоящему изобретению схема 40 RFID-считывателя (не показана на фиг.4) используется для идентификации, по меньшей мере, одной характеристики изделий 2, которые должны быть поглажены с помощью второй гладильной доски 12, в частности, тип ткани изделий 2, которая принимается во внимание в процессе определения подходящей температуры для процесса глажения и ассоциативно связанной подходящей температуры пара.
Когда применяется вторая гладильная доска 12, схема 40 RFID-считывателя не только используется для определения подробностей свойств относительно типа изделия 2, которое должно быть поглажено. Другой функцией схемы 40 RFID-считывателя является обнаружение местоположения изделия 2, которое расположено на верхней поверхности покрытия 17 гладильной доски 12, т.е. обнаружение того, какие пространства 14 распределения покрыты изделием 2, а какие – нет. Информация относительно местоположения изделия 2 используется с целью определения того, какие пространства 14 распределения должны быть обеспечены паром и какие пространства 14 распределения не нужно использовать в процессе подачи пара на изделие 2. В этом способе предотвращен излишний расход пара.
На фиг.4 подача воды из бака 24 для воды к формирователю 22 пара схематически указана посредством стрелки. Кроме того, подача пара из формирователя 22 пара в одно из пространств 14 распределения также указана стрелкой, тогда как возможность подачи пара из формирователя 22 пара в другие пространства 14 распределения указана посредством пунктирных стрелок. Выпуск пара второй гладильной доской 12 схематически изображен на фиг.4. Так как только одно пространство 14 распределения обеспечено паром, выпуск пара происходит только над одним пространством 14 распределения.
Во второй гладильной доске 12 используется контроллер 30 (не показан) для сохранения температуры подошвы 21 гладильного устройства 20 на более или менее постоянном уровне, для определения характеристик подачи пара на основе информации, касающейся изделия 2, которое должно быть поглажено, и для определения того, какое из пространств 14 распределения должно быть обеспечено паром, на основе информации, касающейся местоположения изделия 2 на гладильной доске 12, среди прочего. Контроллер 30 находится в связи со схемой 40 RFID-считывателя, в результате чего он способен непосредственно принимать информацию относительно изделия 2, которое должно быть поглажено и которое обнаружено этой схемой 40 считывателя.
Специалисту в области техники будет понятно, что рамки настоящего изобретения не ограничены примерами, обсужденными выше, и несколько его исправлений и модификаций возможны без отклонения от объема настоящего изобретения, как определено в прилагаемой формуле изобретения.
Гладильное устройство 20, которое является частью гладильного аппарата 1 согласно настоящему изобретению, может содержать паровой утюг, но может также содержать другое подходящее устройство, такое как пропариватель или утюг для сушки. В последнем случае гладильное устройство 20 не способно подавать пар на изделия 2, которые должны быть поглажены, так что в случае, когда требуется, чтобы изделия 2 обрабатывались паром, предпочитается применять активную гладильную доску 10. То же применимо для гладильных устройств 20, которые могут использоваться в комбинации с гладильными досками 11, 12 согласно настоящему изобретению.
В рамках настоящего изобретения характеристики изделия 2, которое должно быть поглажено, которые должны быть идентифицированы, не ограничены показанными примерами типа ткани изделия 2 и местоположения изделия 2 на гладильной доске 12. Любая характеристика, которая может составлять фактор, оказывающий влияние в процессе определения подходящих условий глажения для данного случая, может быть обнаружена. Например, в случае, когда изделие 2 содержит швейное изделие, также возможно идентифицировать тип швейного изделия, такой как деловая рубашка, рубашка для повседневной носки, тенниска и т.д., и определить установки глажения на основе обычных требований относительно результата процесса глажения для отдельного типа швейного изделия. Например, деловая рубашка обычно должна быть очень хорошо отглажена, и, следовательно, в ситуации, в которой изделие 2 идентифицировано как деловая рубашка, компоненты гладильного аппарата 1 предпочтительно управляются так, что осуществляются относительно высокая температура и относительно высокий расход пара во время процесса глажения. Наоборот, рубашка для повседневной носки или тенниска обычно требуют опрятного внешнего вида, так что другие управляющие параметры могут быть выбраны, например, такие, чтобы осуществить более низкий расход пара. Преимуществом установки расхода пара на низком уровне в случаях, в которых возможно так сделать, принимая во внимание тип швейного изделия, который должен быть поглажен, является то, что скорость, с которой из гладильного аппарата 1 вытекает вода, которая используется для формирования пара, уменьшается, так что период, в течение которого гладильный аппарат 1 может работать прежде, чем возникнет необходимость пополнить воду, продлевается.
С целью идентификации одной или более выбранных характеристик изделия, которое должно быть поглажено, могут использоваться другие средства идентификации, чем раскрытые схема 40 RFID-считывателя и RFID-считыватели 41. Не существенно, что средства идентификации побуждают использование радиочастотной связи.
В упомянутом выше описании раскрыт гладильный аппарат, содержащий гладильное устройство 20, такое как паровой утюг, и гладильную доску 11 для поддерживания изделий 2, которые должны быть поглажены. В гладильной доске 11 размещены RFID-считыватели 41, которые служат для идентификации типа ткани изделий 2, которые должны быть поглажены, которые снабжены меткой 45, содержащей эту информацию. Гладильная доска 11 является активной гладильной доской, приспособленной подавать пар на изделия 2, которые должны быть поглажены, и имеет нагреватель 16 для нагрева этих изделий 2. В процессе глажения данного изделия 2 характеристики подачи пара и температуры нагревателя 16, среди прочего, определяются на основе информации, полученной из метки 45 изделия 2 RFID-считывателями 41. Благодаря факту того, что считыватели 41 размещены в гладильной доске 11, процесс идентификации и процесс определения подходящих установок глажения становится быстрым и точным.
Формула изобретения
1. Гладильный аппарат (1), содержащий гладильное устройство (20) для глажения изделий (2), гладильную доску (10, 11, 12) для поддерживания изделий (2), средство (40, 41) идентификации для идентификации, по меньшей мере, одной характеристики изделий (2), которые должны быть поглажены, причем средство (40, 41) размещено в гладильной доске (10, 11, 12, 60), и формирователь (22) пара, отличающийся тем, что часть гладильной доски (10, 11, 12, 60), которая предназначена для соприкосновения и поддерживания изделий (2), которые должны быть поглажены, является проницаемой для пара, и предусмотрено средство (14) для передачи пара из формирователя пара в упомянутую часть гладильной доски (10, 11, 12, 60) во время работы гладильного аппарата (1), причем средство передачи содержит, по меньшей мере, два отдельных блока (14).
2. Гладильный аппарат (1) по п.1, отличающийся тем, что содержит средство (30) для управления температурой пара, который подается к части гладильной доски (10, 11, 12, 60), которая предназначена для соприкосновения и поддержания изделий (2), которые должны быть поглажены, во время работы гладильного аппарата (1).
3. Гладильный аппарат (1) по п.1 или 2, отличающийся тем, что содержит средство (16) для нагрева части гладильной доски (10, 11, 12, 60), которая предназначена для соприкосновения и поддержки изделий (2), которые должны быть поглажены.
4. Гладильный аппарат (1) по п.1 или 2, отличающийся тем, что средство (13) для перемещения воздуха размещено в гладильной доске (10, 11, 12, 60), и часть гладильной доски (10, 11, 12, 60), которая предназначена для соприкосновения и поддержки изделий (2), которые должны быть поглажены, является проницаемой для воздуха.
5. Гладильный аппарат (1) по п.4, отличающийся тем, что средство для перемещения воздуха содержит вентилятор (13).
6. Гладильный аппарат (1) по п.5, отличающийся тем, что вентилятор (13) содержит два вентилятора, размещенных последовательно, где один вентилятор сконструирован для нагнетания посредством вращения в первом направлении, и другой вентилятор сконструирован для всасывания посредством вращения во втором направлении, которое противоположно первому направлению.
7. Гладильный аппарат (1) по п.5, отличающийся тем, что вентилятор (13) содержит один вентилятор, который приводится в движение в двух направлениях вращения.
8. Гладильный аппарат (1) по п.1 или 2, отличающийся тем, что содержит средство (30) контроллера для управления работой гладильного аппарата (1), причем средство (30) контроллера соединено со средством (40, 41) идентификации, и средство (30) контроллера приспособлено к использованию входных данных, предоставленных средством (40, 41) идентификации в процессе определения параметров управления.
9. Гладильный аппарат (1) по п.1 или 2, отличающийся тем, что содержит средство для активного охлаждения гладильного устройства (20).
10. Гладильный аппарат (1) по п.1 или 2, отличающийся тем, что средство (40, 41) идентификации содержит считыватель (41), который способен формировать радиочастотное поле для питания энергией меток (45), включающих электронную схему и настроенную схему антенного конденсатора.
11. Способ управления гладильным аппаратом (1) по п.1, отличающийся тем, что используют средство (40, 41) идентификации для указания местоположения изделия (2), которое должно быть поглажено, относительно блоков (14), и используют только блоки (14), покрытые изделием (2), с целью передачи пара изделию (2).
12. Способ по п.11, отличающийся тем, что требуемые изменения температуры, при которой происходит процесс глажения, получают на основе изменений температуры сформированного пара, в то время как температуру гладильного устройства (20) сохраняют в заданном ограниченном диапазоне температур на протяжении всего процесса глажения.
РИСУНКИ
|
|