|
|
(21), (22) Заявка: 2009101353/11, 16.01.2009
(24) Дата начала отсчета срока действия патента:
16.01.2009
(46) Опубликовано: 20.09.2010
(56) Список документов, цитированных в отчете о поиске:
SU 1579802 A1, 23.07.1990. SU 12602710 A1, 30.09.1986. JP 57070734 A, 01.05.1982. JP 58139821 A, 19.08.1983.
Адрес для переписки:
220668, Республика Беларусь, г.Минск, ул. Долгобродская, 29, РУП “МТЗ”, ОРиИПР МКЦ
|
(72) Автор(ы):
Емельянович Игорь Вячеславович (BY), Стасилевич Андрей Григорьевич (BY), Жук Василий Владимирович (BY), Ермаленок Валерий Генрихович (BY), Покладок Петр Иосифович (BY), Лешков Виктор Семенович (BY)
(73) Патентообладатель(и):
Республиканское унитарное предприятие “Минский тракторный завод” (BY)
|
(54) КОЛЕСНЫЙ УЗЕЛ УПРАВЛЯЕМОГО ВЕДУЩЕГО МОСТА ТРАНСПОРТНОГО СРЕДСТВА, ПРЕИМУЩЕСТВЕННО ТРАКТОРА
(57) Реферат:
Изобретение относится к области транспортного машиностроения, а именно к управляемым ведущим мостам транспортных средств. Колесный узел управляемого ведущего моста транспортного средства содержит корпусы верхнего и нижнего редукторов, верхнюю и нижнюю подшипниковые опоры, верхнюю и нижнюю конические пары. Ведущая шестерня верхней пары связана с трансмиссией транспортного средства. Ведомая шестерня верхней пары соединена с ведущей шестерней нижней пары, ведомая шестерня которой кинематически связана с управляемым колесом транспортного средства. Кронштейн установлен на корпусе нижнего редуктора посредством разъемного соединения. Верхняя подшипниковая опора снабжена установленным в корпусе верхнего редуктора цилиндрическим стаканом с размещенным в нем подшипником, в котором установлена ось, соединенная с упомянутым кронштейном. Нижняя подшипниковая опора выполнена в корпусе нижнего редуктора. Достигается упрощение конструкции, увеличение надежности и долговечности устройства. 1 ил.
Изобретение относится к области транспортного машиностроения, а именно к управляемым ведущим мостам транспортных средств, эксплуатирующихся в различных дорожных условиях, и может быть использовано в сельскохозяйственном и дорожном машиностроении.
Известен колесный узел управляемого ведущего моста, содержащий верхний редуктор и нижний редуктор, в корпусах которых установлены верхняя и нижняя пары конических шестерен соответственно. Ведущая шестерня верхней пары выполнена за одно целое с полуосью, связанной с трансмиссией транспортного средства, а ведомая шестерня выполнена за одно целое с вертикальным валом, связанным с ведущей шестерней нижней пары. Ведущая шестерня нижней пары взаимодействует с ведомой шестерней, связанной через фланец с диском для крепления колеса. Известный колесный узел содержит также гильзу шкворня, запрессованную в корпус нижнего редуктора, и трубу шкворня, установленную в гильзу с возможностью опоры на витую цилиндрическую пружину подвески колесного узла, нижний конец которой через стакан опирается на упорный подшипник, установленный в корпусе нижнего редуктора (1).
Недостатком данного технического решения является то, что при передаче крутящего момента и повороте колесного узла стакан и гильза шкворня, выполняющие роль шарнира, воспринимают значительные осевые и радиальные нагрузки, в результате чего происходит повышенный износ сопрягаемых деталей, требующих большой трудоемкости для технического обслуживания, ремонта и восстановления. Кроме того, наличие пружины, установленной в колесном узле в сжатом состоянии, увеличивает нагрузку на шарнир и требует приложения значительного усилия для поворота колесного узла, что снижает долговечность узла.
Известен также колесный узел управляемого ведущего моста транспортного средства, преимущественно трактора, содержащий верхний и нижний редукторы, в полостях которых установлены соответственно верхняя и нижняя пары конических шестерен. Ведущая шестерня верхней пары установлена на валу, соединенном с трансмиссией транспортного средства, а ведомая шестерня установлена на выходном валу, соединенным с ведущей шестерней нижней пары. Корпус нижнего редуктора размещен с возможностью поворота вокруг оси ведомой шестерни верхнего редуктора и выполнен с верхним и нижним кронштейнами, охватывающими с торцов верхний редуктор. Кронштейны имеют опоры с подшипниками, связывающие верхний и нижний редукторы между собой. При этом верхний кронштейн выполнен за одно целое с корпусом нижнего редуктора (2).
Недостатком известного технического решения является сложность конструкции. Для разборки колесного узла требуется снятие корпуса нижнего редуктора, что увеличивает трудоемкость и себестоимость ремонта колесного узла.
Задача настоящего изобретения состоит в упрощении конструкции колесного узла управляемого ведущего моста, увеличении его надежности и долговечности, а также – в уменьшении трудоемкости и себестоимости ремонта колесного узла.
Поставленная задача решается тем, что в колесном узле управляемого ведущего моста транспортного средства, содержащем корпусы верхнего и нижнего редукторов, соединенных между собой с возможностью относительного поворота посредством кронштейна, верхней и нижней подшипниковых опор, верхнюю и нижнюю пары конических шестерен, размещенных в корпусах соответственно верхнего и нижнего редукторов, при этом ведущая шестерня верхней пары связана с трансмиссией транспортного средства, ведомая шестерня верхней пары соединена с ведущей шестерней нижней пары, ведомая шестерня которой кинематически связана с управляемым колесом транспортного средства, согласно изобретению кронштейн установлен на корпусе нижнего редуктора посредством разъемного соединения, а верхняя подшипниковая опора снабжена установленным в корпусе верхнего редуктора цилиндрическим стаканом с размещенным в нем подшипником, в который вставлена ось, соединенная с упомянутым кронштейном, при этом нижняя подшипниковая опора выполнена в корпусе нижнего редуктора.
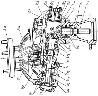
На чертеже представлен колесный узел управляемого ведущего моста транспортного средства, преимущественно трактора.
Колесный узел управляемого ведущего моста транспортного средства, преимущественно трактора, содержит корпус 1 верхнего редуктора и корпус 2 нижнего редуктора. Корпус 1 прикреплен к рукаву 3 моста посредством болтового соединения и соединен с корпусом 2 с возможностью поворота на верхней и нижней подшипниковых опорах 4 и 5.
В полостях корпусов 1 и 2 редукторов размещены соответственно верхняя и нижняя пары конических шестерен. Ведущая шестерня 6 верхней пары выполнена за одно целое с полуосью 7, установленной на подшипниках 8, в расточке рукава 3 и соединенной с трансмиссией транспортного средства (на чертеже не показана). Ведомая шестерня 9 верхней пары выполнена за одно целое с вертикальным валом 10, установленным с возможностью вращения на двух роликовых конических подшипниках 11, размещенных в расточке корпуса 1 верхнего редуктора.
Вертикальный вал 10 имеет шлицевой хвостовик 12, на котором посажена ведущая шестерня 13 нижней пары, которая установлена с возможностью вращения на двух шариковых подшипниках 14, размещенных в расточке корпуса 2 нижнего редуктора. Шестерня 13 находится в зацеплении с ведомой шестерней 15, установленной на шлицах фланца 16 диска 17, к которому крепится диск колеса (на чертеже не показан). Полость корпуса 2 нижнего редуктора, в которой размещена ведомая шестерня 15, закрыта боковой крышкой 18, прикрепленной к корпусу 2 при помощи болтового соединения.
Верхняя подшипниковая опора 4 состоит из роликового конического подшипника 19, запрессованного в цилиндрический стакан 20, установленный в расточке верхнего торца корпуса 1 верхнего редуктора. В подшипнике 19 установлена с возможностью вращения ось 21, соединенная посредством болтового соединения 22 и через регулировочные прокладки 23 с кронштейном 24. Кронштейн 24 установлен с возможностью разъемного соединения на корпусе 2 нижнего редуктора.
Нижняя подшипниковая опора 5 состоит из роликового конического подшипника 25, запрессованного в расточке корпуса 2 нижнего редуктора, имеющего возможность поворота относительно нижнего торца корпуса 1.
Колесный узел управляемого ведущего моста транспортного средства работает следующим образом.
При подведении от трансмиссии транспортного средства крутящего момента на полуось 7 и ведущую шестерню 6 верхней пары верхнего редуктора он передается на ведомую шестерню 9, вертикальный вал 10 и далее – на ведущую шестерню 13 нижней пары нижнего редуктора. С шестерни 13 крутящий момент передается на ведомую шестерню 15 нижнего редуктора и далее – через фланец 16 на закрепленное на диске 17 колесо.
При повороте управляемых колес транспортного средства корпус 2 нижнего редуктора поворачивается относительно оси подшипниковых опор 4 и 5 посредством кронштейна 24 и подшипников 19 и 25, натяг которых регулируют путем подбора прокладок 23.
Таким образом, выполнение разъемного соединения кронштейна 24 с корпусом 2 нижнего редуктора и с подшипниковой опорой 4, а также снабжение опоры 4 стаканом 20 позволяет упростить разборку и ремонт верхней подшипниковой опоры 4 за счет исключения трудоемкой операции снятия корпуса 2 нижнего редуктора, что и уменьшает трудоемкость и себестоимость ремонта колесного узла в целом. Выполнение нижней подшипниковой опоры 5 в корпусе 2 нижнего редуктора, на которую опирается корпус 1 верхнего редуктора, позволяет исключить наличие нижнего кронштейна, что упрощает конструкцию колесного узла и позволяет легко осуществлять его повороты.
Источники информации
1. Тракторы «Беларусь» МТЗ-100, МТЗ-102, МТЗ-80А, МТЗ-82А. Техническое описание и инструкция по эксплуатации. Минск, «Ураджай», 1987, с.98, 99.
2. А.с. СССР 1579802 A1, В60К 17/30, опубл. 23.07.1990, Бюл. 27 (прототип).
Формула изобретения
Колесный узел управляемого ведущего моста транспортного средства, преимущественно трактора, содержащий корпусы верхнего и нижнего редукторов, соединенных между собой с возможностью относительного поворота посредством кронштейна, верхней и нижней подшипниковых опор, верхнюю и нижнюю конические пары, размещенные в корпусах соответственно верхнего и нижнего редукторов, при этом ведущая шестерня верхней пары связана с трансмиссией транспортного средства, ведомая шестерня верхней пары соединена с ведущей шестерней нижней пары, ведомая шестерня которой кинематически связана с управляемым колесом транспортного средства, отличающийся тем, что кронштейн установлен на корпусе нижнего редуктора посредством разъемного соединения, а верхняя подшипниковая опора снабжена установленным в корпусе верхнего редуктора цилиндрическим стаканом с размещенным в нем подшипником, в котором установлена ось, соединенная с упомянутым кронштейном, при этом нижняя подшипниковая опора выполнена в корпусе нижнего редуктора.
РИСУНКИ
|
|