|
(21), (22) Заявка: 2008135162/09, 02.02.2007
(24) Дата начала отсчета срока действия патента:
02.02.2007
(30) Конвенционный приоритет:
03.02.2006 EP 06360005.0
(43) Дата публикации заявки: 10.03.2010
(46) Опубликовано: 27.08.2010
(56) Список документов, цитированных в отчете о поиске:
EP 0506503 A, 30.09.1992. RU 2105376 C1, 20.02.1998. EP 0696041 A, 07.02.1996. US 2002/046940 A1, 25.04.2002.
(85) Дата перевода заявки PCT на национальную фазу:
03.09.2008
(86) Заявка PCT:
FR 2007/000192 20070202
(87) Публикация PCT:
WO 2007/088284 20070809
Адрес для переписки:
123242, Москва, Кудринская пл., 1, а/я 35, “Михайлюк, Сороколат и партнеры – патентные поверенные”, пат.пов. Е.Л.Носыревой, рег. 886
|
(72) Автор(ы):
АЛЬБ Пьер (FR), ЭРБРЕШ Денис (FR), НЕВЕ Эдуард (FR)
(73) Патентообладатель(и):
АЖЕР-ЭЛЕКТРО САС (FR)
|
(54) МЕХАНИЗМ БЛОКИРОВКИ С ПОДВИЖНЫМ ШПИНДЕЛЕМ
(57) Реферат:
Изобретение относится к механизмам блокировки (1) в электрическом приборе для защиты линий и людей и представляет собой прерыватель, состоящий, по крайней мере, из одного подвижного контакта (4), предназначенного для взаимодействия с одним или более неподвижными контактами (12). Механизм (1) переключается между положением фиксации для замыкания и положением расфиксации для размыкания линий и контролируется электрическим прибором, исполнительный орган (2) которого позволяет изменять положение механизма (1), чтобы контролировать его в зависимости от любых размыканий, вызванных появлением, по крайней мере, на одной линии электрических условий, несовместимых с его замыканием. Исполнительный орган (2) соединен с помощью шарнирного штока (3) с механизмом блокировки (1). Каждый подвижный контакт (4) неподвижно соединен с контактным фиксатором (17), а гибкие средства (6b, 16) для обеспечения давления, удерживая каждый подвижный контакт (4) на неподвижном контакте (12), соединены с контактным фиксатором (17) с помощью связи (7b, 21, 22), которая обеспечивает движение первой оси поворота по отношению к площади(-ям) опоры подвижного (4) и неподвижного контакта (12) при возникновении давления. Технический результат – упрощение механизма блокировки и его сборки в приборах с исключением необходимости настроек механизма блокировки при помещении его в корпус. 23 з.п. ф-лы, 12 ил.
Область техники
Данное изобретение относится к механизму блокировки в электрических приборах для защиты линий и людей и представляет собой прерыватель, который содержит, по крайней мере, один подвижный контакт, предназначенный для взаимодействия с одним или несколькими неподвижными контактами. Механизм такого типа переключается между положением фиксации для замыкания и положением разжима для размыкания линий и контролируется электрическим прибором.
Уровень техники
Электрический прибор содержит исполнительный орган, который позволяет контролировать изменение положений механизма блокировки и при применении соответствует любому его размыканию, например, по причине появления, по крайней мере, на одной из линий электрических условий, несовместимых с поддержанием положения фиксации. Исполнительный орган обычно соединен с механизмом блокировки при помощи шарнирного штока.
В случае возникновения проблем на линии подвижный триггер передает механизму информацию, которая предоставляется одной из измерительных систем, обычно магнитной или термальной, для того чтобы разомкнуть его, когда его контакты находятся в замкнутом состоянии. Этот триггер содержит элемент, который поддерживает шарнирный шток, упирающийся в контактный фиксатор(ы), в фазе замыкания и замкнутом состоянии.
Когда триггер двигается и отпускает конец шарнирного штока, вышеупомянутая механический связь, устойчивая к фрикциям прерывается, позволяя механизму разомкнуться.
Механизм возвращения контактного фиксатора в разомкнутое состояние каждого подвижного контакта, т.е. от неподвижного контакта, осуществляется, как только освобождается шарнирный шток.
Для стабильности механизма блокировки в замкнутом состоянии он должен иметь деформируемую структуру. Возможность деформации в известных блокираторах обеспечивается гибкими средствами, которые обеспечивают относительное движение между несколькими частями и опорное давление каждого подвижного контакта на неподвижный контакт.
Помимо механической стабильности блокиратора в замкнутом состоянии, эти гибкие средства гарантируют достаточное давление, для того чтобы избежать проблем с электричеством при замыкании цепи, придавая прерывателю большую надежность и избегая прогрессирующего ухудшения неподвижных и подвижных контактов. Эти средства также не позволяют контактам изнашиваться.
В некоторых известных конфигурациях механизм возвращения контактного фиксатора в разомкнутое состояние, подвижного контакта от неподвижного контакта, а также гибкие средства для создания опорного давления одного контакта на другой обеспечиваются двумя отдельными пружинами.
Однако также существуют конфигурации, в которых одна пружина одновременно осуществляет обе функции. Такое наблюдается в системе, описанной в патенте ЕР 0506503 на имя заявителя.
В обоих случаях сборку запорного устройства, включающую специфическое расположение пружин, как правило, сложно автоматизировать, поэтому она является экономически не выгодной в условиях индустриализации сборки электрических приборов.
В случае когда пружина вставлена между подвижным контактом и контактными фиксаторами, структура является более сложной, в частности, благодаря ряду деталей, которые нужно собрать в соответствии с подвижными связями, и потому что при установке пружин необходимо замкнуть ее концы таким образом, чтобы они выполняли функцию возвращения. Эта сложность отрицательно влияет на стоимость производства продукта.
Эту проблему сборки концов пружины также можно обнаружить в решении, описанном в документе ЕР 0506503, с задействованием одной пружины.
Описание изобретения
Одной из целей данного изобретения является уменьшение стоимости индустриализации приборов, а следовательно, и упрощение самого механизма блокировки насколько это возможно, а также его сборку в приборах. Первоначальная конфигурация была предназначена для удовлетворения этой цели.
Одним из главных преимуществ новой модели является то, что механизм блокировки при помещении его в корпус не требует настроек.
Прочность связи подвижного контакта и контактного фиксатора способствует значительному упрощению технического решения, а также процессу индустриализации, который потом только управляет прочной и компактной сборкой, а не несколькими отдельными деталями, составляющими механизм блокировки, как в большинстве прототипов.
Для обеспечения стабильности запора в положении фиксации в соответствии с совершенно новым решением именно первоначальная ось поворота контактного фиксатора двигается по отношению к площади опоры подвижного/неподвижного контакта. Другими словами, вместо того чтобы совершить первое движение механизма для расположения контактов друг против друга, а затем деформацию вокруг той же оси, чтобы задействовать подшипник, как это происходит в большинстве прототипов, указанная деформация происходит по отношению к площади контакта. Это решение позволяет значительно упростить технологию механизма блокировки.
Этот механизм затем может включать в себя средства управления движением первой оси поворота.
В данном случае управление осуществляется самой пружиной, в которой длина ветви постоянно неизменна. Поэтому нет необходимости добавлять внешние элементы управления.
Преимущественно этот согнутый участок также может служить осью для триггера.
Более того, механизм возвращения каждого подвижного контакта от неподвижного контакта можно сделать из шпилечной пружины с одним ответвлением, у которого один конец прикреплен к корпусу электрического прибора, при этом указанная ветвь опирается на контактный фиксатор и оказывает на него давление, противоположное давлению шарнирного штока.
Этот механизм возврата сформирован таким же образом, как и гибкие средства, направляющие движение первой оси поворота, от которой они, однако, отделены.
В направляющем пазу интерес состоит в возможности реориентации напряжений по отношению к ветви пружины, так чтобы пружина работала по всей своей длине и не при сжатии, при котором жесткость очень высока и непродуктивна.
Желательно, чтобы шпилечные пружины в соответствии с гибкими средствам для осуществления опорного давления и с механизмом возврата для каждого подвижного контакта к и от неподвижного контакта соответственно составляли одну деталь и соединялись на уровне своего крепления к корпусу.
Тогда остается только одно место для крепления к корпусу для одного компонента, который в дальнейшем упрощает сборку.
Также желательно, чтобы указанные пружины могли присоединяться при помощи дополнительной ветви. У нее может быть прямолинейная опора, значительно расширяющаяся по направлению движения свободного конца каждого подвижного контакта.
В данном случае прикрепление к корпусу облегчено, в частности, потому что пружину, которая теперь составляет единую деталь, можно обрезать в отростке корпуса, предназначенного для этой цели.
Поэтому сборка контактного фиксатора и подвижного контакта больше не вращается прямо по отношению к корпусу, а рассматривается как “плавающая” по отношению к корпусу с возможностью движения в соответствии с комплексным движением, не ограниченным лишь простым вращением.
В соответствии с другой вариацией гибкие средства для внедрения гибкой опоры каждого подвижного контакта на неподвижный контакт состоят из пружины, представляющей шпилечную ветвь, один конец которой присоединен к корпусу электрического аппарата, ветви, находящейся в состоянии покоя, для деформации под действием контактного фиксатора в процессе его движения во время замыкания, как только подвижный контакт оказывает давление на неподвижный контакт контактного фиксатора, присоединенного к корпусу шарниром, вставленным в корпус, или пазом, направляющим его вращение вдоль первой оси и управляющим его движением по отношению к площади опоры подвижного контакта и неподвижного контакта.
В данном случае ветвь от шпилечной пружины не используется для управления движениями контактных фиксаторов, движение осуществляется контактной связью, корпусом или пазом.
На данном этапе нет ни малейшего шанса, что гибкие средства могут вызвать опорное давление на подвижный и неподвижный контакты.
Однако ту же самую ветвь можно оставить в состоянии покоя, чтобы она деформировалась при помощи контактного фиксатора во время его движения, а также чтобы с ее помощью каждый подвижный контакт возвращался обратно от неподвижного.
Как и в предыдущей конфигурации, та же самая пружина используется для реализации механизма возврата каждого подвижного контакта обратно от неподвижного, с одной стороны, и гибкого опорного давления, с другой стороны.
Согласно одному сценарию один из концов шпилечной ветви прикреплен к корпусу.
Также возможно, что шпилечная ветвь является одной из крайних ветвей спиральной пружины, центральный спиральный участок которой окружает контакт, а другая крайняя ветвь постоянно упирается в выступ, выступающий за пределы корпуса. В этом случае механическая связь шпилечной ветви с корпусом безусловно более сложная, но у нее есть, как выяснится позже, преимущества при сборке.
В соответствии с одной вероятностью контактный фиксатор включает в себя цапфу, вставленную в соответствии с ходовой посадкой и скользящую в отверстии корпуса.
Такая связь обеспечивает механические функции, принадлежащие этой связи, а именно вращение вдоль первой оси и последующее движение, при этом характерные черты указанной связи должны сочетаться с механизмом возврата, описанного выше, для возврата в первоначальное положение в случае размыкания механизма.
Корпус или паз направляет цапфу в соответствии с движением, которое может быть криволинейным и при применении вызывает трение подвижного контакта о неподвижный.
Корпус состоит в соответствии с одной вероятностью из стен в форме буквы U, расположенных так, что буква U открывается в направлении подвижного контакта. Поэтому этот корпус не замкнут, что можно рассматривать как дополнительное преимущество при сборке.
Также желательно, чтобы спиральный центральный участок пружины окружал U-образный корпус.
В такой конфигурации местоположение вышеупомянутой сложной механической связи также используется в качестве одного из узлов крепления спиральной пружины.
В соответствии с одной вероятностью шпилечная ветвь приводится в движение при помощи штифта, выступающего за пределы контактных фиксаторов.
Ось триггера по отношению к контактному фиксатору можно вольно расположить на контактных фиксаторах при условии, что функция, которую выполняет триггер, выполняется. В этом случае желательно, чтобы триггер вращался вокруг соосного контакта в цапфе и был подвижным в отверстии корпуса, при этом указанный контакт выходил за пределы поверхности, противоположной контактным фиксаторам.
Поэтому существует одна ось для разных стержней, задействованных в связях между контактным фиксатором и корпусами, с одной стороны, и между триггерами и контактным фиксатором, с другой стороны.
Контактный фиксатор обычно состоит из наклонной плоскости, на которую опирается один из концов шарнирного штока, при этом наклонная плоскость взаимодействует с храповиком триггера для поддержания конца шарнирного штока, который опирается на наклонную плоскость в фазе замыкания и в положении фиксации.
Именно сквозь эту наклонную плоскость напряжение, передаваемое шарнирным штоком во время замыкания, передается механизму блокировки. Наличие храповика позволяет поддерживать связь между концом шарнирного штока и этой наклонной плоскостью, и следовательно, передавать напряжение.
В соответствии с одной вероятностью подвижные контакты и контактные фиксаторы составляют единое целое. Другими словами, больше нет контактных фиксаторов, а есть механизм, сведенный к одному или нескольким подвижным контактам, к которым применяют напряжение, необходимое для реализации функций механизма.
В соответствии с одной возможной конфигурацией биметаллическая полоса может быть несгибаемой, неотделимой от конца подвижного контакта, или один из подвижных контактов находится напротив ее опорной площади напротив неподвижного контакта.
В качестве альтернативы биметаллическая полоса может составлять с подвижным контактом единое целое, что также облегчает подвижную сборку при помощи удаления одного из компонентов.
В этом сценарии биметаллическая полоса и подвижный контакт составляют единое целое с контактным фиксатором около площади опоры подвижного и неподвижного контакта и образуют изогнутый участок, свободный конец которого расположен напротив отростка триггера. Изогнутый участок от крепежных средств до контактных фиксаторов выпрямляется на определенную длину напротив площади контакта, оставляя достаточный изгиб для приведения триггера в действие.
Желательно, чтобы отросток триггера потом был помещен около элемента или храповика для поддержания шарнирного штока, опирающегося на контактные фиксаторы.
Механизм блокировки, теоретически состоящий из одного или нескольких подвижных контактов, биметаллической полосы и триггера, становится чрезвычайно компактным, легко собирается и удобен с точки зрения автоматизации сборки. Этот механизм устанавливается без закрепления благодаря определенным связям, которые соединяют его с корпусом, и не нуждается в последующих особых настройках.
И наконец, разделение определенных функций, таких как ось поворота, пружина возврата и гибкие средства для опорного давления в первой конфигурации, позволяют получить механизм блокировки, который является экономически выгодным.
Краткое описание чертежей
Далее изобретение описывается более подробно со ссылкой на прилагаемые чертежи, на которых:
на фиг.1 в общем виде изображен механизм блокировки в соответствии с первой версией с исполнительным органом для его контроля;
на фиг.2 в общем виде показан механизм, изображенный на фиг.1, установленный в электрический прерыватель;
на фиг.3a и 3b показана другая конфигурация механизма, представленного на предыдущих чертежах, установленного в прерыватель возле контактов включения и выключения;
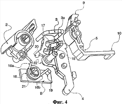
на фиг.4 в уплощенном виде показана вторая версия, основанная на спиральной пружине;
на фиг.5а и 5b изображен вид спереди и вид сзади механизма с фиг.4, у которого имеется магнитный двигатель и контакты которого разъединены;
фиг.6а и 6b соответствуют предыдущим чертежам, но с фиксированными и мобильными контактами, задействованными в опорном давлении;
на фиг.7а-7с показана альтернатива, в которой мобильные контакты и биметаллические полосы являются единым целым.
Способы осуществления изобретения
В соответствии с фиг.1 механизм блокировки, обозначенный общей ссылкой (1), соединен с исполнительным органом (2) через шарнирный шток (3). Механизм (1) в основном состоит из мобильных контактов (4), защелки (5) и пружины (6). Пружина состоит из трех ветвей (6а, 6b, 6с) и заканчивается двумя согнутыми участками (7а, 7b).
Участок (7b) выступает в качестве оси вращения для мобильного контакта (4) и для защелки (5). Согнутый участок (7а) взаимодействует с мобильным контактом (4) с помощью направляющего паза (8), параллельного контакту (4).
Защелка (5) состоит на одном конце из храповика (9), предназначенного для блокирования конца (3а) шарнирного штока (3), плотно прилегающего к наклонной плоскости (11) мобильного контакта (4). На противоположном конце защелка состоит из стержня (10), предназначенного для взаимодействия с термальной биметаллической полоской.
Механизм блокировки, изображенный на фиг.1, предназначен для помещения его в корпус электрического прибора, например, с помощью обрезки, предпочтительнее зафиксировав на уровне округлого компонента, отделяющего участки (6b, 6с) от пружины (6).
Сборка на фиг.1 изображена с противоположной стороны и установлена в корпус (В) электрического прибора на фиг.2. Исполнительный орган (2) расположен так, что один конец (3а) шарнирного штока (3) двигается против наклонной плоскости (11) мобильного контакта (4), таким образом заставляя его вращаться, упираясь в зафиксированный контакт (12). Это движение происходит против пружины (6), в частности против ее ветви (6а), которая при помощи согнутого участка (7а) упирается в направляющий паз (8) по соседству с областью работы конца (3а) шарнирного штока (3).
Как только мобильный контакт (4) упирается в зафиксированный контакт (12) при помощи гибкого движения ветви (6а) и, как результат, при помощи движения согнутого конца (7b) пружины (6), происходит деформация системы, необходимая для механической стабильности блокировки.
Весь механизм блокировки (1) помещается в середину корпуса (В) электрического прибора, когда мобильный контакт (4) опирается на фиксированный контакт (12). Такое действие позволит, с одной стороны, достигнуть требуемого контактного давления между зафиксированным и мобильным контактами, а с другой, при необходимости возместить износ электрических контактов.
Также, как показано на фиг.3а и 3b, триггер (5) свободно двигается на мобильном контакте (4) вокруг оси (7b), чтобы отпустить конец (3а) шарнирного штока при помощи движения храповика (9) в случае чрезмерного тока или короткого замыкания на линии. Например, в случае короткого замыкания механизм переключения (14) традиционного магнитного двигателя (М) может заставить его вращаться против часовой стрелки, что приведет к освобождению шарнирного штока (3), а затем разъединению подвижного (4) и неподвижного (12) контактов под действием ветви (6а) пружины (6). Подвижный контакт (4) также состоит из термальной биметаллической полосы (13), которая прочно прикреплена к его концу, расположенному напротив конца, который может опираться на неподвижный контакт (12).
Когда происходит перегрузка по току в цепи, биметаллическая полоса (13) деформируется и соприкасается со стержнем (10), которым она управляет, в то же время вращает триггер (5) в таком же направлении, как и раньше, освобождает шарнирный шток (3) или размыкает цепь.
Сборка механизма блокировки (1) согласно изобретению, которое позволит обеспечить давление подвижного контакта (4) на неподвижный контакт, производится при помощи выпуклости (15), выходящей из корпуса (В), которая четко видна на фиг.3b. Эта выпуклость (15), в которой прикреплена пружина, например, расположена на уровне округленной части, отделяющей согнутые участки (6b, 6с) от пружины (6).
Другая версия прибора в соответствии с изобретением показана на фиг.4, 5 и 6. Те же соответствия сохраняются, если они касаются тех же компонентов. В соответствии с фиг.4 исполнительный орган (2) соединен с помощью шарнирного штока (3) с контактным фиксатором (17), к которому неподвижно присоединен подвижный контакт (4), а триггер (5) вращается вокруг оси (18), выходя за пределы контактного фиксатора (17).
В этой версии пружиной (16) является спиральная пружина, состоящая из двух крайних ветвей (16а) и (16b) соответственно, последняя замкнута и опирается на откидку (19), выходящую за пределы корпуса В, откидка в корпусе выражена прямоугольным участком оболочки.
Другой конец (16а) спиральной пружины (16) взаимодействует с контактом (20), выходящим за пределы контактного фиксатора (17), который напрягает пружину (16), когда контактный фиксатор поворачивается по часовой стрелке.
Центральный участок спиральной пружины (16) намотан на корпус (21) в форме перевернутой буквы U для помещения в него цапфы (22), выступающей за пределы контактного фиксатора (17). Эта цапфа (22) имеет общую ось с контактом (18), вокруг которой вращается триггер (5).
Фиг.5а и 5b показывают в зависимости от двух противоположных эффектов действие механизма блокировки, при этом подвижный контакт (4) отделен от неподвижного контакта (12).
На фиг.5а, в частности, для лучшего толкования участок корпуса (В) а также U-образный корпус (21) отображены в прозрачном виде. На этом чертеже механизм блокировки незамкнут, и механическая связь между контактным фиксатором (17) и корпусом (В) определяется системой «цапфа (22)/корпус (21)». Воздействие на контрольный рычаг (2) с целью замыкания цепи приводит к тому, что конец (3а) шарнирного штока (3) оказывает давление на наклонную плоскость (11). Сборка, состоящая из контактного фиксатора (17), подвижного контакта (4) и триггера (5), вращается по часовой стрелке, при этом цапфа (22) свободно вращается в корпусе (21).
В соответствии с фиг.5b, когда угловое перемещение увеличивается по сравнению с первоначальным положением, крайняя ветвь пружины (16) сгибается.
Когда другой конец (16b) упирается в контакт (19), пружина (16) накапливает энергию.
Когда подвижный контакт (4) упирается в неподвижный контакт (12), как показано на фиг.6а и 6b, и когда рычаг управления (2), а в результате и шарнирный шток (3) продолжают свое движение перед окончательной блокировкой в положении фиксации, цапфа (22) двигается в корпусе (21) в направлении раскрытия буквы U. Однако путь ограничен и остается внутри U-образной стены. Весь механизм двигается в одном направлении.
Как и в версии на фиг.1-3, биметаллическая полоса (13) неподвижно установлена на подвижный контакт (4). При ее деформации посредством стержня (10) вращается триггер (5), в результате чего освобождается конец (3а) шарнирного штока (3). Такое вращение также можно инициировать при помощи механизма переключения (14) магнитного двигателя (М).
Энергия, накопленная пружиной (16) во время предыдущего вращения для замыкания, затем освобождается, и прибор возвращается в свое первоначальное положение, как показано на фиг.5а и 5b.
В соответствии с альтернативами, показанными на фиг.7а, 7b, 7с, биметаллическая полоса (13) и подвижный контакт (4) составляют единое целое (4′), задействующее обе части. В этом случае, для того чтобы полоса согнулась до оптимального состояния, крепление (23) к контактным фиксаторам (17) должно быть выполнено возле площади опоры подвижного (4′) и неподвижного (12) контакта.
Сгибание происходит по направлению к рычагу управления (2), а триггер (5) теперь состоит не из стержня (10), а из выпуклости (10′), расположенной на уровне ручки этого рычага, возле площади опоры шарнирного штока (3) и наклонной плоскости (11).
Что касается последующих версий с биметаллической полосой (13), прикрепленной к подвижному контакту (4), такая конфигурация позволяет освободиться от всех настроек положения биметаллической полосы после сборки устройства.
Формула изобретения
1. Механизм блокировки (1) для электрического прибора для защиты линий и людей представляет собой прерыватель, состоящий, по крайней мере, из одного подвижного контакта (4), предназначенного для взаимодействия с одним или более неподвижными контактами (12), при этом указанный механизм (1) переключается между положением фиксации для замыкания и положением расфиксации для размыкания линий и контролируется электрическим прибором, исполнительный орган (2) механизма позволяет изменять положение механизма (1), чтобы контролировать его в зависимости от любого размыкания, вызванного появлением, по крайней мере, на одной линии электрических условий, несовместимых с его замыканием, вышеупомянутый исполнительный орган (2), соединенный с помощью шарнирного штока (3) с упомянутым механизмом блокировки (1), содержит по крайней мере, один подвижный контакт (4), поддерживаемый фиксатором контакта (17) и вращающийся вдоль первой оси между двумя положениями, опираясь и отклоняясь от неподвижного контакта (12), соответственно, напряжение поступает с одного конца шарнирного штока (3) и передается на фиксатор контакта (17) для замыкания механизма (1); подвижный триггер (5), который передает информацию, предоставляемую магнитной (М) или термальной (13) измерительной системой, механизму блокировки (1) для его размыкания, когда контакты (4, 12) находятся в замкнутом состоянии, упомянутый триггер (5) включает в себя элемент (9), который поддерживает шарнирный шток (3), упирающийся в контактный фиксатор (17) в фазе замыкания и в положении фиксации; механизм возврата контактного фиксатора (17) в разомкнутое состояние каждого подвижного контакта (4) от неподвижного контакта (12) при освобождении шарнирного штока (3), вследствие которого происходит размыкание механизма (1); и эластические средства для обеспечения давлением, которое держит каждый подвижный контакт (4) на неподвижном контакте (12), не допуская износ контактов (4, 12), отличающийся тем, что каждый подвижный контакт (4) неподвижно соединен с контактным фиксатором (17), а гибкие средства (6b, 16) для обеспечения давления, удерживая каждый подвижный контакт (4) на неподвижном контакте (12), соединены с контактным фиксатором (17) при помощи связи (7b, 21, 22), которая обеспечивает движение первой оси поворота по отношению к площади(-ям) опоры подвижного (4) и неподвижного контакта (12) при возникновении давления.
2. Механизм блокировки (1) по п.1, отличающийся тем, что состоит из механизмов (7b; 21) для управления движением первой оси поворота.
3. Механизм блокировки (1) по любому из предыдущих пунктов, отличающийся тем, что гибкие средства сделаны из шпиличной пружины с ветвью (6b) прямолинейной опоры, один конец которой прикреплен к корпусу (В) электрического прибора, а другой конец (7b) которой согнут перпендикулярно указанной ветви (6b) и обеспечивает осью для вращения контактного фиксатора вдоль первой оси при помощи ходовой посадки согнутого участка (7b) в отверстии контактных фиксаторов.
4. Механизм блокировки (1) по п.3, отличающийся тем, что согнутый участок (7b) служит в качестве оси для триггера (5).
5. Механизм блокировки (1) по п.1, отличающийся тем, что механизм возврата каждого подвижного контакта (4) от неподвижного контакта (12) можно сделать из шпилечной пружины с одним ответвлением (6а), у которого один конец прикреплен к корпусу (В) электрического прибора, указанная ветвь (6а) опирается на контактный фиксатор и оказывает на него давление, противоположное давлению шарнирного штока (3).
6. Механизм блокировки (1) по п.5, отличающийся тем, что свободный конец (7а) указанной ветви (6а) главным образом изогнут перпендикулярно плоскости движения каждого подвижного контакта (4), согнутый крайний участок (7а) вмонтирован в направляющий паз (8), помещенный в контактный фиксатор.
7. Механизм блокировки (1) по п.5, отличающийся тем, что шпилечные пружины (6b, 6а) соответственно гибким средствам для задействования опорного давления и механизму возврата для каждого подвижного контакта (4) к и от неподвижного контакта (12) соответственно были одной деталью и соединялись на уровне своего крепления к корпусу (В).
8. Механизм блокировки (1) по п.7, отличающийся тем, что указанные пружины (6b, 6а) соединены с помощью дополнительной ветви (6с).
9. Механизм блокировки (1) по п.8, отличающийся тем, что у ветви (6с) есть прямолинейная опора, значительно расширяющаяся по направлению к движению свободного конца каждого подвижного контакта (4).
10. Механизм блокировки (1) по любому из пп.1 и 2, отличающийся тем, что гибкие средства для внедрения гибкой опоры каждого подвижного контакта (4) на неподвижный контакт (12) состоят из пружины (16), представляющей шпилечную ветвь (16а), один конец которого присоединен к корпусу (В) электрического аппарата, указанной ветви (16а), находящейся в состоянии покоя, для деформации контактным фиксатором (17) в движение во время замыкания, как только подвижный контакт (4) оказывает давление на неподвижный контакт (12), контактного фиксатора (17), присоединенного к корпусу (В) шарниром (22), вставленным в корпус (21) или пазом, направляющим его вращение вдоль первой оси, управляющим его движение по отношению к площади опоры подвижного (4) и неподвижного контакта (12).
11. Механизм блокировки (1) по п.10, отличающийся тем, что ветвь (16а) находится в состоянии покоя, чтобы она деформировалась при помощи контактного фиксатора (17) во время любых его движений, а также чтобы с ее помощью каждый подвижный контакт (4) возвращался обратно от неподвижного (12).
12. Механизм блокировки (1) по п.10, отличающийся тем, что один из концов шпилечной ветви прикреплен к корпусу (В).
13. Механизм блокировки (1) по п.10, отличающийся тем, что шпилечная ветвь (16а) является одной из крайних ветвей спиральной пружины (16), центральный спиральный участок которой окружает контакт (21), а другая крайняя ветвь (16b) постоянно упирается в откидку (19), выступающую за пределы корпуса. (В).
14. Механизм блокировки (1) по п.13, отличающийся тем, что контактный фиксатор (17) состоит из цапфа (22), вставленного в соответствии с ходовой посадкой и скользящего в отверстии (21) корпуса (В).
15. Механизм блокировки (1) по п.14, отличающийся тем, что отверстие (21) состоит из стен в форме буквы и расположенных так, что буква U открывается в направлении подвижного контакта (4).
16. Механизм блокировки (1) по пп.13, 14, 15, отличающийся тем, что спиральный центральный участок пружины (16) окружает U-образное отверстие (21).
17. Механизм блокировки (1) по п.10, отличающийся тем, что шпилечная ветвь (16а) приводится в движение при помощи штифта (20), выступающего за пределы контактных фиксаторов (17).
18. Механизм блокировки (1) по п.14, отличающийся тем, что триггер (5) вращается вокруг контакта (18), имеющий общую ось с цапфой (22), и движется в отверстии (21) корпуса (В), при этом указанный контакт (18) выходил за пределы поверхности, противоположной контактным фиксаторам (17).
19. Механизм блокировки по п.1, отличающийся тем, что контактный фиксатор (17) состоит из наклонной плоскости (11), на которую опирается один из концов (3а) шарнирного штока (3), при этом наклонная плоскость (11) взаимодействует с храповиком (9) триггера (5) для поддержания конца (3а) шарнирного штока (3), который опирается на наклонную плоскость (11) в фазе замыкания и в положении фиксации.
20. Механизм блокировки (1) по п.1, отличающийся тем, что подвижные контакты (4) вместе с контактным фиксатором (17) представляют единое целое.
21. Механизм блокировки (1) по п.1, отличающийся тем, что биметаллическая полоса (13) может быть несгибаемой, неотделимой от конца единственного или одного из подвижных контактов (4), которая расположена напротив ее опорной площади напротив неподвижного контакта (12).
22. Механизм блокировки (1) по п.1, отличающийся тем, что биметаллическая полоса (13) и подвижный контакт (4) составляют единое целое.
23. Механизм блокировки (1) по п.22, отличающийся тем, что биметаллическая полоса (13)/подвижный контакт (4) составляют единое целое с контактным фиксатором (17) около площади опоры подвижного контакта (4)/неподвижного контакта (12) и состоит из изогнутого участка, свободный конец которого расположен напротив отростка (10′) триггера (5).
24. Механизм блокировки (1) по п.23, отличающийся тем, что отросток (10′) триггера расположен рядом с элементом (9) для поддержания шарнирного штока (3), опирающегося на контактные фиксаторы (17).
РИСУНКИ
|