|
|
(21), (22) Заявка: 2007129806/09, 15.12.2005
(24) Дата начала отсчета срока действия патента:
15.12.2005
(30) Конвенционный приоритет:
04.01.2005 US 11/028,851
(43) Дата публикации заявки: 20.02.2009
(46) Опубликовано: 20.08.2010
(56) Список документов, цитированных в отчете о поиске:
DE 19701530 C1, 06.08.1998. RU 1795336 A1, 15.02.1993. RU 1831671 A3, 30.07.1993. US 4041490 A, 09.08.1977. US 6414626 B1, 02.07.2002. US 6122329 A, 19.09.2000.
(85) Дата перевода заявки PCT на национальную фазу:
06.08.2007
(86) Заявка PCT:
US 2005/045315 20051215
(87) Публикация PCT:
WO 2006/073717 20060713
Адрес для переписки:
119034, Москва, Пречистенский пер., 14, стр.1, 4 этаж, “Гоулингз Интернэшнл Инк.”, В.Н.Дементьеву
|
(72) Автор(ы):
НОРДМЕЙЕР Дэниел (US)
(73) Патентообладатель(и):
БиЭфЭс Дайверсифайд Продактс, ЭлЭлСи (US)
|
(54) СИСТЕМА И СПОСОБ ОПРЕДЕЛЕНИЯ РАССТОЯНИЯ
(57) Реферат:
В изобретении предлагается система определения расстояния, которая содержит приемопередатчик (100), передающий по радио электромагнитную волну (CWV), и преобразователь (TSP), установленный на расстоянии (DST) от приемопередатчика, который принимает электромагнитную волну. Преобразователь выполнен с возможностью создания модуляции электромагнитной волны в зависимости от расстояния между приемопередатчиком и преобразователем. В изобретении предлагается также соответствующий способ определения расстояния. Достигаемым техническим результатом изобретения является повышение точности определения расстояние и снижение производственных издержек при изготовлении и эксплуатации. 2 н. и 6 з.п. ф-лы, 14 ил.
Предпосылки к созданию изобретения
Настоящее изобретение в целом имеет отношение к измерению расстояния, а более конкретно, имеет отношение к созданию системы и способа определения расстояния между объединенными конструктивными элементами с использованием модуляции несущей волны.
Предлагаемые система и способ могут быть использованы в самых различных областях применения. Одним из примеров подходящего применения предлагаемых системы и способа является применение совместно с флюидным элементом подвески, например, таким как пневматическая рессора транспортного средства. Предлагаемые система и способ будут описаны далее более подробно с конкретной ссылкой на использование совместно с флюидным элементом подвески. Однако следует иметь в виду, что предлагаемые система и способ имеют более широкое применение и поэтому их применение не ограничено этим конкретным примером применения.
В настоящее время широко используют различные известные устройства текущего контроля положения одного конструктивного элемента относительного другого конструктивного элемента. Например, датчики механической связи, которые содержат один или несколько элементов связи, часто используют для соединения между смежными конструктивными элементами, такими как компонент подвески транспортного средства и соответствующая рама или корпус транспортного средства. Элементы связи типично воздействуют на переменный резистор или другой подходящий компонент, который изменяет свои характеристики в ответ на перемещение элемента связи. Затем электронный блок управления (ECU) или другое подходящее устройство определяет положение одного конструктивного элемента относительно другого конструктивного элемента на основании соответствующего изменения напряжения на переменном резисторе или соответствующего изменения тока через резистор.
К сожалению, такие устройства имеют ряд проблем и/или недостатков при их постоянном использовании. Одной из проблем, связанных с использованием механических элементов связи, в особенности таких, которые используют в системе подвески транспортного средства, является то, что эти элементы часто подвергаются воздействию физических ударов, например, вызываемых камнями на дорожном полотне. Это может приводить к серьезному повреждению или разрушению, так что такое устройство не может больше работать надлежащим образом, если оно вообще может работать.
Другой проблемой датчиков с механической связью является то, что их электронные компоненты типично работают в тяжелых условиях окружающей среды (например, при воздействии предельных температур, воды, грязи и солей), которые обычно воздействуют на транспортное средство, движущееся по дороге. В результате такого воздействия электронные компоненты датчиков корродируют и не могут выполнять функции надлежащим образом. За счет воздействия одной или обеих указанных проблем или других проблем один или несколько датчиков с механической связью могут потерять свою работоспособность в любой момент времени. Таким образом, обычно требуется проводить регулярный осмотр и замену таких датчиков.
Еще одним недостатком датчиков с механической связью является то, что их устанавливают отдельно от других компонентов подвески. В результате, типично требуется дополнительное время и усилия для установки этих компонентов в процессе сборки. Более того, дополнительные усилия типично требуются для создания зазора (пространства) для установки датчиков с механической связью. Таким образом, такие датчики требуют затраты существенных усилий для их установки и требуют наличия соответствующего пространства для их установки и работы.
В качестве альтернативы датчикам с механической связью могут быть использованы не контактные датчики, в которых используют звуковые волны или волны давления, проходящие через флюидную среду, типично на ультразвуковой частоте, для определения положения одного конструктивного элемента относительно другого конструктивного элемента. Одним из примеров таких датчиков является ультразвуковой датчик, который используют для определения высоты элемента флюидной подвески, такого как пневматическая рессора. При таком использовании ультразвуковой датчик установлен на одном концевом элементе пневматической рессоры и посылает ультразвуковые волны через пружинную полость пневматической рессоры в направлении к противоположному концевому элементу. Эти волны отражаются назад от противоположного концевого элемента, что позволяет обычным образом определить расстояние между этими элементами.
Преимуществом такого технического решения по сравнению с датчиками с механической связью является то, что ультразвуковой датчик по меньшей мере частично укрыт от ударов и воздействия окружающей среды. Однако ультразвуковые датчики также имеют множество недостатков. Одним таким недостатком является то, что такие датчики являются относительно дорогими, что нежелательно повышает издержки производства. Кроме того, стоимость замены датчика, который поврежден за счет удара или вредного воздействия, также является повышенной.
Другим недостатком является то, что ультразвуковые датчики требуют наличия мишени, которая является подходящей для отражения ультразвуковых волн назад к датчику, для определения расстояния между компонентами подвески. Если такая мишень отсутствует, ультразвуковые волны не будут отражаться надлежащим образом и, следовательно, правильное определение расстояния становится невозможным. Таким образом, должна быть образована область мишени для надлежащей работы ультразвуковых датчиков. Однако это может быть особенно проблематичным в том случае, когда конструктивные ограничения изделия снижают возможность введения области мишени. Это также является проблемой для уже существующих изделий, которые модернизируют с использованием ультразвуковых датчиков, так как такие изделия не имеют подходящей области мишени.
Краткое описание изобретения
В соответствии с настоящим изобретением предлагается система определения расстояния, которая содержит приемопередатчик для радиопередачи электромагнитной волны и преобразователь, находящийся на расстоянии от приемопередатчика. Преобразователь создает модуляцию несущей в зависимости от расстояния.
Предлагается система определения расстояния для пневматической рессоры, используемой в транспортном средстве. Указанная пневматическая рессора содержит первый и второй опорные элементы, соединенные друг с другом при помощи эластомерной стенки, которая поддерживает указанные элементы с возможностью перемещения друг относительно друга в ответ на приложение нагрузки к указанной пневматической рессоре. Система определения расстояния содержит приемопередатчик для радиопередачи электромагнитной несущей. Система также содержит преобразователь, расположенный на расстоянии от приемопередатчика и создающий модуляцию несущей в зависимости от расстояния. Указанный приемопередатчик и указанный преобразователь установлены соответственно на первом и втором опорных элементах.
Предлагается узел пневматической рессоры, который содержит верхний концевой элемент и объединенный с ним нижний концевой элемент, установленный на расстоянии от верхнего концевого элемента. Гибкий пружинный элемент расположен между верхним и нижним концевыми элементами. Приемопередатчик установлен на одном из указанных элементов и служит для радиопередачи электромагнитной несущей. Преобразователь установлен на другом из указанных элементов и выполнен с возможностью создания модуляции несущей в зависимости от расстояния между приемопередатчиком и преобразователем.
Предлагается способ определения расстояния между первым и вторым конструктивными элементами, который содержит операции использования приемопередатчика, установленного на первом конструктивном элементе, и использования преобразователя, установленного на втором конструктивном элементе. Другие операции предусматривают радиопередачу электромагнитной несущей и создание модуляции несущей в зависимости от расстояния между приемопередатчиком и преобразователем. Дополнительные операции предусматривают обнаружение амплитуды модуляции несущей и определение расстояния между приемопередатчиком и преобразователем.
Краткое описание чертежей
На фиг.1 схематично показан первый вариант приемопередатчика в соответствии с предлагаемой новой концепцией.
На фиг.2 схематично показан альтернативный вариант приемопередатчика, показанного на фиг.1.
На фиг.3 показана принципиальная электрическая схема варианта приемопередатчика, показанного на фиг.1.
На фиг.4 схематично показан первый вариант преобразователя в соответствии с предлагаемой новой концепцией.
На фиг.5 показана принципиальная электрическая схема варианта преобразователя, показанного на фиг.4.
На фиг.6 показана электромагнитная несущая, имеющая модулированный участок.
На фиг.7 показана схема последовательности операций, иллюстрирующая операции способа определения расстояния в соответствии с предлагаемым изобретением.
На фиг.8 показан вид сбоку в разрезе флюидного элемента подвески, высоту которого определяет система, закрепленная на нем.
На фиг.9 схематично показан другой альтернативный вариант приемопередатчика в соответствии с предлагаемым изобретением.
На фиг.10 схематично показан альтернативный вариант преобразователя в соответствии с предлагаемым изобретением.
На фиг.11 схематично показана принципиальная электрическая схема варианта преобразователя, показанного на фиг.10.
На фиг.12 показана электромагнитная несущая, модулированная с использованием частотной манипуляции.
На фиг.13 показана электромагнитная несущая, модулированная с использованием фазовой манипуляции.
На фиг.14 показана еще одна схема последовательности операций, иллюстрирующая операции способа определения расстояния в соответствии с предлагаемым изобретением.
Подробное описание изобретения
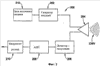
Обратимся теперь к рассмотрению чертежей, на которых показаны предпочтительные варианты предлагаемой системы, устройства и/или способа, приведенные только для пояснения и не имеющие ограничительного характера. На фиг.1 схематично показан приемопередатчик 100, который используют вместе с преобразователем TSP, установленным на расстоянии DST от приемопередатчика. Следует иметь в виду, что преобразователь TSP показан просто в качестве примера возможного преобразователя, взаимодействующего с приемопередатчиком, таким как приемопередатчик 100, и что конструкция и работа примерных вариантов подходящих преобразователей будет обсуждаться далее более конкретно. Приемопередатчик 100 служит для радиопередачи (передачи по радио) электромагнитного сигнала, например, такого как электромагнитная несущая CWV, в направлении преобразователя TSP.
Приемопередатчик 100 содержит генератор 102 несущей, имеющий электрическую связь с антенной 104. Генератор 102 несущей выполнен с возможностью подачи выходного электрического сигнала несущей на антенну 104, которая, в свою очередь, выполнена с возможностью радиопередачи электромагнитной несущей, такой как волна CWV, например, соответствующей выходному электрическому сигналу генератора 102 несущей. Детектор 106 модуляции также имеет электрическую связь с антенной 104 и выполнен с возможностью обнаружения модуляции электрических характеристик поперек или вдоль антенны. Детектор модуляции вырабатывает выходной электрический сигнал, например, такой как напряжение или ток, в соответствующей зависимости от амплитуды модуляции поперек или вдоль антенны. На фиг.1 показано, что выходной аналоговый сигнал детектора 106 модуляции может быть усилен при помощи усилителя 108, ранее его передачи по стрелке 110 в другое электронное устройство, схему или систему, например в такое, как электронный блок управления (не показан).
На фиг.1 показана также цепь 112 источника питания. Цепь источника питания может быть образована как часть полной интегральной схемы приемопередатчика 100 в виде отдельной схемы, конструктивно объединенной с приемопередатчиком 100, или в виде схемы, полностью отделенной от приемопередатчика 100. В соответствии с предпочтительным вариантом, показанным на фиг.1, цепь 112 источника питания образована как часть полной интегральной схемы приемопередатчика. Однако вне зависимости от конструкции цепь 112 источника питания выполнена с возможностью подавать соответствующим образом стандартизованную и регулируемую электрическую энергию от источника питания (не показан) на компоненты приемопередатчика 100. Эти компоненты могут включать в себя (но без ограничения) генератор несущей 102, с которым цепь 112 источника питания, показанная на фиг.1, имеет прямую электрическую связь. Следует иметь в виду, что источником питания (не показан) может быть любой подходящий источник питания переменного или постоянного тока, например, такой как батарея (автомобильная или другая), генератор или генератор переменного тока, электронный блок управления или модуль регулирования мощности,.
Как правило, антенна 104 приемопередатчика 100 производит радиопередачу или другим образом передает электромагнитный сигнал, например, такой как несущая CWV, как уже было упомянуто выше. Антенна ANT преобразователя TSP получает несущую, которая имеет одно или несколько свойств (или характеристик), которые изменяются с расстоянием, что известно специалистам в данной области. Преобразователь служит для возбуждения или создания иным образом модуляции несущей в зависимости от расстояния между приемопередатчиком и преобразователем. В одном из примеров такой работы, что известно специалистам в данной области, антенны 104 и ANT действуют как обмотки трансформатора со слабой связью, когда на них воздействуют несущая CWV. Мгновенное изменение электрических характеристик или свойств одной антенны будут возбуждать или иным образом вызывать соответствующее изменение или модуляцию вдоль или поперек другой антенны. Эта модуляция может быть использована для определения расстояния DST между приемопередатчиком и преобразователем или, альтернативно, для обмена данными между ними, как это обсуждается далее более подробно.
Альтернативный вариант приемопередатчика 200, который показан на фиг.2, содержит генератор 202 несущей, имеющий электрическую связь с антенной 204. Генератор 202 несущей выполнен с возможностью подачи выходного электрического сигнала несущей на антенну 204, которая принимает сигнал несущей от генератора несущей и выполнена с возможностью радиопередачи электромагнитной несущей, например, такой как волна CWV, соответствующей выходному сигналу генератора 202 несущей.
Детектор 206 модуляции также имеет электрическую связь с антенной 204 и выполнен с возможностью обнаружения модуляции электрических характеристик поперек или вдоль антенны. Детектор 206 модуляции на выходе создает аналоговый сигнал, имеющий соответствующую связь с амплитудой модуляции поперек или вдоль антенны 204. Однако вместо усиления аналогового выходного сигнала, как в приемопередатчике 100, приемопередатчик 200 содержит аналого-цифровой преобразователь (АЦП) 208, который имеет электрическую связь с детектором модуляции. Аналого-цифровой преобразователь получает аналоговый сигнал от детектора 206 модуляции и преобразует его в поток цифровых данных. Поток цифровых данных от АЦП 208 затем может быть передан типичным образом в такое устройство, как, например, микроконтроллер 210, или в другой компонент или систему. Следует иметь в виду, что такое устройство (или система), которое содержит микроконтроллер 210, может быть выполнено как часть приемопередатчика 200 или как часть другой, отдельной системы. Например, такой процессор может иметь связь с шиной данных транспортного средства или может быть компонентом шины данных транспортного средства, например, такой как CAN шина, SAE J1850 шина данных или шина данных другой системы информации транспортного средства.
Цепь 212 источника питания показана на фиг.2. Однако следует иметь в виду, что цепь 212 источника питания может иметь любую возможную реализацию и/или конфигурацию, как уже было упомянуто выше, позволяющую подавать соответствующим образом стандартизованную и регулируемую мощность на схему 200.
Генераторы 102 и 202 несущей выполнены с возможностью выработки выходного электрического сигнала несущей, подходящего для радиопередачи в виде электромагнитной несущей при помощи объединенной с ними антенны. В соответствии с предпочтительным вариантом, электрический сигнал несущей с выхода генераторов 102 и 202 представляет собой синусоидальное колебание, имеющее, главным образом, постоянные амплитуду и частоту, однако следует иметь в виду, что это может быть любой подходящий электрический сигнал несущей. Следует иметь в виду, что электрический сигнал с выхода генераторов может иметь любую подходящую амплитуду, например, такую как ориентировочно от 50 В до 100 В, и может иметь любую подходящую частоту, например, такую как ориентировочно от 100 кГц до 30 МГц. В соответствии с одним примерным вариантом, электрический сигнал имеет частоту около 125 кГц и амплитуду около 100 В, хотя эти значения могут изменяться от одного применения к другому, как уже было упомянуто здесь выше.
Принципиальная электрическая схема 300 одного из вариантов приемопередатчика, например, такого как приемопередатчик 100, показана на фиг.3 и содержит схему 302 генератора несущей, антенный контур 304, схему 306 детектора модуляции и схему 308 усилителя. Следует иметь в виду, что схема 302 в целом соответствует генераторам 102 и 202, показанным на фиг.1 и 2, и что схемы 304, 306 и 308 соответствуют антеннам 104 и 204, детекторам 106 и 206 модуляции и усилителю 108. Следует также иметь в виду, что аналого-цифровой преобразователь 208 и микроконтроллер 210 имеют типичную конструкцию, хорошо известную специалистам в данной области, причем такой специалист легко может электрически подключить аналого-цифровой преобразователь 208 к детектору 206 модуляции, даже если не показана его электрическая схема. Следует также иметь в виду, что цепь источника питания, соответствующая источникам 112 и 212 питания, не предусмотрена в схеме 300. Однако следует иметь в виду, что схема 300 может альтернативно содержать цепь источника питания, даже если первичный источник питания содержит соответствующие схемы обработки и регулирования, позволяющие подводить к схеме 300 необходимую электрическую мощность. Более того, следует иметь в виду, что схема 300 может быть выполнена в виде интегральной схемы на одной подложке, например, на такой как кремниевая пластина, или, альтернативно, может быть собрана из дискретных компонентов с использованием любой подходящей технологии изготовления. Как это показано на фиг.3, схема 300 содержит множество обычных электрических компонентов, в том числе (но без ограничения) резисторы, конденсаторы, диоды, операционные усилители и дроссели (катушки индуктивности). Следует иметь в виду, что эти компоненты имеют, главным образом, стандартную конструкцию, если специально не оговорено иное, и легко могут быть приобретены. Кроме того, различные участки схемы 300 подключены к положительной клемме источника питания (не показан) или к цепи источника питания (не показана) в одной или нескольких общих точках. Подключение участков схемы 300 показано контактными зажимами 310, изображенными в виде стрелок. Аналогично, подключение различных участков схемы к общей земле показано контактными зажимами 312, изображенными в виде стрелок.
Как уже было упомянуто выше, схема 300 содержит множество операционных усилителей. Специалисты легко поймут, что операционные усилители показаны схематично на фиг.3 с использованием символов с традиционной конфигурацией выводов. Несмотря на то, что это не показано индивидуально для каждого усилителя, каждый операционный усилитель содержит противоположные выводы питания (SV), положительный входной вывод (PI), отрицательный входной вывод (NI) и выходной вывод (ОТ). Подходящий операционный усилитель может быть закуплен, например, на фирме Texas Instruments of Dallas, Texas, деталь LM248.
Схема 302 генератора несущей содержит операционный усилитель 314, резисторы 316-324 и конденсатор 326. Операционный усилитель 314 имеет SV выводы, соединенные с контактными зажимами 310а и 312а. ОТ вывод подключен к делителю напряжения, образованному между контактными зажимами 310b и 312b при помощи резисторов 316 и 318. ОТ вывод подключен к делителю напряжения через резисторы 320 и 322 и образует контур обратной связи за счет PI вывода операционного усилителя 314, подключенного между резисторами 320 и 322. Дополнительно, ОТ вывод операционного усилителя подключен к земле у контактного зажима 312 с через резистор 324 и конденсатор 326. Контур обратной связи образован с выводом ОТ за счет подключения NI вывода операционного усилителя между резистором 324 и конденсатором 326.
Электрический сигнал несущей с вывода ОТ операционного усилителя 314 поступает в антенный контур 304 по проводу 328. Антенный контур 304 содержит конденсатор 330, который имеет электрическую связь с землей у контактного зажима 312d через дроссель 332, который показан на фиг.3 при помощи стандартного символа. Однако следует иметь в виду, что может быть желательна подстройка или оптимизация антенны и в таких ситуациях может быть использован дроссель специфической конструкции, который, например, имеет квадратную форму. В соответствии с примерным вариантом, дроссель 332 представляет собой обмотку из провода, которая имеет кольцевую форму или форму петли.
Схема 306 обнаружения модуляции имеет электрическую связь с антенным контуром 304 по проводу 334, который подключен между конденсатором 330 и дросселем 332. Провод 334 имеет электрическую связь с NI выводом операционного усилителя 336 через диод 338 и конденсатор 340. Операционный усилитель 336 имеет SV выводы, соединенные с контактными зажимами 310 с и 312е. Контур обратной связи образован между ОТ и NI выводами операционного усилителя 336 при помощи провода 342, подключенного через диод 344 и резистор 346. PI вывод операционного усилителя 336 подключен между контактными зажимами 310d и 312f через резистор 348 и диод 350, соответственно. Диод 350 показан на фиг.3 как стабилитрон. Дополнительно, контактный зажим 312f подключен к NI выводу операционного усилителя 336 при помощи провода 334 через резистор 352. Контактный зажим 312g подключен к проводу 334 раздельно через конденсатор 354 и резистор 356.
Схема 308 усилителя электрически подключена к схеме 306 обнаружения модуляции при помощи провода 358. Схема 308 усилителя содержит первый операционный усилитель 360, причем провод 358 подключен к PI выводу и соединен с проводом 334 за счет подключения между NI выводом операционного усилителя 336 и конденсатором 340. Операционный усилитель 360 имеет SV выводы, подключенные к контактным зажимам 310е и 312h. Контур обратной связи образован при помощи провода 362, подключенного между ОТ и NI выводами операционного усилителя 360. Диод 364 подключен к проводу 362, а NI вывод операционного усилителя 360 также подключен к контактному зажиму 312i через резистор 366 и к контактному зажиму 312j через конденсатор 368. PI вывод второго операционного усилителя 370 подключен к проводу 362 через диод 364, а NI вывод операционного усилителя 360 через провод 372. Выходной соединитель 374 подключен к ОТ выводу операционного усилителя 370 при помощи выходного провода 376. Контур обратной связи образован при помощи провода 378, подключенного между NI выводом и проводом 376, подключенным между ОТ выводом и выходным соединителем 374. Следует иметь в виду, что выходной соединитель 374, как правило, действует как устройство сопряжения с контактом 110 связи, показанным на фиг.1. Сам по себе соединитель 374 может быть соединителем любого подходящего типа и может иметь любую подходящую конфигурацию.
Преобразователь 400 показан на фиг.4 и содержит антенну 402, силовую цепь 404 и шунтирующую цепь 406. Как правило, преобразователь 400 находится на некотором расстоянии от одного из приемопередатчиков 100 или 200 и работает совместно с ними. Более конкретно, антенна 402 выполнена с возможностью приема электромагнитной несущей CWV, переданной по радио антенной приемопередатчика. Электромагнитная несущая возбуждает электрический выходной сигнал поперек или вдоль антенны. Этот электрический выходной сигнал поступает в силовую цепь 404, которая накапливает электрический выходной сигнал и периодически подает питание на шунтирующую цепь 406. Когда на нее подано питание, шунтирующая цепь производит короткое замыкание антенны 402. Это вызывает изменение электромагнитных свойств антенны 402, например существенно уменьшает индуктивность антенны. Изменение электромагнитных свойств антенны 402 вызывает соответствующее изменение поперек или вдоль антенны соответствующего приемопередатчика, например, такого как приемопередатчик 100 или 200. Именно это изменение поперек или вдоль антенны соответствующего приемопередатчика обнаруживает связанный с ним детектор модуляции приемопередатчика, например, такой как детектор 106 или 206 модуляции.
В соответствии с одним примерным вариантом, антенна 402 преобразователя 400 содержит индуктивный элемент (не показан). Именно поперек или вдоль этого индуктивного элемента электромагнитная несущая возбуждает электрический выходной сигнал, который передается в силовую цепь 404. Электрический выходной сигнал, который представляет собой электрический потенциал и/или электрический ток, накапливается в силовой цепи 404, которая в ответ передает импульс электрической энергии в шунтирующую цепь 406, после того как определенное, заданное количество электрической энергии было накоплено в силовой цепи. Импульс электрической энергии заставляет шунтирующую цепь 406 образовать электрическое короткое замыкание индуктивного элемента антенны 402. Короткое замыкание индуктивного элемента уменьшает его индуктивность до нуля. Специалисты легко поймут, что это будет вызывать соответствующее изменение вдоль или поперек индуктивного элемента антенны в объединенном приемопередатчике, так как эти два элемента действуют как трансформатор со слабой связью. Именно это соответствующее изменение контролирует (измеряет) детектор модуляции. Такая возбужденная полевая модуляция (IFM) обозначена в целом синусоидальной волной IFM на фиг.4.
Электрическая принципиальная схема 500 варианта преобразователя 400 показана на фиг.5, и содержит антенный контур 502, силовую цепь 504 и шунтирующую цепь 506. Как правило, антенный контур 502 соответствует антенне 402, показанной на фиг.4. Аналогично, силовая цепь 504 соответствует цепи 404, а шунтирующая цепь 506 соответствует цепи 406. Как уже было упомянуто выше, контур 500 содержит множество традиционных электрических компонентов, в том числе (но без ограничения) резисторы, конденсаторы, диоды, операционные усилители и катушки индуктивности (дроссели). Следует иметь в виду, что эти компоненты, главным образом, имеют стандартную конструкцию, если специально не указано иное, и легко могут быть закуплены. Кроме того, схема 500 может быть выполнена в виде интегральной схемы на одной подложке, например, такой как кремниевая пластина, или, альтернативно, может быть собрана из дискретных компонентов с использованием любой подходящей технологии изготовления. Кроме того, различные участки схемы 500 подключены к общей земле, которая показана в виде контактного зажима 508.
Антенный контур 502 содержит конденсатор 510 и дроссель 512, подключенные в параллель между проводами 514 и 516, последний из которых подключен к контактному зажиму 508а рядом с дросселем 512. Дроссель показан на фиг.5 при помощи стандартного символа. Однако следует иметь в виду, что может быть желательна подстройка или оптимизация антенны, которую проводят, например, совместно с дросселем 332 антенного контура 304. В таких ситуациях может быть использован дроссель специфической конструкции, который представляет собой обмотку из провода, которая имеет, например, квадратную форму, кольцевую форму или форму петли.
Силовая цепь 504 подключена к антенному контуру 502 через провода 514 и 516. Диод 518 и резистор 520 включены последовательно с проводом 514. Транзистор 522 и конденсатор 524 включены параллельно между проводами 514 и 516. Коллекторный вывод 522с транзистора 522 подключен к проводу 514, а эмиттерный вывод 522е транзистора подключен к проводу 516. Провод 526 подсоединяет базовый вывод 522b транзистора 522 к проводу 514 через диод 528. В соответствии с примерным вариантом, диод 518 представляет собой диод Шотки, а транзистор 522 представляет собой стандартный n-р-n транзистор, которые хорошо известны специалистам в данной области.
Шунтирующая цепь 506 подключена к силовой цепи 504 при помощи провода 530, который идет до коллекторного вывода 522с.Провод 530 подключен к верхней точке делителя напряжения, образованного резисторами 532 и 534, которые включены между проводом 530 и контактным зажимом 508b. Шунтирующая цепь также содержит операционный усилитель 536. Один SV вывод операционного усилителя подключен к проводу 530 через провод 538, а другой SV вывод подключен к контактному зажиму 508с. Провод 540 соединяет среднюю точку между резисторами 532 и 534с PI выводом операционного усилителя 536 через резистор 542. Контур обратной связи образован между ОТ и PI выводами операционного усилителя 536 при помощи провода 544, который образует соединение через резистор 546. ОТ вывод операционного усилителя 536 также подключен к контактному зажиму 508d при помощи провода 548 через резистор 550 и конденсатор 552. NI вывод операционного усилителя подключен при помощи провода 554 к средней точке между резистором 550 и конденсатором 552. Реле 556 подключено между ОТ выводом операционного усилителя 536 и проводами 514 и 516 рядом с конденсатором 510, включенным параллельно дросселю 512. Следует иметь в виду, что вместо реле 556 может быть использовано устройство переключения любого подходящего типа, например, такое как полевой транзистор.
Антенна 502 преобразователя введена в РЧ поле приемопередатчика, которое создает напряжение на (поперек) антенне 502. Это напряжение проходит через диод 518 в цепь 504 источника питания, которая регулирует напряжение на проводе 530 для надлежащей работы шунтирующей цепи 506. Резисторы 532 и 534 делят поступающее по проводу 530 напряжение для его сравнения с напряжением на проводе 554, подключенным к NI выводу. Резистор 550 и конденсатор 552 контролируют скорость нарастания напряжения на проводе 554, подключенным к NI выводу. Как только напряжение на проводе 554 превысит напряжение на PI выводе, связанном со средней точкой между резисторами 546 и 542, появляется выходной сигнал на ОТ выводе операционного усилителя 536. Это вызывает срабатывание реле 556 (или другого подходящего устройства, например, такого как полевой транзистор), которое шунтирует на землю антенну 502. Шунтирование антенны снимает напряжение с приемопередатчика и создает измеряемое изменение, позволяющее определить расстояние.
На фиг.6 показана одна примерная форма модуляции электромагнитной несущей CWV, имеющей стандартную синусоидальную форму колебаний и начальную амплитуду напряжения V. Несущая модулирована на интервале DT, в течение которого ее амплитуда уменьшена на величину DV. Примерный подходящий диапазон напряжения V составляет ориентировочно от 50 до 150 В. Примерный соответствующий диапазон амплитудной модуляции, отображенной величиной DV, составляет ориентировочно от 10 до 1000 мВ. Амплитудная модуляция может иметь любую подходящую длительность или интервал DT, например, ориентировочно от 0.1 до 5 мс. Как уже было упомянуто здесь выше, несущая CWV может иметь любую подходящую частоту, например, ориентировочно от 100 кГц до 14 МГц. Такую модуляцию специалисты обычно называют модуляцией рассеяния при отражении, и она может быть использована для организации передачи между преобразователем и приемопередатчиком.
Одним из хорошо известных примеров использования модуляции рассеяния при отражении является использование в системах идентификации радиочастот (RFID). Однако следует иметь в виду, что предложенная здесь новая концепция существенно отличается от традиционного применения RFID систем. В частности, традиционные RFID системы используют для передачи данных, которые кодированы внутри разового тега. Тег объединен с объектом, а данные типично содержат одну или несколько деталей, специфичных для этого объекта. Обычно RFID системы не используют для определения расстояния тега от других компонентов системы. Основной задачей этих RFID систем является считывание данных, закодированных внутри тега.
Примерная схема последовательности операций способа 700 показана на фиг.7 и содержит первую операцию 702 использования приемопередатчика и преобразователя, таких как, например, приемопередатчик 100 или 200 и преобразователь 400, которые связаны друг с другом и находятся на расстоянии друг от друга. Другая операция 704 предусматривает радиопередачу электромагнитной несущей, такой как, например, несущая CWV, от антенны приемопередатчика к антенне преобразователя. Следующая операция 706 предусматривает прием несущей при помощи антенны преобразователя. Специалисты легко поймут, что электрическая энергия возбуждается при этом вдоль и/или поперек дросселя за счет воздействия принятых электромагнитных волн. Факультативная операция 708 предусматривает накопление электрической энергии, возбужденной вдоль и/или поперек антенны преобразователя за счет воздействия принятой электромагнитной несущей. Следующая операция 710 предусматривает избирательное шунтирование антенны преобразователя и за счет этого создание в антенне приемопередатчика модуляции ее одной или нескольких электрических характеристик, например кратковременное снижение напряжения. Дальнейшая операция 712 предусматривает обнаружение модуляции электрических характеристик вдоль или поперек антенны. Следующая операция 714 предусматривает определение расстояния между приемопередатчиком и преобразователем на основании, по меньшей мере частично, модуляции электрических характеристик в операции 712. Дальнейшая операция 716 предусматривает выдачу сигнала, указывающего расстояние, определенное в операции 714.
Один из примеров использования предложенной здесь новой концепции связан с подвешенным во флюиде элементом 800, показанным на фиг.8. Более конкретно, подвешенным во флюиде элементом является пневматическая рессора, имеющая традиционную конструкцию с поршнем и выступом качения. Однако следует иметь в виду, что подвешенным во флюиде элементом может быть элемент любого подходящего типа, стиля, вида и/или конфигурации, что не выходит за рамки предлагаемого изобретения. Подвешенный во флюиде элемент 800 содержит первый концевой элемент, например, такой как верхняя пластина 802, второй концевой элемент, например, такой как поршень 804, установленный на расстоянии от первого концевого элемента, и гибкий элемент, например, такой как гибкий рукав 806, поддерживаемый между ними и образующий внутренний объем, например, такой как флюидная камера 808.
Приемопередатчик 810 установлен на верхней пластине 802 внутри флюидной камеры 808, а преобразователь 812 установлен на поршне 804 со смещением (на расстоянии) от приемопередатчика. Поршень 804 имеет внешнюю периферийную стенку 814, вдоль которой перемещается гибкий рукав 806, и центральную внутреннюю стенку 816. Показанная на фиг.8 внутренняя стенка является главным образом вогнутой или имеет форму тарелки и содержит внутреннюю выемку 818. Внутренняя стенка 816 имеет участок 820 боковой стенки и участок 822 нижней стенки, на котором закреплен преобразователь 812. Преобразователь 812 может быть закреплен на внутренней стенке 816 любым подходящим образом, например с использованием клея или механического крепежного средства. Альтернативно, преобразователь 812 может быть запрессован во внутреннюю стенку 816, как показанный преобразователь 812′. Следует иметь в виду, что приемопередатчиком 810 может быть любой подходящий приемопередатчик, в том числе приемопередатчики 100 и 200. Аналогично, преобразователем 812 может быть любой подходящий преобразователь, в том числе преобразователь 400.
Как только электромагнитная несущая CWV, переданная по радио, будет принята преобразователем 812, электрическая энергия, возбужденная вдоль и/или поперек антенны, например, такой как антенный контур 402 преобразователя 400, будет по меньшей мере периодически снабжать энергией преобразователь, например, как это было описано ранее со ссылкой на силовую цепь 404. Альтернативно, электрическая энергия может поступать от батареи или другого подходящего источника питания. Когда преобразователь 812 находится под напряжением, шунтирующая цепь, например, такая как шунтирующая цепь 406 преобразователя 400, периодически шунтирует антенну преобразователя 812, что создает модуляцию в антенне приемопередатчика 810, например, такой как антенна 104 или 204. Взаимосвязь между антеннами преобразователя и приемопередатчика, которая уже обсуждалась выше, только для пояснения показана в виде синусоидальных волн IFM на фиг.8. Одна или несколько характеристик или параметров модуляции непосредственно соответствуют или математически связаны с расстоянием между преобразователем и приемопередатчиком, как это хорошо известно специалистам в данной области. Приемопередатчик обнаруживает модуляцию и вырабатывает сигнал, указывающий расстояние между приемопередатчиком и преобразователем. Следует иметь в виду, что могут быть использованы и отличающиеся от описанных режимы работы, что не выходит за рамки изобретения.
Другой альтернативный вариант приемопередатчика 900 схематично показан на фиг.9. Приемопередатчик 900 содержит генератор 902 несущей, который имеет электрическую связь с антенной 904. Аналогично обсуждавшимся выше генераторам 102 и 202 несущей генератор 902 несущей выполнен с возможностью подачи электрического сигнала несущей на антенну, которая, в свою очередь, осуществляет радиопередачу соответствующей несущей CWV. Детектор 906 модуляции электрически подключен к антенне 904, как правило, напротив генератора 902 несущей. Детектор 906 модуляции аналогичен детекторам 106 и 206, которые обсуждались выше, в том, что детектор 906 выполнен с возможностью обнаружения модуляции электрических характеристик или параметров вдоль или поперек антенны. Однако детектор 906 модуляции отличается от детекторов 106 и 206 в том, что детектор 906 выполнен с возможностью подачи цифрового сигнала DSG, соответствующего модуляции, вдоль или поперек антенного контура 904, а не аналогового сигнала, имеющего такие характеристики, как уровень напряжения или тока, в соответствии с уровнем модуляции, как детекторы 106 и 206. Цифровой сигнал DSG поступает на соответствующее цифровое устройство, например, такое как процессор или микроконтроллер 908 цифрового сигнала, которое преобразует, декодирует и/или анализирует цифровой сигнал DSG и выдает соответствующий сигнал, указывающий расстояние между приемопередатчиком и объединенным с ним преобразователем. Сигнал с выхода микроконтроллера 908 поступает в расположенные далее систему или устройство, что показано стрелкой 910.
Кроме того, на фиг.9 показана цепь 912 источника питания, которая имеет электрическую связь с генератором 902 несущей. Следует иметь в виду, что, в других вариантах, цепь источника питания 912 может также подводить электрическую энергию к другим компонентам приемопередатчика 900. Как уже было упомянуто выше со ссылкой на цепь 112 источника питания приемопередатчика 100, показанного на фиг.1, цепь 912 может иметь любую подходящую форму или конфигурацию и может быть выполнена совместно с другими компонентами приемопередатчика 900 или отдельно от них. Одним из примером подходящего приемопередатчика является приемопередатчик, выпускаемый фирмой Microchip Technologies, Inc. Of Chandler, Arizona, номер изделия MCRF 200.
Один из примеров преобразователя, подходящего для использования совместно с приемопередатчиком 900, показан на фиг.10 как преобразователь 1000. Как правило, преобразователь 1000 работает в комбинации с приемопередатчиком, таким как приемопередатчик 900, для определения расстояния между ними и выработки выходного сигнала, указывающего это расстояние, как уже было подробно описано здесь выше. Однако в предшествующих вариантах приемопередатчик, такой как приемопередатчик 100 или 200, определяет расстояние между двумя компонентами на основании величины модуляции вдоль или поперек антенны. Первичной задачей объединенного преобразователя, такого как преобразователь 400, является возбуждение или создание этой модуляции. В отличие от этого, работа приемопередатчика 900 и преобразователя 1000 основана на предложенной новой концепции, однако с использованием обсуждавшихся выше основных принципов работы других вариантов. Однако преобразователь 1000 определяет расстояние между двумя компонентами, например, с использованием цифрового устройства обработки. При этом цифровые данные, соответствующие расстоянию, и/или другие данные, например, такие как опознавательный код или идентификационный номер, будут передаваться от преобразователя на приемопередатчик. Такая передача данных и/или обмен данными могут иметь любую подходящую форму, в том числе (но без ограничения) форму прямой передачи данных и передачи кодированных данных, как это обсуждается далее более подробно.
Как это показано на фиг.10-14, такое решение отличается от предыдущих вариантов по структуре и работе, как это обсуждается далее более подробно. Преобразователь 1000 содержит антенну 1002, позволяющую получать электромагнитную несущую CWV, например, которая может быть передана по радио антенной 904 приемопередатчика 900. Как уже было подробно описано выше, несущая CWV возбуждает электрическую энергию вдоль и/или поперек антенны 1002. Электрическая энергия передается в силовую цепь 1004 и формирователь (масштабирующее устройство) 1006, которые имеют электрическую связь с антенной. Как правило, силовая цепь накапливает по меньшей мере часть электрической энергии и периодически подает питание на один или несколько компонентов преобразователя, как уже было описано выше.
Формирователь 1006 служит для снижения или уменьшения одной или нескольких электрических характеристик (или параметров), например, таких как уровень напряжения или тока сигнала от антенны 1002, которые проходят через него. Формирователь 1006 преимущественно формирует сигнал от антенны 1002 для его приема и использования цифровым сигнальным процессором или микроконтроллером 1008, который имеет электрическую связь с формирователем и силовой цепью. Однако преимущественно это снижение или уменьшение электрического сигнала производят так, чтобы поддерживалась (пропорциональная) зависимость уменьшенного сигнала от исходного сигнала с антенны. При этом микроконтроллер 1008 может быть использован для определения расстояния между связанными приемопередатчиком, например, таким как приемопередатчик 900, и преобразователем 1000. Как уже было упомянуто выше, специалисты легко поймут, что одна или несколько характеристик электромагнитных волн изменяются в зависимости от пройденного расстояния в соответствии с хорошо известными зависимостями между ними.
Как уже было упомянуто выше, силовая цепь 1004 периодически подает питание на одну или несколько схем (или компонентов) преобразователя. Одним таким получающим питание от силовой цепи компонентом является микроконтроллер 1008, который определяет амплитуду или другую электрическую характеристику (или параметр) сигнала с выхода формирователя 1006. Эта амплитуда или другой параметр имеют прямую или другую математическую связь с расстоянием между приемопередатчиком и преобразователем. Таким образом, микроконтроллер может определять действительное числовое значение расстояния и затем передавать его назад в приемопередатчик. Альтернативно, микроконтроллер может просто передавать амплитуду или другую характеристику сигнала с выхода формирователя, без специфического определения действительного числового значения расстояния. В этом альтернативном примере, как только сигнал от формирователя поступает назад в приемопередатчик, его микроконтроллер может производить преобразование или вычислять действительное числовое значение расстояния.
После того как микроконтроллер 1008 получил питание и определил характеристику или параметр сигнала с выхода формирователя 1006, микроконтроллер избирательно активизирует шунтирующую цепь 1010, для передачи данных, преимущественно содержащих данные, соответствующие значению расстояния или сигналу с выхода формирователя, назад в объединенный приемопередатчик. После активизации шунтирующая цепь 1010 электрически закорачивает антенну 1002, которая, в свою очередь, возбуждает модуляцию поперек или вдоль антенны соответствующего приемопередатчика, например, такой как антенна 904 приемопередатчика 900. Взаимосвязь между антеннами приемопередатчика и преобразователя была подробно рассмотрена выше и показана синусоидальными колебаниями IFM на фиг.10.
В соответствии с одним воплощением, значение сигнала или значение действительного расстояния передается в виде данных от преобразователя назад в приемопередатчик за счет работы микроконтроллера 1008, избирательно возбуждающего шунтирующую цепь 1010. Передача данных от преобразователя в приемопередатчик может производиться в любом виде, например в виде потока двоичных данных, прямо соответствующего значениям сигнала или расстояния. Альтернативно, цифровая связь может производиться с кодированием, чтобы свести к минимуму потери, например, вызванные помехами. Может быть использовано широкое разнообразие известных кодирующих устройств, например, с использованием частотной манипуляции (FSK) и фазовой манипуляции (PSK), которые хорошо известны специалистам в данной области. Пример несущей CWV, модулированной с использованием FSK, показан на фиг.11 и содержит несущую CWV, модулированную между состоянием HST высокой амплитуды и состоянием LST низкой амплитуды. Модуляция может быть использована для передачи данных любым подходящим образом, например с использованием сдвига FS1 8 периодов, соответствующего нулевому (0) значению, и сдвига FS2 10 периодов, соответствующего единичному (1) значению. Указанным образом поток двоичных данных может быть передан от преобразователя к приемопередатчику. Пример несущей CWV, модулированной с использованием PSK, показан на фиг.12 и также содержит несущую CWV, модулированную между состояниями HST и LST. Как это показано на фиг.12, частота сдвига несущей остается постоянной, например, в одном периоде при HST, в следующем периоде при LST, в последующем периоде при HST и т.д. Однако для передачи данных может быть использован фазовый сдвиг, так что два периода протекают в одном и том же состоянии. В соответствии с одним примером, каждый фазовый сдвиг PST отображает нуль (0) в потоке двоичных данных. В другом примере, каждый фазовый сдвиг PST отображает изменение данных (от 0 к 1 или от 1 к 0). Однако следует иметь в виду, что могут быть использованы и другие подходящие виды модуляции и/или технологии передачи данных.
Принципиальная электрическая схема 1100 одного из вариантов преобразователя 1000 показана на фиг.13. Схема содержит антенный контур 1102, силовую цепь 1104, формирователь 1106, микроконтроллер 1108 и шунтирующую цепь 1110. Обычно антенный контур 1102 соответствует антенне 1002, показанной на фиг.10. Аналогично, силовая цепь 1104 соответствует цепи 1004, формирователь 1106 соответствует формирователю 1006, микроконтроллер 1108 соответствует микроконтроллеру 1008 и шунтирующая цепь 1110 соответствует шунтирующей цепи 1010.
Как уже было упомянуто выше, специалисты легко поймут, что схема 1100 содержит множество традиционных электрических компонентов, в том числе (но без ограничения) резисторы, конденсаторы, диоды, дроссели, транзисторы и другие хорошо известные компоненты. Следует иметь в виду, что эти компоненты имеют, главным образом, стандартную конструкцию, если специально не оговорено иное, и легко могут быть приобретены. Кроме того, схема 1100 может быть выполнена в виде интегральной схемы на одной подложке, например, такой как кремниевая пластина, или, альтернативно, может быть собрана из дискретных компонентов с использованием любой подходящей технологии изготовления. Кроме того, различные участки схемы 1100 подключены к общей земле, которая показана в виде контактного зажима 1112.
Антенный контур 1102 содержит дроссель 1114 и конденсатор 1116, включенные в параллель между проводами 1118 и 1120. Контактный зажим 1112 подключен к проводу 1120 рядом с дросселем, который показан на фиг.13 при помощи стандартного символа. Однако следует иметь в виду, что может быть желательна подстройка или оптимизация антенны, которую проводят для улучшения взаимодействия с другой антенной, например, с такой как антенна 904 приемопередатчика 900. В таком случае может быть использован дроссель 1114 специфической конструкции, который представляет собой обмотку из провода, которая имеет, например, квадратную форму, кольцевую форму или форму петли.
Силовая цепь 1104 подключена к антенному контуру 1102 при помощи проводов 1118 и 1120. Диод 1122 и резистор 1124 включены последовательно в провод 1118. Транзистор 1126 и конденсатор 1128 включены параллельно между проводами 1118 и 1120. Коллекторный вывод 1126с транзистора 1126 подключен к проводу 1118, а эмиттерный вывод 1126е транзистора 1126 подключен к проводу 1120. Провод 1130 соединяет базовый вывод 1126b транзистора 1126 через диод 1132 с проводом 1118. В соответствии с одним примерным вариантом, диод 1122 представляет собой диод Шотки, а транзистор 1126 представляет собой стандартный n-р-n-транзистор, которые хорошо известны специалистам в данной области.
Микроконтроллер 1108 подключен к силовой цепи 1104 при помощи провода 1134, который соединен проводом 1118 с точкой соединения конденсатора 1128 с резистором 1124 вблизи от коллекторного вывода 1126с. Кроме того, микроконтроллер 1108 имеет электрическую связь с проводом 1118 через формирователь 1106 при помощи провода 1136. Микроконтроллер 1108 может иметь любую подходящую форму или конфигурацию. Одним из примеров подходящего микроконтроллера является микроконтроллер, выпускаемый фирмой Freescale Semiconductor, Inc. Of Austin, Texas, номер изделия 68HC05L25. Этот микроконтроллер содержит процессор, память и тактовый генератор. Формирователь 1106 также может иметь любую подходящую форму или конфигурацию.
Шунтирующая цепь 1110 содержит реле 1138, включенное между проводами 1118 и 1120 антенного контура 1102 и соединенное проводом 1140 с микроконтроллером 1108. Следует иметь в виду, что вместо реле 1138 может быть использовано устройство переключения любого подходящего типа, например, такое как полевой транзистор (ПТ).
Другой примерный вариант схемы 1200 последовательности операций способа показан на фиг.14 и содержит операцию 1202 использования приемопередатчика и преобразователя, например, таких как приемопередатчик 900 и преобразователь 1000, которые установлены на расстоянии друг от друга. Другая операция 1204 предусматривает радиопередачу электромагнитной несущей от антенны приемопередатчика к антенне преобразователя. Следующая операция 1206 предусматривает прием несущей при помощи антенны преобразователя. Факультативная операция 1208 предусматривает накопление электрической энергии, возбужденной вдоль и/или поперек антенны преобразователя.
Другая операция 1210 способа 1200 предусматривает уменьшение электрического сигнала от антенны преобразователя до величины, подходящей для использования в процессоре или микроконтроллере. Еще одна операция 1212 предусматривает определение расстояния или числового значения, соответствующего расстоянию, на основании уменьшенного электрического сигнала. Дополнительная операция 1214 предусматривает формирование данных, соответствующих расстоянию или числовому значению, соответствующему расстоянию. Факультативная операция 1216 предусматривает кодирование сформированных данных. Еще одна операция 1218 предусматривает избирательное шунтирование антенны преобразователя для модулирования антенны приемопередатчика, чтобы произвести передачу данных. Другая операция 1220 предусматривает обнаружение модуляции антенны приемопередатчика. Еще одна операция 1222 предусматривает вывод данных, соответствующих обнаруженной модуляции. Дальнейшая факультативная операция 1224 предусматривает декодирование данных при взаимодействии с факультативной операцией 1216 кодирования. Еще одна операция 1226 предусматривает вывод данных (или другого цифрового сигнала), указывающих расстояние.
Несмотря на то, что были описаны предпочтительные варианты осуществления изобретения и существенное внимание было обращено на структуры и структурные связи между компонентами описанных вариантов, следует иметь в виду, что возможны и другие варианты настоящего изобретения, причем ясно, что в него специалистами в данной области могут быть внесены изменения и дополнения, которые не выходят, однако, за рамки приведенной далее формулы изобретения.
Формула изобретения
1. Система определения расстояния для пневматической рессоры (800), используемой на транспортном средстве, где пневматическая рессора (800) содержит первый и второй опорные элементы (802, 804), соединенные вместе при помощи эластомерной стенки (808) или гибкого пружинного элемента (806) таким образом, что опорные элементы перемещаются относительно друг друга в ответ на приложение нагрузки к пневматической рессоре, содержащая приемопередатчик (100, 200, 300, 810, 900), установленный на первом или втором опорном элементе и включающий в себя первую антенну (104, 204, 304, 904) для радиопередачи электромагнитной волны, имеющей определенную амплитуду, и преобразователь (TSP; 400, 500, 812, 1000), установленный на первом или втором опорном элементе и включающий в себя вторую антенну (ANT; 402, 502, 1002, 1102), предназначенную для приема электромагнитной волны, отличающаяся тем, что преобразователь выполнен с возможностью шунтирования второй антенны, при котором происходит модуляция амплитуды принятой от приемопередатчика волны, изменяющейся в соответствии с расстоянием между опорными элементами.
2. Система по п.1, в которой модуляция амплитуды электромагнитной волны имеет пропорциональную зависимость от указанного расстояния.
3. Система по п.1 или 2, в которой модуляцию амплитуды электромагнитной волны используют для передачи данных от преобразователя к приемопередатчику, причем данные имеют соответствующую зависимость от расстояния.
4. Система по одному из пп.1-3, в которой приемопередатчик и преобразователь имеют магнитную индуктивную связь через первую и вторую антенны.
5. Система по п.4, в которой преобразователь содержит силовую цепь, приспособленную для накопления электрической энергии от приемопередатчика через индуктивную связь для питания преобразователя.
6. Способ определения расстояния между первым и вторым опорными элементами (802, 804) пневматической рессоры (800), включающий следующие операции: a) использование приемопередатчика (100, 200, 300, 810, 900), установленного на первом опорном элементе (802), содержащего первую антенну (104, 204, 304, 904), предназначенную для радиопередачи электромагнитной волны, имеющей определенную амплитуду; b) использование преобразователя (TSP; 400, 500, 812, 1000), установленного на расстоянии от приемопередатчика, имеющего вторую антенну (ANT; 402, 502, 1002, 1102), предназначенную для приема электромагнитной волны и выполненную с возможностью шунтирования второй антенны для создания тем самым модуляции амплитуды электромагнитной волны таким образом, что амплитуда электромагнитной волны изменяется в зависимости от расстояния; c) радиопередачу электромагнитной волны при помощи первой антенны приемопередатчика; d) выполнение шунтирования второй антенны и модуляция при этом амплитуды электромагнитной волны в зависимости от расстояния; e) детектирование модуляции амплитуды электромагнитной волны; и f) определение расстояния между приемопередатчиком и преобразователем.
7. Способ по п.6, в котором операция d) предусматривает создание модуляции указанной волны с использованием магнитной индуктивной связи между преобразователем и приемопередатчиком.
8. Способ по п.6 или 7, в котором операцию f) осуществляют ранее операций d) и е), причем способ дополнительно включает в себя операции выработки данных, соответствующих указанному расстоянию, и передачу данных на приемопередатчик.
РИСУНКИ
|
|