|
|
(21), (22) Заявка: 2008138279/09, 25.09.2008
(24) Дата начала отсчета срока действия патента:
25.09.2008
(43) Дата публикации заявки: 27.03.2010
(46) Опубликовано: 20.08.2010
(56) Список документов, цитированных в отчете о поиске:
RU 2246737 C1, 20.02.2005. RU 2246738 C1, 20.02.2005. RU 2106006 C1, 27.02.1998. RU 2173834 C1, 20.09.2001. CA 2546634 A1, 15.11.2007. US 2008007448 A1, 10.01.2008.
Адрес для переписки:
601903, Владимирская обл., г. Ковров, ул. Крупской, 57, Федеральное государственное унитарное предприятие “Всероссийский научно-исследовательский институт “Сигнал” (ФГУП “ВНИИ “Сигнал”)
|
(72) Автор(ы):
Гужов Виталий Борисович (RU), Егоров Виктор Юрьевич (RU), Кретов Геннадий Андреевич (RU), Лопуховский Олег Николаевич (RU)
(73) Патентообладатель(и):
Российская Федерация, от имени которой выступает Министерство обороны Российской Федерации (RU), Федеральное государственное унитарное предприятие “Всероссийский научно-исследовательский институт “Сигнал” (ФГУП “ВНИИ “Сигнал”) (RU)
|
(54) ДАТЧИК ПРОЕКЦИЙ СКОРОСТИ С УСТРОЙСТВОМ КАЛИБРОВКИ
(57) Реферат:
Изобретение относится к навигационной технике и представляет собой трехлучевой доплеровский датчик скорости. Выходной сигнал такого датчика несет в себе информацию о величине скорости в виде корня квадратного из суммы квадратов вырабатываемых скоростей, причем даже при калибровке на мерном участке, где сносовая и тангажные скорости обусловлены отклонениями лучей доплеровского датчика скорости от номинального направления в горизонтальной и вертикальной плоскостях. Для обеспечения точной работы доплеровского датчика скорости предложено проводить калибровку показания прибора определения продольной скорости на мерном участке, длина которого вычисляется во время калибровки. Технический результат – одинаковая точность работы после калибровки доплеровского датчика скорости на любом экземпляре транспортного средства независимо от конкретных значений угловых ошибок установки. 1 ил.
Предлагаемое изобретение относится к навигационной технике, представляет собой датчик проекций скорости относительно транспортного средства (продольной, сносовой и тангажной составляющих скорости движения транспортного средства) и является непременной составной частью навигационной аппаратуры счисления координат (HACK).
Применяемая в наземной технике HACK использует для счисления координат модуль скорости, за который принимается продольная составляющая скорости. Такое техническое решение, используемое в HACK, позволяет обеспечивать счисление координат с погрешностями 0,2÷0,3% от пройденного пути.
Опыт показал, что для уменьшения погрешности счисления координат до 0,1% от пройденного расстояния необходимо счислять координаты с учетом сносовой и тангажной составляющих скорости. Обусловлено это тем, что в процессе эксплуатации у транспортного средства (ТС) наблюдаются отклонения вектора скорости от положения, определенного и учтенного при калибровке.
В качестве прототипа заявляемому датчику проекций скорости с блоком калибровки принято устройство по патенту 2246737, материалы которого раскрывают суть калибровки сигнала о продольной скорости (Vпр). Применение данного метода калибровки в датчике, измеряющем все составляющие скорости, приводит к неправильной калибровке канала Vпр, что приводит к увеличению погрешности и является недостатком прототипа.
Изобретение направлено на увеличение точности работы датчика проекций скорости (ДПС), обеспечивающего вычислитель навигационной аппаратуры информацией о величинах всех трех проекций скорости.
Такая HACK использует датчик проекций скорости, который из вектора скорости формирует три составляющих (Vпр, Vсн, Vт), причем откалиброванные сигналы о скорости связаны между собой соотношением
или 
где Vпр – продольная составляющая скорости;
Vсн – сносовая составляющая скорости;
Vт – тангажная составляющая скорости;
V – модуль скорости.
Это означает, что при движении по маршруту результаты измерения датчика продольной скорости всегда меньше пройденного пути.
Допуски при установке датчика проекций скорости на ТС приводят к разбросу углового положения ДПС относительно корпуса ТС и относительно , причем на практике эти разбросы достигают 3°. Это означает, что угловые отклонения лучей от номинального положения в горизонтальной плоскости (снос СН) и вертикальной плоскости (тангаж Т) могут достигать 3°.
Поскольку Vпр=V·cos CH·cos T, Vсн=V·sin CH, Vт=V·sin Т, то использование длины мерного участка для калибровки датчика продольной скорости приведет к появлению погрешности калибровки ДПС, установленной на разных образцах ТС, достигающей 0,15% и более.
Для устранения этого предлагается значения Vсн и Vт калибровать по их номинальным (формулярным) коэффициентам, а для калибровки составляющей Vпр использовать мерный участок, длина которого вычисляется во время калибровки по формуле
,
где SМУ – истинная длина мерного участка;
– сносовый путь по номинально откалиброванному сигналу о Vсн;
– тангажный путь по номинально откалиброванному сигналу о VТ.
Для увеличения точности калибровки HACK датчик проекций скорости с устройством калибровки, состоящий из датчика проекций скорости, калибрующего устройства для продольной составляющей скорости, которое содержит последовательно соединенные умножитель и хранитель “цены” импульса, счетчика импульсов выходного сигнала, блока управления калибровкой, вычислителя “цены” импульса и хранителя длины мерного участка, при этом вход умножителя калибрующего устройства соединен с выходом датчика по продольной составляющей скорости, вход счетчика импульсов выходного сигнала соединен с выходом датчика по продольному пути, а выход счетчика импульсов выходного сигнала – с соответствующим входом вычислителя “цены” импульса сигнала о продольной скорости, управляющие входы счетчика импульсов выходного сигнала и вычислителя “цены” импульсов продольного пути соединены с соответствующими выходами блока управления калибровкой, при этом выход калибрующего устройства является выходом откалиброванной продольной составляющей скорости, в который введены накопитель сносового пути, накопитель тангажного пути, вычислитель длины мерного участка, калибрующие устройства для сносовой и тангажной составляющих скорости, при этом входы калибрующих устройств соединены с выходами датчика по сносовой и тангажной составляющим скорости, входы накопителей сносового и тангажного пути соединены с выходами соответствующих калибрующих устройств, а управляющие входы накопителей сносового и тангажного пути – с управляющим входом счетчика импульсов выходного сигнала, выходы хранителя длины мерного участка и накопителей сносового и тангажного путей соединены с соответствующими входами вычислителя мерного участка, выход которого соединен с вычислителем “цены” импульса, при этом выходы калибрующих устройств являются выходами сносовой и тангажной составляющих скорости.
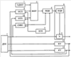
Сущность изобретения поясняется схемой датчика проекций скорости с блоком калибровки, приведенной на чертеже.
Сведения, подтверждающие возможность осуществления изобретения с указанным выше техническим результатом, заключаются в следующем.
Датчик проекций скорости с устройством калибровки, состоящий из собственно датчика проекций скорости 1, калибрующего устройства 8 для продольной составляющей скорости, которое содержит последовательно соединенные умножитель 5 и хранитель “цены” импульса 6, счетчика импульсов выходного сигнала 2, блока управления калибровкой 3, вычислителя “цены” импульса 4 и хранителя длины мерного участка 7, при этом вход умножителя 5 калибрующего устройства 8 соединен с выходом датчика 1 по продольной составляющей скорости, вход счетчика импульсов выходного сигнала 2 соединен с выходом датчика 1 по продольному пути, а выход счетчика импульсов выходного сигнала 2 – с соответствующим входом вычислителя “цены” импульса 4 сигнала о продольной скорости, управляющие входы счетчика импульсов выходного сигнала 2 и вычислителя “цены” импульсов 4 продольного пути соединены с соответствующими выходами блока управления калибровкой 3, при этом выход калибрующего устройства 8 является выходом по откалиброванной продольной составляющей скорости, в который введены накопитель сносового пути 9, накопитель тангажного пути 10, вычислитель длины мерного участка 11, калибрующие устройства для сносовой 12 и тангажной 13 составляющих скорости, при этом входы калибрующих устройств 12, 13 соединены с выходами датчика 1 по сносовой и тангажной составляющим скорости, входы накопителей сносового 9 и тангажного 10 пути соединены с выходами соответствующих калибрующих устройств 12, 13, а управляющие входы накопителей сносового 9 и тангажного 10 пути – с управляющим входом счетчика импульсов выходного сигнала 2, выходы хранителя длины мерного участка и накопителей сносового 9 и тангажного 10 путей соединены с соответствующими входами вычислителя мерного участка 11, выход которого соединен с вычислителем “цены” импульса 4, при этом выходы калибрующих устройств 12, 13 являются выходами по сносовой и тангажной составляющим скорости.
Данный блок калибровки следует применять при проверке погрешности измерения пути датчика проекций скорости (трехлучевого доплеровского датчика скорости) при его изготовлении и поставке как самостоятельное изделие.
Заявленный датчик при калибровке работает следующим образом.
Во время совершения заездов по мерному участку сигналы о проекциях скорости движения в виде частоты последовательных импульсов поступают с выходов датчика проекций скорости 1 через соответствующие калибрующие устройства 12 и 13 на входы накопителей сносового 9 и тангажного 10 пути, а непосредственно с выхода датчика проекций скорости 1 на вход счетчика импульсов выходного сигнала 2. Поскольку накопитель сносового пути 9, накопитель тангажного пути 10 и счетчик импульсов выходного сигнала 2 представляют собой накопители – интеграторы числа импульсов, то за время подачи на них сигнала с блока управления калибровкой 3 о начале и конце счета они накопят числа импульсов, равные SCH, ST и Nпрод. Последний управляющий сигнал с блока управления калибровкой 3 в соответствии с программой вызовет передачу накопленных чисел в вычислитель мерного участка 11 и вычислитель “цены” импульса 4. При поступлении в вычислитель мерного участка 11 этих чисел он вычисляет и передает его в вычислитель “цены” импульса 4, последний по другому сигналу с блока управления калибровкой 3 рассчитывает “цену” импульса и передает ее в хранитель “цены” импульса 6. На этом калибровка закончена и датчик готов к работе по формированию сигналов о составляющих скорости, обеспечивающих выполнение равенства , что необходимо при счислении координат по трем проекциям скорости.
Современная элементная база позволяет просто реализовать блоки, так как блок 2 – счетчик импульсов, 3 – блок импульсных команд, 4 – вычислитель, 7 – схемы запоминания, 9, 10 – счетчики, 11 – вычислитель, 8, 12, 13 – калибрующие устройства, где 5 – цифровая схема умножения, 6 – схемы запоминания.
Формула изобретения
Датчик проекций скорости с устройством калибровки, состоящий из трехлучевого доплеровского датчика скорости, счетчика импульсов выходного сигнала о продольной составляющей скорости, блока импульсных команд о начале и конце счета и о передаче накопленных чисел, вычислителя «цены» импульса, хранителя истинной длины мерного участка и калибрующего устройства, состоящего из последовательно соединенных хранителя «цены» импульса и умножителя, при этом входы счетчика импульсов выходного сигнала о продольной составляющей скорости и умножителя соединены с выходом датчика скорости о продольной составляющей скорости, выход счетчика импульсов выходного сигнала о продольной составляющей скорости соединен с соответствующим входом вычислителя «цены» импульса, выход которого соединен с входом хранителя «цены» импульса калибрующего устройства, первый выход блока импульсных команд о начале и конце счета и о передаче накопленных чисел соединен с управляющим входом счетчика импульсов выходного сигнала о продольной составляющей скорости, а второй выход – с управляющим входом вычислителя «цены» импульса, выход умножителя является выходом всего устройства по продольной составляющей скорости, отличающийся тем, что в него введены интеграторы числа импульсов откалиброванных сигналов о сносовой и тангажной составляющих скорости, вычислитель длины мерного участка для продольной составляющей скорости и калибрующие устройства для сигналов о сносовой и тангажной составляющих скорости по их номинальным коэффициентам, входы которых соединены с выходами датчика скорости по сносовой и тангажной составляющим скорости соответственно, а выходы – с входами соответствующих интеграторов числа импульсов откалиброванных сигналов о сносовой и тангажной составляющих скорости, выходы которых и выход хранителя истинной длины мерного участка соединены с соответствующими входами вычислителя длины мерного участка для продольной составляющей скорости, выход которого соединен с соответствующим входом вычислителя «цены» импульса, управляющие входы интеграторов числа импульсов сигналов о сносовой и тангажной скорости соединены с первым выходом блока импульсных команд о начале и конце счета, выходы калибрующих устройств для сносовой и тангажной скорости соединены с первым выходом блока импульсных команд о начале и конце счета, выходы калибрующих устройств для сносовой и тангажной составляющих скорости по их номинальным коэффициентам являются выходами всего устройства по сносовой и тангажной составляющим скорости.
РИСУНКИ
|
|