|
|
(21), (22) Заявка: 2009131992/28, 24.08.2009
(24) Дата начала отсчета срока действия патента:
24.08.2009
(46) Опубликовано: 20.08.2010
(56) Список документов, цитированных в отчете о поиске:
RU 2310168 С1, 10.11.2007. SU 1644007 А1, 23.04.1991. RU 2308686 С1, 20.10.2007. SU 1062577 А1, 23.12.1983. RU 2286546 С2, 27.10.2006. DE 102006036188 А1, 07.02.2008.
Адрес для переписки:
603950, г.Нижний Новгород, ГСП-486, ФГУП “ФНПЦ НИИИС им. Ю.Е. Седакова”
|
(72) Автор(ы):
Москалев Игорь Николаевич (RU), Вышиваный Иван Григорьевич (RU), Костюков Валентин Ефимович (RU), Почтин Петр Алексеевич (RU), Беляев Вадим Борисович (RU), Тихонов Александр Борисович (RU), Морев Вячеслав Алексеевич (RU)
(73) Патентообладатель(и):
Федеральное государственное унитарное предприятие федеральный научно-производственный центр “Научно-исследовательский институт измерительных систем им. Ю.Е. Седакова” (RU)
|
(54) УСТРОЙСТВО ДЛЯ ИЗМЕРЕНИЯ ОБЪЕМНОЙ ДОЛИ ЖИДКОЙ ФАЗЫ В ПОТОКЕ ГАЗОЖИДКОСТНОЙ СМЕСИ ПРИРОДНОГО ГАЗА
(57) Реферат:
Изобретение относится к области измерительной техники и может быть использовано для определения объемной доли жидкости в потоке газожидкостной смеси (ГЖС) в рабочих условиях. Устройство содержит блок управления частотой, микроволновый генератор, делитель мощности, измерительный микроволновый резонатор, опорный микроволновый резонатор, амплитудный детектор измерительного резонатора, амплитудный детектор опорного резонатора, блок измерения и обработки частоты, датчик давления и датчик температуры. Измерительный и опорный микроволновые резонаторы идентичны по электрическим характеристикам и выполнены в виде открытых цилиндрических резонаторов. В качестве цилиндрической полости измерительного микроволнового резонатора используется собственный объем горловины сужающего устройства измерительной секции. Техническим результатом предложенного изобретения является возможность измерения объемной доли жидкой фазы в потоке ГЖС, без возмущения потока ГЖС и уменьшение нестабильности выходного сигнала амплитудного детектора, что понижает погрешность измеряемых величин и сокращает время измерения. 1 з.п. ф-лы, 4 ил.
Изобретение относится к области измерительной техники и может быть использовано на скважинах, кустах скважин или участках первичной переработки газоконденсатных промыслов для определения объемной доли жидкости в потоке газожидкостной смеси (ГЖС) в рабочих условиях.
Известно устройство определения относительных пропорций нефти, газа и воды в потоке сырой нефти в трубопроводе по патенту США [1]. Посредством помещения соосно на трубу из диэлектрического материала множества LC резонаторов, основным элементом которых является небольшие катушки индуктивности, измеряют изменение их резонансных частот при наличии потока и по этим данным вычисляют пропорции нефти, воды и газа, протекающих через трубу.
Основным недостатком данного устройства является его низкая чувствительность при большой объемной доле газа в потоке ГЖС (более 95%), что делает его непригодным к расходометрии потоков ГЖС в трубопроводах.
Известно также устройство для определения объемных долей жидкого углеводородного конденсата и воды в потоке ГЖС природного газа по патенту РФ [2]. Оно состоит из измерительного закрытого резонатора, работающего в дециметровом диапазоне длин волн, устанавливаемого в зауженном сечении сужающего устройства в виде сопла и измерении электрических характеристик этого резонатора в отсутствии потока и при наличии его. Недостатком этого устройства является низкая чувствительность к потокам ГЖС с малым содержанием конденсатогазового и водогазового факторов (КГФ, ВГФ) и непригодность его использования на северных месторождениях страны (это устройство было разработано для сильно обводненных скважин Астраханского месторождения).
Наиболее близким к предлагаемому изобретению является измеритель сечений жидкой фазы в устройстве определения покомпонентного расхода потока ГЖС продуктов газонефтедобычи в трубопроводе [3], выбранный за прототип. Сечение жидкой фазы Sж и объемная доля жидкой фазы Vж связаны между собой соотношением , где V и S – объем и поперечное сечение потока, причем V=Vr+Vж, S=Sг+Sж, где Vr и Sr – объем и сечение газовой фазы потока. Измеритель сечений жидкой фазы содержит встроенную в трубопровод измерительную секцию с переходами от стандартного сечения к зауженному сечению (соплу), выполненными в виде конусообразного сужения с рифленой боковой поверхностью и кольцевым выступом с острой кромкой в конце одного из переходов, измерительный микроволновый открытый резонатор, содержащий два вогнутых зеркала, расположенных друг напротив друга на боковых стенках сопла; на двух других стенках сопла в зоне зеркал расположены продольные ребра треугольного профиля. Кроме того, измерительный резонатор содержит две плоскопараллельные диэлектрические пластины, расположенные напротив друг друга вплотную к зеркалам резонатора и закрывающие их полностью по всей площади.
Недостатком измерителя являются сложность выполнения сопла и измерительного резонатора. Сопло имеет переходные конические участки с рифленой поверхностью и кольцевым выступом в конце одного из них; внутри сопла размещены зеркала резонатора. Далее, в зоне размещения зеркал резонатора выполнены продольные ребра треугольного профиля; на зеркалах требуется закрепление плоскопараллельных диэлектрических пластин. Все эти факторы вносят сильное возмущение в поток ГЖС, имеющий в узкой части скорости от 10 до 40 м/сек, и являются причиной нестабильного поведения потока в суженной части измерительной секции, что в свою очередь приводит к значительной флюктуации сигнала, снимаемого с выхода амплитудного детектора, и необходимости использования статистических методов накопления и обработки этого сигнала. В конечном счете это приводит к увеличению времени измерений, понижению точности и снижению надежности измерений.
Техническим результатом предложенного изобретения является возможность измерения объемной доли жидкой фазы в потоке ГЖС, без возмущения потока ГЖС и уменьшение нестабильности выходного сигнала амплитудного детектора, что понижает погрешность измеряемых величин и сокращает время измерения.
Технический результат достигается тем, что в устройстве для измерения объемной доли жидкой фазы в потоке газожидкостной смеси природного газа, состоящем из встроенной в трубопровод измерительной секции с сужающим устройством, содержащей измерительный микроволновый резонатор, блока управления частотой, соединенного с микроволновым генератором качающейся частоты, выход которого соединен с входом делителя мощности, причем первый выход делителя мощности связан с блоком измерения и обработки частоты, второй – с входом измерительного микроволнового резонатора, заполняемого потоком ГЖС и выход которого соединен с амплитудным детектором измерительного резонатора, связанным с блоком измерения и обработки частоты, а третий выход делителя мощности связан с входом опорного микроволнового резонатора, размещенного в силовом корпусе и заполняемого газом, очищенного от жидкой фазы потока ГЖС, выход которого соединен с амплитудным детектором опорного резонатора, также связанного с блоком измерения и обработки частоты, к которому дополнительно подключены выходы датчиков давления и температуры, измерительный и опорный микроволновые резонаторы идентичны по электрическим характеристикам и выполнены в виде открытых цилиндрических резонаторов (ОЦР), причем в качестве цилиндрической полости измерительного микроволнового резонатора используется собственный объем горловины сужающего устройства измерительной секции.
В торцах цилиндрической части сужающего устройства размещены кольцевые вставки из твердого диэлектрика с малыми потерями на рабочей частоте, плавно сопрягающие цилиндрическую и конические части сужающего устройства.
Устройство для измерения объемной доли жидкой фазы в потоке газожидкостной смеси природного газа поясняется следующими фигурами:
Фиг.1. Сужающее устройство для измерения объемной доли жидкой фазы.
Фиг.2. Часть устройства, предназначенного для отделения жидкой фазы от газа.
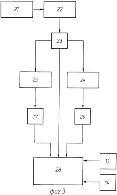
Фиг.3. Электрическая схема устройства.
Фиг.4. Эпюры основных сигналов, характеризующих работу устройства.
На фиг.1 изображено сужающее устройство (СУ) для измерения объемной доли жидкой фазы. На нем показаны: 1 – корпус СУ; 2 – передняя конусная часть СУ; 3 – задняя конусная часть СУ; 4 – центральная, цилиндрическая часть СУ («горловина»); 5 – присоединительные фланцы; 6, 7 – вставки из твердого диэлектрического материала с малыми потерями на рабочей частоте; 8 – волновод, связывающий цилиндрическую часть СУ с микроволновым генератором; 9 – волновод, связывающий цилиндрическую часть СУ с амплитудным детектором; 10 – волноводные фланцы; 11 – радиопрозрачные окна.
Диаметр цилиндрической части СУ выбирается в 1,4-2,5 раза меньшим основного диаметра трубы. Все переходы в сужающем устройстве выполнены плавно, чтобы не возмущать газожидкостный поток, имеющий в зауженном сечении скорость  , < – длина волны в свободном пространстве; т.е. на этих частотах такие полости являются открытыми цилиндрическими резонаторами (ОЦР).
Цилиндрическая часть СУ, отделенная диэлектрическими вставками 6 и 7, используется далее как измерительный микроволновый ОЦР. С помощью волновода 8 он возбуждается в области миллиметровых длин волн и эти колебания имеют достаточно высокую добротность Q – порядка 103 [5].
С целью повышения добротности ОЦР приняты меры для увеличения коэффициента отражения волноводных волн от торца резонатора. Для этого участки СУ в местах перехода конических частей СУ в цилиндрическую (поз.6 и 7) делаются из твердого диэлектрика с малыми потерями на рабочей частоте (например, плавленого кварца). Коэффициент отражения волны, распространяющейся по цилиндрическому волноводу, который образует цилиндрическая часть СУ 4, при этом резко возрастает из-за скачка волнового сопротивления. Эта мера обеспечивает высокую добротность измерительного резонатора (Q 103).
Поскольку ОЦР при диаметрах D>> имеют плотный спектр собственных частот, то система возбуждения такого резонатора и приема колебаний выполняется распределенной [6]. На фиг.1 она показана упрощенно как сосредоточенная.
На фиг.2 показана часть устройства, предназначенного для разделения жидкой фазы от газа, который затем поступает в опорный микроволновый резонатор. На ней обозначено: 12 – трубка, по которой ГЖС поступает в канал приготовления «безжидкостного» газа, который по химическим и физическим свойствам идентичен газу в потоке ГЖС; 13 – датчик давления; 14 – датчик температуры; 15 – фильтр, отсекающий капельно-жидкую составляющую потока ГЖС; 16 – силовой корпус, содержащий опорный микроволновый резонатор; 17 – вентиль; 18 – трубка, подающая сухой газ на ротаметр, 19 – ротаметр, 20 – выкидная трубка.
Газ постоянно протекает сквозь опорный микроволновый резонатор 16. Его проток организуется вентилем 17, далее он по трубке 18 поступает на контрольный ротаметр 19, после чего сбрасывается в атмосферу через выкидную трубку 20. Перед тем как газ попадает в опорный микроволновый резонатор 16, он проходит через фильтр 15. Фильтр 15, предназначенный для отделения жидкой фазы от газообразной, может быть различной конструкции: керамический, с наполнением тканью Петрянова, электроосадительный и пр. Жидкая фаза скапливается во время работы в какой-либо емкости и периодически удаляется. Элементы, ответственные за сбор и удаление жидкости на фиг.2, не показаны.
На фиг.3 показана электрическая схема устройства. Она содержит: 21 – блок управления частотой; 22 – микроволновый генератор с качающейся (модулируемой по линейному закону) частотой; 23 – делитель мощности; 24 – измерительный микроволновый резонатор; 25 – опорный микроволновый резонатор; 26 – амплитудный детектор измерительного резонатора, 27 – амплитудный детектор опорного резонатора; 28 – блок измерения и обработки частоты. Опорный микроволновый резонатор 25 выполнен идентичным по электрическим характеристикам (собственной частоте и добротности) измерительному микроволновому резонатору 24 и помещен в силовой корпус, выдерживающий рабочее давление; 13 – датчик давления; 14 – датчик температуры.
На фиг.4 приводятся эпюры основных сигналов, характеризующих работу устройств на фиг.3. На фиг.4а показан закон изменения частоты микроволнового генератора 22; на фиг.4б приводятся сигналы с амплитудного детектора измерительного резонатора 26 ; 30 – сигнал с амплитудного детектора измерительного резонатора 26 в отсутствие давления в трубопроводе (при P=0); 31 – то же самое – при наличии газожидкостного потока (при рабочих условиях P=Pp, T=Tp). На фиг.4в приводятся сигналы с амплитудного детектора опорного резонатора ; 32 – в отсутствие давления в трубопроводе (P=0); 33 – при наличии газожидкостного потока (при рабочих условиях: P=Pp, T=Tp).
Измеритель сечений жидкой фазы работает следующим образом.
Основная идея измерения сечения жидкой фазы основана на сравнении влияния на открытый цилиндрический микроволновый резонатор потока ГЖС, содержащего жидкую фазу, и влияния потока, в котором жидкость отсутствует. В отсутствие потока при перестройке частоты микроволнового генератора 22 по пилообразному закону 29 (фиг.4а) сигнал с амплитудного детектора измерительного резонатора 26 имеет вид острой резонансной кривой 30 (фиг.4б) с частотой f0 и полушириной F0. Ввиду идентичности микроволновых резонаторов 24 и 25 сигнал 32 (фиг.4в) с амплитудного детектора опорного резонатора 27 будет идентичен сигналу 30 (фиг.4б) с амплитудного детектора измерительного резонатора 26: f01=f02. Рабочая мода колебания – TMon1 (n~10 – радиальный индекс).
При появлении потока ГЖС сигнал в измерительном микроволновом резонаторе изменится: он сместится в сторону низших частот (фиг.4б) f0 f2, уменьшится по амплитуде и расплывется по оси частот за счет поглощения СВЧ энергии в потоке аэрозолем воды, как показано на фиг.4б, позиция 31.
Сигнал же в опорном микроволновом резонаторе также сместится по частоте f0 f1 (позиция 33), но на меньшую величину. Кроме того, его полуширина остается прежней: F01= F02. Это происходит по той причине, что в измерительный микроволновый резонатор 24 возмущение вносят газ и поток жидкого аэрозоля (в общем случае смесь водяного и углеводородного туманов), а в случае опорного микроволнового резонатора 25 возмущение вносит только газ (аэрозоль задерживается фильтром 15); газ практически радиопрозрачен, поэтому полуширина F0 сохраняется.
Сдвиг частоты f2-f0 пропорционален диэлектрической восприимчивости газожидкостного потока г,ж, а сдвиг частоты f1-f0 – диэлектрической восприимчивости только газового (без жидкой фазы) потока г, а разность f2-f1 – пропорциональна диэлектрической восприимчивости жидкой фазы . Поскольку диэлектрическая восприимчивость (связана с диэлектрической проницаемостью соотношением = -1 и пропорциональна поляризуемости вещества и числу молекул в единице объема N (соотношение Клаузиуса-Мосотти [7]), то измеряя сдвиги частот f2-f1 и f0-f2 и зная диэлектрические свойства газа и конденсата (т.е. поляризуемости их молекул – они известны), можно найти плотность потока с жидкой фазой, чисто газового потока и плотность жидкой фазы.
Полученные данные об изменении полуширины сигнала с измерительного микроволнового резонатора и о смещении его частоты за счет появления в нем газожидкого потока, а также данные о давлении и температуре газа в измерительном устройстве, даваемые датчиками 13, 14, обрабатываются по алгоритму, описанному в [3], после чего находится доля сечения, занятая жидкой фазы, по которой позже вычисляется объемная доля жидкости в газожидкостном потоке. Обработку данных можно также проводить по алгоритму, описанному в [8].
Макет устройства был проверен в лабораторных условиях на воздушных ГЖС при атмосферном давлении. В качестве источника ГЖС использовалось устройство для распыления краски при нанесении лакокрасочных покрытий – электрораспылитель Elmos PG-31, дающее поток воздуха с известным содержанием жидкости, распыляемой в дисперсной фазе. Распыляемой жидкостью был керосин.
В качестве прибора, измеряющего частоту и добротность микроволнового резонатора, использовался панорамный амплитудно-частотный измеритель ослабления типа Р2-104. Измерительный и опорный микроволновые резонаторы имели размеры: внутренний диаметр 2а=50 мм, высоту h=140 мм. Система распределенной связи была выполнена по рекомендациям, даваемым в [6].
Для работы были выбраны два типа колебания TM061 (частота f0=34,449 ГГц, =8,70 мм, добротность Q 1,4·103) и TM071 (частота f0=40,483 ГГц, =7,40 мм, добротность Q 2,1·103).
Проделанные эксперименты подтвердили возможность использования цилиндрического участка сужающего устройства в качестве открытого цилиндрического резонатора, что позволяет применять данное изобретение для измерения процентного содержания жидкой фазы в газоконденсатных трубопроводах диаметром D~80÷120 мм, т.е. в шлейфовых трубопроводах, используемых на северных ГКМ.
СПИСОК ЛИТЕРАТУРЫ
1. Патент США G01N 022/04 US 5389883 от 14.02.1995 г. Mesurement of gas and water content in oil. Автор: Harper, R.
2. Патент РФ 2289808 от 28.02.2005. Способ и устройство определения объемных долей жидкого углеводородного конденсата и воды в потоке газожидкостной смеси природного газа. Авторы: Вышиваный И.Г., Костюков В.Е., Москалев И.Н., Орехов Ю.И., Тихонов А.Б., Беляев В.Б.
3. Патент РФ 2164340 от 30.12.1997. Способ определения покомпонентного расхода потока газожидкостной смеси продуктов газонефтедобычи в трубопроводе и устройство для его реализации. Авторы: Орехов Ю.И., Москалев И.Н., Костюков В.Е., Хохрин Л.П., Ремизов В.В., Битюков B.C., Филоненко А.С., Рылов Е.Н., Вышиваный И.Г., Филиппов А.Г.
4. Вайнштейн Л.А. Открытые резонаторы и открытые волноводы. М.: Сов. радио, 1966, 475 с.
5. Голант В.Е. СВЧ методы использования плазмы. М.: Наука, 1968, 326 с.
6. Москалев И.Н., Стефановский A.M. Диагностика плазмы с помощью открытых цилиндрических резонаторов. М.: Энергоатомиздат, 1985, 145 с.
7. Тареев Б.М. Физика диэлектрических материалов. М.: Энергоатомиздат, 1985, 320 с.
8. Москалев И.Н., Костюков В.Е., Вышиваный И.Г., Орехов Ю.И. измерительная секция расходомера для определения ВГФ и КГФ в газоконденсатных потоках. Газовая промышленность, 2, 2005, с.59-62.
Формула изобретения
1. Устройство для измерения объемной доли жидкой фазы в потоке газожидкостной смеси природного газа, состоящее из встроенной в трубопровод измерительной секции с сужающим устройством, содержащей измерительный микроволновый резонатор, блока управления частотой, соединенного с микроволновым генератором качающейся частоты, выход которого соединен с входом делителя мощности, причем первый выход делителя мощности связан с блоком измерения и обработки частоты, второй – с входом измерительного микроволнового резонатора, заполняемого потоком ГЖС, и выход которого соединен с амплитудным детектором измерительного резонатора, связанным с блоком измерения и обработки частоты, а третий выход делителя мощности связан с входом опорного микроволнового резонатора, размещенного в силовом корпусе и заполняемого газом, очищенного от жидкой фазы потока ГЖС, выход которого соединен с амплитудным детектором опорного резонатора, также связанного с блоком измерения и обработки частоты, к которому дополнительно подключены выходы датчиков давления и температуры, отличающееся тем, что измерительный и опорный микроволновые резонаторы идентичны по электрическим характеристикам и выполнены в виде открытых цилиндрических резонаторов (ОЦР), причем в качестве цилиндрической полости измерительного микроволнового резонатора используется собственный объем горловины сужающегося устройства измерительной секции.
2. Устройство для измерения объемной доли жидкой фазы в потоке газожидкостной смеси природного газа по п.1, отличающееся тем, что в торцах цилиндрической части сужающего устройства размещены кольцевые вставки из твердого диэлектрика с малыми потерями на рабочей частоте, плавно сопрягающие цилиндрическую и конические части сужающего устройства.
РИСУНКИ
|
|