|
|
(21), (22) Заявка: 2007141186/09, 03.05.2006
(24) Дата начала отсчета срока действия патента:
03.05.2006
(30) Конвенционный приоритет:
03.05.2005 US 60/677,678 03.05.2005 US 60/677,677 31.10.2005 US 60/732,288 06.02.2006 US 60/765,788
(43) Дата публикации заявки: 10.06.2009
(46) Опубликовано: 10.08.2010
(56) Список документов, цитированных в отчете о поиске:
WO 03/088695 А, 23.10.2003. RU 2004132828 А, 20.04.2005. JP 17072682 А, 17.03.2005. JP 11068820 А, 09.03.1999.
(85) Дата перевода заявки PCT на национальную фазу:
03.12.2007
(86) Заявка PCT:
KR 2006/001672 20060503
(87) Публикация PCT:
WO 2006/118426 20061109
Адрес для переписки:
125009, Москва, а/я 332, ЗАО “Инэврика”, О.Н.Майорову
|
(72) Автор(ы):
ФИШЕР Патрик (FR), ВЮЙЦИК Драган (FR)
(73) Патентообладатель(и):
Эл Джи Электроникс Инк. (KR)
|
(54) ИЗМЕНЕНИЕ НАСТРОЙКИ РАДИОСВЯЗИ МЕЖДУ ТЕРМИНАЛОМ И СЕТЬЮ
(57) Реферат:
Изобретение относится к беспроводной связи. Предложен метод изменения конфигурации канала радиосвязи между терминалом и сетью. Сеть выполняет шаги: инициирование новой конфигурации, которая имеет отношение к предыдущей конфигурации этого терминала, информирование этого терминала, чтобы применить новую конфигурацию, и определение, когда терминал использует вторую конфигурацию, на основе принятого от терминала радиосигнала. Терминал выполняет шаги: прием информации, чтобы применять новую конфигурацию, передачу в сеть радиосигнала, указывающего изменение конфигурации, и переход от старой конфигурации к новой конфигурации в определенное время после передачи радиосигнала. Техническим результатом является возможность синхронизировать внесение изменений в конфигурации в телекоммуникационной системе. 2 н. и 15 з.п. ф-лы, 29 ил.
Область техники, к которой относится изобретение
[1] Настоящее изобретение имеет отношение к беспроводной (радио-) связи и, более конкретно, к изменению настройки (конфигурации) абонентской радиосвязи между терминалом и сетью, которая поддерживает связь.
Уровень техники
[2] Универсальная мобильная телекоммуникационная система «UMTS» представляет собой систему подвижной связи третьего поколения, которая явилась результатом эволюции европейского стандарта, и известна как глобальная система подвижной связи «GSM». Задачей универсальной мобильной телекоммуникационной системы «UMTS» является предоставление услуг подвижной связи повышенного качества на основе базовой сети «GSM» и технологии широкополосного множественного доступа с кодовым разделением каналов (W-CDMA) в качестве технологии беспроводной связи. В декабре 1998 года организации Европейский институт стандартизации в области связи (ETSI) в Европе, Ассоциация радиопромышленности и Комитет по технологии связи (ARIB/TTC) в Японии, Комитет Т1 Института стандартов США и южнокорейская Ассоциация по телекоммуникационным технологиям (ТТА) организовали Проект о сотрудничестве по системам третьего поколения (3GPP) для разработки детальных технических условий на технологию универсальной системы подвижной связи «UMTS». Для обеспечения быстрого и эффективного технического развития системы подвижной связи «UMTS» в рамках проекта 3GPP с целью стандартизации универсальной системы подвижной связи «UMTS» были созданы пять групп «TSG» по разработке технических условий с учетом независимого характера элементов сети и их работы. Каждая группа «TSG» разрабатывает, утверждает и контролирует стандартные технические условия в пределах соответствующей области. В числе этих групп группа по сетевой радиосвязи – (TSG-RAN) разрабатывает стандарты на функции, требуемые элементы и интерфейс универсальной наземной сети радиодоступа «UTRAN», которая представляет собой новую сеть радиодоступа для поддержки технологии широкополосного множественного доступа с кодовым разделением каналов (W-CDMA) в универсальной системе подвижной связи «UMTS».
[3] В дальнейшем описании могут использоваться следующие сокращения:
[4] «AM» – Режим с подтверждением
[5] «AS» – Слой с доступом
[6] «ASN.1» – Абстрактная синтаксическая нотация версии 1 (Язык ASN.1)
[7] «CQI» – Индикатор качества канала
[8] «MAC» – Управление доступом к среде
[9] «MBMS» – Мультимедийная услуга широковещательной/многоадресной передачи (Мультимедийное широковещательное/многоадресное облуживание).
[10] «NAS» – Слой без доступа
[11] «RRC» – Управление ресурсами радиосвязи
[12] «S-CCPCH» – Вспомогательный общий физический канал управления
[13] «SRB» – Сигнальный широкополосный однонаправленный радиоканал (Сигнальный радиоканал)
[14] «TCTF» – Поле типа целевого канала
[15] «TFC» – Сочетание транспортных форматов
[16] «ТМ» – Прозрачный режим
[17] «ТРС» – Команды мощности передачи
[18] «UE» – Пользовательское оборудование
[19] «UM» – Режим без подтверждения
[20] На Фиг.1 показан общий вид универсальной системы подвижной связи «UMTS» 100, включающей в себя пользовательское оборудование «UE» 110, универсальную наземную сеть 120 радиодоступа «UTRAN» и базовую сеть 130 «CN». Как показано на Фиг.1, универсальная система подвижной связи «UMTS» 100 в общем случае состоит из терминала 110 (пользовательского оборудования) «UE», «Узла-В» 122 (базовая станция), контроллеров 124, 126 радиосети «RNC», узла 131 «SGSN» (обслуживающий узел поддержки пакетной коммутации в сети подвижной связи (GPRS), далее (обслуживающий узел «SGSN»), центра коммутации 132 подвижной связи «MSC» и других узлов с различными интерфейсами между ними, которые в дальнейшем описываются более подробно.
[21] Универсальная наземная сеть 120 радиодоступа «UTRAN» включает в себя несколько контроллеров 124, 126 радиосети «RNC» и «Узлов-В» 122, которые соединены через интерфейс «Iub». Каждый контроллер радиосети «RNC» управляет несколькими «Узлами-В». Каждый «Узел-В» управляет одной или несколькими ячейками, где каждая ячейка характеризуется тем, что она покрывает определенную географическую зону на определенной частоте. Каждый контроллер радиосети «RNC» через интерфейс «Iu» соединен с базовой сетью 130 «CN», то есть с модулем центра коммутации 132 подвижной связи «MSC» (далее центр коммутации «MSC») базовой сети «CN» и модулем обслуживающего узла 131 «SGSN» базовой сети «CN». Контроллеры радиосети «RNC» могут быть соединены с другими контроллерами радиосети «RNC» через интерфейс «Iur». Контроллер радиосети «RNC» распределяет ресурсы радиосвязи и управляет ими, а также действует как пункт доступа по отношению к сотовой сети.
[22] «Узлы-В» принимают информацию, посланную физическим уровнем терминала 110 «UE» по восходящей линии связи, и передают данные на терминал «UE» по нисходящей линии связи. «Узлы-В» действуют как пункты доступа универсальной наземной сети радиодоступа «UTRAN» для терминала. Обслуживающий узел 131 «SGSN» (узел поддержки GPRS) через интерфейс «GF» соединен с регистром 133 идентификации оборудования «EIR», через интерфейс «GS» соединен с центром коммутации 132 «MSC», через интерфейс «GN» соединен с шлюзовым узлом 135 поддержки пакетной коммутации GPRS (далее шлюзовый узел «GGSN») и через интерфейс «GR» соединен с домашним сервером абонентских данных 134 «HSS». В регистре идентификации оборудования 133 «EIR» хранятся списки терминалов подвижной связи, которым разрешается или не разрешается пользоваться сетью. Центр коммутации «MSC», который управляет соединением для услуг с коммутацией каналов «CS», через интерфейс «NB» соединен с медиашлюзом 136 «MGW» (сетевым шлюзом), через интерфейс «F» соединен с регистром идентификации оборудования 133 «EIR» и через интерфейс «D» соединен с домашним сервером абонентских данных 134 «HSS». Медиашлюз 136 «MGW» соединяется с домашним сервером абонентских данных «HSS» через интерфейс «С» и с телефонной сетью общего пользования (ТФОП/PSTN) и позволяет настраивать кодеки между телефонной сетью общего пользования и подключенной сетью радиодоступа «RAN».
[23] Шлюзовый узел «GGSN» через интерфейс «GC» соединен с домашним сервером абонентских данных «HSS» и через интерфейс «GI» соединен с Интернет. Шлюзовый узел «GGSN» отвечает за маршрутизацию, наполнение и разделение потоков данных между различными широкополосными радиоканалами «RAB». Домашний сервер абонентских данных «HSS» обрабатывает абонентские данные пользователей.
[24] Существуют и другие соединения, которые не имеют значения для настоящего изобретения.
[25] Универсальная наземная сеть радиодоступа «UTRAN» формирует и поддерживает широкополосные радиоканалы «RAB» для обеспечения связи между терминалом 110 «UE» и базовой сетью 130 «CN». Базовая сеть предъявляет к радиоканалу «RAB» требования качества обслуживания «QoS» сквозного канала связи, и радиоканал «RAB» поддерживает требования качества обслуживания «QoS», установленные базовой сетью. Соответственно, универсальная наземная сеть радиодоступа «UTRAN» может удовлетворить требования качества обслуживания «QoS» сквозного канала связи путем формирования и поддержки радиоканала «RAB».
[26] Услуги, предоставляемые конкретному терминалу 110 «UE», ориентировочно делятся на услуги с коммутацией каналов «CS» и услуги с коммутацией пакетов «PS». Например, обычная услуга речевой связи является услугой с коммутацией каналов, тогда как услуга просмотра Веб-страниц через подключение к сети Интернет классифицируется как услуга с коммутацией пакетов «PS».
[27] Для поддержки услуг с коммутацией каналов контроллеры 124, 126 радиосети «RNC» соединены с центром коммутации 132 «MSC» базовой сети 130 «CN», а центр коммутации 132 «MSC» соединен с шлюзовым коммутационным центром подвижной связи «GMSC», который управляет соединением с другими сетями. Для поддержки услуг с коммутацией пакетов контроллеры радиосети «RNC» соединены с обслуживающим узлом 131 «SGSN» сети поддержки пакетной коммутации «GPRS» и с межсетевым узлом 135 «GGSN» поддержки сети подвижной связи с коммутацией пакетов «GPRS» базовой сети. Обслуживающий узел «SGSN» поддерживает пакетную связь с контроллерами радиосети «RNC», а межсетевой узел «GGSN» управляет соединением с другими сетями с коммутацией пакетов, такими как сеть Интернет.
[28] На Фиг.2 приведена структура протокола интерфейса радиосвязи на базе технических условий 3GPP для сети радиодоступа между терминалом «UE» и наземной сетью радиодоступа «UTRAN». Протокол интерфейса радиосвязи на фиг.2 имеет горизонтальные уровни, содержащие физический уровень, уровень канала передачи данных и сетевой уровень, и имеет вертикальные плоскости, включающие плоскость пользователя (U-плоскость), предназначенную для передачи информационных данных, и плоскость управления (С-плоскость) – для передачи управляющих сигналов. Плоскость пользователя представляет собой область, которая обрабатывает информацию трафика пользователя, такую как голосовые сообщения или пакеты протокола Интернет (IP). Плоскость управления представляет собой область, которая обрабатывает информацию управления для интерфейса сети, обслуживания вызова и управления им и т.п.
[29] Уровни протокола по Фиг.2 могут быть разделены на первый уровень (L1), второй уровень (L2) и третий уровень (L3) на основе трех нижних уровней стандартной модели взаимодействия открытых систем (OSI). Первый уровень (L1), или физический уровень, предоставляет услугу передачи информации вышерасположенному уровню с использованием различных методов радиопередачи. Физический уровень связан через транспортный канал с вышерасположенным уровнем, который называется уровнем управления доступом к среде «MAC». Уровень управления доступом к среде «MAC» и физический уровень обмениваются данными через транспортный канал. Второй уровень (L2) включает в себя уровень управления доступом к среде «MAC», уровень управления радиоканалом «RLC», уровень управления широковещательной/групповой передачей «ВМС» и уровень протокола сходимости пакетных данных «PDCP». Уровень управления доступом к среде «MAC» управляет отображением между логическими каналами и транспортными каналами и обеспечивает назначение параметров уровня управления доступом к среде «MAC» для распределения и перераспределения ресурсов радиосвязи. Уровень управления доступом к среде «MAC» через логический канал связан с вышерасположенным уровнем, который называется уровнем управления радиоканалом «RLC». В зависимости от вида передаваемой информации предоставляются различные логические каналы. В основном при передаче информации плоскости управления используется канал управления, а при передаче информации плоскости пользователя используется канал трафика. Логический канал может быть общим каналом или выделенным каналом в зависимости от того, является ли логический канал совместно используемым каналом. Логические каналы включают в себя: выделенный канал трафика – «DTCH», выделенный канал управления – «DCCH», общий канал трафика – «СТСН», общий канал управления – «СССН», широковещательный управляющий канал «ВССН» и канал управления поисковым вызовом – «РССН» (пейджинговый управляющий канал) или совместно используемый канал управления – «SCCH» и другие каналы. Широковещательный управляющий канал «ВССН» предоставляет информацию, включающую в себя информацию, используемую терминалом для доступа в систему. Канал управления поисковым вызовом «РССН» используется универсальной наземной сетью радиодоступа «UTRAN» для доступа к терминалу.
[30] Специально для мультимедийного широковещательного/многоадресного обслуживания «MBMS» (мультимедийное широковещательное/многоадресное обслуживание или другой тип многоадресных услуг) в стандарте мультимедийного широковещательного/многоадресного обслуживания «MBMS» введены дополнительные каналы трафика (информационные каналы) и каналы управления. Многоадресный канал управления мультимедийным широковещательным/многоадресным обслуживанием «MBMS» – «МССН» используется для передачи управляющей информации для мультимедийного широковещательного/многоадресного обслуживания «MBMS». Многоадресный канал трафика для мультимедийного широковещательного/многоадресного обслуживания «MBMS» – «МТСН» используется для передачи данных услуги мультимедийного широковещательного/многоадресного обслуживания «MBMS». Канал планирования мультимедийного широковещательного/многоадресного обслуживания «MBMS» – «MSCH» используется для передачи информации планирования.
[31] Логические каналы могут подразделяться на каналы управления (ССН) и каналы трафика (ТСН). Каналы управления (ССН) могут включать в себя «ВССН» – канал управления широковещательной передачей; «РССН» – канал управления поисковым вызовом; «DCCH» – выделенный канал управления; «СССН» – общий канал управления; «SHCCH» – канал управления совместно используемым (мультиплексным) каналом; «МССН» многоадресный канал управления мультимедийным широковещательным/многоадресным обслуживанием «MBMS» и MSCH – канал планирования «MBMS». Каналы трафика (ТСН) могут включать в себя «DTCH» – выделенный канал трафика; «СТСН» – общий канал трафика и «МТСН» – многоадресный канал графика для мультимедийного широковещательного/многоадресного обслуживания «MBMS».
[32] Уровень управления доступом к среде «MAC» связан с физическим уровнем транспортными каналами и в соответствии с типом транспортного канала, которым нужно управлять, может быть разделен на подуровень управления доступом к среде «МАС-b», подуровень управления доступом к среде «MAC-d», подуровень управления доступом к среде «МАС-c/sh», подуровень управления доступом к среде «MAC-hs» и подуровень управления доступом к среде «МАС-m». Подуровень управления доступом к среде «МАС-b» управляет каналом широковещательной передачи «ВСН», который является транспортным каналом, обеспечивающим широковещательную передачу системной информации. Подуровень управления доступом к среде «MAC-c/sh» управляет общим транспортным каналом, таким как канал прямого доступа «FACH» или нисходящим совместно используемым (мультиплексным) каналом «DSCH», который совместно используется несколькими терминалами, или восходящим каналом радиосвязи с абонентами «RACH». Подуровень управления доступом к среде «МАС-m» может управлять данными мультимедийного широковещательного/многоадресного обслуживания «MBMS».
[33] На Фиг.3 показано возможное отображение между логическими каналами и транспортными каналами с точки зрения терминала «UE».
[34] На Фиг.4 показано возможное отображение между логическими каналами и транспортными каналами с точки зрения сети «UTRAN».
[35] Подуровень управления доступом к среде «MAC-d» управляет выделенным каналом «DCH», который является выделенным транспортным каналом для конкретного терминала. Подуровень управления доступом к среде «MAC-d» расположен в обслуживающем контроллере радиосети «SRNC», который управляет соответствующим пользовательским оборудованием, и один подуровень управления доступом к среде «MAC-d» существует в каждом терминале. В зависимости от режима работы уровня управления радиоканалом «RLC», уровень управления радиоканалом «RLC» поддерживает надежную передачу данных, а также выполняет сегментацию и конкатенацию над множеством блоков служебных данных «SDU» уровня управления радиоканалом «RLC» (далее блок служебных данных «RLC SDU»), доставляемых с вышерасположенного уровня. Когда уровень управления радиоканалом «RLC» принимает блоки служебных данных «RLC SDU» с вышерасположенного уровня, уровень управления радиоканалом «RLC» регулирует соответствующим образом размер каждого блока служебных данных «RLC SDU» с учетом производительности обработки, а затем создает блоки данных с добавленной к ним информацией заголовка. Созданные блоки данных называются блоками протокольных данных «PDU» (далее блоки протокольных данных «RLC PDU»), которые затем передаются на уровень протокола управления доступом к среде «MAC» через логический канал. Уровень управления радиоканалом «RLC» включает в себя буфер уровня управления радиоканалом «RLC» для хранения блоков служебных данных «RLC SDU» и/или блоков протокольных данных «RLC PDU».
[36] Уровень управления широковещательной/групповой передачей «ВМС» планирует передачу сообщения широковещательной ячейки (далее СВ-сообщение), переданного из базовой сети, и осуществляет широковещательную передачу СВ-сообщений на терминалы, расположенные в конкретной ячейке или в ячейках.
[37] Уровень протокола сходимости пакетных данных «PDCP» расположен над уровнем управления радиоканалом «RLC». Уровень протокола сходимости пакетных данных «PDCP» используется для эффективной передачи данных сетевого протокола, такого как Интернет протокол «IPv4» или «IPv6», через интерфейс радиосвязи с относительно малой шириной полосы пропускания. Для этого уровень протокола сходимости пакетных данных «PDCP» сокращает ненужную информацию управления, используемую в проводной сети; эта функция называется сжатием заголовка.
[38] Уровень управления ресурсами радиосвязи «RRC», расположенный в самой нижней части третьего уровня (L3), определен только в плоскости управления. Уровень управления ресурсами радиосвязи «RRC» управляет транспортными каналами и физическими каналами в отношении установления, реконфигурации и освобождения или прекращения действия широкополосных однонаправленных радиоканалов (далее радиоканал «RB»). Радиоканал «RB» относится к услуге, предоставляемой вторым уровнем (L2) для передачи данных между терминалом и наземной сетью радиодоступа «UTRAN». Обычно установление радиоканала «RB» состоит в установке характеристик уровня протокола и канала, которые необходимы для предоставления определенной услуги по передаче данных, и задании соответствующих подробных параметров и способов функционирования. Кроме того, уровень управления ресурсами радиосвязи «RRC» управляет передвижением пользователя в сети абонентской радиосвязи (RAN) и дополнительными услугами, например услугами определения местоположения.
[39] Возможные в принципе варианты отображения между широкополосными радиоканалами и транспортными каналами на самом деле не всегда являются выполнимыми для данного терминала «UE». Терминал «UE» и универсальная наземная сеть радиодоступа «UTRAN» определяют возможные отображения в зависимости от состояния терминала «UE» и процедуры, выполняемой терминалом «UE» и универсальной наземной сетью радиодоступа «UTRAN». Ниже подробно поясняются различные состояния и режимы, имеющие отношение к настоящему изобретению.
[40] Различные транспортные каналы отображаются на различные физические каналы. Конфигурация физических каналов задается обменом сигналами уровней управления ресурсами радиосвязи «RRC» между контроллером радиосети «RNC» и терминалом «UE».
[41] Что касается физических каналов, то физический выделенный канал «DPCH» можно установить и использовать одновременно между терминалом «UE» и одной или несколькими ячейками одного или нескольких «Узлов-В», как показано на Фиг.5.
[42] Такая ситуация, когда терминал «UE» установил физический выделенный канал «DPCH» одновременно с несколькими ячейками, называется «плавным переходом». Случай, когда терминал «UE» установил физический выделенный канал «DPCH» одновременно с несколькими ячейками одного «Узла-В», называется «очень плавным переходом». Для физического выделенного канала «DPCH» терминал «UE» всегда имеет в своем распоряжении команды управления мощностью передачи «ТРС» от всех радиоканалов по нисходящей связи и всегда использует команду, которая требует наименьшей мощности передачи (то есть в случае, когда один радиоканал говорит “увеличить”, а другой – “уменьшить”, терминал «UE» осуществляет выбор по наименьшей мощности передачи).
[43] Уровень управления радиоканалом «RLC» представляет собой уровень L2 протокола, который используется для управления обменом данными между логическими каналами, которые связывают контроллер радиосети «RNC» и терминал «UE». Уровень управления радиоканалом «RLC» в настоящее время можно сконфигурировать в 3 режимах передачи: прозрачный режим; режим без подтверждения и режим с подтверждением.
[44] В зависимости от режима передачи доступны различные функциональные возможности.
[45] В режиме с подтверждением и без подтверждения блоки служебных данных «SDU» могут быть разбиты на блоки данных меньшего размера (блоки протокольных данных «PDU»), которые используются для передачи посредством радиоинтерфейса. Сторона передатчика делит блок служебных данных «SDU» на блоки протокольных данных «PDU», и на основании управляющей информации, которая добавлена к блокам протокольных данных «PDU», сторона приемника снова объединяет блоки протокольных данных «PDU», чтобы восстановить блоки служебных данных «SDU». Такая управляющая информация представляет собой, например, порядковый номер блока протокольных данных «PDU», для того чтобы определить, был ли потерян блок протокольных данных «PDU», или индикатор длины «LI», который обозначает начало/конец служебного блока данных «SDU» внутри блока протокольных данных уровня управления радиоканалом (далее блок протокольных данных «RLC PDU»).
[46] В режиме без подтверждения приемник не передает передатчику подтверждения для правильно полученных блоков протокольных данных «PDU», вместо этого сторона приемника составляет блоки служебных данных «SDU» из блоков протокольных данных «PDU» на основе сигнальной информации, которая содержится в блоках протокольных данных «PDU», и передает составленные блоки служебных данных «SDU» вышерасположенным уровням.
[47] В режиме с подтверждением приемник передает подтверждения для правильно принятых пакетных блоков данных «PDU». Передатчик использует эти подтверждения для инициирования повторных передач отсутствующих блоков протокольных данных «PDU». Подтверждения передаются при определенных условиях. Предусмотрено несколько механизмов для инициирования передачи подтверждений для блоков протокольных данных «PDU», полученных приемником. Какие из механизмов использовать, определено стандартом и-или сконфигурировано в сигнальной информации управления ресурсами радиосвязи «RRC». Один из примеров такого механизма для передачи статуса блока протокольных данных «PDU» представляет собой, например, прием блока протокольных данных «PDU» с порядковым номером, не соответствующим самому последнему полученному порядковому номеру плюс один, или когда приемник получает от передатчика в управляющей информации контроллера радиоканала «RLC» указание того, что должно быть передано подтверждение (называемое также «Status» (“состояние”)). Указание передатчика передать состояние блока протокольных данных «PDU» называется «Polling» (опрос).
[48] Когда передатчик передает бит опроса «Polling», в стандарте универсальной мобильной телекоммуникационной системы «UMTS» определен механизм на случай, если после передачи бита опроса «Polling» через некоторое время не было получено никакого отчета о состоянии «Status». Этот механизм побуждает передатчик повторно передать блок протокольных данных «PDU», включающий индикатор опроса, и называется «опросом по таймеру».
[49] Другой механизм подсчитывает количество повторных передач блока протокольных данных «PDU». В случае, если повторная передача превышает определенное число «MaxDat», передатчик начинает процедуру сброса, которая представляет собой процедуру, позволяющую установить объекты передатчика и приемника радиоканала в начальное состояние, используя режим с подтверждением «AM» контроллера радиоканала «RLC». При запуске процедуры сброс («Reset») объект-инициатор передает блок протокольных данных «PDU» «Сброс» («Reset») оконечному объекту. Оконечный объект подтверждает прием блока протокольных данных «PDU» «Сброс» («Reset») путем передачи блока протокольных данных «PDU» «Подтверждение сброса» («Reset Ack»). Если через некоторое время объект-инициатор не получил блок протокольных данных «PDU» «Подтверждение сброса» («Reset Ack»), объект-инициатор повторно передает блок протокольных данных «PDU» «Сброс» («Reset»). Если объект-инициатор не получил блок протокольных данных «PDU» «Подтверждение сброса» («Reset Ack») через некоторое количество повторных передач, то объект-инициатор выявляет «неисправимую ошибку».
[50] В этом примере описывается ситуация, когда неисправность обнаружена в работе объекта управления радиоканалом «RLC» при работе объекта управления радиоканалом «RLC» в режиме с подтверждением «AM». Другие механизмы обнаружения неисправности возможны, уже описаны в стандарте универсальной мобильной телекоммуникационной системы «UMTS» либо могут быть придуманы и реализованы. Можно также придумать механизмы для объектов управления радиоканалом «RLC», работающих в режиме без подтверждения «UM», которые бы, например, обнаруживали, что в блоке протокольных данных «RLC PDU» содержится неопределенная управляющая информация, или где вышерасположенные уровни определяют, что прием/передача объекта «UM» ведет себя некорректно.
[51] В соответствии с вышеприведенным объяснением в стандарте определены механизмы, обнаруживающие «неисправимую ошибку», которые могут соответствовать заблокированной ситуации либо ситуации, где связь подвержена помехам.
[52] Если терминал «UE» обнаруживает ситуацию с неисправимой ошибкой, описанную в стандарте, то терминал «UE» переходит в состояние «CELL_FACH» и в итоге передает «Узлу-В»/контроллеру радиосети «RNC» сообщение «Обновить ячейку» («Cell update»), обозначающее, что имела место неисправимой ошибки, путем указания в информационном элементе «IE» причины обновления ячейки с использованием в качестве причины неисправимой ошибки уровня управления радиоканалом «RLC». Терминал «UE» обозначает путем включения в информационный элемент обозначения ошибки («RB2», «RB3» или «RB4») при работе управления радиоканалом «RLC» в режиме с подтверждением «AM», что эта неисправимая ошибка произошла для одного из радиоканалов «SRB», имеющего идентификатор «Id» 2, 3 или 4, или путем включения в информационный элемент «IE» обозначения ошибки («RB>4») при работе управления радиоканалом «RLC» в режиме с подтверждением «AM» терминал «UE» обозначает, что эта ошибка имела место для одного из радиоканалов «RB», использующего управление радиоканалом «RLC» в режиме с подтверждением «AM» с идентификатором «Id» больше 4. Затем контроллер радиосети «RNC» может передать сообщение «Подтверждение обновления ячейки» («Cell Update Confirm») и указать, что нужно повторно создать объекты управления радиоканалом «RLC» для радиоканалов «SRB» с идентификатором «Id» 2, 3 и 4 или для широкополосных радиоканалов «RB», имеющих идентификаторы «Id» больше 4, использующих управление радиоканалом «RLC» в режиме с подтверждением «AM», путем установки в информационном элементе «IE» значения “да” (true) индикатора повторного установления управления радиоканалом «RLC» («RB2», «RB3» или «RB4») и-или индикатора повторного установления управления радиоканалом для «RLC» («RB5» или больше).
[53] Кроме того, объект управления радиоканалом «RLC» в режиме «UM»/«AM» отвечает за выполнение шифрования и дешифрования. Для этого объект управления радиоканалом «RLC» в передатчике и приемнике поддерживает число «COUNT-C», состоящее из номера гиперкадра «HFN» и порядкового номера «SN» управления радиоканалом «RLC». Значение «COUNT-C» наряду с другой информацией используется в качестве входного значения для математической функции, которая генерирует битовую строку. Эта битовая строка и блок «RLC PDU» за исключением порядкового номера «SN» объединяются с помощью логической операции «ИСКЛЮЧАЮЩЕЕ ИЛИ» («XOR»), что обеспечивает шифрование части блока «RLC PDU», где содержатся данные. Значение номера гиперкадра «HFN» увеличивается каждый раз, когда порядковый номер «SN» управления радиоканалом «RLC» (блока «RLC PDU») совершает цикл (то есть когда порядковый номер «SN» блока «RLC PDU» достигает своего максимального значения и снова начинает с 0). В случае, если получатель обнаружит отсутствие некоторого количества порядковых номеров «SN», или в случае, если полученный порядковый номер «SN» во время приема изменился, значения «COUNT-C» в приемнике и передатчике могут оказаться не синхронизированными. В этом случае приемник не способен правильно дешифровать полученную информацию.
[54] Что касается состояний управления ресурсами радиосвязи «RRC», режим работы уровня управления ресурсами радиосвязи «RRC» связан с тем, существует ли логическое соединение между уровнем управления ресурсами радиосвязи «RRC» терминала и уровнем управления ресурсами радиосвязи «RRC» универсальной наземной сети радиодоступа «UTRAN». Если соединение существует, считается, что терминал находится в режиме «RRC-соединения». Если соединение отсутствует, считается, что терминал находится в режиме ожидания (“спящем”). Поскольку для терминалов в режиме с подключенными уровнями управления ресурсами радиосвязи «RRC» существует «RRC-соединение», универсальная наземная сеть радиодоступа «UTRAN» может определить местонахождение конкретного терминала с точностью до ячейки, например, определить ячейку или группу ячеек, где находится терминал с подключенными уровнями управления ресурсами радиосвязи «RRC», и какой физический канал выслушивает упомянутый терминал «UE». Таким образом, терминал можно эффективно контролировать.
[55] В отличие от этого универсальная наземная сеть радиодоступа «UTRAN» не может определить наличие терминала, находящегося в режиме ожидания. Наличие терминалов, находящихся в режиме ожидания, может быть определено только базовой сетью в области большего размера, чем ячейка, например в населенном пункте или области маршрутизации. Таким образом, наличие терминалов, находящихся в режиме ожидания, определяется в больших областях, и для того чтобы принимать информацию услуг мобильной связи, например речь или данные, терминал из режима ожидания должен перейти в режим «RRC-соединения». Возможные переходы между режимами и состояниями показаны на Фиг.6.
[56] Терминал «UE», находящийся в режиме «RRC-соединения», может находиться в различных состояниях, например в состоянии «CELL_FACH», в состоянии «CELL_PCH», в состоянии «CELL_DCH» или в состоянии «URA_PCH», и возможны другие состояния. В зависимости от состояний, терминал «UE» выполняет разные операции и прослушивает разные каналы. Например, терминал «UE», находящийся в состоянии «CELL_DCH», будет пытаться прослушивать (среди прочих) транспортные каналы типа выделенный канал «DCH», которые включают в себя транспортные каналы выделенный канал трафика «DTCH» и выделенный управляющий канал «DCCH» и которые могут отображаться на конкретные физические каналы: выделенный физический канал «DPCH», выделенный физический нисходящий совместно используемый/мультиплексный канал «DPDSCH», или другие физические каналы. Терминал «UE» в состоянии «CELL_FACH» будет прослушивать несколько транспортных каналов типа канала прямого доступа «FACH», которые отображаются на отдельный вспомогательный общий физический канал управления «S-CCPCH», терминал «UE» в состоянии «CELL_PCH» будет прослушивать канал индикатора поискового вызова «PICH» и канал «РСН», которые отображаются на отдельный вспомогательный общий физический канал управления «S-CCPCH».
[57] Что касается считывания системной информации, основная системная информация передается по логическому широковещательному каналу «ВССН», который отображается на канал «Р-ССРСН» (основной общий физический канал управления). Отдельные блоки системной информации могут быть переданы по каналу прямого доступа «FACH». Когда по каналу прямого доступа «FACH» передается системная информация, терминал «UE» получает конфигурацию канала прямого доступа «FACH» или по широковещательному каналу «ВССН», который принимается по основному общему физическому каналу управления «Р-ССРСН» или по выделенному каналу. Когда системная информация передается по широковещательному каналу «ВССН» (через основной общий физический канал управления «Р-ССРСН»), то в каждом кадре (фрейме) или наборе из двух кадров передается номер системного кадра «SFN», используемый для синхронизации между терминалом «UE» и базовой станцией «Узел В».
[58] Передача по основному общему физическому каналу управления «Р-ССРСН» всегда ведется с использованием того же кода скремблирования, что используется в канале «P-CPICH» (основной общий пилотный канал), данный код является основным кодом скремблирования ячейки. В каждом канале используется расширяемый код, как это обычно делается в системах «WCDMA» (широкополосного множественного доступа с кодовым разделением каналов). Каждый код характеризуется своим коэффициентом расширения «SF», который соответствует разрядности кода (длине кода). Для данного коэффициента расширения количество ортогональных кодов равно разрядности кода. Для каждого коэффициента расширения заданный набор ортогональных кодов, как определено в системе UMTS, нумеруется от 0 до «SF-1».
[59] Каждый код, таким образом, идентифицируется присвоением ему разрядности (т.е. коэффициента расширения) и номера кода. Расширяемый код, используемый основным общим физическим каналом управления «Р-ССРСН», всегда имеет фиксированный коэффициент расширения 256, а номером кода является 1. Терминал «UE» узнает о первичном коде скремблирования либо из информации, передаваемой сетью вместе с системной информацией смежных сотовых ячеек, которую терминал считал из сообщений, полученных терминалом по выделенному управляющему каналу «DCCH», либо путем поиска на канале «P-CPICH», который всегда передается с использованием фиксированного коэффициента расширения «SF=256» и номера расширяемого кода, равного 0, и который передает фиксированный набор символов.
[60] Системная информация содержит информацию о смежных ячейках, о конфигурации транспортных каналов абонентской связи «RACH» и прямого доступа «FACH», а также о конфигурации канала индикатора уведомления мультимедийного широковещательного/многоадресного обслуживания – «MICH» и многоадресного канала управления мультимедийным широковещательным/многоадресным обслуживанием «МССН», которые является каналами, выделенными для услуги мультимедийного широковещательного/многоадресного обслуживания «MBMS».
[61] Каждый раз, когда терминал UE меняет ячейку, он находится в режиме ожидания вызова (в режиме ожидания) или после выбора терминалом «UE» ячейки (в состояниях «CELL_FACH», «CELL_PCH» или «URA_PCH»), терминал «UE» проверяет достоверность имеющейся у него системной информации. Системная информация организована в виде блоков системной информации «SIB», блоков эталонной информации «MIB» и блоков планирования. Блок эталонной информации «MIB» передается очень часто и содержит информацию о синхронизации блоков планирования и различных блоков системной информации «SIB». Для блоков системной информации «SIB», связанных с меткой значения, блок эталонной информации «MIB» содержит также информацию о последней версии части блоков системной информации «SIB». Блоки системной информации «SIB», не связанные с меткой значения, связаны с таймером истечения времени. Блоки системной информации «SIB», связанные с таймером истечения времени, становятся некорректными и должны быть повторно считаны, если время последнего считывания блоков системной информации «SIB» больше значения таймера истечения времени. Блоки системной информации «SIB», связанные с меткой значения, являются корректными только в том случае, если их метка значения совпадает с меткой значения широковещательной передачи в блоке эталонной информации «MIB». Каждый блок является корректным в пределах некоторой области (ячейки, наземной сети мобильной связи общего пользования – «PLMN» или эквивалентной наземной сети мобильной связи общего пользования – эквивалентной «PLMN»), которая указывает ячейки, где блок системной информации «SIB» является корректным. Блок системной информации «SIB» с областью действия в границах ячейки является корректным только в той ячейке, где он был считан. Блок системной информации «SIB» с областью действия в виде наземной сети мобильной связи общего пользования «PLMN» является корректным во всей области «PLMN». Блок системной информации «SIB» с областью действия в виде эквивалентной наземной сети мобильной связи общего пользования является корректным во всей области «PLMN» и в эквивалентной «PLMN».
[62] В общем, терминалы «UE», когда они находятся в режиме ожидания, в состоянии «CELL_FACH», «CELL_PCH» или «URA_PCH», считывают системную информацию ячейки, которую выбрали, или ячейки, где они ожидают вызова. В составе системной информации терминалы «UE» принимают информацию о соседних ячейках с той же частотой, с иной частотой и различными технологиями абонентской радиосвязи «RAT». Это позволяет терминалам «UE» узнать, какие ячейки являются кандидатами для выбора новой ячейки.
[63] В отношении задержки связи процедура настройки вызова традиционной технологии занимает относительно длительное время из-за обмена различными сообщениями, как показано на Фиг.7. А именно, на Фиг.7 показано распределение задержек в процедуре настройки вызова. Задержка, которую необходимо отнести на счет сети, – это задержка между приемом сообщения восходящей линии связи и передачей сообщения нисходящей линии связи. На чертеже графики показывают интервалы времени между приемом/передачей сообщений на уровне управления ресурсами радиосвязи «RRC» терминала «UE», то есть не включает в себя время, затрачиваемое на передачу сообщений восходящей линии связи через уровень управления радиоканалом «RLC».
[64] Задержка частично связана с установлением широкополосных радиоканалов. Задержка между передачей настройки радиоканала и завершением установления радиоканала в основном связана со временем активации. Терминал «UE» передаст сообщение о завершении установления радиоканала только после того, как время активации истекло, и терминал «UE» выполнил синхронизацию с новым радиоканалом.
[65] На Фиг.8 более подробно показана синхронизированная настройка (реконфигурация) радиоканала. На этапе 1 указанная процедура инициируется приемом запроса о назначении радиоканала «RAB». Вместо этого процедура может быть запущена любым другим действием. Этапы со 2 по 9 относятся к необходимым для установления нового радиоканала, выделения транспортных ресурсов и ресурсов «Узла-В» (базовой станции). На этапе 10 контроллер радиосети «RNC» принимает решение о времени активации, которое передается на этапах 11 и 12 «Узлу-В» и терминалу «UE». Затем «Узел-В» и терминал «UE» ожидают, когда время активации будет достигнуто, чтобы переключиться на новую конфигурацию на этапе 13а и 13b. На этапе 14 терминал «UE» передает подтверждение успешной реконфигурации контроллеру радиосети «RNC». Контроллер радиосети «RNC» обозначает успешное завершение реконфигурации.
[66] Затененная серая область, где терминал «UE» и «Узел-В» в основном лишь ожидают истечения времени активации, соответствует внесенной задержке по времени, которое тратится впустую, если процедура успешна. Эта задержка по времени необходима в случае, если сообщение на терминале «UE» должно быть повторно передано уровнем управления радиоканалом «RLC». Кроме того, в случае, если терминал «UE» собирается передать сообщение об ошибке по старому радиоканалу, некоторая минимальная задержка по времени необходима для прохождения этого сообщения и, очевидно, для отмены реконфигурации в «Узле-В» отдельным сообщением от контроллера радиосети «RNC». Следовательно, необходимы средства для уменьшения этой задержки в случае, когда все работает хорошо (отсутствует повторная передача уровня управления радиоканалом «RLC», отсутствует сообщение об ошибке).
[67] На Фиг.9 более подробно показана несинхронизированная настройка (реконфигурация) В-радиоканала. В случае несинхронизированной реконфигурации контроллер радиосети «RNC» на этапе 2 синхронно инициирует реконфигурацию в отношении терминала «UE», указывая, что реконфигурация должна быть выполнена немедленно, а на этапе 4 в отношении «Узла-В», также указывая, что реконфигурация должна быть выполнена немедленно. Поскольку отсутствуют средства для управления задержкой до того, как терминал «UE»/«Узел-В» выполнит конфигурацию, существует высокий риск того, что терминал «UE» не сможет достигнуть синхронизации на новом радиоканале и, таким образом, покинет состояние «CELL_DCH» из-за отказа физического канала.
[68] На Фиг.10 более подробно показан процесс выполнения процедуры “жесткого” перехода. Использование “жесткого” перехода всегда является одной из возможностей обойтись без времени активации. На этапах 1-10 контроллер радиосети «RNC» устанавливает в «Узле-В» новую независимую конфигурацию с новыми транспортными ресурсами для всех транспортных каналов. «Узел-В» пытается получить синхронизацию с терминалом «UE» путем передачи по нисходящей линии связи с фиксированной мощностью, которая была получена от контроллера радиосети «RNC». На этапе 11 терминал «UE» принимает сообщение для изменения конфигураций, используемых для восходящей и нисходящей линий связи. На этапе 12 терминал «UE» пытается принять канал нисходящей линии связи, который только что установлен, и (по выбору) начинает передавать по восходящей линии связи (в зависимости от того, используется или нет процедура синхронизации «А»). «Узел-В» обнаружит, что синхронизация старого радиоканала утрачена и получена синхронизация нового радиоканала, и сообщает об этом контроллеру радиосети «RNC» посредством сообщений «Отказ радиоканала» («RL Link Failure») для старого радиоканала и «Восстановление радиоканала» («RL Restore») для новых радиоканалов (этапы 13, 14). Затем контроллер радиосети «RNC» может удалить старые радиоканалы (этапы 15, 16). Терминал «UE» покажет сообщение об успешном «Завершении настройки радиоканала RAB» («Radio Bearer Setup Complete») (этап 17), и контроллер радиосети «RNC» может передать в базовую сеть подтверждение успешной настройки радиоканала «RAB» (этап 18).
[69] Проблема с этим сценарием состоит в следующем: подразумевается, что во время реконфигурации ресурсы используются для старой и новой конфигураций. Это снижает пропускную способность интерфейса радиосвязи (резервируются два набора расширяемых кодов нисходящей линии связи) в «Узле-В», где «Узлу-В» требуется декодировать две различные конфигурации терминала «UE», а также в транспортном канале и контроллере радиосети «RNC».
[70] Далее будут рассмотрены аспекты кода скремблирования восходящей линии связи, последовательности пилотного сигнала и синхронизации.
[71] В существующих системах множественного доступа с кодовым разделением каналов (CDMA) используются коды скремблирования, расширяемые коды и последовательности пилотного сигнала для того, чтобы разрешить синхронизацию и обмен блоками данных от различных транспортных каналов, которые кодируются и мультиплексируются. В универсальной мобильной телекоммуникационной системе «UMTS» по восходящей связи терминал «UE» передает последовательность пилотного сигнала, которая кодируется посредством расширяемого кода в соответствии со стандартом и скремблируется фиксированным комплексным кодом скремблирования.
[72] В универсальной мобильной телекоммуникационной системе «UMTS» последовательность пилотного сигнала передается кодом выделенного физического канала управления «DPCCH» и мультиплексируется по времени с другой информацией этого выделенного канала управления «DPCCH», например, командами управления мощностью передачи «ТРС», как показано на Фиг.11 для структуры кадра каналов: «DPDCH» выделенный физический канал данных /«DPCCH» выделенный физический управляющий канал.
[73] Последовательность пилотного сигнала передается в заранее определенное время в течение каждого интервала (слота) в зависимости от выбранного формата интервала и повторяется в каждом кадре. В восходящей линии связи канал управления «PDCCH» всегда передается с использованием одного и того же коэффициента расширения и расширяемого кода. Таким образом, временной промежуток, в течение которого передается последовательность пилотного сигнала, всегда один и тот же. В случае режима сжатия (то есть когда передачи прерываются, например, чтобы дать возможность терминалу «UE» прослушивать другую частоту для выполнения измерений) последовательность сигналов (то есть формат интервала) также меняется.
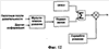
[74] На Фиг.12 показан пример выполнения генерации сигнала по восходящей линии связи.
[75] Выделенный канал «DPDCH», на который отображаются различные транспортные каналы, расширяется с использованием разных кодов расширения (одного из нескольких кодов расширения). Коэффициент расширения, используемый для выделенного канала «DPDCH», может динамически изменяться от одного интервала времени передачи «TTI» к следующему интервалу.
[76] Поскольку последовательности пилотного сигнала имеют определенную последовательность, это позволяет «Узлу-В» (базовой станции) рассчитать синхронизацию передачи терминала «UE» путем коррелирования принятой последовательности с ожидаемой последовательностью со смещением на различное время Т, как показано на Фиг.13. Это позволяет «Узлу-В» определить синхронизацию сигнала восходящей линии связи и проверить, содержится ли сигнал терминала «UE» в полученном сигнале, путем сравнения абсолютного значения комплексного значения суммы с порогом. Это лишь один вариант, существуют различные варианты, и здесь мы хотим лишь подчеркнуть, что «Узел-В» способен проверить синхронизацию передачи по восходящей линии связи, и проверить, переданы ли данные последовательности пилотного сигнала, закодированные заданным расширяемым кодом и скремблированные с помощью специального кода скремблирования терминала «UE».
[77] На Фиг.13 показан пример выполнения определения синхронизации.
[78] Теперь с использованием Фиг.14 будет рассмотрена концепция дерева кодов и управления кодами. В универсальной мобильной телекоммуникационной системе «UMTS» используются расширяемые коды длиной “2”. Эти расширяемые коды могут генерироваться посредством дерева, содержащего ветви ортогональных расширяемых кодов. Для каждой возможной длины расширяемых кодов имеется число, равное коэффициенту расширения ортогональных кодов. Эти коды часто группируются в виде дерева, показанного на Фиг.14. Все коды с одинаковым коэффициентом расширения являются ортогональными. Коды с различными коэффициентами расширения являются ортогональными в случае, если код с более высоким коэффициентом расширения не входит в ветвь кода, имеющего более низкий коэффициент расширения. На чертеже, когда используется код длиной 4 с числом 0, коды 0 и 1 длиной 8 не могут больше использоваться, поскольку не являются ортогональными, но могут использоваться коды 2 и 3 длиной 8. Если используется код 1 длиной 2, больше нельзя параллельно использовать коды, расположенные ниже в этой ветке.
[79] Далее будут рассмотрены концепции кода скремблирования нисходящей линии связи, последовательность пилотного сигнала и синхронизация.
[80] В нисходящей линии связи выделенный физический канал управления «DPCCH» мультиплексируется по времени с выделенным физическим каналом данных «DPDCH» и расширяется с использованием тех же кодов расширения. Следовательно, моменты, когда передаются последовательности пилотного сигнала, могут изменяться в зависимости от коэффициента расширения и от того факта, используется или не используется режим сжатия.
[81] На Фиг.15 показан пример выполнения генерации сигнала по нисходящей линии связи.
[82] Поскольку для кодирования выделенного канала «DPDCH» используется тот же расширяемый код, что и для последовательностей пилотного сигнала, и для другой информации физического уровня (то есть выделенного физического канала управления «DPCCH»), каждый раз при изменении коэффициента расширения последовательность, в которой передаются пилотные биты и биты управления мощностью передачи «ТРС», и последовательность, где передается другая информация физического канала, различаются. Это значит, что в случае, если новая конфигурация содержит коэффициент расширения, отличающийся от существовавшего ранее коэффициента расширения, прием выделенного физического канала управления «DPCCH» невозможен, если терминал «UE» пытается получить другой коэффициент расширения. Кроме того, формат выделенного физического канала управления «DPCCH» может измениться во время реконфигурации без изменения коэффициента расширения.
[83] Теперь с использованием Фиг.16 и 17 будут описаны структура кадра физического выделенного канала «DPCH» и связанные с ним характеристики синхронизации этого канала «DPCH».
[84] На Фиг.16 показан пример структуры кадра физического выделенного канала «DPCH», структура, которая передается по каналам «DPCCH» и «DPDCH».
[85] На Фиг.17 показан пример синхронизации выделенного физического канала «DPCH». Канал «DPCH», то есть синхронизация канала «DPDCH» и канала «DPCCH», смещены по сравнению с основным совместно используемым каналом «SCH». Это означает, что терминал «UE» “знает”, когда передается канал «DPCCH, на основании параметра « DPCH»», полученного ранее из сети.
[86] В отношении индикаторов комбинаций транспортного формата «TFCI», в универсальной наземной сети радиодоступа «UTRAN» различные транспортные каналы отображаются вместе на кодированный составной транспортный канал «ССТrСН», который отображается на выделенный физический канал данных «DPDCH». Каждый транспортный канал может применять различные транспортные форматы «TF», каждый из которых содержит индивидуальный набор параметров. Когда различные транспортные каналы мультиплексируются вместе в составном канале «ССТrСН», сочетание различных транспортных форматов «TF» каждого транспортного канала обозначает сочетание транспортных форматов «TFC», которое позволяет приемнику и передатчику определять, как выполняется кодирование различных транспортных каналов. Следовательно, чтобы декодировать выделенный канал «DPDCH», терминалу «UE» необходимо знать сочетание транспортных форматов «TFC». В стандарте универсальной наземной сети радиодоступа «UTRAN» существуют различные возможности.
[87] В случае использования обнаружения транспортного формата вслепую терминал «UE» пытается декодировать канал «DPDCH» с использованием различных сочетаний транспортных форматов «TFC», пока циклический избыточный код «CRC» не указывает, что информация всех транспортных каналов принимается правильно. В качестве альтернативы универсальная наземная сеть радиодоступа «UTRAN» может передавать индикатор транспортного формата «TFC», который сообщает о сочетании транспортных форматов для различных транспортных каналов, передаваемых по выделенному физическому каналу управления «DPCCH».
Сущность изобретения
Техническое решение
[88] Один из аспектов настоящего изобретения включает в себя понимание авторами настоящего изобретения недостатков существующей технологии. А именно, в рамках существующей технологии трудность состоит в том, что процедуры настройки, прекращения действия или изменения конфигурации широкополосных радиоканалов либо предполагается выполнять синхронизированным образом, который подразумевает передачу времени активации от контроллера радиосети «RNC» «Узлу-В» и терминалу «UE» и поэтому требует длительного времени, либо подразумевается использование несинхронизированных конфигураций, что означает, что терминал «UЕ»/«Узел-В» может утратить синхронизацию, в связи с чем вызов будет потерян.
[89] На основании такого понимания в процедуры настройки, прекращения действия или изменения конфигурации широкополосных радиоканалов были внесены изменения в соответствии с настоящим изобретением. Более конкретно, изобретение предлагает способ и систему, которые позволяют синхронизировать внесение изменений в конфигурации в телекоммуникационной системе и могут применяться к телекоммуникационным технологиям различных типов. Соответственно, быстрая схема реконфигурации в соответствии с настоящим изобретением позволяет сократить задержки, связанные с установлением вызова.
Краткое описание чертежей
[90] Сопроводительные чертежи, прилагаемые для лучшего понимания изобретения и составляющие часть настоящей заявки, иллюстрируют варианты осуществления изобретения и вместе с описанием служат для пояснения принципов настоящего изобретения. На чертежах:
[91] На Фиг.1 показана блок-схема структуры обычной универсальной мобильной телекоммуникационной системы «UMTS».
[92] На Фиг.2 – блок-схема структуры протокола интерфейса радиосвязи между терминалом и сетью на основе стандартов сети абонентской радиосвязи 3GPP.
[93] На Фиг.3 – отображение логических каналов на транспортные каналы с точки зрения терминала «UE».
[94] На Фиг.4 – отображение логических каналов на транспортные каналы с точки зрения универсальной наземной сети радиодоступа «UTRAN».
[95] На Фиг.5 – физический выделенный канал «DPCH», установленный и одновременно используемый между терминалом «UE» и одной или несколькими ячейками одного или нескольких «Узлов-В» (базовых станций).
[96] На Фиг.6 – режимы «RRC-соединения» и состояния терминала «UE».
[97] На Фиг.7 – распределение задержек при установлении вызова.
[98] На Фиг.8 – ситуация синхронизированной реконфигурации в соответствии с существующей технологией.
[99] На Фиг.9 – ситуация несинхронизированной реконфигурации в соответствии с существующей технологией.
[100] На Фиг.10 – ситуация “жесткого” перехода в соответствии с существующей технологией.
[101] На Фиг.11 – структура кадра для каналов выделенного физического канала данных «DPDCH» / выделенного физического канала управления «DPCCH» в восходящей линии связи.
[102] На Фиг.12 – генерация сигнала в восходящей линии связи.
[103] На Фиг.13 – определение синхронизации.
[104] На Фиг.14 – дерево управления кодами с ветвями ортогональных расширяемых кодов.
[105] На Фиг.15 – генерация сигнала в нисходящей линии связи.
[106] На Фиг.16 – структура кадра для канала «DPCCH».
[107] На Фиг.17 – синхронизация выделенного физического канала «DPCH», где синхронизация каналов «DPDCH» и «DPCCH» сдвинута по сравнению с основным совместно используемым каналом «SCH».
[108] На Фиг.18 – схема улучшенной квазисинхронизированной реконфигурации в соответствии с настоящим изобретением.
[109] На Фиг.19 – одновременная передача со старой и новой конфигурациями в соответствии с настоящим изобретением.
[110] На Фиг.20 – схема одновременной передачи в соответствии с настоящим изобретением.
[111] На Фиг.21 – индикация реконфигурации на физическом уровне в соответствии с настоящим изобретением.
[112] На Фиг.22 – индикация реконфигурации с использованием двойного размещения индикатора комбинации транспортного формата «TFCI» в соответствии с настоящим изобретением.
[113] На Фиг.23 – схема одновременной передачи с использованием времени активации восходящей линии связи «UL» в соответствии с настоящим изобретением.
[114] На Фиг.24 – пример способа изменения конфигурации абонентской радиосвязи между терминалом и сетью в соответствии с настоящим изобретением.
[115] На Фиг.25 – процедура синхронизированной реконфигурации с использованием установки времени активации.
[116] На Фиг.26 – процедура синхронизированной реконфигурации после обнаружения кода скремблирования восходящей линии связи в соответствии с настоящим изобретением.
[117] На Фиг.27 – обработка на физическом уровне.
[118] На Фиг.28 – примерная схема для использования синхронизации с применением времени активации «СЕЙЧАС» («NOW») и нового кода скремблирования в соответствии с настоящим изобретением.
[119] На Фиг.29 – подробности поведения для случая, когда «Узел-В» находится на интерфейсе «Iur».
Примеры осуществления изобретения
[120] Описывается реализация настоящего изобретения в системе подвижной связи «UMTS». Однако настоящее изобретение может также быть приспособлено и реализовано в системах связи, работающих при других типах спецификаций связи, поскольку концепции и принципы настоящего изобретения могут применяться к различным коммуникационным схемам, работающим в аналогичной манере на основе общих методик. Примерные варианты осуществления настоящего изобретения, являющиеся лишь примерами, поясняются ниже со ссылкой на прилагаемые чертежи.
[121] В одном из примеров осуществления настоящего изобретения контроллер радиосети «RNC» может показать новую конфигурацию, включая измененный код скремблирования восходящей линии связи «Узлу-В» и терминалу «UE», специально указав терминалу «UE» на то, что упомянутая новая конфигурация должна быть применена так быстро, как только возможно, и «Узлу-В» на то, что новая конфигурация должна быть применена после обнаружения нового кода скремблирования в восходящей линии связи.
[122] В одной факультативной части настоящего изобретения контроллер радиосети «RNC» показывает терминалу «UE» вместе с новой конфигурацией время перерыва в работе, в течение которого терминал «UE» должен продолжать передачу по восходящей линии связи даже при остановке передачи по нисходящей линии связи. «Узел-В» пытается выполнить синхронизацию, чтобы получить новый код скремблирования восходящей линии связи, а после обнаружения нового кода скремблирования восходящей линии связи начинает передачу по нисходящей линии связи с использованием новой конфигурации.
[123] Еще в одном примере осуществления настоящего изобретения «Узел-В» может синхронно передавать соответствующую управляющую часть передачи по нисходящей линии связи старой и новой конфигурации для поддержания синхронизации и управления мощностью внутреннего контура терминалом «UE» до и после изменения конфигурации. «Узел-В» может передавать управляющую часть только в течение кадров, где по нисходящей линии связи не передается никаких фрагментов данных.
[124] После обнаружения нового кода скремблирования восходящей линии связи «Узел-В» применяет новую конфигурацию для передачи по нисходящей линии связи.
[125] Еще в одном варианте осуществления настоящего изобретения терминал «UE» может показать, что он применит новую конфигурацию в заранее определенный интервал времени до изменения конфигурации одним из следующих способов: (1) Изменение кода скремблирования восходящей линии связи; (2) Передача «Узлу-В» определенного сигнала, например последовательности битов по восходящей линии связи, закодированной определенным расширяемым кодом и скремблированной определенным кодом скремблирования; (3) Использование определенного набора индикаторов комбинации транспортного формата «TFCI»; (4) Передача определенной последовательности битов в поле информации обратной связи «FBI»; или (5) Любая другая процедура сигнализации.
[126] Контроллер радиосети «RNC» сигнализирует в сообщении для «Узла-В» и терминала «UE», какая из перечисленных схем должна применяться для изменения конфигурации, и указывает соответствующую информацию, такую как определенные значения индикатора комбинации транспортного формата «TFCI», которые должны использоваться, длительность периода отсутствия связи при смене кода расширения восходящей линии связи, в течение которого терминал «UE» должен продолжать передачу по восходящей линии связи, время между указанием и использованием новой конфигурации в восходящей или нисходящей линии связи.
[127] Кроме того, «Узел-В» может сообщить контроллеру радиосети «RNC» минимальную длительность периода перерыва в работе по изменении расширяемого кода восходящей линии связи, в течение которого терминал «UE» должен продолжать передачу по восходящей линии связи, время между указанием и использованием новой конфигурации в восходящей и-или нисходящей линии связи на основе характеристик «Узла-В» (базовой сети).
[128] Далее следует более подробное описание настоящего изобретения.
[129] На Фиг.18 показан пример варианта осуществления настоящего изобретения, а именно схемы расширенной квазисинхронизированной реконфигурации.
[130] На этапе 1 обозначается, что базовой сетью «CN» должен быть установлен новый канал радиодоступа (далее радиоканал «RAB»). В качестве альтернативы этап может использоваться лишь для изменения конфигурации, в которой запуск основан на реализации контроллера радиосети «RNC», или для прекращения действия радиоканала «RAB».
[131] На этапах 2-9 контроллер радиосети «RNC» передает новую конфигурацию «Узлу-В» (базовой сети) в сообщении «Подготовка синхронизированной реконфигурации радиоканала», а «Узел-В» резервирует ресурсы. «Узел-В» сообщает о принятии конфигурации с помощью сообщения «Синхронизированная реконфигурация радиоканала готова» и указывает транспортные ресурсы. (Традиционная процедура.)
[132] На этапе 10 контроллер радиосети «RNC» дает «Узлу-В» указание, что новая конфигурация должна применяться только после того, как терминал «UE» изменит код скремблирования восходящей линии связи, либо после любого другого указания в адрес «Узла-В» (Новое указание). Это может быть уже указано в сообщении “Подготовка синхронизированной реконфигурации радиоканала” (новое указание, что изменение должно быть осуществлено по обнаружении нового кода скремблирования в восходящей линии связи), “Настройка радиоканала” (новое указание, что это компонуется с контекстом терминала «UE», который уже существует, таким образом, что частично используются те же транспортные ресурсы), либо “Несинхронизированная реконфигурация радиоканала” (новое указание, что реконфигурация должна быть выполнена только после обнаружения синхронизации).
[133] На этапе 11 «Узел-В» начнет поиск для синхронизации восходящей линии связи нового кода скремблирования восходящей линии связи во время приема данных от терминала «UE» с использованием старого кода скремблирования (Новый способ). В качестве одной из альтернатив «Узел-В» может уже передать выделенный физический канал управления «DPCCH» новой конфигурации в течение периодов прерывистой передачи «DTX» выделенного физического канала данных «DPDCH» старой конфигурации, как поясняется в разделе (1) (Одновременная передача старой и новой конфигурации с различными « DPCH»), что описывается ниже. Контроллер радиосети «RNC» может передать терминалу «UE» новую конфигурацию, обозначающую, что он должен применить новую конфигурацию немедленно. (Традиционная процедура.) Факультативно, новое указание может быть добавлено таким образом, чтобы терминал «UE» не считал отказом радиоканала, когда нисходящая линия связи не принимается непосредственно в течение заданного периода времени. Чтобы получить возможность синхронизировать передачу новой конфигурации из «Узла-В», должна быть возможность иметь указание по физическому каналу, как поясняется в разделе (2), – (Указание сдвига для новой конфигурации через физический уровень), что описывается ниже.
[134] На этапе 12 терминал «UE» переходит на новую конфигурацию и, среди прочего, применяет новые индикаторы комбинации транспортного формата «TFCI». В случае, если формат интервала в нисходящей линии связи не меняется (то есть коэффициент расширения тот же и формат интервала не меняется), терминал «UE» не обнаружит какой-либо задержки, поскольку «Узел-В» продолжит использовать ту же последовательность для передачи последовательности пилотного сигнала, индикатора комбинации транспортного формата «TFCI» и команды управления мощностью передачи «ТРС».
[135] На этапе 13 «Узел-В» утратит синхронизацию восходящей линии связи на старом коде скремблирования и обнаружит, что он принимает данные от терминала «UE» с использованием нового кода скремблирования. В промежутке времени между обнаружением «Узлом-В» старого и нового кодов скремблирования «Узел-В» передаст сигналы увеличения мощности, используя команды управления мощностью передачи «ТРС».
[136] На этапе 14 «Узел-В» немедленно применит новую конфигурацию на восходящей и нисходящей линиях связи, например новый индикатор комбинации транспортного формата «TFCI» для восходящей и нисходящей линий связи. В случае изменения формата интервала в нисходящей линии связи терминал «UE» ожидает, что «Узел-В» передает с использованием новой конфигурации. В этом случае существуют две возможности:
[137] а) «Узел-В» параллельно передает новую конфигурацию. Однако это возможно только в том случае, если до и после реконфигурации используются неперекрывающиеся расширяемые коды.
[138] b) «Узел-В» переходит к новой конфигурации после обнаружения изменения кода скремблирования восходящей линии связи или любого дополнительного указания в адрес «Узла-В». Это подразумевает, что терминал «UE» не принимает «Узел-В» во время реконфигурации.
[139] В качестве альтернативы можно дать указание терминалу «UE» о том, что во время применения новой конфигурации терминал UE должен допустить определенный перерыв в работе. Длительность этого перерыва в работе (количество интервалов/кадров/секунд) передается терминалу «UE» от контроллера радиосети «RNC» на этапе 11.
[140] На этапе 15 «Узел-В» сообщает контроллеру радиосети «RNC» о том, что реконфигурация прошла успешно, путем передачи сообщения, например сообщения «Восстановление радиоканала», чтобы проинформировать о том, что теперь используется новый формат и могут использоваться новые нисходящие транспортные каналы, и о том, что по восходящим транспортным каналам можно принимать данные. На этапе 16 терминал «UE» передает контроллеру радиосети «RNC» сообщение «Реконфигурация завершена». На этапе 17 считается, что радиоканал «RAB» установлен и, таким образом, контроллер радиосети «RNC» может указать, что этот радиоканал «RAB» завершен, посредством ответного сообщения о назначении радиоканала «RAB».
[141] (1) Одновременная передача старой и новой конфигурации с различными « DPCH»
[142] На Фиг.18, на этапах 12-14 «Узел-В» прекращает прием с использованием старой конфигурации после обнаружения нового кода скремблирования, переданного терминалом «UE», а затем начинает передачу, направляя новую конфигурацию. На практике «Узлу-В» требуется прервать передачу главным образом только в том случае, если код скремблирования нисходящей линии связи, и-или формат интервала, и-или смещение физического выделенного канала «DPCH» отличаются по сравнению с совместно используемым каналом «SCH». Чтобы позволить терминалу «UE» немедленно получить синхронизацию во время реконфигурации даже в том случае, если код скремблирования нисходящей линии связи, и-или формат интервала, и-или смещение выделенного канала «DPCH» по сравнению с совместно используемым каналом «SCH» различны, и предотвратить прекращение приема в то время, когда «Узел-В» обнаруживает, что терминал «UE» изменил код скремблирования восходящей линии связи, и до тех пор, как «Узел-В» начинает передачу новой конфигурации по нисходящей линии связи, можно одновременно передавать старую конфигурацию и новую конфигурацию, как показано на Фиг.19.
[143] На Фиг.19 показано, как, используя сдвиг выделенного физического канала «DPCH» новой конфигурации в отношении канала старой конфигурации, можно передавать выделенный физический канал управления «DPCCH» старой конфигурации и новой конфигурациями одновременно. Однако при этом предполагается, что выделенный физический канал данных «DPDCH», по меньшей мере, частично не передается. В качестве альтернативы выделенный канал «DPCCH» новой/старой конфигурации передается не полностью, а только наиболее важная информация, то есть биты управления мощностью передачи «ТРС», пилотные биты или биты обратной связи.
[144] На Фиг.20 выделена альтернатива этапам 10-16, изображенным на Фиг.18. На Фиг.20 по получении указания проверить прием нового кода скремблирования восходящей линии связи в сообщении «Выполнение реконфигурации радиоканала», содержащем указание, что старт новой конфигурации зависит от изменения в коде скремблирования восходящей линии связи, «Узел-В» начинает передавать новую конфигурацию в течение периодов, когда выделенный физический канал данных «DPDCH» по нисходящей линии связи не передается. Это возможно только в том случае, если сдвиг « DPCH» для новой конфигурации по сравнению со старой конфигурацией таков, что выделенный канал «DPCCH» новой конфигурации попадает в периоды, где передача отсутствует. Это позволяет не требовать ортогональности используемых расширяемых кодов до и после реконфигурации, то есть их можно выбрать в той же ветви (дерева кодов).
[145] (2) Указание сдвига на новую конфигурацию через физический уровень
[146] Чтобы дать «Узлу-В» возможность быть оповещенным, прежде чем новая конфигурация передается, должно быть возможным, что терминал «UE» передает «Узлу-В» указание, которое передается во время или до реконфигурации. Возможно несколько реализаций такой схемы. Одним из способов может быть следующий: терминал «UE» обозначает это путем передачи определенной последовательности битов с использованием специального расширяемого кода параллельно передаче по каналу «DPCCH»/«DPDCH», как показано на Фиг.21.
[147] Передается определенная последовательность (кодовая комбинация), которая отображается на дополнительный определенный расширяемый код. Терминал «UE» и «Узел-В» должны быть информированы, что определенная последовательность и расширяемый код используются для того, чтобы обозначить, когда происходит реконфигурация.
[148] Другая альтернатива – терминал «UE» изменяет только код скремблирования восходящей линии связи, не пытаясь немедленно осуществлять прием с использованием новой конфигурации нисходящей линии связи, так чтобы «Узел-В» был осведомлен о неминуемом изменении конфигурации нисходящей связи.
[149] Еще одной альтернативой является обозначить, что реконфигурация произойдет быстро, путем использования альтернативных индикаторов комбинаций транспортных форматов «TFCI» во время или до реконфигурации, то есть, как показано на Фиг.22, терминал «UE» использует индикатор комбинации транспортных форматов «TFCI 6» до или во время реконфигурации вместо индикатора комбинации транспортных форматов «TFCI 0», «TFCI 7» вместо «TFCI 1» и т.д. Это подразумевает, что индикатор комбинации транспортных форматов «TFCI» будет обозначать не только комбинацию транспортных форматов, как сегодня, но и переключение на новую конфигурацию. Как в индикатор комбинации транспортных форматов «TFCI» включить информацию о переключении, будет затем конфигурироваться контроллером радиосети «RNC» для «Узла-В» и терминала «UE». Кроме того, в какое время (например, кадры/интервалы/секунды перед применением новой конфигурации) применяется альтернативный индикатор комбинации транспортных форматов «TFCI» или другое указание, будет обозначено контроллером радиосети «RNC» для «Узла-В» и терминала «UE», которые будут использовать эту информацию для синхронизации реконфигурации.
[150] Еще одной альтернативой является назначить биты информации обратной связи «FBI» в соответствии с Фиг.11, чтобы обозначить изменение реконфигурации терминалом «UE».
[151] В различных показанных выше способах указание о синхронизации восходящей линии связи должно быть таким, что «Узел-В» имеет достаточно времени для подготовки к переключению на новую конфигурацию. Эта схема показана на Фиг.23.
[152] Поскольку разные «Узлы-В» могут иметь различное время обработки, может существовать возможность для «Узла-В» сообщить контроллеру радиосети «RNC» на этапе 10 разницу во времени между передачей указания от терминала «UE» и переключением на новую конфигурацию, контроллер радиосети «RNC» подтверждает «Узлу В» время, которое будет использоваться «Узлом-В», на основе промежутков времени, полученных ото всех «Узлов-В» в активной группе терминала UE, на этапе 11, и указывает время активации, которое терминал «UE» должен использовать, на этапе 12. Затем терминал «UE» начнет реконфигурацию путем передачи указания «Узлу-В» на этапе 13. По получении «Узел-В» запустит таймер для синхронизации старта новой конфигурации с терминалом «UE». На этапе 15а и 15b терминал «UE» и «Узел-В» одновременно начнут реконфигурацию. Затем «Узел-В» и терминал «UE» подтвердят успешную реконфигурацию на этапах 16 и 17.
[153] Как описано выше, настоящее изобретение предлагает способ для инициирования использования новой конфигурации. Такие инициирования могут включать в себя: (1) передачу новой конфигурации от контроллера радиосети «RNC» терминалу «UE» и «Узлу-В»; (2) формирование определенного указания в терминале «UE» или «Узле-В», чтобы инициировать использование новой конфигурации; и (3) указание терминала «UE» «Узлу-В» об использовании новой конфигурации, где указание может быть одним из следующего: биты информации обратной связи «FBI»; код скремблирования восходящей линии связи (обеспечивающий обратную совместимость), специальную последовательность битов, набор индикаторов комбинаций транспортных форматов «TFCI» и т.п. Здесь указание может быть передано за «X» секунд до применения новой конфигурации, где «X» указывается контроллером радиосети «RNC» для «Узла-В» и терминала «UE», при этом «X» может быть заранее указано «Узлом-В» контроллеру радиосети «RNC» в зависимости от возможностей «Узла-В». Терминал «UE» может продолжать передачу по восходящей линии связи после применения новой конфигурации в течение «Y» секунд, даже если новая конфигурация не принята в нисходящей линии связи, где «Y» указывается контроллером радиосети «RNC» для терминала «UE», при этом «Y» может быть заранее сообщено «Узлом-В» контроллеру радиосети «RNC» в зависимости от возможностей «Узла-В». «Узел-В» может передать две управляющие части, которые могут быть закодированы с помощью неортогональных расширяемых кодов, скремблируемых с помощью одинаковых кодов скремблирования, при этом передача мультиплексируется по времени. Контроллер радиосети «RNC» может выбрать смещения синхронизации двух конфигураций таким образом, чтобы управляющая часть двух конфигураций могла передаваться с мультиплексированием по времени без перекрытий и кодироваться неортогональными расширяемыми кодами этих двух конфигураций.
[154] Соответственно, настоящее изобретение ускоряет установление/прекращение действия радиоканала «RB» или реконфигурацию и, следовательно, сокращает задержку при установлении вызова, а также оптимизирует использование ресурсов канала. Влияние настоящего изобретения относительно невелико, и оно легко осуществимо в программном обеспечении контроллера радиосети «RNС»/«Узла-В»/ терминала «UE».
[155] Чтобы воплотить различные вышеописанные свойства, настоящее изобретение может использовать различные типы аппаратных и-или программных компонентов (модулей). Например, различные аппаратные модули могут содержать различные цепи и компоненты, необходимые для выполнения этапов настоящего способа. Кроме того, различные программные модули (выполняемые процессорами и-или другим программным обеспечением) могут содержать различные программы и протоколы, необходимые для выполнения этапов настоящего изобретения.
[156] На Фиг.24 показан примерный способ изменения конфигурации канала абонентской радиосвязи между терминалом «UE» и сетью («Узлом-В») в соответствии с настоящим изобретением.
[157] А именно, настоящее изобретение предлагает способ изменения конфигурации канала абонентской радиосвязи между терминалом и сетью, способ (например, выполняемый «Узлом-В») включает в себя: инициирование сетью второй конфигурации, которая имеет отношение к первой конфигурации для того же терминала; информирование терминала, чтобы применить вторую конфигурацию; и определение момента, когда терминал использует вторую конфигурацию, на основании приема радиосигнала от терминала.
[158] Указанный этап определения может включать в себя: обнаружение, что терминал применит или применил вторую конфигурацию. Это обнаружение может включать в себя: сравнение мощности первого ресурса радиосвязи и мощности второго ресурса радиосвязи. Радиосигнал от терминала может соответствовать каналу управления. Канал управления может включать в себя пилотные биты, модулированные кодом скремблирования, который отличается от кода скремблирования, используемого для первой конфигурации. Считается, что радиосигнал принят, когда мощность второго кода скремблирования восходящей линии связи выше мощности первого кода скремблирования восходящей линии связи. Второй код скремблирования восходящей связи может быть задан сетью вместе со второй конфигурацией. Канал управления может содержать, по меньшей мере, одно из следующего: биты информации обратной связи «FBI»; код скремблирования восходящей линии связи, специальную последовательность битов и набор индикаторов комбинаций транспортных форматов «TFCI». Указанный этап инициирования может включать в себя: получение информации о второй конфигурации от контроллера сети радиосвязи и резервирование необходимых транспортных ресурсов для второй конфигурации. Способ может дополнительно включать в себя: освобождение старой конфигурации после этапа определения. Способ может дополнительно включать в себя: передачу терминалу указания использовать вторую конфигурацию без прерывания передачи восходящей линии связи. Сигнализация, использующая, по меньшей мере, части первой конфигурации и, по меньшей мере, части второй конфигурации, может осуществляться параллельно. Способ может дополнительно включать в себя: до этапа инициирования, определение, способен ли «Узел-В» сети поддерживать первую и вторую конфигурацию.
[159] Кроме того, настоящее изобретение предлагает способ изменения конфигурации абонентской радиосвязи между терминалом и сетью, способ (например, выполняемый терминалом «UE»), включающий в себя: прием информации для применения второй конфигурации; передачу в сеть радиосигнала, обозначающего изменение конфигурации; и переход от первой конфигурации ко второй конфигурации в заранее определенное время после передачи радиосигнала.
[160] Радиосигнал, обозначающий изменение конфигурации, может быть включен во вторую конфигурацию, заданную сетью. Способ может дополнительно включать в себя: непрерывную передачу в течение определенного времени после применения второй конфигурации, несмотря на отсутствие приема с использованием второй конфигурации. Способ может дополнительно включать в себя: прием из сети указания, чтобы использовать вторую конфигурацию без прерывания передачи восходящей линии связи.
[161] На Фиг.25 показана процедура синхронизированной реконфигурации с использованием установки времени активации, как изображено этапами 1-4. В существующих сетях значительной частью задержки для настройки или реконфигурации вызовов является задержка, связанная с установлением широкополосного радиоканала. Эта задержка в основном обусловлена временем активации текущей процедуры синхронизации, поскольку терминал «UE» и «Узел-В» применят новую конфигурацию после истечения времени активации. Затененная часть обозначает задержку, где терминал «UE» и «Узел-В» в основном лишь ожидают истечения времени активации. Задержка необходима и в случае, когда терминал «UE» находится в условиях плохой радиосвязи, где требуется повторная передача сообщения о реконфигурации, либо в случае, когда для сообщения об неисправности терминала «UE» требуется некоторая минимальная задержка. Однако в случае, где все работает хорошо (отсутствует повторная передача, отсутствует сообщение об отказе), применяется такая же задержка, которая является потерянным временем. Таким образом, необходимы усовершенствования для уменьшения этой задержки, и одним из предлагаемых путей является синхронизация с использованием нового кода скремблирования восходящей линии связи.
[162] На Фиг.26 показана процедура синхронизированной реконфигурации после обнаружения кода скремблирования восходящей линии связи в соответствии с настоящим изобретением, согласно этапам 1-8.
[163] На первом этапе выделяются ресурсы для переконфигурированного радиоканала, включая изменение кода скремблирования восходящей линии связи. Можно заметить, что ранее была выполнена проверка доступности ресурсов, а также условий радиосвязи терминала «UE» (например, текущего значения «SIR» – поддерживаемая скорость приема/передачи информации). В зависимости от этих условий контроллер радиосети «RNC» и «Узел-В» могут принять решение о применении либо текущего заданного способа синхронизации с ожиданием истечения времени активации, либо синхронизации предложенным способом.
[164] Когда совершается реконфигурация радиоканала, включающая указание, чтобы проверить для синхронизации новый код скремблирования восходящей линии связи, «Узел-В» начнет затем проверку, использует ли терминал «UE» новый код скремблирования. Контроллер радиосети «RNC» передает новую конфигурацию терминалу «UE» со значением времени активации «сейчас» («NOW»). После получения терминал «UE» немедленно применит новую конфигурацию. После обнаружения нового кода скремблирования восходящей линии связи, «Узел-В» должен остановить передачу старой конфигурации, применить новую конфигурацию и считать, что реконфигурация прошла успешно.
[165] На Фиг.27 показана обработка на физическом уровне. Обработка на физическом уровне начинается после настройки физического уровня L1 в «Узле-В», включая начало проверки нового кода скремблирования восходящей линии связи для синхронизации.
[166] Когда «Узел-В» получает сообщение о реконфигурации, он продолжает передачу и прием старой конфигурации, а также непрерывно проверяет, какой код скремблирования использует терминал «UE»: старый или новый. Поскольку «Узел-В» осведомлен о том, что будет проведена реконфигурация радиоканала текущей передачи терминала «UE», он точно знает канал и маршруты канала передачи восходящей линии связи. Таким образом, он может выполнить обнаружение, использует ли терминал «UE» новую конфигурацию или старую конфигурацию, например, путем дескремблирования с использованием старого или нового кода скремблирования, а затем проверить, при каком из них наблюдается более высокая мощность приема.
[167] Задержку в запуске новой конфигурации на терминале «UE» можно считать очень короткой, поскольку предполагается, что терминал «UE» находится в относительно хороших условиях радиосвязи, не требующих или требующих небольшого числа повторных передач сообщения. Новая конфигурация будет включать поверх нового кода скремблирования восходящей линии связи распоряжение терминалу «UE» не использовать процедуру синхронизации А (например, путем невключения информационного элемента «Информация о частоте»). Когда терминал «UE» получает сообщение о реконфигурации, он применит новую конфигурацию в начале следующего кадра. Как только терминал «UE» начинает использовать новую конфигурацию, он предполагает, что нисходящая линия связи «DL» также использует новую конфигурацию с использованием нового кода скремблирования.
[168] Однако «Узел-В» продолжает использовать старую конфигурацию до тех пор, пока не обнаружит новый код скремблирования. Таким образом, может существовать риск того, что терминал «UE» может обнаружить потерю синхронизации, что способно привести к прекращению действия радиоканала в случае, когда «Узел-В» затрачивает слишком длительное время на обнаружение нового кода скремблирования. Затем предел времени для «Узла-В» на обнаружение изменения в коде скремблирования задается периодом для прекращения действия (отказа) радиоканала, который составляет около 3 с, как поясняется ниже.
[169] Терминал «UE» продолжает передачу до обнаружения отказа радиоканала. Отказ радиоканала основан на обработке при отсутствии синхронизации, где физические уровни сообщают об отсутствии синхронизации только после 160 мс плохого приема. Поэтому первое сообщение об отсутствии синхронизации будет передано вышерасположенным уровням после истечения 160 мс. Дальнейшие сообщения об отсутствии синхронизации могут передаваться на вышерасположенные уровни каждые 10 мс. Чтобы начать Т313, на вышерасположенный уровень должно поступить сообщение N313. По истечении Т313 терминал «UE» сочтет это отказом радиоканала и терминал «UE» завершит передачу, то есть после 160 мс+N313*10 мс+Т313. Значения по умолчанию для N313 и Т313 могут составить соответственно 20 и 3 с, что даст задержку 3360 мс до прекращения передачи по восходящей линии связи.
[170] Таким образом, поскольку «Узел-В» знает о том, что новый код скремблирования и предыдущий код скремблирования передаются с одного терминала «UE», то на «Узле-В» присутствует точная информация о синхронизации. После этого повышается вероятность обнаружить новый код скремблирования раньше 3 секунд отказа радиоканала.
[171] Задержка для определения будет зависеть от многих параметров, как, например, заданная поддерживаемая скорость приема/передачи информации «SIR DPCCH» для канала «DPCCH», что необходима для «Узла-В», определяется конкретной реализацией, а также реализацией определяются смещение между каналами «DPCCH» и «DPDCH» и бета-значения, и внешний цикл, вероятно, оказывает влияние на передачу от терминала «UE», которое не стандартизировано.
[172] Чтобы определить изменение кода скремблирования, необходимо зафиксировать пороговую величину. Она связана с различными условиями радиосвязи (пешеход, транспортное средство и т.д.) и различным заданным значением для «ULSIRDPCCH» (поддерживаемая скорость приема/передачи канала «DPCCH» восходящей линии связи). Заданная пороговая величина может определяться как отношение поддерживаемых скоростей приема/передачи информации «SIRновая»/«SIRстарая». Здесь «SIRновая» – это измеренная поддерживаемая скорость приема/передачи информации для канала «DPCCH» («SIRDPCCH») с новым кодом скремблирования, а «SIRстарая» – это измеренная поддерживаемая скорость приема/передачи информации для канала «DPCCH» («SIRDPCCH») с текущим (первоначальным) кодом скремблирования. В течение периода проверки, как показано на Фиг.27, заданная пороговая величина сравнивается с текущим измеренным значением отношения «SIRновая»/« SIRстарая»; там, где оно превосходит заданную пороговую величину, «Узел-В» учитывает изменение в коде скремблирования восходящей линии связи, затем применяет параметры новой конфигурации.
[173] Чтобы определить заданную пороговую величину, выполняется моделирование с целью определения для каждой целевой поддерживаемой скорости приема/передачи канала «DPCCH» восходящей линии связи «ULSIRDPCCH» двух интегральных функций распределения «CDF» максимального соотношения «SIRновая»/« SIRстарая», одна из которых соответствует отношению перед тем, как терминал «UE» применил новую конфигурацию, и другая соответствует отношению после того, как терминал «UE» применил новую конфигурацию. На основании этих интегральных функций распределения «CDF» порог может быть задан для различных значений «SIR DPCCH» восходящей связи, которые «Узел-В» должен использовать, таким образом, чтобы вероятность неправильного обнаружения была ограничена определенным значением. Интегральные функции распределения «CDF» для «SIRновая»/«SIRстарая» для каждого интервала (или N усредненных интервалов) после того, как терминал «UE» применил новую конфигурацию, позволят проверить с заданной вероятностью, после скольких интервалов «Узел-В» обнаружит новый код скремблирования.
[174] Одной из характеристик настоящего изобретения является сочетание преимуществ процедуры синхронизированной реконфигурации в плане эффективности и использования ресурсов со скоростью процедуры несинхронизированного “жесткого” перехода, чтобы уменьшить задержку для процедуры реконфигурации, что обычно используется, например, для настройки видео/голоса или реконфигурации радиоканалов.
[175] Фиг.28 показывает типовую схему для выполнения синхронизации с использованием времени активации «сейчас» (NOW) и нового кода скремблирования, как показано на этапах 1-10.
[176] На этапе 1 выделяются ресурсы для реконфигурации этого радиоканала, включая изменение кода скремблирования восходящей связи. Можно заметить, что выделение ресурсов может включать в себя доступность ресурсов, поддерживает ли процедуры «Узел-В» или дрейфовый контроллер радиосети «DRNC», а также проверку условий радиосвязи (например, текущее значение поддерживаемой скорости приема/передачи «SIR»). В зависимости от этих условий сеть (например, контроллер радиосети «RNC» и «Узел-В») может принять решение либо о применении текущего заданного способа синхронизации путем ожидания истечения времени активации, либо применить новый способ синхронизации.
[177] Когда происходит переключение на реконфигурацию радиоканала, как показано на этапе 2, с использованием сообщения “Выполнение реконфигурации радиоканала”, содержащего указание, чтобы проверить новый код скремблирования восходящей связи с целью синхронизации (то есть содержащего информационный элемент «IE» «Быстрая реконфигурация»), в случае, если на этапе 1 было предварительное подтверждение возможности использования этой процедуры, «Узел-В» затем начнет проверять, использует ли терминал «UE» новый код скремблирования. Надежность реконфигурации может зависеть от реализации «Узла-В». Это может быть выполнено «Узлом-В» путем передачи, по меньшей мере, нисходящего выделенного физического канала управления «DPCCH» новой конфигурации таким образом, чтобы поддерживалось управление мощностью восходящей линии связи. Мощность передачи выделенного физического канала управления «DPCCH» нисходящей линии связи с использованием новой конфигурации можно связать с мощностью передачи старого выделенного физического канала управления «DPCCH». До того как «Узел-В» обнаружил, что терминал «UE» использует новую конфигурацию для восходящей линии связи, «Узел-В» должен передавать команды «UP» (увеличить мощность). Значение номера кадра «CFN», которое по-прежнему содержится в сообщении “Выполнение реконфигурации радиоканала”, используется для обозначения самого раннего из возможных номеров кадров «CFN», при котором терминал «UE» может применить реконфигурацию. Таким образом, надежность процедуры должна быть, по меньшей мере, не ниже надежности процедуры “жесткого” перехода, поскольку в течение процедуры синхронизация радиоканалов не меняется.
[178] Если необходимо, контроллер радиосети «RNC» может увеличить поддерживаемую скорость приема/передачи канала «SIR» целевого объекта для управления мощностью внешнего цикла в течение фазы реконфигурации через управляющий кадр «OUTER LOOP PC» (УПРАВЛЕНИЕ МОЩНОСТЬЮ ВНЕШНЕГО ЦИКЛА).
[179] Контроллер радиосети «RNC» передает новую конфигурацию терминалу «UE» с временем активации “сейчас” (NOW), как показано на этапе 4 в управляющем сообщении «RB». После его получения терминал «UE» немедленно применяет новую конфигурацию, как показано на этапе 5. После обнаружения нового кода скремблирования восходящей линии связи «Узел-В» затем прекращает передачу старой конфигурации, применяет новую конфигурацию и считает, что реконфигурация прошла успешно.
[180] Чтобы сообщить контроллеру радиосети «RNC» о том, что новая конфигурация применена к восходящей и нисходящей линиям связи, контроллеру радиосети «RNC» передается сигнал о восстановлении радиоканала таким образом, чтобы контроллер радиосети «RNC» мог начать использование новой конфигурации, как показано на этапе 9. На этапе 10 терминал «UE» информирует контроллер радиосети «RNC» о завершении реконфигурации.
[181] На Фиг.29 показаны подробности режима работы для случая, когда «Узел-В» находится на интерфейсе «Iur».
[182] На этапе 1 обслуживающий контроллер радиосети «SRNS» сообщает дрейфовому котроллеру радиосети «DRNC» о необходимости реконфигурации и путем включения в сообщение информационного элемента «IE» «Быстрая реконфигурация», что указывает дрейфовому котроллеру радиосети «DRNC», что должна быть выполнена синхронизация новым способом, как показано на этапе 1.
[183] На этапе 2 дрейфовый котроллер радиосети «DRNC» может определить доступность необходимых ресурсов и, если это необходимо, выделять ортогональные коды с переменным коэффициентом расширения «OVSF» нисходящей связи из другой ветви дерева кодов, то есть некоррелированные коды, чтобы сделать возможной одновременную передачу по старому и новому выделенным физическим каналам управления «DPCCH» нисходящей линии связи. Если новый информационный элемент «IE» не распознан, дрейфовый котроллер радиосети «DRNC» проигнорирует эту информацию и не передаст «IE» «Быстрая реконфигурация» в сообщении «РЕКОНФИГУРАЦИЯ РАДИОКАНАЛА ГОТОВА», которое позволяет обслуживающему котроллеру радиосети «SRNC» понять, что должна быть использована традиционная процедура, и дрейфовый котроллер радиосети «DRNC» выполняет традиционную процедуру, как показано на этапах 3b, 4b, 5b и 6b.
[184] В случае, сели проверка и резервирование ресурсов на этапе 2 прошли успешно, дрейфовый котроллер радиосети «DRNC» информирует «Узел-В» о том, что синхронизация реконфигурации должна быть основана на коде скремблирования восходящей линии связи, как показано на этапе 3а, что позволяет «Узлу-В» на этапе 4а зарезервировать необходимые ресурсы и определить, поддерживается новый способ или нет. В случае, если «Узел-В» не понимает «IE» «Быстрая реконфигурация», «Узел-В» выполняет традиционный способ, как показано на этапах 4b, 5b и 6b.
[185] Как пояснялось выше, в случае изменения формата интервала во время реконфигурации предпочтительно, чтобы расширяемые коды нисходящей линии связи, используемые до и после реконфигурации, брались с разных ветвей дерева кодов. Это вызвано тем фактом, что позволяет, во-первых, параллельно передать выделенный физический канал управления «DPCCH» нисходящей линии связи со старой и новой конфигурациями и, во-вторых, в течение кадров, в течение которых «Узел-В» применяет старую конфигурацию, а терминал «UE» предполагает, что передается новая конфигурация, терминал «UE» интерпретирует, например, пилотные биты, переданные «Узлом-В» с использованием старой конфигурации, старого расширяемого кода и старого формата интервала как биты команды управления мощностью «ТРС» в новой конфигурации. Это может произойти из-за того факта, что ортогональные коды с переменным коэффициентом расширения «OVSF» из той же ветви с различными коэффициентами расширения не обязательно ортогональны, а последовательности для выделенного физического канала управления «DPCCH» в различных форматах интервалов не совпадают.
[186] В отношении влияния на сложность «Узла-В» и системы влияние схемы настоящего изобретения на реализацию «Узла-В», разумеется, зависит в основном от деталей действительного воплощения «Узла-В». Однако сложность, связанная с необходимостью принимать и, возможно, одновременно передавать с использованием старой и новой конфигураций, всегда ниже, чем сложность “жесткого” перехода, где необходимо выполнить оценивание и прием двух совершенно независимых каналов. Кроме того, следует подчеркнуть, что длительность приема старой и новой конфигураций меньше, чем двойной прием, в случае использования процедуры “жесткого” перехода, из-за того что в сообщение “Выполнение процедуры реконфигурации радиоканала” включено самое раннее время.
[187] Были рассмотрены альтернативные предложения, оказывающие влияние на терминал «UE». Так можно использовать реконфигурацию с временем активации «сейчас» (NOW) вместо использования синхронизированной реконфигурации радиоканала. Это предполагает, что терминал «UE», например, изменяет используемые образцы индикаторов комбинаций транспортного формата «TFCI», биты информации обратной связи «FBI» либо пользуется другой последовательностью пилотного сигнала еще до того, как он применяет новую конфигурацию. Это позволит «Узлу-В» обнаружить, что скоро произойдет изменение конфигурации. Однако при этом подразумевается, что возникает дополнительная задержка, связанная с тем фактом, что терминал «UE» не применяет новую конфигурацию немедленно. Кроме того, надежность такой схемы не обязательно выше, поскольку зависит, прежде всего, от мощности передачи по восходящей связи, а число битов информации обратной связи «FBI» или индикаторов комбинаций транспортного формата «TFCI» во всех форматах интервалов меньше числа пилотных битов. Таким образом, мы считаем, что дополнительная сложность в терминале «UE» и доступность такой процедуры только в наиболее современных терминалах и сетях (например, Версии 7) может быть не столь привлекательной, как настоящее изобретение, предлагающее способ, который позволяет сократить задержку для реконфигураций на несколько сотен миллисекунд, не оказывая влияния на реализацию терминала «UE».
[188] Данное описание раскрывает различные иллюстративные варианты осуществления настоящего изобретения. Сфера действия формулы изобретения охватывает различные модификации и эквивалентные устройства иллюстративных вариантов осуществления, раскрытых в описании. Таким образом, следующая формула изобретения должна получить как можно более широкую обоснованную интерпретацию, чтобы охватить модификации, эквивалентные структуры и свойства, соответствующие духу и сфере действия описываемого здесь изобретения.
Формула изобретения
1. Способ изменения конфигурации радиодоступа широкополосного однонаправленного радиоканала «RB» между терминалом и базовой станцией «Узел В», включающий в себя: инициирование базовой станцией «Узел В» второй конфигурации широкополосного однонаправленного радиоканала «RB», которая имеет отношение к первой конфигурации широкополосного однонаправленного радиоканала, чтобы инициировать передачу сигналов, для того же терминала; информирование этого терминала о применении второй конфигурации широкополосного однонаправленного радиоканала «RB»; и определение момента, когда указанный терминал использует вторую конфигурацию однонаправленного радиоканала «RB», на основе приема радиосигнала от этого терминала.
2. Способ по п.1, где этап определения включает в себя обнаружение, что терминал будет применять или применил вторую конфигурацию широкополосного однонаправленного радиоканала «RB».
3. Способ по п.1, где этап определения включает в себя сравнение мощности первого ресурса радиосвязи и мощности второго ресурса радиосвязи.
4. Способ по п.1, где радиосигнал от терминала соответствует каналу управления.
5. Способ по п.4, где канал управления включает в себя пилотные биты, модулированные кодом скремблирования, который отличается от кода скремблирования, используемого для первой конфигурации широкополосного однонаправленного радиоканала «RB».
6. Способ по п.1, где считается, что радиосигнал должен быть принят, когда мощность второго кода скремблирования восходящей линии связи выше мощности первого кода скремблирования восходящей линии связи.
7. Способ по п.6, где второй код скремблирования восходящей линии связи задается базовой станцией «УзелВ» вместе со второй конфигурацией широкополосного однонаправленного радиоканала «RB».
8. Способ по п.4, где канал управления содержит, по меньшей мере, одно из следующего: биты информации обратной связи «FBI», код скремблирования восходящей линии связи, определенная последовательность битов и набор индикаторов комбинаций транспортных форматов «TFCI».
9. Способ по п.1, в котором дополнительно осуществляют: прием информации о второй конфигурации широкополосного однонаправленного радиоканала «RB» от контроллера радиосети и резервирование необходимых транспортных ресурсов для второй конфигурации широкополосного однонаправленного радиоканала «RB».
10. Способ по п.1, дополнительно включающий в себя освобождение старой конфигурации широкополосного однонаправленного радиоканала «RB» после этапа определения.
11. Способ по п.1, дополнительно включающий в себя передачу терминалу указания, чтобы использовать вторую конфигурацию широкополосного однонаправленного радиоканала «RB» без прекращения передачи по восходящей линии связи.
12. Способ по п.1, где сигнализация, использующая, по меньшей мере, части первой конфигурации широкополосного однонаправленного радиоканала «RB» и, по меньшей мере, части новой конфигурации широкополосного однонаправленного радиоканала «RB», осуществляется параллельно.
13. Способ по п.1, дополнительно включающий в себя предшествующее этапу инициирования определение, способна ли базовая станция «Узел-В» поддерживать старую и новую конфигурацию широкополосного однонаправленного радиоканала.
14. Способ изменения конфигурации радиодоступа широкополосного однонаправленного радиоканала «RB» между терминалом и сетью, включающий в себя: прием информации, чтобы применить новую конфигурацию широкополосного однонаправленного радиоканала «RB»; передачу в сеть радиосигнала, обозначающего изменение конфигурации широкополосного однонаправленного радиоканала «RB»; и переключение со старой конфигурации широкополосного однонаправленного радиоканала «RB» на новую конфигурацию широкополосного однонаправленного радиоканала «RB» в заранее определенное время после передачи радиосигнала.
15. Способ по п.14, где радиосигнал, указывающий изменение конфигурации радиоканала «RB», включается в новую конфигурацию широкополосного однонаправленного радиоканала «RB», заданную сетью.
16. Способ по п.14, дополнительно включающий в себя непрерывную передачу после применения новой конфигурации широкополосного однонаправленного радиоканала «RB» в течение определенного времени, несмотря на отсутствие приема, используя новую конфигурацию широкополосного однонаправленного радиоканала «RB».
17. Способ по п.14, дополнительно включающий в себя прием из сети указания, чтобы использовать новую конфигурацию широкополосного однонаправленного радиоканала «RB» без прерывания передачи по восходящей линии связи.
РИСУНКИ
|
|