|
| На основании пункта 1 статьи 1366 части четвертой Гражданского кодекса Российской Федерации патентообладатель обязуется заключить договор об отчуждении патента на условиях, соответствующих установившейся практике, с любым гражданином Российской Федерации или российским юридическим лицом, кто первым изъявил такое желание и уведомил об этом патентообладателя и федеральный орган исполнительной власти по интеллектуальной собственности. |
|
(21), (22) Заявка: 2009127084/28, 16.07.2009
(24) Дата начала отсчета срока действия патента:
16.07.2009
(46) Опубликовано: 10.08.2010
(56) Список документов, цитированных в отчете о поиске:
RU 2297048 C1, 10.04.2007. RU 2165646 C1, 20.04.2001. SU 972530 A2, 07.11.1982. SU 907560 A, 23.02.1982. SU 1083207 A, 30.03.1984. US 4650420 A, 17.03.1987.
Адрес для переписки:
119992, Москва, ГСП-2, пр-д Девичьего поля, 4, ОА ВС РФ, НИО, М.М. Старостину
|
(72) Автор(ы):
Москалёв Владимир Семёнович (RU), Алёшечкин Николай Дмитриевич (RU), Радин Александр Алексеевич (RU)
(73) Патентообладатель(и):
Москалёв Владимир Семёнович (RU), Алёшечкин Николай Дмитриевич (RU), Радин Александр Алексеевич (RU)
|
(54) ДИНАМИЧЕСКИЙ ТРЕНАЖЕР ВОЖДЕНИЯ ГУСЕНИЧНОЙ МАШИНЫ
(57) Реферат:
Изобретение относится к тренажеростроению и может быть использовано в тренажерах для подготовки водителей гусеничных машин. Тренажер содержит кабину с органами управления и датчиками их положения, связанными с входом блока моделирования двигателя, выход которого соединен с входом блока моделирования трансмиссии, первый блок моделирования гусеничного движителя и второй блок моделирования гусеничного движителя, входы которых соединены с выходом блока моделирования трансмиссии, а выходы являются первыми входами первого и второго интеграторов, выходы которых подключены к первым входам первого и второго сумматоров соответственно, вторые входы которых соединены с выходом третьего интегратора, выход первого инвертора подключен к первому входу четвертого интегратора, выход которого соединен с третьим входом второго сумматора непосредственно, а с третьим входом первого сумматора через второй инвертор. Дополнительно в него введены пятый и шестой интеграторы, входы которых подключены к выходам первого и второго сумматоров соответственно, выход пятого интегратора соединен со вторым входом первого интегратора, входом первого инвертора и первым входом третьего интегратора, второй вход которого подключен к выходу шестого интегратора и вторым входам второго и четвертого интеграторов. Технический результат заключается в повышении качества подготовки водителей гусеничных машин. 1 ил.
Изобретение относится к тренажерам для подготовки водителей гусеничных машин, а именно к военным тренажерам.
Известен динамический тренажер вождения гусеничной машины, содержащий кабину с органами управления и датчиками их положения, связанными с входом блока моделирования двигателя, выход которого соединен с входом блока моделирования трансмиссии, первый блок моделирования гусеничного движителя и второй блок моделирования гусеничного движителя, входы которых соединены с выходом блока моделирования трансмиссии, а выходы являются первыми входами первого и второго интеграторов, выходы которых подключены к первым входам первого и второго сумматоров соответственно, вторые входы которых соединены с выходом третьего интегратора, выход первого инвертора подключен к первому входу четвертого интегратора, выход которого соединен с третьим входом второго сумматора непосредственно, а с третьим входом первого сумматора через второй инвертор (см. Изделие ТТВ-1/172. Технический паспорт и описание). Известное техническое решением наиболее близко предлагаемому и принято за прототип.
Недостатком данного тренажера является то, что он не моделирует поворот гусеничной машины, что снижает качество подготовки обучаемых и способствует формированию навыков, не соответствующих вождению реальной гусеничной машины.
Задачей предлагаемого изобретения является расширение функциональных возможностей и повышение качества подготовки механика-водителя за счет моделирования в предлагаемом динамическом тренажере поворота гусеничной машины.
Техническим результатом изобретения является повышение качества подготовки механика-водителя.
Техническое решение достигается тем, что в известный динамический тренажер вождения гусеничной машины, содержащий кабину с органами управления и датчиками их положения, связанными с входом блока моделирования двигателя, выход которого соединен с входом блока моделирования трансмиссии, первый блок моделирования гусеничного движителя и второй блок моделирования гусеничного движителя, входы которых соединены с выходом блока моделирования трансмиссии, а выходы являются первыми входами первого и второго интеграторов, выходы которых подключены к первым входам первого и второго сумматоров соответственно, вторые входы которых соединены с выходом третьего интегратора, выход первого инвертора подключен к первому входу четвертого интегратора, выход которого соединен с третьим входом второго сумматора непосредственно, а с третьим входом первого сумматора через второй инвертор, отличающийся тем, что в него дополнительно введены пятый и шестой интеграторы, входы которых подключены к выходам первого и второго сумматоров соответственно, выход пятого интегратора соединен со вторым входом первого интегратора, входом первого инвертора и первым входом третьего интегратора, второй вход которого подключен к выходу шестого интегратора и вторым входам второго и четвертого интеграторов.
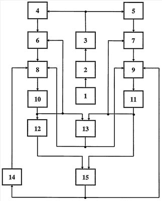
Изобретение поясняется чертежом, где приведена функциональная схема динамического тренажера вождения гусеничной машины.
Динамический тренажер вождения гусеничной машины содержит кабину 1 с органами управления и датчиками их положения, блок 2 моделирования двигателя, блок 3 моделирования трансмиссии, первый блок 4 моделирования гусеничного движителя, второй блок 5 моделирования гусеничного движителя, первый интегратор 6, второй интегратор 7, первый сумматор 8, второй сумматор 9, пятый интегратор 10, шестой интегратор 11, первый инвертор 12, третий интегратор 13, второй инвертор 14 и четвертый интегратор 15.
Кабина 1 с органами управления и датчиками их положения связана с входом блока 2 моделирования двигателя, выход которого соединен с входом блока 3 моделирования трансмиссии.
Первый блок 4 моделирования гусеничного движителя и второй блок 5 моделирования гусеничного движителя входами соединены с выходом блока моделирования трансмиссии, а их выходы являются первыми входами первого 6 и второго 7 интеграторов.
Первый интегратор 6 через последовательно соединенные первый сумматор 8, пятый интегратор 10 и первый инвертор 12 соединен с первым входом четвертого интегратора 15, выход которого непосредственно и через второй инвертор 14 соединен соответственно с третьими входами первого сумматора 8 и второго сумматора 9.
Второй интегратор 7 через последовательно соединенные второй сумматор 9 и шестой интегратор 11 соединен со вторым входом второго интегратора 7 и со вторыми входами третьего интегратора 13 и четвертого интегратора 15.
Выход третьего интегратора 13 соединен со вторыми входами первого сумматора 8 и второго сумматора 9.
Выход пятого интегратора 10 соединен со вторым входом первого интегратора 6, входом первого инвертора 12 и первым входом третьего интегратора 13.
Динамический тренажер вождения гусеничной машины работает следующим образом.
В процессе движения по маршруту обучаемый находится в кабине 1 и воздействует на органы управления.
Напряжение, пропорциональное оборотам коленчатого вала двигателя и крутящему моменту, с блока 2 моделирования двигателя поступает на блок 3 моделирования трансмиссии. Моделирующие узлы, входящие в состав трансмиссии, определяются конструктивными особенностями моделируемой машины.
На входе блок 3 моделирования трансмиссии образуется напряжение, пропорциональное оборотам выходного вала трансмиссии. Это напряжение поступает на первые входы первого блока 4 моделирования и второго блока 5 моделирования гусеничного движителя. На выходе каждого блока получается напряжение, пропорциональное скорости движения соответствующего гусеничного движителя.
Первый блок 4 моделирования гусеничного движителя связан с первым интегратором 6, а второй блок 5 моделирования гусеничного движителя – с интегратором 7.
Формирование напряжения, пропорционального моменту, действующему на гусеничный движитель при повороте, осуществляется следующим образом.
Если на первые входы первого интегратора 6 и второго интегратора 7 подать равные по знаку и величине, например, положительные напряжения UM1 и UM2, пропорциональные крутящему моменту, приложенному к правому и левому ведущим колесам гусениц, то на выходе первого интегратора 6 и второго интегратора 7 появятся отрицательные напряжения UV1 и UV2, пропорциональные линейной скорости движения гусениц.
Напряжения UV1 и UV2 поступают на первые входы первого сумматора 8 и второго сумматора 9, с помощью которых осуществляется суммирование следующих величин:
на первом сумматоре 8 – 
на втором сумматоре 9 – 
где UV1, UV2 – напряжения, пропорциональные линейным скоростям правой (левой) гусениц;
UVM – напряжение, пропорциональное линейной скорости машины;
UWM – напряжение, пропорциональное угловой скорости поворота машины (знак этого напряжения определяется направлением поворота);
B – расстояние между центрами правой и левой гусениц.
Напряжения на выходах первого сумматора 8 и второго сумматора 9 будут положительными, так как в процессе разгона
UV1>UVM и UV2>UVM, UWM=0.
Указанные суммы интегрируются с помощью пятого интегратора 10 и шестого интегратора 11, в результате чего формируются напряжения -UT1 и -UT2, пропорциональные величине усилия, развиваемого в рабочей ветви правой и левой гусениц. Постоянные времени пятого интегратора 10 и шестого интегратора 11 пропорциональны линейной податливости рабочих ветвей гусениц.
Напряжения -UT1 и -UT2 поступают на входы первого интегратора 6, второго интегратора 7 и третьего интегратора 13. На входы первого интегратора 6 и второго интегратора 7 эти напряжения поступают с учетом коэффициента, пропорционального радиусу ведущего колеса, и имеют знак, противоположный знаку напряжений UM1 и UM2, т.е. противодействуют разгону. В результате этого моделируются затраты энергии на разгон машины.
Напряжения -UT1 и -UT2 также поступают на первый и второй входы третьего интегратора 13, для которого эти напряжения будут пропорциональными силами, приводящими машину в движение. В качестве допущения считается, что буксование гусеницы с грунтом отсутствует.
В результате на выходе третьего интегратора 13 появится напряжение UVM, пропорциональное прямолинейной скорости движения машины. Это напряжение поступает на соответствующие входы первого сумматора 8 и второго сумматора 9, в результате чего происходит уменьшение упругой деформации рабочих ветвей гусениц.
Кроме того, напряжение -UT1 через первый инвертор 12, а напряжение -UT2 непосредственно поступают на входы четвертого интегратора 15. Так как на входах третьего интегратора 13 они равны, но противоположны по знаку за счет первого инвертора 12, то эти напряжения не приводят к изменению напряжения UWM на выходе третьего интегратора 13. Если в качестве начальных условий принять UWM=0, то будет сохраняться прямолинейное движение. В этом случае третьи слагаемые выражения (1) и (2) будут равны нулю. Следовательно, -UV1=-UV2, т.е. моделируется прямолинейное движение гусеничной машины с мгновенной скоростью VM(t).
Если в какой-то момент времени t, равный to, изменить напряжение UM1, например, до нуля, то в этом случае напряжение на другом третьем интеграторе 13 начнет уменьшаться. В результате этого напряжение на выходе второго сумматора 9 сменит знак на противоположный, так как до момента времени to(UV1) преобладало над значением напряжения (UVM). После того как -UV1 стало уменьшаться, -UV1 стало меньше UVM. Вследствие интегрирования указанной суммы напряжение -UT1 на выходе пятого интегратора 10 начинает уменьшаться, а при определенных условиях может сменить знак на противоположный (указанные условия определяются соотношением постоянных времени интеграторов, входящих в состав устройства).
Так как -UT1<-UT2, то разность на входах четвертого интегратора 15 UT1-UT2<0, что вызывает заряд четвертого интегратор 15, причем его выходное напряжение UWM будет положительной полярности, и через второй инвертор 14 поступает на третий вход первого сумматора 8 и непосредственно на третий вход второго сумматора 9.
За счет второго инвертора 14 напряжения UWM и UV1 в данном случае отрицательные, совпадают по знаку, что вызывает увеличение положительного напряжения на выходе первого сумматора 8 и, как следствие, увеличение -UT1 на выходе пятого интегратора 10. С другой стороны, напряжение UWM уменьшает напряжение на выходе второго сумматора 9 и, как следствие, уменьшает напряжение -UT2, т.е. происходит уменьшение разности на входах четвертого интегратора 15 UT1-UT2<0, что замедляет заряд последнего. Так как постоянная времени четвертого интегратора 15 пропорциональна моменту инерции массы машины в повороте, то устройство моделирует влияние момента инерции массы машины в повороте на величину угловой скорости. Это соответствует реальным условиям, так как для того, чтобы ввести машину в поворот, необходимо затратить дополнительную силу, характеризующуюся поворачивающим моментом.
При снятии поворачивающего момента машина сама выходит из поворота, что моделируется следующим образом.
Если вновь на вход первого интегратора 6 подать напряжение UM1=UM2. то напряжение UV1 на выходе первого интегратора 6 начнет увеличиваться, уменьшая при этом напряжение -UT1, а на выходе пятого интегратора 10 напряжение также начнет увеличиваться.
Таким образом, в предлагаемом динамическом тренажере моделируется поворот гусеничной машины, причем учитывая при этом момент инерции массы машины в повороте, что особенно важно для правильности воспроизведения переходных процессов при входе машины в поворот и выходе из него.
Применение предлагаемого тренажера позволит более качественно воспроизводить динамику движения гусеничной машины, а следовательно, и повысить качество обучения водителей гусеничных машин, сократить расход моторесурса реальных машин, используемых для обучения, и сократить расход топлива.
Формула изобретения
Динамический тренажер вождения гусеничной машины, содержащий кабину с органами управления и датчиками их положения, связанными с входом блока моделирования двигателя, выход которого соединен с входом блока моделирования трансмиссии, первый блок моделирования гусеничного движителя и второй блок моделирования гусеничного движителя, входы которых соединены с выходом блока моделирования трансмиссии, а выходы являются первыми входами первого и второго интеграторов, выходы которых подключены к первым входам первого и второго сумматоров соответственно, вторые входы которых соединены с выходом третьего интегратора, выход первого инвертора подключен к первому входу четвертого интегратора, выход которого соединен с третьим входом второго сумматора непосредственно, а с третьим входом первого сумматора через второй инвертор, отличающийся тем, что в него дополнительно введены пятый и шестой интеграторы, входы которых подключены к выходам первого и второго сумматоров соответственно, выход пятого интегратора соединен со вторым входом первого интегратора, входом первого инвертора и первым входом третьего интегратора, второй вход которого подключен к выходу шестого интегратора и вторым входам второго и четвертого интеграторов.
РИСУНКИ
|
|