|
|
(21), (22) Заявка: 2008130658/09, 31.12.2006
(24) Дата начала отсчета срока действия патента:
31.12.2006
(30) Конвенционный приоритет:
14.03.2006 CN 200610034458.4 27.03.2006 CN 200610065926.4
(43) Дата публикации заявки: 10.02.2010
(46) Опубликовано: 10.08.2010
(56) Список документов, цитированных в отчете о поиске:
US 2005143174 A1, 30.05.2005. RU 2218593 C2, 10.12.2003. WO 2005029414 A1, 31.03.2005. WO 2004102885 A1, 25.11.2004. KR 20040024627 A, 22.03.2004. WO 0180050 A1, 25.10.2001. US 2005137015 A1, 23.06.2005. JP 8235383 A, 13.09.1996. EP 1326445 A2, 09.07.2003. US 6535215 В1, 18.03.2003. CN 1453719 А, 05.11.2003. JP 2004046641 A1, 12.02.2004. US 5880731А, 09.03.1999. MIRAN MOSMONDOR et al., LiveMail: Personalized Avatars for Mobile Entertainment, MobiSys’05 The Third International Conference on Mobile Systems, Applications, and Services, c.c.15-23.
(85) Дата перевода заявки PCT на национальную фазу:
31.07.2008
(86) Заявка PCT:
CN 2006/003820 20061231
(87) Публикация PCT:
WO 2007/076721 20070712
Адрес для переписки:
191002, Санкт-Петербург, а/я 5, ООО “Ляпунов и партнеры”, пат.пов. Е.Г.Ильмер, рег. 1144
|
(72) Автор(ы):
ГУ Сыбинь (CN), СЯ Линь (CN), ЦЗЯ Янь (CN), ВАН Хуйсин (CN), ФАНЬ Сяо (CN), ЛИ Ли (CN), ЛЯН Чжу (CN)
(73) Патентообладатель(и):
ТЕНСЕНТ ТЕКНОЛОДЖИ (ШЭНЬЧЖЭНЬ) КОМПАНИ ЛИМИТЕД (CN)
|
(54) СПОСОБ ОТОБРАЖЕНИЯ ТРЕХМЕРНОГО АВАТАРА И СИСТЕМА, ОСУЩЕСТВЛЯЮЩАЯ ЭТОТ СПОСОБ
(57) Реферат:
Изобретение относится к системам передачи информации, и в частности к способу и системе отображения трехмерного аватара в клиенте Мгновенного Обмена Сообщениями МОС (IM), к клиенту и серверу МОС (IM). Техническим результатом является снижение задержки в сети связи при обмене сообщениями с трехмерными аватарами в терминалах информационных сетей при существующей пропускной способности сетей. Указанный технический результат достигается тем, что осуществляют считывание файла конфигурации трехмерного аватара для текущего пользователя; считывание по меньшей мере одного комплекта трехмерных элементов, указанного в файле конфигурации трехмерного аватара; отображение по меньшей мере одного комплекта трехмерных элементов в соответствии с файлом конфигурации трехмерного аватара. Также предложены клиент мгновенного обмена сообщениями, сервер и система отображения трехмерного аватара. Благодаря указанным техническим отличиям трехмерный аватар отображается в клиент МОС, с помощью которого пользователь может продемонстрировать различные персональные образы, свободно выбирая комплект трехмерных элементов. 3 н. и 22 з.п. ф-лы, 20 ил.
Область техники
Настоящее изобретение относится к сетевой передаче информации, и в частности к способу и системе отображения трехмерного аватара в клиенте Мгновенного Обмена Сообщениями МОС (IM), к клиенту и серверу МОС (IM).
Предшествующий уровень техники
С развитием и ростом популярности Интернета мгновенный обмен сообщениями постепенно превратился в одно из самых востребованных приложений; программы мгновенного обмена сообщениями стали важнейшим средством связи благодаря неоспоримому преимуществу реального масштаба времени и простоте в применении.
Развитие технологий отображения графических образов открывает пользователям Интернета ряд новых возможностей. Появились разнообразные оригинальные и симпатичные аватары.
Слово “аватар” происходит из санскрита, и его первоначальное значение – “билокация, воплощение в другом теле”. Аватары приобрели широкое распространение в качестве виртуальных образов во многих популярных сетевых приложениях с тех пор, как их упомянули на корейском чат-сайте SayClub. Аватар отвечает потребности пользователя идти в ногу с модой. В частности, свободно изменяемая пластика и причудливая одежда, а также необычные аксессуары помогают пользователю в достаточной степени проявить свою индивидуальность в Сети. Поэтому по сравнению со скучными и плохо запоминающимися буквенно-цифровыми идентификаторами аватары более наглядно представляют пользователя в виртуальном мире.
В сфере сетевой передачи информации аватары совершили настоящий прорыв в различных сторонах жизни Сети, особенно при создании виртуальных образов, что является принадлежностью мгновенного обмена сообщениями и представляет собой обладающую добавленной стоимостью дополнительную развлекательную услугу. Пользуясь этой услугой, пользователь может разрабатывать сетевые виртуальные образы, а также костюмы и сценарии для них. В частности, с помощью различных виртуальных элементов, таких как модная одежда, стильные и необычные украшения, красивый и яркий фон, а также привлекательные и броские аксессуары, пользователь получает возможность производить различные действия с аватаром, в том числе наряжать, менять очертания и т.д. При этом достигается цель представления аватара в виртуальном мире в ярком индивидуальном оформлении и создания реалистичного эффекта.
Большинство аватаров в системах сетевой передачи информации, в том числе представляемые в программе QQ для мгновенного обмена сообщениями, отображены в двух измерениях, и форматом соответствующих изображений является формат GIF. Весь аватар делится на две части: базовую модель персоны и ее экипировку. Базовая модель персоны делится на следующие компоненты: голова, туловище, руки, кисти рук, ноги и ступни ног. Аватар создают из нескольких изображений слой за слоем. Изображения имеют одинаковые размеры; те части, которые должны быть отображены, встраивают в специально предназначенные области, тогда как другие части изображения делают прозрачными. Сервер аватаров синтезирует базовое изображение персоны и изображение экипировки, выбранные пользователем, и отправляет синтезированный аватар целиком на терминал в сети. Синтезированное изображение получается оригинальным. Его размер при передаче регулируют в зависимости от имеющейся пропускной способности сети. Однако такое изображение не производит отчетливого пространственного эффекта, и его анимационный эффект также ограничен. Следовательно, не удовлетворяется потребность конечного пользователя в интерактивности и качестве представления.
Кроме того, в режиме виртуального общения в чате аватар пользователя остается статичным, т.е. аватар не может изобразить действие или реплику, соответствующие символам, введенным в окне чата пользователем. Таким образом, двухмерное изображение не производит отчетливого пространственного эффекта, и его анимационный эффект также ограничен. Следовательно, не удовлетворяется потребность конечного пользователя в интерактивности и качестве представления.
С развитием трехмерных технологий стали чаще применяться трехмерные изображения, отличающиеся более высоким качеством и отчетливым пространственным эффектом. Однако чем выше качество трехмерного изображения, тем больше размер файла изображения. Если при этом трехмерное изображение будет обрабатываться так же, как обрабатывается двухмерное, задержка в сети станет неприемлемой для пользователя. В этом заключается сложность отображения трехмерного изображения на терминале. Поэтому особое внимание на рынке привлекают технологии поддержания трехмерных аватаров в терминалах информационных сетей при существующей пропускной способности сетей.
Сущность изобретения
Реализации настоящего изобретения охватывают способ отображения трехмерного аватара, клиент и сервер мгновенного обмена сообщениями и систему отображения трехмерного аватара.
Предлагаемый способ отображения трехмерного аватара предусматривает:
считывание файла конфигурации трехмерного аватара для текущего пользователя;
считывание по меньшей мере одного комплекта трехмерных элементов, указанного в файле конфигурации трехмерного аватара;
отображение по меньшей мере одного комплекта трехмерных элементов в соответствии с файлом конфигурации трехмерного аватара.
Предлагаемый клиент мгновенного обмена сообщениями включает:
первый блок, способный хранить файл конфигурации трехмерного аватара для текущего пользователя;
второй блок, способный хранить по меньшей мере один комплект трехмерных элементов, указанный в файле конфигурации трехмерного аватара;
третий блок, соединенный с первым блоком и вторым блоком и способный считывать по меньшей мере один комплект трехмерных элементов, указанный в файле конфигурации трехмерного аватара, и отображать по меньшей мере один комплект трехмерных элементов.
Предлагаемый сервер включает:
первый блок, способный хранить файл конфигурации трехмерного аватара и по меньшей мере один комплект трехмерных элементов;
второй блок, соединенный с первым блоком и способный отправлять файл конфигурации трехмерного аватара и по меньшей мере один комплект трехмерных элементов клиенту мгновенного обмена сообщениями.
Предлагаемая система отображения трехмерного аватара включает:
сервер, способный предоставлять мгновенному клиенту передачи сообщений файл конфигурации трехмерного аватара и по меньшей мере один комплект трехмерных элементов;
мгновенный клиент передачи сообщений, способный считывать с сервера файл конфигурации трехмерного аватара и по меньшей мере один комплект трехмерных элементов, указанный в файле конфигурации трехмерного аватара, и отображать по меньшей мере один комплект трехмерных элементов согласно файлу конфигурации трехмерного аватара.
С использованием вышеупомянутых технических решений трехмерный аватар отображают в клиенте МОС (IM), причем пользователь может демонстрировать различные персональные изображения, свободно подбирая разные комплекты трехмерных элементов.
Краткое описание чертежей
На Фиг.1А схематически изображено деление модели персоны.
На Фиг.1В представлено схематическое изображение трехмерного аватара.
На Фиг.2 схематически показано взаимное наложение модулей при отображении аватара с модулями оформления в виде сапог и брюк.
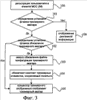
На Фиг.3 показана блок-схема отображения и обновления трехмерного аватара, предусматриваемые способом отображения трехмерного аватара согласно одной из реализаций.
На Фиг.4 показана блок-схема способа динамического отображения трехмерного аватара в сети согласно одной из реализаций.
На Фиг.5 показана блок-схема вызова соответствующего действия у трехмерного аватара, когда пользователь щелкает по кнопке мимики/движения, согласно одной из реализаций.
На Фиг.6 показана блок-схема отображения трехмерного аватара процессором трехмерного отображения согласно одной из реализаций.
Фиг.7 представляет собой принципиальную схему системы отображения трехмерного аватара в соответствии с первой реализацией.
Фиг.8 представляет собой принципиальную схему системы отображения трехмерного аватара в соответствии со второй реализацией.
Фиг.9 представляет собой принципиальную схему системы отображения трехмерного аватара в соответствии с третьей реализацией.
Фиг.10 представляет собой принципиальную схему системы отображения трехмерного аватара в соответствии с четвертой реализацией.
Фиг.11 представляет собой принципиальную схему системы отображения трехмерного аватара в соответствии с пятой реализацией.
Фиг.12 представляет собой принципиальную схему системы отображения трехмерного аватара в соответствии с шестой реализацией.
Фиг.13 представляет собой принципиальную схему системы отображения трехмерного аватара в соответствии с седьмой реализацией.
На Фиг.14 схематически изображено деление модели персоны при осуществлении способа представления трехмерного аватара согласно одной из реализаций.
Фиг.15 представляет собой принципиальную схему устройства для представления трехмерного аватара в соответствии с одной из реализаций.
Фиг.16 представляет собой принципиальную схему блока отображения устройства для представления трехмерного аватара в соответствии с одной из реализаций.
На Фиг.17 показана блок-схема способа представления трехмерного аватара в соответствии с одной из реализаций.
На Фиг.18 показана блок-схема отображения аватара с модулями оформления в виде сапог и брюк в нижней части и с модулем оформления в виде футболки в верхней части.
На Фиг.19 схематически показан трехмерный аватар в соответствии с одной из реализаций.
На Фиг.20 показана блок-схема отображения аватара с модулями оформления в виде сапог и брюк в нижней части и с модулями оформления в виде перчаток и одежды с длинным рукавом в верхней части.
Реализации изобретения
Ниже следует подробное описание реализации изобретения со ссылками на прилагаемые чертежи.
На Фиг.3 показана блок-схема отображения и обновления трехмерного аватара, предусматриваемые способом отображения трехмерного аватара согласно одной из реализаций настоящего изобретения. Сначала на шаге 100 происходит регистрация пользователя в клиенте МОС (IM). На шаге 101 клиент МОС (IM) определяет, установлен ли флажок трехмерного аватара для данного пользователя. Флажок используется для указания на конфигурирование трехмерного аватара пользователем. Если для данного пользователя флажок установлен, это означает, что пользователь конфигурировал трехмерный аватар, в противном случае – что пользователь не конфигурировал трехмерный аватар. Пользователь, упомянутый на шаге 100, может быть пользователем, который зарегистрировался для использования клиента МОС (IM), или же собеседником пользователя, зарегистрировавшегося в клиенте МОС (IM). Если для данного пользователя флажок трехмерного аватара не установлен, клиент МОС (IM) переходит к шагу 106, например, отображает рекламную информацию.
Если для данного пользователя флажок трехмерного аватара установлен, то на шаге 102 клиент МОС (IM) определяет, установлен ли для данного пользователя флажок обновления трехмерного аватара. Флажок обновления трехмерного аватара устанавливает клиент МОС (IM) в соответствии с результатом сравнения метки времени на последнем трехмерном аватаре и метке времени на локальном трехмерном аватаре при регистрации пользователя в клиенте МОС (IM), причем метка времени последнего трехмерного аватара считывается с сервера трехмерных аватаров. Если полученная метка времени последнего трехмерного аватара оказывается более новой, чем метка времени на локальном трехмерном аватаре, устанавливается флажок обновления трехмерного аватара. Если для данного пользователя флажок обновления трехмерного аватара не установлен, это означает, что локальный файл конфигурации трехмерного аватара является последним по времени. В этом случае клиент МОС (IM) переходит прямо к шагу 105 и отображает трехмерный аватар пользователя с помощью встроенного процессора трехмерного отображения. Если для данного пользователя флажок обновления трехмерного аватара установлен, это означает, что локальный файл конфигурации трехмерного аватара следует обновить. В этом случае переходят к шагу 103, на котором запрашивают последний файл конфигурации трехмерного аватара с сервера трехмерных аватаров и заменяют локальный файл конфигурации трехмерного аватара на последнем файле конфигурации трехмерного аватара. На шаге 104 обновляют комплект трехмерных элементов, сохраняемый локально.
Каждый модуль трехмерного аватара (каждый комплект трехмерных элементов) идентифицируется серийным номером, клиент МОС (IM) сравнивает метку времени локального модуля трехмерного аватара с меткой времени последнего модуля трехмерного аватара в последнем файле конфигурации трехмерного аватара, который имеет одинаковый серийный номер с локальным модулем трехмерного аватара. Если метка времени локального модуля трехмерного аватара оказывается более новой, это означает, что локальный модуль трехмерного аватара не подлежит обновлению, и тогда клиент МОС (IM) продолжает выполнять указанное сравнение для следующего модуля трехмерного аватара. Если более новой оказывается метка времени последнего модуля трехмерного аватара в последнем файле конфигурации трехмерного аватара, это означает, что локальный комплект трехмерных элементов подлежит обновлению. В этом случае клиент МОС (IM) запрашивает с сервера трехмерных аватаров последний модуль трехмерного аватара с тем же серийным номером и заменяет локальный модуль трехмерного аватара полученным модулем трехмерного аватара.
Наконец, на шаге 105 клиент МОС (IM) отображает трехмерный аватар пользователя, запуская встроенный процессор трехмерного отображения.
В частности, клиент МОС (IM) отправляет файл конфигурации трехмерного аватара процессору трехмерного отображения; процессор трехмерного отображения отображает по меньшей мере один комплект трехмерных элементов в соответствии с файлом конфигурации трехмерного аватара. Когда флажок обновления трехмерного аватара не установлен, процессор трехмерного отображения отображает по меньшей мере один модуль трехмерного аватара, сохраняемый локально. Когда флажок обновления трехмерного аватара установлен, процессор трехмерного отображения отображает по меньшей мере один модуль трехмерного аватара, только что загруженный с сервера и сохраняемый после этого локально.
Серийный номер, который используют в данной реализации для идентификации модуля трехмерного аватара, содержится в списке трехмерных элементов в файле конфигурации трехмерного аватара. Файл конфигурации трехмерного аватара, в котором описывается список элементов аватара, может иметь формат XML. Основываясь на установленном флажке обновления и на списке элементов, клиент МОС (IM), например QQ Client, считывает по меньшей мере один файл комплекта трехмерных элементов через сервер трехмерных аватаров, например UDP File Server, сохраняет по меньшей мере один файл комплекта трехмерных элементов в специальном локальном каталоге и отправляет файл конфигурации трехмерного аватара в формате XML процессору трехмерного отображения, встроенному в QQ Client. Основываясь на содержании файла конфигурации трехмерного аватара, считанного из специального локального каталога, процессор трехмерного отображения считывает по меньшей мере один комплект трехмерных элементов, т.е. модуль трехмерного аватара, и отображает по меньшей мере один комплект трехмерных элементов. Трехмерный аватар включает персональное изображение, персональное действие, изображение любимого зверька, действие любимого зверька, фон и передний план.
Пользователь А регистрируется в клиенте МОС (IM). Когда клиент МОС (IM) определяет, что для пользователя А установлен флажок трехмерного аватара, он запрашивает с сервера трехмерных аватаров метку времени на последнем трехмерном аватаре пользователя А. Получив запрошенную метку времени последнего трехмерного аватара пользователя А, клиент МОС (IM) сравнивает ее с меткой времени локального трехмерного аватара пользователя А. Если метка времени локального трехмерного аватара оказывается более новой, флажок обновления трехмерного аватара не устанавливается.
По регистрационным данным пользователя, зарегистрированного в текущий момент, клиент МОС (IM) определяет, что флажок трехмерного аватара установлен. Предполагается, что флажок трехмерного аватара включен в регистрационные данные пользователя.
Клиент МОС (IM) выполняет эту операцию также для собеседника пользователя А после того, как пользователь А зарегистрировался в клиенте МОС (IM). Клиент МОС (IM) определяет, что флажок трехмерного аватара не установлен для собеседника пользователя А, обозначаемого здесь “пользователь В”. В этом случае клиент МОС (IM) будет отображать рекламную информацию везде, где следовало бы показать трехмерный аватар пользователя В.
Когда клиент МОС (IM) определяет, что флажок трехмерного аватара установлен для собеседника пользователя А, обозначаемого здесь “пользователь С”, он запрашивает метку времени последнего трехмерного аватара пользователя С у сервера трехмерных аватаров. Получив запрошенную метку времени последнего трехмерного аватара пользователя С, клиент МОС (IM) сравнивает ее с меткой времени локального трехмерного аватара пользователя С. Если более новой оказывается метка времени последнего трехмерного аватара, считанная с сервера, клиент МОС (IM) устанавливает флажок обновления трехмерного аватара для пользователя С.
Клиент МОС (IM) определяет, что флажки трехмерных аватаров установлены, соответственно, для пользователя В и пользователя С, на основе данных о сетевых друзьях и пользовательских данных пользователя А, зарегистрированного в текущий момент, или на основе всех данных о друзьях, которые считываются пользователем А, зарегистрированным в текущий момент при повторном запуске мастера регистрации.
В процессе общения с помощью программы МОС (IM) трехмерный аватар отображается, главным образом, на панели сведений о пользователе, на всплывающей панели друга пользователя, во всплывающем окне онлайнового уведомления друга и во всплывающем окне диалога в чате. Когда возникает необходимость в отображении какой-либо из упомянутых панелей или окон, клиент МОС (IM) должен отобразить на панели или в окне трехмерный аватар.
Трехмерные аватары пользователя А и пользователя В отображаются, когда пользователь А открывает окно чата и отправляет сообщение пользователю В. Клиент МОС (IM) определяет, что флажок трехмерного аватара установлен, но флажок обновления трехмерного аватара для пользователя А не установлен, и поэтому решает, что трехмерный аватар пользователя А не подлежит обновлению и сразу запускает встроенный процессор трехмерного отображения, чтобы отобразить трехмерный аватар пользователя А.
Одновременно клиент МОС (IM) определяет, что для пользователя В флажок трехмерного аватара не установлен, и поэтому отображает рекламную информацию.
Клиент МОС (IM) должен отображать трехмерный аватар пользователя С, когда пользователь А просматривает панель сведений о пользователе, соответствующую пользователю С. Когда клиент МОС (IM) определяет, что флажок трехмерного аватара и флажок обновления трехмерного аватара для пользователя С установлены, он запрашивает последний файл конфигурации трехмерного аватара для пользователя С с сервера трехмерных аватаров и заменяет локальный файл конфигурации трехмерного аватара полученным файлом конфигурации трехмерного аватара. Клиент МОС (IM) сравнивает метку времени модуля трехмерного аватара в полученном последнем файле конфигурации трехмерного аватара пользователя С с меткой времени локального модуля трехмерного аватара, который имеет тот же серийный номер, что и модуль трехмерного аватара в полученном последнем файле конфигурации трехмерного аватара. Когда клиент МОС (IM) определяет, что метка времени локального модуля трехмерного аватара с серийным номером 1 оказалась более новой, он переходит к выполнению вышеупомянутого сравнения для модуля трехмерного аватара с серийным номером 2. Если метка времени модуля трехмерного аватара с серийным номером 2 в последнем файле конфигурации трехмерного аватара пользователя С оказывается более новой, клиент МОС (IM) запрашивает с сервера трехмерных аватаров последний модуль трехмерного аватара с серийным номером 2 и заменяет локальный модуль трехмерного аватара с серийным номером 2 полученным модулем трехмерного аватара с серийным номером 2.
Обновив все локальные модули трехмерного аватара для пользователя С, которые подлежали обновлению, клиент МОС (IM) запускает встроенный процессор трехмерного отображения, чтобы отобразить трехмерный аватар пользователя С.
В некоторых ситуациях, упомянутых выше, например при открытии окна чата или просмотра панели сведений о пользователе С, отображаемый трехмерный аватар может быть уже обновлен, например, в результате щелчка по кнопке обновления.
В таких случаях трехмерный аватар пользователя А или собеседника пользователя А может быть показан без нового обновления. После регистрации пользователя А в клиенте МОС (IM) клиент МОС (IM) должен отображать трехмерный аватар пользователя А или собеседника пользователя А, когда пользователь А открывает окно чата, просматривает панель сведений о пользователе или когда регистрируется собеседник пользователя А. В таких случаях клиент МОС (IM) определяет, установлен ли флажок трехмерного аватара для пользователя А или для собеседника пользователя А соответственно. Если флажок трехмерного аватара для пользователя А или для собеседника пользователя А установлен, клиент МОС (IM) отправляет локальный файл конфигурации аватара процессору трехмерного отображения, чтобы тот отобразил по меньшей мере один соответствующий комплект трехмерных элементов. Файл конфигурации аватара и по меньшей мере один комплект трехмерных элементов могут храниться локально с того момента, как была разработана страница трехмерного аватара, или с момента последнего обновления с сервера.
Выше была описана реализация статического отображения трехмерного аватара. Далее будет описана реализация динамического отображения трехмерного аватара в сети, предусматривающая вызов у трехмерного аватара соответствующего действия и реплики согласно запросу на движение/мимику, отправляемому пользователем.
На Фиг.4 показана блок-схема способа динамического отображения трехмерного аватара в сети согласно одной из реализации. Способ включает следующие шаги.
Шаг 401: клиент МОС (IM) получает сообщение с запросом на движение/мимику, которое представляет собой сообщение с запросом на движение/мимику, отправленное или полученное пользователем.
Шаг 402: определяют, может ли сообщение с запросом вызвать у локального трехмерного аватара соответствующее действие; если может, то происходит переход к шагу 403; в противном случае – к шагу 404.
Шаг 403; комплект трехмерных элементов, соответствующий действию, отправляют процессору трехмерного отображения, встроенному в клиент МОС (IM), и процессор трехмерного отображения отображает комплект трехмерных элементов.
Шаг 404: трехмерный аватар не изображает никаких действий.
Данное описание допускает, что до того, как комплект трехмерных элементов, соответствующий действию будет отправлен процессору трехмерного отображения, встроенному в клиент МОС (IM), комплект трехмерных элементов, соответствующий действию, может быть считан с сервера.
Далее описывается последовательность шагов в процессе вызова у трехмерного аватара соответствующего действия на основе сведений о мимике/движении, введенной пользователем, или на основе щелчка по определенной кнопке мимики/движения.
На Фиг.5 показана блок-схема вызова соответствующего действия у трехмерного аватара, когда пользователь щелкает по кнопке мимики/движения, согласно одной из реализации. Как показано на Фиг.5, на шаге 500 пользователь открывает окно чата и вводит в нем информацию, например символы “:)”, слово “смех” или другие символы. Для всех клиентов МОС (IM) имеется общий используемый по умолчанию файл конфигурации мимики/движений. Общий используемый по умолчанию файл конфигурации мимики/движений также может иметь формат XML и включает список элементов действий.
Пользователь может также приобрести элемент действия для аватара в сетевом магазине. Тогда кнопка, создаваемая автоматически для вызова приобретенного элемента действия, будет храниться в общем используемом по умолчанию файле конфигурации мимики/движений, сохраняемом в клиенте. Благодаря этому пользователь видит в своем клиенте этот элемент действия. Кроме того, список элементов действий содержится в файле конфигурации трехмерного аватара.
На этом шаге, когда пользователь вводит текстовую информацию или щелкает по кнопке движения/мимики, чтобы отправить сообщение с запросом, клиент МОС (IM) перехватывает информацию о движении/мимике от пользователя и определяет, что у локального трехмерного аватара следует вызвать действие, соответствующее сообщению с запросом.
На шаге 501 определяют, следует ли обновить комплект элементов действий, соответствующий требуемому действию, или же такой комплект присутствует локально. Если комплект элементов действий присутствует, но последняя метка времени и локальная метка времени комплекта элементов действий не совпадают или если комплект элементов действий локально отсутствует, комплект элементов действий считывается с сервера заново, и сохраняемый локально комплект элементов действий вместе со своей меткой времени обновляется (на шаге 503). Обновленный комплект элементов действий затем отправляется процессору трехмерного отображения, чтобы изобразить действие, запрошенное пользователем (на шаге 504). В противном случае комплект элементов действий, соответствующий требуемому действию, сразу отправляется процессору трехмерного отображения, и процессор трехмерного отображения обрабатывает комплект элементов действий и отображает действие, запрошенное пользователем (на шаге 502).
На шаге 500, когда пользователь вводит текстовую информацию, например “:)” или “смех”, клиент МОС (IM) считывает комплект элементов действий, соответствующий общему используемому по умолчанию файлу конфигурации мимики/движений с сервера трехмерных аватаров и сохраняет комплект элементов действий локально. Клиент МОС (IM) локально считывает файл конфигурации трехмерного аватара, который требуется отобразить, и комплект элементов действий. Процессор трехмерного отображения отображает комплект элементов действий в соответствии с файлом конфигурации трехмерного аватара.
В общем случае вызов требуемого действия у трехмерного аватара во время сеанса чата происходит двумя следующими способами.
Согласно первому способу некоторые действия пользователя, перехваченные клиентом МОС (IM), например отправление или получение символа улыбающегося лица, могут вызвать у трехмерного аватара соответствующее действие. Поскольку все пользователи пользуются общим используемым по умолчанию файлом конфигурации мимики/движений в формате XML, при перехвате программой терминала (клиентом МОС (IM)) действия пользователя, которое может вызывать у трехмерного аватара некоторое действие, через сервер считывается файл комплекта элементов действий, соответствующий общему используемому по умолчанию файлу конфигурации мимики/движений, и отправляется процессору трехмерного отображения. Процессор трехмерного отображения вызывает соответствующее действие у трехмерного аватара пользователя.
Согласно второму способу пользователь обновляет трехмерный элемент действия, например, приобретает трехмерный элемент действия в сетевом магазине трехмерных элементов, и затем хранит обновленный трехмерный элемент действия в клиенте. Поскольку в момент сохранения новоприобретенного аватара автоматически создается файл конфигурации трехмерного аватара в формате XML, на основе содержания этого файла конфигурации программа терминала (клиент МОС (IM)) автоматически создает кнопку для вызова приобретенного элемента действия. Вызов данного действия у аватара осуществляется, когда пользователь щелкает по кнопке элемента действия в ходе сеанса чата.
В частности, такое отображение трехмерного аватара может происходить, когда пользователь регистрируется в клиенте МОС (IM), например в программе QQ, и открывает окно чата. В этом окне могут отображаться трехмерные аватары пользователя и собеседника по чату. При щелчке пользователя по кнопке обновления, соответствующей ему самому или собеседнику, отображаются последний трехмерный аватар, соответственно, его самого или собеседника. Кроме того, когда во время чата пользователь щелкает по кнопке движения/мимики или вводит текстовую информацию, например “смех” или”:)”, трехмерный аватар изображает соответствующее действие или реплику одним из двух упомянутых выше способов. Таким образом, после шагов, представленных на Фиг.3, выполняются соответствующие шаги на Фиг.5.
Одна из реализаций касается способа отображения трехмерного аватара с помощью процессора трехмерного отображения. На Фиг.6 показана блок-схема отображения трехмерного аватара процессором трехмерного отображения. Когда процессор трехмерного отображения в клиенте МОС (IM) инициализирован, на шаге 601 этот процессор считывает и анализирует файл конфигурации трехмерного аватара пользователя. На шаге 602 процессор трехмерного отображения считывает модуль трехмерного аватара в соответствии с файлом конфигурации трехмерного аватара. На шаге 603 процессор трехмерного отображения изменяет оформление базовой модели трехмерного аватара в соответствии со считанным модулем трехмерного аватара, т.е. синтезирует трехмерный аватар, пользуясь считанным модулем трехмерного аватара для каждого компонента базовой модели, и показывает трехмерный аватар.
На шагах 601 и 602 процессор трехмерного отображения анализирует содержание списка трехмерных элементов в файле конфигурации трехмерного аватара в формате XML и считывает комплект трехмерных элементов из специального локального каталога, основываясь на списке трехмерных элементов.
Упомянутый выше процесс изменения оформления базовой модели трехмерного аватара и отображения трехмерного аватара включает следующие шаги: клиент МОС (IM) на терминале информационной сети делит базовую модель на компоненты и приписывает каждому компоненту информацию о местоположении. Сервер трехмерных аватаров задает идентификатор для каждого модуля трехмерного аватара. Терминал информационной сети связывает модули трехмерного аватара с определенными компонентами в соответствии с информацией о местоположении, приписанной каждому компоненту; наконец, клиент МОС (IM) настраивает положение компонентов в соответствии с идентификаторами и отображает трехмерный аватар. Трехмерный аватар включает персональное изображение, персональное действие, изображение любимого зверька, действие любимого зверька, фон и передний план. Соответственно базовая заготовка также включает базовую модель персоны, базовую модель действий персоны, базовую модель любимого зверька, базовую модель действий любимого зверька, базовую модель фона и базовую модель переднего плана.
Далее описаны примерные шаги изменения и отображения оформления базовой модели персоны.
Сначала на терминале информационной сети базовая модель персоны делится на такие компоненты, как волосы, голову, туловище, руки, кисти рук, ноги, голени и ступни ног, и каждому компоненту приписывается информация о местоположении, которая указывает местоположение компонента в базовой модели персоны. Сервер трехмерных аватаров задает идентификатор для каждого модуля трехмерного аватара, например, для прически, одежды и обуви, причем каждый идентификатор указывает положение конкретного компонента после того, как он будет связан с модулем трехмерного аватара. Терминал информационной сети связывает модули трехмерного аватара с отдельными компонентами в соответствии с информацией о местоположении, приписанной каждому компоненту, и содержанию каждого модуля трехмерного аватара; так, например, прическа связывается с головой, одежда с туловищем, а обувь со ступнями ног. Наконец, клиент МОС (IM) настраивает положение компонентов в соответствии с идентификаторами, например определяет, что в компоненте руки не должно отображаться предплечье, если идентификатор указывает, что верхняя часть туловища связывается с одеждой с длинным рукавом, или же определяет, что не должен отображаться компонент голеней, если идентификатор указывает, что нижняя часть туловища связывается с брюками.
Следующие реализации касаются системы отображения трехмерного аватара. Фиг.7 представляет собой принципиальную схему системы отображения трехмерного аватара в соответствии с первой реализацией. Система включает сервер 1 трехмерных аватаров, способный предоставлять файл конфигурации трехмерного аватара и комплект трехмерных элементов и устанавливать флажок трехмерного аватара, и клиент МОС (IM), расположенный на терминальном устройстве 2, которое соединяется с сервером трехмерных аватаров по сети и способно устанавливать флажок трехмерного аватара и отображать трехмерный аватар.
Сервер 1 трехмерных аватаров включает:
блок 11 установки флажка трехмерного аватара, способный устанавливать флажок трехмерного аватара в регистрационных данных пользователя, зарегистрированного в текущий момент, в данных о сетевых друзьях и в пользовательских данных пользователя, зарегистрированного в текущий момент, или же во всех данных о друзьях, которые считываются пользователем, зарегистрированным в текущий момент, при повторном запуске мастера регистрации;
база данных 12 трехмерных аватаров, способная хранить по меньшей мере один комплект трехмерных элементов, файл конфигурации трехмерного аватара и их метки времени.
Клиент 21 МОС (IM) включает:
блок 211 определения трехмерности аватара, способный определять, установлен ли флажок трехмерного аватара для данного пользователя;
блок 214 хранения файлов конфигурации, способный хранить файл конфигурации трехмерного аватара;
специальную локальную справочную базу данных 215, способную хранить по меньшей мере один комплект трехмерных элементов;
процессор 216 трехмерного отображения, соединенный с блоком 211 определения трехмерности аватара, блоком 214 хранения файлов конфигурации и специальной локальной библиотекой-каталогом 215, способный считывать из специальной локальной библиотеки-каталога комплект трехмерных элементов в соответствии с файлом конфигурации трехмерного аватара и отображать комплект трехмерных элементов, когда блок 211 определения трехмерности аватара определяет, что для данного пользователя установлен флажок трехмерного аватара.
С помощью системы отображения, охватываемой первой реализацией, он может определять, устанавливает ли пользователь режим трехмерного аватара, и отображать трехмерный аватар пользователя в клиенте МОС (IM). Клиент МОС (IM) может и не включать блок определения трехмерности аватара, исходя, например, из того, что по умолчанию каждый регистрирующийся в клиенте МОС (IM) пользователь устанавливает режим трехмерного аватара.
Фиг.8 представляет собой принципиальную схему системы отображения трехмерного аватара в соответствии со второй реализацией.
Основываясь на системе отображения трехмерного аватара согласно первой реализации, клиент МОС (IM), кроме того, включает:
блок 212 сравнения меток времени на файлах конфигурации, соединенный с базой данных 12 трехмерных аватаров по сети и способный сравнивать метку времени на последнем файле конфигурации трехмерного аватара в базе данных трехмерных аватаров с меткой времени на локальном файле конфигурации трехмерного аватара;
блок 213 обновления файла конфигурации, соединенный с блоком 212 сравнения меток времени на файлах конфигурации и блоком 214 хранения файлов конфигурации и способный запрашивать у базы данных 12 трехмерных аватаров на сервере 1 трехмерных аватаров загрузку последнего файла конфигурации трехмерного аватара в соответствии с результатом сравнения, выполненного блоком 212 сравнения меток времени на файлах конфигурации, и сохранять загружаемый файл конфигурации трехмерного аватара в блоке 214 хранения файлов конфигурации.
Согласно второй реализации обновляют файл конфигурации трехмерного аватара для пользователя, зарегистрированного в клиенте МОС (IM).
Фиг.9 представляет собой принципиальную схему системы отображения трехмерного аватара в соответствии с третьей реализацией. Основываясь на системе отображения трехмерного аватара согласно второй реализации, сервер 1 трехмерных аватаров, кроме того, включает:
блок 13 отправки комплектов трехмерных элементов, соединенный с базой данных 12 трехмерных аватаров и способный отправлять комплект трехмерных элементов в соответствии с сообщением с запросом на комплект трехмерных элементов.
Фиг.10 представляет собой принципиальную схему системы отображения трехмерного аватара в соответствии с четвертой реализацией. Основываясь на системе отображения трехмерного аватара согласно второй реализации, клиент 21 МОС (IM) на терминальном устройстве, кроме того, включает:
блок 219 сравнения меток времени на комплектах элементов, соединенный с блоком 214 хранения файлов конфигурации и способный сравнивать первую метку времени на комплекте трехмерных элементов, соответствующем списку комплектов трехмерных элементов в последнем файле конфигурации трехмерного аватара со второй меткой времени на комплекте трехмерных элементов в специальной локальной библиотеке-каталоге;
блок 217 установки флажка обновления трехмерного аватара, соединенный с блоком 212 сравнения меток времени на файлах конфигурации и способный устанавливать флажок обновления трехмерного аватара для текущего пользователя в соответствии с результатом сравнения, выполненного блоком 212 сравнения меток времени на файлах конфигурации.
Согласно четвертой реализации для пользователя устанавливается флажок обновления трехмерного аватара, что позволяет пользователю после щелчка по кнопке обновления считывать последний трехмерный аватар его самого или собеседника в соответствии с флажком обновления трехмерного аватара.
Фиг.11 представляет собой принципиальную схему системы отображения трехмерного аватара в соответствии с пятой реализацией. Основываясь на системе отображения трехмерного аватара согласно четвертой реализации, клиент 21 МОС (IM), кроме того, включает:
блок 219 запросов на обновление комплектов трехмерных элементов, соединенный с блоком 218 сравнения меток времени на комплектах элементов, блоком 217 установки флажка обновления трехмерного аватара и блоком 13 отправки комплектов трехмерных элементов и способный инициировать запрос комплекта трехмерных элементов в соответствии с флажком обновления трехмерного аватара и результатом сравнения, выполненного блоком 218 сравнения меток времени на комплектах элементов;
блок 220 приема комплекта трехмерных элементов, соединенный с блоком 13 отправки комплектов трехмерных элементов и способный принимать комплект трехмерных элементов и сохранять комплект трехмерных элементов в специальной локальной библиотеке-каталоге 215.
Согласно пятой реализации обновленный трехмерный аватар отображается в различных ситуациях, например при открытии пользователем окна чата или при просмотре панели сведений о пользователе, соответствующей пользователю С.
Фиг.12 представляет собой принципиальную схему системы отображения трехмерного аватара в соответствии с шестой реализацией. Основываясь на системе отображения трехмерного аватара согласно второй реализации, клиент МОС (IM), кроме того, включает блок 221 определения движения/мимики, соединенный с процессором 216 трехмерного отображения и способный определять, должно ли сообщение с запросом на движение/мимику инициировать соответствующее действие локального трехмерного аватара и оповещать процессор 216 трехмерного отображения о необходимости отображения соответствующего действия. Блок 221 определения движения/мимики может быть также добавлен в систему согласно пятой реализации, причем он будет соединен с теми же блоками, что и в шестой реализации.
Клиент МОС (IM) включает, кроме того, блок 222 обновления комплекта элементов действий, соединенный с блоком 221 определения движения/мимики, блоком 13 отправки комплектов трехмерных элементов и специальной локальной библиотекой-каталогом 215 и способный анализировать сообщение с запросом на движение/мимику, принимать от блока 13 отправки комплектов трехмерных элементов комплект элементов действий, соответствующий сообщению с запросом на движение/мимику, и сохранять комплект элементов действий в специальной локальной библиотеке-каталоге 215.
Когда блок 222 обновления комплекта элементов действий в результате анализа определяет, что сообщение с запросом на движение/мимику включает текстовую информацию, он считывает комплект элементов действий, соответствующий общему используемому по умолчанию файлу конфигурации мимики/движений через сервер трехмерных аватаров 1 и сохраняет комплект элементов действий локально. Когда сообщение с запросом на движение/мимику включает указание на кнопку действия, клиент МОС (IM) определяет, следует ли обновить комплект элементов действий или же необходимый комплект элементов действий присутствует локально. Если комплект элементов действий подлежит обновлению или комплект элементов действий локально отсутствует, клиент МОС (IM) считывает с сервера 1 трехмерных аватаров последний комплект элементов действий и обновляет комплект элементов действий, сохраняемый локально и его метку времени; в противном случае клиент МОС (IM) не обновляет комплект элементов действий, сохраняемый локально.
Блок 222 обновления комплекта элементов действий может быть также добавлен в систему согласно пятой реализации, причем он будет соединен с теми же блоками, что и в шестой реализации.
Согласно шестой реализации клиент МОС (IM) перехватывает информацию о движении/мимике от пользователя, когда пользователь вводит текстовую информацию или щелкает по кнопке движения/мимики, определяет, что введенная информация о движении/мимике должна инициировать соответствующее действие локального трехмерного аватара и отображает локальный трехмерный аватар с соответствующим действием. Так, например, когда пользователь щелкает по кнопке движения/мимики или вводит текстовую информацию “смех” или “:)”, отправляя сообщение с запросом на движение/мимику, блок 221 определения движения/мимики определяет, что трехмерный аватар должен изобразить соответствующее действие, блок 222 обновления комплекта элементов действий загружает соответствующий комплект элементов действий с сервера 1 трехмерных аватаров, основываясь на типе запроса на движение/мимику и общем используемом по умолчанию файле конфигурации мимики/движений, и процессор 216 трехмерного отображения отображает соответствующее действие.
Фиг.13 представляет собой принципиальную схему системы отображения трехмерного аватара в соответствии с седьмой реализацией. Процессор 216 трехмерного отображения включает:
блок 2161 разделения заготовки аватара, способный разделить базовую модель трехмерного аватара на компоненты и приписать каждому компоненту информацию о местоположении;
блок 2162 задания идентификаторов, соединенный с блоком 214 хранения файлов конфигурации и специальной локальной библиотекой-каталогом 215 и способный задавать идентификатор для каждого модуля трехмерного аватара;
блок 2163 связывания, соединенный с блоком 2161 разделения заготовки аватара и способный связывать модуль трехмерного аватара с определенным компонентом в соответствии с информацией о местоположении, приписываемой каждому компоненту;
блок 2164 настройки и отображения, соединенный с блоком 2162 задания идентификаторов и блоком 2163 связывания и способный настраивать положение компонента в соответствии с идентификатором и отображать трехмерный аватар.
Реализации системы отображения трехмерного аватара, проиллюстрированные на Фиг.12-18, решают существовавшую до сих пор проблему возможности отображения только двухмерных аватаров в клиенте МОС (IM) и создают насыщенное изображение аватара. Кроме того, поддерживается насыщенное интерактивное взаимодействие в МОС (IM) за счет отражения действий и реплик, соответствующих символам, включаемым в чат, что обеспечивает большую интерактивность и качество представления для конечного пользователя.
На Фиг.1А схематически изображено деление модели персоны. Как показано на Фиг.1А, вся модель персоны трехмерного аватара разделена на 5 компонентов: голову 10, верхнюю часть 11 туловища, нижнюю часть 12 туловища, кисти рук 13 и ступни ног 14. Для этих пяти компонентов создают различные модули оформления, которые хранятся, образуя по меньшей мере одну библиотеку модулей. При отображении аватара выбирают модули оформления по крайней мере из одной библиотеки модулей, связанных с оформлением аватара, и выполняют синтез аватара. Аватар, синтезированный с использованием модулей оформления, соответствующих этим пяти компонентам, показан на Фиг.1В.
Когда отображают аватар с модулями оформления в виде сапог и брюк, т.е. для нижней части 12 туловища выбирают модуль брюк, а для ног выбирают модуль сапог, как показано на Фиг.2, происходит взаимное наложение модулей в месте контакта верхней части модуля сапог и модуля брюк, что связано с несоответствием их по форме. Из Фиг.2 видно, что взаимное наложение модулей оформления отрицательно сказывается на зрительном эффекте от отображения аватара.
Подобным образом при отображении аватара с модулями оформления в виде перчаток и одежды с длинным рукавом происходит взаимное наложение модуля оформления для кистей рук 13 и модуля оформления для верхней части 11 туловища.
На Фиг.14 схематически изображено деление модели персоны при осуществлении способа представления трехмерного аватара согласно одной из реализаций. Как показано на Фиг.14, модель персоны делится на восемь компонентов: модель 30 волос, модель 31 головы, модель 32 верхней части туловища, модель 33 рук, модель 34 кистей рук, модель 35 нижней части туловища, модель 36 голеней и модель 37 ступней ног. Разделение головы на модель головы и модель волос позволяет гибко и удобно менять оформление модели персоны.
При разделении согласно способу, показанному на Фиг.14, модель 33 рук располагается между плечами в модели 32 верхней части туловища и запястьем в модели 34 кистей рук. Когда модуль оформления для верхней части туловища предполагает короткий рукав, плечо предпочтительно заканчивается границей руки и плеча. Модель 35 нижней части туловища заканчивается верхним краем колена, тогда как на Фиг.1 модель 35 нижней части туловища заканчивалась лодыжками. И тогда модель 36 голеней располагается между верхней частью колена и ступней ноги. Модель 37 ступней ноги предпочтительно начинается сразу над лодыжками.
Когда модель персоны разделена на восемь компонентов, различные модули оформления для этих восьми компонентов распознаются и сохраняются в соответствии с запросами на изменение оформления модели персоны. Способ хранения и считывания модулей оформления совпадает со способом согласно реализации, изображенной на Фиг.1А.
Фиг.15 представляет собой принципиальную схему устройства для представления трехмерного аватара в соответствии с одной из реализаций. Как показано на Фиг.15, устройство для представления трехмерного аватара включает блок 80 хранения и блок 81 отображения. Блок 80 хранения используется для хранения различных модулей оформления, соответствующих восьми компонентам, на которые делится модель персоны. Блок 81 отображения используется для считывания из блока 80 хранения модулей оформления, соответствующих каждому компоненту, синтеза трехмерного аватара со считанными модулями оформления, скрытия модуля оформления, соответствующего модели голеней и/или модели рук, когда в синтезированном аватаре возникает взаимное наложение модулей в месте расположения модели голеней и/или модели рук.
Фиг.16 представляет собой принципиальную схему блока отображения устройства для представления трехмерного аватара в соответствии с одной из реализаций. Как показано на Фиг.16, блок отображения включает: блок 3002 задания идентификатора аватара, способный задавать идентификатор для каждого компонента модели персоны; блок 3000 связывания аватара, соединенный с блоком хранения и способный связывать модуль оформления с компонентом модели персоны в соответствии с информацией о местоположении компонента модели персоны и модуля оформления; блок 3001 настройки и отображения аватара, соединенный с блоком 3000 связывания аватара и блоком 3002 задания идентификатора аватара и способный скрывать модуль оформления, соответствующий модели голеней и/или модели рук, когда в синтезированном аватаре возникает взаимное наложение модулей в месте расположения модели голеней и/или модели рук, настраивать положение каждого компонента модели персоны согласно соответствующему идентификатору и отображать аватар. Когда блок связывания аватара связывает некоторый компонент модели персоны с модулем оформления, например связывает модель нижней части туловища с модулем брюк или модели ступней ног с модулем сапог, в месте расположения модели голеней может возникнуть взаимное наложение модулей. В таком случае блок настройки и отображения аватара устанавливает для модуля оформления в виде сапог в месте расположения модели голеней свойство “быть невидимым”. Таким образом решается проблема взаимного наложения модулей и повышается качество отображения.
Для специалистов в данной области техники очевидно, что в модифицированной реализации блок отображения может быть разделен на блок обработки информации и блок осуществления отображения. Однако функционирование и его результат для этих двух блоков, по существу, остаются такими же, как и для блока 81 отображения.
На Фиг.17 показана блок-схема способа представления трехмерного аватара в соответствии с одной из реализаций. Как показано на Фиг.17, между шагом связывания модулей трехмерного аватара с компонентами на основании информации о местоположении, приписанной каждому компоненту, и шагом настройки положения компонентов и отображения компонентов, способ представления трехмерного аватара дополнительно предусматривает следующее.
На шаге 900 блок 81 отображения в соответствии с оформлением аватара считывает из блока 80 хранения модули оформления (т.е. модули трехмерного аватара), соответствующие восьми компонентам, и устанавливает для каждого модуля оформления свойство “быть видимым”.
На шаге 901 блок 81 отображения определяет, не происходит ли взаимное наложение модулей оформления для модели 33 рук и модели 32 верхней части туловища; если взаимное наложение между этими модулями происходит, осуществляют переход к шагу 902; в противном случае – переход к шагу 903.
На шаге 902 устанавливают для модуля оформления модели 33 рук свойство “быть невидимым”.
На шаге 903 блок 81 отображения определяет, не происходит ли взаимное наложение модулей оформления для модели 36 голеней и модели 35 нижней части туловища; если взаимное наложение между этими модулями происходит, осуществляют переход к шагу 904; в противном случае – переход к шагу 905.
На шаге 904 устанавливают для модуля оформления модели 36 голеней свойство “быть невидимым”.
На шаге 905 синтезируют аватар с модулями оформления для каждого компонента и отображают все модули оформления согласно установленным для них свойствам видимости.
В описанных выше шагах шаг выявления взаимного наложения модулей оформления для модели 36 голеней и модели 35 нижней части туловища может выполняться до шага выявления взаимного наложения модулей оформления для модели 33 рук и модели 32 верхней части туловища. Детали исполнения не зависят от последовательности шагов. Подобным образом, выявление взаимных наложений может также выполняться между шагами синтеза и отображения.
На Фиг.18 показана блок-схема отображения аватара с модулями оформления в виде сапог и брюк в нижней части и с модулем оформления в виде футболки в верхней части. Как показано на Фиг.18, этот процесс включает следующие шаги.
На шаге 1000 блок 81 отображения считывает из блока 80 хранения модули оформления, соответствующие восьми компонентам, и устанавливает для каждого модуля оформления свойство “быть видимым”. Модуль оформления, соответствующий модели 32 верхней части туловища, предполагает предмет одежды с коротким рукавом, модуль оформления, соответствующий модели 35 нижней части туловища, имеет вид брюк, и модуль оформления, соответствующий модели 36 голеней и модели 37 ступней ног, имеет вид сапог.
На шаге 1001 блок 81 отображения определяет, что взаимного наложения между модулями оформления модели 33 рук и модели 32 верхней части туловища не происходит; осуществляют переход к шагу 1002.
На шаге 1002 блок 81 отображения определяет, что между модулями оформления модели 36 голеней и модели 35 нижней части туловища происходит взаимное наложение, и устанавливает для модуля сапог, соответствующего модели 36 голеней, свойство “быть невидимым”.
На шаге 1003, синтезируют аватар с модулями оформления, соответствующими восьми компонентам, и отображают каждый модуль оформления согласно установленному для него свойству видимости. Благодаря тому что для модуля оформления в виде сапог, соответствующего модели 36 голеней, установлено свойство “быть невидимым”, при отображении аватара исключается взаимное наложение.
Результат отображения показан на Фиг.19. Модуль оформления в виде сапог составлен из модуля 36′ оформления, соответствующего модели 36 голеней, и модуля 37′ оформления, соответствующего модели 37 ступней ног, и, когда аватар синтезируют с модулем 35′ брюк, соответствующим модели 35 нижней части туловища, модулем 36′ и модулем 37′, как показано на Фиг.19, модуль 36′ отображают скрытым.
На Фиг.20 показана блок-схема отображения аватара с модулями оформления в виде сапог и брюк в нижней части и с модулями оформления в виде перчаток и одежды с длинным рукавом в верхней части. Как показано на Фиг.20, этот процесс включает следующие шаги.
На шаге 1200 блок 81 отображения считывает из блока 80 хранения модули оформления, соответствующие восьми компонентам, и устанавливает для каждого модуля оформления свойство “быть видимым”. Модуль оформления, соответствующий модели 32 верхней части туловища, предполагает предмет одежды с длинным рукавом, модуль оформления, соответствующий модели 34 кистей рук и модели 33 рук, имеет вид перчаток, модуль оформления, соответствующий модели 35 нижней части туловища, имеет вид брюк, и модуль оформления, соответствующий модели 36 голеней и модели 37 ступней ног, имеет вид сапог.
На шаге 1201 блок 81 отображения определяет, что между модулями оформления модели 33 рук и модели 32 верхней части туловища происходит взаимное наложение, и устанавливает для модуля перчаток, соответствующего модели 33 рук, свойство “быть невидимым”.
На шаге 1202 блок 81 отображения определяет, что между модулями оформления модели 36 голеней и модели 35 нижней части туловища происходит взаимное наложение, и устанавливает для модуля сапог, соответствующего модели 36 голеней, свойство “быть невидимым”.
На шаге 1203 синтезируют аватар с модулями оформления, соответствующими восьми компонентам, и отображают каждый модуль оформления согласно установленному для него свойству видимости. Благодаря тому что для модуля перчаток, соответствующего модели 33 рук, и для модуля сапог, соответствующего модели 36 голеней, установлено свойство “быть невидимым”, при отображении аватара исключается взаимное наложение.
Таким образом, в модели персоны выделяется особая модель голеней, и модуль оформления в виде сапог составляют из модулей оформления, соответствующих модели голеней и модели ступней ног. При совместном отображении модулей сапог и брюк модуль оформления, соответствующий модели голеней, отображается скрытым, так что взаимное наложение модулей исключается. В то же время в других случаях модуль оформления, соответствующий модели голеней, не скрывается, а отображается. Подобным образом, в модели персоны выделяется особая модель рук, и модуль оформления в виде перчаток составляют из модулей оформления, соответствующих модели кистей рук и модели рук. При совместном отображении модулей перчаток и одежды с длинным рукавом модуль оформления, соответствующий модели рук, отображается скрытым, так что взаимное наложение модулей исключается. В то же время в других случаях модуль оформления, соответствующий модели рук, не скрывается, а отображается.
С использованием вышеупомянутых технических решений трехмерный аватар отображают в клиенте МОС (IM), и объем передаваемых данных сокращается за счет того, что специально определяется, следует ли обновить модуль трехмерного аватара. Кроме того, создается трехмерный аватар с отчетливым пространственным и насыщенным анимационным эффектом. Далее интерактивность МОС (IM) поддерживается за счет отражения действий и реплик, соответствующих символам, включаемым в чат. Таким образом обеспечиваются большая интерактивность и качество представления для конечного пользователя. Одновременно решается проблема взаимного наложения модулей, достигается более живое и качественное отображение аватара.
Предшествующее описание касается только предпочтительных реализаций и не может использоваться для определения границ охраняемого объема изобретения. Охране подлежат все модификации, эквивалентные замены и усовершенствования, соответствующие духу и принципам настоящего изобретения.
Формула изобретения
1. Способ отображения трехмерного аватара, включающий: считывание файла конфигурации трехмерного аватара для текущего пользователя; считывание по меньшей мере одного комплекта трехмерных элементов, указанного в файле конфигурации трехмерного аватара, при этом по меньшей мере один комплект трехмерных элементов содержит хотя бы один компонент из нижеперечисленных или любую их комбинацию: модуль прически, модуль одежды, модуль обуви и модуль украшений; деление базовой модели по меньшей мере на один компонент, при этом базовая модель содержит хотя бы один компонент из нижеперечисленных или любую их комбинацию: базовую модель персоны, базовую модель действий персоны, базовую модель любимого зверька, базовую модель действий любимого зверька, базовую модель фона и базовую модель переднего плана; приписывание каждому компоненту информации о местоположении, указывающей местоположение компонента в базовой модели; связывание по меньшей мере одного комплекта трехмерных элементов по меньшей мере с одним соответствующим компонентом с учетом контекста каждого комплекта трехмерных элементов, причем для каждого комплекта трехмерных элементов задается идентификатор, указывающий положение этого компонента после того, как он будет связан с комплектом трехмерных элементов; настройка положения по меньшей мере одного компонента в соответствии с идентификатором по меньшей мере одного комплекта трехмерных элементов; отображение по меньшей мере одного комплекта трехмерных элементов и по меньшей мере одного компонента.
2. Способ по п.1, дополнительно предусматривающий перед считыванием файла конфигурации трехмерного аватара и по меньшей мере одного комплекта трехмерных элементов, указанного в файле конфигурации трехмерного аватара: проверку, установлен ли флажок трехмерного аватара для текущего пользователя.
3. Способ по п.2, дополнительно предусматривающий перед считыванием файла конфигурации трехмерного аватара и по меньшей мере одного комплекта трехмерных элементов, указанного в файле конфигурации трехмерного аватара: обновление файла конфигурации трехмерного аватара и по меньшей мере одного комплекта трехмерных элементов в соответствии с состоянием флажка обновления трехмерного аватара.
4. Способ по п.3, отличающийся тем, что флажок обновления трехмерного аватара устанавливается на основе сравнения метки времени на последнем файле конфигурации трехмерного аватара на сервере трехмерных аватаров с меткой времени на локальном файле конфигурации трехмерного аватара.
5. Способ по п.3, отличающийся тем, что обновление файла конфигурации трехмерного аватара предусматривает: запрос сервера трехмерных аватаров на загрузку последнего файла конфигурации трехмерного аватара и локальное сохранение загруженного последнего файла конфигурации трехмерного аватара.
6. Способ по п.5, отличающийся тем, что обновление по меньшей мере одного комплекта трехмерных элементов предусматривает: запрос сервера трехмерных аватаров на загрузку комплекта трехмерных элементов и локальное сохранение загруженного комплекта трехмерных элементов, если метка времени требуемого комплекта трехмерных элементов в списке комплектов трехмерных элементов в последнем файле конфигурации трехмерного аватара оказывается более новой, чем метка времени того же локального комплекта трехмерных элементов.
7. Способ по п.6, отличающийся тем, что под текущим пользователем понимается пользователь, зарегистрированный в текущий момент, или собеседник пользователя, зарегистрированного в текущий момент.
8. Способ по п.7, отличающийся тем, что флажок трехмерного аватара добавляют в регистрационные данные пользователя, зарегистрированного в текущий момент, в данные о сетевых друзьях и в пользовательские данные пользователя, зарегистрированного в текущий момент, или во все данные о друзьях, которые считываются пользователем, зарегистрированным в текущий момент, при повторном запуске мастера регистрации.
9. Способ по п.1, дополнительно предусматривающий после отображения по меньшей мере одного комплекта трехмерных элементов: проверку, не поступило ли сообщение с запросом на движение/мимику, которое должно вызвать у локального трехмерного аватара соответствующее действие; считывание по меньшей мере одного комплекта элементов действий, соответствующего данному движению/мимике.
10. Способ по п.9, отличающийся тем, что сообщение с запросом на движение/мимику включает текстовую информацию; считывание по меньшей мере одного комплекта элементов действий, соответствующего данному движению/мимике, предусматривает: считывание по меньшей мере одного комплекта элементов действий, соответствующего общему используемому по умолчанию файлу конфигурации мимики/движений через сервер трехмерных аватаров и локальное сохранение по меньшей мере одного комплекта элементов действий.
11. Способ по п.9, отличающийся тем, что сообщение с запросом на движение/мимику включает указание на кнопку действия; считывание по меньшей мере одного комплекта элементов действий, соответствующего данному движению/мимике, предусматривает: проверку, не следует ли обновить по меньшей мере один комплект элементов действий и не отсутствует ли локально по меньшей мере один комплект элементов действий; считывание последних комплектов элементов действий с сервера трехмерных аватаров и обновление по меньшей мере одного сохраняемого локально комплекта элементов действий и его метки времени, если по меньшей мере один комплект элементов действий подлежит обновлению или по меньшей мере один комплект элементов действий локально отсутствует.
12. Способ по п.1, отличающийся тем, что, когда базовая модель представляет собой базовую модель персоны, по меньшей мере один компонент включает модель головы, модель верхней части туловища, модель нижней части туловища, модель кистей рук и модель ступней ног.
13. Способ по п.11, отличающийся тем, что, когда базовая заготовка является базовой моделью персоны, по меньшей мере один компонент включает по меньшей мере модель рук и модель голеней; причем по меньшей мере один комплект трехмерных элементов включает модуль оформления, и настройка положения по меньшей мере одного компонента в соответствии с идентификатором по меньшей мере одного комплекта трехмерных элементов предусматривает: определение ситуации взаимного наложения модулей в результате связывания какого-либо модуля оформления с моделью рук и/или какого-либо модуля оформления с моделью голеней; установку свойства “быть невидимым” для модуля оформления, соответствующего модели рук, и/или для модуля оформления, соответствующего модели голеней в случае взаимного наложения модулей.
14. Способ по п.13, отличающийся тем, что модель рук располагается между границей руки и плеча, когда модуль оформления для верхней части туловища предполагает короткий рукав, и запястьем, относящимся к модели кистей рук; модель голеней располагается между верхним краем колена и местоположением модели ступней ног.
15. Способ по п.13, отличающийся тем, что по меньшей мере один компонент включает также модель головы и модель волос.
16. Клиент мгновенного обмена сообщениями, включающий: первый блок, способный хранить файл конфигурации трехмерного аватара для текущего пользователя; второй блок, способный хранить по меньшей мере один комплект трехмерных элементов, указанный в файле конфигурации трехмерного аватара, при этом по меньшей мере один комплект трехмерных элементов содержит хотя бы один компонент из нижеперечисленных или любую их комбинацию: модуль прически, модуль одежды, модуль обуви и модуль украшений; третий блок, соединенный с первым блоком и вторым блоком и способный считывать по меньшей мере один комплект трехмерных элементов, указанный в файле конфигурации трехмерного аватара, и отображать по меньшей мере один комплект трехмерных элементов, причем указанный третий блок содержит: первый подблок, способный разделить базовую модель трехмерного аватара по меньшей мере на один компонент, при этом базовая модель содержит хотя бы один компонент из нижеперечисленных или любую их комбинацию: базовую модель персоны, базовую модель действий персоны, базовую модель любимого зверька, базовую модель действий любимого зверька, базовую модель фона и базовую модель переднего плана; второй подблок, соединенный с первым подблоком и способный приписать каждому компоненту информацию о местоположении, указывающую местоположение компонента в базовой модели; связать по меньшей мере один комплект трехмерных элементов с по меньшей мере одним соответствующим компонентом с учетом контекста каждого комплекта трехмерных элементов, при этом для каждого комплекта трехмерных элементов задается идентификатор, указывающий положение этого компонента после того, как он будет связан с комплектом трехмерных элементов; и настроить положение по меньшей мере одного компонента в соответствии с идентификатором по меньшей мере одного комплекта трехмерных элементов; третий подблок, соединенный со вторым подблоком, способный отображать по меньшей мере один комплект трехмерных элементов и по меньшей мере один компонент.
17. Клиент по п.16, включающий также: четвертый блок, соединенный с процессором трехмерного отображения, способный определять, установлен ли флажок трехмерного аватара для текущего пользователя.
18. Клиент по п.17, включающий также: пятый блок, способный сравнивать метку времени последнего файла конфигурации трехмерного аватара на сервере с меткой времени файла конфигурации трехмерного аватара в первом блоке; шестой блок, соединенный с пятым блоком и первым блоком, способный, запрашивать у сервера загрузку последнего файла конфигурации трехмерного аватара в соответствии с результатом сравнения, выполненного пятым блоком, и сохранять загружаемый файл конфигурации трехмерного аватара в первом блоке.
19. Клиент по п.18, включающий также: седьмой блок, соединенный с пятым блоком и способный устанавливать флажок обновления трехмерного аватара для текущего пользователя в соответствии с результатом сравнения, выполненного пятым блоком.
20. Клиент по п.19, включающий также: восьмой блок, соединенный с первым блоком, способный сравнивать метку времени на комплекте трехмерных элементов в списке комплектов трехмерных элементов из последнего файла конфигурации трехмерного аватара с меткой времени на комплекте трехмерных элементов во втором блоке; девятый блок, соединенный с восьмым блоком и седьмым блоком и способный запрашивать у сервера загрузку комплекта трехмерных элементов в соответствии с флажком обновления трехмерного аватара и результатом сравнения, выполненного восьмым блоком; десятый блок, способный принимать с сервера комплект трехмерных элементов и сохранять комплект трехмерных элементов во втором блоке.
21. Клиент по п.20, включающий также: одиннадцатый блок, связанный с третьим блоком, способный определять должно ли сообщение с запросом на движение/мимику инициировать соответствующее действие локального трехмерного аватара и оповещать третий блок о необходимости отображения соответствующего действия, если сообщение с запросом на движение/мимику должно вызывать некоторое действие локального трехмерного аватара; двенадцатый блок, связанный с одиннадцатым блоком и вторым блоком, способный анализировать сообщение с запросом на движение/мимику, принимать с сервера по меньшей мере один комплект элементов действий, соответствующий данному сообщению с запросом, и сохранять по меньшей мере один комплект элементов действий во втором блоке.
22. Система отображения трехмерного аватара, включающая: сервер, способный предоставлять мгновенному клиенту передачи сообщений файл конфигурации трехмерного аватара и по меньшей мере один комплект трехмерных элементов; мгновенный клиент передачи сообщений, способный хранить файл конфигурации трехмерного аватара для текущего пользователя; хранить по меньшей мере один комплект трехмерных элементов, указанный в файле конфигурации трехмерного аватара, при этом по меньшей мере один комплект трехмерных элементов содержит хотя бы один компонент из нижеперечисленных или любую их комбинацию: модуль прически, модуль одежды, модуль обуви и модуль украшений; делить базовую модель по меньшей мере на один компонент, при этом базовая модель содержит хотя бы один компонент из нижеперечисленных или любую их комбинацию: базовую модель персоны, базовую модель действий персоны, базовую модель любимого зверька, базовую модель действий любимого зверька, базовую модель фона и базовую модель переднего плана; приписывать каждому компоненту информацию о местоположении, указывающую местоположение компонента в базовой модели; связывать по меньшей мере один комплект трехмерных элементов по меньшей мере с одним соответствующим компонентом с учетом контекста каждого комплекта трехмерных элементов, причем для каждого комплекта трехмерных элементов задается идентификатор, указывающий положение этого компонента после того, как он будет связан с комплектом трехмерных элементов; настраивать положение по меньшей мере одного компонента в соответствии с идентификатором по меньшей мере одного комплекта трехмерных элементов; и отображать по меньшей мере один комплект трехмерных элементов и по меньшей мере один компонент.
23. Система по п.22, отличающаяся тем, что сервер включает: первый блок, способный хранить файл конфигурации трехмерного аватара и по меньшей мере один комплект трехмерных элементов; второй блок, соединенный с первым блоком и способный отправлять файл конфигурации трехмерного аватара и по меньшей мере один комплект трехмерных элементов клиенту мгновенного обмена сообщениями.
24. Система по п.23, отличающаяся тем, что клиент мгновенного обмена сообщениями включает: третий блок, способный хранить файл конфигурации трехмерного аватара для текущего пользователя; четвертый блок, способный хранить по меньшей мере один комплект трехмерных элементов; пятый блок, соединенный с третьим блоком и четвертым блоком и способный считывать по меньшей мере один комплект трехмерных элементов, указанный в файле конфигурации трехмерного аватара, и отображать указанный по меньшей мере один комплект трехмерных элементов.
25. Система по п.24, отличающаяся тем, что сервер также включает: шестой блок, способный устанавливать флажок трехмерного аватара для текущего пользователя, причем клиент мгновенного обмена сообщениями также включает: седьмой блок, соединенный с процессором трехмерного отображения, способный определять, установлен ли флажок трехмерного аватара для текущего пользователя. Приоритет по пунктам:
14.03.2006 по пп.1-11, 16-25;
27.03.2006 по пп.12-15.
РИСУНКИ
|
|