|
|
(21), (22) Заявка: 2008142373/06, 12.03.2007
(24) Дата начала отсчета срока действия патента:
12.03.2007
(30) Конвенционный приоритет:
27.03.2006 US 11/389,687
(46) Опубликовано: 10.08.2010
(56) Список документов, цитированных в отчете о поиске:
ЕР 1350957 А, 08.10.2003. US 2001/0036412 A1, 01.11.2001. RU 2227228 C2, 20.04.2004. SU 1789785 A1, 23.01.1993. GB 2363429 A, 19.12.2001.
(85) Дата перевода заявки PCT на национальную фазу:
27.10.2008
(86) Заявка PCT:
US 2007/006328 20070312
(87) Публикация PCT:
WO 2007/123607 20071101
Адрес для переписки:
129090, Москва, ул.Б.Спасская, 25, стр.3, ООО “Юридическая фирма Городисский и Партнеры”, пат.пов. А.В.Мицу, рег. 364
|
(72) Автор(ы):
АРНОЛД Манфред (DE), МУИ Роберт Х. (CA), МОРТОН Пол М. (CA)
(73) Патентообладатель(и):
ДЗЕ ГЕЙТС КОРПОРЕЙШН (US)
|
(54) ШИБЕРНЫЙ НАСОС С ОБЪЕМНЫМ РЕГУЛИРОВАНИЕМ
(57) Реферат:
Изобретение относится к шиберному насосу с объемным регулированием. Насос содержит корпус 10 с впускным и выпускным отверстиями 19 и 20, приводной вал 16 с ротором 13, проходящие радиально лопасти 14, расположенные в роторе 13 с возможностью скольжения, ось вращения, расположенную в корпусе 10, шибер 12, установленный с возможностью поворота на оси вращения и имеющий центральную ось, эксцентричную относительно оси ротора 13, камеры 21 для текучей среды, образованные ротором 13, лопастями 14 и шибером 12, последовательно соединенные с впускным и выпускным отверстиями 19 и 20, пружину 31, выполненную с возможностью воздействия на шибер 12 для его поджатия в одном направлении, первую и вторую камеры 22 и 23 и клапан 207, выполненный с возможностью избирательного повышения давления в камере 23 до давления текучей среды, превышающего давление окружающей атмосферы так, что суммарный момент вращения, приложенный к шиберу 12, увеличивается при увеличении суммарного давления в камерах 22 и 23. Каждая из камер 22 и 23 выполнена с возможностью восприятия давления текучей среды и расположена между корпусом 10 и наружной поверхностью шибера 12. Камера 22 сообщается с давлением на выходе насоса. Изобретение направлено на достижение требуемого расхода и давления. 3 н. и 7 з.п. ф-лы, 9 ил.
Область техники, к которой относится изобретение
Изобретение относится к шиберному насосу с объемным расширением, имеющему шибер, положение которого определяется перепадом давления между источником постоянного давления и источником переменного давления, уравновешивающим усилие пружины, приложенное к шиберу для обеспечения требуемого расхода и давления.
Уровень техники
Смазочная система двигателя сжимает и распределяет смазочную текучую среду по контурам смазки двигателя. В ней применяются ротор и шибер с множеством лопастей и полостей, которые могут изменять объем текучей среды, поступающей в контуры смазки.
Шибер эксцентрично смещен относительно ротора для создания камер для текучей среды, образованных лопастями, ротором и внутренней поверхностью шибера. Пружина сжатия устанавливает шибер таким образом, чтобы создать по умолчанию большие камеры для текучей среды. Когда двигателю требуется меньший объем смазочной текучей среды или меньшее давление смазки, создаваемое насосом, регулятор давления направляет текучую среду из выходной линии насоса в регулировочную камеру насоса. Давление в регулировочной камере поворачивает шибер, преодолевая усилие пружины, для более тесного выравнивания центров ротора и шибера, уменьшая таким образом размеры камер для текучей среды. Это приводит к уменьшению количества текучей среды, всасываемой насосом из резервуара с текучей средой и, аналогичным образом, количества текучей среды, выдаваемого насосом, что также снижает давление масла.
Существуют два пути регулирования выхода насоса. Первый путь заключается в том, чтобы направлять линейное давление в регулировочной камере через регулятор давления для снижения выхода насоса. Второй путь заключается в снятии давления в регулировочной камере через регулятор давления путем откачивания текучей среды для повышения выхода насоса.
Представительный для этой области техники патент США 4342545 (1982), выданный Шустеру, раскрывает пластинчатый насос, имеющий поворотный кольцевой элемент, которым управляют путем изменения эксцентричности между ротором и кольцом, контролируя, таким образом, объемную производительность насоса. Кольцо устанавливают на оси вращения таким образом, что его центр всегда располагается в одном квадранте относительно осей, проходящих через центр вращения и центр ротора насоса для того, чтобы постоянно поддерживать чистую силу реакции, связанную с внутренним давлением, направленную в одну сторону поворотного соединения и противоположную давлению регулирования производительности, которое прилагается к части наружной поверхности кольца, что ведет к улучшению контроля стабильности по всему диапазону производительности.
Требуется шиберный насос с объемным регулированием, имеющий шибер, положение которого регулируется перепадом давления между источником постоянного давления и источником переменного давления, уравновешивающим усилие пружины, приложенное к шиберу для достижения требуемого расхода и давления. Настоящее изобретение удовлетворяет этому требованию.
Раскрытие изобретения
Основным аспектом настоящего изобретения является создание шиберного насоса с объемным регулированием, имеющего шибер, положение которого регулируется перепадом давления между источником постоянного давления и источником переменного давления, уравновешивающим усилие пружины, приложенное к шиберу для достижения требуемого расхода и давления.
Другие аспекты изобретения будут отмечены или являются очевидными из последующего описания изобретения и прилагаемых чертежей.
Согласно изобретению предложен шиберный насос с объемным регулированием, содержащий корпус насоса, впускное и выпускное отверстия, выполненные в корпусе насоса, приводной вал, установленный с возможностью вращения в корпусе насоса, ротор, выполненный с возможностью приведения в действие приводным валом и коаксиально выровненный с ним, множество проходящих радиально лопастей, расположенных в роторе с возможностью скольжения, ось вращения, расположенную в корпусе насоса, шибер, установленный с возможностью поворота на оси вращения в корпусе насоса и имеющий центральную ось, эксцентричную относительно оси ротора, множество камер для текучей среды, образованных ротором, лопастями и шибером, которые последовательно соединены с впускным и выпускным отверстиями, пружину, выполненную с возможностью воздействия на шибер для поджатия шибера в одном направлении, первую камеру и вторую камеру, каждая из которых выполнена с возможностью восприятия давления текучей среды и расположена между корпусом насоса и наружной поверхностью шибера, причем первая камера сообщается по текучей среде с давлением на выходе насоса, и клапан, выполненный с возможностью избирательного повышения и понижения давления во второй камере.
Краткое описание чертежей
Прилагаемые чертежи, которые приведены здесь и образуют часть описания, иллюстрируют предпочтительные варианты осуществления изобретения настоящего изобретения и, вместе с описанием, служат для пояснения принципов изобретения.
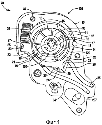
Фиг.1 представляет собой вид насоса спереди со снятой наружной крышкой;
Фиг.2 представляет собой вид насоса с пространственным разнесением деталей;
Фиг.3 представляет собой вид спереди корпуса насоса без наружной крышки, шибера, ротора и лопастей;
Фиг.4 представляет собой вид сверху/в плане ротора насоса;
Фиг.5 представляет собой вид в плане шибера насоса;
Фиг.6 представляет собой схему контура смазки насоса;
Фиг.7 представляет собой график, демонстрирующий рабочие характеристики насоса, включая производительность насоса и давление;
Фиг.8 представляет собой вид сбоку электрического клапана;
Фиг.9 представляет собой график, демонстрирующий рабочие характеристики насоса, включая производительность насоса и давление.
Подробное описание предпочтительного варианта осуществления изобретения
На фиг.1 показан вид насоса спереди со снятой наружной крышкой. Являющийся предметом изобретения насос 100 содержит корпус 10. Корпус 10 образует полость 11, в которой расположены шибер 12 и ротор 13. В роторе 13 в радиальном направлении расположено множество лопастей 14. Каждая лопасть 14 проходит радиально из прорези 15 в роторе 13. Каждая лопасть 14 может перемещаться в каждой прорези 15.
Вал 16 насоса установлен с возможностью вращения в корпусе 10. Шлицевой конец 160 вала 16 насоса взаимодействует с ротором 13. При вращении ротора 13 лопасти 14 поджимаются наружу под воздействием колец 17 управления лопастями и центробежной силы и входят во взаимодействие со скольжением с внутренней поверхностью 120 шибера 12.
Шибер 12 поворотно взаимодействует с корпусом посредством поворотного элемента 18. Шибер 12 поворачивается на поворотном элементе 18 внутри полости 11, описывая таким образом дугу, которая образует рабочий диапазон движения шибера 12.
Положение каждой лопасти 14 определяется положением шибера 12 относительно кольца 17. Кольцо 17 занимает пространство, которое определяется концами лопастей 14. Кольцо 17 является, по существу, концентричным внутренней поверхности 120.
Положение кольца 17 относительно ротора 13 определяет радиальное положение каждой лопасти 14 в каждой прорези 15, что, в свою очередь, определяет положение данного шибера 12 по сравнению с положением оси вращения ротора 13. Это отношение определяет объем каждой из камер 21 между впускным отверстием 19 и выпускным отверстием 20 при данной частоте вращения двигателя и, следовательно, данное положение шибера 12.
Корпус 12 образует пару почкообразных отверстий 19, 20, которые представляют собой соответственно впускное отверстие и выпускное отверстие насоса 100. Множество камер 21 образуется лопастями 14, ротором 13 и внутренней поверхностью 120. Камеры 21 вращаются вместе с ротором 13 и расширяются и сжимаются в процессе вращения, как это всегда происходит в шиберных насосах.
Впускное отверстие 19 принимает текучую среду из источника или резервуара, такого как система смазки двигателя, не показанная здесь, и пропускает текучую среду в камеры 21 поочередно при вращении ротора 13. Лопасти 14 перемещают текучую среду в камерах 21 от впускного отверстия 19 к выпускному отверстию 20. Как видно на фиг.1, если ротор насоса 13 вращается против часовой стрелки, камеры 21 непрерывно расширяются, образуя таким образом область с низким давлением, что вызывает поступление текучей среды в область впускного отверстия 19, и сжимаются, увеличивая таким образом давление текучей среды, что вызывает отток текучей среды из области впускного отверстия 20.
Положение шибера 12 устанавливается за счет комбинированного действия управляющего давления в каждой из двух камер, а именно камеры 22 и камеры 23, уравновешивающего усилие пружины от пружины 31. Камера 22 проходит вокруг части наружной окружности шибера 12 от уплотнительного элемента 24, расположенного в пазу 26, к уплотнительному элементу 25, расположенному в пазу 27, причем каждый выполнен в шибере 12. Каждый уплотнительный элемент 24 и 25 поджимается наружу от поверхности 28 упругим опорным элементом 29, 30 соответственно. Камера 23 проходит вокруг части наружной периферии шибера 12 от уплотнительного элемента 24 к оси вращения 18.
Пружина 31 действует в направлении, противоположном суммарному давлению текучей среды в камерах 22 и 23, так что при повышении общего давления в камерах 22 и 23, и повышении из-за этого момента вращения шибера вокруг оси вращения, шибер 12 насоса 12 будет двигаться по часовой стрелке вокруг оси вращения 18. Комбинированный момент вращения, созданный давлением в камерах 22, 23, уравновешивается силой пружины 31.
Давление текучей среды в камере 22 создается текучей средой, находящейся в предельном сообщении с выпускным отверстием 20 насоса 100 и подвергающейся поэтому давлению на выходе насоса 100, или давлению из канала обратной связи с каналом двигателя, см. фиг.5. Давление текучей среды в камере 23 создается за счет сообщения со вторым источником давления, также соединенным с выпускным отверстием 20 насоса 100. Давление текучей среды в камере 22 пропорционально давлению на выходе насоса 100. Давление текучей среды в камере 23 зависит от частоты вращения насоса 100, а именно: при определенных рабочих режимах, когда частота вращения насоса ниже заданной, давление в камере 23 автоматически сбрасывается в окружающую среду, например в масляный резервуар. При превышении заданной частоты вращения давление в камере 23 равнозначно давлению в камере 22. Его обозначают также как «точку переключения», и оно может быть задано при любой частоте вращения, в зависимости от области применения. Суммарное давление и соответственно момент вращения в камерах 22 и 23 определяют положение шибера 12. Положение шибера 12 определяет давление на выходе и расход масла в насосе.
При большинстве условий эксплуатации ось шибера 12 и, следовательно, внутренней поверхности 120, перемещается между положением 32, соответствующим условиям работы двигателя с низкой частотой вращения, и положением 33, соответствующим условиям работы двигателя с высокой частотой вращения. Когда лопасти 14 проходят путь от впускного отверстия 19 к выпускному отверстию 20, происходит переход давления в камерах 21.
Поскольку внутренняя поверхность 120 подвергается внутреннему давлению, генерирующемуся в камерах 21, шибер оказывается в процессе работы по существу разбалансированным. Чистая результирующая сила реакции, вызванная генерированием внутреннего давления, проходит через центральную ось внутренней поверхности 120. При этом принимается во внимание, что реактивные силы всегда создают направленный против часовой стрелки крутящий момент вокруг оси 18, который противоположен направленному по часовой стрелке моменту, который генерируется управляющим давлением в камерах 22 и 23.
Давление в камерах 22, 23 уравновешивает силу пружины 31 таким образом, что объемную производительность насоса и, в результате, расход, можно регулировать путем варьирования давления в камерах. Насос, являющийся предметом настоящего изобретения, контролирует как объемную производительность, так и расход масла для двух или более уровней давления на выходе на основании давления насоса на выходе или давления в канале двигателя.
Обычно требуемым уровнем давления в насосе для каждой камеры является уровень давления, который необходим для получения требуемого расхода и давления при всех оборотах двигателя и условиях нагрузки. В некоторых случаях при более низкой частоте вращения двигатель не требует высокого давления масла, поэтому приемлемым является несколько более низкое давление и поэтому снижается также величина расхода. Более низкого рабочего давления и расхода достигают за счет повышения давления в камере 23.
Требующаяся величина более низкого давления масла зависит от различных параметров двигателя, в том числе от того, является ли двигатель газовым или дизельным двигателем, от сложности двигателя, частоты вращения двигателя и нагрузки.
Двигатель, являющийся предметом изобретения, предлагает два уровня контроля. Первым является контроль давления при заданном диапазоне скоростей вращения благодаря переменному функционированию шиберного насоса. Второй основывается на способности насоса переключаться между двумя (или более) уровнями давления путем использование двух (или более) камер под давлением 22, 23, регулирующих положение шибера 12.
Крышка 70 крепится к кожуху 10 множеством крепежных средств 37. Утечка из камер 21 наружу в радиальном направлении из-под крышки 70 предотвращается благодаря контакту поверхности с поверхностью.
На фиг.2 показан вид насоса с пространственным разнесением деталей. Положение кольца 17 относительно ротора 13 определяет радиальное положение каждой лопасти 14 в каждой прорези 15, что, в свою очередь, определяет положение шибера 12 по сравнению с положением оси вращения ротора 13. Внутренний край 14а каждой лопасти 14 воздействует на наружную поверхность 17а кольца 17. Наружный край 14b каждой лопасти 14 воздействует на внутреннюю поверхность 120 шибера 12 и скользит по ней. В насосе может применяться одна пружина 31, или же в нем могут применяться, например, две пружины 31а и 31b.
На фиг.3 показан вид спереди корпуса насоса без наружной крышки, шибера, ротора и лопастей. Впускное отверстие 19 и выпускное отверстие 20 расположены в корпусе 10. Канал 34 передает давление из главного масляного канала 204 в камеру 22, см. фиг.5. Канал 35 передает давление из главного масляного канала 204 в камеру 23, см. фиг.5. Канал 34 открыт для давления на выходе насоса или давления масла в масляном канале двигателя при всех условиях работы двигателя. Давление текучей среды в канале 35 определяется положением клапана 207, см. фиг.1.
На фиг.4 показан вид сверху в плане ротора насоса. Ротор 13 содержит прорези 15, ориентированные радиально относительно наружной периферии. Лопасть 14 вставлена с возможностью скольжения в каждую прорезь 15. Приводной вал 16 входит во взаимодействие с ротором 13 посредством отверстия 36 со шлицами. Приводной вал 16 может быть также запрессован в отверстие 36. Каждая прорезь 15 имеет радиальную длину, достаточную для восприятия всего диапазона перемещения каждой лопасти 14. Во время работы насоса каждая лопасть 14 перемещается радиально на определенное расстояние, которое зависит от положения колец 17 относительно ротора 13.
На фиг.5 показан вид в плане шибера насоса. Шибер 12 содержит внутреннюю поверхность 120. Наружный край каждой лопасти 14 взаимодействует со скольжением с внутренней поверхностью 120. Внутренняя поверхность 120 является цилиндрической, но форма поверхности может быть несколько искажена для восприятия геометрической формы конструкции, например с приданием овальной или яйцевидной формы. Ось вращения 18 взаимодействует с выемкой 121. Каждый из пазов 26 и 27 содержит уплотнительные элементы 24, 25 соответственно, предназначенные для герметизации давления текучей среды в каждой камере 23, 22 соответственно. Пружина 31 воздействует на поверхность 122. Уплотнительные элементы 24, 25 могут содержать любой материал, обладающий подходящей совместимостью с рабочей текучей средой насоса, например синтетические и/или натуральные смолы.
На фиг.6 показан пример схемы контура рабочей текучей среды насоса 200. Жидкостной канал 201 соединяет выпускное отверстие 20 насоса с масляным фильтром 202, охладителем масла 203 и основным масляным каналом 204. Основной масляный канал 204 открыт для воздействия давления на выходе насоса 100 при условии, что потери на трение являются обычными для любой жидкостной системы. Основной масляный канал 204 соединяется также с масляной системой 210 двигателя. Эта система предлагается только в качестве примера и не изображает разнообразия масляных систем двигателей, в которых могут быть применены являющиеся предметом изобретения насос и система.
С основным масляным каналом 204 соединяется канал 205, который соединяется с камерой 22 через канал 34 (см. фиг.1). С каналом 205 соединяется канал 209. Канал 209 соединяется с электрическим клапаном 207, см. фиг.7. Клапан 207 используется для избирательного соединения или отсоединения канала 209 через канал 206 с каналом 35 и камерой 23 на фиг.1, с давлением текучей среды в канале 205. Клапан 207 предпочтительно расположен в корпусе 10. Клапан 207 для облегчения иллюстрации показан на фиг.5 схематически отдельно от насоса 100. Однако клапан 207 может быть также отделен от корпуса насоса 100, как схематически показано на фиг.5 для того, чтобы иметь возможность восприятия переменных физических ограничений в соответствии с пространственными требованиями к системе. Клапан 207 может также представлять собой механический клапан, известный в технике, например клапан, который регулирует давление на выходе на основании давления на входе и известен как клапан регулирования давления.
Общая сила, приложенная против пружины 31 шибером 12, является суммой моментов вращения, созданных давлением текучей среды в камере 22 и давлением текучей среды в камере 23, действие которых направлено вокруг оси вращения 18.
При скорости, равной первой рабочей скорости или ниже нее, клапан 207 открыт, позволяя, таким образом, передачу давления в канале двигателя во входную камеру 23. Давление в камере 23 и в сочетании с давлением в камере 22 вызывает поворот шибера 12 вокруг оси вращения 18 по дуге в положение, в котором момент вращения, созданный суммарным давлением в камерах 22, 23, уравновешивается силой действия пружины 31. Рабочие характеристики насоса при шибере 12, находящемся в этом положении, показаны частью А на фиг.7. Давление в камере 22 и 23 пропорционально частоте вращения насоса. При повышении частоты вращения двигателя и, следовательно, частоты вращения насоса происходит повышение давления в камерах 22, 23. При таких рабочих условиях выходом насоса являются расход и давление, которые меньше расхода и давления в насосе с закрытым клапаном 207 (давление в камере 23 снижено) при той же частоте вращения двигателя. В части А положение шибера и, следовательно, расхода и давления на выходе насоса является функцией давления в обеих камерах 22, 23.
В условиях, когда скорость превышает первую рабочую скорость, клапан 207 закрывается, вызывая, таким образом, сбрасывание давления в камере 23 до давления окружающей среды (приблизительно 1 бар). Давление в камере 22 вызывает поворот шибера 12 вокруг оси вращения 18 по дуге до положения равновесия, в котором момент вращения, созданный вращением в камере 22, уравновешивается силой пружины 31. Шибер 12 поворачивается, поскольку при увеличении частоты вращения насоса давление в камере 22 также повышается, увеличивая, таким образом, усилие, приложенное к пружине 31. Рабочие характеристики насоса с шибером 12, находящимся в этом положении, показаны в части В на фиг.7. Рабочий режим в части В может быть также описан как пассивный режим, поскольку в камере 23 давление сбрасывают до атмосферного давления и все поворотное движение и положение шибера 12 определяется уровнем повышения давления в камере 22.
В альтернативном варианте осуществления клапан 207 может быть открыт не полностью, вызывая таким образом перемещение шибера 12 в положение, являющееся промежуточным между положением А и положением В, создавая на выходе промежуточные давление и расход. Помещение клапана 207 в любое положение между полностью открытым и полностью закрытым позволяет изменять давление в камере 23, создавая, таким образом, диапазон положений шибера при данном давлении на выходе насоса.
В случае отказа клапана 207 насос будет продолжать работать в пассивном режиме (давление в камере 23 сброшено) при удовлетворении всех потребностей двигателя в масле. Пассивный режим работы еще более эффективен, чем в насосе с постоянным расходом. При работающем клапане 207 настоящее изобретение обеспечивает пошаговое уменьшение мощности относительно пассивного варианта.
На фиг.7 показан графический пример, изображающий рабочие характеристики насоса, включая расход и давление в насосе. Диапазон оборотов двигателя представлен на оси х, а диапазон давлений на выходе насоса представлен на оси y. Диапазон расходов насоса также представлен на второй оси у в литрах в минуту.
Диапазон частоты вращения двигателя составляет от 0 об/мин до 8000 об/мин. Диапазон давления на выходе составляет от 0 бар до 6,00 бар. Диапазон расхода насоса составляет от 0 литров/минуту до 90,00 литров/минуту.
В целях иллюстрации для того, чтобы продемонстрировать характеристики насоса, являющегося предметом изобретения, выбрана частота вращения двигателя приблизительно 3500 об/мин. Переход между рабочими условиями «А» и «В» изображен как «точка переключения» в центре кривых на графике.
При частоте вращения двигателя менее чем приблизительно 3500 об/мин максимальное давление на выходе насоса составляет приблизительно 2,6 бар. Максимальный расход составляет приблизительно 20,0 литров/минуту.
При частоте вращения двигателя больше, чем приблизительно 3500 об/мин, давление на выходе насоса быстро переходит к минимальному давлению на выходе, равному приблизительно 4,9 бар при частоте вращения 7500 об/мин. Величина расхода переходит на максимум, равный приблизительно 28,0 литрам/минуту при 7500 об/мин.
В точке перехода ступенчатое изменение давления составляет приблизительно 1,6 бар. Ступенчатое изменение расхода составляет приблизительно 5 л/мин.
Переход рабочих характеристик вызывается поворотом шибера 12 вокруг оси вращения 18, вызванным отключением вентиля 207, ведущим к сбросу давления в камере 23 до атмосферных условий окружающей среды. Управление клапаном 207 осуществляется электрическим сигналом, переданным, например, электронным устройством управления двигателем. После достижения заданной частоты вращения двигателя, в данном случае приблизительно 3500 об/мин, электронное устройство управления 208 (см. фиг.6) выдает на клапан 207 команду на закрытие, создавая, таким образом, повышение давления в камере 23 до уровня, равного давлению в основном масляном канале 204.
Как было описано ранее, давление в камерах 22, 23 создает момент вращения и, следовательно, силу, которая превышает сочетание силы пружины 31 и силы текучей среды в камерах 21, вызывая, таким образом, сжатие пружины 31. Это вызывает поворот шибера 12. За счет поворота по часовой стрелке и расход, и давление на выходе значительно уменьшаются при определенной частоте вращения двигателя, поскольку уменьшается объемная производительность насоса.
В целях сравнения пунктирными линями в части А на фиг.7 при частоте вращения ниже приблизительно 3500 об/мин изображается изменение давления на выходе и расхода насоса в случае, когда положение шибера 12 контролируется только одной камерой давления. В случае использования только одной камеры при относительно низких оборотах двигателя, например, лишь немногим превышающих холостой ход (около 1500 об/мин), насос должен работать при сравнительно повышенном давлении на выходе и расходе, которые в ином случае не требуются для двигателя. Такой вариант неэффективен. Насос, являющийся предметом изобретения, обеспечивает только требующуюся величину расхода и давления для эффективной работы при сниженных оборотах двигателя. Это соответствует значительной экономии энергии в системе. Однако при повышенной частоте вращения двигателя насос может быстро и точно переходить на более высокие показатели расхода и давления на выходе, необходимые для удовлетворения требований двигателя.
На фиг.8 показан вид сбоку электрического клапана. Клапан 207 связан с корпусом 10 насоса. Клапан 207 соединяется с электропроводкой двигателя или транспортного средства (не показана). Электрический соединитель (не показан) взаимодействует с клапаном 207 в гнезде 208. Когда клапан 207 выключается, в камере 23 сбрасывается давление, переводя, таким образом, насос на работу в части А. Когда клапан 207 включается, давление текучей среды передается в камеру 23 из сопла 211, вызывая, таким образом, работу насоса в части В. Для того, чтобы избежать отказа двигателя, вызванного не отвечающим требованиям давлению текучей среды при высокой частоте вращения, клапан должен быть отключен от питания, с тем, чтобы сбросить давление в камере 23. Это ведет к созданию безотказной ситуации при высокой частоте вращения, то есть в камере 23 давление сбрасывается при отказе электрической системы клапана 207.
На фиг.9 показан график, изображающий рабочие характеристики насоса, включая расход и давление в насосе. Диапазон оборотов двигателя представлен на оси х, а диапазон давлений на выходе насоса представлен на оси y. Диапазон расходов насоса также представлен на второй оси у в литрах в минуту.
Диапазон частоты вращения двигателя составляет от 0 об/мин до 8000 об/мин. Диапазон давления на выходе составляет от 0 бар до 6,00 бар. Диапазон расхода насоса составляет от 0 литров/минуту до 90,00 литров/минуту.
В целях иллюстрации для того, чтобы продемонстрировать характеристики насоса, являющегося предметом изобретения, выбрана частота вращения двигателя приблизительно 2000 об/мин. Переход между рабочими условиями А и В изображен как «точка переключения» при частоте вращения приблизительно 2000 об/мин.
В этом примере клапан 207 выключен при пуске и при частоте вращения двигателя меньше 2000 об/мин, а именно в камере 23 давление не повышено и соответствует давлению окружающей среды. При скорости вращения двигателя меньше, чем приблизительно 2000 об/мин, максимальное давление на выходе насоса (магистральное давление) равно приблизительно 3,6 бар. Максимальный расход равен приблизительно 25,0 литров/минуту.
При частоте вращения больше, чем приблизительно 2000 об/мин, давление на выходе насоса (магистральное давление) быстро переходит вниз до минимального давления на выходе, равного приблизительно 2,4 бар при частоте вращения 2000 об/мин и до 3,2 бар при частоте вращения приблизительно 7500 об/мин. Расход переходит до максимума, равного приблизительно 23,0 литров в минуту при частоте вращения 7500 об/мин.
В точке перехода ступенчатое изменение давления составляет приблизительно 1,4 бар. Ступенчатое изменение расхода составляет приблизительно 5 л/мин.
Переход рабочих характеристик вызывается поворотом шибера 12 вокруг оси вращения 18, вызванным включением клапана 207, приводящим к повышению давления в камере 23. Управление клапаном 207 осуществляется электрическим сигналом, переданным, например, электронным блоком управления двигателем. После достижения заданной частоты вращения двигателя, в данном случае приблизительно 3500 об/мин, электронный блок управления 208 (см. фиг.6) выдает на клапан 207 команду на закрытие, создавая, таким образом, повышение давления в камере 23 до уровня, равного давлению в основном масляном канале 204. В случае отказа клапана 207 давление в камере 23 должно снизиться, переводя, таким образом, насос в режим работы с высоким давлением на выходе.
Хотя здесь описана форма изобретения, специалистам в данной области техники должно быть понятно, что в конструкцию и взаимосвязь элементов могут быть внесены изменения, не выходящие за рамки сущности и объема изобретения, описанные здесь.
Формула изобретения
1. Шиберный насос с объемным регулированием, содержащий корпус насоса, впускное и выпускное отверстия в корпусе насоса, приводной вал, установленный с возможностью вращения в корпусе насоса, ротор, выполненный с возможностью приведения в действие приводным валом, множество проходящих радиально лопастей, расположенных в роторе с возможностью скольжения, ось вращения, расположенную в корпусе насоса, шибер, установленный с возможностью поворота на оси вращения и имеющий центральную ось, эксцентричную относительно оси ротора, множество камер для текучей среды, образованных ротором, лопастями и шибером, которые последовательно соединены с впускным и выпускным отверстиями, пружину, выполненную с возможностью воздействия на шибер для поджатия шибера в одном направлении, первую камеру и вторую камеру, каждая из которых выполнена с возможностью восприятия давления текучей среды и расположена между корпусом насоса и наружной поверхностью шибера, при этом первая камера сообщается с давлением на выходе насоса, и клапан, выполненный с возможностью избирательного повышения давления во второй камере до давления текучей среды, превышающего давление окружающей атмосферы так, что суммарный момент вращения, приложенный к шиберу, увеличивается при увеличении суммарного давления в первой камере и второй камере.
2. Насос по п.1, дополнительно содержащий вторую пружину, действующую параллельно с указанной пружиной.
3. Насос по п.1, в котором клапан является электрическим и выполнен с возможностью управления посредством электронного блока управления двигателем.
4. Насос по п.1, в котором расход на выходе насоса уменьшается при снижении давления во второй камере.
5. Насос по п.1, в котором давление во второй камере повышают до уровня, превышающего давление окружающей атмосферы при частоте вращения двигателя ниже заданной частоты вращения двигателя, и понижают до уровня, равного давлению окружающей атмосферы при частоте вращения двигателя, превышающей заданную частоту вращения двигателя.
6. Насос по п.1, в котором первая камера и вторая камера – обе сообщаются по текучей среде с давлением на выходе насоса.
7. Шиберный насос с объемным регулированием, содержащий корпус насоса, впускное и выпускное отверстия в корпусе насоса, приводной вал, установленный с возможностью вращения в корпусе насоса; ротор, выполненный с возможностью приведения в действие приводным валом и коаксиально выровненный с ним, множество проходящих радиально лопастей, расположенных в роторе с возможностью скольжения, ось вращения, расположенную в корпусе насоса, шибер, установленный с возможностью поворота на оси вращения в корпусе насоса и имеющий центральную ось, эксцентричную относительно оси ротора, множество камер для текучей среды, образованных ротором, лопастями и шибером, которые последовательно соединены с впускным и выпускным отверстиями, пружину, выполненную с возможностью воздействия на шибер для поджатия шибера в одном направлении, первую камеру и вторую камеру, каждая из которых сообщается по текучей среде с давлением масла на выходе насоса и расположена между корпусом насоса и наружной поверхностью шибера, и клапан, выполненный с возможностью работы на заданной частоте вращения насоса, при этом вторая камера выполнена с возможностью избирательного переключения между давлением окружающей атмосферы и давлением масла на выходе насоса так, что суммарный момент вращения, приложенный к шиберу, увеличивается при увеличении суммарного давления в первой камере и второй камере.
8. Шиберный насос с объемным регулированием, содержащий корпус насоса, впускное и выпускное отверстия в корпусе насоса, приводной вал, установленный с возможностью вращения в корпусе насоса, ротор, выполненный с возможностью приведения в действие приводным валом и коаксиально выровненный с ним, множество проходящих радиально лопастей, расположенных в роторе с возможностью скольжения, ось вращения, расположенную в корпусе насоса, шибер, установленный с возможностью поворота на оси вращения в корпусе насоса и имеющий центральную ось, эксцентричную относительно оси ротора, множество камер для текучей среды, образованных ротором, лопастями и шибером, которые последовательно соединены с впускным и выпускным отверстиями, пружину, выполненную с возможностью воздействия на шибер для поджатия шибера в одном направлении, первую камеру и вторую камеру, каждая из которых выполнена с возможностью восприятия давления текучей среды и расположена между корпусом насоса и наружной поверхностью указанного шибера, при этом первая камера сообщается по текучей среде с давлением на выходе насоса, и клапан, выполненный с возможностью избирательного повышения и понижения давления во второй камере так, что суммарный момент вращения, приложенный к шиберу, увеличивается при увеличении суммарного давления в первой камере и второй камере.
9. Насос по п.8, в котором давление во второй камере повышают до уровня, превышающего давление окружающей атмосферы при частоте вращения двигателя ниже заданной частоты вращения двигателя, и понижают до уровня, равного давлению окружающей атмосферы при частоте вращения двигателя, превышающей заданную частоту вращения двигателя.
10. Насос по п.8, в котором давление во второй камере повышается приблизительно до давления на выходе насоса.
РИСУНКИ
|
|