|
|
(21), (22) Заявка: 2009103596/11, 03.02.2009
(24) Дата начала отсчета срока действия патента:
03.02.2009
(46) Опубликовано: 10.08.2010
(56) Список документов, цитированных в отчете о поиске:
RU 2319657 С2, 20.03.2008. RU 38747 U1, 10.07.2004. RU 41301 U1, 20.10.2004. RU 54368 U1, 27.06.2006.
Адрес для переписки:
454119, г.Челябинск, ул. Машиностроителей, 10Б, НПП “Резонанс”, В.А. Коровину
|
(72) Автор(ы):
Коровин Владимир Андреевич (RU), Коровин Константин Владимирович (RU)
(73) Патентообладатель(и):
Общество с ограниченной ответственностью “Научно-производственное предприятие “Резонанс” (RU)
|
(54) СПОСОБ БЕЗОПАСНОГО УПРАВЛЕНИЯ ГРУЗОПОДЪЕМНЫМ КРАНОМ
(57) Реферат:
Изобретение относится к способу безопасного управления грузоподъемным краном. Способ заключается в предварительном задании предельно допустимых значений параметров, характеризующих нагрузку, и/или пространственное положение стрелы крана и/или грузозахватного органа. Измерение в процессе работы грузоподъемного крана прямым или косвенным методом значений указанных параметров. Прекращение выполнения команды машиниста крана на изменение пространственного положения стрелы и/или грузозахватного органа или наложения ограничения на работу привода из условия предотвращения превышения измеренного значения его предельно допустимого значения. Согласно способу в зависимости от измеренного значения одного параметра, характеризующего нагрузку и/или пространственное положение стрелы и/или грузозахватного органа крана, дополнительно осуществляют изменение предельно допустимого значения, по меньше мере, одного другого параметра, характеризующего эту нагрузку или это пространственное положение. Достигается повышение безопасности работы грузоподъемного крана. 12 з.п. ф-лы, 1 ил.
Техническое решение относится к средствам управления и обеспечения безопасной работы грузоподъемных кранов.
Известен способ управления грузоподъемным краном путем установки предельно-допустимых уровней нагрузки для различных значений угла наклона и поворота его стрелы, контроля в процессе работы крана текущих значений этих параметров, сравнения текущего значения нагрузки с пороговым уровнем для текущего положения стрелы и последующего формирования предупреждающих сигналов и сигналов управления исполнительными устройствами крана в зависимости от результатов этого сравнения [1].
В этом техническом решении обеспечивается управление грузоподъемным краном с реализацией его зашиты от перегрузки, в том числе с учетом различной продольной и поперечной устойчивости крана. Однако при этом не обеспечивается защита крана от столкновений его стрелы с препятствиями (координатная защита).
Более совершенным является способ безопасного управления грузоподъемным краном путем предварительного задания предельно допустимых значений параметров, характеризующих нагрузочные и скоростные параметры работы крана, условия работы крана и его техническое состояние, а также ограничений на работу приводов крана, их запоминания, измерения в процессе работы грузоподъемного крана указанных параметров, и последующего прекращения выполнения команды машиниста крана на управление краном или наложения ограничения на выполнение этой команды в зависимости от заданного ограничения на работу соответствующего привода крана из условия предотвращения превышения измеряемым параметром работы крана его предельно допустимого значения [2].
Наложение ограничений на работу крана путем корректировки команд машиниста, а также введение запрета на их выполнение, в этом техническом решении осуществляется только после достижения параметров работы и состояния крана их предельных значений. В результате этого не обеспечивается заблаговременное (предупреждающее) блокирование команд машиниста или наложение на них ограничений, что предопределяет пониженную безопасность работы крана.
Техническим результатом заявленного способа является повышение безопасности работы грузоподъемного крана.
В способе безопасного управления грузоподъемным краном путем предварительного задания предельно допустимых значений параметров, характеризующих нагрузку, пространственное положение его стрелы и/или грузозахватного органа, а также, по меньшей мере, одного предельно допустимого значения параметра условий работы крана и/или его технического состояния и, по меньшей мере, одного ограничения на работу привода крана, их запоминания, измерения в процессе работы грузоподъемного крана прямым или косвенным методом указанных параметров, и последующего прекращения выполнения команды машиниста крана на изменение пространственного положения стрелы и/или грузозахватного органа или наложения ограничения на выполнение этой команды в зависимости от заданного ограничения на работу соответствующего привода крана, направленного на предотвращение превышения измеренного значения, по меньшей мере, одного параметра его предельно допустимого значения, этот технический результат достигается за счет того, что в зависимости от измеренного значения какого-либо параметра дополнительно осуществляют изменение предельно допустимого значения, по меньшей мере, одного другого параметра и/или ограничения на работу привода крана, причем это изменение осуществляют из условия обеспечения безопасной работы крана с учетом условий его работы и/или технического состояния.
Кроме того, для достижения указанного технического результата в предложенном способе, в частности:
– осуществляют изменение ограничений на работу приводов крана и предельно допустимых значений параметров с учетом динамических параметров работы крана;
– при увеличении/уменьшении измеренного значения параметра, характеризующего нагрузку крана, соответственно увеличивают/уменьшают значение, по меньшей мере, одного предельно допустимого значения параметра пространственного положения стрелы и/или грузозахватного органа, характеризующего минимальное расстояние до препятствия, заданного при реализации защиты от столкновений;
– изменяют предельно допустимое значение параметра, характеризующего нагрузку или пространственное положение груза или стрелы грузоподъемного крана, в зависимости от величины измеренного значения параметра, характеризующего условия работы крана или его технического состояние, соответственно из условия обеспечения устойчивости крана против опрокидывания или предотвращения столкновения груза или стрелы с препятствием, причем при приближении нагрузки к предельно допустимой или при приближении стрелы к препятствию устанавливают ограничение на работу привода крана в зависимости от указанной измеренной величины из условия разрешения или запрета совмещения работы отдельных приводов, и/или последовательности работы приводов, и/или снижения скорости или ускорения перемещения груза или стрелы. При этом при значениях величины измеренного значения параметра, характеризующего ухудшение условий работы крана или его технического состояния, запрещают совмещение работы отдельных приводов, устанавливают наиболее безопасную последовательность их работы и/или снижают скорость или ускорение привода;
– в качестве параметров условий работы крана принимают скорость ветра, направление ветра, продольный или поперечный уклон рабочей площадки, наличие утечки газа или нефтепродуктов, температуру окружающей среды или освещенность места производства работ;
– в качестве параметров технического состояния крана принимают температуру или давление смазки его механизмов или приводов, температуру или давление рабочей жидкости в гидросистеме, электрическое напряжение или ток в силовой или управляющей цепи, люфты или зазоры в подвижных соединениях, уровень шума или вибраций узлов и агрегатов, деформацию узлов и деталей крана под воздействием нагрузок, коэффициент полезного действия приводов или скорость их выходных элементов (валов, штоков) при установленных значениях нагрузок приводов и подводимой к ним мощности;
– в зависимости от величины и направления ветра из условия обеспечения устойчивости крана против опрокидывания изменяют предельно допустимое значение параметра, характеризующего нагрузку на кран, а ограничение на работу привода крана устанавливают из условия запрета совмещения работы отдельных приводов и/или снижения скорости перемещения груза при приближении нагрузки к предельно допустимой и при увеличении ветровой нагрузки рабочего состояния крана со стороны противовеса;
– изменяют предельно допустимое значение какого-либо параметра, характеризующего пространственное положение стрелы крана, в зависимости от величины и направления ветра из условия предотвращения столкновения стрелы с препятствием, а ограничение на работу привода перемещения стрелы устанавливают из условия запрета совмещения работы отдельных приводов и/или снижения скорости ее перемещения при приближении стрелы к препятствию и при увеличении ветровой нагрузки на кран в сторону препятствия;
– формируют команду перевода крана в нерабочее состояние, по которой осуществляют растормаживание привода поворота крана и переводят его в режим флюгера, либо автоматически включают привод поворота крана и приводят его в положение максимальной собственной устойчивости к опрокидыванию под действием ветровой нагрузки, причем за положение максимальной собственной устойчивости принимают положение крана с ориентацией его стрелы по направлению ветра или против него;
– в процессе перевод крана в нерабочее состояние осуществляют контроль его приближения к препятствиям и для предотвращения столкновения с ними стрелы крана осуществляют включение тормоза или соответствующее управление приводом поворота.
Благодаря указанным отличительным признакам в предложенном способе управления осуществляется заблаговременное упреждающее изменение предельно допустимых параметров работы крана и ограничений на работу его приводов в зависимости от измеренных значений параметров работы крана, условий и/или технического состояния крана. В отличие от известных технических решений в предложенном способе, например, обеспечивается коррекция параметров координатной защиты крана (коррекция безопасных расстояний до препятствий) в зависимости от текущей нагрузки крана. При усилении ветра, при ухудшении освещенности рабочей площадки, при отклонении давления в гидросистеме или напряжения питания от номинального значения обеспечивается упреждающее снижение допустимой нагрузки на кран, корректировка параметров координатной защиты или запрет совмещения работы приводов крана.
Учет множества этих факторов в их взаимосвязи обеспечивает повышение безопасности работы крана.
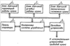
На чертеже представлена упрощенная схема системы безопасного управления грузоподъемным краном, реализующая предложенный способ.
Система содержит контроллер управления грузоподъемным краном (цифровой вычислительный блок, центральный процессор и т.п.) 1, выполненный на основе микроконтроллера, к которому посредством отдельных проводов, мультиплексного канала обмена данными (CAN, LIN, RS-232C и т.п.) или беспроводного канала подключены блок датчиков параметров работы крана 2, блок датчиков параметров условий работы крана 3, блок датчиков технического состояния крана 4, панель оператора (блок управления и отображения информации, блок индикации, контрольная панель и т.п.) 5 и выходное устройство 6, соединенное с исполнительными устройствами приводов крана.
Блок датчиков параметров работы крана 2 включает в себя датчики, характеризующие нагрузку и пространственное положение крана и его оборудования. В общем случае система содержит датчики длины и угла наклона стрелы (датчик вылета), датчик нагрузки крана, определяющий вес груза на крюке (датчик усилия в стреловом или грузовом канате или датчики давления в гидроцилиндре подъема стрелы), датчик горизонтального передвижения крана по рельсовому пути, датчик высоты подъема крюка, датчик угла поворота крана вокруг собственной вертикальной оси (датчик азимута) и т.д.
Блок датчиков условий работы крана 3 может включать в себя датчики скорости и направления ветра, продольного и поперечного угла наклона рабочей площадки, концентрации газа или паров нефтепродуктов, температуры окружающей среды, наличия или интенсивности дождя или тумана, атмосферного давления, освещенности места производства работ (освещенности рабочей площадки, подстрелового пространства и т.д.).
Блок датчиков параметров технического состояния крана 4 может включать в себя, в частности, датчики температуры и давления смазки отдельных механизмов и приводов крана, температуры охлаждающей жидкости двигателя, температуры и давления рабочей жидкости в гидросистеме, электрического напряжения или тока в силовой или управляющей цепи, люфтов или зазоров в подвижных соединениях, уровня (интенсивности) шума или вибраций узлов и агрегатов, угловых или линейных скоростей и иных параметров работы приводов, позволяющих вычислить их КПД, деформаций узлов или деталей крана под воздействием нагрузки и т.д.
Контроллер системы управления 1 выполнен на основе микроконтроллера и содержит энергонезависимую (Flash) память программ, память данных, энергонезависимую память регистратора параметров, часы реального времени, интерфейсные устройства и т.д.
Панель оператора 5 содержит органы управления системой (кнопки, клавиши), индикаторы (светодиодные, символьный или графический жидкокристаллический дисплей и т.п.) и звуковой или речевой сигнализатор.
Выходное устройство 6 содержит силовые ключи, выполненные в виде электромагнитных реле или силовых микросхем, и соединено с контроллером 1 при помощи отдельных проводов или мультиплексного канала обмена данными. Его выходы подключены к исполнительным устройствам приводов, в качестве которых могут использоваться, в частности, электромагнитные пускатели или электромагнитные клапаны, включенные в гидравлическую или электрическую систему крана. Выходное устройство 6 может быть выполнено автономным или объединенным с контроллером 1. Если система имеет общий мультиплексный канал обмена данными, то выходное устройство 6 может быть выполнено на основе микроконтроллера и подключено к этому мультиплексному каналу аналогично подключению датчиков 2, 3 и 4.
Техническую сущность предложенного способа можно пояснить на примере работы реализующей его системы управления.
Перед началом работы грузоподъемного крана крановщик (оператор), в случае необходимости, при помощи органов управления, расположенных на панели оператора 5, осуществляет ввод в контроллер 1 параметров, определяющих режимы работа крана – положение его опор, кратность запасовки грузового полиспаста, наличие, длину и угол наклона гуська и т.д. Введенные параметры сохраняются в энергонезависимом блоке памяти контроллера 1.
Параметры зоны предельно допустимых положений грузоподъемного (стрелового) оборудования (стрелы и/или грузозахватного органа) крана вводятся при задании крановщиком или оператором-наладчиком параметров координатной защиты при помощи органов управления с панели оператора 5 и также сохраняется в энергонезависимой памяти.
Предельно допустимые значения параметров, характеризующих нагрузку крана, например, в виде его грузовых характеристик, записываются и хранятся в памяти контроллера 1.
До начала работы крана в эту память записываются также предельно допустимые значения одного или нескольких параметров условий работы крана и его технического состояния, величины которых определяются при проектировании крана или экспериментальным (опытным) путем. К ним относятся максимально допустимая скорость ветра, минимальная температура окружающей среды, максимальные углы наклона рабочей площадки, максимальная интенсивность снега, дождя или тумана, минимально допустимая освещенность места производства работ, максимальная температура и минимальное давление смазки отдельных механизмов и приводов крана, максимальная температура охлаждающей жидкости двигателя, максимальная температура и минимальное или максимальное давление рабочей жидкости в гидросистеме, минимально или максимально допустимое значение электрического напряжения или тока в силовой или управляющей цепи, максимальный уровень шума или вибраций узлов и агрегатов и т.д. При достижении или превышении этих величин работа крана запрещена.
Одновременно расчетным, экспериментальным (опытным) путем или путем экспертных оценок определяются ограничения на работу приводов грузоподъемного крана из условия обеспечения безопасности его работы и производительности выполнения грузоподъемных работ. Эти ограничения определяются в виде логических условий разрешения включения или отключения (блокирования) работы приводов, требований к последовательности включения (к приоритету) работы приводов, в виде численных значений параметров работы крана, условий его работы и параметров технического состояния, при которых начинают действовать (активируются) эти ограничения, либо в виде коэффициентов функциональных зависимостей, описывающие условия введения и интенсивность этих ограничений. Величины (параметры), логические условия и характеристики ограничения на работу приводов грузоподъемного крана также записываются в память контроллера системы управления 1 и используются в программе его работы.
Управление грузоподъемным краном осуществляется крановщиком путем перемещения органов управления (рукояток, рычагов и т.п.), например гидравлическими распределителями крана, в соответствующих направлениях. Для осуществления какого-либо движения крана необходимо как наличие управляющего воздействия крановщика, так и отсутствие блокирования приводов крана со стороны выходного устройства 6.
Контроллер 1, работая по программе, определенной при проектировании системы безопасного управления и предварительно записанной в памяти его микроконтроллера, с помощью датчиков 2, 3 и 4 реализуются каналы измерения параметров работы крана, характеризующие его нагрузку и пространственное положение, а также параметров, характеризующих условия работы крана и его техническое состояние.
После получения информации от датчиков 2, 3 и 4 микроконтроллер по известным функциональным зависимостям определяет текущую нагрузку крана и положение его грузоподъемного (стрелового) оборудования. При необходимости, для определения текущей нагрузки крана и/или текущего пространственного положения его стрелы или грузозахватного органа, с использованием математических моделей осуществляются необходимые преобразования сигналов, поступающих от датчиков 2. Это имеет место в случае, когда текущая нагрузка крана и/или положение его стрелы или грузозахватного органа измеряются косвенным образом, например, при определении нагрузки стрелового гидравлического крана по давлениям в штоковой и поршневой полостях гидроцилиндра подъема стрелы.
Далее контроллер 1 осуществляет сравнение текущей нагрузки (массы поднимаемого груза или грузового момента) крана с предельно-допустимым значением нагрузки, а также сравнение фактического положения грузоподъемного оборудования с зоной допустимых положений стрелы и/или грузозахватного органа по координатной защите.
При отсутствии перегрузки крана и при нахождении его стрелы и грузозахватного органа в зоне допустимых положений по координатной защите, а также при удовлетворительных внешних условиях работы крана и при его нормальном техническом состоянии контроллер 1 формирует сигналы на выходное устройство 6, разрешающие работу приводов, и соответственно выполнение грузоподъемных операций.
Одновременно контроллер 1, используя массив данных, полученных от датчиков 2, 3 и 4, и записанную в его памяти информацию об ограничениях на работу приводов, посредством передачи сигналов на выходное устройство 6 формирует эти ограничения в соответствии с предварительно записанной программой работы его микроконтроллера. В результате этого осуществляется необходимое блокирование команд крановщика по управлению краном, разрешение их прохождения или изменения каких-либо параметров этих команд, например ограничение скоростей или ускорений работы отдельных приводов.
При этом, в частности, осуществляется:
– изменение предельно допустимого значения одного параметра работы крана в зависимости от текущего значения другого параметра работы крана (например, увеличение минимально допустимого расстояния до препятствия при реализации координатной защиты при увеличении нагрузки крана);
– изменение одного предельно допустимого значения параметра работы крана в зависимости от текущего значения другого параметра работы крана и ограничения на работу привода (например, одновременно осуществляется как увеличение минимально допустимого расстояния до препятствия при реализации координатной защиты при увеличении нагрузки крана, так и заблаговременное снижение скорости перемещения стрелы при приближении к границе допустимого расстояния до препятствия);
– изменение какого-либо предельно допустимого значения параметра работы крана в зависимости от текущего значения параметра, характеризующего условия работы крана (например, уменьшение максимально допустимой нагрузки крана при увеличении скорости ветра, увеличение минимально допустимого расстояния до препятствия при увеличении скорости ветра и снижении освещенности рабочей площадки и т.д.), или от технического состояния крана.
В любом случае контроллер 1 при выявлении условий работы крана, не соответствующих требованиям безопасности, накладывает ограничения на выполнение текущих команд. Например, при подъеме и перемещении груза повышенной массы или при сильном ветре вводятся ограничения, позволяющие выполнять работу механизма подъема груза и перемещения стрелы крана с пониженной скоростью или с ограниченным ускорением. Одновременно в этом случае могут устанавливаться более жесткие ограничения по параметрам координатной защиты, поскольку остановка груза повышенной массы при сильном ветре требует увеличения пути торможения груза для предотвращения его столкновения с препятствиями.
Аналогичным образом при реализации функций безопасного управления краном в системе могут использоваться различные комбинации указанных видов параметров работы крана, условий его работы и технического состояния, а также различные виды ограничений на работу проводов. В любом варианте реализации этой системы изменение предельно допустимого значения какого-либо параметра или ограничения на работу привода осуществляется контроллером 1 по записанной в нем программе, реализующей алгоритм работы этой системы, заранее определенный из условия обеспечения безопасной работы крана при выполнении определенных операций подъема и перемещения груза.
Контроль направления и силы ветра может быть использован для приведения грузоподъемного крана в наиболее безопасное нерабочее состояние, соответствующее максимальной собственной устойчивости крана. Это осуществляется контролером 1 путем включения привода поворота крана или в пассивном режиме – путем перевода крана в режим «флюгера».
В процессе управления грузоподъемным краном наиболее важные параметры его работы дополнительно могут записываться в реальном времени в память регистратора параметров с возможностью считывания в случае необходимости, а также отображаться на дисплее панели оператора 5.
Источники информации
1. SU 1654256 A1, МПК5 B66C 23/90, 07.06.1991.
2. RU 2319657 C1, МПК8 B66C 13/18, 23/88, 23/90, 20.03.2008.
Формула изобретения
1. Способ безопасного управления грузоподъемным краном путем предварительного задания предельно допустимых значений параметров, характеризующих нагрузку, и/или пространственное положение его стрелы и/или грузозахватного органа, измерения в процессе работы грузоподъемного крана прямым или косвенным методом значений указанных параметров, и последующего прекращения выполнения команды машиниста крана на изменение пространственного положения стрелы и/или грузозахватного органа или наложения ограничения на работу привода из условия предотвращения превышения измеренного значения параметра его предельно допустимого значения, отличающийся тем, что в зависимости от измеренного значения одного параметра, характеризующего нагрузку, и/или пространственное положение стрелы и/или грузозахватного органа крана, дополнительно осуществляют изменение предельно допустимого значения, по меньшей мере, одного другого параметра, характеризующего эту нагрузку или это пространственное положение, причем это изменение осуществляют из условия обеспечения безопасной работы крана.
2. Способ по п.1, отличающийся тем, что при увеличении или уменьшении измеренного значения параметра, характеризующего нагрузку крана, осуществляют соответственно увеличение или уменьшение, по меньшей мере, одного предельно допустимого значения параметра пространственного положения стрелы и/или грузозахватного органа, характеризующего минимальное заданное расстояние до препятствия при реализации защиты от столкновений.
3. Способ по п.1, отличающийся тем, что дополнительно задают и запоминают предельно допустимое значение, по меньшей мере, одного параметра, характеризующего условия работы крана и/или его техническое состояние, измеряют в процессе работы грузоподъемного крана прямым или косвенным методом значение этого параметра и в зависимости от результата этого измерения дополнительно осуществляют изменение предельно допустимого значения, по меньшей мере, одного параметра, характеризующего нагрузку и/или пространственное положение его стрелы и/или грузозахватного органа, или, по меньшей мере, одного ограничения на работу привода крана, причем это изменение осуществляют из условия обеспечения безопасной работы крана.
4. Способ по п.1, отличающийся тем, что указанное изменение ограничения на работу привода крана или предельно допустимого значения параметра осуществляют с учетом динамических параметров работы крана.
5. Способ по п.3 или 4, отличающийся тем, что предельно допустимое значение параметра, характеризующего нагрузку или пространственное положение груза или стрелы грузоподъемного крана, изменяют в зависимости от величины измеренного значения параметра условий работы крана или его технического состояния соответственно из условия обеспечения устойчивости крана против опрокидывания или предотвращения столкновения груза или стрелы с препятствием, причем при приближении нагрузки к предельно допустимой или при приближении стрелы к препятствию устанавливают ограничение на работу привода крана в зависимости от указанной измеренной величины из условия разрешения или запрета совмещения работы отдельных приводов и/или последовательности работы приводов, и/или снижения скорости или ускорения перемещения груза или стрелы, при этом при значениях величины измеренного значения параметра, характеризующего ухудшение условий работы крана или его технического состояния, запрещают совмещение работы отдельных приводов и/или устанавливают наиболее безопасную последовательность их работы, и/или снижают скорость или ускорение привода.
6. Способ по п.3 или 4, отличающийся тем, что в качестве одного из параметров условий работы крана принимают скорость ветра, направление ветра, температуру окружающей среды, наличие или интенсивность дождя или тумана, продольный или поперечный уклон рабочей площадки, наличие утечки газа или нефтепродуктов, атмосферное давление или освещенность места производства работ.
7. Способ по п.3 или 4, отличающийся тем, что в качестве одного из параметров технического состояния крана принимают температуру или давление смазки его механизма или привода, температуру или давление рабочей жидкости в гидросистеме, температуру охлаждающей жидкости двигателя, электрическое напряжение или ток в силовой или управляющей цепи, люфт или зазор в подвижном соединении, уровень шума или вибрации узла или агрегата, коэффициент полезного действия привода или скорость его выходного элемента при установленном значении нагрузки привода и подводимой к нему мощности или деформацию узла или детали крана под воздействием нагрузки.
8. Способ по п.3 или 4, отличающийся тем, что предельно допустимое значение параметра, характеризующего нагрузку крана, изменяют в зависимости от величины и направления ветра из условия обеспечения устойчивости крана против опрокидывания, а ограничение на работу привода крана устанавливают из условия запрета совмещения работы отдельных приводов и/или снижения скорости перемещения груза при приближении нагрузки к предельно допустимой и при увеличении ветровой нагрузки рабочего состояния крана со стороны противовеса.
9. Способ по п.3 или 4, отличающийся тем, что предельно допустимое значение параметра, характеризующего пространственное положение стрелы крана, изменяют в зависимости от величины и направления ветра из условия предотвращения столкновения стрелы с препятствием, а ограничение на работу привода перемещения стрелы устанавливают из условия запрета совмещения работы отдельных приводов и/или снижения скорости ее перемещения при приближении стрелы к препятствию и при увеличении ветровой нагрузки на кран в сторону препятствия.
10. Способ по одному из пп.1-4, отличающийся тем, что дополнительно формируют команду перевода крана в нерабочее состояние, по которой автоматически включают привод поворота крана и приводят его в положение максимальной собственной устойчивости, характеризующейся максимальной способностью крана противостоять опрокидыванию под действием ветровой нагрузки.
11. Способ по п.10, отличающийся тем, что положение максимальной собственной устойчивости принимают соответствующим ориентации стрелы крана или по направлению ветра или против него.
12. Способ по п.10, отличающийся тем, что установку крана в положение его максимальной собственной устойчивости осуществляют с учетом допустимых значений параметров, характеризующих пространственное положение его стрелы из условия предотвращения ее столкновения с препятствием в процессе этой установки.
13. Способ по одному из пп.1-4, отличающийся тем, что дополнительно формируют команду перевода крана в нерабочее состояние, по которой осуществляют растормаживание привода поворота крана, переводят его в режим «флюгера».
14. Способ по п.12, отличающийся тем, что в процессе поворота крана в режим «флюгера» осуществляют измерение параметров, характеризующих пространственное положение его стрелы и в случае необходимости осуществляют включение тормоза привода поворота крана из условия предотвращения столкновения стрелы с препятствием.
РИСУНКИ
|
|