|
|
(21), (22) Заявка: 2008125161/09, 20.02.2006
(24) Дата начала отсчета срока действия патента:
20.02.2006
(30) Конвенционный приоритет:
29.12.2005 US 11/321,705
(43) Дата публикации заявки: 27.12.2009
(46) Опубликовано: 20.06.2010
(56) Список документов, цитированных в отчете о поиске:
GB 2288291 A, 11.10.1995. RU 2264019 C2, 10.11.2005. WO 2004100103 A1, 18.11.2004. US 6760566 A, 06.10.2004. US 2005184856 A, 25.08.2005.
(85) Дата перевода заявки PCT на национальную фазу:
20.06.2008
(86) Заявка PCT:
JP 2006/303502 20060220
(87) Публикация PCT:
WO 2007/074541 20070705
Адрес для переписки:
129090, Москва, ул. Б.Спасская, 25, стр.3, ООО “Юридическая фирма Городисский и Партнеры”, пат.пов. Ю.Д.Кузнецову, рег. 595
|
(72) Автор(ы):
НЕЛЬСОН Марк Е. (JP), ИСТХАМ В. Брайант (JP), СИМИСТЕР Джеймс Л. (JP)
(73) Патентообладатель(и):
ПАНАСОНИК ЭЛЕКТРИК ВОРКС КО., ЛТД. (JP)
|
(54) СИСТЕМЫ И СПОСОБЫ ДЛЯ ИЗБИРАТЕЛЬНОГО УПРАВЛЕНИЯ ЭЛЕКТРИЧЕСКИМИ РОЗЕТКАМИ С ИСПОЛЬЗОВАНИЕМ ОПРЕДЕЛЕНИЯ ПРОФИЛЯ МОЩНОСТИ
(57) Реферат:
Раскрыта система для избирательного управления электрическими розетками с использованием определения профиля мощности. Множество электрических розеток, каждая из которых содержит гнездо (124) электропитания, допускающее прием штепселя (102), идентификацию (116) розетки и выключатель, причем, когда выключатель находится в первом положении, никакой энергии нет в наличии в розетке электропитания, а когда выключатель во втором положении, энергия имеется в наличии в гнезде электропитания. Контроллер (222) находится на электронной связи с множеством электрических розеток. Контроллер включает в себя процессор и память на электронной связи с процессором. Контролер также включает в себя профили (1020) и действует, чтобы принимать данные с электрической розетки из множества электрических розеток. Устройство или класс устройства идентифицируется на основании принятых данных. Профиль мощности идентифицируется на основании принятых данных. Предпринимается действие на основании профиля мощности. Технический результат – повышение качества управления мощностью. 2 н. и 17 з.п. ф-лы, 17 ил.
ОБЛАСТЬ ТЕХНИКИ
Настоящее изобретение в целом относится к электротехнической технологии. Более точно настоящее изобретение относится к усовершенствованным системам и способам для избирательного управления электрическими розетками с использованием определения профиля мощности.
УРОВЕНЬ ТЕХНИКИ
Большинство домов включают в себя по меньшей мере одну электрическую розетку, которая выдает электричество, необходимое для приведения в действие бытовых электроприборов, телевизионных приемников, компьютеров и т.п. Стандартная электрическая розетка в Соединенных Штатах включает в себя два вертикальных щелевых гнезда и круглое отверстие, центрированное ниже этих двух щелевых гнезд. Левое вертикальное щелевое гнездо является щелевым гнездом «нейтрали» и является слегка большим, чем правое вертикальное щелевое гнездо, которое является щелевым гнездом «под напряжением». Отверстие между двумя щелевыми гнездами обозначается как «земля».
Каждая из этих электрических розеток присоединена к домашнему прерывателю цепи проводом. Прерыватель цепи является защитным элементом, который отсекает подачу энергии на электрическую розетку, когда электрический ток возрастает выше определенного порогового значения. Например, если провод помещен в щелевое гнездо под напряжением и щелевое гнездо нейтрали, могла бы быть огромная величина тока, протекающего по проводу. Прерыватель цепи обнаружил бы этот выброс тока и начал отсекать подачу энергии на электрическую розетку, для того чтобы предотвратить возгорание или другие опасные воздействия. Однако до тех пор, пока протекание тока не проходит это пороговое значение, электрическая розетка имеет постоянную подачу энергии.
Электричество, выдаваемое на электрической розетке, не начинает протекать до тех пор, пока нет полного соединения от щелевого гнезда под напряжением до щелевого гнезда нейтрали. Например, когда бытовой электроприбор, такой как пылесос, включается в электрическую розетку, соединение является полным. Электричество протекает из щелевого гнезда под напряжением, через пылесос для приведения в действие электродвигателя, и возвращается в щелевое гнездо нейтрали. Дополнительный пример может включать в себя электролампу, которая включена в розетку. Электричество будет протекать из щелевого гнезда под напряжением через нить накала и возвращаться в щелевое гнездо нейтрали, создавая свет в процессе.
Потребляемая мощность различными устройствами может становиться существенным расходом для людей и коммерческих предприятий. Лампы могут быть оставлены включенными в пустой комнате, неэффективные нагреватели могут потреблять больше энергии, чем необходимо, и т.п. Подобным образом, многие люди забывают выключать приборы, когда они завершили их использование. Эти приборы продолжают потреблять энергию, когда они оставлены без присмотра. Кроме того, современные электрические сети также вызывают неудобства, когда они выключают взятые в целом цепи вследствие перегрузки. Прекращение подачи электроэнергии может вызывать даже повреждение компьютерных систем и другого электрического оборудования.
Почти все родители малолетних детей в некоторый момент обеспокоены о безопасности своих детей вблизи электрических розеток в доме. Розетки обычно устанавливаются на высоте или около уровня глаз детей, а любознательность детей тянет их исследовать. Ребенок может вставить предмет в щелевые гнезда розетки и выполнить соединение между щелевым гнездом под напряжением и щелевым гнездом нейтрали. Электричество, в таком случае, может протекать через ребенка. Результаты поражения электрическим током от этих электрических розеток могут быть фатальными. Многие из домашних травм с поражением электрическим током и шоком затрагивают детей без присмотра. Есть несколько защитных мер, имеющихся в распоряжении в области техники в настоящее время, которые могут предприниматься, чтобы избежать травмы или смерти ребенка.
Наиболее общепринятой защитной мерой является пластмассовый предохранитель розетки. Пластмассовый предохранитель включает в себя два зубца, которые втискиваются непосредственно в щелевые гнезда розетки, предотвращая вставку посторонних предметов. Однако эти пластмассовые штепсельные вставки неудобны по нескольким причинам. Они трудны для вставки и вытаскивания (благодаря конструкции). Когда кто-то желает включить что-то в электрическую розетку, он типично оставляет штепсельную вставку валяющейся где-нибудь близко к розетке, возможно на полу поблизости, где она тотчас же превращается в потенциальную опасность удушения. Пластмассовые вставки также легко потерять. Некоторые начинающие ходить дети, к тому же, могут открыть для себя, как самим удалять эти пластмассовые предохранители.
На основании данных недостатков и проблем с современными электрическими сетями в данной области техники, могло бы быть полезным, если были бы произведены усовершенствования для предоставления улучшенных способов потребления энергии, улучшенных защитных мер и улучшенных правил техники эксплуатации людьми и коммерческими предприятиями. Более точно, могло бы быть полезным подавать энергию на электрические розетки и устройства, присоединенные к электрическим розеткам, только в требуемых ситуациях.
РАСКРЫТИЕ ИЗОБРЕТЕНИЯ
Раскрыта система для избирательного управления электрическими розетками с использованием определения профиля мощности. Есть множество электрических розеток, каждая из которых содержит гнездо электропитания, допускающее прием штепселя, идентификацию розетки и выключатель, причем, когда выключатель находится в первом положении, никакая энергия недоступна в розетке электропитания, а когда выключатель во втором положении, энергия доступна в гнезде электропитания. Контроллер находится на электронной связи с множеством электрических розеток. Контроллер включает в себя процессор и память на электронной связи с процессором. Контролер также включает в себя профили мощности и действует, чтобы принимать данные с электрической розетки из множества электрических розеток. Устройство или класс устройства идентифицируется на основании принятых данных. Профиль мощности идентифицируется на основании принятых данных. Оказывается воздействие на основании профиля мощности.
В некоторых вариантах осуществления оказание воздействия может содержать запуск таймера. Оказание воздействия также может содержать отправку команды на электрическую розетку. Команда побуждает выключатель находиться в первом положении, из условия, чтобы никакая энергия не была доступна в гнезде электропитания. Команда также может побуждать выключатель находиться во втором положении, из условия, чтобы энергия была доступна в гнезде электропитания.
Электрическая розетка может включать в себя детектор сигнала для приема сигнала с элемента формирования сигнала. Детектор сигнала может быть реализован различными способами. Например, детектор сигнала может включать в себя считыватель RFID. Детектор сигнала также может включать в себя считыватель штрихового кода. Детектор сигнала также может использоваться для приема команд с контроллера.
Контроллер может включать в себя правила для определения допустимого потребления мощности устройствами. Устройство или класс устройства может сохраняться в базе данных устройств. Идентификация розетки может получаться из принятых данных. Контроллер также может запускать таймер на основании первого устройства, которое идентифицировалось, ожидать, чтобы истекало время на таймере, а затем отправлять команду на электрическую розетку, когда время истекает, которая побуждает выключатель переходить из второго положения в первое положение, из условия чтобы никакая энергия не имелась в наличии в гнезде электропитания.
Контроллер может предоставлять возможность пользовательского ввода, который должен вводиться для сохранения предпочтений пользователя и добавления новых правил. Контроллер дополнительно может включать в себя сетевой интерфейс для присоединения к компьютерной сети, для того чтобы загружать обновленные профили мощности.
Контроллер может принимать входные сигналы из многообразия источников. Например, входные сигналы могут приниматься из системы контроллера освещения, чтобы использоваться при определении следующего воздействия. Например, входные сигналы могут приниматься из системы контроллера безопасности, чтобы использоваться при определении следующего воздействия.
Также раскрыт электрический штепсельный адаптер для предоставления устройству возможности использоваться с системой для избирательного управления электрическими розетками с использованием определения профиля мощности. Адаптер включает в себя одно или более отверстий для приема одного или более контактов у штепселя. Адаптер также включает в себя элемент формирования сигнала, который вырабатывает сигнал, который должен использоваться в сочетании с электрической розеткой, которая сконфигурирована для использования с системой для избирательного управления электрическими розетками с использованием определения профиля мощности. Элемент формирования сигнала вырабатывает сигнал, который предоставляет электрической розетке или контролеру возможность идентифицировать отдельное устройство или класс устройства.
Также раскрыт контроллер для избирательного управления электрическими устройствами с использованием определения профиля мощности. Контроллер включает в себя процессор и память на электронной связи с процессором. Контроллер включает в себя интерфейс для связи с множеством электрических устройств или розеток. Контролер также включает в себя профили мощности и действует, чтобы принимать данные с электрического устройства или розетки из множества электрических устройств или розеток. Устройство или класс устройства идентифицируется на основании принятых данных. Профиль мощности идентифицируется на основании принятых данных. Оказывается воздействие на основании профиля мощности.
В некоторых вариантах осуществления данные принимаются из электрического устройства, которое не является принимающим энергию через розетку. Более того, воздействие, оказываемое на основании профиля мощности, может включать в себя затемнение света.
Раскрыта электрическая розетка для использования с системой для избирательного управления электрическими розетками с использованием определения профиля мощности. Розетка включает в себя гнездо электропитания, допускающее прием штепселя, и выключатель, который, когда в первом положении, никакая энергия не имеется в наличии в розетке электропитания, а когда выключатель во втором положении, энергия имеется в наличии в гнезде электропитания. Розетка также включает в себя идентификацию розетки. Детектор сигнала способен к детектированию сигнала из штепселя, способен к отправке сигнала и идентификации розетки в контроллер, и способен к приему команды из контроллера. Детектор сигнала находится на электрической связи с выключателем, из условия чтобы, когда детектор сигнала принимает команду выключения питания с контроллера, детектор сигнала побуждал выключатель находиться в первом положении. Когда детектор сигнала принимает команду включения питания с контроллера, детектор сигнала побуждает выключатель находиться во втором положении.
КРАТКОЕ ОПИСАНИЕ ЧЕРТЕЖЕЙ
Примерные варианты осуществления изобретения будут становиться полнее очевидными из последующего описания и прилагаемой формулы изобретения, взятых в соединении с прилагаемыми чертежами. С пониманием, что эти чертежи изображают только примерные варианты осуществления и потому не должны рассматриваться как ограничивающие объем изобретения, примерные варианты осуществления изобретения будут описаны с дополнительной спецификой и детализацией посредством использования прилагаемых чертежей, на которых:
фиг. 1 – структурная схема варианта осуществления системы для избирательного управления разъемами электропитания с использованием определения профиля мощности;
фиг. 2 – структурная схема еще одного варианта осуществления системы для избирательного управления разъемами электропитания с использованием определения профиля мощности;
фиг. 3 – структурная схема, иллюстрирующая еще один вариант осуществления системы для избирательного управления разъемами электропитания с использованием определения профиля мощности, где показаны многочисленные устройства и разъемы;
фиг. 4 иллюстрирует систему бытовых приборов, которая может быть сконфигурирована с разъемом для работы с настоящими системами и способами;
фиг. 5 иллюстрирует один из вариантов осуществления сигнала, передаваемого в разъем;
фиг. 6 иллюстрирует вариант осуществления микросхемы RFID (радиочастотной идентификации), служащей в качестве элемента формирования сигнала;
фиг. 7 иллюстрирует вариант осуществления, где штриховой код служит в качестве сигнала;
фиг. 8 – иллюстрация штепсельного адаптера;
фиг. 9 – иллюстрация еще одного варианта осуществления штепсельного адаптера;
фиг. 10 – иллюстрация одного из вариантов осуществления контроллера;
фиг. 11 – иллюстрация одного из вариантов осуществления пользовательского журнала регистрации устройств, предназначенного для записи потребляемой мощности устройства;
фиг. 12 – блок-схема последовательности операций способа, иллюстрирующая способ для управления работой контроллера;
фиг. 13 – блок-схема последовательности операций способа, иллюстрирующая один из вариантов осуществления способа для управления работой разъема;
фиг. 14 – структурная схема компонентов аппаратных средств, которые могут использоваться в варианте осуществления встроенного устройства или вычислительного устройства;
фиг. 15 – структурная схема, иллюстрирующая систему освещения, которая может использовать системы и способы, раскрытые в материалах настоящей заявки;
фиг. 16 – структурная схема, иллюстрирующая систему безопасности, которая может использовать системы и способы, раскрытые в материалах настоящей заявки; и
фиг. 17 – структурная схема, иллюстрирующая домашнюю систему, которая может использовать системы и способы, раскрытые в материалах настоящей заявки.
НАИЛУЧШИЙ ВАРИАНТ ОСУЩЕСТВЛЕНИЯ ИЗОБРЕТЕНИЯ
Различные варианты осуществления изобретения далее описаны со ссылкой на чертежи, где одинаковые номера ссылок указывают идентичные или функционально подобные элементы. Варианты осуществления настоящего изобретения, которые в общих чертах описаны и проиллюстрированы на чертежах, могли бы быть скомпонованы и сконструированы в широком многообразии разных конфигураций. Таким образом, последующее более подробное описание нескольких примерных вариантов осуществления настоящего изобретения, которые представлены на чертежах, не подразумевается ограничивающим объем изобретения, который заявлен формулой изобретения, а является представляющим только варианты осуществления изобретения.
Слово «примерный» используется в материалах настоящего изобретения, исключительно чтобы означать «служащий в качестве примера, отдельного случая или иллюстрации». Любой вариант осуществления, описанный в материалах настоящего изобретения как «примерный», необязательно должен истолковываться как предпочтительный или преимущественный над другими вариантами осуществления. Несмотря на то что различные аспекты вариантов осуществления представлены на чертежах, чертежи необязательно начерчены для представления в определенном масштабе, если не указано специально.
Многие признаки вариантов осуществления, раскрытых в материалах настоящего изобретения, могут быть реализованы в качестве компьютерного программного обеспечения, электронных аппаратных средств или комбинации обоих. Чтобы ясно проиллюстрировать эту взаимозаменяемость аппаратных средств и программного обеспечения, различные компоненты, как правило, будут описаны в показателях своих функциональных возможностей. Реализованы ли такие функциональные возможности в виде аппаратных средств или программного обеспечения, зависит от конкретного применения и проектных ограничений, накладываемых на всю систему. Квалифицированные специалисты могут реализовать описанные функциональные возможности отличающимися способами для каждого конкретного применения, но такие реализационные решения не должны интерпретироваться в качестве служащих причиной выхода из объема настоящего изобретения.
В тех случаях, когда описанные функциональные возможности реализованы в качестве компьютерного программного обеспечения, такое программное обеспечение может включать в себя любой тип компьютерной команды или выполняемого компьютером кода, расположенных в пределах устройства памяти и/или передаваемых в виде электронных сигналов по системной шине или сети. Программное обеспечение, которое реализует функциональные возможности, ассоциативно связанные с компонентами, описанными в материалах настоящего изобретения, может содержать одиночную команду или многочисленные команды и может быть распределено по нескольким разным кодовым сегментам, среди разных программ, и по нескольким устройствам памяти.
Варианты осуществления, приведенные в материалах настоящего изобретения, предлагают автоматизированные способы для сбережения электричества, повышения безопасности и повышения удобства электрических сетей в домах, коммерческих предприятиях и т.п. Системы и способы, приведенные в материалах настоящей заявки, используют сведения о каждом устройстве, включенном или присоединенном проводом к электрической сети. Интеллектуальный электрический ведущий контроллер использует эти сведения для контроля и управления поведением электрической сети.
Настоящие системы и способы могут помогать сберегать энергию. Например, контролируя потребление энергии устройством, жители могут изменять свое поведение, для того чтобы сберегать энергию. Например, если отчет показывал, что большая часть счета за электроэнергию обусловлена энергией, потребляемой старым электрическим нагревателем, использование нагревателя могло бы сокращаться, или могла бы быть куплена более новая, более эффективная модель. Подобным образом, если отчет показывал, что лампы в конкретной комнате используются в большой степени, жители могли бы нацеливать свои усилия, чтобы помнить, что следует выключать такие лампы, или, взамен, иногда использовать меньшее количество ламп.
Использование сведений о том, какие типы устройств присоединены, эта система могла бы интеллектуально сокращать или выключать питание у ламп, зарядных устройств, плойки или других приборов на основании профиля мощности для каждого устройства или класса устройств, комбинированных с предпочтениями пользователя. Например, плойка типично используется в течение 15 минут или менее. Система могла бы выключать электропитание для плойки, если она оставлена включенной на более чем 15 минут. Подобным образом, система могла бы затемнять лампы, которые были оставлены включенными в течение периода времени, и выключать их через другой период времени.
Настоящие системы и способы могли бы использоваться для повышения безопасности. Многие пожары начинаются оставленными без присмотра или неисправными электрическими приборами. Эти условия могли бы отслеживаться и отключаться этой системой. Например, допустим, что устройство обычно потребляет 50 Ватт мощности, но внезапно начинает потреблять 500 Ватт. Это могло бы указывать на короткое замыкание или другую неисправность, и система могла бы незамедлительно отсекать питание. Подобным образом, если плойка была оставлена включенной, она выключалась бы через период времени.
Настоящие системы и способы могли бы использоваться для повышения удобства. Современные электрические сети вызывают неудобства, когда они выключают взятые в целом цепи вследствие перегрузки. Прекращение подачи электроэнергии может вызывать даже повреждение компьютерных систем и другого электрического оборудования. Эти сети могли бы выключать определенные розетки и уменьшать мощность для второстепенных устройств интеллектуальным образом, вызывая меньшие электрические перерывы в работе.
Одна из задач, которую настоящим системам необходимо выполнять, состоит в том, чтобы определять, какие устройства подключены и где эти устройства подключены в электрическую сеть. Для присоединенных проводами систем, таких как печи, лампы и т. п., это узнается во время установки. Для того чтобы система работала более эффективно, эти элементы должны устанавливаться в цепях, иных, чем электрические розетки. Это предоставляет системе возможность управлять цепями, например, которые освещают общую комнату, не затрагивая ее розетки. Несколько разных технологий раскрыты в материалах настоящей заявки для идентификации конкретного устройства, которое было подключено в разъем. В одной из реализаций, микросхема RFID (радиочастотной идентификации) встроена в устройство. RFID считывается розеткой, когда устройство подключается, уникально идентифицируя устройство. В других вариантах осуществления микросхема RFID встроена в адаптер, который подключен к концу шнура «унаследованного устройства», давая возможность совместимости с системой. В еще одном варианте осуществления «сигнатура мощности» считывается в течение нескольких секунд (или некоторого периода времени) работы устройства и сопоставляется с хранимым набором сигнатур мощности (сигнатура могла бы включать в себя комбинацию тока, протекающего в зависимости от времени, и электрического «шума» в линии). Иногда это могло бы соответствовать определенному устройству, но чаще это, вероятно, могло бы соответствовать классу (или типу) устройств, каковое, все же, полезно. Другая реализация может использовать штриховой код, напечатанный или вытравленный на штепселе, который считывается розеткой. В качестве альтернативы штриховой код может быть размещен на адаптере.
Вообще говоря, системы и способы для избирательного управления отдельными разъемами или розетками питания включают в себя интеллектуальный ведущий электрический контроллер (прерыватель цепи с развитой логикой). Это могло бы быть сочетанием домашнего ПК и модифицированного прерывателя цепи, или все могло бы быть встроенным в одиночное устройство. Одиночное устройство может быть сконфигурировано для экспортирования данных и приема команд управления и конфигурации. Модифицированные разъемы или розетки питания могли бы идентифицировать каждое устройство, которое подключено к розетке.
Фиг. 1 – структурная схема варианта 100 осуществления системы для избирательного управления разъемами 104 (розетками) питания с использованием определения профиля мощности. Электрический штепсель 102 показан ближайшим к гнезду 124 электропитания разъема 104 (также известной как розетка). Контроллер 106 прерывателя цепи для избирательного управления разъемами 104 электропитания с использованием определения профиля мощности находится на электронной связи с разъемом 104. Разъем 104 присоединен к контроллеру 106 прерывателя цепи проводом 114. Контроллер 106 прерывателя цепи включает, отключает или иным образом управляет мощностью на разъеме 104 приведением в действие или выведением из работы выключателя 118 в пределах разъема 104. Провод 114 электропитания подводит питание. Выключатель 118 действует, чтобы подавать питание на гнездо 124 электропитания или отключать питание с гнезда 124 электропитания в зависимости от команд из контроллера 106 и/или любых выходных сигналов из логики 120. В некоторых вариантах осуществления реле может использоваться для выключателя.
В определенных вариантах осуществления выключатель 118 может содержать выключатель с регулятором освещенности с переменным поведением. Таким образом, возможно, что выключатель может допускать более чем просто включение и выключение устройств. С помощью выключателя с регулятором освещенности с переменным поведением может быть предусмотрено дополнительное управление.
Разъем 104 также включает в себя идентификацию 116 розетки. Например, идентификация 116 является уникальным идентификатором для каждого разъема 104, который может быть расположен в доме, коммерческом предприятии, торговом товарном складе и т.п.
Электрический разъем 104 или настенная розетка 104, показанные на фиг. 1, включает в себя одно гнездо 124, гнездо 124 электропитания. Гнездо 124 электропитания сконфигурировано для сопряжения со штепселем 102, как известно в данной области техники, чтобы подавать питание на штепсель 102.
Разные виды штепселей и гнезд могут использоваться с вариантами осуществления, приведенными в материалах настоящей заявки. Хотя варианты осуществления, приведенные в материалах настоящего изобретения, иллюстрируют американский 2-контактный штепсель, могут использоваться другие разновидности штепселей, в том числе, но не в качестве ограничения, американский 3-контактный, европейский 2-контактный, старый английский 3-контактный, французский 2-контактный, немецкий 2-контактный, израильский 2-контактный и т.п. Любая разновидность штепселя/гнезда может использоваться с вариантами осуществления, проиллюстрированными в материалах настоящего изобретения.
Разъем 104 дополнительно может включать в себя детектор 108 сигнала, который спарен с элементом 110 формирования сигнала, встроенным в устройство 112. Элемент 110 формирования сигнала передает информацию на детектор 108 сигнала. Информация может включать в себя идентификацию устройства 112 или идентификацию класса устройств, к которому принадлежит устройство 112. Например, элемент 110 формирования сигнала может передавать информацию на детектор 108 сигнала о том, что устройство является определенным бытовым электроприбором (таким как пылесос). Штепсель 102 может функционировать в качестве маломощной антенны, чтобы передавать сигнал с элемента 110 формирования сигнала на детектор 108 сигнала. Сигнал передается на детектор 108 сигнала, когда штепсель подключается к гнезду 124 электропитания разъема 104.
Если необходимо, детектор 108 сигнала может демодулировать сигнал и передавать информацию в контроллер 106 прерывателя цепи. Идентификация 116 розетки также может передаваться в контроллер 106 прерывателя цепи. Контроллер 106 прерывателя цепи становится осведомленным о типе (или классе) устройства 112, которое подключено к разъему 104. В зависимости от определенных параметров для устройства 112, контроллер 106 прерывателя цепи, в таком случае, может приводить в действие или выводить из работы подачу энергии на разъем 104.
В одном из вариантов осуществления, разъем 104 может включать в себя логику 120. Логика 120 может быть сконфигурирована для приведения в действие или выведения из работы выключателя 118 в зависимости от информации, содержащейся в сигнале 110. Логика 120 предоставляет подаче энергии возможность разрешаться или запрещаться без передачи информации касательно устройства 112 в контроллер 106 прерывателя цепи. Логика 120 также имеет некоторую ограниченную возможность обработки, но, типично, не включает в себя вычислительную мощность, обнаруживаемую в традиционных вычислительных устройствах (например, настольных компьютерах или блокнотных компьютерах).
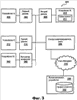
Фиг. 2 – структурная схема еще одного варианта 200 осуществления системы для избирательного управления разъемами 104 (розетками) электропитания с использованием определения профиля мощности. В варианте осуществления по фиг. 2 прерыватель 206 цепи является отдельным и обособленным от устройства 222 контроллера. Устройство 222 контроллера может включать в себя персональное вычислительное устройство. Прерыватель 206 цепи принимает информацию касательно устройства 112 до некоторой степени подобно тому, как описано на фиг. 1. Прерыватель 206 цепи передает эту информацию в устройство 222 контроллера. Устройство 222 контроллера, затем, может передавать команды на прерыватель 206 цепи, чтобы разрешать или запрещать подачу энергии на разъем 204 в зависимости от информации касательно устройства 212. Прерыватель 206 цепи и устройство 222 контроллера могут поддерживать связь беспроводным образом, из условия чтобы устройство 222 контроллера было сторонним по отношению к прерывателю 206 цепи. В дополнение устройство 222 контроллера может содержать персональный компьютер, оборудованный интерфейсной платой (не показанной на фиг. 2), через которую устройство 222 контроллера поддерживает связь с прерывателем 206 цепи и разъемами 104 питания.
Фиг. 3 – структурная схема, иллюстрирующая еще один вариант 300 осуществления системы для избирательного управления электрическими устройствами и разъемами электропитания с использованием определения профиля мощности, где показаны многочисленные устройства и разъемы. Домашняя сеть 300 включает в себя многочисленные разъемы 304, 308, 314 и многочисленные устройства 302, 310, 312. Каждый разъем в сети 300 может быть присоединен к контроллеру 306 прерывателя цепи. Этот вариант 300 осуществления иллюстрирует, что многие разъемы и многие устройства могут использоваться с системой и способами, раскрытыми в материалах настоящего изобретения. Таким образом, в доме или коммерческом здании один из вариантов осуществления может избирательно управлять разъемами электропитания с использованием определения профиля мощности.
Фиг. 3 также иллюстрирует, что настоящие системы и способы могут использоваться для управления устройствами, которые жестко присоединены проводами к дому, офису и т.п. Например, многочисленные лампы не подключаются к разъему, а непосредственно присоединены проводами для питания. В дополнение фиг. 3 также показывает, что системы также могут регулировать мощность для устройств, которое дает большее управление, чем простое включение или выключение устройства. Устройство D 340 является устройством, которое жестко присоединено проводами к дому и не подключено к разъему. Примером устройства D 340 является набор ламп в комнате. Регулятор 342 мощности помещен в сеть 300, из условия, чтобы он 342 мог управлять питанием для устройства D 340. Регулятор 342 мощности может включать в себя компоненты, подобные таковым у разъема 104, такие как ID 116, логика 120 и детектор 108 сигнала, если необходимо. Ради ясности, эти элементы не проиллюстрированы на фиг. 3. Однако регулятор 342 мощности действует по-иному, нежели выключатель 118, так как он 342 не только предоставляет возможность включения и выключения, но он также предоставляет многочисленным уровням мощности возможность выдаваться на устройство 340. Таким образом, с помощью регулятора 342 мощности возможно скорее затемнять лампы, чем просто выключать их.
Фиг. 3 дополнительно иллюстрирует, что профиль 311 мощности может быть сохранен на самом 310 устройстве. Возможно, что производители устройств или другие, могли бы закреплять профиль 311 мощности за отдельным устройством 310 на устройстве 310. С этим конкретным вариантом осуществления устройства 310, контроллер 306 прерывателя цепи может просто загружать профиль 311 с устройства 310.
Контроллер 306 прерывателя цепи может быть присоединен к сети Интернет 316. Через сеть 316 Интернет контроллер 306 прерывателя цепи может получать доступ к дополнительным вычислительным устройствам 330, которые могут быть способны поставлять дополнительные профили 332 мощности. В таком сценарии обновленные профили 332 мощности или новые профили 332 мощности для новых устройств могут загружаться и использоваться контроллером 306.
Контроллер 306 прерывателя цепи может принимать информацию из сети 316 Интернет касательно профилей мощности или сигнатур мощности для устройства A 302, устройства B 310 и устройства C 312. Профили мощности или сигнатуры мощности могут включать в себя пороговые значения мощности для каждого устройства в сети 300. Например, устройство A 302 может включать в себя обычную плойку. Контроллер 306 прерывателя цепи может принимать информацию из сети 316 Интернет, что обычная плойка не должна превышать 1000 Ватт. Если устройство A 302 является обычной плойкой и подключено к первому разъему 304, идентификация устройства A 302 передается в первый разъем 304. Первый разъем 304 передает идентификацию устройства A 302, а также идентификацию первого разъема 304, в контроллер 306 прерывателя цепи. Если устройство A 302 испытывает короткое замыкание, может быть всплеск мощности у устройства A 302, который превышает 1000 Ватт. Контроллер 306 прерывателя цепи может запрещать подачу энергии на первый разъем 304.
Контроллер 306 прерывателя цепи также может быть сконфигурирован осуществлять доступ к сети Интернет, только когда необходимо, или с определенными промежутками. Например, если контроллер 306 прерывателя цепи включал в себя все профили мощности, которые были необходимы в том месте, может не быть никакой необходимости присоединяться к сети 316 Интернет. Однако, если присоединялось новое устройство (не показано), для которого контроллер 306 прерывателя цепи не имел профиля мощности, контроллер 306 прерывателя цепи, в тот момент, может присоединяться к сети 316 Интернет и пытаться найти необходимый профиль 332 мощности или по меньшей мере обновленный набор профилей 332 мощности.
Фиг. 4 иллюстрирует систему 400 бытовых приборов, которая может быть сконфигурирована разъемом 404 для работы с настоящими системами и способами. Разъем 404 включает в себя два гнезда 424a, 424b электропитания. Провод 414 подачи энергии подает энергию в разъем 404. Система 400 иллюстрирует устройство 412, такое как бытовой тостер. Как проиллюстрировано, элемент 410a формирования сигнала может быть встроен в устройство 412. В дополнительном варианте осуществления элемент 410b формирования сигнала может быть встроен в штепсель 402. Хотя фиг. 4 иллюстрирует оба местоположения возможных элементов 410a, 410b формирования сигнала, типично, только один элемент 410 формирования сигнала будет присутствовать на или в устройстве 412. Элемент 410 формирования сигнала может передавать информацию во встроенную систему в пределах разъема 404, как описано в материалах настоящего изобретения.
Фиг. 5 иллюстрирует один из вариантов 500 осуществления сигнала 510, передаваемого в разъем 504. Как описано ранее, штепсель 502 может функционировать в качестве маломощной антенны для передачи сигнала 510. Штепсель 502 может подключаться к разъему посредством включения штепселя 502 в гнездо 524 электропитания. Сигнал 510, затем, может проходить в детектор 508 сигнала в пределах разъема 504. Детектор 508 сигнала может демодулировать сигнал 510 или иным образом интерпретировать сигнал 510. Информация, содержащаяся в сигнале 510, затем, может передаваться в контроллер прерывателя цепи (не показанный на фиг. 5) наряду с идентификацией 516 розетки.
Контроллер 106 прерывателя цепи может приводить в действие или выводить из работы выключатель 518, для того чтобы подавать или прерывать питание для гнезда 524 электропитания разъема 504. Контроллер 106 прерывателя цепи анализирует информацию, содержащуюся в сигнале 510, чтобы определить, должна ли подача энергии быть активной или неактивной в гнезде 524 электропитания. В одном из вариантов осуществления сигнал 510 может приниматься логикой 520. Логика 520 затем может разрешать или запрещать подачу энергии приведением в действие или выводом из работы выключателя 518. В некоторых вариантах осуществления логика 520 может иметь некоторые ограниченные возможности для принятия определенных решений об электропитании, но, большей частью, может полагаться на логико-информационные возможности контроллера 106 прерывателя цепи, чтобы принимать решения об электропитании.
Вообще говоря, если микросхемы RFID использовались в качестве элементов 110 формирования сигнала, модифицированным электрическим розеткам 104 потребовалось бы быть способными считывать числовой код RFID. Таковым требовалось бы работать иначе, чем традиционные считыватели RFID, которые работают беспроводным образом, поскольку они должны считывать только устройство, которое подключено. Это должно быть возможным посредством использования электрического штепселя 102 в качестве антенны, экранирующего микросхему RFID в устройстве, и использования маломощного считывателя, который использует гнездо электропитания и штепсель 102 в качестве антенны.
Фиг. 6 иллюстрирует вариант 600 осуществления микросхемы 610 RFID (радиочастотной идентификации), служащей в качестве элемента 610 формирования сигнала. Микросхема 610 RFID может быть встроена в устройство 612, из условия, чтобы сигнал, испускаемый из микросхемы 610 RFID, экранировался от считывания дополнительными разъемами. Например, устройство 612 может вставляться в гнездо 624 электропитания конкретного разъема 604. Штепсель 602 является маломощной антенной и, как только штепсель присоединен к гнезду 624 электропитания, микросхема 610 RFID испускает сигнал, который передается через штепсель 602. Если бы сигнал, испускаемый микросхемой 610 RFID, не экранировался, разъемы поблизости от площадки могли бы считывать сигнал и поставлять информацию в контроллер 106 прерывателя цепи об устройстве 612, а также идентификацию розетки для разъема, даже если устройство 612 не было включено в такой определенный разъем.
Как только устройство 612 присоединено к разъему 604, считыватель 608 RFID может принимать и демодулировать сигнал из микросхемы 610 RFID. Информация из микросхемы 610 RFID затем может передаваться в контроллер 606 прерывателя цепи по проводу 614. В дополнение к информации из микросхемы 610 RFID идентификация 616 розетки для разъема 604, который присоединен к устройству 612, также передается в контроллер 606 прерывателя цепи. Информация может передаваться в контроллер 606 прерывателя цепи через многообразие средств и согласно многообразию протоколов, в том числе, но не в качестве ограничения, X10, TCP/IP, беспроводной передаче и т.п.
На основании информации из микросхемы 610 RFID контроллер 606 прерывателя цепи становится осведомленным об определенном устройстве 612, которое подключено к конкретному разъему 604. Контроллер 606 затем может разрешать или запрещать подачу энергии на гнездо 624 электропитания приведением в действие или выведением из работы выключателя 618. В одном из вариантов осуществления контроллер 606 осуществляет доступ к профилям мощности или сигнатурам мощности для определенного устройства 612, как пояснено на фиг. 2. Например, если мощность, подаваемая на устройство 612, превышает пороговое значение мощности, заданное в профиле мощности, контроллер 606 может выводить из работы выключатель 618, тем самым запрещая подачу энергии на разъем 604.
Фиг. 7 иллюстрирует вариант 700 осуществления, где штриховой код 710 служит в качестве сигнала 710. Штриховой код 710 может быть вытравлен или отпечатан на штепселе 702, из условия чтобы считыватель 708 штрихового кода мог считывать штриховой код 710, когда штепсель 702 присоединен к гнезду 724 электропитания.
Как только устройство 712 присоединено к разъему 704 посредством розетки 724 электропитания, считыватель 708 штрихового кода может интерпретировать информацию, содержащуюся в штриховом коде 710. Информация затем может передаваться в контроллер 606 прерывателя цепи по проводу 714. В дополнение к информации из штрихового кода 710 идентификация 716 розетки для разъема 704, который присоединен к устройству 712, также передается в контроллер 706 прерывателя цепи.
На основании информации из штрихового кода 710, контроллер 706 прерывателя цепи становится осведомленным об определенном устройстве 712, которое подключено к конкретному разъему 704. Контроллер 706 затем может разрешать или запрещать подачу энергии на гнездо 724 электропитания разъема 704 приведением в действие или выведением из работы выключателя 718. В одном из вариантов осуществления контроллер 706 осуществляет доступ к профилям мощности или сигнатурам мощности для определенного устройства 712, как пояснено на фиг. 2. Например, если мощность, подаваемая на устройство 712, превышает пороговое значение мощности, заданное в профиле мощности, контроллер 706 может выводить из работы выключатель 718, тем самым запрещая подачу энергии на гнездо 724 электропитания.
С вышеупомянутыми примерами, производители могли бы встраивать элемент 110 формирования сигнала в другие устройства 112 или в их штепсели 102 (например, штриховой код, микросхему RFID и т.п.). Однако будет некоторое количество штепселей, которые не были произведены с этими элементами 110 формирования сигнала. Последующие варианты осуществления предлагают способ для усовершенствования существующих устройств и штепселей для работы с настоящими вариантами осуществления.
Фиг. 8 – иллюстрация штепсельного адаптера 850, который подключен к концу шнура «унаследованного устройства», давая возможность совместимости с системой. Штепсельный адаптер 850 достаточно тонок, из условия чтобы он мог устанавливаться на существующий штепсель, но по-прежнему предоставлять штепселю возможность вставляться в щелевые гнезда у гнезда электропитания (не показанного на фиг. 8). Адаптер 850 включает в себя отверстия 852a, 852b, чтобы предоставить существующим контактам штепселя (не показан на фиг. 8) возможность проходить через него. Адаптер 850 содержит элемент 810 формирования сигнала. Когда адаптер 850 установлен на штепсель 102, штепсель 102 будет работать, чтобы передавать сигнал в разъем (не показан на фиг. 8).
Фиг. 9 – иллюстрация еще одного варианта осуществления штепсельного адаптера 950, который подключен к концу шнура «унаследованного устройства», давая возможность совместимости с системой. Штепсельный адаптер 950 на фиг. 9, по сути, является гнездом, в которое вставляется штепсель 102 (не показан на фиг. 9). Штепсельный адаптер 950 включает в себя свои собственные контакты 918a, 918b, а также элемент 910 формирования сигнала. Штепсель 102, которому необходимо усовершенствоваться, просто вставляется в этот адаптер 950, который, в свою очередь, включается в гнездо электропитания разъема. Штепсель 102 затем приступает к передаче сигнала с элемента 910 формирования сигнала.
Фиг. 10 иллюстрирует один из вариантов осуществления контроллера 1006, который может использоваться в соответствии с настоящими системами и способами. Контроллер 1006 выдает команды для приведения в действие или выведения из работы выключателя 118 в пределах разъема 104, таким образом разрешая и запрещая подачу энергии на гнездо(а) 124 электропитания разъема 104. Контроллер 1006 включает в себя предпочтения 1002 пользователя, которые предоставляют пользователю контроллера 1006 возможность задавать определенные функции для определенных устройств 112. Например, предпочтения 1002 пользователя могли бы включать в себя информацию, относящуюся к приборам, типично используемым в ванной комнате (плойке, фену, электробритве и т. п.). Предпочтения 1002 пользователя могли бы указывать, что, если такие приборы подключены к разъему 104 где угодно в доме в течение более чем определенного периода времени, контроллер 1006 должен запрещать подачу энергии в гнездо 124 электропитания, которое присоединено к такому устройству.
Контроллер 1006 также может включать в себя набор правил 1004 для каждого устройства 112, которое может включаться в разъем 104. Правила 1004 описывают образ действий, которым определенные устройства 112 ведут себя, или каким образом они должны обрабатываться по отношению к потребляемой мощности. Например, правила 1004, для каждого устройства или для каждого типа устройства, могут включать в себя диапазон приемлемой потребляемой мощности, а также максимальное время, допускаемое для непрерывного потребления энергии. Более того, правила 1004 могут задавать, например, насколько долго плойка должна принимать энергию, когда она присоединена к разъему 104. Предпочтения 1002 пользователя могут указывать, что питание должно подаваться на плойку в течение периода, более продолжительного, чем заданный правилами 1002, относящимися к плойке. Подача энергии будет разрешаться или запрещаться на плойку в соответствии с правилами 1002, относящимися к плойке. Правила 1004 также могут включать в себя времена дня, когда конкретному устройству предоставлена возможность работать. Например, родитель мог пожелать ограничить использование телевизора или компьютера в комнате ребенка в поздние ночные часы.
Контроллер 1006 дополнительно может включать в себя информацию касательно действующих таймеров 1008. В одном из вариантов осуществления информация 1008 о действующих таймерах включает в себя идентификацию 1010 устройства, информацию 1012 о времени пуска, информацию 1014 о времени останова, информацию 1016 о текущем состоянии и информацию 1018 о следующем состоянии. Идентификация 1010 устройства выдает тип или класс отдельного устройства 112, которое может подключаться к разъему. Могут быть многочисленные устройства, перечисленные под идентификацией 1010 устройства, в то время как устройства могут подключаться к многочисленным разъемами, которые существуют в среде дома или коммерческого предприятия. Для каждой идентификации 1010 устройства информация о пуске 1012 и останове 1014 задает времена пуска и останова для подачи энергии, которая должна быть активной для устройства 112, заданного информацией 1010 об устройстве. Текущее состояние 1016 указывает, активна или не активна подача энергии для каждого устройства 112, заданного информацией 1010 об устройстве. Кроме того, информация 1018 о следующем состоянии указывает следующее состояние подачи энергии на устройство 112 после того, как истекла информация 1014 о времени останова. Например, информация 1010 об устройстве может указывать светильник. Информация 1012 о времени пуска может указывать 7:00 вечера, а информация о времени останова может указывать 8:00 вечера, из условия чтобы подача энергии на гнездо 124 электропитания, присоединенное к светильнику, могла быть активной от начального момента времени в 7:00 вечера и до конечного момента времени в 8:00 вечера. Действующие таймеры просто выводят из работы выключатель 118 в пределах разъема 104. Информация 1016 о текущем состоянии может указывать «активное» со времени 7:00 вечера до 8:00 вечера, наряду с тем, что информация 1018 о следующем состоянии может указывать «не активное». В завершении часа, информация о текущем состоянии будет меняться на «не активное», наряду с тем, что информация 1018 о следующем состоянии изменяется на «активное».
Контроллер 1006 также включает в себя профили 1020 мощности или сигнатуры мощности для каждого устройства 112. Контроллер 1006 может осуществлять доступ к сети Интернет, чтобы получать профили 1020 мощности, как пояснено на фиг. 3. Профили 1020 мощности могут указывать величину порогового значения мощности, к приему которого способно определенное устройство. Например, профиль 1020 мощности для обычной плойки может включать в себя 850 Ватт. Если плойка испытывает короткое замыкание, в то время как подключена к разъему, может быть всплеск мощности у плойки, который превышает 850 Ватт. Контроллер 1006 может запрещать подачу энергии на отдельный разъем, который присоединен к плойке.
Профиль 1020 мощности также может указывать приоритет или относительную важность постоянного доступа устройства к энергии. Например, медицинские устройства, дымосигнализаторы и другое необходимое оборудование должны получать наивысший приоритет, если имеющейся в наличии подаче энергии необходимо сокращаться (например, для того чтобы избежать перегрузки). Компьютерные системы, телефоны и лампы, ведущие к выходам, могут получать меньший приоритет, наряду с тем, что зарядные устройства, бритвы, фены, телевизоры и другие лампы получают еще меньший приоритет. Это предоставило бы контроллеру возможность интеллектуально выбирать устройства для отключения, для того чтобы избегать перегрузки цепи или для сбережения электричества.
База 1022 данных устройств хранит информацию, относящуюся к устройствам 112. В одном из вариантов осуществления база 1022 данных хранит профили 1022 мощности или сигнатуры мощности для каждого устройства. База 1022 данных также может включать в себя журнал регистрации использования конкретного устройства 112, как описано на фиг. 11.
Фиг. 11 иллюстрирует один из вариантов осуществления записи 1100 журнала регистрации использования устройства, который мог бы использоваться в базе 1022 данных устройств. Журнал 1100 регистрации предусматривает величину потребления мощности, испытанную определенным устройством 112, для того чтобы пользователь устройства повышал энергосбережение.
Журнал 1100 регистрации включает в себя поле 1102 даты, которое указывает даты, в которые определенное устройство 112 потребляло энергию. Поля времени включения 1104 и времени выключения 1106 предоставляют моменты времени, когда устройство 112 начало потреблять энергию, и когда потребление энергии завершалось. Поле 1108 суммарной энергии указывает суммарную величину энергии, которую устройство потребляло в течение выделенного интервала времени, указанного полями времени включения 1104 и времени выключения 1106. Поле 1110 расчетных затрат на потребление энергии предоставляет расчетные затраты, которые пользователь платил бы за потребление энергии устройством 112.
Пользователь, который получает доступ к информации, содержащейся в журнале 1100 регистрации, может контролировать потребляемую энергию, потребленную определенным устройством 112 в течение определенного периода времени, то есть месяца, дня, часа и т.п. Пользователь затем может модифицировать или изменять его или ее поведение, относящееся к использованию устройства 112, для того, чтобы сберегать электричество. Например, если журнал 1100 регистрации показывал, что большая часть счета за электроэнергию обусловлена энергией, потребляемой определенным электрическим нагревателем, использование нагревателя могло бы сокращаться, или может покупаться более новая, более эффективная модель. Подобным образом, если журнал 1100 регистрации показывал, что лампы в конкретной комнате используются в большой степени, пользователь мог бы нацеливать свои усилия, чтобы помнить, что следует выключать такие лампы, или, взамен, иногда использовать меньшее количество ламп.
Фиг. 12 иллюстрирует вариант осуществления способа 1200 работы контроллера 106. Способ 1200 начинается, и контроллер остается в состоянии 1202 ожидания до тех пор, пока не обнаружен 1204 сигнал запуска. Если сигнал запуска не обнаружен 1204, контроллер остается в состоянии 1202 ожидания.
Однако, если сигнал запуска обнаружен 1204, способ 1200 продолжается и определяет 1206, является ли сигнал запуска сигналом 1206 запуска по таймеру или сигналом запуска по устройству.
Если обнаруженный сигнал запуска на этапе 1204 является сигналом 1206 запуска по таймеру, способ 1200 продолжается и получает 1208 идентификацию устройства. Идентификация устройства типично получается разъемом и передается контроллеру 106 наряду с ID 116 розетки. Идентификация устройства может храниться в поле 1010 устройства таблицы 1008 действующих таймеров, как описано на фиг. 10. Способ 1200 затем продолжается и отправляет 1210 команду на выключатель 118, для того чтобы приводить в действие или выводить из работы выключатель, по необходимости. Команда для приведения в действие или выведения из работы выключателя 118 определяется посредством полученной идентификации устройства, а также информации о таймере, содержащейся в пределах таблицы 1008 действующих таймеров. Если полученная идентификация устройства соответствует таймеру, который истек, команда, отправленная 1210 на выключатель 118, является командой для выведения выключателя из работы. В одном из вариантов осуществления контроллер 106 прерывателя цепи отправляет 1210 команду на выключатель 118.
Если обнаружение 1204 сигнала запуска обнаруживает сигнал запуска по устройству, способ 1200 определяет 1214, присоединялось или отсоединялось устройство. В одном из вариантов осуществления контроллер 106 прерывателя цепи определяет 1214, присоединялось или отсоединялось устройство, так как сигнал перестает передаваться на разъем 104, когда устройство 112 отсоединяется. Таким образом, если контроллер 106 прерывателя цепи определяет 1214, что устройство 112 отсоединено, способ 1200 продолжается проверкой идентификации 1226 разъема. В одном из вариантов осуществления контроллер 106 прерывателя цепи получает 1226 идентификацию 116 розетки, как описано на фиг. 1. Время, в которое устройство 112 отсоединяется, сохраняется 1228 в базе 1022 данных устройств, и подача энергии на разъем 104 запрещается 1230.
Если устройство отсоединено 1214, способ 1200 продолжается и получает 1216 идентификацию устройства 112. В одном из вариантов осуществления, сигнал, который содержит в себе идентификацию устройства 112, передается штепселем 102 на детектор 108 сигнала. Информация с идентификацией устройства 112 затем передается в контроллер 106 прерывателя цепи. Способ 1200 затем может продолжаться и проверять 1218 профиль мощности устройства 112. Как пояснено со ссылкой на фиг. 10, контроллер 106 прерывателя цепи может проверять 1218 профиль мощности устройства 112. Профиль мощности может указывать величину мощности, которую может потреблять отдельное устройство 112. Например, профиль мощности для обычной плойки может указывать 850 Ватт.
Если профиль мощности для устройства 112 присутствует, способ 1200 продолжается и определяет 1220 определенный тип устройства 112 или класс устройства, которое присоединено к разъему 104. Способ 1200 также проверяет 1222 правила, относящиеся к определенному устройству 1222. Правила могут быть основаны на профиле мощности и информации, содержащейся в таблице 1008 действующих таймеров, как описано на фиг. 10. Способ 1200 затем сохраняет 1224 данные, касающиеся определенного устройства 112, в базе 1022 данных устройств.
Фиг. 13 иллюстрирует один из вариантов осуществления способа 1300 работы разъема 104 питания. Способ 1300 начинается с разъема 102, остающегося в состоянии 1302 ожидания. Способ 1300 продолжает определять, обнаружен 1304 ли сигнал запуска. Если никакой сигнал запуска не был обнаружен 1304, разъем остается в состоянии 1302 ожидания. Если сигнал запуска был обнаружен 1304, способ 1300 продолжает определять, является ли сигнал запуска сигналом 1306 запуска по устройству. Если сигнал запуска является сигналом 1306 запуска по устройству, способ 1300 определяет, является ли идентификация устройства жестко закодированной 1308 в логике 120 разъема 104, как обсуждено на фиг. 1. Если идентификация устройства жестко закодирована 1308 в логике 120, способ 1300 продолжается, чтобы установить 1310 локальный таймер в пределах логики 120. Локальный таймер может быть подобным таблице 1008 действующих таймеров, как обсужденная на фиг. 10.
Если идентификация устройства не закодирована жестко в логику 120 разъема 104, разъем 104 питания отправляет 1312 идентификацию устройства в контроллер 106. Идентификация устройства отправляется 1312 в контроллер 106 независимо от того, присоединяется ли устройство к или отсоединяется от разъема 104.
Если сигнал запуска определен 1314 являющимся сигналом запуска по таймеру, способ 1300 продолжается переключением 1316 выключателя в разъеме 104. В одном из вариантов осуществления выключатель 118 будет переключаться 1316 в активное положение, если предыдущее положение было неактивным положением, и наоборот. Переключение 1316 выключателя 118 содействует, чтобы подача энергии разрешалась или запрещалась на гнезде 124 электропитания разъема 104.
Если сигнал запуска определен 1318 сигналом запуска по контроллеру, разъем считывает 1320 сигнал, отправленный с контроллера 106. Сигнал может включать в себя команду для приведения в действие или выведения из работы выключателя 118 в разъеме 104, для того чтобы разрешать или запрещать подачу энергии. Разъем затем отправляет 1322 надлежащую команду на выключатель 118.
Фиг. 14 – структурная схема компонентов аппаратных средств, которые могут использоваться в варианте 1402 осуществления встроенного устройства или вычислительного устройства. Вычислительные устройства и/или встроенные устройства могут использоваться при реализации контроллера 106 прерывателя цепи, устройства 202 контроллера, разъема 104 или других устройств, которым необходима возможность обработки и память.
ЦП 1410 (центральный процессор, CPU) или процессор может быть предусмотрен для управления работой встроенного устройства 1402, включающего в себя другие его компоненты, которые присоединены к ЦП 1410 через шину 1412. ЦП 1410 может быть воплощен в виде микропроцессора, микроконтроллера, цифрового сигнального процессора или другого устройства, известного в данной области техники. ЦП 1410 выполняет логические и арифметические операции на основании управляющей программы, хранимой в памяти 1414. В определенных вариантах осуществления память 1414 может быть внутриплатной памятью, заключенной в ЦП 1410. Например, микроконтроллеры часто включают в себя определенный объем внутриплатной памяти.
Встроенное устройство 1402 также может включать в себя сетевой интерфейс 1416. Сетевой интерфейс 1416 содействует связи между встроенным устройством 1402 и другими устройствами, присоединенными к сети. Сеть может быть сетью связи по линиям электросети, компьютерной сетью, беспроводной сетью, сетью глобальной связи, сетью Интернет, телефонной сетью и т.п. Сетевой интерфейс 1416 может работать согласно стандартным протоколам для применимой сети.
Встроенное устройство 1402 также может включать в себя память 1414. Память 1414 может включать в себя оперативное запоминающее устройство (ОЗУ, RAM) для хранения временных данных. В качестве альтернативы, или в дополнение, память 1414 может включать в себя постоянное запоминающее устройство (ПЗУ, ROM) для хранения более долговременных данных, таких как постоянный код и конфигурационные данные. Память 1414 также может быть воплощена в качестве магнитного устройства хранения данных, такого как накопитель на магнитных дисках. Память 1414 может быть любым типом электронного устройства, допускающего хранение электронной информации.
Встроенное устройство 1402 также может включать в себя порты 1418 связи, которые содействуют связи с другими устройствами. Встроенное устройство 1402 также может включать в себя устройства 1420 ввода/вывода, такие как клавиатура, мышь, джойстик, сенсорный экран, монитор, динамики, принтер и т.п.
Настоящие системы и способы для избирательного управления разъемами 104 (розетками) электропитания с использованием определения профиля мощности могут использоваться в многообразии контекстов. Например, система для избирательного управления разъемами электропитания с использованием определения профиля мощности могла бы использоваться с системой освещения. В такой системе контроллер мог бы использовать состояние ламп или выключателей в качестве дополнительных входных сигналов для определения, следует ли включать или выключать энергию на конкретном разъеме электропитания. Подобным образом, с системой безопасности, контроллер мог бы использовать входные сигналы с датчиков открывания окон, датчиков движения, датчиков открывании дверей и т. п., в качестве дополнительных входных сигналов для определения, следует ли включать или выключать энергию на конкретном разъеме электропитания. Комбинированная система, используемая для управления домом, также могла бы использовать настоящие системы и способы, и использовать дополнительные входные сигналы для определения, каким образом управлять энергией по всему дому. Последующие фигуры в общих чертах описывают разные системы, которые могут использоваться с и извлекать пользу из настоящих систем и способов для избирательного управления разъемами электропитания с использованием определения профиля мощности.
Фиг. 15 иллюстрирует один из вариантов осуществления системы, в которой могут быть реализованы настоящие системы и способы. Фиг. 15 – структурная схема, которая иллюстрирует один из вариантов осуществления системы 1500 освещения, которая включает в себя систему 1508 контроллера освещения. Система 1500 освещения по фиг. 15, может содержаться в различных комнатах в доме. Как проиллюстрировано, система 1500 включает в себя комнату A 1502, комнату B 1504 и комнату C 1506. Хотя три комнаты показаны на фиг. 15, система 1500 может быть реализована в любом количестве и многообразии комнат в пределах дома, жилого помещения, здания или другой среды.
Система 1508 контроллера освещения может контролировать и управлять дополнительными встроенными системами и компонентами в пределах системы 1500. В одном из вариантов осуществления комната A 1502 и комната B 1504 каждая включает в себя коммутационный компонент 1514, 1518. Коммутационные компоненты 1514, 1518 также могут включать в себя вспомогательную встроенную систему 1516, 1520. Вспомогательные встроенные системы 1516, 1520 могут принимать команды из системы 1508 контроллера освещения. Вспомогательные встроенные системы 1516, 1520, затем, могут выполнять эти команды. Команды могут включать в себя включение питания или выключение питания различных компонентов 1510, 1512, 1522 и 1524 освещения. Команды также могут включать в себя затемнение яркости или повышение яркости различных компонентов 1510, 1512, 1522 и 1524 освещения. Команды дополнительно могут включать в себя компоновку яркости компонентов 1510, 1512, 1522 и 1524 освещения в различные картины. Вспомогательные встроенные системы 1516, 1520 содействуют системе 1508 контроллера освещения для контроля и управления каждым компонентом 1510, 1512, 1522 и 1524 освещения, расположенным в комнате A 1502 и комнате B 1504.
Система 1508 контроллера освещения также могла бы выдавать команды непосредственно на компонент 1526 освещения, который включает в себя вспомогательную встроенную систему 1528 в изображенной комнате C 1506. Система 1508 контроллера освещения может выдавать команды вспомогательной встроенной системе 1528 для выключения питания или включения питания отдельного компонента 1526 освещения. Подобным образом, команды, принятые из системы 1508 контроллера освещения, могут включать в себя затемнение яркости или повышение яркости отдельного компонента 1526 освещения.
Система 1508 контроллера освещения также может контролировать и выдавать команды непосредственно на отдельные компоненты 1530 и 1532 освещения в пределах системы 1500. Эти команды могут включать в себя такие же команды, как описанные ранее.
Фиг. 16 – дополнительный вариант осуществления системы, в которой могут быть реализованы настоящие системы и способы. Фиг. 16 – структурная схема, иллюстрирующая систему 1600 безопасности. Система 1600 безопасности, в изображенном варианте осуществления, реализована в комнате A 1602, комнате B 1604 и комнате C 1606. Эти комнаты могут быть в пределах дома или другой замкнутой среды. Система 1600 также может быть реализована в открытой среде, где комнаты A, B и C, 1602, 1604 и 1606 соответственно представляют территории или границы.
Система 1600 включает в себя систему 1608 контроллера безопасности. Система 1608 контроллера безопасности контролирует и принимает информацию с различных компонентов в пределах системы 1600. Например, датчик 1614, 1618 движения может включать в себя вспомогательную встроенную систему 1616, 1620. Датчики 1614, 1618 движения могут контролировать ближайшее пространство на движение и предупреждать систему 1608 контроллера безопасности, когда обнаружено движение, с помощью вспомогательной встроенной системы 1616, 1620. Система 1608 контроллера безопасности также может выдавать команды на различные компоненты в пределах системы 1600. Например, система 1608 контроллера безопасности может выдавать команды во вспомогательные встроенные системы 1616, 1620 для включения питания или выключения питания датчика 1610, 1622 открывания окна и датчика 1612, 1624 открывания двери. В одном из вариантов осуществления, вспомогательные встроенные системы 1616, 1620 уведомляют систему 1608 контроллера безопасности, когда датчики 1610, 1622 открывания окон обнаруживают перемещение окна. Подобным образом, вспомогательные встроенные системы 1616, 1620 уведомляют систему 1608 контроллера безопасности, когда датчики 1612, 1624 открывания дверей обнаруживают перемещение двери. Вспомогательные встроенные системы 1616, 1620 могут выдавать команды на датчики 1614, 1618 движения для приведения в действие СИД (не показан), расположенный в датчиках 1614, 1618 движения.
Система 1608 контроллера безопасности также может контролировать и выдавать команды непосредственно на отдельные компоненты в пределах системы 1600. Например, система 1608 контроллера безопасности может контролировать и выдавать команды для включения питания или выключения питания на датчик 1630 движения или датчик 1632 открывания окна. Система 1608 контроллера безопасности также может выдавать команду датчику 1630 движения и датчику 1632 открывания окна для приведения в действие ЖКИ (не показан) или уведомлений звукового сигнала тревоги в пределах датчиков 1630 и 1632.
Каждый отдельный компонент, составляющий систему 1600, также может включать в себя вспомогательную встроенную систему. Например, фиг. 16 иллюстрирует датчик 1626 открывания дверей, включающий в себя вспомогательную встроенную систему 1628. Система 1608 контроллера безопасности может контролировать и выдавать команды во вспомогательную встроенную систему 1628 до некоторой степени подобно тому, как описано ранее.
Фиг. 17 – структурная схема, иллюстрирующая один из вариантов осуществления домашней системы 1700. Домашняя система 1700 включает в себя домашний контроллер 1708, который содействует контролю различных систем, таких как система 1500 освещения, система 1600 безопасности и тому подобные. Домашняя система 1700 предоставляет пользователю возможность управлять различными компонентами и системами через одну или более встроенных систем. В одном из вариантов осуществления система 1708 домашнего контроллера контролирует и выдает информацию таким же образом, как описано ранее относительно фиг. 15 и 16. В изображенном варианте осуществления, домашний контроллер 1708 выдает команды на отопительный компонент 1724 через вспомогательную встроенную систему 1720. Отопительный компонент 1724 может включать в себя отопительный котел или другие отопительные устройства, типично обнаруживаемые в местах постоянного проживания или офисах. Система 1708 домашнего контроллера может выдавать команды для включения питания или выключения питания отопительного компонента 1724 через вспомогательную встроенную систему 1720.
Подобным образом, домашний контроллер 1708 может контролировать и выдавать команды непосредственно на компонент в пределах домашней системы 1700, такой как компонент 1730 охлаждения. Компонент 1730 охлаждения может включать в себя воздушный кондиционер или другие устройства охлаждения, типично обнаруживаемые в местах постоянного проживания или офисах. Центральный домашний контроллер 1708 может выдавать команду компоненту 1730 охлаждения для включения питания или выключения питания, в зависимости от показаний температуры, собранных центральной встроенной системой 1708. Домашняя система 1700 функционирует до некоторой степени подобно тому, как описано ранее относительно фиг. 15 и 16.
Есть много типов встроенных устройств и много причин для создания сетей устройств. Будут изложены некоторые примеры сетевых применений устройств. Специалистами в данной области техники будет приниматься во внимание, что обсужденные примеры не являются исчерпывающими.
Одним из примеров сетевого применения устройства является удаленный контроль. Многие сети полезных устройств влекут удаленный контроль, одностороннюю передачу информации с одного узла на другой. В этих применениях, поставщики типично действуют в качестве небольших серверов, которые сообщают определенную информацию в ответ запросчику. Поставщики также могут настраиваться для опубликования информации о своем состоянии для подписчиков. Запросчик может требовать периодических отчетов или обновлений всякий раз, когда изменяется состояние, может быть, с помощью некоторых средств ограничения того, насколько часто должны отправляться обновления. Поставщики могут настраиваться для уведомления запросчиков, когда возникает некоторое событие или исключительное условие.
Еще один пример сетевого применения устройства является дистанционное управление, где запросчики способны отправлять команды поставщикам для активизации некоторых специфичных действий. Во многих случаях дистанционное управление включает в себя некоторую разновидность обратной связи.
Кроме того, еще дополнительным примером сетевого применения устройства являются системы распределенного управления. Функции и данные, ассоциативно связанные с отдельными поставщиками, могут объединяться и координироваться через сеть для создания распределенной системы, которая обеспечивает дополнительную ценность. Иногда эти системы распределенного управления могут создаваться более или менее автоматически. Во многих случаях более изощренное устройство связывает одноранговую сеть для выполнения конфигурации, режимов контроля или диагностики. Такие системы могут создаваться объектами, которые поддерживают связь как равноправные узлы или посредством конфигурации ведущий-ведомый, в которой каждый объект в системе поддерживает связь с одиночным центральным узлом, который содержит всю из управляющей логики.
С каждой категорией сетевого применения есть многообразие способов, которыми запросчики могут присоединяться к поставщикам. Когда вовлечено относительно малое количество поставщиков, запросчик может использовать веб-браузер, пейджер или даже задействованный по WAP (протоколу приложений для беспроводной связи) сотовый телефон для поддержания связи с поставщиком более или менее интерактивным образом. По мере того как количество поставщиков растет, однако, эти способы могут становиться неработоспособными, и запросчики могут применять более общие технологии управления данными, такие как приложение с электронными таблицами или базами данных.
По мере того как многообразие сетей реализуется со временем и с помощью разных технологий может возникать ситуация, в которой многочисленные сети могут присутствовать в одном и том же доме или учреждении, каждая из которых использует свои собственные протоколы и неспособна поддерживать связь с другими. В этом случае различные сети и протоколы могут соединяться мостами для создания единой, большей сети. Это может предоставлять одиночному приложению возможность осуществлять доступ к каждому поставщику, упрощая взаимодействие со всеми поставщиками.
Информация и сигналы могут быть представлены с использованием любой из многообразия разных технологий и методик. Например, данные, инструкции, команды, информация, сигналы, биты, символы и символы псевдошумовой последовательности, которые могут указываться ссылкой по всему вышеприведенному описанию, могут быть представлены напряжениями, токами, электромагнитными волнами, магнитными полями или частицами, оптическими полями или частицами, или любым их сочетанием.
Различные иллюстративные логические блоки, модули, схемы и этапы алгоритмов, описанные в связи с вариантами осуществления, раскрытыми в материалах настоящего изобретения, могут быть реализованы в виде электронных аппаратных средств, компьютерного программного обеспечения или сочетаний обоих. Чтобы ясно проиллюстрировать эту взаимозаменяемость аппаратных средств и программного обеспечения, различные иллюстративные компоненты, блоки, модули, схемы и этапы были описаны выше, как правило, в показателях их функциональных возможностей. Реализованы ли такие функциональные возможности в виде аппаратных средств или программного обеспечения, зависит от конкретного применения и проектных ограничений, накладываемых на всю систему. Квалифицированные специалисты могут реализовать описанные функциональные возможности отличающимися способами для каждого конкретного применения, но такие реализационные решения не должны интерпретироваться в качестве служащих причиной выхода из объема настоящего изобретения.
Различные иллюстративные блоки, модули и схемы, описанные в связи с вариантами осуществления, раскрытыми в материалах настоящей заявки, могут быть реализованы или выполнены с помощью процессора общего применения, цифрового сигнального процессора (ЦСП, DSP), специализированной интегральной схемы (ASIC), сигнального устройства программируемой вентильной матрицы (FPGA) или другого программируемого логического устройства, дискретной вентильной или транзисторной логики, дискретных компонентов аппаратных средств или любой их комбинации, предназначенной для выполнения функций, описанных в материалах настоящей заявки. Процессором общего применения может быть микропроцессор, но в альтернативном варианте процессор может быть любым традиционным процессором, контроллером, микроконтроллером или конечным автоматом. Процессор также может быть реализован в виде комбинации вычислительных устройств, например, сочетания ЦСП и микропроцессора, множества микропроцессоров, одного или более микропроцессоров в соединении с ЦСП-ядром, или любой другой такой конфигурации.
Этапы способа или алгоритма, описанные в связи с вариантами осуществления, раскрытыми в материалах настоящей заявки, могут быть воплощены непосредственно в аппаратных средствах, в программном модуле, выполняемом процессором, или в сочетании этих двух. Программно реализованный модуль может находиться в памяти ОЗУ, флэш-памяти, памяти ПЗУ, памяти СППЗУ (EPROM, стираемого программируемого ПЗУ), памяти ЭСППЗУ (EEPROM, электрически стираемого программируемого ПЗУ), регистрах, на жестком диске, съемном диске, CD-ROM (ПЗУ на компакт диске) или любой другой разновидности запоминающего носителя, известной в данной области техники. Примерный запоминающий носитель присоединен к процессору, из условия чтобы процессор мог считывать информацию с и записывать информацию на запоминающий носитель. В альтернативном варианте запоминающий носитель может быть интегральным по отношению к процессору. Процессор и запоминающий носитель могут находиться в ASIC. ASIC может находиться в пользовательском терминале. В альтернативном варианте процессор и запоминающий носитель могут находиться в виде дискретных компонентов, в пользовательском терминале.
Способы, раскрытые в материалах настоящего изобретения, содержат один или более этапов или действий для выполнения описанного способа. Этапы и/или действия способа могут взаимно обмениваться один с другим, не выходя из объема настоящего изобретения. Другими словами, пока определенный порядок этапов или действий не требуется для надлежащей работы варианта осуществления, порядок и/или использование определенных этапов и/или действий могут модифицироваться, не выходя из объема настоящего изобретения.
Несмотря на то что были проиллюстрированы и описаны отдельные варианты осуществления и применения настоящего изобретения, должно быть понятно, что изобретение не ограничено точной конфигурацией и компонентами, раскрытыми в материалах настоящего изобретения. Различные модификации, изменения и варианты, которые будут очевидны специалистам в данной области техники, могут производиться в компоновке, работе и деталях способов и систем по настоящему изобретению, раскрытому в материалах настоящего изобретения, не выходя из сущности и объема изобретения.
ПРОМЫШЛЕННАЯ ПРИМЕНИМОСТЬ
Настоящее изобретение применимо к встроенной системе.
Формула изобретения
1. Система для избирательного управления электрическими розетками с использованием определения профиля мощности, который должен быть использован при определении следующего воздействия управляемого устройства, содержащая: множество электрических розеток, при этом каждая электрическая розетка содержит: гнездо электропитания, допускающее прием штепселя управляемого устройства; выключатель, причем, когда выключатель находится в первом положении, никакая энергия не доступна в гнезде электропитания, а когда выключатель находится во втором положении, энергия доступна в гнезде электропитания; идентификацию розетки, как уникальный идентификатор для каждой электрической розетки; контроллер в электронной связи с множеством электрических розеток, при этом контроллер содержит: процессор, память в электронной связи с процессором, хранящую множество определений профиля мощности и команды для множества управляемых устройств или управляемых устройств множества классов; профили мощности; сетевой интерфейс для присоединения к компьютерной сети для того, чтобы загрузить обновленные профили мощности или новые профили мощности для новых управляемых устройств; команды, хранящиеся в памяти, причем команды являются выполняемыми для реализации способа, содержащего этапы, на которых: принимают данные с одной электрической розетки из множества электрических розеток; идентифицируют управляемое устройство или класс управляемого устройства на основании принятых данных; идентифицируют профиль мощности из профилей мощности на основании принятых данных; и оказывают воздействие на основании профиля мощности, при котором включают, отключают или иным образом управляют мощностью в электрической розетке приведением в действие или выведением из работы выключателя в пределах электрической розетки.
2. Система по п.1, в которой оказание воздействия содержит запуск таймера.
3. Система по п.1, в которой оказание воздействия содержит отправку команды на электрическую розетку.
4. Система по п.3, в которой команда побуждает выключатель находиться в первом положении, так чтобы никакая энергия не была доступна в гнезде электропитания.
5. Система по п.3, в которой команда побуждает выключатель находиться во втором положении, так чтобы энергия была доступна в гнезде электропитания.
6. Система по п.1, в которой каждая розетка электропитания дополнительно содержит детектор сигнала для приема сигнала, который предоставляет электрической розетке или контроллеру возможность идентифицировать определенное управляемое устройство или класс управляемого устройства с элемента формирования сигнала управляемого устройства.
7. Система по п.6, в которой детектор сигнала содержит считыватель RFID.
8. Система по п.6, в которой детектор сигнала содержит считыватель штрихового кода.
9. Система по п.1, в которой розетка электропитания дополнительно содержит детектор сигнала для приема команд для приведения в действие выключателя с контроллера.
10. Система по п.1, в которой контроллер дополнительно содержит правила для определения допустимого потребления мощности управляемыми устройствами.
11. Система по п.1, в которой способ, реализованный командами, хранимыми в памяти контроллера, дополнительно состоит в том, что сохраняют управляемое устройство или класс управляемого устройства в базе данных управляемых устройств.
12. Система по п.1, в которой способ, реализованный командами, хранимыми в памяти контроллера, дополнительно состоит в том, что получают идентификацию розетки из принятых данных.
13. Система по п.1, в которой способ, реализованный командами, хранимыми в памяти контроллера, дополнительно состоит в том, что: запускают таймер на основании первого управляемого устройства, которое было идентифицировано; ожидают, когда истечет время на таймере; отправляют команду электрической розетке, когда время истечет, которая побуждает выключатель перейти из второго положения в первое положение, из условия чтобы никакая энергия не была доступна в гнезде электропитания.
14. Система по п.1, в которой способ, реализованный командами, хранимыми в памяти контроллера, дополнительно состоит в том, что предоставляют возможность пользовательского ввода для сохранения предпочтений пользователя и для добавления новых правил.
15. Система по п.1, в которой способ, реализованный командами, хранимыми в памяти контроллера, дополнительно состоит в том, что принимают входные сигналы из системы контроллера освещения, которые должны использоваться при определении следующего воздействия.
16. Система по п.1, в которой способ, реализованный командами, хранимыми в памяти контроллера, дополнительно состоит в том, что принимают входные сигналы из системы контроллера безопасности, которые должны использоваться при определении следующего воздействия.
17. Контроллер для избирательного управления электрическими устройствами с использованием определения профиля мощности, который должен быть использован при определении следующего воздействия управляемого устройства, содержащий: процессор; память в электронной связи с процессором, хранящую множество определений профиля мощности и команд для множества управляемых устройств или управляемых устройств множества классов; сетевой интерфейс для подключения к компьютерной сети для того, чтобы загрузить обновленные профили мощности или новые профили мощности для новых управляемых устройств; интерфейс для связи с множеством электрических устройств или розеток; профили мощности; команды, хранимые в памяти, являющиеся выполняемыми для реализации способа, содержащего этапы, на которых: принимают данные с одной электрической розетки из множества электрических розеток; идентифицируют одно управляемое устройство из множества управляемых устройств на основании принятых данных; и оказывают воздействие на основании профиля мощности, при котором включают, отключают или иным образом управляют мощностью в электрической розетке приведением в действие или выведением из работы выключателя в пределах электрической розетки.
18. Контроллер по п.17, в котором данные принимаются из управляемого устройства, которое не является принимающим энергию через розетку.
19. Контроллер по п.18, в котором воздействие, оказываемое на основании профиля мощности, содержит затемнение света.
РИСУНКИ
|
|