|
|
(21), (22) Заявка: 2009111849/28, 01.04.2009
(24) Дата начала отсчета срока действия патента:
01.04.2009
(46) Опубликовано: 20.06.2010
(56) Список документов, цитированных в отчете о поиске:
RU 2260210 С2, 10.09.2005. RU 2234819 С2, 10.04.2002. RU 2042217 C1, 20.08.1995. SU 422023 A1, 30.03.1974. US 2005157891 A1, 21.07.2005. US 2008037799 A1, 14.02.2008.
Адрес для переписки:
127410, Москва, ул. Стандартная, 25, кв.52, Е.В. Мохову
|
(72) Автор(ы):
Закиров Азат Фуатович (RU)
(73) Патентообладатель(и):
Кашапов Ильфак Илгизович (RU)
|
(54) СПОСОБ АУТЕНТИЧНОГО ВОСПРОИЗВЕДЕНИЯ ДВУХ-, МНОГОКАНАЛЬНОЙ АУДИОЗАПИСИ С МОДЕЛИРОВАННЫМ ВОССОЗДАНИЕМ ВО ВТОРИЧНОМ ПРОСТРАНСТВЕ ПАРАМЕТРОВ АКУСТИЧЕСКИХ ХАРАКТЕРИСТИК ОКРУЖАЮЩЕГО ПРОСТРАНСТВА УСЛОВИЙ ПРОВЕДЕНИЯ АУДИОЗАПИСИ И ПОЛУЧЕНИЕМ ВТОРИЧНОГО ЗВУКОВОГО ПОЛЯ ПО ПРИЗНАКАМ ПОДОБНОГО ПЕРВИЧНОМУ ЗВУКОВОМУ ПОЛЮ
(57) Реферат:
Способ относится к области воспроизведения двух-, многоканальной аудиозаписи. Предложенный способ воспроизведения аудиозаписи с моделированием акустических характеристик условий проведения записи предусматривает проведение тестирования признаков пространственного звукового поля средствами двух-, многоканальной системы пространственно распределенных каналов, подачу звуковых сигналов и регистрацию откликов для определения различий влияния собственных акустических свойств помещения, взаимного пространственного расположения источников и приемников звуковых сигналов на характеристики звукового поля. Определение различий признаков пространственных звуковых полей, имеющих место при различных условиях записи и воспроизведения, согласно данному способу позволяет скорректировать параметрические данные характера звучания при воспроизведении аудиозаписи для получения звукового поля, подобного тому, что имело место при осуществлении записи. 4 ил.
Область применения
Способ относится и может быть использован для определения, сохранения на носителе и воссоздания при воспроизведении двух-, многоканальной записи музыкальной программы в помещении прослушивания характеристик первичных объемно-локализационных, тембральных, динамических признаков звукового поля, свойственного для объектов воспроизведения (первоначальных звуков) и пространственных особенностей акустической среды, имеющихся в условиях помещения, в котором проводится исполнение, запись музыкального исполнения.
Уровень техники
Общеизвестные способы записи музыкальных произведений основаны на записи музыки на носителе и воспроизведении в уже отличных от первичного помещениях с неизвестным изменением условий акустической среды и не учитывают факт влияния помещения на характер звучания источников звука, тогда как звучание любого источника в какой-то мере всегда определяется пространственными характеристиками среды и зависит от взаимодействия всех факторов отражения, поглощения, интерференции, рассеивания акустических колебаний воздуха и т.п. То есть так как любой звук в природе является «уникальным и неповторимым», то воспроизведение его в виде формы записанного сигнала с цифрового (и любого другого) носителя при обратном преобразовании в акустическую форму (через электроакустические преобразователи) всегда теряет большую часть содержания первичного звука, так как уже сам преобразователь является источником звука и излучаемый им сигнал терпит действие уже условий помещения прослушивания записи. В некоторых случаях для приведения характера воспроизводимого звука к желаемому состоянию сигнал подвергают корректирующим изменениям, внося изменения АЧХ, ФЧХ, временные задержки, спектральные изменения и т.п., комплексно приводящим звучание к предустановленным в цифровом сигнальном процессоре (процессор) усредненным условным характеристикам. Т.е. на основе анализа акустических свойств помещения методом пропускания унифицированных тестовых сигналов через систему «процессор (синтезатор сигнала) – электроакустический преобразователь – акустическая среда (помещение) – акустико-электрический преобразователь (микрофон)-процессор (анализатор отклика сигнала)» в звуковой сигнал вносятся корректировки, призванные привести характер звука к одному из предполагаемых (и заложенных в сигнальном процессоре) видов (или к любому другому, неопределенному виду). Такие способы не способны точно и однозначно восстановить характер звучания первичного исполнения музыкальной программы, так как неизвестна конкретная разница акустических характеристик помещений, в которых проводятся запись (первичная среда) и воспроизведение (вторичная среда) звука, а имеются только запись первичного исполнения (источником звука являются музыкальные инструменты, вокальные исполнители, помещением является студия, концертный зал, оперный театр, холл, ресторан, пешеходный переход и многое другое) и неопределенная акустическая среда воспроизведения записи со своей спецификой и особенностями (источником звука является некая цифровая аудиосистема, воспроизводящая сигнал с носителя, помещением является неизвестно какое помещение).
Из уровня техники известна заявка RU 2004110324 на способ воспроизведения аудиохарактеристик данного окружающего пространства, заключающийся в том, что, по крайней мере, часть звукоотражающих и звукопоглощающих поверхностей данного окружающего пространства представляют в виде виртуального двойника данного окружающего пространства посредством списывания их параметризованными фильтрами, для каждой поверхности создают банк параметризованных фильтров, учитывая при этом их звукоотражающие и звукопоглощающие характеристики, а также аудиорасположение поверхностей относительно друг друга, банки параметризованных фильтров сохраняют, при воспроизведении аудиохарактеристик данного окружающего пространства восстанавливают банки параметризованных фильтров, обеспечивая создание виртуального двойника данного окружающего пространства. Все звукоотражающие и звукопоглощающие поверхности данного окружающего пространства, представляют в виде виртуального двойника данного окружающего пространства. Активные звукоотражающие и звукопоглощающие поверхности данного окружающего пространства представляют в виде виртуального двойника данного окружающего пространства.
Данный способ предполагает, во-первых, полное или частичное представление акустического пространства в виде математической модели, а именно параметрическое описания всех или части поверхностей, участвующих в формировании акустики помещения, по новому способу предлагается не описание поверхностей, как таковых, для представления пространства, а описание изменений испытательных сигналов, получившихся в результате тестирования помещения проведения записи с помощью Тестовой системы Референсным сигналом по определенным методам, т.е. получают комплексный результат – Первичный сигнал-отклик (сигналы в явном или параметрическом виде), который может быть представлен в любом виде (в виде функций, в виде параметров, в виде звуковых сигналов в цифровой форме); во-вторых, для воспроизведения аудиохарактеристик данного окружающего пространства (музыкального помещения) «восстанавливают банки параметризованных фильтров, обеспечивая создание виртуального двойника данного окружающего пространства», т.е. параметризованные фильтры, описывающие поверхности «данного окружающего пространства» восстанавливаются, видимо, повторяются при воспроизведении, однако нельзя просто фильтры с параметрами, полученными в первичном пространстве применить к звуковому сигналу, воспроизводимому в пространстве помещения воспроизведения, т.к. у другого помещения свои неизвестные параметры, которые дополнительно будут влиять на качество воспроизведения (работа известных параметров фильтров, полученных в одном помещении будут непредсказуемо дополняться влиянием неизвестных параметров другого помещения). Т.е. необходимо для помещения, в котором восстанавливаются аудиохарактеристики первичного помещения, также провести испытание Референсным сигналом аналогичным методом, которым получен первичный сигнал-отклик, получить уже результаты воздействия помещения воспроизведения на референсный сигнал в виде Вторичных сигналов-откликов, а уже потом, сопоставив разницу вторичного и первичного откликов (т.е. результатов испытаний двух разных помещений на один сигнал), определить новые банки параметризованных фильтров для музыкального сигнала с целью воссоздания желаемых условий акустики, имевшихся в период проведения исполнения, записи музыки в помещении записи, проведя соответствующие вычисления. Эти вновь полученные фильтры и можно применить для восстановления аудиохарактеристик первичного помещения в другом помещении. Реально ни один пользователь, приобретший музыкальную запись для прослушивания, не будет самостоятельно заниматься подобными действиями, т.к. не имеет подходящего оборудования, времени и желания на данные действия.
Из уровня техники известна заявка RU 2000112549 на способ для обработки виртуального акустического окружающего пространства, содержащего поверхности, в передающей устройстве и приемном устройстве, отличающийся тем, что поверхности, содержащиеся в виртуальном акустическом окружающем пространстве, описывают фильтрами, действие которых на акустический сигнал зависит от параметров, относящихся к каждому фильтру, и параметры, относящиеся к каждому фильтру, передают из передающего устройства в приемное устройство. Упомянутые параметры, относящиеся к каждому фильтру, являются коэффициентами, представляющими характеристики акустического отражения, и/или поглощения, и/или пропускания поверхностей.
Данный способ имеет те же недостатки, как и в предыдущем способе. Т.е. здесь предлагается описание модели пространства с помощью параметризованных фильтров. Также способ содержит шаги, в которых передающим устройством создают некоторое виртуальное акустическое окружающее пространство с поверхностями, которые представлены фильтрами, имеющими действие на акустический сигнал, которое зависит от параметров, относящихся к каждому фильтру; передающим устройством передают в приемное устройство информацию об упомянутых параметрах, относящихся к каждому фильтру, для того, чтобы восстановить виртуальное акустическое окружающее пространство, приемным устройством создают банк фильтров, содержащий фильтры, которые оказывают воздействие на акустический сигнал в зависимости от параметров, относящихся к каждому фильтру, и производят параметры, относящиеся к каждому фильтру, на основе информации, переданной передающим устройством.
Здесь передающее устройство создает фильтры, представляющие поверхности и передает в приемное устройство параметры фильтров; приемное устройство создает фильтры, параметры которых определяются параметрами, полученными от передающего устройства, т.е. приемное устройство, как в предыдущем способе, не учитывает влияние параметров акустической среды, в которой оно находится, а действие этой среды учитывать нужно обязательно, иначе получить правильную коррекцию музыкального сигнала нельзя.
Технический результат, достигаемый при использовании настоящего изобретения, заключается в том, что способ позволяет проводить повторяемые типовые тестирования признаков пространственного звукового поля средствами двух-, многоканальной системы пространственно распределенных каналов подачи звуковых сигналов и регистрации откликов для определения (регистрации, анализа и оценки) различий влияния собственных акустических свойств помещения, взаимного пространственного расположения источников и приемников звуковых сигналов и в зависимости от различий акустических условий локальных позиций источников и приемников сигнала в пространстве помещений аудиозаписи и аудиовоспроизведения на характеристики объемно-локализационных, тембральных, динамических признаков пространственного звукового поля. Определение различий признаков первичного и вторичного пространственных звуковых полей по данному способу позволяет учесть и скорректировать параметрические данные специфики и индивидуальных особенностей влияния акустической среды на характер звучания источников сигналов в различных условиях для получения вторичного звукового поля, параметрически подобного первичному
То есть достигается получение звукового сигнала при воспроизведении, аутентичного звуковому сигналу, имеющемся при записи музыкального произведения.
Краткое описание чертежей
На Фиг.1 показана конструктивная схема устройства тестовой системы I, реализующей способ, где 1 – источник референсного тестового сигнала, 2 – звукоизлучатель (электроакустический преобразователь), 3 – помещение, где производится запись звукового сигнала, тестируемое системой I или его воспроизведение, тестируемое системой II, 4 – микрофон для регистрации отклика, 5 – приемник-анализатор сигнала-отклика, 6 – система для аудиозаписи/аудиовоспроизведения.
На Фиг.2 и 3 показаны блок-схемы реализации способа на Этапе 1 и 2, соответственно, где 7 – сопоставительный анализ референсного сигнала и первичного сигнала-отклика, 8 – параметрические данные специфики и индивидуальных особенностей влияния акустической среды в условиях помещения записи музыкального произведения, 9 – подбор видов, расчет параметров фильтров акустической коррекции сигнала воспроизведения на основе сопоставительного анализа референсного сигнала, первичного сигнала-отклика, 10 – оптимизация методики проведения тестирования, подготовка алгоритма, составление программы тестирования помещения воспроизведения, 11 – результаты тестирования помещения записи: набор (серия) первичных сигналов-откликов, комплекс цифровых фильтров акустической коррекции сигнала аудиозаписи, параметрические данные специфики и индивидуальных особенностей влияния акустической среды на характер звучания источников в условиях помещения записи музыкального произведения (параметры фильтров), код программы тестирования-коррекции помещения воспроизведения (программа тестирования также помещается на носитель для передачи ее системе воспроизведения (тестовой системе), которая и будет тестировать свое помещение по этой программе), 12 – запись исполнения музыкальной программы в помещении записи, 13 – запись данных на цифровой носитель информации или передача данных в среде сообщения (Интернет, цифровое радиовещание, др.), 14 – цифровой носитель информации, 15 – сигнал аудиозаписи, 16 – скорректированный сигнал аудиозаписи.
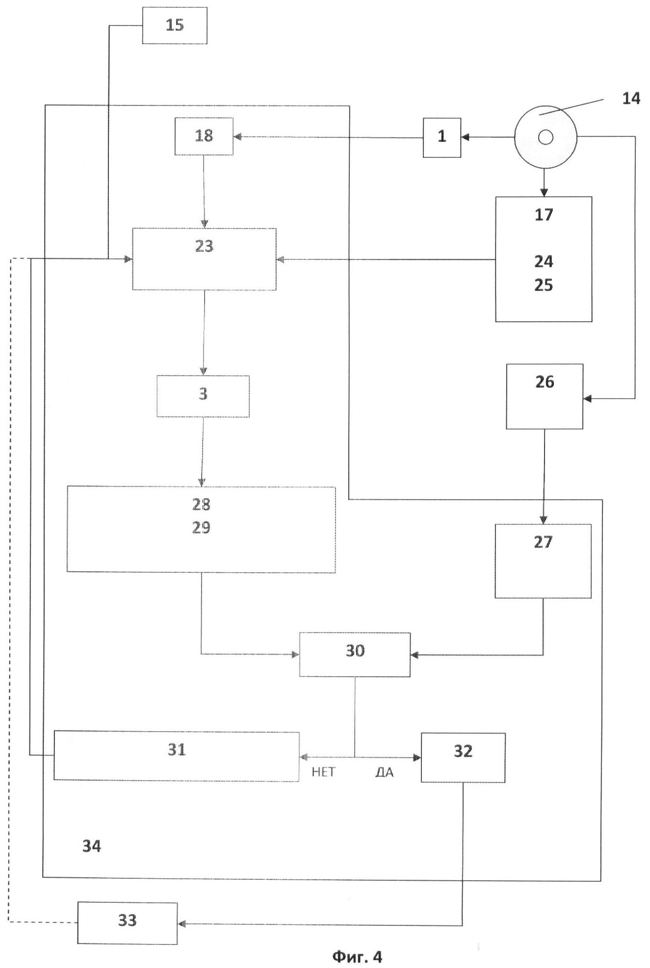
На Фиг.4 показана блок-схема алгоритма программы тестирования-коррекции помещения воспроизведения с использованием результатов тестирования помещения записи, где 17 – комплекс цифровых фильтров акустической коррекции звукового сигнала, их коэффициентов, 18 – референсный тестовый сигнал Rn с параметрами pR n, 19 (см. фиг.3) – выполнение тестовой системой II программы тестирования-коррекции помещения воспроизведения, 20 – параметрические данные специфики и индивидуальных особенностей влияния акустической среды на характер звучания источников в условиях помещения воспроизведения музыкального произведения, 21 – сопоставительный анализ референсного сигнала первичного и вторичного сигналов-откликов, установка видов, значений коррекции, 22 – установка видов функций, расчет параметров фильтров акустической коррекции сигнала воспроизведения на основе сопоставительного анализа референсного сигнала, первичного, вторичного сигналов-откликов, 23 – корректор звукового сигнала системы воспроизведения (критерий: вторичный сигнал – отклик = первичный сигнал-отклик), 24 – комплекс фильтров акустической коррекции с соответствующими параметрами (коэффициентами) фильтров – 25, 26 – набор (серия) первичных сигналов-откликов [Fn] с параметрами [pF n], 27 – значения параметров сигналов-откликов для тестовой системы I (помещения записи), 28 – вторичный сигнал-отклик Sn с параметрами (pS n), 29 – значения параметров сигналов-откликов для тестовой системы II, 30 – сопоставительный анализ вторичного, первичного сигналов-откликов Sn=Fn? (pS n=pF n?), 31 – подбор критичных фильтров. Изменение (поиск) коэффициентов (Kn) (оптимизация фильтра), 32 – принятие коэффициентов (Kn) фильтра-корректора звукового сигнала, обеспечивающего оптимальную фильтрацию сигнала, 33 – комплекс оптимизированных цифровых фильтров акустической коррекции звукового сигнала в помещении воспроизведения [Wlln(Kn)], 34 – цикл программы тестирования-коррекции.
Осуществление способа
Заявленный технический результат достигается за счет того, что способ аутентичного воспроизведения двух-, многоканальной аудиозаписи с моделированным воссозданием во вторичном пространстве параметров акустических характеристик окружающего пространства условий проведения аудиозаписи и получением вторичного звукового поля по признакам, подобного первичному звуковому полю, характеризующийся использованием анализа акустических свойств помещений проведения записи и воспроизведения методом пропускания через них унифицированных тестовых сигналов, передачей нетиповых (предварительно не заданных для тестирования вторичного пространства или нерасполагаемых вторичной системой тестирования, но применяемых при тестировании первичного пространства) тестовых сигналов, методов тестирования и результатов анализа акустических свойств помещения проведения записи посредством цифрового носителя данных для анализа акустических свойств помещения воспроизведения, сопоставлением полученных результатов анализов и корректировкой воспроизводимого двух-, многоканального звукового сигнала, уравнивающей полученные при тестировании параметры акустических свойств помещений записи и воспроизведения, отличающийся, во-первых, использованием тестирования, анализа и оценки параметров энергетических, пространственно-временных, прочих характеристик акустических качеств и свойств (акустических характеристик) помещений проведения записи и воспроизведения аналогичным для различных помещений методом пропускания через них унифицированных тестовых сигналов посредством одного, двух и более раздельных звуковых каналов генерирования сигналов данной системы тестирования, соответствующих каналам электроакустических систем тестирования, записи и воспроизведения с прямыми электроакустическими преобразователями, определенно-стационарно разнесенными в пространстве тестируемого помещения, действующих в различных, с изменяемым по условию тестирования пространственным позиционированием активных каналов, режимах комбинации одиночной, частичной совместной или полной совместной работы для излучения звуковых тестовых сигналов и возбуждения звукового поля от различных по направлению и расстоянию расположения источников относительно позиции приема сигналов-откликов, принимаемых данной системой тестирования посредством одного, двух и более раздельных звуковых каналов приема (сбора, регистрации) сигналов, соответствующих каналам электроакустических систем тестирования, записи и воспроизведения с обратными электроакустическими преобразователями, определенно-стационарно разнесенными в пространстве тестируемого помещения, действующих в режимах комбинации одиночной, частичной совместной или полной совместной работы для регистрации соответствующих тестовых сигналов-откликов, предназначенных для определения реакции помещения на воздействие звуковых сигналов путем анализа и оценки изменения вида тестового сигнала в зависимости от параметров акустических характеристик окружающего пространства тестируемого помещения, действующих на объемно-локализационные, тембральные, динамические, прочие характеристические признаки и особенности звукового поля, характерные для объектов воспроизведения (первичных звуковых сигналов), создаваемых источниками звука первичного пространства и результатов их воспроизведения (копирования) во вторичном пространстве (вторичных звуковых сигналов) в пределах тестируемых помещений по применяемому методу тестирования, во-вторых, передачей: в виде параметров – результатов анализа и оценки акустических характеристик помещения проведения аудиозаписи, то есть параметрических данных специфики и индивидуальных особенностей влияния акустической среды на характер звучания источников звуковых сигналов в условиях тестируемого помещения аудиозаписи, нерасполагаемых вторичной системой тестирования: /1 – в виде программы тестирования/ машинного описания порядка, состава, методов и режимов проведения тестирования и коррекции акустических характеристик помещения воспроизведения, спецификации комплекса применяемых фильтров акустической коррекции двух-, многоканального звукового сигнала, включая описания перечня унифицированных и(или) методов действия и функций нетиповых фильтров коррекции каждого канала в соответствии с методом тестирования и коррекции, /2/ перечня, при необходимости, формы (цифровом виде представления) или функций нетиповых тестовых сигналов с описанием соответствия тестовых сигналов методам тестирования и результатов тестирования помещения проведения аудиозаписи – первичных сигналов – откликов посредством цифрового носителя данных для тестирования, анализа и коррекции акустических характеристик помещения аудиовоспроизведения, в-третьих, сопоставлением полученных результатов анализов помещений, корректировкой звукового сигнала воспроизводимой двух-, многоканальной аудиозаписи, выполняемой путем приведения оценок параметров тестируемых акустических характеристик окружающего пространства условий аудиовоспроизведения, действующих на характеристические признаки вторичного звукового поля, к значениям оценок аналогичных параметров акустических характеристик окружающего пространства условий проведения аудиозаписи, действующих на признаки первичного звукового поля, уравнивающей полученные при тестировании результативные оцениваемые параметры акустических характеристик помещений записи и воспроизведения для получения вторичного звукового поля, параметрически подобного первичному; причем на начальном этапе реализации способа сначала проводят пометодное, порежимное тестирование и оценку параметров акустических характеристик помещения проведения аудиозаписи, в результате чего получают: первичные сигналы-отклики, параметрические данные специфики и индивидуальных особенностей влияния акустической среды на характер звучания источников тестовых и аудиозаписываемого первичного звуковых сигналов в условиях помещения записи музыкального произведения, комплекс фильтров акустической коррекции двух-, многоканального звукового сигнала, действующих на параметры, определяемые соответствующим методом тестирования и применяемых при последующем воспроизведении двух-, многоканальной аудиозаписи первичного звукового сигнала для изменения его параметров в зависимости от параметров акустических характеристик окружающего пространства помещения проведения аудиовоспроизведения; производят исполнение, запись и затем размещение на цифровой носитель двух-, многоканальной аудиозаписи основного музыкального произведения в помещении, прошедшем тестирование, и дополнительно параметрических данных специфики и индивидуальных особенностей влияния акустической среды на характер звучания источников звуковых сигналов в условиях помещения записи, первичных сигналов-откликов, нетиповых тестовых сигналов, спецификации комплекса фильтров акустической коррекции двух-, многоканального звукового сигнала, при нетиповом тестировании – программного кода порядка, состава, методов и режимов проведения пометодного, порежимного тестирования; далее на основе данных, полученных посредством цифрового носителя или иного способа передачи, по описанию порядка проведения тестирования проводят автоматическое пометодное, порежимное тестирование помещения воспроизведения, аналогичное проведенному тестированию помещения записи звукового сигнала посредством аналогичной системы тестирования-коррекции методом пропускания через него унифицированных тестовых сигналов, в результате которого получают: вторичные сигналы-отклики, параметрические данные специфики и индивидуальных особенностей влияния акустической среды на характер звучания источников сигналов в условиях помещения воспроизведения музыкального произведения для вторичных звуковых сигналов, получаемых при воспроизведении в данном помещении двух-, многоканальной аудиозаписи первичных звуковых сигналов; затем по взаимному несоответствию первичных и вторичных сигналов-откликов и несоответствию их тестовым сигналам определяют различие воздействия на звуковой сигнал акустических качеств и свойств пространств помещения, где производилась запись и помещения, где запись предполагается воспроизвести: производят оценку параметров акустических характеристик помещения воспроизведения аудиозаписи относительно соответствующих параметров акустических характеристик помещения проведения аудиозаписи на основе собранных в результате тестирования помещения аудиовоспроизведения и полученных посредством носителя или среды сообщения данных путем сопоставления и определения несоответствия результатов тестирования помещений записи и воспроизведения, затем оптимизируют комплекс фильтров акустической коррекции звукового сигнала при воспроизведении двух-многоканальной аудиозаписи первичного звукового сигнала для получения требуемого в соответствии с данным методом тестирования-коррекции вида двух-, многоканального вторичного звукового сигнала: определяя необходимый по каждому методу тестирования уровень коррекции каждого фильтра, устанавливают для каждого из каналов соответствующее значение коэффициентов фильтрации каждого фильтра и, выполнив на основе полученных коэффициентов корректировки комплексно по фильтрам в каждом канале воспроизведения, а в итоге, после корректировок по всем каналам по результатам всех тестирований, в соответствии с описанием порядка тестирования, получают вторичный сигнал-отклик в заданном помещении, параметрически идентичный первичному сигналу-отклику, то есть характеристические признаки звукового поля вторичного сигнала-отклика, зависящие от параметров акустических характеристик помещения аудиовоспроизведения и функций, уровня коррекции фильтров идентичные таковым звукового поля первичного сигнала-отклика, определяемым параметрами помещения аудиозаписи и соответственно во вторичном пространстве при воспроизведении двух-, многоканальной аудиозаписи получают вторичные звуковые сигналы (признаки вторичного звукового поля), аутентичные (подобные) первичным звуковым сигналам (признакам первичного звукового поля), имеющимся при записи первоначальных звуков первичного пространства. Повторяемые типовые тестирования различных помещений – первичного, вторичных, возможно обеспечить: во-первых, использованием тестирования методом пропускания унифицированных тестовых сигналов посредством одного, двух и более звуковых каналов, во-вторых, передачей тестовых сигналов, первичных сигналов-откликов машинного описания порядка, состава методов и режимов проведения тестирования, т.е., имея на носителе информацию о методах, режимах тестирования и формах тестовых сигналах любой функционально типовой тестовой системой могут быть проведены типовые тестирования. Тестирование именно объемно-локализационных, тембральных, динамических признаков пространственного звукового поля возможно обеспечить озвучиванием помещения техническими средствами двух-, многоканальной звуковой системы методом подачи звуковых тестовых сигналов от одного, двух и более (в зависимости от метода, режима тестирования) излучателей (громкоговорителей) раздельных звуковых каналов генерирования данной системы тестирования. При этом излучатели являются определенным образом стационарно разнесенными в пространстве тестируемого помещения, источниками возбуждения звукового поля, т.е. двух-, многоканальной системой обеспечивается создание вариантов звуковых полей с характеристиками, зависящими от месторасположения ее излучателей, притом каждый излучатель находится в условиях местных акустических свойств окружающего пространства, т.е. в зависимости от различий для источников сигнала акустических условий, что позволяет при определенной (типовой) схеме расстановки излучателей (например, левый и правый каналы стереосистемы с некоторой дистанцией излучателей или три, более окружающих каналов, определенно расставленных относительно позиции регистрации сигналов (прослушивания) – для многоканальных систем и тестированием с применением более 2х каналов) выявить пространственный разброс параметров энергетических, пространственно-временных характеристик акустических свойств окружающего пространства, в общем случае индивидуальных для каждого звукового канала системы, т.к. определяются геометрическими формами окружения, звукопоглощающими, – отражающими свойствами поверхностей, другими условиями, индивидуальными для локальных позиций в пространстве, что естественно. Регистрацию откликов тестовых сигналов система тестирования выполняет посредством одного, двух и более датчиков (приемников сигнала) раздельных звуковых каналов приема сигналов, соответствующих каналам электроакустических систем тестирования, записи и воспроизведения с обратными электроакустическими преобразователями, микрофонами, например, стационарно с некоторыми условиями, разнесенными в пространстве тестируемого помещения.
Первичная и вторичная системы тестирования, записи и воспроизведения раздельно выполняют типовые тестирования различных помещений, и собственно, свои прямые функции: в случае первичного помещения – тестирования-записи, вторичного: тестирования – коррекции-воспроизведения, в обоих случаях системы структурно типовые, т.е. с одинаковым количеством и соответствием схемы пространственного размещения (задействованных) звуковых каналов записи и воспроизведения. При этом количество каналов записи и воспроизведения не обязано совпадать с количеством каналов приема (сбора, регистрации) откликов тестовых сигналов. Например, 6-канальная запись, выполненная 6 микрофонами в помещении, протестированном тестовыми сигналами от 6 излучателей с регистрацией откликов 2 микрофонами (стереомикрофоном-оптимально) будет воспроизводиться в другом помещении 6-канальной звуковой системой, протестированном также тестовыми сигналами от 6 излучателей и откликами по 2 микрофонам, или, также, каналов регистрации откликов может быть по 1, 3, 6. В случае 2-канальной записи каналов регистрации откликов должно быть по 1 или 2 (оптимально) в каждой системе тестирования (первичной, вторичной).
Способ позволяет неоднократно сохранять, передавать аналогичные результаты тестирования различных помещений по определенным условиям с повторяемостью методов, целей и средств тестирования для сопоставительного анализа (на основе типовых тестирований), полученных результатов тестирования помещений и определения несоответствия параметров первичного и вторичного звукового поля, получаемого при тестировании различных помещений по энергетическим, пространственно-временных характеристикам объемно-локализационных, тембральных, динамических признаков. Сохранение, передача аналогичных результатов тестирования различных помещений для сопоставительного анализа помещений обеспечивается: во-первых, использованием тестирования методом пропускания унифицированных тестовых сигналов, во-вторых, передачей формы тестовых сигналов и результатов тестирования помещения проведения аудиозаписи – первичных сигналов-откликов, результатов анализа и оценки энергетических, пространственно-временных характеристик акустических свойств помещения проведения аудиозаписи, то есть параметрических данных специфики и индивидуальных особенностей влияния акустической среды на характер звучания источников звуковых сигналов в условиях тестируемого помещения, машинного описания порядка, состава методов и режимов проведения тестирования акустических свойств помещения воспроизведения посредством цифрового носителя данных для тестирования, анализа характеристик акустических свойств помещения аудиовоспроизведения, в-третьих, сопоставлением полученных результатов анализов помещений.
В силу отличительных признаков, определяющих состав и последовательность действий: сначала проводят тестирование и оценку параметров акустических свойств помещения проведения аудиозаписи, производят исполнение (и предварительную запись – возможно и до тестирования) и затем запись на цифровой носитель двух-, многоканального звукового сигнала основного музыкального произведения в помещении, прошедшем тестирование, и дополнительно тестовых сигналов, первичных сигналов-откликов, параметрических данных специфики и индивидуальных особенностей влияния акустической среды на характер звучания источников звуковых сигналов в условиях помещения записи; далее на основе данных, полученных посредством цифрового носителя проводят тестирование помещения воспроизведения, аналогичное проведенному тестированию помещения записи; затем производят оценку акустических свойств помещения воспроизведения аудиозаписи относительно соответствующих параметров акустических характеристик свойств помещения проведения аудиозаписи на основе собранных в результате тестирования помещения аудиовоспроизведения и полученных посредством носителя или среды сообщения данных путем сопоставления и определения несоответствия результатов тестирования помещений записи и воспроизведения.
Способ позволяет выполнять коррекции воспроизводимых сигналов записи объектов воспроизведения в соответствии с требуемым качеством, уровнем и целью оптимизации по известному опорному (предустановленному и переданному) критерию поиска, что ранее аналогичные известные из уровня техники способы не имели, которым являются параметры энергетических, пространственно-временных характеристик акустических качеств и свойств окружающего пространства, действующих на признаки и характеристики звукового поля в условиях проведения аудиозаписи и оптимизацию, необходимость которых определяется сопоставительным анализом результатов тестирования помещений. Способ обеспечивает полное и точное задание условий для повторения требуемой коррекции воспроизводимых звуковых сигналов аудиозаписи, выполняемой путем приведения оценок параметров энергетических, пространственно-временных характеристик акустических свойств окружающего пространства условий аудиовоспроизведения, действующих на признаки вторичного звукового поля, к значениям оценок аналогичных параметров характеристик окружающего пространства условий проведения аудиозаписи, действующих на признаки первичного звукового поля с целью получения вторичного звукового поля, параметрически подобного первичному, т.к. характеризуется, во-вторых, передачей описания порядка, состава методов коррекции характеристик акустических свойств помещения воспроизведения, спецификации комплекса фильтров акустической коррекции двух-, многоканального звукового сигнала, включая описания перечня, методов действия и функций фильтров коррекции посредством цифрового носителя данных для тестирования, анализа и коррекции энергетических, пространственно-временных характеристик акустических свойств помещения аудиовоспроизведения, в-третьих, сопоставлением полученных результатов анализов помещений, корректировкой воспроизводимого двух-, многоканального звукового сигнала, уравнивающей полученные при тестировании результативные оцениваемые параметры тестируемых акустических свойств помещений записи и воспроизведения.
В силу отличительных признаков, определяющих состав и последовательность действий: сначала проводят тестирование и оценку параметров акустических свойств помещения проведения аудиозаписи, в результате чего получают: комплекс фильтров акустической коррекции двух-, многоканального звукового сигнала, действующих на параметры, определяемые соответствующим методом тестирования и применяемых (о фильтрах) при последующем воспроизведении двух-, многоканальной записи первичного звукового сигнала для изменения его параметров в зависимости от параметров энергетических, пространственно-временных характеристик акустических свойств окружающего пространства условий помещения проведения аудиовоспроизведения, производят запись на цифровой носитель спецификации комплекса фильтров акустической коррекции двух-, многоканального звукового сигнала, проводят тестирование помещения воспроизведения, аналогичное проведенному тестированию помещения записи, затем оптимизируют комплекс фильтров акустической коррекции двух и более канальной записи воспроизводимого первичного звукового сигнала для получения требуемого в соответствии с данным методом, применяющим соответствующие комплекс фильтров, тестовые сигналы и режимы тестирования, вида двух и более канального вторичного звукового сигнала: определяя необходимый по каждому методу тестирования уровень коррекции каждого фильтра, устанавливают для каждого из каналов соответствующее значение коэффициентов фильтрации каждого фильтра и, выполнив на основе полученных коэффициентов корректировки комплексно по фильтрам в каждом канале воспроизведения, и в итоге, после корректировок по всем каналам по результатам всех тестирований, в соответствии с описанием порядка (программой) тестирования, получают вторичный сигнал-отклик в заданном помещении, параметрически идентичный первичному сигналу-отклику, то есть характеристики вторичного звукового поля идентичные таковым первичного звукового поля. Способ позволяет воссоздать (повторить) характеристические особенности условий акустического пространства помещения первичного исполнения и аудиозаписи музыкальной программы в произвольных условиях помещения аудиовоспроизведения моделированием характеристик объемно-локализационных, тембральных, динамических признаков первичного пространственного звукового поля, свойственного для объектов воспроизведения (первоначальных звуков) в помещении аудиозаписи, то есть получением параметров вторичного звукового поля, повторяющих энергетические, пространственно-временные качества и параметры первичного звукового поля в условиях акустических свойств помещения проведения аудиозаписи, что обеспечивает при последующем воспроизведении данного музыкального исполнения с цифрового носителя в условиях любого другого помещения, акустическая среда которого объективно отличается от первичной среды, в которой проводилась запись и накладывает свою специфику на звучание источников (музыкальных инструментов, голоса, иных сигналов) более точное воссоздание акустических особенностей помещения записи и первичного энергетического, пространственно-временного состояния, свойственного для объектов воспроизведения (первоначальных звуков) музыкального произведения.
Это является обобщенным техническим результатом данного способа при полном последовательном его выполнении, т.е. при обеспечении указанных частичных результатов. Частичное выполнение способа данный результат не обеспечивает.
Способ может быть реализован на основе проведения процедуры при подготовке проведения аудиозаписи в помещении записи, процедуры при сохранении записи на носителе и процедуры при подготовке воспроизведения аудиозаписи в помещении прослушивания.
Способ предполагает использование Тестовой электроакустической системы, референсного тестового сигнала (набора сигналов), первичного сигнала-отклика, вторичного сигнала-отклика, использование цифрового сигнального процессинга для анализа сигналов и параметрической корректировки звукового сигнала по порядку проведения тестирования и оценочных вычислений.
Порядок проведения оценочных вычислений (см. Фиг.4) задается микропроцессорной программой тестирования-коррекции помещения воспроизведения – передается в тестовую систему II на носителе вместе с другими данными. По данной программе тестирования-коррекции тестовая система II помещения воспроизведения определяет методы, последовательность тестирования и анализа его результатов, виды корректирующих фильтров, формы расчетов и представлений измеряемых величин, виды, интенсивность и продолжительность воздействий тестовых сигналов. Порядок задается программным способом, пригодным для однотипного выполнения процессорами анализаторов, автоматически выполняющих тестирование как помещения записи, так и воспроизведения. Способ реализуется на основе строгого исполнения следующих этапов.
Этап 1. Проводится оценка акустических параметров помещения проведения аудиозаписи. Помещение, подготовленное к исполнению записываемого музыкального произведения, исследуется по акустическим характеристикам с помощью Тестовой системы I схема которой показана на Фиг.1. Тестовая система I содержит набор (серии) референсных тестовых сигналов в цифровом представлении (1) и микропроцессорную программу, определяющую последовательность и методики проведения тестирования помещения проведения записи по референсным сигналам, звукоизлучатель (2), микрофон (4) для регистрации отклика, приемник-анализатор (5) сигнала-отклика – на данном этапе первичного. В качестве микропроцессорной программы может быть использована любая программа, позволяющая осуществлять тестирование акустических свойств помещения различными методами, например, тремя следующими: определение АЧХ помещения, определение ФЧХ, определение Группового времени задержки (ГВЗ). При определении АЧХ помещения записи система тестирования II использует полосовой фильтр в качестве фильтра акустической коррекции и использует звуковые сигналы определенной полосы частот в качестве референсных сигналов, получая в результате первичные сигналы-отклики, амплитуды которых параметрически представляют собой АЧХ помещения записи. При определении АЧХ помещения воспроизведения система тестирования II, используя те же референсные звуковые сигналы, определяет АЧХ помещения воспроизведения, получив вторичные сигналы-отклики. Далее формы АЧХ двух помещений сопоставляются (сравниваются параметры (временные значения) первичных и вторичных сигналов-откликов). При несоответствии АЧХ двух помещений система тестирования-коррекции помещения воспроизведения (тестовая система II) выполняет коррекцию АЧХ изменением параметров полосового фильтра (изменением коэффициента передачи полосового фильтра). ФЧХ-зависимость сдвига фазы от частоты сигнала исследуется по воздействию на вид, форму периодического или импульсного сигнала, поданного в качестве референсного. В результате тестирования на ФЧХ тестовая система II вносит задержки, упреждения в звуковой сигнал, корректирующие ФЧХ помещения воспроизведения. ГВЗ исследуется по ступенчатому сигналу, корректируется изменением переходной характеристики фильтра. Референсный сигнал имеет свойства звукового сигнала, но им не является, а представляет собой синтезированную сигнальную форму и служит для воздействия на акустическое пространство помещения для получения и оценки сигнала-отклика, по которому возможно определение конкретных параметров акустического пространства помещений (3), где производится запись и воспроизведение. Набор (серия) референсных сигналов предварительно готовится в виде и объеме, достаточном для тестирования помещения по различным известным методикам (включенным в программу тестирования) оценки акустических свойств, например, импульсные сигналы для оценки ФЧХ, фазового сдвига, времени задержки-установления, порядка гармонических составляющих; тоновые сигналы для оценки полосы пропускания, резонансных частот, коэффициентов затухания, спектрального анализа, АЧХ.
Процессор (см. Фиг.2) устройства для аудиозаписи/аудиовоспроизведения (6), совмещающий источник референсных сигналов и приемник-анализатор первичных сигналов-откликов (5) по порядку проведения оценочных вычислений (выполняя программу тестирования помещения проведения записи) проводит тестирование помещения записи, т.е. референсные сигналы в соответствии с проводимым тестом подаются на определенный звукоизлучатель (2) и сигналы-отклики, регистрируемые микрофоном и представленные в цифровом виде, поступают в приемник анализатор сигнала-отклика (5); набор (серия) первичных сигналов-откликов, полученных без какой-либо коррекции референсных сигналов представляет собой базовый комплекс акустических характеристик помещения записи, т.к. сигналы-отклики являются результатом воздействия параметров помещения на форму референсных (тестовых) сигналов. Каждому референсному тестовому сигналу в результате выполнения теста по определенному методу соответствует первичный сигнал-отклик. Процессор, выполняя определенный тест, сопоставляет референсные сигналы и первичные сигналы-отклики, и по программе тестирования комплексно (различными известными методами, пошагово, по различным критериям, в различных режимах для установления определенных числовых, нормированных, относительных значений, заданных алгоритмом тестирования, цифровых фильтров) оценивает привнесенные изменения в сигналах по каждому из проводимых видов тестирования – различным частотно-временным, спектральным характеристикам: амплитуда, фаза, групповое время задержки, гармонический, спектральный состав, период затухания, период установления, реверберация и др. Посредством цифрового процессинга определяются параметрические значения (8) акустических характеристик окружающего пространства помещения аудиоисполнения и проведения записи музыкального произведения. Таким образом, анализ сопоставления референсного тестового сигнала и первичного сигнала-отклика позволяют объективно и численно с доступной точностью установить специфику и индивидуальные особенности влияния акустической среды в условиях помещения записи музыкального произведения (по каждому методу тестирования), определить важнейшие критерии, по которым необходима коррекция и подобрать необходимые фильтры коррекции, имеющие наибольшее значение для правильной комплексной коррекции звукового сигнала. По результатам неоднократного сопоставительного анализа помещения записи уточняются процедуры коррекции тестовой системы (9), т.е. окончательно задаются функции фильтров коррекции сигнала, подбираются наиболее критичные виды фильтров, устанавливаются параметры, допуски значений коррекций с тем, чтобы получить оптимальный набор фильтров для коррекции сигнала по установленным индивидуальным характеристикам и отобранным критериям (8). По получении оптимального алгоритма (порядка) проведения тестирования формируется микропроцессорная программа тестирования помещения воспроизведения аудиозаписи (10), предназначенная для системы тестирования-коррекции помещения воспроизведения – тестовая система II (см.Фиг.3)). Программа тестирования помещения воспроизведения предписывает порядок работы тестовой системы II помещения воспроизведения: задается последовательность проведения тестов, методы тестирования (функции, типы цифровых фильтров) и порядок проведения оценочных вычислений – для сопоставительного анализа референсных сигналов, первичных и вторичных сигналов-откликов, устанавливаются методы, аналитические формулы, передаточные функции фильтров, последовательность, виды тестирования и анализа, виды параметров, критерии оценок результатов тестирования, виды и методы оптимального подбора корректирующих фильтров, формы расчетов и представлений измеряемых величин, виды, интенсивность и продолжительность воздействий тестовых сигналов. В результате проведения тестирования помещения записи получают:
– первичные сигналы-отклики – базовая отличительная характеристика помещения записи по реакции на референсные тестовые сигналы – это звуковые сигналы-отклики, представленные в цифровой форме, полученные тестовой системой I без применения корректировок, т.е. зарегистрированные изменения референсных сигналов в помещении записи, по которым тестовая система II в последующем по заданным методам получает параметрические данные специфики и индивидуальных особенностей помещения записи; каждый первичный сигнал-отклик относится к определенному методу тестирования (является результатом действия функции цифрового фильтра, примененного к входному референсному сигналу в данном тестировании);
– комплекс фильтров акустической коррекции звукового сигнала – подобранный тестовой системой I набор корректоров (цифровых фильтров, реализация которых выполняется процессором), позволяющих получать тестовой системе II требуемую по программе тестирования форму сигналов-откликов; фильтр характеризуется определенной цифровой передаточной функцией, возможностью параметрического изменения коэффициентов функции, определяемой конкретным методом тестирования; каждому фильтру предусматривается входной сигнал – референсный тестовый сигнал, им в итоге соответствует выходной сигнал – первичный сигнал-отклик;
– параметрические данные специфики и индивидуальных особенностей влияния акустической среды на характер звучания источников в условиях помещения записи музыкального произведения – параметры первичных сигналов-откликов – результаты оценки характеристик помещения записи по различным, проведенным тестовой системой I, тестированиям, представленные в численных значениях-параметрах, соотнесенных к определенным фильтрам; каждому фильтру соответствует свой набор параметров первичного сигнала-отклика, характеризующих результаты тестирования по данному методу (изменение вида, формы, продолжительности, гармонических составляющих сигнала-отклика по отношению к таковым для референсных тестовых сигналов).
Программа тестирования-коррекции помещения воспроизведения (см. Фиг.4) передается вместе (на одном носителе) с музыкальным сигналом и результатами тестирования помещения записи системе тестирования-коррекции помещения воспроизведения. Программа тестирования-коррекции полностью определяет порядок тестирования помещения воспроизведения – предписывает определенный набор тестирований по различным методам, применявшимся при аналогичном тестировании помещения записи, использующим цифровые корректирующие фильтры и их параметры, оптимально подобранным системой тестирования I помещения записи (см. Фиг.2, поз.9, 10); каждому методу тестирования ставится в соответствие определенная цифровая функция фильтра, входной референсный тестовый сигнал (сигналы), выходной первичный сигнал-отклик, параметрические данные фильтра.
Использование программы тестирования-коррекции для тестовой системы II позволяет строго и конкретно провести автоматическое тестирование помещения воспроизведения микропроцессором тестовой системы II с заранее определенными тестовой системой I условиями тестирования: выполнить тестирование по аналогичному методу, используя фильтр-корректор звукового сигнала, ранее примененный без корректировок (только для определения отклонения параметров референсного сигнала и первичного сигнала-отклика, что важно для калибровки фильтров коррекции вторичного звукового сигнала) к помещению записи тестовой системой I, используя аналогичный референсный тестовый сигнал, получить аналогичный сигнал-отклик (вторичный для помещения воспроизведения), определить по вторичному сигналу-отклику параметрические данные специфики и индивидуальных особенностей влияния акустической среды на характер звучания источников в условиях помещения воспроизведения музыкального произведения (определить отклонения параметров референсного сигнала и вторичного сигнала-отклика, параметры фильтров), выполнить корректировку системы воспроизведения таким образом, чтобы вторичный сигнал-отклик достаточно не отличался от первичного сигнала-отклика. Например, для цифрового фильтра нижних частот первого порядка простейший случай примера такой операции см. в «Полупроводниковая схемотехника» У.Титце, К.Шенк, Москва, Мир, 1982 г.
На этапе 2 производится исполнение, запись основного музыкального произведения (звукового сигнала) в помещении, прошедшем тестирование (12).
На 3 этапе (см. Фиг.2) производится размещение (запись) (13) набора (серии) референсных тестовых сигналов, использовавшихся для тестирования помещения записи, результатов тестирования помещения записи (11): первичных сигналов-откликов, комплекса фильтров акустической коррекции звукового сигнала, параметрических данных специфики и особенностей влияния акустической среды на характер звучания источников в условиях помещения записи, программы тестирования помещения воспроизведения на носитель аудиозаписи. Эти дополнительные данные (референсные сигналы и сигналы-отклики, комплекс параметров характеристик акустической среды, определенных на Этапе 1, микропроцессорная программа, определяющая порядок проведения тестирования помещения воспроизведения, состав и порядок оценочных вычислений) размещаются в дополнительный служебный раздел (например, “нулевой” информационный трек) на цифровом носителе (типа CDDA, SACD) дополнительно к основной аудиозаписи. Размещение (13) на одном носителе (14) записи музыкального произведения, параметров акустических условий проведения этой записи и программы тестирования позволяет сохранить и передать наиболее полную информацию об аспектах проведения муз. записи, которая потребуется на этапе подготовки воспроизведения аудиозаписи.
Этап 4 характеризуется оценкой акустических параметров помещения воспроизведения аудиозаписи.
Набор (серия) референсных тестовых сигналов, первичных сигналов-откликов, определенные на Этапе 1, комплекс фильтров акустической коррекции звукового сигнала, параметрические значения акустических характеристик помещения для проведения аудиозаписи (параметры фильтров), микропроцессорная программа тестирования, содержащая порядок проведения оценочных вычислений, посредством носителя аудиозаписи направляют в систему аудиовоспроизведения (19), выполняющую также тестирование и корректировку помещения воспроизведения – для цифрового сигнального процессинга тестовой системой II. Помещение (3), подготовленное к воспроизведению записанного музыкального произведения, также (Этап 1) исследуется по акустическим характеристикам с помощью системы аудиовоспроизведения, повторяющего на данном этапе схему действия тестовой системы I – источник референсного тестового сигнала (1), звукоизлучатель (2), микрофон (4) для регистрации отклика, приемник-анализатор (5) сигнала-отклика – на данном этапе вторичного. Система тестирования помещения воспроизведения и система тестирования-коррекции помещения записи – это две физически разные системы, каждая выполняющая программу тестирования своего помещения.
Процессор устройства аудиовоспроизведения (19) тестовой системы II, по программе тестирования-коррекции (см Фиг.3) проводит пометодное, порежимное тестирование помещения (3) воспроизведения аналогично тому, как было протестировано помещение записи тестовой системой I. При этом (см. Фиг.4) последовательно повторяются все тестовые процедуры, т.е. последовательно проводятся тестирования, проведенные в помещении записи, используется тот же комплекс фильтров (24) акустической коррекции с аналогичными параметрами (коэффициентами) фильтров (25), для каждого фильтра программой используется соответствующий (тот же, что использовался для тестирования помещения записи) ему референсный тестовый сигнал в качестве входного (1), получает свой вторичный сигнал-отклик (28) в цифровом представлении, определяются его параметры (29). Значения параметров сигналов-откликов (29) для тестовой системы II (помещения воспроизведения) будут отличаться от полученных для тестовой системы I (27) (помещения записи), т.к. первичные и вторичные сигналы-отклики не будут полностью идентичны. И таким образом, сопоставив (30) результаты тестирования помещений, процессор определяет необходимый уровень коррекции каждого фильтра (31), устанавливает соответствующее значение параметров (коэффициентов фильтрации) корректоров, определяемых функцией фильтров (23). Процессор по программе тестирования проводит подбор (31) критичных видов фильтров, по которым требуется коррекция, т.е. в случае, если сигнал-отклик, полученный при отсутствии коррекции по параметрам некоторого фильтра будет значительно (по допуску) отличаться от сигнала-отклика по тестированию системы по этому фильтру для тестовой системы I, напротив, если первичный и вторичный сигналы-отклики изначально (без коррекции фильтра) эквивалентны, то фильтр не участвует в коррекции звукового сигнала; расчет параметров (31) фильтров акустической коррекции сигнала воспроизведения на основе сопоставительного анализа (30) референсного сигнала, первичного, вторичного сигналов-откликов; поиск оптимальных коэффициентов фильтрации по критерию Sn=Fn (фильтр оптимальный, коэффициенты фильтра определены).
Набор (серия) референсных сигналов (1), вторичные сигналы-отклики (28), поступающие с приемника-анализатора (18, см. Фиг.3) вторичного сигнала-отклика на основе порядка проведения оценочных вычислений комплексно характеризуют привнесенные изменения в тестовых сигналах в результате воздействия на форму референсного сигнала уже аудиохарактеристик окружающего пространства помещения (3) системы аудиовоспроизведения. Посредством цифрового процессинга определяются параметрические значения (29) акустических характеристик помещения для воспроизведения аудиозаписи (по изменению вида, формы, временных значений вторичных сигналов-откликов относительно референсных сигналов). Таким образом полностью повторяется процедура Этапа 1, но для помещения аудиовоспроизведения. Каждый метод тестирования отрабатывается программой тестирования-коррекции, как очередной цикл. Сравнение первичных и вторичных сигналов-откликов на один референсный сигнал позволяет оценить различие акустических свойств помещений, в которых эти отклики получены по одному методу, т.к. параметры (длительность, форма и т.д.) сигналов-откликов будут отличаться как от параметров референсного сигнала, так и относительно друг-друга (из-за различия акустических свойств).
На Этапе 5 производится моделирование акустических параметров помещения проведения записи (I) в помещении ее воспроизведения (II). На данном этапе для сигнального процессинга системой аудиовоспроизведения (тестовой системой II (19)) и моделирования акустических параметров пространства проведения аудиозаписи в пространстве воспроизведения используются для анализа (21, см. Фиг.3) и коррекции (22) референсный тестовый сигнал, первичный сигнал-отклик, вторичный сигнал-отклик и все соответствующие этим сигналам оценочные значения параметров двух разных акустических условий (пространства помещения проведения аудиозаписи (26 – первичные сигналы-отклики, 27 – параметры (временные значения, функции, см. Фиг.4) первичных сигналов-откликов) и помещения аудиовоспроизведения (28, 29).
Цифровой сигнальный процессор системы аудиовоспроизведения (19) в соответствии с порядком проведения оценочных вычислений (по программе тестирования (Фиг.4) на основе оценки отклонения сигналов-откликов от формы референсного сигнала и на основе несоответствия первичного и вторичного сигналов-откликов производит подбор необходимых фильтров, расчет параметрических корректировок сигнала аудиозаписи. Критерием коррекции звукового сигнала является идентичность вторичных и первичных сигналов-откликов по каждому из проведенных видов тестирования-коррекции. Параметрические корректировки рассчитываются на каждом цикле тестирования по критериям наименьшего различия первичного и вторичного сигналов-откликов и по всем параметрам (для каждого вида фильтра) (30) характеристик двух акустических пространств. Т.е. на этом этапе по референсному сигналу и по заданному алгоритму (программе тестирования-коррекции) (переданным на носителе) процессор по разнице первичного и вторичного сигналов-откликов определяет различие воздействия различных акустических пространств и приводит, выполнив соответствующие корректировки по каждому из фильтров, звучание системы воспроизведения в состояние, наиболее близкое по параметрам к тому, которое имеется в условиях помещения записи при тестировании его по референсному сигналу с помощью тестовой системы I (электроакустические параметры тестовой системы и системы аудиовоспроизведения могут быть различными). Таким образом можно получить субъективное сходство двух источников звука (референсный сигнал подается на электроакустический преобразователь) тестовой системы в помещении записи и скорректированной аудиосистемы в помещении воспроизведения. При этом тестирование двух-, многоканальной тестовой системой позволяет внести проработку пространственных признаков звукового поля в тестируемом помещении. В этом случае любой записанный в помещении записи источник звука (акустический музыкальный инструмент, вокал) при воспроизведении через скорректированную описанным образом аудиосистему в любом помещении будет звучать аутентично прообразу, воссоздавая многие нюансы и тонкую специфику неповторимого события.
Акустика помещения проведения записи тестируется (см. Фиг.4) Тестовой системой II всеми методами (в количестве n), по которым тестировалось помещение записи. Помещение тестируется поочередно (циклически) каждым методом по программе тестирования, которой задаются конкретные методы и соответствующие им режимы тестирования, передаточные функции фильтра, критерии оптимизации фильтра, параметры фильтра, формы представлений параметров. При этом процессор последовательно, выполняя программу тестирования-коррекции, проводя тестирование по определенному методу, выбирает из комплекса фильтров (17) соответствующую цифровую функцию передачи фильтра Wln(Kn) (24), сформированную тестовой системой I с параметрами коэффициентов Kn (25), выбирает из набора референсных сигналов [Rn] (1) входной сигнал (серию сигналов) Rn, предназначенный для данного вида тестирования.
Методы тестирования-коррекции, принятые при тестировании помещения записи, используют цифровые фильтры различных типов или иные численные методы формирования, преобразования сигналов, программно-реализуемые процессором такие, как полосовой фильтр, заграждающий фильтр, фазовый фильтр 1, 2, порядка – оценка, коррекция АЧХ, ФЧХ, переходных характеристик, группового времени задержки, добротности, фазового сдвига, задержки сигнала, периода установления, затухания, резонансных, граничных полос частоты и др.
При конкретной реализации способа выбор методов определяется практической целесообразностью – начиная от простой оценки, до коррекции АЧХ.
Референсный сигнал Rn – тестовый звуковой сигнал в цифровой форме, предназначенный для определенного метода тестирования как помещения записи, так и помещения воспроизведения, т.е. он является эталонным и по результатам тестирования разных акустических условий (разных помещений) данным методом на один эталонный входной сигнал можно оценить параметрическое отличие этих помещений по оценкам этого метода. Тип, форма референсного сигнала определяется требованиями метода тестирования, которому этот сигнал предназначен, это может быть импульсный, тоновый, политональный, шумовой сигнал ограниченного или полного спектра и др. Применение конкретного вида референсного сигнала к определенному методу обуславливается спецификой метода и требованиями по точности, трудоемкости получения результата тестирования. Для упрощения тестирования референсный сигнал может быть представлен в параметрическом виде pR n, как массив параметров, значений функции сигнала. При каждом тестировании определяется вторичный сигнал-отклик Sn (28) и его параметрические значения pS n (29) – результат реакции тестируемого помещения на входной тестовый сигнал Rn, тогда как по первичному сигналу-отклику (см.Фиг.2) определяются акустические параметры условий пространства помещения записи. При несоответствии вторичного сигнала-отклика Sn первичному сигналу-отклику Fn, полученному тем же методом тестовой системой I для помещения записи, передаточная функция Wln (Kn) фильтра (или формирователя, преобразователя) сигнала подвергается корректировке путем изменения параметров фильтра Pn, преобразуется в оптимизируемую функцию Wn(Kn), цикл тестирования повторяется. При условии Sn=Fn (pS n=pF n) (c допуском) фильтр Wn(Kn) считается оптимизированным и помещается в комплекс оптимизированных цифровых фильтров (33), т.е. в этом случае сигналы-отклики в разных помещениях на один референсный сигнал считаются эквивалентными по данному методу, что соответствует задаче данного способа. Результаты каждого последующего тестирования-коррекции суммируются с ранее полученными результатами, в итоге, после выполнения всех тестирований получается комплекс оптимизированных цифровых фильтров акустической коррекции звукового сигнала в помещении воспроизведения [Wlln (Kn)], который и применяется для коррекции воспроизводимой музыкальной записи. Воспроизведение записи будет восприниматься аутентичным исполнению в помещении записи, т.к. любые источники звука (музыкальный инструмент, голос, излучатель референсного сигнала), записанные тестовой системой I в помещении записи будут сохранены на носителе в виде звукового сигнала, к которым относятся и референсные тестовые сигналы и по которым тестируется и корректируется помещение воспроизведения по критерию равенства сигналов-откликов таковым же в помещении записи (Sn=Fn).
Для цифрового фильтра нижних частот первого порядка передаточная функция имеет вид W(P)=d0/(c0+c1·P) и определяет зависимость преобразования Лапласа входного и выходного значений для произвольных временных сигналов.
Применив Z-преобразование, получаем цифровую передаточную функцию:
W(z)=D0·(1+z)/(C0+z),
где Pn – параметр (переменная) фильтра, Rn – референсный сигнал (входное значение фильтра), Fn=W(z)/Rn=DI0·(1+z)/(CI0+z)/Rn – первичный сигнал-отклик (выходное значение фильтра в помещении записи); D0, С0 – коэффициенты фильтрации – их значения определяют параметры фильтрации; Sn=W(z)/Rn=DII0·(1+z)/(CII0+z)/Rn – вторичный сигнал-отклик выходное значение фильтра в помещении воспроизведения).
Форма, вид вторичного сигнала-отклика зависит от коэффициентов фильтрации фильтра нижних частот, следовательно, при определенной коррекци
Sn=Fn при DII0=DI0+KDn, CII0=CI0+KCn, где KDn, KCn – коэффициенты фильтра W(z), обеспечивающие оптимальную фильтрацию по данному методу.
Формулы иллюстрируют метод амплитудно-частотной коррекции фильтром нижних частот первого порядка, показывая, что изменение коэффициентов фильтрации DII0, CII0 на значения KDn, KCn позволяет привести уровень вторичного сигнала-отклика Sn к уровню первичного сигнала-отклика Fn (т.e. параметры сигналов-откликов pF n=pS n), выполнив коррекцию АЧХ тестовой системы II. Вывод справедлив для любых видов фильтров с изменяемой передаточной функцией.
Второй пример – фазовый фильтр
W(z)=(D0+D1z+D2z2)/(C0+C1z+C2z2) – также, оптимизируя коэффициенты корректирующего фильтра, можно получить сдвиг фазы вторичного сигнала-отклика, равный сдвигу фазы у первичного сигнала (по отношению к референсному сигналу).
Сдвиг фазы
ф=arctg(D1sin(2 / a)+D1sin(4 / a)/(D0+D1cos(2 / a)+D2cos(4 / a)))-arctg((C1sin(2 / a)+C2sin(4 / a)/(C0+C1cos(2 / a)+C2cos(4 / a))), где =f/f0 – нормированная частота сигнала, f – частота сигнала, f0 – частота среза фильтра, а – нормированная частота выборки прослушивания повторяет по параметрам Тестовую систему.
Из всего вышесказанного можно сделать вывод о том, что целью оптимизации фильтра коррекции системы тестирования II является обеспечение идентичности вторичного и первичного сигналов-откликов, т.е. система тестирования добивается (поисковой оптимизацией) одного вида сигналов откликов – первичного для некорректированной системы I и вторичного для корректированной системы II, а т.к. отклики идентичны (по заданным параметрам), то и звучание музыкального звукового сигнала также будет идентичным (с учетом влияния собственных характеристик систем тестирования-корекции) помещении записи (один сигнал, одинаковые параметры сигналов-откликов). Таким образом, любой источник звука, записанный в помещении записи, может быть идентично воспроизведен в другом помещении.
Способ может быть реализован в помещении (3), где производится запись с помощью (см. Фиг.1) системы для аудиозаписи/аудиовоспроизведения (6) и аналогичной системы, находящейся в помещении воспроизедения, которая может представлять собой, например, компьютер с аудиокартой, и комплект из микрофона (4), звукоизлучателя (2), например, на основе динамиков, источника референсного тестового сигнала (1), например, в виде CD-аудионосителя, а также приемника-анализатора (5) сигнала-отклика, который может представлять собой компьютерную программу и его функции реализуются компьютером, или, например, может быть представлен в виде многоканального записывающего устройства, например, MOTU 828 mkII USB 2.0 (MOTU), MOTU Traveler FireWire и пр.
Формула изобретения
Способ аутентичного воспроизведения двух-, многоканальной аудиозаписи с моделированным воссозданием во вторичном пространстве параметров акустических характеристик окружающего пространства условий проведения аудиозаписи и получением вторичного звукового поля по признакам подобного первичному звуковому полю, характеризующийся использованием анализа акустических свойств помещений проведения записи и воспроизведения методом пропускания через них унифицированных тестовых сигналов, передачей нетиповых (предварительно не заданных для тестирования вторичного пространства или нерасполагаемых вторичной системой тестирования, но применяемых при тестировании первичного пространства) тестовых сигналов, методов тестирования и результатов анализа акустических свойств помещения проведения записи посредством цифрового носителя данных для анализа акустических свойств помещения воспроизведения, сопоставлением полученных результатов анализов и корректировкой воспроизводимого двух-, многоканального звукового сигнала, уравнивающей полученные при тестировании параметры акустических свойств помещений записи и воспроизведения, отличающийся, во-первых, использованием тестирования, анализа и оценки параметров энергетических, пространственно-временных, прочих характеристик акустических качеств и свойств (акустических характеристик) помещений проведения записи и воспроизведения аналогичным для различных помещений методом пропускания через них унифицированных тестовых сигналов посредством одного, двух и более раздельных звуковых каналов генерирования сигналов данной системы тестирования, соответствующих каналам электроакустических систем тестирования, записи и воспроизведения с прямыми электроакустическими преобразователями, определенно-стационарно разнесенными в пространстве тестируемого помещения, действующих в различных, с изменяемым по условию тестирования пространственным позиционированием активных каналов, режимах комбинации одиночной, частичной совместной или полной совместной работы для излучения звуковых тестовых сигналов и возбуждения звукового поля от различных по направлению и расстоянию расположения источников относительно позиции приема сигналов-откликов, принимаемых данной системой тестирования посредством одного, двух и более раздельных звуковых каналов приема (сбора, регистрации) сигналов, соответствующих каналам электроакустических систем тестирования, записи и воспроизведения с обратными электроакустическими преобразователями, определенно-стационарно разнесенными в пространстве тестируемого помещения, действующих в режимах комбинации одиночной, частичной совместной или полной совместной работы для регистрации соответствующих тестовых сигналов-откликов, предназначенных для определения реакции помещения на воздействие звуковых сигналов путем анализа и оценки изменения вида тестового сигнала в зависимости от параметров акустических характеристик окружающего пространства тестируемого помещения, действующих на объемно-локализационные, тембральные, динамические, прочие характеристические признаки и особенности звукового поля, характерные для объектов воспроизведения (первичных звуковых сигналов), создаваемых источниками звука первичного пространства и результатов их воспроизведения (копирования) во вторичном пространстве (вторичных звуковых сигналов) в пределах тестируемых помещений по применяемому методу тестирования, во-вторых, передачей: в виде параметров – результатов анализа и оценки акустических характеристик помещения проведения аудиозаписи, то есть параметрических данных специфики и индивидуальных особенностей влияния акустической среды на характер звучания источников звуковых сигналов в условиях тестируемого помещения аудиозаписи, нерасполагаемых вторичной системой тестирования; в виде программы тестирования – машинного описания порядка, состава, методов и режимов проведения тестирования и коррекции акустических характеристик помещения воспроизведения, спецификации комплекса применяемых фильтров акустической коррекции двух-, многоканального звукового сигнала, включая описания перечня унифицированных методов действия и функций нетиповых фильтров коррекции каждого канала в соответствии с методом тестирования и коррекции; перечня, при необходимости, формы (в цифровом виде представления) или функций нетиповых тестовых сигналов с описанием соответствия тестовых сигналов методам тестирования и результатов тестирования помещения проведения аудиозаписи – первичных сигналов-откликов посредством цифрового носителя данных для тестирования, анализа и коррекции акустических характеристик помещения аудиовоспроизведения, в-третьих, сопоставлением полученных результатов анализов помещений, корректировкой звукового сигнала воспроизводимой двух-, многоканальной аудиозаписи, выполняемой путем приведения оценок параметров тестируемых акустических характеристик окружающего пространства условий аудиовоспроизведения, действующих на характеристические признаки вторичного звукового поля, к значениям оценок аналогичных параметров акустических характеристик окружающего пространства условий проведения аудиозаписи, действующих на признаки первичного звукового поля, уравнивающей полученные при тестировании результативные оцениваемые параметры акустических характеристик помещений записи и воспроизведения для получения вторичного звукового поля, параметрически подобного первичному; причем на начальном этапе реализации способа сначала проводят пометодное, порежимное тестирование и оценку параметров акустических характеристик помещения проведения аудиозаписи, в результате чего получают первичные сигналы-отклики, параметрические данные специфики и индивидуальных особенностей влияния акустической среды на характер звучания источников тестовых и аудиозаписываемого первичного звуковых сигналов в условиях помещения записи музыкального произведения, комплекс фильтров акустической коррекции двух-, многоканального звукового сигнала, действующих на параметры, определяемые соответствующим методом тестирования и применяемых при последующем воспроизведении двух-, многоканальной аудиозаписи первичного звукового сигнала для изменения его параметров в зависимости от параметров акустических характеристик окружающего пространства помещения проведения аудиовоспроизведения; производят исполнение, запись и затем размещение на цифровой носитель двух-, многоканальной аудиозаписи основного музыкального произведения в помещении, прошедшем тестирование и, дополнительно параметрических данных специфики и индивидуальных особенностей влияния акустической среды на характер звучания источников звуковых сигналов в условиях помещения записи, первичных сигналов-откликов, нетиповых тестовых сигналов, спецификации комплекса фильтров акустической коррекции двух-, многоканального звукового сигнала, при нетиповом тестировании – программного кода порядка, состава, методов и режимов проведения пометодного, порежимного тестирования; далее на основе данных, полученных посредством цифрового носителя или иного способа передачи, по описанию порядка проведения тестирования проводят автоматическое пометодное, порежимное тестирование помещения воспроизведения, аналогичное проведенному тестированию помещения записи звукового сигнала посредством аналогичной системы тестирования-коррекции методом пропускания через него унифицированных тестовых сигналов, в результате которого получают вторичные сигналы-отклики, параметрические данные специфики и индивидуальных особенностей влияния акустической среды на характер звучания источников сигналов в условиях помещения воспроизведения музыкального произведения для вторичных звуковых сигналов, получаемых при воспроизведении в данном помещении двух-, многоканальной аудиозаписи первичных звуковых сигналов; затем по взаимному несоответствию первичных и вторичных сигналов-откликов и несоответствию их тестовым сигналам определяют различие воздействия на звуковой сигнал акустических качеств и свойств пространств помещения, где производилась запись и помещения, где запись предполагается воспроизвести: производят оценку параметров акустических характеристик помещения воспроизведения аудиозаписи относительно соответствующих параметров акустических характеристик помещения проведения аудиозаписи на основе собранных в результате тестирования помещения аудиовоспроизведения и полученных посредством носителя или среды сообщения данных путем сопоставления и определения несоответствия результатов тестирования помещений записи и воспроизведения, затем оптимизируют комплекс фильтров акустической коррекции звукового сигнала при воспроизведении двухмногоканальной аудиозаписи первичного звукового сигнала для получения требуемого в соответствии сданным методом тестирования-коррекции вида двух-, многоканального вторичного звукового сигнала: определяя необходимый по каждому методу тестирования уровень коррекции каждого фильтра, устанавливают для каждого из каналов соответствующее значение коэффициентов фильтрации каждого фильтра и, выполнив на основе полученных коэффициентов корректировки комплексно по фильтрам в каждом канале воспроизведения, а в итоге после корректировок по всем каналам по результатам всех тестирований в соответствии с описанием порядка тестирования, получают вторичный сигнал-отклик в заданном помещении, параметрически идентичный первичному сигналу-отклику, то есть характеристические признаки звукового поля вторичного сигнала-отклика, зависящие от параметров акустических характеристик помещения аудиовоспроизведения и функций, уровня коррекции фильтров идентичные таковым звукового поля первичного сигнала-отклика, определяемым параметрами помещения аудиозаписи и соответственно во вторичном пространстве при воспроизведении двух-, многоканальной аудиозаписи получают вторичные звуковые сигналы (признаки вторичного звукового поля), аутентичные (подобные) первичным звуковым сигналам (признакам первичного звукового поля), имеющимся при записи первоначальных звуков первичного пространства.
РИСУНКИ
|
|