|
|
(21), (22) Заявка: 2008148339/06, 09.12.2008
(24) Дата начала отсчета срока действия патента:
09.12.2008
(46) Опубликовано: 20.06.2010
(56) Список документов, цитированных в отчете о поиске:
US 5450725 A, 19.09.1995. RU 2258822 C1, 20.08.2005. SU 1605648 A1, 10.08.1996. RU 2199675 C1, 27.02.2003. FR 2658562 A1, 23.08.1991. US 4548032 A, 22.10.1985.
Адрес для переписки:
129301, Москва, ул. Касаткина, 13, НТЦ им. А. Люльки, ОАО “НПО “Сатурн”, СПиИС
|
(72) Автор(ы):
Куприк Виктор Викторович (RU), Марчуков Евгений Ювенальевич (RU), Некрасов Сергей Сергеевич (RU), Федюкин Владимир Иванович (RU)
(73) Патентообладатель(и):
Открытое акционерное общество “Научно-производственное объединение “Сатурн” (ОАО “НПО “Сатурн”) (RU)
|
(54) СПОСОБ РЕГУЛИРОВАНИЯ ПОДАЧИ ТОПЛИВА В КАМЕРУ СГОРАНИЯ ГАЗОТУРБИННОЙ УСТАНОВКИ
(57) Реферат:
Изобретение относится к способам регулирования подачи топлива в камеру сгорания. Способ включает изменение расхода топлива в коллекторы топливных контуров камеры сгорания в зависимости от мощности установки. При осуществлении способа предварительно вводят камеру сгорания в область пульсационного горения, измеряют давление и уровень пульсаций давления в камере сгорания и при достижении уровня пульсаций, составляющего более 1% от величины давления в камере сгорания, фиксируют минимальную амплитуду вибраций корпуса двигателя в области камеры сгорания вибродатчиком в диапазоне частот 350-900 Гц и принимают эту величину за максимально допустимую. При эксплуатации установки измеряют амплитуду вибраций корпуса двигателя в области камеры сгорания и при превышении ее значения, максимально допустимого в выбранном диапазоне частот, дополнительно изменяют расход топлива, по меньшей мере, в один коллектор до устранения вибрационного горения, после чего восстанавливают расход топлива в топливные коллекторы до первоначального уровня. Изменение расхода топлива в коллекторы топливных контуров может производиться путем перераспределения топлива между топливными коллекторами. Данный способ обеспечивает устойчивое горение бедных гомогенных смесей при поддержании низких уровней выбросов оксидов азота. 2 з.п. ф-лы, 2 ил.
Изобретение относится к камерам сгорания газотурбинных установок (ГТУ), а именно к способам регулирования подачи топлива в камеру сгорания.
Из известных способов наиболее близким к предложенному является способ регулирования подачи топлива в камеру сгорания ГТУ, включающий изменение расхода топлива в зависимости от ее мощности путем дозирования подачи топлива в коллекторы дежурных и основных горелок горелочных устройств с предварительным смешением топлива и воздуха (см. патент США 5450725, МКИ F23R 3/30, опубл. в 1995 г.).
Недостатками известного способа являются, с одной стороны, высокий уровень концентрации оксидов азота NOx в выхлопных газах ГТУ, что обусловлено наличием диффузионных дежурных горелок, а с другой стороны – появление неустойчивых режимов работы камеры сгорания при предварительном смешении топлива и воздуха для реализации бедного гомогенного горения.
Задачей изобретения является обеспечение устойчивого горения бедных гомогенных смесей при поддержании низких уровней выбросов оксидов азота.
Указанная задача решается тем, что в известном способе регулирования подачи топлива в камеру сгорания ГТУ, включающем изменение расхода топлива в коллекторы топливных контуров камеры сгорания в зависимости от мощности установки, согласно изобретению при эксплуатации установки измеряют амплитуду вибраций корпуса двигателя в области камеры сгорания и при превышении ее значения, максимально допустимого в диапазоне частот 350-900 Гц, дополнительно изменяют расход топлива, по меньшей мере, в один коллектор до устранения вибрационного горения, причем для данного типа установки предварительно вводят камеру сгорания в область пульсационного горения, измеряют давление и уровень пульсаций давления в камере сгорания и при достижении уровня пульсаций, составляющего более 1% от величины давления в камере сгорания, фиксируют минимальную амплитуду вибраций корпуса двигателя в области камеры сгорания вибродатчиком в выбранном диапазоне частот и принимают эту величину за максимально допустимую. После устранения пульсационного горения восстанавливают расход топлива в топливные коллекторы до первоначального уровня. Изменение расхода топлива в коллекторы контуров до устранения вибрационного горения может производиться путем перераспределения топлива между топливными коллекторами.
Такое осуществление способа позволяет предотвратить возникновение пульсационного горения в камере сгорания при использовании бедных гомогенных смесей путем измерения амплитуды вибраций корпуса двигателя в области камеры сгорания и сравнения ее величины с предварительно определенной, максимально допустимой в заданном диапазоне частот величиной и изменения расхода топлива, по меньшей мере, в один коллектор при превышении этой величины.
Восстановление подачи топлива в коллекторы камеры сгорания после устранения вибрационного горения способствует поддержанию низких уровней выбросов оксидов азота.
На приведенных чертежах показан пример осуществления предложенного способа.
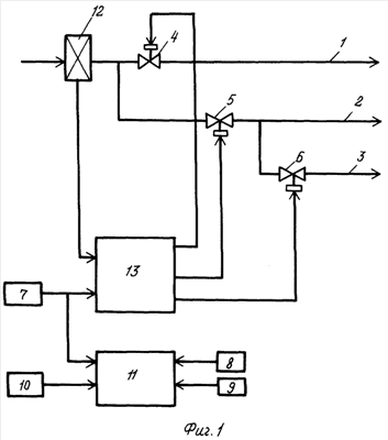
На фиг.1 схематично показано устройство для регулирования подачи топлива в камеру сгорания ГТУ;
на фиг.2 – график зависимости уровня вибраций корпуса двигателя в области камеры сгорания В от частоты вращения n ротора высокого давления установки.
Устройство содержит топливные коллекторы 1, 2, 3, снабженные соответственно кранами 4, 5, 6, датчик вибраций 7, установленный на корпусе установки в области камеры сгорания, датчик давления 8 и датчик пульсаций давления 9, установленные в камере сгорания, и датчик 10 для измерения частоты вращения n ротора высокого давления установки. Указанные датчики соединены с регистратором 11. На трубопроводе 1 установлен датчик суммарного расхода топлива 12, соединенный с блоком системы автоматического управления подачей топлива 13. К последнему подсоединены также краны 4, 5, 6 и датчик вибраций 7.
Способ осуществляют следующим образом. На фиксированной частоте вращения ротора высокого давления n из рабочего диапазона установки сначала ступенчато увеличивают подачу топлива в один из коллекторов, например в коллектор 2 краном 5, а в коллекторы 1 и 3 уменьшают кранами 4 и 6, таким образом, чтобы число оборотов ротора высокого давления и общий расход топлива, фиксируемый датчиком 12, оставались неизменными до возникновения пульсационного горения в камере сгорания. При этом датчиком 8 измеряют давление в камере сгорания, датчиком 9 – уровень пульсаций давления, а регистратором 11 фиксируют отношение этих величин. Когда уровень пульсации составит более 1% от величины давления в камере сгорания, измеряют амплитуду вибраций корпуса двигателя в области камеры сгорания датчиком 7 в диапазоне частот 350-900 гц. Указанные операции повторяют на нескольких частотах ротора высокого давления из рабочего диапазона, в том числе на максимальной nmax и минимальной nmin, как при ступенчатом увеличении (точки a1, a2, a3, a4, фиг.2), так и уменьшении подачи топлива в один из коллекторов (точки c1, c2, c3, c4, фиг.2) при сохранении неизменным общего расхода топлива, измеряемого датчиком 12. Затем строят кривую, соединяющую меньшие значения уровня вибраций на каждой частоте вращения ротора и определяют по ней минимальное значение уровня вибраций Bmin. Эту величину принимают за максимально допустимую амплитуду вибраций корпуса двигателя в области камеры сгорания в выбранном диапазоне частот и вводят ее в блок системы автоматического управления подачей топлива 13 для формирования сигнала управления подачей топлива в коллекторы камеры сгорания.
После устранения пульсационного горения в камере сгорания восстанавливают подачу топлива в коллекторы камеры сгорания. В случае повторного возникновения пульсационного горения в камере сгорания повторяется корректировка системой автоматического управления 13 подачи топлива в коллекторы камеры сгорания и ее восстановление. После троекратной коррекции режим подачи топлива фиксируют на уровне последней коррекции.
Изобретение позволяет обеспечить устойчивое горение бедных гомогенных смесей при поддержании низких уровней выбросов оксидов азота на всех режимах работы установки и таким образом повысить ее надежность.
Формула изобретения
1. Способ регулирования подачи топлива в камеру сгорания газотурбинной установки, включающий изменение расхода топлива в коллекторы топливных контуров камеры сгорания в зависимости от мощности установки, отличающийся тем, что при эксплуатации установки измеряют амплитуду вибраций корпуса двигателя в области камеры сгорания и при превышении ее значения, максимально допустимого в диапазоне частот 350-900 Гц, дополнительно изменяют расход топлива, по меньшей мере, в один коллектор до устранения вибрационного горения, причем для данного типа установки предварительно вводят камеру сгорания в область пульсационного горения, измеряют давление и уровень пульсаций давления в камере сгорания и при достижении уровня пульсаций, составляющего более 1% от величины давления в камере сгорания, фиксируют минимальную амплитуду вибраций корпуса двигателя в области камеры сгорания вибродатчиком в выбранном диапазоне частот и принимают эту величину за максимально допустимую.
2. Способ регулирования подачи топлива по п.1, отличающийся тем, что после устранения пульсационного горения восстанавливают расход топлива в топливные коллекторы до первоначального уровня.
3. Способ регулирования подачи топлива по п.1, отличающийся тем, что изменение расхода топлива в коллекторы топливных контуров до устранения вибрационного горения производят путем перераспределения топлива между топливными коллекторами.
РИСУНКИ
|
|