|
|
(21), (22) Заявка: 2009117258/11, 05.05.2009
(24) Дата начала отсчета срока действия патента:
05.05.2009
(46) Опубликовано: 20.06.2010
(56) Список документов, цитированных в отчете о поиске:
RU 2350512 C2, 20.10.2008. RU 2216484 C1, 20.11.2003. RU 2146835 C1, 20.03.2001. US 3803974 A, 16.04.1974. US 3598015 A, 02.04.1969.
Адрес для переписки:
305040, г. Курск, ул. Запольная, 47, ОКБ “Авиаавтоматика” ОАО “Прибор”, патентное бюро
|
(72) Автор(ы):
Гнездилов Павел Александрович (RU), Гущин Михаил Владимирович (RU), Ершов Сергей Витальевич (RU), Киселев Вячеслав Михайлович (RU), Мальцева Елена Анатольевна (RU), Поляков Виктор Борисович (RU), Сапронов Александр Сергеевич (RU), Селезнев Станислав Леонидович (RU), Тарасов Владимир Владимирович (RU), Трусов Виктор Михайлович (RU)
(73) Патентообладатель(и):
Курское открытое акционерное общество “Прибор” (RU)
|
(54) СИСТЕМА УПРАВЛЕНИЯ АВИАЦИОННЫМИ СРЕДСТВАМИ ПОРАЖЕНИЯ
(57) Реферат:
Изобретение относится к системам управления подготовкой и применением авиационных средств поражения (АСП). Система управления АСП содержит контроллер энергетического и информационного каналов, блоки сопряжения, которые снабжены мультиплексными каналами передачи данных, межсистемный и локальный мультиплексные каналы передачи данных, а также мультиплексный канал передачи данных в АСП управляемого с использованием информации от спутниковых систем наведения и новых современных видов АСП с интерфейсом по мультиплексному каналу передачи данных. Достигается повышение эффективности боевого применения ЛА за счет повышения отказоустойчивости функционирования системы управления АСП. 1 ил.
Система управления авиационными средствами поражения (АСП) относится к бортовому оборудованию и предназначена для управления подготовкой и применением существующих и перспективных типов АСП, используемых на летательном аппарате (ЛА).
Известна система управления оружием летательного аппарата, содержащая аппаратную часть, которая включает в себя блок согласования и логики, блок аварийной разгрузки, блок преобразования информации и исполнительные блоки (патент РФ 2249543, МПК7 B64D 7/00, F41F 3/06).
В указанной системе для связи с АСП используется информационный канал, передающий сигналы целеуказания для головок самонаведения в виде разовых команд, параметров цели и высотно-скоростных параметров носителя от комплекса бортового оборудования через блок согласования и логики и блок преобразования информации на АСП, при отказе которых система теряет возможность управления и применения АСП в штатном режиме.
Известна система управления авиационными средствами поражения, содержащая контроллер энергетического и информационного каналов и блоки сопряжения, при этом контроллер соединен по межсистемному мультиплексному каналу передачи данных (МКПД) с комплексом бортового оборудования (КБО), по локальному МКПД – с блоками сопряжения, соединенными энергетическим каналом с АСП, отдельными линиями связи контроллер и блоки сопряжения соединены с энергосистемой ЛА и с органами управления, расположенными в кабине ЛА (патент РФ 2350512, МПК B64D 7/00).
Эта система как наиболее близкая по технической сущности и достигаемому результату принята за ближайший аналог (прототип).
В известной системе отказ контроллера, межсистемного или локального каналов приводит к невозможности выполнения боевой задачи (применения АСП), и, как следствие, снижается эффективность боевого применения ЛА. Кроме того, при пуске АСП возникают помехи, вызванные «горячим» отключением АСП от объекта, которые приводят к сбою обмена информацией по локальному МКПД, что приводит к ошибкам при применении остальных АСП.
Техническим результатом заявляемого изобретения является повышение эффективности боевого применения ЛА за счет повышения отказоустойчивости функционирования системы управления АСП.
Технический результат достигается тем, что система управления авиационными средствами поражения, содержащая контроллер энергетического и информационного каналов и блоки сопряжения, при этом контроллер соединен по межсистемному мультиплексному каналу передачи данных с комплексом бортового оборудования, по локальному мультиплексному каналу передачи данных – с блоками сопряжения, соединенными энергетическим каналом с АСП, отдельными линиями связи контроллер и блоки сопряжения соединены с энергосистемой ЛА и с органами управления, расположенными в кабине ЛА, снабжена мультиплексными каналами передачи данных в АСП для подключения АСП к соответствующим блокам сопряжения, а в каждый из блоков сопряжения введены дополнительные мультиплексные каналы для подключения к межсистемному мультиплексному каналу передачи данных и соответствующему мультиплексному каналу передачи данных в АСП.
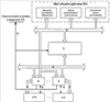
На чертеже представлена структурная схема системы управления АСП.
Контроллер 1 энергетического и информационного каналов, представляющий собой БЦВМ, соединен по межсистемному МКПД 2, реализованному по ГОСТ Р 52070-2003, с КБО, например с приемником спутниковой информации, с датчиком целеуказаний от радиолокатора, оптическим датчиком целеуказаний. К межсистемному МКПД 2 подключены блоки сопряжения 3, каждый из блоков сопряжения 3 состоит из интерфейсного модуля с расширенными функциональными возможностями за счет введения дополнительных мультиплексных каналов передачи данных и модуля силовой коммутации. Для реализации интерфейсного модуля могут быть использованы известные технические решения построения устройств, обеспечивающих обмен по МКПД, например вычислительный модуль на основе микропроцессора Н1806ВМ2бКО.346.456ТУ, контроллеров МКИО Н1582ВЖ3-0168, Н1582ВЖ3-0213 ИРВЖ.430102.003ТУ, усилителей 852ИП1П АЕЯР.431230.219ТУ, трансформатора ТИЛ3В АГО.472105.ТУ.
Энергетический канал 4 предназначен для подключения к АСП питающих напряжений, выдачи и приема от АСП сигналов в виде «+27 В», «корпус», «обрыв», а также передачи сигналов целеуказания для АСП, в которых отсутствует возможность непосредственного подключения к мультиплексному каналу передачи данных.
Контроллер 1 и блоки сопряжения 3 соединены между собой локальным мультиплексным каналом передачи данных 5 (ЛМКПД), который организован по ГОСТ Р 52070-2003. Кроме того, контроллер 1 и блоки 3 соединены отдельными линиями связи 6 с энергосистемой ЛА и с органами управления, расположенными в кабине ЛА, предназначенными для организации функционирования системы (включения, выключения, обеспечения блокировок в части безопасности применения АСП и работы обслуживающего персонала, обеспечения работы в аварийных ситуациях) и представляющими собой набор коммутационных элементов.
Мультиплексный канал передачи данных в АСП 7 (МКПД АСП) предназначен для обмена с АСП всей информацией, необходимой для применения высокоточных АСП, управляемых по мультиплексному каналу (циклограмма применения, начальные установки АСП, целеуказания, состояние АСП).
Количество блоков сопряжения 3, а также их расположение определяется конкретной конфигурацией размещения АСП на ЛА.
Система работает следующим образом.
При включении энергосистемы ЛА и выдачи электропитания на систему управления оружием происходит включение контроллера 1 и блоков сопряжения 3 с запуском в контроллере 1 и в блоках 3 программ стартового встроенного самоконтроля. Программы стартового контроля предназначены для определения исправности как составных частей самой системы, так и исправности локального и межсистемного МКПД. После завершения самоконтроля в блоках сопряжения 3 формируется информация о результатах контроля и запускается программа идентификации типа подвешенных АСП. Результат контроля и идентификации подвешенных АСП (наличие, тип) могут быть считаны контроллером 1 по каналу 5 или КБО по каналу 2 (при отказе контроллера 1 или локального канала передачи данных 5). Контроллер 1 (при своей исправности) после завершения самоконтроля, получив по каналу 5 информацию о результатах контроля и идентификации подвешенных АСП, формирует признак интегральной исправности системы управления АСП и готовит информацию о состоянии системы и типах АСП, подвешенных на соответствующих точках подвески, для передачи в КБО по каналу 2.
Затем летчик при помощи специального пульта, входящего в состав одного из датчиков бортового оборудования, осуществляет выбор к применению конкретных типов АСП и задания режима их подготовки и применения, после чего в контроллер 1 по каналу 2 в зависимости от типа (типов) выбранных АСП от соответствующих датчиков поступает информация о режимах подготовки и применения АСП, информация целеуказаний. Контроллер 1 по каналу 5 выдает в блоки 3 информацию в виде последовательного цифрового кода. Эта информация содержит сведения о том, что должен выполнить блок сопряжения 3 для подготовки АСП к применению. При отказе контроллера 1 либо локального канала 5 необходимая для применения АСП информация передается непосредственно от КБО по межсистемному МКПД 2 в блоки сопряжения 3 и далее в АСП по соответствующим каналам 4 и 7.
Блок сопряжения 3 в соответствии с полученной информацией выдает по энергетическому каналу 4 на выбранное к применению АСП необходимые для данного АСП питающие напряжения и электрические сигналы, а также, в случае применения АСП, в которых отсутствует возможность непосредственного подключения к МКПД, сигналы целеуказания. Если к применению готовится АСП, управляемое по МКПД, сигналы целеуказания на АСП поступают по мультиплексному каналу передачи данных в АСП 7. По сигналам целеуказания АСП наводится на выбранную цель. После наведения АСП на цель летчик нажимает боевую кнопку «Пуск», расположенную в кабине ЛА, сигнал от которой поступает по линиям связи 6 в контроллер 1. Контроллер 1 по каналу 5 или КБО объекта по каналу 2 (при отказе контроллера 1 или ЛМКПД 5) выдает в блок 3 команду на применение АСП, после получения которой блок 3 выдает на АСП по каналу 4 пусковые команды. Происходит применение АСП, и воздействие помех, вызванных «горячим» отключением АСП от соответствующего блока сопряжения 3, не влияет на остальные АСП. Кроме того, отказ одного из блоков сопряжения 3 не приводит к невозможности применения АСП остальными блоками сопряжения 3.
В случае отказа либо канала 2, либо КБО (датчиков целеуказаний) в контроллере 1 заложена программа, позволяющая летчику в ручном режиме применить АСП без передачи информации целеуказаний, управляя работой контроллера 1 по линиям связи 6.
Таким образом, введение мультиплексных каналов передачи данных в АСП и дополнительных мультиплексных каналов передачи данных в каждый из блоков сопряжения для подключения их к межсистемному МКПД и мультиплексным каналам передачи данных в АСП позволило резервировать каналы управления применением АСП и обеспечить независимое управление АСП по МКПД для каждой точки подвески АСП, повысить отказоустойчивость функционирования системы и, следовательно, эффективность боевого применения ЛА.
Кроме того, предлагаемая система является универсальной и легко адаптируется к любому летательному аппарату, так как для этого необходимы, в основном, только программная доработка системы и изменение количества блоков сопряжения.
Формула изобретения
Система управления авиационными средствами поражения (АСП), содержащая контроллер энергетического и информационного каналов и блоки сопряжения, при этом контроллер соединен по межсистемному мультиплексному каналу передачи данных с комплексом бортового оборудования, по локальному мультиплексному каналу передачи данных – с блоками сопряжения, соединенными энергетическим каналом с АСП, отдельными линиями связи контроллер и блоки сопряжения соединены с энергосистемой летательного аппарата (ЛА) и с органами управления, расположенными в кабине ЛА, отличающаяся тем, что снабжена мультиплексными каналами передачи данных в АСП для подключения АСП к соответствующим блокам сопряжения, а в каждый из блоков сопряжения введены дополнительные мультиплексные каналы передачи данных для подключения к межсистемному мультиплексному каналу передачи данных и соответствующему мультиплексному каналу передачи данных в АСП.
РИСУНКИ
|
|