Патент на изобретение №2392150

Published by on




РОССИЙСКАЯ ФЕДЕРАЦИЯ



ФЕДЕРАЛЬНАЯ СЛУЖБА
ПО ИНТЕЛЛЕКТУАЛЬНОЙ СОБСТВЕННОСТИ,
ПАТЕНТАМ И ТОВАРНЫМ ЗНАКАМ
(19) RU (11) 2392150 (13) C1
(51) МПК

B61L3/24 (2006.01)

(12) ОПИСАНИЕ ИЗОБРЕТЕНИЯ К ПАТЕНТУ

Статус: по данным на 18.08.2010 – действует

(21), (22) Заявка: 2009111768/11, 30.03.2009

(24) Дата начала отсчета срока действия патента:

30.03.2009

(46) Опубликовано: 20.06.2010

(56) Список документов, цитированных в отчете о
поиске:
КАЗАКОВ А.А. Автоблокировка, локомотивная сигнализация и автостопы. – М.: Транспорт, 1975, с.256-262. RU 2295469 C1, 20.03.2007. RU 2273586 C1, 10.04.2006. RU 2273567 C1, 10.04.2006. US 4965757 A, 23.10.1990.

Адрес для переписки:

620034, г.Екатеринбург, ул. Колмогорова, 66, УрГУПС, ОНТИ, Л.Б. Никулиной

(72) Автор(ы):

Паршина Екатерина Валерьевна (RU),
Михалев Александр Николаевич (RU)

(73) Патентообладатель(и):

Государственное образовательное учреждение высшего профессионального образования “Уральский государственный университет путей сообщения” (УрГУПС) (RU)

(54) СПОСОБ ОТОБРАЖЕНИЯ ПОКАЗАНИЙ ПУТЕВОГО СВЕТОФОРА НА ЛОКОМОТИВНОМ СВЕТОФОРЕ И УСТРОЙСТВО ДЛЯ ЕГО ОСУЩЕСТВЛЕНИЯ

(57) Реферат:

Группа изобретений относится к технике управления подвижным составом или поездом в целом путем приведения в действия предупредительных сигналов с помощью кодированных импульсов. В предложенном способе каждый сигнал, обеспечивающий горение лампы путевого светофора, кодируют периодической последовательностью двоичных сигналов с автокорреляционной функцией (АКФ), позволяющей повысить помехозащищенность передаваемого сигнала, а затем подвергают фазовой манипуляции, усиливают по мощности и передают в рельсовую цепь. Сигнал, извлеченный из рельсовой цепи локомотивными катушками, через полосовой фильтр подают на вход приемного устройства автоматической локомотивной сигнализации, где его детектируют, усиливают и подают на вход согласованного фильтра. Из выходного сигнала последнего выделяют периодическую последовательность только коротких импульсов, преобразуют их в постоянное напряжение, обеспечивающее горение сигнальной лампы локомотивного светофора, соответствующей лампе путевого светофора. Предложенное устройство включает дешифратор сигналов автоблокировки, блок, формирующий периодическую последовательность сигналов с АКФ, позволяющей повысить помехозащищенность передаваемого сигнала, два генератора несущей частоты, фазовый манипулятор и демодулятор, три полосовых фильтра, усилитель мощности, локомотивные катушки, усилитель с автоматической регулировкой усиления, усилитель двоичных сигналов, согласованные фильтры в количестве, равном количеству ламп путевого светофора, преобразователь импульсного сигнала в напряжение. Группа изобретений позволят повысить вероятность безошибочного приема сигнала с показанием путевого светофора. 1 з.п.ф-лы, 1 ил.

Изобретение относится к путевым устройствам для управления подвижным составом или поездом в целом, путем приведения в действие предупредительных сигналов с помощью кодированных импульсов.

Известен способ передачи по рельсовой цепи кодового сигнала, соответствующего определенному показанию путевого светофора, в виде комбинации двух или трех импульсов постоянного или переменного тока, следующих друг за другом (Казаков А.А., Автоблокировка, локомотивная сигнализация и автостопы. – М.: Транспорт, 1975, стр.256-262).

Недостатком этого способа является низкая помехоустойчивость передаваемых по рельсовой цепи сигналов, что приводит к несоответствию показаний путевого и локомотивного светофоров.

Целью предлагаемого способа и устройства для его осуществления является повышение помехоустойчивости передаваемых по рельсовой цепи сигналов о показаниях путевого светофора.

Указанная цель достигается тем, что кодирование каждого сигнала, обеспечивающего горение сигнальной лампы на путевом светофоре, ограждающем блок-участок, осуществляют периодической последовательностью двоичных сигналов с автокорреляционной функцией, позволяющей повысить помехозащищенность передаваемого сигнала, а при приеме полученную периодическую последовательность сигналов с автокорреляционной функцией, позволяющей повысить помехозащищенность передаваемого сигнала, подают на согласованный фильтр, который фиксирует в рельсовой цепи наличие согласованного с ним сигнала, повышая тем самым вероятность его безошибочного приема, а применение периодической последовательности двоичных сигналов с автокорреляционной функцией, позволяющей повысить помехозащищенность передаваемого сигнала, повышает помехоустойчивость передаваемого сигнала.

Сущность изобретения по п.1 заключается в том, что каждый сигнал, обеспечивающий горение лампы путевого светофора, кодируют периодической последовательностью двоичных сигналов с автокорреляционной функцией, позволяющей повысить помехозащищенность передаваемого сигнала, а каждый двоичный сигнал подвергают фазовой манипуляции, затем периодическую последовательность модулированных таким образом импульсов усиливают по мощности и передают в рельсовую цепь, а сигнал, извлеченный из рельсовой цепи локомотивными катушками через полосовой фильтр с полосой пропускания, равной спектру модулированного сигнала, подают на вход приемного устройства автоматической локомотивной сигнализации, где каждый модулированный сигнал детектируют и подают на вход согласованного фильтра, из выходного сигнала которого выделяют периодическую последовательность только коротких импульсов, преобразуют их в постоянное напряжение, которое обеспечивает горение сигнальной лампы локомотивного светофора, соответствующей лампе путевого светофора, а сущность изобретения по п.2 заключается в том, что каждая лампа путевого светофора подключена к соответствующему выходу дешифратора сигналов автоблокировки и одновременно подключена к соответствующему входу блока, формирующего периодическую последовательность сигналов с автокорреляционной функцией, позволяющей повысить помехозащищенность передаваемого сигнала, соответствующих этой лампе путевого светофора, выход блока, формирующего периодическую последовательность сигналов с автокорреляционной функцией, позволяющей повысить помехозащищенность передаваемого сигнала, подключен к входу фазового манипулятора, к другому входу которого подключен генератор несущей частоты, выход фазового манипулятора подключен к входу полосового фильтра, выход последнего подключен к входу усилителя мощности, выход которого подключен к рельсовой цепи перед путевым светофором, а на локомотиве локомотивные катушки подключены к входу полосового фильтра приемного устройства автоматической локомотивной сигнализации, выход которого соединен с входом входного усилителя мощности с автоматической регулировкой усиления, а его выход соединен с входом фазового демодулятора, другой вход которого соединен с выходом генератора несущей частоты, выход фазового демодулятора через полосовой фильтр соединен с входом усилителя двоичных сигналов, выход которого присоединен к входам согласованных фильтров, выход каждого согласованного фильтра соединен с преобразователем выходного сигнала в напряжение, а выход последнего подключен к сигнальной лампе локомотивного светофора.

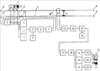
На чертеже приведена схема устройства для осуществления способа п.1, включающая рельсовую цепь 9, разделенную на блок-участки изолирующими стыками 8, путевой светофор 1, ограждающий блок-участок перед локомотивом 11, движущимся в направлении 10, дешифратор сигналов автоблокировки 2, блок 3 формирования двоичных сигналов с автокорреляционной функцией, позволяющей повысить помехозащищенность передаваемого сигнала, для каждой лампы путевого светофора (24, 25, 26), фазовый манипулятор 4, генераторы несущей частоты 5 и 16, полосовой фильтр 6, усилитель мощности 7, локомотивные приемные катушки 12, полосовой фильтр приемного устройства автоматической локомотивной сигнализации 13, входной усилитель с автоматической регулировкой мощности 14, фазовый демодулятор 15, полосовой фильтр 17, усилитель двоичного сигнала 18, согласованные фильтры (19, 20, 21), преобразователь импульсного напряжения в постоянное напряжение 22, локомотивный светофор 23 с сигнальными лампами (27, 28, 29).

Предлагаемый способ и устройство работают следующим образом.

Каждый сигнал, обеспечивающий горение лампы (24, 25, 26) путевого светофора 1 с дешифратора автоблокировки 2, одновременно подается на соответствующий вход блока формирования двоичного сигнала с автокорреляционной функцией, позволяющей повысить помехозащищенность передаваемого сигнала 3. Блок формирования двоичного сигнала 3 на выходе генерирует импульсный сигнал с автокорреляционной функцией, позволяющей повысить помехозащищенность передаваемого сигнала, который поступает в фазовый манипулятор 4, модулирующий несущую частоту с генератора 5.

Модулированный сигнал с выхода фазового манипулятора 4 поступает в полосовой фильтр 6, усиливается усилителем мощности 7 и передается в рельсовую цепь 9. При движении локомотива 11 в направлении 10 модулированный сигнал считывается из рельсовой цепи 9 локомотивными приемными катушками 12, поступает на полосовой фильтр приемного устройства автоматической локомотивной сигнализации 13, усиливается входным усилителем с автоматической регулировкой мощности 14, необходимым для поддержания постоянного уровня считываемого из рельсовой цепи 9 сигнала при приближении локомотива 11 к путевому светофору 1, и далее поступает на вход фазового демодулятора 15. На второй вход фазового демодулятора 15 поступает несущая частота с генератора несущей частоты 16. С выхода фазового демодулятора 15 демодулированный сигнал через полосовой фильтр 17 поступает на вход усилителя двоичных сигналов 18 и далее на входы согласованных фильтров (19, 20, 21), каждый из которых согласован с сигналом, обеспечивающим горение соответственно ламп (24, 25, 26) путевого светофора 1. С выхода согласованных фильтров (19, 20, 21) сигнал поступает на преобразователь импульсного сигнала в постоянное напряжение 22 и далее на соответствующую лампу (27, 28, 29) локомотивного светофора 23, зажигая ее.

Известно (Ж.Макс «Методы и техника обработки сигналов при физических измерениях: в 2-х томах. Пер. с французского. – М.: Мир, 1983. – Т.2, 256 с., ил., стр.40-49), что имеется возможность приема оптимального, то есть предельно достижимого по достоверности обнаружения, двоичного сигнала с известной структурой и автокорреляционной функцией, позволяющей повысить помехозащищенность передаваемого сигнала, в смеси сигнала с помехами, если для обнаружения применить корреляционный приемник в виде согласованного фильтра.

К сигналам с автокорреляционной функцией, позволяющей повысить помехозащищенность передаваемого сигнала, относятся такие, у которых сигнал автокорреляционной функции на выходе согласованного фильтра содержит один импульс большой амплитуды, максимальное значение которой приходится на момент окончания действия на входе согласованного фильтра двоичного сигнала с известной структурой, а вокруг импульса с наибольшей амплитудой симметрично расположены несколько импульсов с меньшей амплитудой. Максимум амплитуды большого импульса, число и величины амплитуд малых импульсов зависят от структуры двоичного сигнала, согласованного с согласованным фильтром.

Особенностью согласованного фильтра является то, что при поступлении на вход согласованного фильтра согласованного с ним сигнала, на его выходе появляется сигнал в виде автокорреляционной функции согласованного сигнала, при подаче любого другого сигнала – сигнал в виде взаимнокорреляционной функции согласованного и другого сигнала.

Значит, если на вход согласованного фильтра поступит аддитивная смесь согласованного сигнала и помехи, на выходе согласованного фильтра появится сумма сигналов:

U1

где U1(t) – сигнал на выходе согласованного фильтра,

U2(t) – сигнал автокорреляционной функции согласованного фильтра,

U3(t) – сигнал взаимнокорреляционной функции согласованного фильтра.

Таким образом, при поступлении на вход согласованного фильтра смеси любого согласованного с ним сигнала с автокорреляционной функцией, позволяющей повысить помехозащищенность передаваемого сигнала, и помехи в момент окончания согласованного сигнала на выходе согласованного фильтра появится большой всплеск сигнала – реакция фильтра, импульс большой амплитуды, возвышающийся среди других значений выходного сигнала согласованного фильтра. Этот импульс, тождественно отображающий показания путевого светофора, ограждающего блок-участок, нетрудно выделить из выходного сигнала согласованного фильтра.

Отсюда следует, что при поступлении на вход согласованного фильтра периодической последовательности сигналов, каждый из которых, кроме помехи, будет содержать определенный согласованный с фильтром кодовый сигнал, обеспечивающий горение на путевом светофоре сигнальной лампы, индицирующей текущее состояние занятости блок-участка за путевым светофором и целостности его рельсовой цепи, из выходного сигнала согласованного фильтра можно выделить периодическую последовательность коротких импульсов, тождественно отображающих показания путевого светофора, которую легко преобразовать в постоянное напряжение и подвести к лампе локомотивного светофора автоматической локомотивной сигнализации, тождественной по назначению лампе путевого светофора.

Для кодирования показаний путевого светофора целесообразно использовать периодическую последовательность двоичных сигналов с известной структурой, а именно импульсы, составляющие структуру сигнала, должны иметь постоянную амплитуду и превышение максимального пика над боковыми лепестками на выходе согласованного фильтра в несколько раз. Наиболее соответствующим этим требованиям является сигнал Баркера с числом импульсов 13. Согласованные фильтры при таком сигнале обеспечивают значительное превышение отношения мощности полезного сигнала к мощности сигнала помехи на выходе согласованного фильтра с подобным отношением на входе согласованного фильтра:

,

где N – число импульсов сигнала Баркера, С – мощность полезного сигнала, П – мощность сигнала помехи.

В децибелах, например, это превышение отношения мощности полезного сигнала к мощности сигнала помехи на выходе согласованного фильтра при отношении мощности полезного сигнала к мощности сигнала помехи на входе согласованного фильтра, равном единице, может составлять 10lg169=22,8 дБ при числе импульсов в сигнале, равном 13, что соответствует практически безошибочному приему полезного сигнала.

Таким образом, предлагаемый способ отображения показаний путевого светофора на локомотивном светофоре и устройство для его осуществления исключают необходимость точной калибровки приемника локомотивной сигнализации и передатчика сигналов о показаниях путевых светофоров, поскольку приемник выполнен на базе согласованного фильтра и безошибочно принимает входной согласованный сигнал по его заранее известной структуре и тождественно отображает его на локомотивном светофоре.

Кодирование каждого сигнала с путевого светофора периодической последовательностью двоичных сигналов с автокорреляционной функцией, позволяющей повысить помехозащищенность передаваемого сигнала, и прием полученной периодической последовательности сигналов с автокорреляционной функцией, позволяющей повысить помехозащищенность передаваемого сигнала, на согласованный фильтр, который фиксирует в рельсовой цепи наличие согласованного с ним сигнала, повышает вероятность его безошибочного приема, а применение периодической последовательности двоичных сигналов с автокорреляционной функцией, позволяющей повысить помехозащищенность передаваемого сигнала, повышает помехоустойчивость передаваемого по рельсовой цепи сигнала.

Формула изобретения

1. Способ отображения показаний путевого светофора на локомотивном светофоре, включающий кодирование определенным кодовым сигналом сигнала, обеспечивающего горение на путевом светофоре сигнальной лампы, индицирующей текущее состояние занятости блок-участка за путевым светофором и целостности его рельсовой цепи, приведение кодового сигнала в вид, удобный для передачи его по рельсовой цепи до катушек локомотива, передачу преобразованного кодового сигнала на вход приемного устройства автоматической локомотивной сигнализации, преобразование в нем последнего в сигнал, обеспечивающий горение на локомотивном светофоре автоматической локомотивной сигнализации лампы, соответствующей горящей лампе путевого светофора, отличающийся тем, что каждый сигнал, обеспечивающий горение лампы путевого светофора, кодируют периодической последовательностью двоичных сигналов с автокорреляционной функцией, позволяющей повысить помехозащищенность передаваемого сигнала, а каждый двоичный сигнал подвергают фазовой манипуляции, затем периодическую последовательность модулированных таким образом импульсов усиливают по мощности и передают в рельсовую цепь, а сигнал, извлеченный из рельсовой цепи локомотивными катушками, через полосовой фильтр с полосой пропускания, равной спектру модулированного сигнала, подают на вход приемного устройства автоматической локомотивной сигнализации, где каждый модулированный сигнал детектируют и подают на вход согласованного фильтра, из выходного сигнала которого выделяют периодическую последовательность только коротких импульсов, преобразуют их в постоянное напряжение, которое обеспечивает горение сигнальной лампы локомотивного светофора, соответствующей лампе путевого светофора.

2. Устройство для осуществления способа по п.1, содержащее генератор несущей частоты, дешифратор сигналов автоблокировки, соединенный с лампами путевого светофора, усилитель мощности, фазовый манипулятор, полосовой фильтр, локомотивные катушки, соединенные с полосовым фильтром приемного устройства автоматической локомотивной сигнализации, входной усилитель мощности, фазовый демодулятор, согласованные фильтры, преобразователь выходного сигнала в напряжение, соединенный с лампами локомотивного светофора, отличающееся тем, что каждая лампа путевого светофора подключена к соответствующему выходу дешифратора сигналов автоблокировки и одновременно подключена к соответствующему входу блока, формирующего периодическую последовательность сигналов с автокорреляционной функцией, позволяющей повысить помехозащищенность передаваемого сигнала, соответствующих этой лампе путевого светофора, выход блока, формирующего периодическую последовательность сигналов с автокорреляционной функцией, позволяющей повысить помехозащищенность передаваемого сигнала, подключен к входу фазового манипулятора, к другому входу которого подключен генератор несущей частоты, выход фазового манипулятора подключен к входу полосового фильтра, выход последнего подключен к входу усилителя мощности, выход которого подключен к рельсовой цепи перед путевым светофором, а на локомотиве локомотивные катушки подключены к входу полосового фильтра приемного устройства автоматической локомотивной сигнализации, выход которого соединен с входом входного усилителя мощности с автоматической регулировкой усиления, а его выход соединен с входом фазового демодулятора, другой вход которого соединен с выходом генератора несущей частоты, выход фазового демодулятора через полосовой фильтр соединен с входом усилителя двоичных сигналов, выход которого присоединен к входам согласованных фильтров, выход каждого согласованного фильтра соединен с преобразователем выходного сигнала в напряжение, а выход последнего подключен к сигнальной лампе локомотивного светофора.

РИСУНКИ

Categories: BD_2392000-2392999