|
|
(21), (22) Заявка: 2009113567/11, 13.04.2009
(24) Дата начала отсчета срока действия патента:
13.04.2009
(46) Опубликовано: 20.06.2010
(56) Список документов, цитированных в отчете о поиске:
RU 2307040 С2, 27.09.2007. RU 2326016 С2, 10.06.2008. RU 61438 U1, 27.02.2007. RU 2238208 C1, 20.10.2004. WO 2006097788 A1, 21.09.2006.
Адрес для переписки:
109029, Москва, ул. Нижегородская, 27, стр.1, Первому зам. Генерального директора ОАО “НИИАС”, Е.Н. Розенбергу
|
(72) Автор(ы):
Гапанович Валентин Александрович (RU), Розенберг Ефим Наумович (RU), Розенберг Игорь Наумович (RU), Зорин Василий Иванович (RU), Шухина Елена Евгеньевна (RU), Назаров Александр Станиславович (RU)
(73) Патентообладатель(и):
Открытое акционерное общество “Российские железные дороги” (ОАО “РЖД”) (RU), Открытое акционерное общество “Научно-исследовательский и проектно-конструкторский институт информатизации, автоматизации и связи на железнодорожном транспорте” (ОАО “НИИАС”) (RU)
|
(54) СИСТЕМА ПРЕДУПРЕЖДЕНИЯ АВАРИИ СОСТАВА
(57) Реферат:
Изобретение относится к железнодорожному транспорту, а именно к средствам автоматического контроля технического состояния подвижного состава при движении поезда. Система предупреждения аварии состава содержит размещенные около железнодорожных путей пункты считывания информации (1), соединенные через линию связи с ЭВМ оператора системы автоматической идентификации и формирования модели состава (2), которая соединена через линию связи с ЭВМ диспетчера станции. На подвижных единицах (6) размещены электронные кодовые датчики с идентификационными номерами (7) и электронные кодовые датчики (8) буксовых узлов (9) с индивидуальными идентификационными номерами, и блоки измерительных физических характеристик (10) буксовых узлов (9), выходы которых соединены с управляющими входами электронных кодовых датчиков (8) буксовых узлов. На локомотиве (5) размещена система автоведения состава (11), включающая в себя ЭВМ (12) с визуализатором обстановки (13) и устройством служебного торможения (14), блок сравнения идентификационных номеров (15), запоминающее устройство (16) идентификационной модели состава и сигнализатор аварийной ситуации (17), радиомодем (4), который через радиоканал связан с радиомодемом на станции (30), соединенным с выходом ЭВМ диспетчера станции (3), снабженной запоминающим устройством для хранения идентификационных моделей (18) и устройством записи-считывания (19). Буксовые узлы (9) подвижных единиц и локомотива снабжены первыми (21) и вторыми (22) модулями приемопередатчиков, порты которых соединены между собой и с выходом блока датчиков физических характеристик буксовых узлов (10). Вторые модули (20) приемопередатчиков на каждой подвижной единице (6) и локомотиве (5) локальной сетью (23) маломощной радиосвязи связаны с датчиками физических характеристик (22), размещенными вне буксовых узлов (9). Первые модули приемопередатчиков (21) связаны через локальные сети (23) и (24) маломощной радиосвязи соответственно левой и правой сторонами поезда. Основные (25) и резервные (26) модули приемопередатчиков на локомотиве (5) соединены через CAN интерфейс (27) с системой автоведения (11) состава и с каждым из двух дублированных центральных модулей обработки информации комплексного локомотивного устройства безопасности (28), выход которого соединен с устройством (29) экстренного торможения. Технический результат заключается в расширении функциональных возможностей системы, направленных на повышение безопасности движения поездов. 1 з.п. ф-лы, 1 ил.
Изобретение относится к железнодорожному транспорту, а именно к средствам автоматического контроля технического состояния подвижного состава при движении поезда.
Известна система автоматического контроля технического состояния подвижного состава на ходу поезда, включающая в себя несколько подсистем. В состав системы входит оборудование линейных пунктов контроля (ЛПК), которое подразделяется на перегонное и станционное оборудование. Перегонное оборудование, размещаемое вблизи от станции, включает в себя напольное оборудование (НО) в составе электронных педалей, датчиков счета осей, подсистемы ДИСК2-Б контроля температуры букс, подсистемы контроля поверхности колес ДИСК2-К и других, и постовое оборудование (ПОС) в составе силовой и приборной стоек, которые обеспечивают бесперебойное электропитание НО, а также предварительную обработку, кодирование и передачу информации на станцию по каналам связи с помощью модемов (М). Измерительные устройства напольного оборудования размещаются на рельсах и в межрельсовом пространстве. Подсистема ДИСК2-Б использует инфракрасные приемники для измерения температуры буксовых узлов проходящего состава, ДИСК2-К предназначена для обнаружения дефектов колеса проходящего состава с помощью датчиков вибрации. Станционное оборудование состоит из блока модемов (М1, М2, М3) для связи с несколькими ЛПК, устройства сопряжения (УС) с ПЭВМ, постового вычислительного комплекса (ПВК), включающего в себя ПЭВМ с программным обеспечением, реле тревоги перегрева букс (С) и пульт оператора. Сигналы трех степеней тревоги с помощью программного обеспечения СКАТ (система контроля автоматизированная транспорта) объединяются на ЭВМ диспетчера станции и выводится на дисплей диспетчеру («Системы железнодорожной автоматики и телемеханики» под ред. Ю.А.Кравцова. – М.: Транспорт, 1996, с.372-383).
Известна аналогичная информационная система, например КТСМ (комплекс технических средств многофункциональный), которая использует подобные измерительные датчики, устанавливается на станциях (Ларчин С.В., Рубцов С.И. «Силовая стойка аппаратуры КТСМ-01 Д», Автоматика, связь, информатика., 2002, 11, с.12) и включает подсистемы контроля гребней колес, контроля габарита, контроля осевой нагрузки, выявления дефектов колес по кругу катания, выявления неисправных тормозов и теплового контроля буксовых узлов.
Известна система идентификации объектов (САИ), содержащая считыватель информации, состоящий из блока СВЧ и обработки информации, подключенных к нему приемопередающей антенны и линии передачи информации, и датчика телеметрической системы идентификации объектов, размещаемого на подвижных единицах. Информация с пункта считывания по линии передачи информации поступает на ЭВМ САИ. Система идентификации объектов может входить в состав напольного оборудования линейных пунктов контроля в качестве измерительного устройства как одна из подсистем контроля или использоваться самостоятельно, без включения в структуру перегонного и станционного оборудования системы контроля, устройств измерения температуры буксовых узлов и вибродатчиков дефектоскопии колеса без измерительных устройств подсистем ДИСК2-Б и ДИСК2-К (RU 2222030, G01S 13/82, 20.07.2003).
Известно, что на локомотиве для повышения эффективности движения железнодорожного состава устанавливаются системы САВП (система автоматического ведения поезда) разных модификаций для разных типов локомотивов, которая использует встроенную ЭВМ и в ряду других задач контролирует функционирование ответственных узлов локомотива (Завьялов Е.Е., Филипчук А.Е. и др. «Автомашинист электровоза ЧС7», Локомотив, 2003, 4, с.11-14, 5, с.12-20).
Недостатком этих систем является то, что автоматический контроль технического состояния подвижного состава и его узлов возможен только в точке размещения напольного оборудования линейных пунктов контроля во время прохождения состава.
Наиболее близкой из известных систем к заявляемой и принятой в качестве прототипа является система предупреждения аварии состава СПАС (RU 2307040, B61K 9/04, 27.09.07), содержащая размещенные около железнодорожных путей пункты считывания информации, включающие в себя датчики счета осей, постовое оборудование со считывателем и антенной, соединенные через линию связи с ЭВМ оператора системы автоматической идентификации и формирования модели состава, связанную через линию связи с ЭВМ диспетчера станции, радиомодемы и подвижной состав, включающий в себя локомотив и подвижные единицы с размещенными на них электронными кодовыми датчиками, с идентификационными номерами и электронными кодовыми датчиками буксовых узлов, с индивидуальными идентификационными номерами, выполненными с возможностью изменения выходного кода, а также содержащая блоки измерительных датчиков физических характеристик буксовых узлов, каждой подвижной единицы и локомотива, выходы которых соединены с управляющими входами электронных кодовых датчиков соответствующих буксовых узлов, и размещенную на локомотиве систему автоведения состава, включающую в себя ЭВМ системы автоведения состава с визуализатором обстановки и устройством экстренного торможения, блок сравнения идентификационных номеров, запоминающее устройство идентификационной модели состава и сигнализатор аварийной ситуации, причем один вход блока сравнения идентификационных номеров подсоединен к выходу ЭВМ системы автоведения состава, а другой вход блока сравнения идентификационных номеров соединен с запоминающим устройством идентификационной модели состава, и выход соединен с входом сигнализатора аварийной ситуации, один выход которого соединен с устройством экстренного торможения, а другой выход соединен с первым входом визуализатора обстановки, второй вход которого соединен с выходом запоминающего устройства идентификационной модели состава, вход которого, через вход ЭВМ системы автоведения состава, соединен с радиомодемом на локомотиве, который связан с радиомодемом на станции, соединенным с выходом ЭВМ диспетчера станции, снабженной запоминающим устройством, для хранения идентификационных моделей на каждый состав и устройством записи-считывания этой информации, которое соединено с выходом ЭВМ диспетчера станции.
Недостатками данной системы является вероятность возникновения опасных отказов и ограниченность функциональных возможностей системы, которые обусловлены следующим.
Вероятность возникновения опасных отказов в известной системе обусловлена тем, что параметры, измеренные датчиками на перегоне, передаются на локомотив только при превышении допустимых уровней и передаются без дублирующих путей передачи информации. Поэтому неисправная работа датчиков контроля критических параметров и устройств передачи и обработки информации может быть не обнаружена вообще или обнаружена несвоевременно. В оборудовании локомотивов устройство автоведения не имеет непосредственного выхода на устройства экстренного торможения поезда и с точки зрения правильности безопасного построения системы воздействие на систему экстренного торможения, исходя из информации о критических нарушениях в компонентах состава, не вырабатывается на основе сопоставления информации, приходящей по нескольким независимым каналам.
Ограниченность функциональных возможностей системы обусловлена отсутствием привязки информации, получаемой от датчиков во время движения к координатам местонахождения контролируемых компонентов подвижного состава (например, колесных пар) на пути. Это не позволяет обнаружить и зафиксировать места повреждения рельсового пути и организовать более достоверную обработку сигналов от датчиков с учетом известных характеристик рельсового пути, влияющих на такие параметры как вибрация, деформация, ускорение и.т.д., а также обусловлена привязкой всех датчиков к буксовым узлам, которые являются важным, но не единственным компонентом подвижного состава, для обеспечения всех условий безопасности работы транспорта. На практике требуется установка датчиков в различных местах внутри и снаружи вагонов с обеспечением передачи их показаний на локомотив. Это могут быть датчики обнаружения вторжений, возгорания, дыма, превышения допустимой температуры, влажности, давления, датчики утечки химических веществ, датчики обнаружения нарушения упаковки или крепления грузов, датчики измерения сил в элементах автосцепки состава и другие.
Технический результат предлагаемого изобретения заключается в устранении отмеченных недостатков, а именно в расширении функциональных возможностей системы, направленных на повышение безопасности движения поездов.
Технический результат изобретения достигается тем, что в систему предупреждения аварии состава, содержащую пункты считывания информации, включающие в себя датчики счета осей и постовое оборудование со считывателем и антенной, и соединенные через линию связи с ЭВМ оператора системы автоматической идентификации и формирования модели состава, которая соединена через линию связи с ЭВМ диспетчера станции, размещенные на подвижных единицах электронные кодовые датчики с идентификационными номерами и электронные кодовые датчики буксовых узлов с индивидуальными идентификационными номерами, и блоки измерительных датчиков физических характеристик буксовых узлов, выходы которых соединены с управляющими входами электронных кодовых датчиков соответствующих буксовых узлов и портом первых модулей приемопередатчиков, установленных на буксовые узлы правой и левой сторон подвижных единиц и связанных через локальные сети маломощной радиосвязи соответственно левой и правой сторон локомотива, с размещенными на нем основными модулями приемопередатчиков, и система автоведения состава, включающая в себя ЭВМ с визуализатором обстановки и устройством служебного торможения, блок сравнения идентификационных номеров, запоминающее устройство идентификационной модели состава и сигнализатор аварийной ситуации, причем один вход блока сравнения идентификационных номеров подсоединен к выходу ЭВМ, а другой вход блока сравнения идентификационных номеров соединен с запоминающим устройством идентификационной модели состава, а выход соединен с входом сигнализатора аварийной ситуации, один выход которого соединен с устройством служебного торможения, а другой выход соединен с первым входом визуализатора обстановки, второй вход которого соединен с выходом запоминающего устройства идентификационной модели состава, вход которого через вход ЭВМ соединен с радиомодемом, который посредством радиоканала связан с радиомодемом, соединенным с выходом ЭВМ диспетчера станции, снабженной запоминающим устройством для хранения идентификационных моделей на каждый состав и устройством записи-считывания этой информации, которое соединено с выходом ЭВМ диспетчера станции, при этом датчики блока измерительных датчиков физических характеристик буксовых узлов выполнены с возможностью формирования на их выходе сигналов двух степеней тревоги, и вторичные источники питания системы, согласно изобретению введены вторые модули приемопередатчиков, установленные на каждой подвижной единице и связанные локальной сетью маломощной радиосвязи с датчиками физических характеристик, которые размещены вне буксовых узлов, и резервные модули приемопередатчиков, при этом основные и резервные модули приемопередатчиков соединены через CAN интерфейс локомотива с системой автоведения состава и с каждым из двух дублированных модулей обработки информации комплексного локомотивного устройства безопасности, выход которого соединен с устройством экстренного торможения поезда.
Вторичный источник питания, предназначенный для питания блоков датчиков физических характеристик буксовых узлов, может быть выполнен на основе электрогенератора переменного тока, ротор у которого механически соединен с вращающейся частью колесной пары, а вторичный источник питания, предназначенный для питания датчиков физических характеристик, размещенных вне буксовых узлов и на буксовых узлах, может быть выполнен на основе виброэлектропреобразователей.
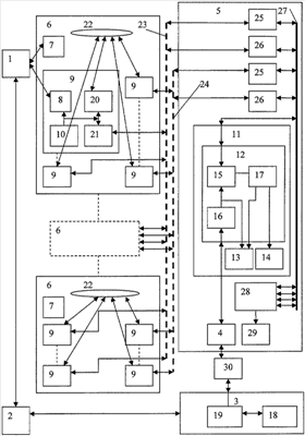
На чертеже приведена структурная схема предлагаемой системы предупреждения аварии состава.
Система предупреждения аварии состава содержит размещенные около железнодорожных путей пункты 1 считывания информации, включающие в себя датчики счета осей и постовое оборудование со считывателем и антенной (не показаны), соединенные через линию связи с ЭВМ 2 оператора системы автоматической идентификации и формирования модели состава, которая соединена через линию связи с ЭВМ 3 диспетчера станции, размещенные на подвижных единицах 6 электронные кодовые датчики 7 с идентификационными номерами и электронные кодовые датчики 8 буксовых узлов 9 с индивидуальными идентификационными номерами, и блоки 10 измерительных физических характеристик буксовых узлов 9, выходы которых соединены с управляющими входами электронных кодовых датчиков 8 соответствующих буксовых узлов, размещенную на локомотиве 5 систему 11 автоведения состава, включающую в себя ЭВМ 12 с визуализатором 13 обстановки и устройством 14 служебного торможения, блок 15 сравнения идентификационных номеров, запоминающее устройство 16 идентификационной модели состава и сигнализатор 17 аварийной ситуации, причем один вход блока 15 сравнения идентификационных номеров подсоединен к выходу ЭВМ 12, а другой вход блока сравнения идентификационных номеров соединен с запоминающим устройством 16 идентификационной модели состава, а выход соединен с входом сигнализатора 17 аварийной ситуации, один выход которого соединен с устройством 14 служебного торможения, а другой выход соединен с первым входом визуализатора 13 обстановки, второй вход которого соединен с выходом запоминающего устройства 16 идентификационной модели состава, вход которого через вход ЭВМ 12 системы 11 автоведения состава соединен с радиомодемом 4 на локомотиве 5, который через радиоканал связан с радиомодемом 30 на станции, соединенным с выходом ЭВМ 3 диспетчера станции, снабженной запоминающим устройством 18 для хранения идентификационных моделей на каждый состав и устройством 19 записи-считывания этой информации, которое соединено с выходом ЭВМ 3 диспетчера станции, буксовые узлы 9 правой и левой сторон подвижных единиц 6 и локомотива 5 снабжены первыми 21 и вторыми 20 модулями приемопередатчиков, порты которых соединены между собой и с выходом блока 10 датчиков физических характеристик буксовых узлов 9, причем вторые модули 20 приемопередатчиков связаны на каждой подвижной единице 6 и локомотиве 5 локальной сетью маломощной радиосвязи с датчиками 22 физических характеристик, размещенными вне буксовых узлов 9, первые модули 21 приемопередатчиков связаны соответственно через локальные сети 23 и 24 маломощной радиосвязи соответственно левой и правой сторон поезда с размещенными на локомотиве 5 основными 25 и резервными 26 модулями приемопередатчиков, которые соединены через CAN интерфейс 27 с системой 11 автоведения состава и с каждым из двух дублированных центральных модулей (на чертеже не показаны) обработки информации комплексного локомотивного устройства 28 безопасности, выход которого соединен с устройством 29 экстренного торможения.
Система предупреждения аварии состава работает следующим образом.
При проезде железнодорожного состава, состоящего из локомотива 5 и подвижных единиц 6 (вагонов), мимо пункта 1 считывания кодовой информации, размещенного около железнодорожных путей на пункте 1 считывания системы автоматической идентификации (САИ), с электронных кодовых датчиков 7 идентификации подвижных единиц 6 и электронных кодовых датчиков 8 идентификации буксовых узлов 9 автоматически считываются идентификационные номера подвижных единиц 6 и буксовых узлов 9, которые через линию связи поступают в ЭВМ 2 оператора САИ. На основе этой информации в ЭВМ 2 оператора САИ формируется модель состава, содержащая идентификационные номера и порядковые номера подвижных единиц 6 в составе, идентификационные и порядковые номера буксовых узлов 9 колесных пар. Эта модель через линию связи поступает в ЭВМ 3 диспетчера станции и через устройство записи-считывания 19 в запоминающее устройство 18, где хранится информация на каждый формируемый или проходящий состав. Если все физические характеристики каждой подвижной единицы 6 состава находятся в норме, то никакие сигналы на управляющие входы электронных кодовых датчиков 8 идентификации от блока 10 измерительных датчиков не поступают. Если какой-то из измерительных датчиков выдает сигнал тревоги первой степени или сигнал тревоги второй степени, на управляющие входы электронного кодового датчика 8, то при проходе состава мимо пункта 1 считывания эта информация считывается в кодовом слове считывателем кодовой информации (на чертеже не показано) и поступает в ЭВМ 2 оператора САИ и далее вместе с моделью состава передается в ЭВМ 3 диспетчера станции с указанием конкретного буксового узла 9 и подвижной единицы 6. Диспетчер станции высылает бригаду осмотрщиков вагонов к составу. По результатам анализа ситуации проводится ремонт или отсоединение идентифицированной подвижной единицы 6. В случае отсоединения подвижной единицы 6 формируется новая модель состава.
Идентификационная модель состава с ЭВМ 3 диспетчера станции поступает на радиомодем 30 станции и по каналу связи поступает через радиомодем 4 локомотива 5 в ЭВМ 12 системы 11 автоведения. Эта информация о местоположении в составе каждой подвижной единицы и каждой колесной пары хранится в запоминающем устройстве 18.
При движении состава на перегоне с необходимой периодичностью обеспечиваются контроль и передача на локомотив 5 всех параметров, измеряемых блоками 10 измерительных датчиков физических характеристик буксовых узлов 9 и датчиками 22 физических характеристик, размещенными вне буксовых узлов 9. Информация от распределенных датчиков 22 физических характеристик подвижных единиц 6 и локомотива 5 поступает во вторые модули 20 приемопередатчиков локальных сетей маломощной радиосвязи. Локальные сети маломощной радиосвязи работают в ISM (Industrial, Scientific, Medical) диапазонах рабочих частот, не требующих лицензии. Один из этих модулей, на каждой подвижной единице 6 является мастером локальной сети данной подвижной единицы 6. Вся полученная информация поступает через соединение между портами в первый модуль 21 приемопередатчика и передается на локомотив 5. Во вторые модули 20 приемопередатчиков поступает информация от соответствующих блоков 10 датчиков физических характеристик буксовых узлов 9. Все датчики, измеряющие критические параметры, требующие экстренной остановки поезда при превышении заданных норм, дублированы. Информация через локальные сети маломощной радиосвязи 23 и 24 ISM диапазона соответственно левой и правой сторон поезда передается соответствующим первым 25 или вторым 26 модулям приемопередатчиков, размещенным на локомотиве 5, в зависимости от того, кто из этих модулей выполняет в конкретные моменты времени функции мастера локальной сети. При этом другие модули приемопередатчиков 25, 26 получают эту же информацию от мастера для целей непрерывности тестирования правильности функционирования устройств в комплексном локомотивном устройстве 28 безопасности. Первые модули 21 приемопередатчиков буксовых узлов выполняют функции ретрансляции информации от других приемопередатчиков 21 буксовых узлов 9, расположенных дальше, по отношению к мастеру своей локальной сети. Мастера каждой из локальных сетей 23, 24 через CAN интерфейс 27 локомотива 5 передают информацию в систему 11 автоведения состава и в соответствующие дублированные центральные модули (на чертеже не показаны) обработки информации комплексного локомотивного устройства 28 безопасности, которое при выявлении опасных ситуаций в условиях движения поезда осуществляет экстренное торможение путем непосредственного воздействия на устройство 29 экстренного торможения поезда.
Использование отельных локальных сетей для каждой из сторон поезда улучшает условия распространения радиоволн в каждой локальной сети связи и служит повышению достоверности контроля параметров. Например, сопоставление информации от датчиков температуры или от датчиков скорости вращения правого и левого колес одной колесной пары, поступающей одновременно по независимым радиоканалам, позволяет с большей достоверностью обнаруживать заторможенные колесные пары, или же дефекты рельсового пути, чем в случае, когда эти же данные передаются через общий канал связи и, следовательно, больше коррелированы в смысле потоков ошибок при передаче пакетов информации.
В сетях распределенных датчиков 22 физических характеристик каждой из подвижных единиц 6 и локомотива 5 обеспечивается взаимное резервирование вторых модулей 20 приемопередатчиков локальной сети маломощной радиосвязи. При отказе любого из первых модулей 21 приемопередатчиков, включая мастера, относящиеся к ним датчики присоединяются автоматически к оставшимся модулям 20 приемопередатчиков, той же подвижной единицы исходя из условия наибольшей силы принимаемого радиосигнала (RSSI). Причем, если отказал модуль 21 приемопередатчика, являющийся мастером локальной сети, расформировывается на несколько секунд и снова самоорганизовывается на основе другого модуля 20 приемопередатчика, берущего согласно установленному в его памяти номеру приоритета функцию мастера сети. Информацию об отказе модуля 21 приемопередатчика передает на локомотив, связанный с ним приемопередатчик 20.
При отказе приемопередатчика 20 какого-либо буксового узла 9 его заменяет и сообщает об этом на локомотив 5 приемопередатчик 21. Когда приемопередатчик 20 отключается от своей сети распределенных датчиков 22 физических характеристик, сеть восстанавливает свою работу (как будто этот приемопередатчик 20 отказал) рассмотренным ранее способом.
Одновременно с контролем критических параметров комплексным локомотивным устройством 28 безопасности ЭВМ 12 системы автоведения 11 использует информацию от датчиков для оптимизации режимов ведения состава и для отображения текущей ситуации и прогнозов остающегося запаса работоспособности у компонентов поезда, в которых начинают развиваться неисправности.
Визуализатором 13 служит, например, дисплей ЭВМ 12 системы автоведения 11 состава. Таким образом, локомотивная бригада располагает оперативной информацией о техническом состоянии поезда. Кроме того, если ситуация требует служебного торможения, сигнализатор 17 аварийной ситуации вырабатывает сигнал управления устройством 14 служебного торможения. По информации с визуализатора 13 локомотивная бригада снижает скорость, наблюдает за изменением сигналов тревоги и принимает решение о продолжении движения со сниженной скоростью до следующей станции или о полной остановки состава и обследовании буксового узла 9.
Таким образом, предлагаемое изобретение обеспечивает расширение функциональных возможностей системы, направленных на повышение безопасности движения поездов.
Формула изобретения
1. Система предупреждения аварии состава, содержащая пункты считывания информации, включающие в себя датчики счета осей и постовое оборудование со считывателем и антенной, и соединенные через линию связи с ЭВМ оператора системы автоматической идентификации и формирования модели состава, которая соединена через линию связи с ЭВМ диспетчера станции, размещенные на подвижных единицах электронные кодовые датчики с идентификационными номерами и электронные кодовые датчики буксовых узлов с индивидуальными идентификационными номерами, и блоки измерительных датчиков физических характеристик буксовых узлов, выходы которых соединены с управляющими входами электронных кодовых датчиков соответствующих буксовых узлов и портом первых модулей приемопередатчиков, установленных на буксовые узлы правой и левой сторон подвижных единиц и связанных через локальные сети маломощной радиосвязи соответственно левой и правой сторон локомотива с размещенными на нем основными модулями приемопередатчиков, и система автоведения состава, включающая в себя ЭВМ с визуализатором обстановки и устройством служебного торможения, блок сравнения идентификационных номеров, запоминающее устройство идентификационной модели состава и сигнализатор аварийной ситуации, причем один вход блока сравнения идентификационных номеров подсоединен к выходу ЭВМ, а другой вход блока сравнения идентификационных номеров соединен с запоминающим устройством идентификационной модели состава, а выход соединен с входом сигнализатора аварийной ситуации, один выход которого соединен с устройством служебного торможения, а другой выход соединен с первым входом визуализатора обстановки, второй вход которого соединен с выходом запоминающего устройства идентификационной модели состава, вход которого через вход ЭВМ соединен с радиомодемом, который посредством радиоканала связан с радиомодемом, соединенным с выходом ЭВМ диспетчера станции, снабженной запоминающим устройством для хранения идентификационных моделей на каждый состав и устройством записи-считывания этой информации, которое соединено с выходом ЭВМ диспетчера станции, при этом датчики блока измерительных датчиков физических характеристик буксовых узлов выполнены с возможностью формирования на их выходе сигналов двух степеней тревоги, и вторичные источники питания системы, отличающаяся тем, что введены вторые модули приемопередатчиков, установленные на каждой подвижной единице и связанные локальной сетью маломощной радиосвязи с датчиками физических характеристик, которые размещены вне буксовых узлов, причем порты первых и вторых модулей приемопередатчиков соединены между собой и с выходами блоков датчиков физических характеристик буксовых узлов, также введены резервные модули приемопередатчиков, при этом основные и резервные модули приемопередатчиков соединены через CAN-интерфейс локомотива с системой автоведения состава и с каждым из двух дублированных модулей обработки информации комплексного локомотивного устройства безопасности, выход которого соединен с устройством экстренного торможения поезда.
2. Система предупреждения аварии состава по п.1, отличающаяся тем, что вторичный источник питания, предназначенный для питания блоков датчиков физических характеристик буксовых узлов, выполнен на основе электрогенератора переменного тока, ротор у которого механически соединен с вращающейся частью колесной пары, а вторичный источник питания, предназначенный для питания датчиков физических характеристик, размещенных вне буксовых узлов и на буксовых узлах, выполнен на основе виброэлектропреобразователей.
РИСУНКИ
|
|