|
|
(21), (22) Заявка: 2008149780/11, 17.12.2008
(24) Дата начала отсчета срока действия патента:
17.12.2008
(46) Опубликовано: 20.06.2010
(56) Список документов, цитированных в отчете о поиске:
RU 2238208 С1, 20.10.2004. RU 2284275 C1, 27.09.2006. RU 2294298 C1, 27.02.2007. RU 2283786 C1, 20.09.2006. GB 13913559 A, 23.04.1975.
Адрес для переписки:
129626, Москва, ул. 3-я Мытищинская, 10, стр.8, ЗАО “ОЦВ”, Генеральному директору
|
(72) Автор(ы):
Никифоров Борис Данилович (RU), Абрамов Валерий Михайлович (RU), Рабинович Михаил Даниилович (RU), Бзаров Заур Маратович (RU), Чегуров Андрей Борисович (RU), Дудкин Владимир Феликсович (RU), Дудкин Геннадий Феликсович (RU)
(73) Патентообладатель(и):
Закрытое акционерное общество “ОТРАСЛЕВОЙ ЦЕНТР ВНЕДРЕНИЯ НОВОЙ ТЕХНИКИ И ТЕХНОЛОГИЙ” (ЗАО “ОЦВ”) (RU)
|
(54) СПОСОБ И КОМПЛЕКСНАЯ СИСТЕМА БЕЗОПАСНОСТИ (КСБ) ДЛЯ АВТОМАТИЧЕСКОГО УПРАВЛЕНИЯ ПРИЦЕЛЬНЫМ ТОРМОЖЕНИЕМ ПОДВИЖНОГО СОСТАВА
(57) Реферат:
Группа изобретений относится к области железнодорожной автоматики, в частности к автоматизированным комплексам управления для обеспечения безопасности движения поездов. Способ автоматического управления прицельным торможением подвижного состава заключается в задании программы движения подвижного состава с помощью стационарных путевых передатчиков, связанных с приемно-измерительным оборудованием локомотивной системы управления движением, последующей процессорной обработке полученной от них информации в соответствии с данными, занесенными в локомотивную электронную карту для расчета допустимой траектории движения. В качестве стационарных путевых передатчиков на перегонах и станциях устанавливают пассивные реперные отметчики. При этом на станциях на входных, маршрутных, выходных и маневровых светофорах дополнительно устанавливают активные излучающие передатчики. При полуавтоматической блокировке и отсутствии предвходного кодирования устанавливают активный реперный отметчик, связанный с показаниями предупредительного светофора. Кроме того, для уточнения результатов расчета допустимой траектории движения при выполнении маневров вагонами вперед систему дополнительно оснащают локомотивным приемником спутниковой навигации и автономным аналогичным приемником для руководителя маневров. Комплексная система безопасности (КСБ) для автоматического управления прицельным торможением подвижного состава содержит локомотивную систему управления движением, оснащенную электронной картой маршрута, процессором и приемно-измерительным оборудованием, связанным со стационарными путевыми передатчиками, локомотивный приемник спутниковой навигации и аналогичный приемник для руководителя маневров. Технический результат заключается в повышении точности прицельного торможения и снижения числа проездов запрещающего сигнала в поездной и маневровой работе, а также превышения допустимой скорости движения. 2 н. и 6 з.п. ф-лы, 4 ил.
Группа изобретений относится к области железнодорожной автоматики, связанной с безопасностью движения на железнодорожном транспорте, и может быть использована в составе автоматизированных комплексов управления и обеспечения безопасности движения поездов.
Наиболее близкой к заявляемой системе в части выполняемых функций является система для автоматического управления торможением поезда по патенту (RU 2283786, МПК: В60Т 8/172). Система содержит антенну и датчик угла поворота, установленный на буксе колеса и соединенный со входом измерителя пути, измерителя диаметра бандажа и измерителя скорости, тормозную систему, подключенную к датчику давления в тормозной магистрали. В системе использованы генератор и передающая антенна, смонтированные на пути в начале каждого блок-участка пути, и приемная антенна, установленная на локомотиве. Система содержит также ПЗУ с базами данных путевых параметров, для каждого блок-участка перегона, а также путевых параметров станций. Маршрут следования поезда по станции передается в путевой генератор из станционного устройства по проводам. Исходя из номера блок-участка, полученного от передающей антенны, на локомотиве из базы данных выделяется ряд значений, соответствующих текущему местоположению локомотива, которые обрабатываются блоком программной скорости, с учетом данных о скорости, диаметре бандажа и пройденном пути.
Недостатком системы является наличие в начале каждого блок-участка путевого генератора, что приводит к значительному увеличению ее стоимости и расходов на эксплуатацию и постоянное обслуживание. Использованные передающие устройства и датчики пути и скорости в целях экономии средств задают на станции длину маршрута сразу для нескольких путей, по минимальному значению из них. Это требует от машинистов перехода на режим «подтяг» с ручным управлением, что нередко приводит к проезду запрещающего сигнала, то есть к нарушению безопасности движения. Кроме того, это не дает возможность задавать длину маршрута и пройденный путь с необходимой точностью, и как следствие, обеспечивать торможение в заданном месте, то есть осуществлять точное прицельное торможение, а возможные сбои в работе базы данных снижают функциональную безопасность работы системы. Другим существенным недостатком системы является то, что она осуществляет автоматизацию станционного движения только по поездным маршрутам. Не в меньшей степени автоматизация требуется также для маневровых передвижений, поскольку практически половина всех проездов запрещающего сигнала подвижным составом приходится на эту часть станционных путей.
Наконец, при маневровых передвижениях поездных и маневровых локомотивов после остановки у запрещающего маршрутного и выходного светофора машинист вынужден при БЕЛОМ огне поездного светофора подъезжать к нему с показанием локомотивной сигнализации кода КЖ (красный огонь с желтым), проезжать запрещающий сигнал путевого светофора и затем выключать показание КРАСНЫЙ локомотивного светофора с переключением его на БЕЛЫЙ. Такое техническое решение снижает интегральную безопасность движения по станции, так как вырабатывает у машинистов привычку проезжать запрещающее показание локомотивного светофора.
Задачей заявляемой группы изобретений является предупреждение проездов запрещающих сигналов в поездной и маневровой работе и превышения допустимой скорости движения, повышение точности прицельного торможения и функциональной безопасности системы (при минимальных затратах), что в конечном итоге, обеспечивает повышение безопасности движения поездов на станциях и перегонах.
Поставленная задача достигается тем, что в способе автоматического управления прицельным торможением подвижного состава, предупреждения проезда запрещающего сигнала и превышения допустимой скорости движения, включающем задание программы движения подвижного состава с помощью стационарных путевых передатчиков, связанных с приемно-измерительным оборудованием локомотивной системы управления движением и последующую процессорную обработку полученной от них информации в соответствии с данными, занесенными в локомотивную электронную карту, для расчета допустимой траектории движения, в отличие от прототипа:
– в качестве стационарных путевых передатчиков на перегонах и станциях устанавливают пассивные реперные отметчики;
– при этом на станциях дополнительно устанавливают активные излучающие передатчики на входных, маршрутных, выходных и маневровых светофорах;
– при полуавтоматической блокировке и отсутствии предвходного кодирования устанавливают активный реперный отметчик в виде СВЧ-датчика, связанный с показаниями предупредительного светофора;
– для уточнения результатов расчета допустимой траектории движения при выполнении маневров вагонами вперед систему дополнительно оснащают локомотивным приемником спутниковой навигации; аналогичным автономным приемником оснащают руководителя маневров.
Решение указанной задачи достигается также тем, что:
– пассивные реперные отметчики устанавливают на перегонах в начале каждого блок-участка или в начале зоны, состоящей из нескольких блок-участков, в зависимости от сложности профиля пути и особенностей расстановки проходных светофоров, а также на станциях – у входных, выходных, маршрутных и маневровых светофоров, у сигнального знака «граница станции» и при разветвлении пути после стрелочного перевода на каждом из путей;
– в качестве пассивных реперных отметчиков используют СВЧ-датчики;
– в качестве активного излучающего передатчика используют, например, передатчики ИК-излучения в виде диодных или лазерных излучателей, передатчики СВЧ-излучения или УКВ-излучения.
В заявляемой комплексной системе безопасности (КСБ) для автоматического управления прицельным торможением подвижного состава, предупреждения проезда запрещающего сигнала и превышения допустимой скорости движения, включающей локомотивную систему управления движением, оснащенную электронной картой маршрута, процессором и приемно-измерительным оборудованием, связанным со стационарными путевыми передатчиками, в отличие от прототипа в качестве стационарных путевых передатчиков на перегонах в начале каждого блок-участка или в начале зоны, состоящей из нескольких блок-участков, а также на станциях – у входных, выходных, маршрутных и маневровых светофоров, у сигнального знака «граница станции», а также при разветвлении пути после стрелочного перевода на каждом из путей установлены пассивные реперные отметчики;
на станциях на входных, маршрутных, выходных и маневровых светофорах установлены активные излучающие передатчики, а при полуавтоматической блокировке и отсутствии предвходного кодирования установлен подключенный к предупредительному светофору активный реперный отметчик (СВЧ-датчик), кроме того, система дополнительно оснащена локомотивным приемником спутниковой навигации; аналогичным автономным приемником оснащают руководителя маневров.
Реализация заявляемой группы изобретений решает задачу повышения безопасности движения поездов на станциях и перегонах при минимальных затратах поскольку обеспечивает:
– прицельную остановку поездов, маневрового состава или отдельного поездного или маневрового локомотива перед запрещающим сигналом;
– снижение скорости движения подвижного состава на участках пути, имеющих ограничения скорости, установленные приказом по дороге, а также имеющих постоянные или временные ограничения скорости, вводимые с картриджа или машинистом.
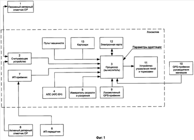
На фиг.1 представлена структурная схема КСБ; на фиг.2 – схема расстановки пассивных и активных реперных отметчиков, а также активных излучающих передатчиков на перегоне и станции, на фиг.3 – схема расстановки при полуавтоматической блокировке и отсутствии предвходного кодирования, на фиг.4 – схема расстановки на маневровых путях.
КСБ содержит локомотивную систему управления движением, включающую связанные с процессором 3 пульт управления машиниста, электронную карту маршрута 12, устройство управления тягой и тормозами 11, автоматическую локомотивную сигнализацию (АЛС) 4, измеритель скорости и ускорения 5, считывающее устройство 2, приемник сигналов активных излучающих передатчиков 7, картридж 13. Состав КСБ также включает связанные с локомотивной приемно-измерительной аппаратурой стационарные путевые передатчики, в качестве которых на перегонах в начале каждого блок-участка или в начале зоны, состоящей из нескольких блок-участков, а также на станциях – у входных, выходных, маршрутных и маневровых светофоров, у сигнального знака «граница станции» и при разветвлении пути после стрелочного перевода на каждом из путей установлены пассивные реперные отметчики (ОР) 1, в качестве которых используются СВЧ-датчики. Станционные пути и маневровые маршруты оснащены активными излучающими передатчиками 6, установленными на входных, маршрутных, выходных и маневровых светофорах, а при полуавтоматической блокировке и отсутствии предвходного кодирования установлен подключенный к предупредительному светофору активный реперный отметчик – СВЧ-датчик 8. КСБ дополнительно оснащена локомотивным приемником спутниковой навигации 9, аналогичным автономным приемником 10 оснащают руководителя маневров.
Функционирование КСБ осуществляется следующим образом.
На локомотив поступает информация от отметчика реперного ОР 1 для последующей ее обработки с учетом данных, записанных в электронную карту локомотива – базу данных 12. Станционные ОР, так же как и перегонные ОР, передают на локомотив расстояние до препятствия и данные о постоянных ограничениях скорости, то есть координаты начала и окончания действия ограничения, и значение скорости, установленной данным ограничением. В случае выдачи временных ограничений эти параметры (координаты и значение скорости) вводит в КСБ машинист, или они передаются из картриджа 13.
ОР на перегонах и станциях, в зависимости от их расположения, кроме того, передают на локомотив:
– приведенный профиль на перегоне на расстоянии, равном тормозному пути,
– номер впереди лежащей станции, блок-участка, перегона, блок-поста, станционного пути;
– номер считываемого реперного отметчика и номера двух следующих реперных отметчиков (в случае наличия стрелочного перевода) и расстояний до них (независимо от расположения).
ОР, установленный у входного светофора, передает на локомотив информацию о номере станции и зоне расположения на каждом из путей, следующих по ходу движения ОР, протяженность которой устанавливается по самому удаленному их них. Эта зона является защитной и если в ней ОР (даже при их дублировании) не обнаруживаются, то это свидетельствует о сбое или отказе в КСБ. Система информирует об этом машиниста и осуществляет принудительное служебное торможение.
Передаваемая на локомотив информация от ОР о длине маршрута до препятствия, приведенном профиле тормозного пути, допускаемой скорости воспринимается считывающими устройствами 2 и обрабатывается в аппаратно-программном локомотивном устройстве (процессоре) 3. Процессор осуществляет расчет допустимой траектории движения V(S) и в случае превышения значения фактической скорости над допустимой выдает в локомотивное устройство управления тягой и торможением 11 команды на разбор тяги и применение служебного, а в необходимых случаях и экстренного торможения. При этом в расчете учитываются поступающие из блоков 4, 5 и пульта машиниста следующие данные:
– текущие показания АЛС (АЛС-ЕН) и выдаваемые ограничения скорости по не зеленым огням локомотивного светофора;
– данные расчетов тормозного коэффициента, полученные по предыдущим торможениям;
– масса и длина поезда;
– текущие значения фазовых координат движения поезда – скорости V и ускорения а в функции пути.
Локомотивный вычислитель автоматически адаптируется к данному виду движения. При маневровом движении, например, такая адаптация осуществляется с учетом включенных или выключенных тормозов поезда, для чего на локомотиве предусматривается специальный датчик на разобщительном кране.
Таким образом, вся система реперных отметчиков ОР, повторяя приготовленный устройствами сигнализации, централизации и блокировки (СЦБ) маршрут, передает его на локомотив для воспроизведения бортовым процессором допускаемых траекторий движения с точностью и достоверностью, отвечающих требованиям безопасности движения.
Для обеспечения универсальности функционирования КСБ на станционных путях, в том числе и на тех из них, на которых совершаются маневровые передвижения на входных, маршрутных, выходных и маневровых светофорах, устанавливаются специальные излучающие ИП-передатчики 6: ИК-излучения в виде диодных или лазерных излучателей, СВЧ-излучения или УКВ-излучения (Фиг.2-4). Это дает возможность в пределах прямой видимости передавать на локомотив и заблаговременно осуществлять устойчивый прием на нем сигнала, соответствующего открытому показанию светофора, разрешающему движение данному локомотиву с установленной скоростью. Кроме того, ИП-передатчики маневровых светофоров могут получать необходимую информацию со станции по питающим проводам, так как она относится к показанию маневрового светофора, разрешающего движение (за свободной стрелочной секцией) на занятый путь с особой бдительностью с безопасной установленной (разрешенной) скоростью.
Такие передатчики передают в локомотивный ИП-приемник 7 следующие данные:
– номер станции или станционного парка;
– номер станционного пути, с которого открыто разрешающее показание светофора;
– номер последнего отметчика ОР, который проследовал локомотив.
Тем самым обеспечивается адресный выбор локомотива, которому предназначена информация об открытии сигнала.
Таким образом, благодаря совместному использованию информации, передаваемой пассивными и активными реперными отметчиками, излучающими передатчиками, а также данных электронной карты обеспечивается выработка траектории движения локомотива, гарантирующей прицельную остановку подвижного состава на перегонах и станциях перед светофором с запрещающим показанием, или снижение скорости на участках ее ограничения.
Применение КСБ для прицельной остановки подвижного состава перед запрещающим сигналом на участках, оборудованных полуавтоматической блокировкой, идентично описанному. Исключением является то, что на предупредительном светофоре перед входным светофором, при отсутствии предвходного кодирования, используется активный реперный отметчик ОР 8 (Фиг.3). Он передает на локомотив показание «один Зеленый» или показание «один Желтый мигающий» огонь на предупредительном светофоре, сигнализируя о том, что основной входной светофор открыт и движение разрешено с установленной скоростью, или при движении на боковой путь с уменьшенной скоростью.
К особенностям использования КСБ при маневровой работе следует отнести управление подвижным составом при движении вагонами вперед. С этой целью на локомотиве предусмотрен приемник спутниковой навигации 9, который передает в локомотивный процессор спутниковую координату местоположения локомотива на станции или на перегоне. Одновременно таким же приемником 10 снабжается руководитель маневров. Этот приемник, в свою очередь, фиксирует координату данного лица при нахождении у головного вагона маневрового состава. Эта координата также передается на локомотив, что позволяет внести поправку в выработанную процессором траекторию движения на запрещающий сигнал.
Таким образом, решая поставленную задачу, КСБ приобретает следующие новые потребительские свойства:
1. На линиях, оборудованных автоблокировкой и электрической централизацией (ЭЦ) различных видов, постоянно установленные на путях перегонов и станций пассивные реперные отметчики моделируют на локомотиве расположение перегонных и станционных светофоров, стрелок и возможных сочетаний приготовленных поездных и маневровых маршрутов следования поездов, маневровых составов и отдельных локомотивов.
На локомотивах устанавливаются считывающие устройства, которые при проходе ими ОР, кроме указанной выше информации, считывают данные об установленной скорости и ее ограничениях. Вся эта информация используется в бортовом процессоре для расчета и формирования на локомотиве допускаемых траекторий изменения скорости в функции пути, в том числе для прицельной остановки подвижного состава перед запрещающим сигналом или ограничением скорости путем выключения тяги, включения служебного или экстренного торможения.
2. Реперные отметчики не требуют подводки электропитания, имеют минимальное количество элементов, прочно смонтированных в его корпусе, который выдерживает большие механические вибро- и ударные нагрузки, климатические воздействия, отличается водостойкостью и поэтому ОР при эксплуатации не нуждаются в периодическом обслуживании. Они характеризуются высокой надежностью и достоверностью функционирования, отвечающей требованиям безопасности движения. Контроль их наличия или утраты ведется автоматически за счет идентификации по порядковому номеру и дублированию. При этом стоимость заявляемой КСБ существенно снижается по сравнению с известными системами аналогичного назначения за счет незначительных инвестиций на изготовление, установку и монтаж реперных отметчиков, и эксплуатационных затрат на их содержание в исправном состоянии.
3. Система унифицирована для маневрового, грузового, пассажирского и скоростного движения, железнодорожных участков, оборудованных автоматической и полуавтоматической блокировкой, для кодированных и некодированных путей на станциях, открыта для изменения расположения участков при переустройстве перегонов и станций, не лимитирует обслуживания и ремонт железнодорожного пути, благодаря чему степень ее унификации практически равна 100%.
4. На линиях с полуавтоматической блокировкой так же, как на линиях с автоблокировкой обеспечивается установка реперных отметчиков у входных, выходных светофоров, на стрелках. Эти ОР передают на локомотив аналогичную информацию, в том числе на блокпостах (если они присутствуют) для решения тех же самых технических задач, что и при автоблокировке. На предупредительном светофоре перед входным светофором при отсутствии предвходного кодирования используется активный реперный отметчик, который повторяет информацию о разрешающем показании входного светофора.
5. Устанавливаемые на маневровых светофорах ИП-передатчики могут сигнализировать о свободности впереди лежащей секции с выходом на занятой путь.
6. При выполнении маневров вагонами вперед на локомотиве и у составителя имеются приемники спутниковой навигации, которые фиксируют длину маневрового состава. Это дает возможность вводить поправку в выработанную процессором траекторию движения на закрытый сигнал.
Формула изобретения
1. Способ автоматического управления прицельным торможением подвижного состава, включающий задание программы движения подвижного состава с помощью стационарных путевых передатчиков, связанных с приемно-измерительным оборудованием локомотивной системы управления движением, и последующую процессорную обработку полученной от них информации в соответствии с данными, занесенными в локомотивную электронную карту для расчета допустимой траектории движения, отличающийся тем, что в качестве стационарных путевых передатчиков на перегонах и станциях устанавливают пассивные реперные отметчики, при этом на станциях на входных, маршрутных, выходных и маневровых светофорах дополнительно устанавливают активные излучающие передатчики, а при полуавтоматической блокировке и отсутствии предвходного кодирования устанавливают активный реперный отметчик, связанный с показаниями предупредительного светофора, кроме того, для уточнения результатов расчета допустимой траектории движения при выполнении маневров вагонами вперед систему дополнительно оснащают локомотивным приемником спутниковой навигации и автономным аналогичным приемником для руководителя маневров.
2. Способ по п.1, отличающийся тем, что пассивные реперные отметчики устанавливают на перегонах в начале каждого блок-участка или в начале зоны, состоящей из нескольких блок-участков, в зависимости от сложности профиля пути и особенностей расстановки проходных светофоров, а также на станциях у входных, выходных, маршрутных и маневровых светофоров, у сигнального знака «граница станции», а также при разветвлении пути после стрелочного перевода на каждом из путей.
3. Способ по п.1, отличающийся тем, что в качестве пассивных и активных реперных отметчиков используют СВЧ-датчики.
4. Способ по п.1, отличающийся тем, что в качестве активных излучающих передатчиков используют, например, передатчики ИК-излучения в виде диодных или лазерных излучателей, передатчики СВЧ-излучения или УКВ-излучения.
5. Комплексная система безопасности (КСБ) для автоматического управления прицельным торможением подвижного состава, включающая локомотивную систему управления движением, оснащенную электронной картой маршрута, процессором и приемно-измерительным оборудованием, связанным со стационарными путевыми передатчиками, отличающаяся тем, что в качестве стационарных путевых передатчиков на перегонах в начале каждого блок-участка или в начале зоны, состоящей из нескольких блок-участков, а также на станциях у входных, выходных, маршрутных и маневровых светофоров, у сигнального знака «граница станции» и при разветвлении пути после стрелочного перевода на каждом из путей установлены пассивные реперные отметчики, при этом станционные пути и маневровые маршруты оснащены активными излучающими передатчиками, установленными на входных, маршрутных, выходных и маневровых светофорах, а при полуавтоматической блокировке и отсутствии предвходного кодирования установлен подключенный к предупредительному светофору активный реперный отметчик – СВЧ-датчик, кроме того, система дополнительно оснащена локомотивным приемником спутниковой навигации и аналогичным автономным приемником для руководителя маневров.
6. Система по п.5, отличающаяся тем, что в качестве пассивных реперных отметчиков установлены СВЧ-датчики.
7. Система по п.5, отличающаяся тем, что в качестве активных излучающих передатчиков установлены, например, передатчики ИК-излучения в виде диодных или лазерных излучателей, передатчики СВЧ-излучения или УКВ-излучения.
8. Система по п.5, отличающаяся тем, что автономный приемник спутниковой навигации позиционирован в отношении головного вагона подвижного состава при выполнении маневров вагонами вперед.
РИСУНКИ
|
|