|
|
(21), (22) Заявка: 2009102051/09, 07.06.2007
(24) Дата начала отсчета срока действия патента:
07.06.2007
(30) Конвенционный приоритет:
23.06.2006 JP 2006-174113
(46) Опубликовано: 10.06.2010
(56) Список документов, цитированных в отчете о поиске:
US 6608396 А, 12.06.2003. RU 2025862 C2, 30.12.1994. US 6710575 B2, 23.03.2004. JP 2003309997 A, 31.10.2003. WO 2005105511 A1, 10.11.2005.
(85) Дата перевода заявки PCT на национальную фазу:
23.01.2009
(86) Заявка PCT:
JP 2007/061962 20070607
(87) Публикация PCT:
WO 2007/148592 20071227
Адрес для переписки:
129090, Москва, ул.Б.Спасская, 25, стр.3, ООО “Юридическая фирма Городисский и Партнеры”, пат.пов. А.В.Мицу, рег. 364
|
(72) Автор(ы):
ИТИКАВА Синдзи (JP)
(73) Патентообладатель(и):
ТОЙОТА ДЗИДОСЯ КАБУСИКИ КАЙСЯ (JP)
|
(54) СИСТЕМА ЭЛЕКТРОПИТАНИЯ И ТРАНСПОРТНОЕ СРЕДСТВО, СОДЕРЖАЩЕЕ ТАКУЮ СИСТЕМУ
(57) Реферат:
Использование в системах электропитания. Технический результат заключается в повышении стабильности электропитания. Система содержит множество блоков накопления мощности, линию электропитания, выполненную с возможностью подачи и приема электрической мощности между нагрузочным устройством и системой электропитания; множество блоков преобразования напряжения, между соответствующими блоками накопления мощности и упомянутой линией электропитания, блок выбора режима работы, выбирающий режим работы, в котором разрешается операция преобразования напряжения в одном блоке преобразования напряжения, а операция преобразования напряжения в другом блоке преобразования напряжения останавливается; и блок выбора блока преобразования напряжения, который переключает между блоками преобразования напряжения, когда выходное напряжение блока преобразования мощности, соответствующего блоку преобразования напряжения, выполняющему операцию преобразования напряжения, ниже выходного напряжения блока накопления мощности, соответствующего блоку преобразования напряжения, операция преобразования напряжения которого остановлена, на величину, превышающую заданное пороговое напряжение. 2 н. и 11 з.п. ф-лы, 16 ил.
Область техники
Настоящее изобретение относится к системе электропитания, имеющей множество блоков накопления мощности, и транспортному средству, содержащему такую систему, и, в частности, к методике для того, чтобы выбирать любой один из двух блоков накопления мощности для использования.
Уровень техники
В настоящее время при рассмотрении вопросов защиты окружающей среды уделяется внимание транспортному средству, использующему двигатель в качестве источника движущей силы, такому как электрическое транспортное средство, гибридное транспортное средство и транспортное средство на топливных элементах. Такое транспортное средство включает в себя блок накопления мощности, реализованный, например, посредством аккумуляторной батареи или конденсатора, для подачи электрической мощности в двигатель и преобразования кинетической энергии в электроэнергию во время рекуперативного торможения и сохранения этой электроэнергии.
В транспортном средстве, использующем двигатель в качестве источника движущей силы, чтобы повысить эффективность ускорения и эффективность эксплуатации, например пробег, требуется большая емкость подзарядки/разрядки блока накопления мощности. При этом конфигурация, в которой используется множество блоков накопления мощности, предложена в качестве способа повышения емкости подзарядки/разрядки блока накопления мощности.
Например, в Патенте США 6608396 раскрыта система управления мощностью, предоставляющая требуемые высокие уровни постоянного напряжения, требуемые посредством тяговой системы высокого напряжения транспортного средства. Система управления мощностью включает в себя множество силовых каскадов для обеспечения мощности постоянного тока в, по меньшей мере, один инвертор, причем каждый каскад включает в себя аккумулятор и вольтодобавочный/компенсирующий преобразователь постоянного тока, силовые каскады, разведенные параллельно, и контроллер, управляющий множеством силовых каскадов так, чтобы поддерживать выходное напряжение в, по меньшей мере, одном инверторе за счет обеспечения однородной подзарядки/разрядки аккумуляторов множества силовых каскадов.
С другой стороны, движущая сила, требуемая в транспортном средстве, существенно варьируется в зависимости от режима эксплуатации. Например, при движении на низкой скорости или движении под уклон требуемая электроэнергия является незначительной относительно общего значения допустимой мощности подзарядки/разрядки во множестве блоков накопления мощности. Далее, в таком случае желательно операция преобразования напряжения в блоке преобразования напряжения (соответствующем вышеупомянутому вольтодобавочному/компенсирующему преобразователю постоянного тока), соответствующем принятому блоку накопления мощности, выборочно останавливается с тем, чтобы уменьшались потери в преобразовании электроэнергии в блоке преобразования напряжения.
При выборочной остановке этого блока преобразования напряжения блок преобразования напряжения, который должен быть остановлен, выбирается посредством отражения состояния накопления мощности соответствующего блока накопления мощности. Например, блок преобразования напряжения, который должен быть остановлен, выбирается в зависимости от величины выходного напряжения блока накопления мощности, подключенного к каждому блоку преобразования напряжения. А именно, блок преобразования напряжения, соответствующий блоку накопления мощности, меньшему по выходному напряжению, предпочтительно останавливается с тем, чтобы формирование лишнего циклического тока между блоками накопления мощности исключалось.
В системе электропитания, имеющей два блока накопления мощности, относительно близкие друг к другу по емкости, выходное напряжение каждого блока накопления мощности может иметь относительно близкое значение. Соответственно, если блок преобразования напряжения, который должен быть остановлен, выбирается просто на основе величины выходного напряжения блока накопления мощности, переключение между блоками преобразования напряжения, которые должны быть остановлены, выполняется часто, и питающее напряжение из блока преобразования напряжения в нагрузочное устройство становится нестабильным. Помимо этого, каждый блок преобразования напряжения должен повторять остановку и выполнение операции преобразования напряжения так, что система управления, участвующая в операции преобразования напряжения, становится нестабильной.
Сущность изобретения
Настоящее изобретение создано для того, чтобы устранить эти проблемы, и целью настоящего изобретения является создание системы электропитания, обеспечивающей повышенную стабильность режима работы, позволяющего только одному блоку преобразования напряжения из двух блоков преобразования напряжения выполнять операцию преобразования напряжения, и транспортного средства, имеющего такую систему.
Согласно одному аспекту настоящего изобретения система электропитания, имеющая множество блоков накопления мощности, каждый из которых выполнен с возможностью подзарядки и разрядки, включает в себя: линию электропитания, выполненную с возможностью подачи и приема электрической мощности между нагрузочным устройством и системой электропитания; множество блоков преобразования напряжения, предусмотренных между соответствующими из множества блоков накопления мощности и линией электропитания, каждый из которых выполняет операцию преобразования напряжения между соответствующим блоком накопления мощности и линией электропитания; блок выбора режима работы, выбирающий режим работы, в котором операция преобразования напряжения в одном блоке преобразования напряжения из первого и второго блоков преобразования напряжения, включенных во множество блоков преобразования напряжения, разрешается, а операция преобразования напряжения в другом блоке преобразования напряжения останавливается в соответствии с потребностью в электрической мощности нагрузочного устройства; и блок выбора блока преобразования напряжения, выбирающий блок преобразования напряжения, которому должно быть разрешено выполнять операцию преобразования напряжения, на основе выходных напряжений указанных соответствующих блоков накопления мощности, когда режим работы выбран. Блок выбора блока преобразования напряжения переключается между блоками преобразования напряжения, которым должно быть разрешено выполнять операцию преобразования напряжения, когда выходное напряжение блока накопления мощности, соответствующего блоку преобразования напряжения, выполняющему операцию преобразования напряжения, ниже выходного напряжения блока накопления мощности, соответствующего блоку преобразования напряжения, операция преобразования напряжения которого остановлена, на величину, превышающую заданное пороговое напряжение.
Согласно настоящему изобретению режим работы, в котором одному блоку преобразования напряжения из первого и второго блоков преобразования напряжения, включенных в блоки преобразования напряжения, разрешено выполнять операцию преобразования напряжения, а операция преобразования напряжения в другом блоке преобразования напряжения останавливается, выбирается в соответствии с потребностью в электрической мощности нагрузочного устройства. В этом режиме работы, когда выходное напряжение блока накопления мощности, соответствующего блоку преобразования напряжения, выполняющему операцию преобразования напряжения, ниже выходного напряжения блока накопления мощности, соответствующего блоку преобразования напряжения, операция преобразования напряжения которого остановлена, на величину, превышающую заданное пороговое напряжение, выполняется переключение между блоками преобразования напряжения, которым должно быть разрешено выполнять операцию преобразования напряжения. Таким образом, в сравнении с такой конфигурацией, что переключение между блоками преобразования напряжения осуществляется непосредственно в соответствии с величиной выходных напряжений блоков накопления мощности, слишком частая операция переключения между блоками преобразования напряжения менее вероятна. Следовательно, можно не допустить нестабильности питающего напряжения в нагрузочное устройство или систему управления, участвующую в операции преобразования напряжения.
Предпочтительно блок выбора блока преобразования напряжения выбирает в качестве начального выбора в режиме работы блок преобразования напряжения, соответствующий блоку преобразования напряжения, большему по напряжению из соответствующих блоков накопления мощности.
Помимо этого, пороговое напряжение переключения определяется в соответствии со значением состояния, ассоциативно связанным со степенью колебания выходного напряжения в блоке накопления мощности.
Дополнительно, предпочтительно пороговое напряжение переключения изменяется в соответствии с температурой, внутренним сопротивлением, степенью износа или остаточной емкостью, по меньшей мере, одного из блоков накопления мощности, соответствующих первому и второму блокам преобразования напряжения.
Дополнительно, предпочтительно пороговое напряжение переключения изменяется в соответствии с выходным током блока накопления мощности, соответствующего блоку преобразования напряжения, выполняющему операцию преобразования напряжения.
Помимо этого, настоящее изобретение направлено на создание транспортного средства, включающего в себя систему электропитания согласно настоящему изобретению, описанную выше, и блок формирования движущей силы, формирующий движущую силу посредством приема электрической мощности, подаваемой из системы электропитания.
Согласно настоящему изобретению могут быть получены система электропитания, достигающая повышенной стабильности режима работы, позволяющего только одному блоку преобразования напряжения из двух блоков преобразования напряжения выполнять операцию преобразования напряжения, и транспортное средство, имеющее такую систему.
Краткое описание чертежей
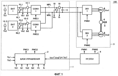
Фиг.1 – схематичное структурное представление, показывающее значительную часть транспортного средства, включающего в себя систему электропитания согласно варианту осуществления настоящего изобретения.
Фиг.2 – схематичное структурное представление преобразователя согласно варианту осуществления настоящего изобретения.
Фиг.3A и 3B – схематичные представления, показывающие электроэнергию, подаваемую и принимаемую в и из блока формирования движущей силы в режиме односторонней остановки.
Фиг.4 – блок-схема, иллюстрирующая структуру управления в блоке управления согласно варианту осуществления настоящего изобретения.
Фиг.5 – схема для подробной иллюстрации работы блока с гистерезисной характеристикой.
Фиг.6A-6C – схемы для иллюстрации примера режима односторонней остановки, приводимого в исполнение посредством использования блока с гистерезисной характеристикой согласно варианту осуществления настоящего изобретения.
Фиг.7 – схема для иллюстрации взаимосвязи степени колебаний в выходном напряжении блока накопления мощности с температурой и выходным током блока накопления мощности.
Фиг.8 – схема, иллюстрирующая примерный график, на котором пороговое напряжение переключения задается в соответствии с температурой и выходным током блока накопления мощности.
Фиг.9 – схема для иллюстрации взаимосвязи степени колебаний в выходном напряжении блока накопления мощности с внутренним сопротивлением блока накопления мощности или степенью износа блока накопления мощности.
Фиг.10 – схема, иллюстрирующая примерный график, на котором пороговое напряжение переключения задается в соответствии с внутренним сопротивлением блока накопления мощности или степенью износа блока накопления мощности.
Фиг.11 – схема для иллюстрации взаимосвязи степени колебаний в выходном напряжении блока накопления мощности с остаточной емкостью блока накопления мощности и степенью износа блока накопления мощности.
Фиг.12 – схема, иллюстрирующая примерный график, на котором пороговое напряжение переключения задается в соответствии с остаточной емкостью блока накопления мощности и степенью износа блока накопления мощности.
Фиг.13 – схематичное структурное представление, показывающее значительную часть транспортного средства, включающего в себя систему электропитания согласно разновидности варианта осуществления настоящего изобретения.
Наилучшие способы осуществления изобретения
Далее подробно описывается предпочтительный вариант осуществления настоящего изобретения со ссылками на чертежи. Одинаковые или соответствующие элементы на чертежах обозначены одинаковыми ссылочными позициями, и поэтому их подробное описание не повторяется.
Фиг.1 представляет собой схематичное структурное представление, показывающее значительную часть транспортного средства 100, включающего в себя систему 1 электропитания согласно варианту осуществления настоящего изобретения.
Согласно фиг.1 в настоящем варианте осуществления конфигурация, в которой электроэнергия подается и принимается в и из блока 3 формирования движущей силы для формирования движущей силы транспортного средства 100, проиллюстрирована в качестве примера нагрузочного устройства. Транспортное средство 100 движется за счет передачи на колеса (не показаны) движущей силы, формируемой посредством блока 3 формирования движущей силы в силу приема электрической мощности, подаваемой из системы 1 электропитания.
В настоящем варианте осуществления описывается система 1 электропитания, включающая в себя два блока накопления мощности в качестве примера множества блоков накопления мощности. Система 1 электропитания подает/принимает мощность постоянного тока в/из блока 3 формирования движущей силы через основную положительную шину MPL и основную отрицательную шину MNL.
Блок 3 формирования движущей силы включает в себя первый инвертор INV1, второй инвертор INV2, первый электродвигатель-генератор MG1 и второй электродвигатель-генератор MG2 и формирует движущую силу в соответствии с командами PWM1, PWM2 переключения из HV_ECU (электронный блок управления гибридного транспортного средства) 4.
Инверторы INV1, INV2 подключены параллельно к основной положительной шине MPL и основной отрицательной шине MNL и подают/принимают электроэнергию в/из системы 1 электропитания. Т.е. инверторы INV1, INV2 преобразуют мощность постоянного тока, принимаемую через основную положительную шину MPL и основную отрицательную шину MNL, в мощность переменного тока и подают мощность переменного тока в электродвигатели-генераторы MG1, MG2 соответственно. Помимо этого, инверторы INV1, INV2 могут быть выполнены с возможностью преобразовывать мощность переменного тока, формируемую посредством электродвигателей-генераторов MG1, MG2, посредством приема кинетической энергии транспортного средства 100, в мощность постоянного тока и возвращать результирующую мощность постоянного тока в качестве рекуперативной мощности в систему 1 электропитания при регенеративном торможении и т.п. транспортного средства 100. Например, инверторы INV1, INV2 состоят из мостовой схемы, включающей в себя переключающие элементы из трех фаз, и формируют мощность трехфазного переменного тока посредством выполнения операции переключения (размыкания/замыкания цепи) в ответ на команды PWM1, PWM2 переключения, принимаемые от HV_ECU 4.
Электродвигатели-генераторы MG1, MG2 выполнены с возможностью формирования вращающей движущей силы посредством приема мощности переменного тока, подаваемой из инверторов INV1, INV2 соответственно, и формирования мощности переменного тока посредством приема внешней вращающей движущей силы. Например, электродвигатели-генераторы MG1, MG2 реализованы посредством трехфазной электрической роторной машины переменного тока, включающей в себя ротор, имеющий встроенные постоянные магниты. Электродвигатели-генераторы MG1, MG2 подсоединены к устройству 6 деления мощности с тем, чтобы передавать сформированную движущую силу на колеса (не показаны) посредством приводного вала 8.
Если блок 3 формирования движущей силы применяется к гибридному транспортному средству, электродвигатели-генераторы MG1, MG2 также механически подсоединены к двигателю (не показан) через устройство 6 деления мощности или приводной вал 8. Далее HV_ECU 4 осуществляет управление с тем, чтобы поддерживалось оптимальное соотношение между движущей силой, формируемой посредством двигателя, и движущей силой, формируемой посредством электродвигателей-генераторов MG1, MG2. Если блок 3 формирования движущей силы применяется к такому гибридному транспортному средству, то один электродвигатель-генератор может выступать исключительно как двигатель, тогда как другой электродвигатель-генератор может выступать исключительно как генератор.
HV_ECU 4 приводит в исполнение программу, сохраненную заранее, с тем, чтобы вычислять уставки крутящего момента и уставки скорости электродвигателей-генераторов MG1, MG2 на основе сигнала, передаваемого из каждого не показанного датчика, режима движения, варьирования позиции акселератора, сохраненной карты и т.п. Далее HV_ECU 4 формирует команды PWM1, PWM2 переключения и предоставляет их в блок 3 формирования движущей силы с тем, чтобы сформированный крутящий момент и скорость электродвигателей-генераторов MG1, MG2 поддерживали уставки крутящего момента и уставки скорости соответственно.
Помимо этого, HV_ECU 4 получает противоэлектродвижущие силы Vm1, Vm2, формируемые в соответствующих двигателях-генераторах MG1, MG2, на основе вычисленных уставок крутящего момента и уставок скорости либо на основе фактического значения крутящего момента и фактического значения скорости, обнаруженного посредством непоказанных различных датчиков, и выводит потребности Vm1*, Vm2* в напряжении, определенные на основе противоэлектродвижущих сил Vm1, Vm2, в систему 1 электропитания. А именно, HV_ECU 4 определяет напряжение, превышающее противоэлектродвижущую силу Vm1, Vm2, как потребность Vm1*, Vm2* в напряжении, с тем чтобы электроэнергия могла подаваться из системы 1 электропитания в электродвигатель-генератор MG1, MG2.
Более того, HV_ECU 4 вычисляет потребность P1*, P2* в электрической мощности на основе уставки крутящего момента и уставки скорости либо произведения фактического значения крутящего момента и фактического значения скорости и выводит потребность в электроэнергии в систему 1 электропитания. Следует отметить, что посредством изменения знака потребности P1*, P2* в электрической мощности HV_ECU 4 передает состояние подачи/потребления электроэнергии в блок 3 формирования движущей силы, такое как потребляемая электроэнергия (положительное значение) или рекуперация электроэнергии (отрицательное значение), в систему 1 электропитания.
Между тем, система 1 электропитания включает в себя сглаживающий конденсатор C, блок 16 обнаружения питающего тока, блок 18 обнаружения питающего напряжения, первый преобразователь CONV1, второй преобразователь CONV2, первый блок BAT1 накопления мощности, второй блок BAT2 накопления мощности, блоки 10-1, 10-2 обнаружения выходного тока, блоки 12-1, 12-2 обнаружения выходного напряжения, блоки 14-1, 14-2 определения температуры блоков накопления мощности и блок 2 управления.
Сглаживающий конденсатор C подключен между основной положительной шиной MPL и основной отрицательной шиной MNL и уменьшает компонент колебания (компонент переменного тока), содержащийся в электроэнергии, подаваемой из преобразователя CONV1, CONV2.
Блок 16 обнаружения питающего тока обычно вставлен в основную положительную шину MPL последовательно, причем он обнаруживает питающий ток Ih в блок 3 формирования движущей силы и выводит результат обнаружения в блок 2 управления.
Блок 18 обнаружения питающего напряжения подключен между основной положительной шиной MPL и основной отрицательной шиной MNL, обнаруживает питающее напряжение Vh в блок 3 формирования движущей силы и выводит результат обнаружения в блок 2 управления.
Преобразователи CONV1, CONV2 подключены к основной положительной шине MPL и основной отрицательной шине MNL параллельно и выполняют операцию преобразования напряжения между указанными соответствующими блоками BAT1, BAT2 накопления мощности и основной положительной шиной MPL, основной отрицательной шиной MNL. Более конкретно, преобразователи CONV1, CONV2 повышают мощность разрядки из блоков BAT1, BAT2 накопления мощности до целевого напряжения и формируют питающую электроэнергию. Например, преобразователи CONV1, CONV2 выполнены с возможностью включать в себя цепь модулятора-прерывателя.
Блоки BAT1, BAT2 накопления мощности подключены параллельно к основной положительной шине MPL и основной отрицательной шине MNL, причем преобразователи CONV1, CONV2 помещаются между ними соответственно. Например, блок BAT1, BAT2 накопления мощности реализуется посредством аккумуляторной батареи, выполненной с возможностью подзарядки/разрядки, такой как никель-металлогидридный аккумулятор или литиево-ионный аккумулятор, либо посредством элемента накопления мощности, такого как электрический двухслойный конденсатор.
Блоки 10-1, 10-2 обнаружения выходного тока вставлены в одну линию пары линий электропитания, соединяющих блоки BAT1, BAT2 накопления мощности с преобразователями CONV1, CONV2 соответственно, обнаруживают выходные токи Ib1, Ib2, связанные с вводом и выводом блоков BAT1, BAT2 накопления мощности соответственно, и выводят результат обнаружения в блок 2 управления.
Блоки 12-1, 12-2 обнаружения выходного напряжения подключены между парой линий электропитания, соединяющих блоки BAT1, BAT2 накопления мощности с преобразователями CONV1, CONV2 соответственно, обнаруживают выходные напряжения Vb1, Vb2 блоков BAT1, BAT2 накопления мощности соответственно и выводят результат обнаружения в блок 2 управления.
Блоки 14-1, 14-2 определения температуры блоков накопления мощности размещаются рядом с элементами аккумулятора и т.п., составляющими блоки BAT1, BAT2 накопления мощности соответственно, определяют температуры Tb1, Tb2 блоков накопления мощности, которые представляют внутренние температуры блоков BAT1, BAT2 накопления мощности, и выводят результат обнаружения в блок 2 управления. Следует отметить, что блоки 14-1, 14-2 определения температуры блоков накопления мощности могут быть выполнены с возможностью выводить характерное значение, получаемое, например, посредством усреднения обработки, на основе результата определения посредством множества элементов определения, размещающихся в соответствии с множеством элементов аккумуляторов, составляющих блоки BAT1, BAT2 накопления мощности соответственно.
Блок 2 управления формирует команды PWC1, PWC2 переключения в соответствии со структурой управления, которая описывается далее, на основе потребности Vm1*, Vm2* в напряжении и потребности P1*, P2* в электрической мощности, принимаемой от HV_ECU 4, питающего тока Ih, принимаемого из блока 16 обнаружения питающего тока, питающего напряжения Vh, принимаемого из блока 18 обнаружения питающего напряжения, выходного тока Ib1, Ib2, принимаемого из блока 10-1, 10-2 обнаружения выходного тока, выходного напряжения Vb1, Vb2, принимаемого из блока 12-1, 12-2 обнаружения выходного напряжения, и температуры Tb1, Tb2 блоков накопления мощности, принимаемой из блока 14-1, 14-2 определения температуры блоков накопления мощности, и управляет операцией преобразования напряжения преобразователя CONV1, CONV2.
В частности, блок 2 управления выборочно приводит в исполнение режим работы, в котором операция преобразования напряжения одного преобразователя из преобразователей CONV1 и CONV2 разрешена, а операция преобразования напряжения другого преобразователя остановлена (далее также упоминается как “режим односторонней остановки”), в соответствии с потребностью P1*, P2* в электрической мощности из блока 3 формирования движущей силы. А именно, если совокупное значение потребностей P1*, P2* в электрической мощности от блока 3 формирования движущей силы меньше разрешенной мощности подзарядки/разрядки блока BAT1 или BAT2 накопления мощности, блок 2 управления останавливает операцию преобразования напряжения преобразователя и тем самым снижает потери при преобразовании энергии.
В частности, блок 2 управления выбирает в качестве начального выбора в режиме односторонней остановки преобразователь, соответствующий блоку накопления мощности с большим выходным напряжением из блоков BAT1 и BAT2 накопления мощности, и разрешает этому преобразователю выполнять операцию преобразования напряжения, чтобы подавить формирование лишнего циклического тока между блоками накопления мощности и исключить ненормальный износ или лишние потери в блоке накопления мощности. Другими словами, если выходное напряжение блока накопления мощности, подключенного к преобразователю, операция преобразования напряжения которого остановлена, больше выходного напряжения другого блока накопления мощности, возникает лишний циклический ток, который протекает обратно через преобразователь, операция преобразования напряжения которого остановлена.
Помимо этого, блок 2 управления переключается между преобразователями, которые должны выполнять операцию преобразования напряжения, когда выходное напряжение блока накопления мощности, соответствующего преобразователю, выполняющему операцию преобразования напряжения, ниже выходного напряжения блока накопления мощности, соответствующего преобразователю, операция преобразования напряжения которого остановлена, на величину, превышающую заданное пороговое напряжение. А именно, блок 2 управления имеет гистерезисную характеристику, заданную посредством порогового напряжения переключения, в отношении определения переключения между преобразователями в режиме односторонней остановки.
Пороговое напряжение переключения определяется в соответствии со значением состояния, ассоциативно связанным со степенью колебания выходного напряжения в блоке накопления мощности. Как описано далее, температура Tb1, Tb2 блока накопления мощности, выходной ток Ib1, Ib2, внутреннее сопротивление блока BAT1, BAT2 накопления мощности, степень износа блока BAT1, BAT2 накопления мощности, остаточная емкость (SOC – состояние подзарядки) блока BAT1, BAT2 накопления мощности и т.п. используются в качестве значения состояния, определяющего такое пороговое напряжение переключения.
Более того, первое пороговое напряжение переключения, используемое для определения переключения с преобразователя CONV1 на преобразователь CONV2, и второе пороговое напряжение переключения, используемое для определения переключения с преобразователя CONV2 на преобразователь CONV1, может быть задано в качестве порогового напряжения переключения, описанного выше, независимо друг от друга.
При этом, как описано выше, для того чтобы ток разрядки из блока накопления мощности протекал обратно через преобразователь, операция преобразования напряжения которого остановлена, напряжение разрядки блока накопления мощности должно быть выше выходного напряжения блока накопления мощности на величину, превышающую заданное напряжение. Следовательно, даже если конфигурация такова, что гистерезисная характеристика испытывается, невыгодный циклический ток практически невозможен.
В варианте осуществления настоящего изобретения блок 3 формирования движущей силы соответствует “нагружаемому устройству”, основная положительная шина MPL и основная отрицательная шина MNL соответствуют “линии электропитания”, а преобразователи CONV1, CONV2 соответствуют “множеству блоков преобразования напряжения”. Помимо этого, блок 2 управления соответствует “блоку выбора режима работы” и “блоку выбора блока преобразования напряжения”.
Фиг.2 представляет собой схематичное структурное представление преобразователей CONV1, CONV2 согласно варианту осуществления настоящего изобретения.
Ссылаясь на фиг.2, преобразователь CONV1 состоит из цепи 40A модулятора-прерывателя и сглаживающего конденсатора C1.
Цепь 40A модулятора-прерывателя допускает двунаправленную подачу электроэнергии. В частности, в ответ на команду PWC1 переключения из блока 2 управления (фиг.1) цепь 40A модулятора-прерывателя допускает повышение электрической мощности, разряжаемой из блока BAT1 накопления мощности, чтобы подавать результирующую мощность в блок 3 формирования движущей силы (фиг.1), тогда как цепь 40A модулятора-прерывателя допускает компенсацию рекуперативной энергии, принимаемой из блока 3 формирования движущей силы, чтобы подавать результирующую мощность в блок BAT1 накопления мощности. Помимо этого, цепь 40A модулятора-прерывателя включает в себя положительную шину LN1A, отрицательную шину LN1C, линию LN1B, транзисторы Q1A, Q1B, представляющие переключающий элемент, диоды D1A, D1B и индуктор L1.
Положительная шина LN1A имеет один конец, подключенный к коллектору транзистора Q1A, и другой конец, подключенный к основной положительной шине MPL. Помимо этого, отрицательная шина LN1C имеет один конец, подключенный к отрицательной стороне блока BAT1 накопления мощности, и другой конец, подключенный к основной отрицательной шине MNL.
Транзисторы Q1A, Q1B подключены последовательно между положительной шиной LN1A и отрицательной шиной LN1C. Транзистор Q1A имеет коллектор, подключенный к положительной шине LN1A, а транзистор Q1B имеет эмиттер, подключенный к отрицательной шине LN1C. Помимо этого, диоды D1A, D1B, позволяющие току протекать со стороны эмиттера на сторону коллектора, подключены между коллекторами и эмиттерами транзисторов Q1A, Q1B соответственно. Дополнительно индуктор L1 подключен к точке подключения транзистора Q1A и транзистора Q1B.
Линия LN1B имеет один конец, подключенный к положительной стороне блока BAT1 накопления мощности, и другой конец, подключенный к индуктору L1.
Сглаживающий конденсатор C1 подключен между линией LN1B и отрицательной шиной LN1C и уменьшает компонент переменного тока, содержащийся в напряжении постоянного тока, вдоль линии LN1B и отрицательной шины LN1C.
Операция преобразования напряжения преобразователя CONV1 описывается далее. При операции повышения блок 2 управления (фиг.1) поддерживает транзистор Q1A во включенном состоянии и включает/отключает транзистор Q1B с предварительно заданной продолжительностью включения. В течение периода включения транзистора Q1B ток разрядки протекает из блока BAT1 накопления мощности в основную положительную шину MPL последовательно через линию LN1B, индуктор L1, транзистор Q1A и положительную шину LN1A. В то же время ток накачки протекает из блока BAT1 накопления мощности последовательно через линию LN1B, индуктор L1, транзистор Q1B и отрицательную шину LN1C. Индуктор L1 накапливает электромагнитную энергию посредством тока накачки. Постепенно, когда транзистор Q1B осуществляет переход из состояния включения в состояние выключения, индуктор L1 накладывает накопленную электромагнитную энергию на ток разрядки. Следовательно, среднее напряжение мощности постоянного тока, подаваемое из преобразователя CONV1 в основную положительную шину MPL и основную отрицательную шину MNL, повышается посредством напряжения, соответствующего электромагнитной энергии, накопленной в индукторе L1, в соответствии с продолжительностью включения.
Поскольку преобразователь CONV2 также выполнен с возможностью и работает так же, как и преобразователь CONV1, описанный выше, его подробное описание не повторяется.
Далее будет описан режим односторонней остановки.
Фиг.3A и 3B представляют собой схематичные представления, показывающие электроэнергию, подаваемую и принимаемую в и из блока 3 формирования движущей силы в режиме односторонней остановки.
Фиг.3A иллюстрирует пример, где преобразователь CONV1 выбирается так, чтобы выполнять операцию преобразования мощности.
Фиг.3В иллюстрирует пример, где преобразователь CONV2 выбирается так, чтобы выполнять операцию преобразования мощности.
Согласно фиг.3A если выходное напряжение Vb1 блока BAT1 накопления мощности превышает выходное напряжение Vb2 блока BAT2 накопления мощности сразу после перехода в режим односторонней остановки, то преобразователь CONV1 выполняет операцию преобразования напряжения, а операция преобразования напряжения преобразователя CONV2 останавливается. Далее, в блок 3 формирования движущей силы подается мощность Pa разрядки из блока BAT1 накопления мощности через преобразователь CONV1.
С другой стороны, как показано на фиг.3B, если выходное напряжение Vb2 блока BAT2 накопления мощности превышает выходное напряжение Vb1 блока BAT1 накопления мощности сразу после перехода в режим односторонней остановки, то преобразователь CONV2 выполняет операцию преобразования напряжения, а операция преобразования напряжения преобразователя CONV1 останавливается. Далее, в блок 3 формирования движущей силы подается мощность Pb разрядки из блока BAT2 накопления мощности через преобразователь CONV2.
Как описано выше, в режиме односторонней остановки, поскольку операция преобразования напряжения одного из двух преобразователей CONV1, CONV2 остановлена, потери при переключении (потери на преобразование энергии) в цепях 40A, 40B модулятора-прерывателя (фиг.2) и т.п. могут быть уменьшены.
Фиг.4 является блок-схемой, иллюстрирующей структуру управления в блоке 2 управления согласно варианту осуществления настоящего изобретения.
Согласно фиг.4 структура управления согласно варианту осуществления настоящего изобретения выдает команды PWC1A, PWC2A переключения для управления операцией преобразования напряжения (операцией повышения) в преобразователях CONV1, CONV2. Структура управления согласно варианту осуществления настоящего изобретения включает в себя блок 50 определения уставки/режима, блоки 54a, 54b, 58a, 58b вычитания, пропорциональные интегральные блоки (PI) 56a, 56b, блоки 60a, 60b выбора и блоки модуляции (MOD) 62a, 62b.
Блок 54a вычитания и пропорциональный интегральный блок 56a конфигурируют компонент управления обратной связью по напряжению для преобразователя CONV1 и формируют управляющий выходной сигнал так, чтобы питающее напряжение Vh в основной положительной шине MPL и основной отрицательной шине MNL совпадало с целевым напряжением Vh*. Помимо этого, блок 58a вычитания конфигурирует компонент управления прямой связью по напряжению для преобразователя CONV1, корректирует управляющий выходной сигнал, предоставляемый из пропорционального интегрального блока 56a, и формирует рабочую команду #Ton1A (предварительное значение).
Блок 60a выбора принимает рабочую команду #Ton1A (предварительное значение) и значение “0” и выводит любое из них в блок 62a модуляции в качестве рабочей команды Ton1A в ответ на команду SEL1 выбора.
Блок 62a модуляции формирует команду PWC1A переключения на основе сравнения несущей волны, формируемой посредством непоказанного блока колебаний, с рабочей командой Ton1A и предоставляет ее в преобразователь CONV1. Следовательно, когда рабочая команда #Ton1A (предварительное значение) выводится из блока 60a выбора в качестве рабочей команды Ton1A, преобразователь CONV1 выполняет операцию преобразования напряжения. С другой стороны, когда значение “0” выводится из блока 60a выбора, операция преобразования напряжения преобразователя CONV1 останавливается.
Аналогично, блок 54b вычитания и пропорциональный интегральный блок 56b конфигурируют компонент управления обратной связью по напряжению для преобразователя CONV2 и формируют управляющий выходной сигнал так, чтобы питающее напряжение Vh в основной положительной шине MPL и основной отрицательной шине MNL совпадало с целевым напряжением Vh*. Помимо этого, блок 58b вычитания конфигурирует компонент управления прямой связью по напряжению для преобразователя CONV2, корректирует управляющий выходной сигнал, предоставляемый из пропорционального интегрального блока 56b, и формирует рабочую команду #Ton2A (предварительное значение).
Блок 60b выбора принимает рабочую команду #Ton2A (предварительное значение) и значение “0” и выводит любое из них в блок 62b модуляции в качестве рабочей команды Ton2A в ответ на команду SEL2 выбора.
Блок 62b модуляции формирует команду PWC2A переключения на основе сравнения несущей волной, формируемой посредством непоказанного блока колебаний, с рабочей командой Ton2A и предоставляет ее в преобразователь CONV2. Следовательно, когда рабочая команда #Ton2A (предварительное значение) выводится из блока 60b выбора в качестве рабочей команды Ton2A, преобразователь CONV2 выполняет операцию преобразования напряжения. С другой стороны, когда значение “0” выводится из блока 60b выбора, операция преобразования напряжения преобразователя CONV2 останавливается.
Следует отметить, что пропорциональные интегральные блоки 56a, 56b выполнены с возможностью включать в себя, по меньшей мере, пропорциональный элемент (P) и интегральный элемент (I) и выводить управляющий выходной сигнал в соответствии с отклонением между целевым напряжением Vh* и питающим напряжением Vh на основе заданного усиления и временной константы.
Блок 50 определения уставки/режима определяет целевое напряжение Vh* в соответствии с потребностью Vm1*, Vm2* в напряжении, принятой от HV_ECU 4, и выводит ее в блок 54a, 54b вычитания. Помимо этого, блок 50 определения уставки/режима включает в себя блок 51 определения режима односторонней остановки и блок 52 с гистерезисной характеристикой.
Блок 51 определения режима односторонней остановки определяет, должен или нет быть выбран режим односторонней остановки на основе потребности P1*, P2* в электрической мощности от блока 3 формирования движущей силы. Когда блок 51 определения режима односторонней остановки определяет то, что режим односторонней остановки должен быть выбран, блок 51 определения режима односторонней остановки выводит этот сигнал в блок 52 с гистерезисной характеристикой.
Когда блок 52 с гистерезисной характеристикой принимает сигнал, указывающий выбор режима односторонней остановки, из блока 51 определения режима односторонней остановки, блок 52 с гистерезисной характеристикой выбирает в качестве начального выбора преобразователь, соответствующий блоку накопления мощности с большим выходным напряжением. Далее блок 52 с гистерезисной характеристикой выводит только одно из SEL1, SEL2, соответствующее выбранному преобразователю.
Помимо этого, блок 52 с гистерезисной характеристикой переключается между командами SEL1, SEL2 выбора в соответствии с гистерезисной характеристикой, заданной посредством заданного порогового напряжения переключения. А именно, блок 52 с гистерезисной характеристикой переключается между командами SEL1, SEL2 выбора в точке во времени, когда разность напряжений между выходным напряжением Vb1 и выходным напряжением Vb2 равна или больше порогового напряжения переключения. Более того, блок 52 с гистерезисной характеристикой определяет пороговое напряжение переключения в соответствии со значением состояния блока BAT1, BAT2 накопления мощности, ассоциативно связанным со степенью колебания выходного напряжения Vb1, Vb2.
Фиг.5 является схемой для подробной иллюстрации работы блока 52 с гистерезисной характеристикой.
Согласно фиг.5 блок 52 с гистерезисной характеристикой переключается между выводами команд SEL1, SEL2 выбора в соответствии с разностью напряжений между выходным напряжением Vb1 и выходным напряжением Vb2. В частности, блок 52 с гистерезисной характеристикой переключается между выводами команд SEL1, SEL2 выбора в соответствии с характеристиками ST1 и ST2 состояния в зависимости от текущего состояния выбора (истории). То есть, если выбрана команда SEL1 выбора, блок 52 с гистерезисной характеристикой выполняет определение переключения в соответствии с характеристикой ST1 состояния, а если выбрана команда SEL2 выбора, блок 52 с гистерезисной характеристикой выполняет определение переключения в соответствии с характеристикой ST2 состояния.
Следовательно, даже когда выходное напряжение Vb1 блока BAT1 накопления мощности немного меньше выходного напряжения Vb2 блока BAT2 накопления мощности, блок 52 с гистерезисной характеристикой сохраняет выбор команды SEL1 выбора. Если выходное напряжение Vb1 ниже выходного напряжения Vb2 на величину, превышающую первое пороговое напряжение Vth1 переключения, то блок 52 с гистерезисной характеристикой переводит команду SEL1 выбора на команду SEL2 выбора и выводит результирующую команду (переходную характеристику TR12).
Аналогично, даже когда выходное напряжение Vb2 блока BAT2 накопления мощности немного меньше выходного напряжения Vb1 блока BAT1 накопления мощности, блок 52 с гистерезисной характеристикой сохраняет выбор команды SEL2 выбора. Если выходное напряжение Vb2 ниже выходного напряжения Vb1 на величину, превышающую второе пороговое напряжение Vth2 переключения, блок 52 с гистерезисной характеристикой переводит команду SEL2 выбора на команду SEL1 выбора и выводит результирующую команду (переходную характеристику TR21).
Согласно блоку 52 с гистерезисной характеристикой, описанному выше, до тех пор, пока колебание в разности напряжений между выходным напряжением Vb1 и выходным напряжением Vb2 находится в пределах от порогового напряжения Vth1 переключения на (-) стороне до порогового напряжения Vth2 переключения на (+) стороне, переключение между командами SEL1 и SEL2 выбора не выполняется, а команда выбора, которая в настоящий момент выбрана (т.е. выбор преобразователя, которому должно быть разрешено выполнять операцию преобразования напряжения), сохраняется.
Фиг.6A-6C представляют собой схемы для иллюстрации примера режима односторонней остановки, приводимого в исполнение посредством использования блока 52 с гистерезисной характеристикой согласно варианту осуществления настоящего изобретения.
Фиг.6A иллюстрирует изменение во времени разности напряжений между выходным напряжением Vb1 и выходным напряжением Vb2.
Фиг.6B иллюстрирует изменение во времени команды выбора согласно одному варианту осуществления уровня техники.
Фиг.6C иллюстрирует изменение во времени команды выбора, выводимой из блока 52 с гистерезисной характеристикой согласно варианту осуществления настоящего изобретения.
Ссылаясь, например, на изменение во времени разности напряжений между выходным напряжением Vb1 и выходным напряжением Vb2 (Vb1-Vb2), как показано на фиг.6A, моменты времени, когда разность напряжений между выходным напряжением Vb1 и выходным напряжением Vb2 пересекает нуль, – это моменты tm1-tm8 времени.
Ссылаясь на фиг.6B, согласно одному варианту осуществления уровня техники выходная команда выбора переключается в каждый из моментов tm1-tm8 времени, показанных на фиг.6A. Следовательно, команда выбора переключается всего восемь раз в течение периода от времени tm1 до tm8. В частности, можно видеть, что команда выбора часто переключается в течение периода от времени tm3 до tm8.
Ссылаясь на фиг.6C, блок 52 с гистерезисной характеристикой согласно первому варианту осуществления настоящего изобретения выполняет переключение между командами выбора в соответствии с гистерезисной характеристикой, заданной посредством пороговых напряжений Vth1 и Vth2 переключения. Соответственно, в момент времени tm1, когда разность напряжений между выходным напряжением Vb1 и выходным напряжением Vb2 пересекает нуль, переключение команды SEL1 выбора на SEL2 не выполняется. Затем переключение команды SEL1 выбора на команду SEL2 выбора не выполняется до момента времени tm1#, когда разность напряжений между выходным напряжением Vb1 и выходным напряжением Vb2 достигает порогового значения Vth1 переключения.
Аналогично, переключение команды SEL2 выбора на команду SEL1 выбора не выполняется до момента времени tm2#, когда разность напряжений между выходным напряжением Vb1 и выходным напряжением Vb2 достигает порогового значения Vth2 переключения.
Помимо этого, в течение периода со времени tm3 до tm8, поскольку разность напряжений между выходным напряжением Vb1 и выходным напряжением Vb2 колеблется только в пределах диапазона от порогового напряжения Vth1 переключения до Vth2, переключение между командами выбора не выполняется, но команда SEL1 выбора по-прежнему выводится.
Таким образом, согласно блоку 52 с гистерезисной характеристикой в соответствии с первым вариантом осуществления настоящего изобретения частое переключение между командами выбора может быть подавлено. Следовательно, в режиме односторонней остановки питающее напряжение в блок 3 формирования движущей силы и операция преобразования напряжения в преобразователе CONV1, CONV2 может быть стабилизирована.
Далее будет описано определение порогового напряжения переключения.
На изменение во времени разности напряжений между выходным напряжением Vb1 и выходным напряжением Vb2, как показано на фиг.6A выше, значительное влияние оказывает степень колебания выходного напряжения Vb1, Vb2 блока BAT1, BAT2 накопления мощности. А именно, если степень колебания выходного напряжения Vb1, Vb2 большая, разность напряжений между выходным напряжением Vb1 и выходным напряжением Vb2 также колеблется в значительной степени. Следовательно, если степень колебания в выходном напряжении Vb1, Vb2 значительная, желательно подавлять частоту переключения между преобразователями, которые должны выполнять операцию преобразования мощности, посредством задания порогового напряжения Vth1, Vth2 переключения большим.
При этом блок 52 с гистерезисной характеристикой согласно варианту осуществления настоящего изобретения определяет пороговое напряжение Vth1, Vth2 переключения в соответствии со значением состояния, ассоциативно связанным со степенью колебания выходного напряжения Vb1, Vb2 блока BAT1, BAT2 накопления мощности. Блок 52 с гистерезисной характеристикой использует температуру Tb1, Tb2 блока накопления мощности, выходной ток Ib1, Ib2, внутреннее сопротивление блока BAT1, BAT2 накопления мощности, степень износа блока BAT1, BAT2 накопления мощности, остаточную емкость SOC блока BAT1, BAT2 накопления мощности и т.п. в качестве значения состояния, определяющего такое пороговое напряжение переключения Vth1, Vth2. Каждое значение состояния подробнее описывается далее.
В нижеприведенном описании блоки BAT1, BAT2 накопления мощности, температуры Tb1, Tb2 блоков накопления мощности, выходные токи Ib1, Ib2, выходные напряжения Vb1, Vb2 и пороговые напряжения Vth1, Vth2 переключения также совместно упоминаются просто как “блок BAT накопления мощности”, “температура Tb блока накопления мощности”, “выходной ток Ib”, “выходное напряжение Vb” и “пороговое напряжение Vth переключения” соответственно.
Фиг.7 является схемой для иллюстрации взаимосвязи степени колебаний в выходном напряжении Vb блока BAT накопления мощности с температурой Tb и выходным током Ib блока накопления мощности.
Согласно фиг.7 в примере, где температура Tb блока накопления мощности считается T1 и T2 (T1
В этих характеристиках Ib-Vb выполняется сравнение колебания напряжения в двух точках Pt1 (Tb=T2) и Pt2 (Tb=T1), где выходной ток Ib достигает I1. В точке Pt1 колебание выходного напряжения Vb относительно колебания I выходного тока Ib соответствует колебанию V1 напряжения. С другой стороны, в точке Pt2 колебание выходного напряжения Vb относительно колебания I выходного тока Ib соответствует колебанию V2 напряжения.
Здесь, поскольку колебание V2 напряжения > колебания V1 напряжения, удовлетворяется соотношение (колебание V2 напряжения/колебание I тока) > (колебание V1 напряжения/колебание I тока). А именно, это указывает то, что если выходной ток Ib блока BAT накопления мощности колеблется с колебанием электроэнергии, подаваемой и принимаемой в и из блока 3 формирования движущей силы (фиг.1), степень колебания выходного напряжения Vb блока BAT накопления мощности становится больше по мере того, как температура Tb блока накопления мощности становится ниже.
Следовательно, с точки зрения дополнительной стабилизации режима односторонней остановки желательно делать пороговое напряжение Vth переключения больше по мере того, как температура Tb блока BAT накопления мощности становится ниже.
Помимо этого, в характеристиках Ib-Vb, когда температура блока накопления мощности Tb=T2, выполняется сравнение колебания напряжения в двух точках Pt1 и Pt3, где выходной ток Ib достигает I1 и I2. В точке Pt1 колебание выходного напряжения Vb относительно колебания I тока выходного тока Ib соответствует колебанию V1 напряжения. С другой стороны, в точке Pt3 колебание выходного напряжения Vb относительно того же колебания I тока соответствует колебанию V3 напряжения.
Здесь, поскольку колебание V3 напряжения > колебания V1 напряжения, взаимосвязь (колебание V3 напряжения/колебание I тока) > (колебание V1 напряжения/колебание I тока) удовлетворяется. А именно, это указывает то, что, если выходной ток Ib блока BAT накопления мощности колеблется с колебанием электроэнергии, подаваемой и принимаемой в и из блока 3 формирования движущей силы (фиг.1), степень колебания выходного напряжения Vb блока BAT накопления мощности становится больше по мере того, как абсолютное значение выходного тока Ib становится выше.
Следовательно, с точки зрения дополнительной стабилизации режима односторонней остановки желательно делать пороговое напряжение Vth переключения больше по мере того, как абсолютное значение выходного тока Ib блока BAT накопления мощности становится выше.
На основе характеристик, описанных выше, блок 52 с гистерезисной характеристикой (фиг.4) сохраняет заранее, например, график, на котором пороговое напряжение Vth1 переключения задается в соответствии с температурой Tb и выходным током Ib блока накопления мощности. Затем блок 52 с гистерезисной характеристикой изменяет пороговое напряжение Vth переключения в соответствии с температурой Tb блока накопления мощности и/или выходным током Ib, по меньшей мере, одного из блоков BAT1, BAT2 накопления мощности.
Фиг.8 является схемой, иллюстрирующей примерный график, на котором пороговое напряжение Vth переключения задается в соответствии с температурой Tb и выходным током Ib блока накопления мощности.
Согласно фиг.8, пороговое напряжение Vth переключения задается равным большему значению по мере того, как температура Tb блока накопления мощности становится ниже и/или выходной ток Ib становится выше.
Теперь будет описана взаимосвязь с внутренним сопротивлением блока накопления мощности и степенью износа блока накопления мощности.
Фиг.9 представляет собой схему для иллюстрации взаимосвязи степени колебаний в выходном напряжении Vb блока BAT накопления мощности с внутренним сопротивлением блока BAT накопления мощности или степенью износа блока BAT накопления мощности.
Согласно фиг.9 блок BAT накопления мощности имеет внутреннее сопротивление, порождаемое из действия поляризации и т.п. Уменьшение внутреннего напряжения, вызываемое посредством выходного тока Ib, который протекает через внутреннее сопротивление, приводит к уменьшению выходного напряжения Vb блока BAT накопления мощности. Это уменьшение внутреннего напряжения пропорционально произведению внутреннего сопротивления и выходного тока Ib. Следовательно, по мере того как внутреннее сопротивление или выходной ток Ib становится больше, степень колебания выходного напряжения Vb блока BAT накопления мощности становится выше.
Помимо этого, внутреннее сопротивление стремится увеличиваться в зависимости от степени износа блока BAT накопления мощности. Например, допустим, что блок BAT накопления мощности, который имел внутреннее сопротивление ra1 до износа, изнашивается, и его внутреннее сопротивление увеличивается до ra2, снижение внутреннего напряжения также становится большим. Следовательно, степень износа блока BAT накопления мощности ассоциативно связана с абсолютной величиной внутреннего сопротивления блока BAT накопления мощности, т.е. степенью колебания в выходном напряжении Vb блока BAT накопления мощности.
Следовательно, с точки зрения дополнительной стабилизации режима односторонней остановки желательно делать пороговое напряжение Vth переключения больше по мере того, как внутреннее сопротивление блока BAT накопления мощности или степень износа блока BAT накопления мощности становится больше.
На основе характеристик, описанных выше, блок 52 с гистерезисной характеристикой (фиг.4) сохраняет заранее, например, график, на котором пороговое напряжение Vth переключения задается в соответствии с внутренним сопротивлением блока BAT накопления мощности или степенью износа блока BAT накопления мощности. Затем блок 52 с гистерезисной характеристикой изменяет пороговое напряжение Vth переключения в соответствии с внутренним сопротивлением или степенью износа, по меньшей мере, одного из блоков BAT1, BAT2 накопления мощности.
Фиг.10 является схемой, иллюстрирующей примерный график, на котором пороговое напряжение Vth переключения задается в соответствии с внутренним сопротивлением блока BAT накопления мощности или степенью износа блока BAT накопления мощности.
Согласно фиг.10 по мере того, как внутреннее сопротивление блока BAT накопления мощности или степень износа блока BAT накопления мощности становится больше, пороговое напряжение Vth переключения определяется как имеющее большее значение. Помимо этого, по мере того, как температура Tb блока накопления мощности становится ниже, пороговое напряжение Vth переключения определяется как имеющее большее значение.
Различные хорошо известные средства могут быть использованы в качестве способа измерения внутреннего сопротивления блока BAT накопления мощности. Например, внутреннее сопротивление может быть измерено посредством вычерчивания на графике выходного напряжения Vb и выходного тока Ib блока BAT накопления мощности и нахождения информации, получаемой как варьирование выходного напряжения Vb относительно выходного тока Ib.
Помимо этого, различные хорошо известные средства могут быть использованы в качестве способа измерения степени износа блока BAT накопления мощности. Например, степень износа (процент снижения полной емкости подзарядки) может быть измерена на основе полной емкости подзарядки, оцененной на основе количества зарядок (электроэнергии), требуемых для того, чтобы выходное напряжение Vb блока BAT накопления мощности испытывало предварительно заданное варьирование напряжения.
Фиг.11 является схемой для иллюстрации взаимосвязи степени колебаний в выходном напряжении Vb блока BAT накопления мощности с остаточной емкостью SOC блока BAT накопления мощности или степенью износа блока BAT накопления мощности.
На фиг.11 показаны две характеристики SOC-Vb, задающие взаимосвязь выходного напряжения Vb с остаточной емкостью SOC до и после износа блока BAT накопления мощности.
В характеристике SOC-Vb (до ухудшения) выполняется сравнение колебания напряжения в двух точках Pt4 и Pt5, где остаточная емкость SOC достигает SOC1 и SOC2. В точке Pt4 колебание выходного напряжения Vb относительно колебания SOC в остаточной емкости SOC соответствует колебанию V4 напряжения. С другой стороны, в точке Pt5 колебание выходного напряжения Vb относительно того же колебания SOC остаточной емкости соответствует колебанию V5 напряжения.
Здесь, поскольку колебание V4 напряжения < колебания V5 напряжения, удовлетворяется соотношение (колебание V4 напряжения/колебание SOC остаточной емкости) < (колебание V5 напряжения/колебание SOC остаточной емкости). А именно, это указывает то, что если остаточная емкость SOC блока BAT накопления мощности уменьшается со временем при подаче электроэнергии в блок 3 формирования движущей силы (фиг.1), степень колебания выходного напряжения Vb становится больше по мере того, как абсолютное значение остаточной емкости SOC становится ниже.
Помимо этого, когда абсолютное значение остаточной емкости SOC блока BAT накопления мощности также близко к полной емкости подзарядки, степень колебания в выходном напряжении Vb блока BAT накопления мощности становится выше.
Следовательно, с точки зрения дополнительной стабилизации режима односторонней остановки желательно изменять пороговое напряжение Vth переключения в соответствии с абсолютным значением остаточной емкости SOC.
Кроме того, в характеристике SOC-Vb (до ухудшения) и характеристике SOC-Vb (после ухудшения) выполняется сравнение колебания напряжения в двух точках Pt4 и Pt6, где остаточная емкость SOC достигает SOC1. В точке Pt4 колебание выходного напряжения Vb относительно колебания SOC в остаточной емкости SOC соответствует колебанию V4 напряжения. С другой стороны, в точке Pt6 колебание выходного напряжения Vb относительно колебания SOC остаточной емкости соответствует колебанию V6 напряжения.
Здесь, поскольку колебание V6 напряжения > колебания V4 напряжения, удовлетворяется соотношение (колебание V6 напряжения/колебание SOC остаточной емкости) > (колебание V4 напряжения/колебание SOC остаточной емкости). А именно, это указывает то, что, если выходной ток Ib блока BAT накопления мощности колеблется с колебанием электроэнергии, подаваемой и принимаемой в и из блока 3 формирования движущей силы (фиг.1), степень колебания выходного напряжения Vb блока BAT накопления мощности становится больше по мере того, как степень износа блока BAT накопления мощности становится больше.
Следовательно, с точки зрения дополнительной стабилизации режима односторонней остановки желательно делать пороговое напряжение Vth переключения больше по мере того, как степень износа блока BAT накопления мощности становится больше.
На основе характеристик, описанных выше, блок 52 с гистерезисной характеристикой (фиг.4) сохраняет заранее, например, график, на котором пороговое напряжение Vth переключения задается в соответствии с остаточной емкостью SOC блока BAT накопления мощности или степенью износа блока BAT накопления мощности. Затем блок 52 с гистерезисной характеристикой изменяет пороговое напряжение Vth переключения в соответствии с остаточной емкостью SOC и степенью износа, по меньшей мере, одного из блоков BAT1, BAT2 накопления мощности.
Фиг.12 является схемой, иллюстрирующей примерный график, на котором пороговое напряжение Vth переключения задается в соответствии с остаточной емкостью SOC блока BAT накопления мощности и степенью износа блока BAT накопления мощности.
Согласно фиг.12, по мере того, как остаточная емкость SOC блока BAT накопления мощности приближается к среднему значению, принимается решение сделать значение порогового напряжения Vth переключения меньше. Помимо этого, по мере того, как степень износа блока BAT накопления мощности становится больше, принимается решение сделать значение порогового напряжения Vth переключения больше.
При этом различные хорошо известные средства могут быть использованы в качестве способа измерения остаточной емкости SOC блока BAT накопления мощности. Например, SOC может последовательно обнаруживаться посредством прибавления предварительной SOC, вычисленной на основе выходного напряжения Vb, формируемого, когда блок BAT накопления мощности находится в состоянии разомкнутой цепи (значение напряжения разомкнутой цепи), к корректирующей SOC, вычисленной на основе интеграла выходного тока Ib.
В вышеприведенном описании для удобства иллюстрации взаимосвязи степени колебания выходного напряжения Vb для трех случаев комбинации температуры Tb блока накопления мощности и выходного тока Ib проиллюстрированы комбинации внутреннего сопротивления блока BAT накопления мощности и степени износа блока BAT накопления мощности и комбинации остаточной емкости SOC блока BAT накопления мощности и степени износа блока BAT накопления мощности, тем не менее, изобретение не ограничено таким образом. А именно, пороговое напряжение Vth переключения может быть определено на основе любого одного значения состояния или множества любых значений состояния из таких значений состояния как температура Tb блока накопления мощности, выходной ток Ib, внутреннее сопротивление блока BAT накопления мощности, степень износа блока BAT накопления мощности и остаточная емкость SOC блока BAT накопления мощности.
Помимо этого, пороговые напряжения Vth1 и Vth2 переключения могут задаваться независимо друг от друга. Например, пороговое напряжение Vth1 переключения, используемое для определения переключения с преобразователя CONV1 на преобразователь CONV2, может быть определено на основе только значения состояния блока BAT1 накопления мощности, тогда как пороговое напряжение Vth2 переключения может быть определено на основе только значения состояния блока BAT2 накопления мощности.
Более того, пороговые напряжения Vth1 и Vth2 переключения могут быть определены посредством умножения предварительного значения порогового напряжения переключения, определенного на основе значения состояния блока BAT1 накопления мощности, и предварительного значения порогового напряжения переключения, определенного на основе значения состояния блока BAT2 накопления мощности, на предварительно заданные весовые коэффициенты, соответственно, и посредством выполнения суммирования. А именно, пороговые напряжения Vth1 и Vth2 переключения могут быть определены в зависимости от значений состояния блоков BAT1 и BAT2 накопления мощности соответственно.
Согласно варианту осуществления настоящего изобретения режим односторонней остановки, в котором одному преобразователю из двух преобразователей разрешено выполнять операцию преобразования напряжения, а операция преобразования напряжения другого преобразователя останавливается, выбирается в соответствии с потребностью в электрической мощности от блока формирования движущей силы. В этом режиме односторонней остановки, когда выходное напряжение блока накопления мощности, соответствующего преобразователю, выполняющему операцию преобразования напряжения, ниже выходного напряжения блока накопления мощности, соответствующего преобразователю, операция преобразования напряжения которого остановлена, на величину, превышающую заданное пороговое напряжение, выполняется переключение между преобразователями, которым должно быть разрешено выполнять операцию преобразования напряжения. Таким образом, в сравнении с такой конфигурацией, что переключение между преобразователями осуществляется непосредственно в соответствии с величиной выходного напряжения блоков накопления мощности, слишком частая операция переключения между преобразователями менее вероятна. Следовательно, можно не допустить нестабильности питающего напряжения в нагрузочное устройство или систему управления, участвующую в операции преобразования напряжения, и может быть повышена стабильность режима односторонней остановки.
Помимо этого, согласно варианту осуществления настоящего изобретения пороговое напряжение переключения, используемое для определения переключения между преобразователями, определяется в ассоциативной связи со степенью колебания в выходном напряжении блока накопления мощности. Таким образом, ситуации, в которых переключение между преобразователями выполняется слишком часто, или случаи, в которых переключение между преобразователями не выполняется, в зависимости от степени колебания выходного напряжения блока накопления мощности, могут быть исключены. Следовательно, определение переключения между преобразователями, чтобы выполнять операцию преобразования, может быть оптимизировано.
Настоящее изобретение также применимо к системе электропитания, имеющей три или более блока накопления мощности, помимо системы электропитания, имеющей два блока накопления мощности, описанной выше.
Фиг.13 является схематичным структурным представлением, показывающим значительную часть транспортного средства 100#, включающего в себя систему 1# электропитания согласно модификации варианта осуществления настоящего изобретения.
Согласно фиг.13, поскольку транспортное средство 100# включает в себя систему 1# электропитания, размещенную вместо системы 1 электропитания в транспортном средстве 100, показанном на фиг.1, подробное описание блока 3 формирования движущей силы не повторяется. В модификации варианта осуществления настоящего изобретения описана система 1# электропитания, включающая в себя N блоков накопления мощности.
Система 1# накопления мощности включает в себя преобразователи CONV1-CONVN, блоки BAT1-BATN накопления мощности, блоки 10-1 – 10-N обнаружения выходного тока, блоки 12-1 – 12-N обнаружения выходного напряжения и блоки 14-1 – 14-N определения температуры блоков накопления мощности, размещенные вместо преобразователей CONV1, CONV2, блоков BAT1, BAT2 накопления мощности, блоков 10-1, 10-2 обнаружения выходного тока, блоков 12-1, 12-2 обнаружения выходного напряжения и блоков 14-1, 14-2 определения температуры блоков накопления мощности, и дополнительно включает в себя блок 2# управления, размещенный вместо блока 2 управления в системе 1 электропитания, показанной на фиг.1.
Преобразователи CONV1-CONVN подключены параллельно к основной положительной шине MPL и основной отрицательной шине MNL и выполняют операцию преобразования напряжения между указанными соответствующими блоками BAT1-BATN накопления мощности и основной положительной шиной MPL, основной отрицательной шиной MNL.
Блоки BAT1-BATN накопления мощности подключены параллельно к основной положительной шине MPL и основной отрицательной шине MNL, причем преобразователи CONV1-CONVN помещаются между ними соответственно.
Блоки 10-1 – 10-N обнаружения выходного тока, блоки 12-1 – 12-N обнаружения выходного напряжения и блоки 14-1 – 14-N определения температуры блоков накопления мощности размещаются в соответствии с блоками BAT1-BATN накопления мощности соответственно.
Блок 2# управления выполнен с возможностью приводить в исполнение режим односторонней остановки в отношении двух конкретных преобразователей (например, преобразователей CONV1 и CONV2) из преобразователей CONV1-CONVN. А именно, когда потребность в электроэнергии из блока 3 формирования движущей силы уменьшается на величину, сравнимую с разрешенной мощностью подзарядки/разрядки блока BAT1 или BAT2 накопления мощности, блок 2# управления останавливает операцию преобразования напряжения любого одного из преобразователей CONV1 и CONV2 и разрешает оставшемуся преобразователю продолжать операцию преобразования напряжения.
Таким образом, блок 2# управления снижает потери при преобразовании энергии в преобразователе CONV1 или CONV2 и удовлетворяет относительно большую потребность в электроэнергии в блоке 3 формирования движущей силы.
Поскольку разновидность в иных отношениях такая же, что и вариант осуществления настоящего изобретения, описанный выше, подробное описание не повторяется.
В разновидности варианта осуществления настоящего изобретения блок 3 формирования движущей силы соответствует “нагружаемому устройству”, основная положительная шина MPL и основная отрицательная шина MNL соответствуют “линии электропитания”, а преобразователи CONV1-CONVN соответствуют “множеству блоков преобразования напряжения”.
Согласно разновидности варианта осуществления настоящего изобретения, даже если три или более преобразователей и блоков накопления мощности включено, может быть достигнут результат, аналогичный результату варианта осуществления настоящего изобретения. Следовательно, число преобразователей и блоков накопления мощности может проектироваться относительно свободно в зависимости от потребности в электроэнергии нагрузочного устройства. Соответственно, могут быть реализованы система электропитания, допускающая подачу электроэнергии в нагрузочные устройства различных размеров и типов, и транспортное средство, включающее в себя такую систему.
В варианте осуществления настоящего изобретения и его модификации конфигурация, использующая блок формирования движущей силы, включающий в себя два электродвигателя-генератора, описана в качестве примера нагрузочного устройства, тем не менее, число электродвигателей-генераторов не ограничено. Помимо этого, нагрузочное устройство не ограничено блоком формирования движущей силы, формирующим движущую силу транспортного средства, и также применимо устройство, исключительно потребляющее электроэнергию, или устройство, допускающее потребление электроэнергии и генерирование электроэнергии.
Следует понимать, что варианты осуществления, раскрываемые в данном документе, являются иллюстративными, а не ограничивающими в каком-либо смысле. Объем настоящего изобретения определен только формулой изобретения, а не вышеприведенным описанием и может включать в себя любые модификации в рамках объема и идеи настоящего изобретения.
Формула изобретения
1. Система электропитания, имеющая множество блоков накопления мощности, каждый из которых выполнен с возможностью подзарядки и разрядки, содержащая: линию электропитания, выполненную с возможностью подачи и приема электрической мощности между нагрузочным устройством и системой электропитания; множество блоков преобразования напряжения, расположенных между соответствующими блоками из множества блоков накопления мощности и упомянутой линией электропитания, каждый из которых выполняет операцию преобразования напряжения между соответствующим блоком накопления мощности и линией электропитания; блок выбора режима работы, выбирающий режим работы, в котором разрешается операция преобразования напряжения в одном блоке преобразования напряжения из первого и второго блоков преобразования напряжения, включенных во множество блоков преобразования напряжения, а операция преобразования напряжения в другом блоке преобразования напряжения останавливается в соответствии с потребностью в электрической мощности, необходимой для нагрузочного устройства; и блок выбора блока преобразования напряжения, выбирающий блок преобразования напряжения, которому должно быть разрешено выполнять операцию преобразования напряжения, на основе выходных напряжений соответствующих блоков накопления мощности, если выбран режим работы, и при этом блок выбора блока преобразования напряжения переключает между блоками преобразования напряжения, которым должно быть разрешено выполнять операцию преобразования напряжения, когда выходное напряжение блока преобразования мощности, соответствующего блоку преобразования напряжения, выполняющему операцию преобразования напряжения, ниже выходного напряжения блока накопления мощности, соответствующего блоку преобразования напряжения, операция преобразования напряжения которого остановлена на величину, превышающую заданное пороговое напряжение.
2. Система по п.1, в которой упомянутый блок выбора блока преобразования напряжения выбирает в качестве начального выбора в режиме работы блок преобразования напряжения, соответствующий блоку преобразования напряжения, большему по напряжению из указанных соответствующих блоков накопления мощности.
3. Система по п.1, в которой пороговое напряжение переключения определяется в соответствии со значением состояния, ассоциативно связанным со степенью колебания выходного напряжения в блоке накопления мощности.
4. Система по п.3, в которой пороговое напряжение переключения изменяется в соответствии с температурой, по меньшей мере, одного из блоков накопления мощности, соответствующих упомянутым первому и второму блокам преобразования напряжения.
5. Система по п.3, в которой пороговое напряжение переключения изменяется в соответствии с выходным током блока накопления мощности, соответствующего блоку преобразования напряжения, выполняющему операцию преобразования напряжения.
6. Система по п.3, в которой пороговое напряжение переключения изменяется в соответствии с внутренним сопротивлением, по меньшей мере, одного из блоков накопления мощности, соответствующих упомянутым первому и второму блокам преобразования напряжения.
7. Система по п.3, в которой пороговое напряжение переключения изменяется в соответствии со степенью износа, по меньшей мере, одного из блоков накопления мощности, соответствующих упомянутым первому и второму блокам преобразования напряжения.
8. Система по п.3, в которой пороговое напряжение переключения изменяется в соответствии с остаточной емкостью, по меньшей мере, одного из блоков накопления мощности, соответствующих упомянутым первому и второму блокам преобразования напряжения.
9. Система по п.1, в которой пороговое напряжение переключения включает в себя первое пороговое напряжение переключения, используемое для определения переключения с первого блока преобразования напряжения на второй блок преобразования напряжения, и второе пороговое напряжение переключения, используемое для определения переключения с первого блока преобразования напряжения на второй блок преобразования напряжения.
10. Транспортное средство, содержащее: систему электропитания, имеющую множество блоков накопления мощности, каждый из которых выполнен с возможностью подзарядки и разрядки; и блок формирования движущей силы, генерирующий движущую силу посредством приема электрической мощности, подаваемой из системы электропитания, при этом система электропитания включает в себя: линию электропитания, выполненную с возможностью подачи и приема электрической мощности между блоком формирования движущей силы и системой электропитания, множество блоков преобразования напряжения, расположенных между соответствующими блоками из множества блоков накопления мощности и линией электропитания, каждый из которых выполняет операцию преобразования напряжения между соответствующим блоком накопления мощности и линией электропитания, блок выбора режима работы, выбирающий режим работы, в котором разрешается операция преобразования напряжения в одном блоке преобразования напряжения из первого и второго блоков преобразования напряжения, включенных во множество блоков преобразования напряжения, а операция преобразования напряжения в другом блоке преобразования напряжения останавливается в соответствии с потребностью в электрической мощности, необходимой для нагрузочного устройства, и блок выбора блока преобразования напряжения, выбирающий блок преобразования напряжения, которому должно быть разрешено выполнять операцию преобразования напряжения, на основе выходных напряжений соответствующих блоков накопления мощности, когда выбран режим работы, причем блок выбора блока преобразования напряжения переключает между блоками преобразования напряжения, которым должно быть разрешено выполнять операцию преобразования напряжения, когда выходное напряжение блока преобразования мощности, соответствующего блоку преобразования напряжения, выполняющему операцию преобразования напряжения, ниже выходного напряжения блока накопления мощности, соответствующего блоку преобразования напряжения, операция преобразования напряжения которого остановлена на величину, превышающую заданное пороговое напряжение.
11. Транспортное средство по п.10, в котором блок выбора блока преобразования напряжения выбирает в качестве начального выбора в режиме работы блок преобразования напряжения, соответствующий блоку преобразования напряжения, большему по выходному напряжению из указанных соответствующих блоков накопления мощности.
12. Транспортное средство по п.10, в котором пороговое напряжение переключения определяется в соответствии со значением состояния, ассоциативно связанным со степенью колебания выходного напряжения в блоке накопления мощности.
13. Транспортное средство по п.10, в котором пороговое напряжение переключения включает в себя первое пороговое напряжение переключения, используемое для определения переключения с первого блока преобразования напряжения на второй блок преобразования напряжения, и второе пороговое напряжение переключения, используемое для определения переключения с первого блока преобразования напряжения на второй блок преобразования напряжения.
РИСУНКИ
),>
|
|