|
|
(21), (22) Заявка: 2008126675/28, 30.06.2008
(24) Дата начала отсчета срока действия патента:
30.06.2008
(43) Дата публикации заявки: 10.01.2010
(46) Опубликовано: 10.06.2010
(56) Список документов, цитированных в отчете о поиске:
RU 2212671 C1, 20.09.2003. RU 94044849 A1, 27.04.1996. RU 2178568 C1, 20.01.2002. RU 2165625 C1, 20.04.2001. US 5563344 A, 08.10.1996.
Адрес для переписки:
190000, Санкт-Петербург, ул. Большая Морская, 67, ОИС
|
(72) Автор(ы):
Скорина Сергей Феодосиевич (RU), Гамов Юрий Владиславович (RU)
(73) Патентообладатель(и):
Государственное образовательное учреждение высшего профессионального образования “Санкт-Петербургский государственный университет аэрокосмического приборостроения” (RU)
|
(54) НАНОЭЛЕКТРОМЕХАНИЧЕСКИЙ ДАТЧИК УСКОРЕНИЯ
(57) Реферат:
Изобретение относится к контрольно-измерительной технике и может быть использовано для измерения ускорения, а также для определения физико-механических параметров среды. Датчик содержит чувствительный элемент, включающий мембрану с дополнительной массой и зонд, а также улучшенную систему обработки сигнала, три информационных выхода. Это позволяет обеспечить высокую чувствительность и разрешающую способность датчика при измерении ускорения и определении физико-механических параметров среды, а также адаптивность создаваемой на его основе системы диагностики как к уровню, так и к спектру входного акустического сигнала или к величине ускорения. 2 ил.
Устройство относится к контрольно-измерительной технике и может быть использовано для измерения ускорения, а также для определения физико-механических параметров среды.
Известен туннельный нанодатчик механических колебаний [Kenny T.W. at all. Wide – Bandwidth Electromechanical Actuators for Tunneling Displacement Transducers. Journal of Micromechanical Systems, vol.3, 1994, 3, p.99], который содержит чувствительный элемент, выполненный в виде зонда, покрытого слоем благородного металла, над которым на расстоянии от долей нанометра до долей микрона расположена гофрированная мембрана, покрытая слоем благородного металла со стороны зонда, подключенным к источнику входного напряжения. Кроме того, туннельный нанодатчик содержит блок управления зазором между зондом и мембраной, включающий отклоняющий электрод, выполненный из слоя благородного металла, осажденного вокруг зонда, усилитель туннельного тока, включенный между слоем благородного металла, нанесенного на зонд, и первым входом аналого-цифрового преобразователя.
Недостатком известного туннельного нанодатчика механических колебаний является то, что он не обеспечивает необходимой сверхвысокой чувствительности при проведении диагностики, не позволяет измерять сверхмалые ускорения, при этом система не адаптивна как к уровню, так и к спектру входного сигнала.
Известен туннельный нанодатчик механических колебаний [W.C. Young. Roark’s Formulas for Stress and Strain, New York: Mc Graw-Hill, 1989], который содержит выполненный в виде гибкого контилевера чувствительный элемент, жестко закрепленный с одного края, игольчатый зонд, с которого происходит туннелирование электронов, перфорированный противоэлектрод, предназначенный для электростатического управления чувствительным элементом, и фиксированный электрод. Электроды, между которыми происходит туннелирование электронов, покрыты слоем благородного металла, например золотом. Принцип действия туннельного нанодатчика основан на измерении туннельного тока, протекающего в зазоре между электродом чувствительного элемента и филированным электродом, зависящего от величины зазора.
Недостатком известного туннельного нанодатчика механических колебаний является недостаточная вибро- и ударопрочность и высокий уровень собственных шумов, что не позволяет провести достоверное измерение физико-механичеких характеристик диагностируемого объекта.
Наиболее близким из числа известных технических решений является туннельный нанодатчик механических колебаний [пат. РФ 2212671, G12B 21/00. Туннельный нанодатчик механических колебаний и способ его изготовления, опубл. 20.09.2003], содержащий чувствительный элемент, включающий в себя мембрану и зонд, покрытые слоем благородного метала, блок управления зазором, расположенный вокруг зонда управляющий электрод, выполненный из благородного металла, усилитель туннельного тока, аналого-цифровой преобразователь, блок измерения электрической емкости, блок ограничения туннельного тока.
Недостатками известного устройства-прототипа являются недостаточно высокая чувствительность и разрешающая способность при измерении сверхмалых ускорений, низкая адаптивность создаваемой на его основе системы диагностики к уровню и спектру входного сигнала.
Причинами, препятствующими получению указанного ниже технического результата при использовании известного устройства-прототипа, являются низкая эффективность датчика при измерении сверхмалых ускорений, невысокая эффективность систем диагностики, создаваемых на основе этого датчика, высокий уровень собственных шумов.
Это обусловлено тем, что в конструкции устройства-прототипа мембрана чувствительного элемента не обладает необходимыми параметрами (масса и инертность) для измерения сверхмалых ускорений. Высокий уровень собственных шумов также обусловлен недостатками в конструкции мембраны. Кроме того, количество информационных выходов устройства-прототипа не позволяет на его основе создать эффективную систему диагностики.
Основной задачей, на решение которой направлен заявляемый объект (наноэлектромеханический датчик ускорения), является определение физико-механических параметров среды, а также измерение ускорений.
Техническим результатом изобретения является создание наноэлектромеханического датчика, позволяющего обеспечить высокую чувствительность и разрешающую способность при измерении ускорения и определении физико-механических параметров среды, обеспечивающего адаптивность создаваемой на его основе системы диагностики как к уровню, так и к спектру входного акустического сигнала или к величине ускорения.
Указанный технический результат достигается тем, что в устройство, содержащее чувствительный элемент, включающий в себя мембрану и зонд, покрытые слоем благородного металла, причем первый выход чувствительного элемента соединен с усилителем тока, а второй его выход соединен с преобразователем емкость-напряжение, аналого-цифровой преобразователь, преобразователь напряжение-перемещение, выход которого соединен с входом чувствительного элемента, дополнительно введены преобразователь ток-напряжение, интерфейсный преобразователь, первый и второй компараторы, первый формирователь напряжений обратной связи, аналоговый сумматор, второй формирователь напряжений обратной связи, второй и третий аналого-цифровые преобразователи, блок обработки информации, причем входы-выходы блока обработки информации соединены с интерфейсным преобразователем, первый вход которого соединен с первым аналого-цифровым преобразователем, второй вход – с третьим аналого-цифровым преобразователем, третий вход – со вторым аналого-цифровым преобразователем, первый выход интерфейсного преобразователя соединен со вторым входом второго компаратора, а второй его выход соединен со вторым входом первого компаратора, выход преобразователя ток-напряжение соединен с первым аналого-цифровым преобразователем и с первым входом первого компаратора, выход которого последовательно соединен с первым формирователем напряжений обратной связи и с первым входом аналогового сумматора, выход которого подключен к третьему аналого-цифровому преобразователю и к преобразователю напряжение-перемещение, а к входу преобразователя ток-напряжение подключен усилитель тока, преобразователь емкость-напряжение подключен к первому входу второго компаратора, выход которого подключен к второму формирователю напряжений обратной связи, выход которого соединен с вторым аналого-цифровым преобразователем и с вторым входом аналогового сумматора, а мембрана чувствительного элемента содержит дополнительную массу.
Указанный технический результат достигается за счет введения в мембрану дополнительной массы. Кроме того, устройство содержит улучшенную систему обработки сигнала, три информационных выхода. Это позволяет обеспечить высокую чувствительность и разрешающую способность наноэлектромеханиеского датчика при измерении ускорения и определении физико-механических параметров среды, а также адаптивность создаваемой на его основе системы диагностики как к уровню, так и к спектру входного акустического сигнала или к величине ускорения.
Проведенный заявителем анализ уровня техники установил, что аналоги, характеризующиеся совокупностями признаков, тождественных всем признакам заявленного объекта наноэлектромеханического датчика ускорения, отсутствуют, следовательно, заявленное изобретение соответствует условию «новизна».
Результаты поиска известных технических решений в данной и смежных областях техники с целью выявления признаков, совпадающих с отличительными от прототипа признаками заявленного изобретения, показали, что они не следуют явным образом из уровня техники.
Из определенного заявителем уровня техники не выявлена известность влияния предусматриваемых существенными признаками заявленного изобретения преобразований на достижение указанного технического результата, и изобретение основано на:
– дополнении известного устройства-аналога какой-либо известной частью, присоединяемой нему по известным правилам, для достижения технического результата, в отношении которого установлено влияние именно этого дополнения;
– замене какой-либо части устройства-аналога другой известной частью для достижения технического результата, в отношении которого установлено влияние именно такого дополнения;
– создание устройства, состоящего из известных частей, выбор которых и связь между которыми осуществлены на основании известных правил, и достигаемый при этом технический результат обусловлен только известными свойствами частей этого устройства и связей между ними.
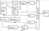
Сущность изобретения поясняется чертежами, где на фиг.1 изображена функционально-структурная схема наноэлектромеханического датчика ускорения, на фиг.2 – конструктивная схема чувствительного элемента, и введены следующие обозначения:
1 – чувствительный элемент,
1.1 – зонд чувствительного элемента,
1.2 – слой благородного металла, нанесенный на зонд 1.1,
1.3 – мембрана чувствительного элемента,
1.4 – слой благородного металла, нанесенный на мембрану чувствительного элемента 1.3,
1.5 – сквозные отверстия в мембране 1.3,
1.6 – дополнительная масса на мембране 1.3,
1.7 – обкладки конденсатора,
1.8 – гибкий подвес,
2 – усилитель тока,
3 – преобразователь ток-напряжение,
4 – первый аналого-цифровой преобразователь,
5 – интерфейсный преобразователь,
6 – первый компаратор,
7 – первый формирователь напряжений обратной связи,
8 – аналоговый сумматор,
9 – преобразователь емкость-напряжение,
10 – компаратор-2,
11 – второй формирователь напряжений обратной связи,
12 – второй аналого-цифровой преобразователь,
13 – третий аналого-цифровой преобразователь,
14 – преобразователь напряжение-перемещение,
15 – блок обработки информации.
Устройство, наноэлектромеханический датчик ускорения, содержит чувствительный элемент 1, состоящий из зонда чувствительного элемента 1.1, слоя благородного металла 1.2, нанесенного на зонд 1.1, мембраны чувствительного элемента 1.3, слоя благородного металла 1.4, нанесенного на мембрану чувствительного элемента 1.3, сквозных отверстий 1.5 в мембране 1.3, дополнительной массы 1.6 на мембране 1.3, обкладок конденсатора 1.7, гибкого подвеса 1.8. Первый выход чувствительного элемента 1 последовательно соединен с усилителем тока 2, преобразователем ток-напряжение 3, первым аналого-цифровым преобразователем 4, первым входом интерфейсного преобразователя 5. Второй выход интерфейсного преобразователя 5 последовательно соединен со вторым входом первого компаратора 6, первым формирователем напряжений обратной связи 7, первым входом аналогового сумматора 8. Второй выход чувствительного элемента 1 последовательно соединен с преобразователем емкость-напряжение 9, первым входом второго компаратора 10, вторым формирователем напряжений обратной связи 11, вторым аналого-цифровым преобразователем 12, третьим входом интерфейсного преобразователя 5. Аналоговый сумматор 8 последовательно соединен с третьим аналого-цифровым преобразователем 13, вторым входом интерфейсного преобразователя 5. Аналоговый сумматор 8 последовательно соединен с преобразователем напряжение-перемещение 14, входом чувствительного элемента 1. Интерфейсный преобразователь 5 соединен с блоком обработки информации 15. Первый выход интерфейсного преобразователя 5 соединен со вторым входом второго компаратора 10, преобразователь ток-напряжение 3 соединен с первым входом первого компаратора 6, второй формирователь напряжений обратной связи соединен со вторым входом аналогового сумматора 2.
Для каждого признака формулы наноэлектромеханического датчика ускорения возможно получение материального эквивалента, реализуемого с помощью известных существующих технических средств. Выполнение вех блоков устройства, кроме чувствительного элемента, может быть различным и не имеет принципиального влияния на работу датчика. Схемы работы всех блоков устройства, кроме чувствительного элемента, могут меняться в зависимости от требований, которым должно соответствовать устройство. Это обеспечивает адаптивность создаваемых на основе датчика систем диагностики, расширяет сферу применения устройства.
Чувствительный элемент 1 может быть выполнен, например, на основе методов планарной технологии. Принципиальная схема чувствительного элемента указана на фиг.2. Линейные размеры каждого из элементов датчика могут меняться в зависимости от условий решаемой задачи. Расстояние между слоем благородного металла, нанесенного на зонд, и слоем благородного металла, нанесенного на мембрану чувствительного элемента, может меняться от долей нанометра до долей микрона. Это ограничение обусловлено физикой эффекта, на основе которого работает датчик.
Усилитель тока 2 необходим для увеличения токового выходного сигнала датчика. Примеры схем подобных устройств, их классификация и описание работы можно найти в источнике [1].
Преобразователь ток-напряжение 3. Необходимость преобразования выходного сигнала датчика связана с особенностями обработки полученной датчиком информации. Сигнал, содержащий информацию о величине напряжения, обладает в данном случае рядом преимуществ перед сигналом, содержащем информацию о величине силы тока. Принципиальная схема подобных устройств представлена в источнике [2].
Аналого-цифровые преобразователи 4, 12, 13 используются для преобразования аналогового сигнала о величине напряжения в цифровой. Примеры принципиальных схем этих устройств и описание их работы приведены в источнике [3].
Схема интерфейсного преобразователя 5 выбирается в зависимости от параметров блока обработки информации.
Компараторы 6, 10 используются для сравнения двух сигналов, поступающих на их входы. Принципиальные схемы этих устройств могут меняться из соображений эффективности. Примеры схем этих устройств приведены в источнике [4].
Формирователи напряжений обратной связи 7, 11. Данные блоки представляют собой управляемые генераторы, вырабатывающие различное напряжение в зависимости от сигналов, полученных от компараторов. Информацию об управляемых генераторах напряжения можно найти в источнике [5].
Аналоговый сумматор 8 складывает сигналы, полученные от первого и второго формирователей напряжений, и передает полученный сигнал на преобразователь напряжение-перемещение. Информацию об устройстве аналоговых сумматоров и их характеристиках можно получить в источнике [6].
Преобразователь емкость-напряжение 9. Блок представляет собой устройство измерения емкости между обкладками конденсатора в датчике с аналоговым сигналом на выходе. Выходным сигналом блока является напряжение. Технически блок может быть реализован различными методами. Информацию об устройствах измерения емкости можно найти в источнике [7].
Преобразователь напряжение-перемещение 14. Блок предназначен для перемещения зонда чувствительного элемента в зависимости от величины подаваемого на вход блока напряжения. Данный блок можно выполнить, например, на основе пьезоэлектронной трубки, меняющей свою форму при подаче на нее напряжения. Такая схема использовалась в установке Томаса Эдета (Thomas Ederth) для проведения опытов по изучению эффекта казимира. Более подробную информацию можно получить в источнике [8].
В качестве блока обработки информации 15 предполагается использование персонального компьютера.
Устройство работает следующим образом.
В исходном состоянии после подачи питания расстояние между слоями металлизации 1.2 и 1.4 зонда 1.1 и мембраны 1.3 чувствительного элемента 1 достаточно для того, чтобы мог проходить туннельный ток. При отсутствии туннельного тока измеряется величина электрической емкости между обкладками конденсатора 1.7 и слоем 1.4 металлизации мембраны 1.3. Полученный сигнал через преобразователь 9 емкость-напряжение передается на первый вход второго компаратора 10, где сравнивается с заранее известными значениями, передаваемыми на второй вход второго компаратора 10 из блока обработки информации через интерфейсный преобразователь. Полученный сигнал преобразуется во втором формирователе напряжений обратной связи 11, передается на второй вход аналогового сумматора 8 и на вход второго аналого-цифрового преобразователя 12, цифровой код с которого через интерфейсный преобразователь 5 поступает в блок обработки информации 15. Через аналоговый сумматор 8 управляющее напряжение поступает на преобразователь напряжение-перемещение 14, из-за чего за счет перемещения зонда 1.1 чувствительного элемента расстояние между слоями металлизации 1.2 и 1.4 зонда 1.1 и мембраны 1.3 чувствительного элемента изменяется до величины, оптимальной для прохождения туннельного тока. Сигнал, содержащий значение величины туннельного тока, передается с первого входа чувствительного элемента 1 через усилитель тока 2 на вход преобразователя ток-напряжение 3. Преобразованный сигнал поступает на вход первого аналого-цифрового преобразователя 4, цифровой код с которого через интерфейсный преобразователь 5 поступает для обработки и регистрации в блок обработки информации 15. Кроме этого, сигнал с выхода преобразователя 3 ток-напряжение поступает на первый вход первого компаратора 6, где сравнивается с заранее заданными значениями, передаваемыми из блока обработки информации 15 через интерфейсный преобразователь 5 на второй вход первого компаратора 6. Команды больше, меньше или равно, генерируемые первым компаратором 6 на основе сигналов, переданных на его первый и второй вход, преобразуются в первом формирователе напряжений 7 обратной связи и передаются на первый вход аналогового сумматора 8. В аналоговом сумматоре 8 складываются сигналы, полученные на первом и втором входе с первого 7 и второго 11 формирователей напряжений обратной связи соответственно. Полученный сигнал передается на вход третьего аналого-цифрового преобразователя 13 для преобразования в цифровой код и передачи через интерфейсный преобразователь 5 в блок обработки информации 15 и на вход преобразователя напряжение-перемещение 14 для формирования команд по перемещению зонда 1.1 чувствительного элемента 1.
При наличии туннельного тока тракт измерения туннельного тока является более информативным, чем тракт измерения емкости. При отсутствии туннельного тока можно в зависимости от условий решаемой задачи либо продолжить снятие показаний за счет измерения электрической емкости, либо, изменив положение зонда 1.1 чувствительного элемента, снова начать измерять туннельный ток.
Как следует из вышеизложенного, достижение технического результата (определение физико-механических параметров среды, прецизионное измерение ускорений) обеспечивается за счет введения в устройство дополнительных блоков (преобразователь ток-напряжение, интерфейсный преобразователь, первый и второй компараторы, первый и второй формирователи напряжений обратной связи, блок обработки информации, аналого-цифровые преобразователи). Сопоставление параметров, характеризующих заявляемое изобретение и прототип, позволяет сделать вывод, что заявляемое изобретение обладает рядом преимуществ перед прототипом.
Кроме указанного достигаемого технического результата и преимуществ заявленного устройства следует дополнительно отметить такое его достоинство, как легкую перенастраиваемость для решения конкретной задачи, что позволяет найти ему широкое применение в различных отраслях промышленности.
Таким образом, приведенные сведения доказывают, что при осуществлении заявленного изобретения выполняются следующие условия:
– средство, воплощающее устройство-изобретение при его осуществлении, предназначено для использования в измерительной технике и может эффективно применятся в различных отраслях промышленности и производства начиная с медицины и звукозаписи и заканчивая созданием прецизионных систем инерциальной навигации.
– для заявляемого изобретения в том виде, как оно охарактеризовано в независимом пункте формулы изобретения, подтверждена возможность его осуществления с помощью описанных или других известных до даты подачи заявки средств;
– средство, воплощающее заявленное изобретение при его осуществлении, способно обеспечить получение указанного технического результата.
Следовательно, заявленное изобретение соответствует условию патентоспособности «промышленная применимость».
Источники информации
1. Степаненко И.П. Основы теории транзисторов и транзисторных схем. Изд. 4-е. / И.П.Степаненко. М.: Энергия, 1977, 672 с.
3. Федорков Б.Г. Микросхемы ЦАП и АЦП: функционирование, параметры, применение. / Б.Г.Федорков, В.А.Телец. М.: Энергоатомиздат, 1990, 319 с.
4. Гутников В.С. Интегральная электроника в измерительных устройствах. / B.C.Гутников. Л.: Энергоатомиздат, Ленингр. отд-ние, 1988, 303 с.
5. Прянишников В.А. Электроника. Курс лекций. / В.А.Прянишников. СПб.: КОРОНА, 1998, 400 с.
6. Алексеенко А.Г. Применение прецизионных аналоговых ИС. / Алексеенко А.Г., Е.А.Коломбет, Г.И.Стародуб. М.: Радио и связь, 1981, 224 с.
Формула изобретения
Наноэлектромеханический датчик ускорения, содержащий чувствительный элемент, включающий в себя мембрану и зонд, покрытые слоем благородного металла, первый выход чувствительного элемента соединен с усилителем тока, а второй его выход соединен с преобразователем емкость-напряжение, аналого-цифровой преобразователь, преобразователь напряжение-перемещение, выход которого соединен с входом чувствительного элемента, отличающийся тем, что в устройство дополнительно введены преобразователь ток-напряжение, интерфейсный преобразователь, первый и второй компараторы и первый формирователь напряжений обратной связи, аналоговый сумматор, второй формирователь напряжений обратной связи, второй и третий аналого-цифровые преобразователи, блок обработки информации, причем входы-выходы блока обработки информации соединены с интерфейсным преобразователем, первый вход которого соединен с первым аналого-цифровым преобразователем, второй вход – с третьим аналого-цифровым преобразователем, третий вход – со вторым аналого-цифровым преобразователем, первый выход интерфейсного преобразователя соединен со вторым входом второго компаратором, а второй его выход соединен со вторым входом первого компаратора, выход преобразователя ток-напряжение соединен с первым аналого-цифровым преобразователем и с первым входом первого компаратора, выход которого последовательно соединен с первым формирователем напряжений обратной связи и с первым входом аналогового сумматора, выход которого подключен к третьему аналого-цифровому преобразователю и к преобразователю напряжение-перемещение, а к входу преобразователя ток-напряжение, подключен усилитель тока, преобразователь емкость-напряжение подключен к первому входу второго компаратора, выход которого подключен к второму формирователю напряжений обратной связи, выход которого соединен с вторым аналого-цифровым преобразователем и с вторым входом аналогового сумматора, а мембрана чувствительного элемента содержит дополнительную массу.
РИСУНКИ
|
|