|
|
(21), (22) Заявка: 2008130422/06, 24.07.2008
(24) Дата начала отсчета срока действия патента:
24.07.2008
(43) Дата публикации заявки: 27.01.2010
(46) Опубликовано: 10.06.2010
(56) Список документов, цитированных в отчете о поиске:
RU 2037802 C1, 19.06.1995. RU 2028594 C1, 19.06.1995. JP 2005195544 A, 21.07.2005. DE 19802109 A1, 05.08.1999.
Адрес для переписки:
111116, Москва, ул. Авиамоторная, 2, ФГУП “ЦИАМ им. П.И. Баранова, отдел интеллектуальной собственности
|
(72) Автор(ы):
Никитин Юрий Николаевич (RU), Финкельберг Лев Аронович (RU), Костюченков Александр Николаевич (RU), Астахов Александр Анатольевич (RU)
(73) Патентообладатель(и):
Федеральное государственное унитарное предприятие “Центральный институт авиационного моторостроения имени П.И. Баранова” (RU)
|
(54) СПОСОБ ОЦЕНКИ РЕЖИМОВ ТРЕНИЯ В СОПРЯЖЕНИЯХ ЦИЛИНДРОПОРШНЕВОЙ И КРИВОШИПНО-ШАТУННОЙ ГРУПП ПОРШНЕВОГО ДВИГАТЕЛЯ И УСТРОЙСТВО ДЛЯ ЕГО ОСУЩЕСТВЛЕНИЯ
(57) Реферат:
Изобретение относится к машиностроению, в частности к способам испытаний двигателей внутреннего сгорания (ДВС), и может быть использовано при совершенствовании условий смазки и оптимизации конструктивных параметров деталей цилиндропоршневой и кривошипно-шатунной групп поршневого ДВС, и используется преимущественно в авиационных ДВС. Способ оценки режимов трения в сопряжениях цилиндропоршневой и кривошипно-шатунной групп поршневого ДВС заключается в измерении температуры головки поршня и шеек коленчатого вала, толщины масляного слоя между боковой поверхностью цилиндра, поршня, кольца и юбки поршня, а также в подшипниках коленчатого вала. Измерения производят в холодном состоянии и при заданных режимах работы ДВС. Измеренные значения сравнивают с эталонными. При несоответствии измеренных значений эталонным уточняют положение поршневых колец, зазоров, усилие поршневых колец, профиль поршня. Устройство для оценки режимов трения в сопряжениях цилиндропоршневой и кривошипно-шатунной групп содержит: измеритель толщины масляного слоя (4), многопозиционный переключатель (3), электронно-лучевой осциллограф (5), устройство связи с ДВС (6), компьютер (7) и прибор для регистрации температуры головки поршня и шейки коленчатого вала (10). Вход переключателя (3) связан с емкостными датчиками толщины масляного слоя (Д1 Дn), а выход с входом измерителя (4). Вход осциллографа (5) связан через устройство связи с двигателем (6) с компьютером (7). Емкостные (Д1 Дn) снабжены керамической втулкой (11) со сферическим поясом (17). Технический результат заключается в уменьшении расхода топлива, снижении шума и токсичности отработавших газов, повышении надежности сопряжения цилиндропоршневой и кривошипно-шатунной групп ДВС. 2 н. и 1 з.п. ф-лы, 5 ил.
Изобретение относится к машиностроению, в частности к способам испытаний двигателей внутреннего сгорания, и может быть использовано при совершенствовании условий смазки и оптимизации конструктивных параметров деталей цилиндропоршневой и кривошипно-шатунной групп поршневого двигателя, и используется преимущественно в авиационных поршневых двигателях.
Наряду с повышением технического уровня, повышаются экологические требования, показатели надежности, износостойкости и экономичности. В связи с этим возникает проблема создания способа снижения диаметрального зазора в сопряжениях цилиндропоршневой и кривошипно-шатунной групп поршневого двигателя и устройства для его осуществления.
Известен способ оптимизации деталей цилиндропоршневой группы двигателя внутреннего сгорания. Его сущность заключается в том, что двигатель выводят на заданные режимы и измеряют толщину масляного слоя между поршнем и цилиндром двигателя (1).
Недостатком данного способа является то, что он не позволяет измерять малые толщины масляного слоя с заданной точностью.
Известно устройство оптимизации деталей цилиндропоршневой группы, содержащее измеритель толщины масляного слоя и датчики для измерения толщины масляного слоя, связанные электрической цепью с измерителем толщины масляного слоя (2).
Недостаток данного устройства связан с изменением геометрического положения датчика, т.е. вдавливание его в стенку цилиндра в процессе работы и отложением частиц абразивного износа деталей цилиндропоршневой группы на поверхности датчика, приводящей к замыканию электрода датчика со стенкой цилиндра. Отмеченные недостатки не позволяют получить оптимальные параметры деталей цилиндропоршневой группы и сопровождаются ухудшением топливных и экологических показателей двигателей внутреннего сгорания.
Задачей технического решения является уменьшение расхода топлива, снижение шума и токсичности отработавших газов, повышение надежности и долговечности работы сопряжения цилиндропоршневой и кривошипно-шатунной групп поршневого двигателя.
Технический результат достигается в заявляемом способе оценки режимов трения в сопряжениях цилиндропоршневой и кривошипно-шатунной групп поршневого двигателя и устройстве для его осуществления, при этом способ оценки режимов трения в сопряжениях цилиндропоршневой и кривошипно-шатунной групп поршневого двигателя заключается в том, что в холодном состоянии производят измерение толщины масляного слоя между боковой поверхностью кольца, стенкой цилиндра и в подшипниках коленчатого вала, выводят двигатель на заданные режимы, дискретно и синхронно измеряют толщину масляного слоя между боковой поверхностью цилиндра, поршня и кольца в сечениях между зонами остановки головки поршня в наружной мертвой точке и юбки поршня во внутренней мертвой точке и в подшипниках коленчатого вала по углу поворота коленчатого вала, измеряют температуру головки поршня и шеек коленчатого вала, сравнивают измеренные значения толщины масляного слоя и температуры с эталонными значениями для данного типа двигателя и при их несоответствии производят уточнение положения поршневых колец, подбирают диаметральные зазоры в сопряжении цилиндропоршневой группы и кривошипно-шатунной группы, тангенциальное усилие поршневых колец, профиль и овал поршня, повторяют испытания до получения результатов, соответствующих эталонным значениям, причем нарушение режима жидкостного трения в сопряжениях в переходных процессах оценивают по времени восстановления жидкостного трения в установившемся режиме заданием оптимального диаметрального зазора в сопряжениях, а запас надежности в сопряжениях оценивают по продолжительности контакта поверхностей трения по углу поворота коленчатого вала до фиксации момента лавинного необратимого схватывания поверхностей трения. Заявляемый способ реализуется посредством заявляемого устройства для оценки режимов трения в сопряжениях цилиндропоршневой и кривошипно-шатунной групп поршневого двигателя, которое содержит измеритель толщины масляного слоя, подключенный к емкостным датчикам измерения толщины масляного слоя. Устройство снабжено многопозиционным переключателем, датчиком температуры головки поршня и температуры шейки коленчатого вала, электронно-лучевым осциллографом. Измеритель толщины масляного слоя выполнен полупроводниковым и снабжен генератором высокочастотных колебаний, частотным дискриминатором, усилителем постоянного тока, индикатором настройки высокочастотных колебаний, магазином компенсационных емкостей и источником питания со стабилизатором напряжения и переключателем, при этом вход многопозиционного переключателя связан с датчиками измерения толщины масляного слоя, а его выход – с входом полупроводникового измерителя толщины масляного слоя. Причем устройство снабжено устройством связи с двигателем, компьютером и прибором для регистрации температуры головки поршня и шейки коленчатого вала, а вход электронно-лучевого осциллографа связан через устройство связи с двигателем, с компьютером. Каждый из емкостных датчиков толщины масляного слоя снабжен керамической втулкой со сферическим поясом, размещенной в стенке цилиндра и шейке коленчатого вала, электродом и токоподводящими проводами, причем электрод выполнен в виде стержня со сферическим поясом и притертый им к керамической втулке.
Технический результат способа оценки режимов трения в сопряжениях цилиндропоршневой и кривошипно-шатунной групп поршневого двигателя достигается тем, что при способе оптимизации профиля боковой поверхности поршня, положения поршневых колец и минимальных зазоров между поршнем, цилиндром и подшипниками коленчатого вала, в холодном состоянии производят измерение толщины масляного слоя между боковой поверхностью кольца и стенкой цилиндра и в подшипниках коленчатого вала. Измерение толщины масляного слоя между боковой поверхностью цилиндра, поршня и кольца производят дискретно и синхронно в сечениях между зонами остановки головки поршня в наружной мертвой точке и юбки поршня во внутренней мертвой точке и в подшипниках коленчатого вала по углу поворота коленчатого вала и измеряют температуру головки поршня и шеек коленчатого вала. Затем сравнивают измеренные значения толщины масляного слоя и температуры с эталонными значениями для данного типа двигателя и при их несоответствии производят уточнение положения поршневых колец, подбирают диаметральные зазоры в сопряжении цилиндропоршневой группы и кривошипно-шатунной группы, тангенциальное усилие поршневых колец, профиль и овал поршня и повторяют испытания до получения результатов, соответствующих эталонным значениям. Нарушение режима жидкостного трения в сопряжениях в переходных процессах оценивается по времени восстановления жидкостного трения в установившемся режиме заданием оптимального диаметрального зазора в сопряжениях. Запас надежности в сопряжениях оценивают по продолжительности контакта поверхностей трения по углу поворота коленчатого вала до фиксации момента лавинного необратимого схватывания поверхностей трения.
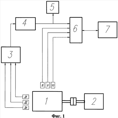
На фиг.1 схематично показано устройства для оценки режимов трения в сопряжениях цилиндропоршневой и кривошипно-шатунной групп поршневого двигателя.
Поршневой двигатель 1 через жесткую связь соединен с разгонно-тормозной установкой 2.
Поршневой двигатель 1 препарирован емкостными датчиками – D1, D2 Dn, для измерения толщины масляного слоя в наиболее представительных точках. Через многопозиционный переключатель 3 емкостные датчики D1, D2 Dn подключаются к входу электронного измерителя 4 толщины масляного слоя. Аналоговый сигнал с выхода измерителя 4 подается на устройство 6 связи с поршневым двигателем 1, где преобразуется в цифровой код и вводится в память персонального компьютера 7. Электронно-лучевой осциллограф 5 используется для настройки измерителя 4 толщины масляного слоя и визуального контроля выходного сигнала в процессе испытаний через компьютер 7.
Сигналы от датчика-отметчика 8 верхней мертвой точки, датчика-отметчика 9 такта впуска и прибора 10 для регистрации температуры головки поршня и температуры шейки коленчатого вала, снабженного датчиком, через устройство 6 связи с поршневым двигателем 1 также вводятся в память компьютера 7.
На фиг.2 показана принципиальная схема емкостных датчиков D1, D2 Dn для измерения толщины масляного слоя.
Каждый емкостной датчик D1, D2 Dn снабжен керамической втулкой 11, размещенной в стенке 12 цилиндра двигателя 1 и шейки 13 коленчатого вала, электродом 14 и электрической цепью 15. Электрод 14 выполнен в виде стержня 16, цилиндрического пояса 18 и сферического пояса 17, размещенного между цилиндрическим поясом 18 и стержнем 16 и обращенного в сторону стержня 16. Крепление датчиков D1, D2 Dn в керамической втулке 11 осуществляется с помощью контргайки 19. Сферический пояс 17 исключает возможность вдавливания датчиков D1, D2 Dn в керамическую втулку 11. Благодаря этому в процессе работы обеспечивается сопряженность поверхностей цилиндрического пояса 18 с поверхностью сферического пояса 17 и шейки 13 коленчатого вала. Такая конструкция обеспечивает высокую точность измерения малых величин толщины масляного слоя.
Величина емкости каждого из датчиков D1, D2 Dn зависит от толщины слоя диэлектрика, в данном случае – толщины слоя масла, заполняющего пространство между электродом 14 датчика, вмонтированного в стенку 12 цилиндра, и поверхностью поршня двигателя 1.
С= о м S/
где
С – величина емкости датчика;
о – диэлектрическая постоянная ( о=8.85×10-12 Ф/м);
м – относительная диэлектрическая проницаемость масла;
S – площадь торцевой поверхности электрода датчика;
– толщина слоя диэлектрика емкостного датчика (толщина масляного слоя).
На фиг.3 представлена схема размещения датчиков D1, D2 Dn в гильзе 20 цилиндра между крайними положениями поршня двигателя 1, где 25 – головка поршня, 26 – юбка поршня, 27 – боковая поверхность поршневого кольца.
На фиг.4 приведена функциональная блок-схема электронного высокочастотного измерителя 4 толщины масляного слоя, где D1, D2 Dn – емкостные датчики, 21 – высокочастотный генератор, 22 – эмиттерный повторитель, 23 – частотный дискриминатор, 24 – усилитель постоянного тока,
В заявляемом устройстве используется метод подключения измеряемой емкости каждого датчика D1, D2 Dn толщины масляного слоя к времязадающей цепи высокочастотного генератора 21 с последующим измерением величины отклонения частоты генератора 21 от номинальной fo.
В качестве генератора 21 высокочастотных колебаний использована видоизмененная схема генератора Клаппа, обладающая высокой стабильностью генерируемой частоты. Высокочастотный сигнал с выхода генератора через эмиттерный повторитель 22 поступает на вход схемы частотного дискриминатора 23. Эмиттерный повторитель 22 служит для согласования выхода генератора 21 с низкоомными входными каскадами частотного дискриминатора 23. Частотный дискриминатор 23 представляет собой двухканальный полосовой усилитель с расстроенными контурами. При изменении емкости каждого датчика D1, D2 Dn частота генератора отклоняется на f в «плюс» или «минус» от fo. Соответственно величина выходного напряжения одного канала частотного дискриминатора 23 уменьшается, другого – увеличивается, таким образом, полярность выходного напряжения детектора (не показан) будет зависеть от знака расстройки частоты генератора 21 от fo, а амплитуда – от величины расстройки. Параметры показаний обеспечивают, с одной стороны, надежную фильтрацию несущей частоты генератора 21, а с другой стороны, позволяют отслеживать отклонения частоты генератора 21 от fo при максимально возможной скорости изменения регистрируемого процесса.
Дифференциальный усилитель 24 постоянного тока обеспечивает необходимое усиление полезного сигнала для передачи его в персональный компьютер для регистрации и обработки.
К входу электронного измерителя 4 толщины масляного слоя предусмотрено подключение магазина (не показан) емкостей для проведения проверки и настройки электронно-лучевого осциллографа 5. Все схемы измерителя 4 толщины масляного слоя питаются стабилизированным напряжением = 12 В.
Определение градуировочной зависимости между толщиной масляного слоя и величиной выходного сигнала электронного измерителя 4 толщины масляного слоя производится с использованием специального тарировочного приспособления (не показан).
На фиг.5 представлена осциллограмма значений толщин масляного слоя при прохождении отдельных зон поршня двигателя 1 и поршневых колец 27 по четвертому поясу установки датчиков D1, D2 Dn по нагруженной зоне стенки 12 цилиндра.
Проведенные испытания показали, что на такте сжатия поршень перекладывается на ненагруженную зону стенки 12 цилиндра, поэтому значение толщины масляного слоя при прохождении головки 25 поршня составляет порядка 30-40 мкм, поршневые кольца 1 – 10-11 мкм, 2 – 15 мкм, 3 – в режиме контактирования, юбка 26 поршня в режиме 25 мкм, на такте расширения поршень перекладывается и значения толщин слоя в зоне юбки 26 поршня резко уменьшаются до 6 мкм, за счет увеличения давления газов при сгорании значения толщин слоя поршневых колец 27 уменьшаются до 7-8 мкм, головка 25 поршня при перекладке до 9 мкм. В тактах газообмена выпуск-впуск влияние перекладок поршня оказывают несколько меньшее влияние на изменение толщин слоя по головке 25 и юбке 26 поршня.
Как только поршень начинает работать в экстремальном режиме по нагрузке и температуре наступает режим смешанного трения, происходят микроконтакты поверхностей трения на уровне микронеровностей. Появляется «полочка с дребезком» микроконтактов, которая опускается на нулевую линию. Таким образом, базовым критерием является время перехода со смешанного трения на прямой силовой контакт поверхностей трения, который приводит к лавинному процессу схватывания.
На осциллограмме, фиг.5, также показан смешанный контакт на такте расширения и смешанный контакт на такте выпуска. Этот режим может считаться условно критическим и с выходом на приработочный режим, прокрутку двигателя 1, поверхности могут приработаться до уровня жидкостного режима, если не произошло схватывания поверхностей на значительной поверхности трения. Но как только «полочка» на такте газообмена начнет опускаться, то этот режим уже может быть принят как необратимый и критический.
Таким образом, представляется возможным моделирование процессов схватывания от уровня контакта микронеровностей до лавинного процесса схватывания.
Работает заявляемое устройство для оценки режимов трения в сопряжениях цилиндропоршневой и кривошипно-шатунной групп поршневого двигателя по заявляемому способу следующим образом.
Полупроводниковый измеритель 4 работает по принципу частотной модуляции. Изменение емкости датчиков D1, D2 Dn, включенных в контур генератора 21 высокочастотных колебаний, вызывает соответствующее отклонение частоты генератора 21 от номинальной fo. Величина емкости датчиков D1, D2 Dn зависит от толщины слоя диэлектрика, заполняющего пространство между электродом 14, вмонтированным в стенку 12 цилиндра.
Характер частоты генерируемого напряжения определяется параметром, т.е. толщиной масляного слоя в сопряжениях (зазорах).
Промодулированное по частоте напряжение высокочастотных колебаний с генератора 21 поступает на частотный детектор (не показан), а продетектированный сигнал – на усилитель 24 постоянного тока. Регистрация процесса обеспечивается с помощью электронно-лучевого осциллографа 5 и компьютера 7, включенного в выходную цепь усилителя постоянного тока.
Полупроводниковый измеритель 4 толщины масляного слоя снабжен генератором 21 высокочастотных колебаний, частотным детектором, усилителем 24 постоянного тока, индикатором настройки высокочастотных колебаний, магазином компенсационных емкостей и источником питания со стабилизатором напряжения и переключателем 3.
Для удобства настройки полупроводниковый измеритель 4 снабжен стрелочным индикатором, позволяющим настраивать генератор 21 высокочастотных колебаний на частоту fo.
В качестве генератора высокочастотных колебаний используют видоизмененную схему генератора Клаппа, обладающего высокой стабильностью генерируемой частоты.
С выхода генератора высокочастотные колебания поступают на базу транзистора, работающего в режиме эмиттерного повторителя и служащего для согласования выхода генератора с низкоомными каскадами частотного дискриминатора 23. Частотный дискриминатор 23 предназначен для определения фазы модулирующего напряжения и представляет двухканальный полосовой усилитель с расстроенными контурами. Для увеличения крутизны характеристики частотного дискриминатора 23 и избирательности канала каждый усилитель 9 постоянного тока имеет контур в цепи отрицательной обратной связи.
Для уменьшения влияния детектора (не показан) на частотный дискриминатор 23 и увеличения отрицательной обратной связи по постоянному току его каскады выполнены по схеме эмиттерных повторителей. Благодаря глубокой отрицательной обратной связи такой детектор обладает высокой линейностью и стабильностью, большими коэффициентами передачи мощности и напряжения, равными приблизительно единице.
При изменении емкости каждого датчика D1, D2 Dn частота генератора 21 отклоняется в «плюс» или «минус» от fo. Величина выходного напряжения одного из каналов дискриминатора 23 уменьшается, другого – увеличивается, соответственно изменяются и выходные напряжения детектора, а значит разностное напряжение детектора будет отлично от нуля. Полярность его будет зависеть от знака расстройки частоты генератора 21 от fo, амплитуда будет зависить от величины расстройки. Параметры детектора обеспечивают, с одной стороны, надежную фильтрацию несущей частоты генератора высокой частоты, а с другой позволяют отслеживать отклонения частоты генератора 21 от fo с минимально возможной скоростью изменения регистрируемого процесса. В связи с этим характер изменения выпрямленного между точками детектора будет в точности повторять характер процесса.
К выходам детектора подключается дифференциальный усилитель 24 постоянного тока на транзисторах. Каскады дифференциального усилителя 24 выполнены в виде эмиттерных повторителей. В связи с этим усилитель 24 постоянного тока отличается большой выходной мощностью, низким выходным сопротивлением и высокой стабильностью за счет глубокой отрицательной обратной связи в каждом каскаде.
Для устранения асимметрии коэффициентов усиления каждой половины усилителя 24 постоянного тока служит резистор. В связи с тем, что в усилителе 24 постоянного тока отсутствуют переходные конденсаторы, он имеет линейную характеристику частоты в диапазоне от 0 до 500 Гц. Для визуальной настройки усилитель 24 имеет индикатор, подключающийся к выходу усилителя 24 постоянного тока. Резисторы в цепи индикатора служат для ограничения протекающего через него тока. Кроме того, подбором резистора производится совмещение показаний индикатора с максимальной девиацией частоты, в удобном для чтения соотношений.
Источник питания представляет собой полупроводниковый стабилизатор напряжения с защитой от коротких замыканий и перегрузок. Источник питается от однофазной сети переменного тока 220 В ± 10% частотой f 50 Гц.
Определение связи между толщиной масляного слоя и выходного тока электронного (полупроводникового) измерителя 4 производят на специальном тарировочном приспособлении.
В процессе эксперимента было установлено, что режим жидкостного трения в сопряжениях более устойчив при колебаниях толщин масляного слоя в пределах 5-15 мкм. По этому критерию подбирают диаметральные зазоры в сопряжении цилиндропоршневой группе и кривошипно-шатунной группе, тангенциальное усилие поршневых колец 27, профиль и овал поршня. Кроме того, оценивают экстремальные режимы по продолжительности непрерывного контакта в сопряжениях, где режим жидкостного трения не восстанавливается или происходит лавинный процесс схватывания поверхностей трения.
Таким образом, заявляемые технические решения обеспечивают повышение экономичности, снижение шума и токсичности, повышение надежности и долговечности работы поршневого двигателя.
Источники информации
1. Авторское свидетельство СССР 1067390, кл. G01V 15/00, 1982.
2. Патент RU 2037802 C1 6, G01M 15/00, 19.06.95.
Никитин Ю.Н. и др. Способ оптимизации профиля боковой поверхности поршня, положения поршневых колец и минимального зазора между поршнем и цилиндром двигателя в холодном состоянии и устройство для его осуществления.
Формула изобретения
1. Способ оценки режимов трения в сопряжениях цилиндропоршневой и кривошипно-шатунной групп поршневого двигателя, заключающийся в том, что двигатель выводят на заданные режимы и измеряют толщины масляного слоя, отличающийся тем, что в холодном состоянии производят измерение толщины масляного слоя между боковой поверхностью кольца, стенкой цилиндра и в подшипниках коленчатого вала, выводят двигатель на заданные режимы, дискретно и синхронно измеряют толщину масляного слоя между боковой поверхностью цилиндра, поршня и кольца в сечениях между зонами остановки головки поршня в наружной мертвой точке и юбки поршня во внутренней мертвой точке и в подшипниках коленчатого вала по углу поворота коленчатого вала, измеряют температуру головки поршня и шеек коленчатого вала, сравнивают измеренные значения толщины масляного слоя и температуры с эталонными значениями для данного типа двигателя и при их несоответствии производят уточнение положения поршневых колец, подбирают диаметральные зазоры в сопряжении цилиндропоршневой группы и кривошипно-шатунной группы, тангенциальное усилие поршневых колец, профиль и овал поршня, повторяют испытания до получения результатов, соответствующих эталонным значениям, причем нарушение режима жидкостного трения в сопряжениях в переходных процессах оценивают по времени восстановления жидкостного трения в установившемся режиме заданием оптимального диаметрального зазора в сопряжениях, а запас надежности в сопряжениях оценивают по продолжительности контакта поверхностей трения по углу поворота коленчатого вала до фиксации момента лавинного необратимого схватывания поверхностей трения.
2. Устройство для оценки режимов трения в сопряжениях цилиндропоршневой и кривошипно-шатунной групп поршневого двигателя, содержащее измеритель толщины масляного слоя, подключенный к емкостным датчикам измерения толщины масляного слоя, и оно снабжено многопозиционным переключателем, электронно-лучевым осциллографом, причем измеритель толщины масляного слоя выполнен полупроводниковым и снабжен генератором высокочастотных колебаний, частотным дискриминатором, усилителем постоянного тока, индикатором настройки высокочастотных колебаний, магазином компенсационных емкостей и источником питания со стабилизатором напряжения и переключателем, причем вход многопозиционного переключателя связан с датчиками измерения толщины масляного слоя, а его выход – с входом полупроводникового измерителя толщины масляного слоя, отличающееся тем, что оно снабжено устройством связи с двигателем, компьютером и прибором для регистрации температуры головки поршня и шейки коленчатого вала, причем вход электронно-лучевого осциллографа связан через устройство связи с двигателем с компьютером.
3. Устройство по п.2, отличающееся тем, что каждый из емкостных датчиков толщины масляного слоя снабжен керамической втулкой со сферическим поясом, размещенной в стенке цилиндра и шейке коленчатого вала, электродом и токоподводящими проводами, причем электрод выполнен в виде стержня со сферическим поясом и притертый им к керамической втулке.
РИСУНКИ
|
|