|
|
(21), (22) Заявка: 2007127926/02, 16.12.2005
(24) Дата начала отсчета срока действия патента:
16.12.2005
(30) Конвенционный приоритет:
21.12.2004 FR 0453123
(43) Дата публикации заявки: 27.01.2009
(46) Опубликовано: 10.06.2010
(56) Список документов, цитированных в отчете о поиске:
FR 2351306 A1, 09.12.1977. EP 0504013 A1, 16.09.1992. FR 2759619 A1, 21.08.1998. SU 1222549 A, 07.04.1986.
(85) Дата перевода заявки PCT на национальную фазу:
23.07.2007
(86) Заявка PCT:
FR 2005/051096 20051216
(87) Публикация PCT:
WO 2006/090036 20060831
Адрес для переписки:
103735, Москва, ул. Ильинка, 5/2, ООО “Союзпатент”, пат.пов. О.Ф.Ивановой
|
(72) Автор(ы):
ЛЯДЭ Ксавье (FR), АЛЯНОР Жан-Пьер (FR), БОЛЬКАТО Патрик (FR)
(73) Патентообладатель(и):
КОМПАНИ ЖЕНЕРАЛЬ ДЕ МАТЬЕР НЮКЛЕЭР (FR)
|
(54) МЕХАНИЗИРОВАННОЕ УСТРОЙСТВО МАНИПУЛИРОВАНИЯ ДЛЯ ЗАЩИТНОЙ КАМЕРЫ С ПЕРЧАТКАМИ И ЗАЩИТНАЯ КАМЕРА С ПЕРЧАТКАМИ, ОБОРУДОВАННАЯ ТАКИМ УСТРОЙСТВОМ
(57) Реферат:
Изобретение относится к защитным камерам с перчатками, представляющими собой герметичный отсек, а также к механизированным устройствам манипулирования с большим сроком службы и высокой надежностью, предназначенным для работы в этих защитных камерах, и может применяться в любой отрасли промышленности, где используются такие защитные камеры, в частности в фармацевтике, химической промышленности, косметической промышленности, агропищевой промышленности, а также ядерной промышленности, например, для манипулирования ядерными порошками. Механизированное устройство (1) манипулирования для защитной камеры (4) с перчатками содержит ведомую деталь (8), предназначенную для приведения в действие ведущей деталью (10). Ведомая деталь содержит первичные средства (12) крепления, выполненные с возможностью обеспечения установки этой ведомой детали внутри защитной камеры на выполненном в ней шлюзовом цилиндре (6). Ведущая деталь содержит вторичные средства (32) крепления, выполненные с возможностью обеспечения установки этой ведущей детали на этом же шлюзовом цилиндре, но снаружи защитной камеры. 3 н. и 22 з.п. ф-лы, 2 ил.
Область техники
Настоящее изобретение в целом относится к защитным камерам с перчатками, далее в описании называемыми просто защитными камерами и представляющими собой герметичный отсек, а также к механизированным устройствам манипулирования, предназначенным для работы в этих защитных камерах.
Настоящее изобретение может применяться в любой отрасли промышленности, где используются такие защитные камеры, в частности в фармацевтике, химической промышленности, косметической промышленности, агропищевой промышленности и т.д.
Специальной, но не ограничивающей областью применения настоящего изобретения является ядерная промышленность, например применение для манипулирования ядерными порошками, в частности для изготовления ядерного топлива, такого как ядерное топливо МОХ, или, например, для применения при очистке или разгрузке защитных камер.
Настоящее изобретение относится также к способу соединения механизированного устройства манипулирования с защитной камерой, содержащей, по меньшей мере, один шлюзовой цилиндр, при этом механизированными устройствами манипулирования являются, например, устройства типа пылесоса, дрели, пилы, шлифовальной машины, дисковой пилы, перфоратора и т.д.
Предшествующий уровень техники
Защитные камеры, представляющие собой герметичные отсеки, широко известны в области производства ядерного топлива, в частности в рамках изготовления таблеток топлива МОХ.
Действительно, эти таблетки выполняют в герметичном отсеке при соединении оксида плутония и оксида урана путем прессования под очень высоким давлением, при этом после операции прессования осуществляют операцию сухого шлифования.
Эта последняя операция неизбежно приводит к засорению герметичного отсека некоторым количеством остатков порошков. Поэтому для поддержания качества получаемой продукции защитную камеру обычно чистят между циклами изготовления таблеток с разным содержанием, и эти фазы очистки называют также «межцикловой кампанией».
Для осуществления очистки защитную камеру оборудуют одним или несколькими пылесосами, устанавливаемыми, закрепляемыми и полностью входящими внутрь защитной камеры, вследствие чего нарушается целостность этой камеры, требуется относительно длительное время для монтажа, а также существенно загромождается внутренний объем этой защитной камеры.
Кроме того, отмечается, что пылесосы и, в частности, их двигатели отличаются небольшим сроком службы и низкой надежностью из-за наличия абразивной среды, находящейся внутри герметичного отсека и создаваемой за счет присутствия порошков ядерного топлива в больших количествах, при этом срок службы и надежность ухудшаются также из-за повышенной температуры и наличия атмосферы азота внутри защитной камеры.
Действительно, повышенная температура, порядка 40-50°С, приводит к быстрому перегреву двигателя пылесоса, а присутствие абразивных порошков неизбежно приводит к коротким замыканиям ротора этого двигателя всего после нескольких часов работы и даже после более короткого времени.
Следовательно, необходимо часто менять пылесосы, что приводит к скапливанию большого количества отходов, к удлинению периода работы для операторов, связанной, разумеется, с опасностью их облучения.
Кроме того, другим недостатком, связанным с такой компоновкой известных технических решений, является то, что пылесосы, установленные внутри защитной камеры, не позволяют осуществлять оптимальное отсасывание в зависимости от локализации предназначенных для всасывания порошков, если только не пользоваться всасывающим шлангом соответствующей длины. В этом последнем случае значительная длина всасывающего шланга существенно увеличивает объем отходов, а также представляет собой недостаток с учетом занимаемого пространства и затруднения манипулирования внутри защитной камеры.
Отмечается, что такая оптимизация отсасывания сказывается также во время осуществления операций по обеззараживанию и разгрузке защитных камер, при которых приходится непосредственно отсасывать либо пыль (в том числе загрязняющие вещества), либо обеззараживающие вещества, такие как обеззараживающий органоминеральный гель, описанный в документе FR-A-2746328.
Наконец, отмечается, что идентичные или аналогичные и, возможно, другие недостатки возникают, когда речь идет об оборудовании защитной камеры другим механизированным устройством манипулирования, кроме пылесоса, таким, например, как дрель, пила, шлифовальная машинка, дисковая пила или перфоратор.
С другой стороны, по меньшей мере, деталь вышеуказанных недостатков проявляется в защитных камерах, оборудованных такими механизированными устройствами манипулирования и предназначенных для работы в других областях, таких как фармацевтическая промышленность, косметическая промышленность или агропищевая промышленность.
Сущность изобретения
Задачей настоящего изобретения является создание механизированного устройства манипулирования для защитной камеры с перчатками, а также защитной камеры с перчатками, содержащей, по меньшей мере, один шлюзовой цилиндр и оборудованной таким устройством, причем это устройство и эта защитная камера позволяют, по меньшей мере, детально устранить вышеуказанные недостатки, относящиеся к известным техническим решениям.
Кроме того, задачей настоящего изобретения является разработка способа соединения такого механизированного устройства манипулирования с защитной камерой.
В этой связи объектом настоящего изобретения является механизированное устройство манипулирования для защитной камеры с перчатками, содержащее ведомую деталь, предназначенную для приведения в действие ведущей деталью. В соответствии с изобретением ведомая деталь содержит первичные средства крепления, выполненные с возможностью обеспечения установки этой ведомой детали внутри защитной камеры на ее шлюзовом цилиндре, а ведущая деталь содержит вторичные средства крепления, выполненные с возможностью обеспечения установки этой ведущей детали на этом же шлюзовом цилиндре снаружи защитной камеры.
Кроме того, объектом настоящего изобретения является также защитная камера с перчатками, содержащая, по меньшей мере, один шлюзовой цилиндр, выполненный с возможностью размещения в нем оборудования, при этом защитная камера дополнительно содержит механизированное устройство манипулирования, содержащее ведомую деталь, выполненную с возможностью приведения в действие ведущей деталью и предназначенную для работы внутри этой защитной камеры. В соответствии с изобретением механизированное устройство манипулирования, соединенное со шлюзовым цилиндром защитной камеры, является вышеописанным устройством, являющимся также объектом настоящего изобретения.
Таким образом, новизна изобретения состоит в том, что оно предусматривает установку механизированного устройства манипулирования непосредственно на шлюзовом цилиндре защитной камеры, при этом не требуется вносить никаких конструктивных изменений в рассматриваемый шлюзовой цилиндр или в какой-либо другой компонент защитной камеры. Действительно, первичные и вторичные средства крепления, обеспечивающие соответственно установку ведомой детали и ведущей детали на шлюзовом цилиндре, специально выполнены с возможностью непосредственного взаимодействия с соответствующими средствами, предусмотренными на этом шлюзовом цилиндре, с известной целью обеспечения соединения других классических элементов или оборудования, таких как внутренняя защитная заглушка или наружное предохранительное кольцо.
Поскольку целостность защитной камеры при установке механизированного устройства манипулирования не нарушается, время и сложность установки этого устройства предпочтительно уменьшаются.
Кроме того, необходимо отметить, что ведущая деталь устройства больше не находится внутри защитной камеры, а полностью расположена снаружи этой камеры, благодаря чему на нее не действуют внутренние неблагоприятные условия, такие как высокая температура, атмосфера азота или абразивная среда, связанная с присутствием внутри больших количеств порошков.
Естественно, что такой отличительный признак способствует существенному увеличению срока службы и повышению надежности ведущей детали, а также всего механизированного устройства манипулирования в целом. Кроме того, такое усовершенствование способствует также уменьшению объема отходов, значительному сокращению времени работы, связанной со сменой механизированных устройств, и, следовательно, к существенному снижению дозы облучения, получаемой операторами.
Кроме того, поскольку ведущая деталь больше не находится внутри герметичного отсека, ее габариты и ее охлаждение больше не создают больших проблем, поэтому можно вполне выполнять эту ведущую деталь более объемной, чем раньше, для повышения ее производительности. Обладая гораздо большей мощностью, если речь идет о пылесосе, используемом в качестве механизированного устройства манипулирования, оно позволяет намного сократить продолжительность «межцикловой кампании», во время которой происходит очистка защитной камеры, что также способствует уменьшению дозы облучения операторов.
Как хорошо известно специалистам, классические защитные камеры, как правило, оборудованы несколькими идентичными или аналогичными шлюзовыми цилиндрами, благодаря чему механизированное устройство манипулирования можно поочередно устанавливать на каждом из этих нескольких шлюзовых цилиндров.
Так, если механизированное устройство манипулирования является пылесосом, то можно легко осуществить оптимизированное отсасывание порошков, не прибегая к использованию шланга большой длины, а просто выбирая для установки пылесоса шлюзовой цилиндр в зависимости от местонахождения скопления порошков внутри защитной камеры.
Кроме того, поскольку монтаж/демонтаж ведущей и ведомой деталей являются легкими и не занимают много времени, пылесос можно легко и многократно перемещать от одного шлюзового цилиндра к другому во время одной и той же «межцикловой кампании» с целью оптимизации отсасывания в зависимости от локализации порошков.
Предпочтительно механизированное устройство манипулирования выполняют таким образом, что первичные средства крепления содержат винты, предназначенные для взаимодействия с резьбовыми отверстиями, выполненными на внутреннем опорном фланце шлюзового цилиндра, а вторичные средства крепления содержат захваты, оборудованные выступами, предназначенными для взаимодействия с рампами, выполненными на шлюзовом цилиндре, обеспечивая соединение типа байонетного замка.
Иначе говоря, ведомая деталь крепится в резьбовых отверстиях, изначально выполненных на внутреннем опорном фланце шлюзового цилиндра, причем эти отверстия на самом деле были предусмотрены с самого начала, в основном, для установки внутренней защитной заглушки, предназначенной для того, чтобы мягкое оборудование, находящееся в рассматриваемом цилиндре, такое как перчатка, не могло быть затянуто внутрь защитной камеры из-за разрежения в этой камере. Внутренняя защитная заглушка, называемая также «съемной заглушкой», которую не устанавливают, когда механизированное устройство манипулирования подсоединено к шлюзовому цилиндру, обычно шарнирно соединена с шарниром, завинчиваемым в первую группу вышеупомянутых резьбовых отверстий, и может стопориться посредством запорной защелки, которую завинчивают во вторую группу вышеупомянутых резьбовых отверстий, при этом отверстия первой и второй групп выполнены, как правило, диаметрально противоположными на внутреннем опорном фланце.
В частности, предпочтительно предусматривают, чтобы первичные средства крепления дополнительно содержали два кулачка, предназначенные для установки на внутреннем опорном фланце шлюзового цилиндра посредством винтов и вышеупомянутых резьбовых отверстий, а также винтов-барашков, предназначенных для обеспечения соединения картера ведомой детали с кулачками.
Что касается ведущей детали, то вторичные средства крепления закреплены на рампах, изначально выполненных на шлюзовом цилиндре, причем эти рампы действительно выполнены с самого начала, в основном, для обеспечения установки наружного предохранительного кольца, предназначенного для удержания от отрыва приспособления, находящегося в шлюзовом цилиндре, или для соединения эжекционного ствола с рассматриваемым цилиндром. В каждом из этих двух случаев спиралевидные рампы с упорами-ограничителями поворота позволяют обеспечить соединение типа байонетного замка между шлюзовым цилиндром и соединяемым с ним элементом, причем эти соединения, разумеется, не используются, когда на рассматриваемом шлюзовом цилиндре устанавливают ведущую деталь.
С учетом всего вышеизложенного можно отметить, что предложенное механизированное устройство манипулирования вполне подходит для соединения со шлюзовыми цилиндрами типа «LA CALHENE» (зарегистрированный товарный знак), пример выполнения которых описан, в частности, в документе FR-A-2652143.
Шлюзовые цилиндры действительно обычно содержат спиралевидные рампы для осуществления байонетных соединений, а также резьбовые отверстия типа вышеупомянутых и поэтому не требуют внесения каких-либо геометрических изменений для установки механизированного устройства манипулирования в соответствии с настоящим изобретением.
Предпочтительно устройство работает от магнитного привода. В связи с этим для ведущей детали можно предусмотреть ведущий диск, оборудованный постоянными магнитами, при этом ведомая деталь содержит ведомый диск, также оборудованный постоянными магнитами, при этом магниты предпочтительно расположены на соответствующих дисках радиально, то есть в виде «венца».
Таким образом, во время работы диски, расположенные друг против друга и разделенные оборудованием, находящимся в шлюзовом цилиндре, позволяют обеспечить удовлетворительный бесконтактный привод, не ухудшая при этом существующей герметичности и не требуя изменения первоначальной геометрии защитной камеры. Кроме того, механизированное устройство манипулирования, установленное на шлюзовом цилиндре, гарантирует сохранение первоначальных условий безопасности и защиты.
Как было указано выше, устройство может быть пылесосом, и в этом случае ведомая деталь является всасывающей спиралью, оборудованной трубчатой муфтой для соединения с всасывающим шлангом.
Таким образом, после соединения механизированного устройства манипулирования с защитной камерой ведомая и ведущая детали действительно оказываются разделенными оборудованием, установленным на шлюзовом цилиндре, и таким оборудованием предпочтительно является иллюминатор или сплошная заглушка.
Предпочтительно защитная камера содержит несколько шлюзовых цилиндров, при этом с каждым поочередно можно соединять механизированное устройство манипулирования. Как очевидно из всего вышеизложенного, в случае, если устройством является пылесос, возможность его установки поочередно на разные шлюзовые цилиндры позволяет правильно очищать весь объем герметичного пространства, ограниченного защитной камерой, и, следовательно, существенно оптимизировать отсасывание порошков во время «межцикловой кампании». В этой связи следует уточнить, что можно, разумеется, предусмотреть одновременное соединение нескольких механизированных устройств манипулирования на разных шлюзовых цилиндрах, не выходя при этом за рамки настоящего изобретения.
Защитная камера, которая предназначена, например, для работы в условиях вакуума, находит свое частное применение в области изготовления ядерного топлива, однако она может применяться и в других отраслях промышленности, например в фармацевтической промышленности, химической промышленности, в производстве косметических средств, в агропищевой промышленности и т.д.
Точно так же, хотя пылесос является наиболее предпочтительным вариантом механизированного устройства манипулирования, оно может быть также дрелью, пилой, шлифовальной машинкой, дисковой пилой, перфоратором или любым другим механизированным устройством, которое можно использовать внутри защитной камеры.
Наконец, объектом настоящего изобретения является также способ соединения механизированного устройства манипулирования с защитной камерой с перчатками, содержащей, по меньшей мере, один шлюзовой цилиндр, выполненный с возможностью размещения в нем определенного оборудования. В соответствии с изобретением способ содержит следующие этапы:
– введение ведомой детали механизированного устройства манипулирования внутрь защитной камеры;
– установка ведомой детали на шлюзовом цилиндре защитной камеры и
– установка ведущей детали на шлюзовом цилиндре снаружи защитной камеры.
Другие преимущества и отличительные признаки настоящего изобретения будут более очевидны из нижеследующего описания, представленного в качестве не ограничивающего примера выполнения.
Краткое описание чертежей
Это описание дается со ссылками на прилагаемые чертежи, на которых:
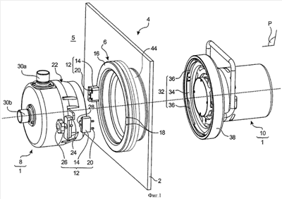
фиг.1 – вид в перспективе механизированного устройства манипулирования согласно первому предпочтительному варианту выполнения настоящего изобретения перед его установкой на защитной камере, показан на фигуре только частично;
фиг.2 – вид в разрезе по плоскости Р на фиг.1 после соединения механизированного устройства манипулирования с защитной камерой.
Подробное описание предпочтительных вариантов выполнения
Обратимся сначала к фиг.1, на которой показано механизированное устройство 1 манипулирования в предпочтительном варианте выполнения настоящего изобретения и на которой также показан элемент стенки 2 защитной камеры 4, также являющейся объектом настоящего изобретения и выполненной с возможностью работы в условиях вакуума.
Элемент стенки 2 защитной камеры 4, ограничивающей герметичный отсек 5, содержит шлюзовой цилиндр 6 типа LA CALHENE (зарегистрированный товарный знак), выполненный с возможностью размещения в нем известного оборудования, такого как перчатка, иллюминатор, мешок, сплошная заглушка и т.д. Разумеется, что, хотя на фиг. 1 показан только один шлюзовой цилиндр 6, понятно, что в действительности защитная камера 4 содержит несколько идентичных или аналогичных шлюзовых цилиндров, число которых зависит от размера этой защитной камеры 4. Кроме того, защитная камера 4 может также содержать любое другое известное специалистам оборудование, такое как один или несколько шлюзов.
В этом предпочтительном варианте выполнения, в котором защитная камера 4 предназначена для изготовления ядерного топлива и в котором механизированное устройство 1 манипулирования является пылесосом, это устройство выполнено в виде двух отдельных деталей 8, 10 с бесконтактным приводом и предпочтительно с магнитным приводом.
Действительно, пылесос содержит ведомую деталь 8 или всасывающую спираль, предназначенную для установки в герметичном пространстве отсека 5 на шлюзовом цилиндре 6, а также ведущую деталь 10, предназначенную для установки на этом же цилиндре 6, но снаружи защитной камеры.
Для этого ведомая деталь 8 содержит первичные средства 12, прежде всего состоящие из двух кулачков 14 (на фиг.1 показан только один кулачок в закрепленном положении), каждый из которых предназначен для соединения посредством завинчивания на шлюзовом цилиндре 6 и, в частности, на внутреннем опорном фланце 16 этого цилиндра, причем этот фланец 16 действительно герметично опирается на внутреннюю поверхность стенки 2, предпочтительно выполненной из Лексана (зарегистрированный товарный знак).
Опорный фланец 16 изначально оборудован четырьмя резьбовыми отверстиями 18, распределенными в виде двух групп по два отверстия, расположенных диаметрально противоположно на этом фланце 16, и оба кулачка 14 можно легко установить на этом фланце, каждый при помощи двух винтов 20, предусмотренных для этой цели и входящих в состав первичных средств 12 соединения.
Картер 22 ведомой детали 8 содержит две проушины 24, также с диаметрально противоположным расположением (на фигуре с учетом перспективы видна только одна проушина), при этом каждая проушина 24 выполнена с возможностью установки в положение плоской опоры на верхний участок и на передний участок соответствующего кулачка 14 для обеспечения хорошего позиционирования этой ведомой детали относительно шлюзового цилиндра 6.
Для неподвижного соединения этих проушин 24 с кулачками 14 первичные средства 12 крепления дополнительно содержат два несъемных винта-барашка 26, проходящих через проушину 24 и предназначенных для взаимодействия с резьбовым отверстием 28, выполненным на соответствующем кулачке 14.
По поводу той же ведомой детали 8 следует отметить, что она предпочтительно содержит две трубчатые муфты 30а, 30b, которые соединяют, например, завинчиванием на картере 22 и которые соответственно предназначены для нагнетания и всасывания.
В зависимости от выбранного профиля внутри защитной камеры 4 с муфтой 30b соединяют всасывающий шланг (не показан) для того, чтобы во время «межцикловых кампаний» проводить очистку этой защитной камеры 4 от порошков, содержащихся в герметичном отсеке 5. Для этого всасывающую спираль ведомой детали 8 предпочтительно соединяют на выходе с камерой-отстойником циклонного типа или с любым фильтром для задержания пыли и других частиц.
Кроме того, ведущая деталь 10 пылесоса 1 содержит вторичные средства 32 крепления, в основном оборудованные захватом 34, содержащим четыре выступа 36, предназначенные для взаимодействия со спиралевидными рампами типа байонетного замка с упорами-ограничителями поворота (на фиг. 1 не видны, а на фиг. 2 обозначены позицией 47), причем эти рампы, в основном выполненные вокруг одной и той же окружности, предпочтительно получены путем механической обработки конца шлюзового цилиндра 6. Разумеется, что вышеуказанные выступы и рампы могут быть выполнены в количестве, меньшем или большем четырех.
Таким образом, четыре спиралевидные рампы, а также четыре выступа 36, которые расположены симметрично и каждый из которых имеет по существу форму кольцевого участка, позволяют обеспечить крепления байонетного типа между ведущей деталью 10 и шлюзовым цилиндром 6 путем его простого поворота вручную точно так же, как проводится хорошо известное специалистам крепление наружного предохранительного кольца на этом же цилиндре 6.
Кроме того, ведущая деталь 10 содержит концевой участок 38 в виде кольца, который охватывает наружную поверхность наружного цилиндрического участка 44 шлюзового цилиндра 6 для обеспечения хорошего позиционирования этой ведущей детали относительно шлюзового цилиндра 6. Кроме того, концевой участок 38 в виде кольца расположен коаксиально с захватом 34, вокруг и на расстоянии от этого захвата, как показано на фиг.2, описание которой следует ниже. Кроме того, кольцевое пространство, находящееся между концевым участком 38 и захватом 34, предназначено для захождения в него наружного кольцевого конца шлюзового цилиндра 6.
На фиг. 2 показан вид в разрезе по плоскости Р фиг. 1, причем эта горизонтальная плоскость Р диаметрально проходит через пылесос, разделяя два кулачка 14, и этот пылесос показан в компоновке с защитной камерой 4.
Таким образом, когда защитная камера 4 оборудована пылесосом 1, прежде всего необходимо иметь в виду, что ведомая 8 и ведущая 10 детали отделены друг от друга оборудованием 42, находящимся в рассматриваемом шлюзовом цилиндре 6, и этим оборудованием является иллюминатор или сплошная заглушка.
Оборудование 42 удерживается в цилиндре известным специалистам образом, а именно при помощи упругой прокладки 43, обеспечивающей двойную функцию: статического уплотнения в рабочем положении и динамического уплотнения в случае первоначальной установки при помощи эжекционного ствола, а также при помощи фланца 45, прижимающегося к пазу, выполненному внутри цилиндра 6.
С другой стороны, следует напомнить, что удержание шлюзового цилиндра 6 из нержавеющей стали на стенке 2 защитной камеры 4 осуществляют при помощи внутреннего опорного фланца 16, а также при помощи гайки 46, завинчиваемой снаружи отсека 5 и обеспечивающей затягивание тороидальной прокладки 48, установленной в кольцевом пазу, выполненном в этом внутреннем опорном фланце 16.
Для осуществления бесконтактного привода ведомой детали 8 при помощи ведущей детали 10 используют природный магнетизм, а именно постоянные магниты.
Таким образом, ведущая деталь 10 содержит ведущий диск 50, установленный перпендикулярно к оси 52 вращения, а также к выходному валу 56 двигателя 54, при этом диск 50 оборудован постоянными магнитами 58, расположенными радиально, то есть в виде венца. В не ограничительном примере выполнения используют четыре постоянных магнита 58, расположенные симметрично на ведущем диске 50.
Точно так же, ведомая деталь 8 содержит ведомый диск 60, установленный перпендикулярно к оси 52 вращения и к выходному валу 63 всасывающей спирали, причем этот диск 60 тоже оборудован постоянными магнитами 64, расположенными радиально. В данном случае число постоянных магнитов 64 тоже равно четырем, и они расположены симметрично на ведомом диске 60. Разумеется, число магнитов 58, 64 может быть больше или меньше четырех, оставаясь при этом в рамках изобретения.
Следовательно, можно заметить, что ведущий диск 50 расположен напротив наружной поверхности иллюминатора в виде оборудования 42, тогда как ведомый диск 60 расположен напротив внутренней поверхности этого иллюминатора, то есть оба диска 50, 60 расположены друг против друга и параллельны между собой.
Разумеется, когда пылесос установлен в компоновке, показанной на фиг.2, расстояние, разделяющее оба диска 50, 60, является таким, что позволяет передавать мощность через стенку иллюминатора 42 при помощи магнитного потока.
В качестве примера можно указать, что ведомый диск 60 может быть защищен при помощи любых средств, чтобы позволять оператору легко проводить очистку.
Кроме того, ведущая деталь 10 пылесоса оборудована электронной системой, связанной с двигателем 54. Эта система позволяет предохранять двигатель 54 от любых электрических повреждений, но в первую очередь обеспечивает его постепенный запуск. В этом случае переменный потенциометр позволяет регулировать скорость вращения двигателя 54 и, таким образом, расход и скорость газового потока, создаваемого всасывающей спиралью ведомой детали 8. Эта характеристика предпочтительно позволяет производить гранулометрическую селекцию всасываемого материала и отсасывать по выбору мелкую пыль, крошку и частицы более крупного размера.
Для осуществления соединения механизированного устройства 1 манипулирования применяют способ, согласно предпочтительному варианту осуществления настоящего изобретения, в котором, прежде всего, выбирают шлюзовой цилиндр 6 для установки этого устройства 1 из нескольких цилиндров, расположенных в защитной камере 4, при этом выбор производят, например, в зависимости от локализации предназначенных для отсасывания порошков.
После этого в шлюзовой цилиндр 6, удерживаемый эжекционным стволом, помещают оборудование 42 типа иллюминатора или сплошной заглушки, причем эту операцию, разумеется, осуществляют, если это оборудование до этого уже не находилось в этом месте.
Далее осуществляют введение ведомой детали 8 внутрь защитной камеры 4 при помощи известных специалистам средств, таких как шлюз.
Затем кулачки 14 завинчивают на резьбовых отверстиях 18 внутреннего опорного фланца 16 таким образом, чтобы крепежные винты 20 не выступали из этих кулачков 14, которые после этого могут постоянно оставаться на шлюзовом цилиндре 6.
После установки кулачков 14 достаточно правильно позиционировать обе проушины 24 картера 22 на этих кулачках 14, затем затянуть винты-барашки 26 в резьбовых отверстиях 28 кулачков 14. Таким образом, затягивание винтов-барашков 26, проходящих через проушины 24, обеспечивает жесткое механическое соединение ведомой детали 8 на шлюзовом цилиндре 6.
Естественно, что все эти операции, связанные с установкой ведомой детали 8, осуществляются вручную оператором, находящимся снаружи защитной камеры 4 и использующим, например, одну или несколько перчаток, которыми оборудованы шлюзовые цилиндры этой же защитной камеры 4.
Для осуществления операции установки ведущей детали 10 необходимо сначала убедиться, что наружное предохранительное кольцо, связанное с оборудованием 42, снято. В этом случае спиралевидные рампы 47 шлюзового цилиндра 6 свободны и, следовательно, позволяют закрепить захват 34 ведущей детали 10 путем ее простого поворота, предпочтительно производимого вручную оператором, находящимся снаружи защитной камеры.
Наконец, необходимо отметить, что порядок монтажа между ведомой деталью 8 и ведущей деталью 10 можно изменить на обратный по сравнению с вышеизложенным, не выходя за рамки настоящего изобретения.
Разумеется, что специалист может вносить различные изменения в описанное выше механизированное устройство 1 манипулирования, в защитную камеру 4, а также в способ соединения, представленные исключительно в качестве не ограничивающих примеров.
Формула изобретения
1. Механизированное устройство (1) манипулирования для защитной камеры с перчатками, содержащее ведомую деталь (8), предназначенную для приведения в действие ведущей деталью (10), отличающееся тем, что указанная ведомая деталь (8) содержит первичные средства (12) крепления, выполненные с возможностью обеспечения установки этой ведомой детали (8) внутри указанной защитной камеры (4) на выполненном в ней шлюзовом цилиндре (6), и тем, что указанная ведущая деталь (10) содержит вторичные средства (32) крепления, выполненные с возможностью обеспечения установки этой ведущей детали (10) на указанном шлюзовом цилиндре (6) снаружи указанной защитной камеры (4).
2. Механизированное устройство манипулирования по п.1, отличающееся тем, что указанные первичные средства (12) крепления содержат винты (20), предназначенные для взаимодействия с резьбовыми отверстиями (18), выполненными на внутреннем опорном фланце (16) указанного шлюзового цилиндра (6), и тем, что указанные вторичные средства (32) крепления содержат захват (34), оборудованный выступами (36), предназначенными для взаимодействия с рампами (47), выполненными на указанном шлюзовом цилиндре (6), обеспечивая крепление типа байонетного замка.
3. Механизированное устройство манипулирования по п.2, отличающееся тем, что указанные первичные средства (12) крепления дополнительно содержат два кулачка (14), предназначенных для установки на указанном внутреннем опорном фланце (16) шлюзового цилиндра (6) при помощи указанных винтов (20), а также винты-барашки (26), предназначенные для обеспечения соединения картера (22) указанной ведомой детали (8) с указанными кулачками (14).
4. Механизированное устройство манипулирования по п.1, отличающееся тем, что оно приводится в действие от магнитного привода.
5. Механизированное устройство манипулирования по п.3, отличающееся тем, что оно приводится в действие от магнитного привода.
6. Механизированное устройство манипулирования по п.1, отличающееся тем, что указанная ведущая деталь (10) содержит ведущий диск (50), оборудованный постоянными магнитами (58), и тем, что указанная ведомая деталь (8) содержит ведомый диск (60), также оборудованный постоянными магнитами (64).
7. Механизированное устройство манипулирования по п.3, отличающееся тем, что указанная ведущая деталь (10) содержит ведущий диск (50), оборудованный постоянными магнитами (58), и тем, что указанная ведомая деталь (8) содержит ведомый диск (60), также оборудованный постоянными магнитами (64).
8. Механизированное устройство манипулирования по п.5, отличающееся тем, что указанная ведущая деталь (10) содержит ведущий диск (50), оборудованный постоянными магнитами (58), и тем, что указанная ведомая деталь (8) содержит ведомый диск (60), также оборудованный постоянными магнитами (64).
9. Механизированное устройство манипулирования по любому из предыдущих пп.1-8, отличающееся тем, что оно представляет собой пылесос.
10. Механизированное устройство манипулирования по п.9, отличающееся тем, что указанная ведомая деталь (8) является всасывающей спиралью, оборудованной трубчатой муфтой (30b) для соединения с всасывающим шлангом.
11. Защитная камера с перчатками, содержащая, по меньшей мере, один шлюзовой цилиндр (6), выполненный с возможностью размещения в нем оборудования (42), при этом указанная защитная камера (4) дополнительно содержит механизированное устройство (1) манипулирования, содержащее ведомую деталь (8), выполненную с возможностью приведения в действие ведущей деталью (10) и предназначенную для работы внутри указанной защитной камеры (4), отличающаяся тем, что оно содержит указанное механизированное устройство (1) манипулирования, выполненное по любому из предыдущих пунктов и соединенное со шлюзовым цилиндром (6) указанной защитной камеры (4).
12. Защитная камера по п.11, отличающаяся тем, что указанная ведомая деталь (8) и указанная ведущая деталь (10) отделены друг от друга оборудованием (42), установленным на указанном шлюзовом цилиндре (6).
13. Защитная камера по п.12, отличающаяся тем, что указанным оборудованием (42) является иллюминатор или сплошная заглушка.
14. Защитная камера по п.11, отличающаяся тем, что указанные первичные средства (12) крепления ведомой детали (8) взаимодействуют с резьбовыми отверстиями (18), выполненными на внутреннем опорном фланце (16) указанного шлюзового цилиндра (6), и тем, что указанные вторичные средства (32) крепления взаимодействуют с рампами (47), выполненными на указанном шлюзовом цилиндре (6) для получения крепления типа байонетного замка.
15. Защитная камера по п.13, отличающаяся тем, что указанные первичные средства (12) крепления ведомой детали (8) взаимодействуют с резьбовыми отверстиями (18), выполненными на внутреннем опорном фланце (16) указанного шлюзового цилиндра (6), и тем, что указанные вторичные средства (32) крепления взаимодействуют с рампами (47), выполненными на указанном шлюзовом цилиндре (6) для получения крепления типа байонетного замка.
16. Защитная камера по п.11, отличающаяся тем, что содержит несколько шлюзовых цилиндров (6), при этом каждый из них приспособлен для поочередного соединения с указанным механизированным устройством (1) манипулирования.
17. Защитная камера по п.15, отличающаяся тем, что содержит несколько шлюзовых цилиндров (6), при этом каждый из них приспособлен для поочередного соединения с указанным механизированным устройством (1) манипулирования.
18. Защитная камера по п.11, отличающаяся тем, что указанное механизированное устройство (1) манипулирования является пылесосом.
19. Защитная камера по п.17, отличающаяся тем, что указанное механизированное устройство (1) манипулирования является пылесосом.
20. Защитная камера по любому из пп.11-19, отличающаяся тем, что предназначена для использования в ядерной промышленности.
21. Защитная камера по любому из пп.11-19, отличающаяся тем, что предназначена для изготовления ядерного топлива.
22. Защитная камера по п.20, отличающаяся тем, что предназначена для изготовления ядерного топлива.
23. Защитная камера по любому из пп.11-19, отличающаяся тем, что предназначена для работы в условиях вакуума.
24. Защитная камера по п.22, отличающаяся тем, что предназначена для работы в условиях вакуума.
25. Способ соединения механизированного устройства (1) манипулирования по любому из пп.1-7 с защитной камерой (4) с перчатками, содержащей, по меньшей мере, один шлюзовой цилиндр (6), выполненный с возможностью размещения в нем оборудования (42), включающий следующие этапы: введение указанной ведомой детали (8) механизированного устройства (1) манипулирования внутрь указанной защитной камеры (4), установку указанной ведомой детали (8) на шлюзовом цилиндре (6) указанной защитной камеры (4) и установку указанной ведущей детали (10) на указанном шлюзовом цилиндре (6) снаружи указанной защитной камеры (4).
РИСУНКИ
|
|