|
|
(21), (22) Заявка: 2006104816/28, 16.02.2006
(24) Дата начала отсчета срока действия патента:
16.02.2006
(30) Конвенционный приоритет:
17.02.2005 DE 102005007346.8
(43) Дата публикации заявки: 20.09.2007
(46) Опубликовано: 27.05.2010
(56) Список документов, цитированных в отчете о поиске:
US 6346779 B1, 12.02.2002. US 2002180380 A1, 05.12.2002. US 2004183463 A1, 23.09.2004. RU 2237313 С2, 27.09.2004.
Адрес для переписки:
129090, Москва, ул. Б.Спасская, 25, стр.3, ООО “Юридическая фирма Городисский и Партнеры”, пат.пов. Ю.Д.Кузнецову, рег. 595
|
(72) Автор(ы):
РУДОЛЬФ Бернд (DE)
(73) Патентообладатель(и):
ПАТЕНТ-ТРОЙХАНД-ГЕЗЕЛЛЬШАФТ ФЮР ЭЛЕКТРИШЕ ГЛЮЛАМПЕН МБХ (DE)
|
(54) УСТРОЙСТВО И СПОСОБ ДЛЯ ЭКСПЛУАТАЦИИ ГАЗОРАЗРЯДНЫХ ЛАМП
(57) Реферат:
Изобретение относится к эксплуатации газоразрядных ламп низкого давления. Устройство состоит из полумостовой схемы, которая содержит верхний и нижний электронные ключи, которые включены последовательно, содержат каждый управляющий вывод и образуют в своей точке соединения среднюю точку, к которой подключена цепь нагрузки. Цепь нагрузки содержит реактивный контур с резонансной частотой, к которому подключается лампа, цепь нагрузки имеет такие параметры, что в нормальном режиме для подключенной лампы после открытия одного электронного ключа напряжение на соответственно другом электронном ключе после времени перезаряда становится равным нулю. Устройство содержит схему обратной связи, которая связывает величину обратной связи из цепи нагрузки с управляющими зажимами электронных ключей так, что они включаются попеременно. Устройство содержит блок останова, который связан с управляющими зажимами электронных ключей и имеет вход, к которому приложен сигнал останова, причем блок останова препятствует включению электронных ключей до тех пор, пока сигнал останова имеет состояние отключения. Устройство содержит таймер, который связан с входом блока останова и выдает сигнал останова, который может принимать состояние включения и состояние выключения, устройство содержит триггерный блок, который выдает триггерный сигнал на таймер соответственно после истечения времени перезаряда, но не позже момента, когда ток нагрузки становится равным нулю, таймер включает сигнал останова в состояние включения в случае, если он принимает триггерный сигнал и сохраняет состояние включения на длительность времени включения. Технический результат – с помощью блока останова управление полумостовым инвертором разблокировано только во время включения. За счет длительности времени включения можно настраивать частоту колебаний полумостового инвертора. Таким образом возможно регулирование рабочих параметров ламп. 2 н. и 12 з.п. ф-лы, 3 ил.
Область техники
Изобретение относится к устройству и способу для эксплуатации газоразрядных ламп. При этом речь идет, в частности, о автоколебательном полумостовом инверторе, частоту колебаний которого можно регулировать или устанавливать с помощью изобретения.
В последующем газоразрядные лампы называются кратко просто лампы. Изобретение относится главным образом к эксплуатации газоразрядных ламп низкого давления, так как технические приборы для этих ламп подвержены сильному давлению на стоимость. Вплоть до аспектов, которые касаются предварительного нагрева, изобретение является применимым также к техническим приборам для газоразрядных ламп высокого давления.
Уровень техники
В публикации Фенгфенг Тао и др. “Автоколебательный электронный балласт с функцией светорегулятора, Конференция специалистов по сильноточной электронике (Fengfeng Тао et al., “Self-Oscillating Elektronic Ballast with Dimming Control”, Power Electronics Specialists Conference), 2001, IEEE, США, описан автоколебательный полумостовой инвертор. Фигура 2 этой публикации показывает известный полумостовой инвертор с трансформатором обратной связи. Электронные ключи выполнены там в виде полевых МОП-транзисторов.
Упомянутый полумостовой инвертор в качестве устройства для эксплуатации ламп является широко распространенным, так он обходится с небольшим количеством экономичных с точки зрения затрат конструктивных компонентов и работает надежно. Недостаток этого устройства основывается на том, что частота колебаний полумостового инвертора получается за счет примененной схемы обратной связи и изначально нет возможности воздействия на частоту колебаний. Это имеет место особенно в случае полумостовых инверторов с биполярными транзисторами, так как биполярные транзисторы управляются высокими токами, воздействовать на которые можно только сложно.
Возможность настройки для частоты колебаний дает следующие преимущества:
– Частоту колебаний полумостового инвертора можно использовать для регулирования тока лампы или мощности лампы.
– Предварительный нагрев спиралей ламп можно настраивать через частоту колебаний.
– Процесс зажигания ламп путем резонансного зажигания можно регулировать с помощью частоты колебаний.
– Частоту колебаний полумостового инвертора можно настраивать в зависимости от температуры, за счет чего при высокой температуре окружающей среды или неблагоприятных условиях встраивания можно уменьшать мощность лампы и тем самым мощность потерь.
Первый пункт вышеназванного перечня обсуждается в приведенной публикации. Там предлагается включать после трансформатора обратной связи управляющий трансформатор. На частоту колебаний теперь оказывается воздействие путем запитывания постоянного тока в управляющий трансформатор. Запитанный ток накладывается на ток намагничивания управляющего трансформатора и тем самым делает частоту колебаний настраиваемой. Недостатком этого решения является то, что частота колебаний зависит от магнитных свойств управляющего трансформатора. Поскольку они могут воспроизводиться только не точно, это решение” является не пригодным для серийного изготовления. В предложенном решении отсутствует также замкнутый контур регулирования для параметров ламп как ток лампы и мощность лампы.
Также описания к патентам US 4525648 (De Biji) и US 6346779 (Aiello) предлагают автоколебательные полумостовые инверторы с возможностью вмешательства для оказания влияния на частоту колебаний. Но также и эти описания не показывают никакого регулирования параметров ламп как ток лампы и мощность лампы.
Представление изобретения
Задачей настоящего изобретения является создание устройства, которое предоставляет в распоряжение автоколебательный полумостовой инвертор для эксплуатации ламп, в котором частота колебаний является надежно настраиваемой.
Кроме того, задачей настоящего изобретения является предоставление в распоряжение автоколебательного полумостового инвертора для эксплуатации ламп, в котором параметр ламп является регулируемым с помощью настройки частоты колебаний.
Кроме того, задачей настоящего изобретения является указание способа, который с помощью устройства, содержащего полумостовой инвертор, запускает и эксплуатирует лампу, причем запуск охватывает по крайней мере контролированное зажигание лампы.
В основном соответствующее изобретению решение вышепоставленных задач заключается в том, что устройство содержит блок останова, который может препятствовать включению электронных ключей полумостового инвертора и деблокирует только во время включения. Предпочтительно время включения является зависимым от одного параметра лампы, в результате чего контур регулирования может замыкаться.
В частности, соответствующее изобретению устройство содержит следующие признаки:
– полумостовой инвертор, который содержит верхний и нижний электронный ключ, которые включены последовательно, соответственно имеют по управляющему выводу и образуют в своей точке соединения среднюю точку,
– к средней точке подключена цепь нагрузки, в которую течет ток нагрузки,
– цепь нагрузки содержит реактивный контур с резонансной частотой, к которому является подключаемой лампа,
– цепь нагрузки имеет такие параметры, что в нормальном режиме для подключенной лампы после открытия одного электронного ключа напряжение на соответствующем другом электронном ключе после времени перезаряда становится равным нулю,
– устройство содержит схему обратной связи, которая связывает величину обратной связи из цепи нагрузки с управляющими выводами электронных ключей так, что электронные ключи включаются попеременно,
– устройство содержит блок останова, который связан с управляющими выводами электронных ключей и имеет вход, к которому приложен сигнал останова, причем блок останова предотвращает включение электронных ключей, пока сигнал останова имеет состояние отключения,
– устройство содержит таймер, который связан с входом блока останова и выдает в распоряжение сигнал останова, который может принимать состояние включения и состояние выключения,
– устройство содержит триггерный блок, который после истечения времени перезаряда выдает триггерный сигнал на таймер, самое позднее, однако, когда ток нагрузки становится равным нулю.
Цепь нагрузки, которая подключена к средней точке, имеет в общем дроссель лампы и резонансный конденсатор. Эти конструктивные компоненты и другие конструктивные компоненты реактивного контура согласованы друг с другом так, что в процессе переключения получается разгрузка при включении включающего электронного ключа.
Это достигается за счет того, что после выключения электронного ключа энергия дросселя, например дросселя лампы, перезаряжает емкости, например паразитные емкости ключей или так называемые демпфирующие конденсаторы типа Snubber, тем самым на соответствующем подлежащем включению электронном ключе устанавливается напряжение, которое идеально равно нулю. В большинстве случаев это напряжение зажато с помощью так называемых нулевых диодов. Этот процесс протекает надежно для устройства только тогда, если устройство работает в нормальном режиме. Это означает, что устройство не находится как раз в переходном состоянии, которое, например, вызывается за счет отсоединения лампы от зажима или пробоя лампы. От момента времени выключения одного электронного ключа до момента времени, в котором напряжение на другом электронном ключе становится равным нулю, определяется время перезаряда. После времени перезаряда возможно свободное от напряжения и тем самым разгруженное включение другого электронного ключа.
Схема обратной связи охватывает в основном магнитную связь величины обратной связи цепи нагрузки к управляющим выводам электронных ключей. Широко распространенным является использование трансформатора тока, который на первичной стороне определяет ток нагрузки и вторичной обмоткой управляет электронными ключами. Известно также, что первичная обмотка нанесена на дроссель лампы. Далее, известны также формы выполнения, в случае которых для обратной связи определяют не ток нагрузки, а напряжение нагрузки.
Общим для всех этих схем является то, что величина обратной связи включает электронный ключ в идеальном случае разгруженно и это включенное состояние остается сохраненным в петле положительной связи, пока к управляющему входу электронного ключа не попадет больше никакая величина обратной связи. В основном в уровне техники для этого рассматриваются два механизма: Цепь нагрузки за счет резонансных процессов обуславливает изменение полярности величины обратной связи или схема обратной связи прерывает передачу величины обратной связи, например, из-за насыщения трансформатора обратной связи.
Согласно изобретения момент времени, к которому электронный ключ включается и выключается, в основном больше не определяется схемой обратной связи. Она хотя и поставляет еще энергию для управления электронных ключей, однако блок останова определяет время включения, в которое вообще возможно управление электронных ключей. С помощью времени включения согласно изобретения можно определять частоту колебаний полумостового инвертора.
Таймер управляет блоком останова через вход, на котором таймер запитывает сигнал останова. Пока таймер передает сигнал останова в состоянии отключения, управление электронных ключей схемой обратной связи прекращено. Предпочтительным образом соответствующее изобретению устройство обладает только блоком останова, который действует, одинаковым образом для обоих электронных ключей полумостовой схемы. В течение времени включения таймер передает сигнал останова в отключенном состоянии и тем самым деблокирует управление электронных ключей схемой обратной связи.
Начало времени включения определяет триггерный блок с помощью триггерного сигнала, который он передает на таймер. Как только таймер принимает триггерный сигнал, он включает сигнал останова на длительность времени включения в состояние включения. Триггерный блок выводит триггерный сигнал из параметров цепи нагрузки. Самым ранним моментом времени для посылки триггерного сигнала является конец вышеописанного времени перезаряда. С этого момента времени является возможным разгруженное включение электронного ключа, который в качестве следующего в полумостовой схеме должен нести ток нагрузки. К этому моменту времени примыкает разрядная фаза, в которой ток нагрузки несут оба нулевых диода. Эта разрядная фаза заканчивается, когда полярность тока нагрузки изменяется; то есть имеет прохождение через нуль. С момента прохождения через нуль ток нагрузки должен нести электронный ключ. Если не стремятся иметь режим прерывистого тока, то самое позднее тогда триггерный блок должен посылать триггерный сигнал на таймер. Обобщая, можно сказать, что триггерный сигнал должен посылаться в разрядной фазе. При этом следует учитывать, что вследствие так называемого динамического напряжения насыщения в биполярных транзисторах потери на проводимость после включения не сразу являются оптимальными. Триггерный сигнал поэтому в связи с уменьшением транзисторных потерь должен посылаться некоторое время до истечения разрядной фазы.
Через время включения можно, как сказано, настраивать частоту колебаний полумостового инвертора. Если должна регулироваться электрическая выходная величина устройства как мощность лампы или ток лампы, то время включения предпочтительно является зависимым от подлежащей регулированию величины. Эта величина в общем определяется блоком измерения и предоставляется в распоряжение таймеру в качестве регулируемой величины. Таймер устанавливает время включения в зависимости от регулируемой величины, в результате чего контур регулирования замыкается. Если, например, ток нагрузки нарастает, то таймер укорачивает время включения, за счет чего частота колебаний полумостового инвертора увеличивается и ток лампы снова уменьшается.
Упомянутый контур регулирования должен быть замкнутым только в режиме горения. Режиму горения, в котором подключенная лампа надлежащим образом эксплуатируется, предшествует режим пуска. Режим пуска является необходимым, чтобы запустить в лампе газовый разряд. Он охватывает по крайней мере режим зажигания, в котором на лампе создается напряжение зажигания.
В режиме пуска контур регулирования работать не может, так как в распоряжении нет никакой имеющей смысл регулируемой величины. Поэтому к устройству согласно изобретения предпочтительно добавляется переключатель выбора, который управляется блоком управления последовательности выполнения. Блок управления последовательности выполнения устанавливает переключатель выбора сначала в режим пуска так, что вход таймера, который является ответственным за установку времени включения, связан с первым блоком для задания времени.
Первый блок для задания времени определяет через таймер постоянное- время включения, которое выбрано таким, что на подключенной лампе, которая не зажжена, создается напряжение зажигания, которое является пригодным для зажигания лампы. Предпочтительно для создания напряжения, зажигания возбуждают резонансную частоту реактивного контура. В простейшем случае это резонансная частота последовательного включения дросселя лампы и резонансного конденсатора. Если частота колебаний полумостового инвертора попадает на резонансную частоту реактивного контура, то электронный ключ несет ток нагрузки на четверти длительности периода резонансной частоты. Если время включения считается от прохождения через нуль тока нагрузки, то полумостовой инвертор колеблется на резонансной частоте в случае, если время включения составляет четверть длительности периода резонансной частоты. Если триггерный сигнал посылается уже до прохождения тока нагрузки через нуль, то время включения соответственно продлевается. При этом рассмотрении не были учтены времена накопления биполярных транзисторов, которые используются в полумостовой схеме. Время включения в данном случае должно сокращаться на время накопления. Для достижения разгрузки при коммутации электронных ключей полумостовой инвертор должен работать в так называемом индуктивном режиме. Это значит, что частота колебаний полумостового инвертора должна лежать выше, чем резонансная частота. Соответственно время включения должно также выбираться короче, чем оно было бы необходимо для точного достижения резонансной частоты.
Чем ближе частота колебаний полумостового инвертора лежит к резонансной частоте, тем выше является напряжение зажигания, которое достигается. Конечно, нагрузочная способность устройства представляет собой границу того, как близко к резонансной частоте может лежать частота колебаний. Для достижения возможно высокого напряжения зажигания без перегрузки устройства ток через полумостовой инвертор или ток нагрузки определяют пороговым блоком. Если определенный ток превышает пороговое значение тока, то пороговый блок формирует сигнал прерывания, который подводится к входу прерывания таймера. Вход прерывания таймера рассчитан так, что время включения сразу же прерывается, как только таймер принимает сигнал прерывания. Это значит, что таймер сразу же переключает сигнал останова в состояние выключения. Тем самым достигается то, что частота колебаний подходит к резонансной частоте только так близко, как это допускает нагрузочная способность устройства и, с другой стороны, эта граница нагрузочной способности устройства полностью используется для достижения возможно высокого напряжения зажигания.
Дополнительно к режиму зажигания режим пуска может также включать режим предварительного нагрева. В режиме предварительного нагрева перед режимом зажигания электродные спирали подключенной лампы должны быть доведены до температуры, при которой может происходить щадящее спирали зажигание. Для этого управление последовательностью выполнения включает переключатель выбора так, что второй блок для задания времени связывается с таймером. За счет этого таймер вызывает установку постоянного времени включения, которое является пригодным для предварительного нагрева электродных спиралей. Это время включения должно иметь следствием частоту колебаний, которая настолько удалена от резонансной частоты, что к лампе не приложено никакое напряжение, которое приводит к зажиганию. Опыты показывают, что это имеет место тогда, когда частота колебаний лежит выше 1,5-кратного значения резонансной частоты.
Особенно предпочтительным настоящее изобретение является при использовании биполярных транзисторов в полумостовой схеме. В основе этого лежат два аспекта: во-первых, биполярные транзисторы являются более экономичными с точки зрения затрат, чем эквивалентные электронные ключи, как полевые МОП-транзисторы или биполярные транзисторы с изолированным затвором. Во-вторых, для управления биполярных транзисторов должен предоставляться в распоряжение высокий ток. Эта проблема в случае настоящего изобретения решается за счет того, что ток для управления биполярных транзисторов отбирается от цепи нагрузки. Несмотря на это соответствующее изобретению устройство позволяет регулирование рабочих параметров ламп через частоту колебаний.
Краткое описание чертежей
В последующем изобретение должно поясняться более подробно с помощью примеров выполнения со ссылкой на чертежи. При этом показывают:
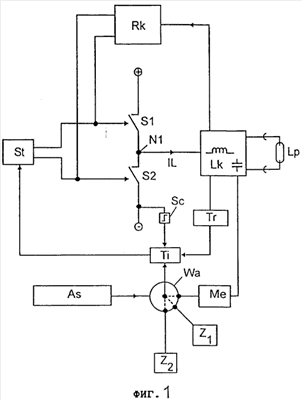
Фигура 1 – блок-схему соответствующего изобретению устройства,
Фигура 2 – монтажную схему соответствующего изобретению устройства с коррекцией коэффициента мощности,
Фигура 3а – характеристику протекания во времени типичных временных диаграмм напряжения соответствующего изобретению устройства.
Фигура 3b – характеристику протекания во времени типичных временных диаграмм тока соответствующего изобретению устройства.
В последующем сопротивления обозначаются буквами R, электронные ключи буквами S, диоды буквами D, конденсаторы буквами С, узлы буквами N, трансформаторы буквами Т, а дроссели и обмотки буквами L, соответственно с последующим числом. Кроме того, в последующем везде для одинаковых и одинаково действующих элементов различных примеров выполнения применяются одинаковые ссылочные позиции.
Предпочтительная форма выполнения изобретения
На Фигуре 1 представлена блок-схема соответствующего изобретению устройства. Верхний и нижний электронные ключи S1, S2 включены последовательно и образуют полумостовую схему. Ключи S1 и S2 в своей точке соединения образуют среднюю (нулевую) точку N1, к которой подключена цепь нагрузки Lk, в которой течет ток нагрузки IL. От изображения нулевых (вентильных) диодов параллельно к S1 и S2 отказались из-за соображений наглядности. Цепь нагрузки Lk содержит реактивный контур с резонансной частотой, к которому является подключаемой лампа Lp. Реактивный контур схематически показан дросселем и конденсатором. Реактивный контур является необходимым для согласования сопротивления источника тока полумостовой схемы с сопротивлением нагрузки, которое образуется лампой Lp. Газоразрядные лампы требуют электроснабжения, которое имеет характер источника тока, в то время как полумостовая схема питается источником напряжения, как это обозначено заключенными в окружность знаками плюс и минус.
За колебанием, то есть переменным включением и выключением ключей S1 и S2, следит схема обратной связи Rk. Она отбирает от цепи нагрузки Lk энергию и подает ее к управляющим входам электронных ключей S1, S2. Обычно в случае схемы обратной связи Rk речь идет о трансформаторе. Возможной является, однако, также емкостная обратная связь.
Согласно изобретения устройство содержит блок останова St, который включен на Фигуре 1 параллельно относительно схемы обратной связи Rk к управляющим входам электронных ключей S1, S2. Таким образом блок останова St может препятствовать управлению ключей S1 и S2 путем короткого замыкания управляющих сигналов. Это действие блока останова St может быть достигнуто также иначе. Например, за счет короткого замыкания входа схемы обратной связи Rk или отключения входов или выходов схемы обратной связи Rk. В частности, в случае биполярных транзисторов короткое замыкание управляющих сигналов является предпочтительным, так как с этим связаны более быстрое выключение и лучшая характеристика запирания. Вмешательство блока останова St не обязательно должно производиться на управляющих входах ключей S1 и S2. Например, вмешательство может происходить через МОП-транзистор на эмиттер биполярного транзистора, что является известным как каскадная схема.
Блок останова St имеет вход, через который он управляется от таймера Ti. Таймер Ti поставляет сигнал останова, который может принимать состояние включения и состояние выключения. Если к блоку останова St приложен сигнал останова в состоянии выключения, то блок останова St через свои входы прекращает управление ключей S1 и S2.
Таймер Ti обладает тремя входами. Один вход соединен с триггерным блоком Тr. Как только триггерный блок посылает триггерный сигнал на таймер Ti, таймер Ti выдает на блок останова St на длительность времени включения сигнал останова в состоянии включения и после этого снова переключается в состояние выключения. Функция таймера Ti поэтому может быть реализована посредством ждущего мультивибратора. Возможно, однако, реализовывать эту функцию средствами программного обеспечения в микроконтроллере.
Как пояснялось выше, триггерный блок Тr должен формировать триггерный сигнал во время разрядной фазы. Для этого он связан с цепью нагрузки. Триггерный сигнал может быть отведен известным образом или из тока нагрузки IL, напряжения на N1 или выведенных из них величин путем сравнения с опорной величиной.
Второй вход таймера Ti связан с пороговым блоком Sc. Пороговый блок Sc посылает на таймер Ti сигнал прерывания, который вынуждает таймер Ti к тому, чтобы сразу же переключить сигнал останова в состояние выключения. Тем самым ключи S1 или, соответственно, S2 отключаются до того как истекло время включения. Тем самым предотвращается, что частота колебаний понижается в область, в которой устанавливаются сильные резонансные превышения токов и напряжений. Эта функция может быть реализована с помощью сброса вышеупомянутого ждущего мультивибратора в начальное состояние. Опять-таки, возможна также реализация средствами программного обеспечения в микроконтроллере. На Фигуре 1 пороговый блок Sc сравнивает ток в ключе S2 с заданным опорным значением. Если оно превышается, то пороговый блок Sc посылает сигнал прерывания. Вход порогового блока Sc, однако, может также привлекать другие электрические величины цепи нагрузки для детекции сильного резонанса. Например, для этого может служить напряжение на зажимах лампы.
Через третий вход таймера Ti может настраиваться время включения. Переключатель выбора Wa, который управляется блоком управления последовательностью выполнения As. Положение переключателя выбора Wa определяет, какой блок устройства устанавливает время включения.
Таймер Ti может также иметь другую возможность установки для времени включения, которое является зависимым от температуры. Если измеренная температура превышает заданное значение, то тем самым может быть сокращено время включения, что приводит к уменьшенной мощности лампы и тем самым мощности потерь устройства.
Выход устройства из строя вследствие перегрева может быть тем самым предотвращен. Зависимость от температуры мощности лампы может быть использована также для того, чтобы оптимировать мощность лампы в связи с коэффициентом полезного действия лампы для данных температурных условий.
При вводе устройства в эксплуатацию блок управления последовательностью выполнения As устанавливает переключатель выбора Wa в положение, в котором второй блок для задания времени Z2 связан с третьим входом таймера Ti. Тем самым устанавливается постоянное время включения, при котором становится возможным предварительный нагрев электродных спиралей. Этот режим предварительного нагрева может поддерживаться блоком управления последовательностью выполнения As на постоянное время предварительного нагрева, равное примерно 1 с. Блок управления последовательностью выполнения As можно снабжать также данными о состоянии электродных спиралей, за счет чего возможно регулирование времени предварительного нагрева.
После времени предварительного нагрева блок управления последовательностью выполнения As переходит на длительность времени зажигания в режим зажигания. В режиме зажигания переключатель выбора Wa связывает первый блок для задания времени Z1 с третьим входом таймера Ti. Тем самым получается время включения, которое результируется в частоту колебаний вблизи резонансной частоты. После этого на зажимах лампы устанавливается напряжение зажигания, которое при необходимости регулируется по его высоте пороговым блоком Sc. Блок управления последовательностью выполнения As может или жестко задавать время зажигания, или заканчивать его с помощью блока детекции для лампового зажигания.
После режима зажигания блок управления последовательностью выполнения As переходит на режим горения. Для этого переключатель выбора Wa приводится в положение, которое связывает третий вход таймера Ti с блоком измерения Me. Тем самым контур регулирования для определенной блоком измерения Me регулируемой величины замыкается. В случае этой регулируемой величины может идти речь о токе лампы или мощности лампы. Само собой разумеется, что в качестве регулируемой величины являются пригодными также другие величины, зависимые от этих величин. Измеренительный блок Me может подавать регулируемую величину с известной характеристикой регулирования, например пропорционально-интегрально-дифференциальной характеристикой (PID).
Наконец, блок управления последовательностью выполнения As может приводить переключатель выбора Wa в положение, при котором таймеру Ti задается время включения со значением нуль. Полумостовой инвертор тогда не работает. Эта функция может использоваться в состояниях неисправности.
На Фигуре 2 представлена монтажная схема соответствующего изобретению устройства с коррекцией коэффициента мощности. Коррекция коэффициента мощности реализована посредством генератора накачки заряда. Генератор накачки заряда с технической точки зрения играет для настоящего изобретения подчиненную роль. Так как настоящее изобретение, как и генератор накачки заряда по сравнению с другими устройствами, дает преимущества с точки зрения затрат, то их комбинация является выгодной с промышленной точки зрения. Относительно технических пояснений к генератору накачки заряда делается ссылка на описание патента ЕР 1443807 (Rudolph).
В примере согласно Фигуры 2 устройство подключено к напряжению сети VN, которое поставляет энергию для лампы. Полумостовой инвертор, состоящий из диодов D1, D2, D3 и D4, предоставляет в распоряжение выпрямленное напряжение сети между узлом N2 и опорным узлом. Диод накачки D5 соединяет N2 с узлом N3, на котором приложено напряжение питания относительно опорного узла М для полумостового инвертора. Между N3 и М включен накопительный конденсатор С3, который служит для стабилизации напряжения питания.
Между N3 и М включен полумостовой инвертор, состоящий из последовательного соединения двух электронных ключей S1 и S2. S1 соединен с N3 и представляет собой верхний электронный ключ; S2 соединен с М и представляет собой нижний электронный ключ. Параллельно к S1 и S2 включен соответственно по нулевому диоду D6 и D7. В точке соединения между S1 и S2 лежит узел N1, который образует среднюю точку полумостовой схемы. Между N1 и N2 включен конденсатор С1 типа Snubber, который относится к вышеназванному генератору накачки заряда.
Между N3 и М включена последовательная схема двух конденсаторов связи С4 и С5, которые образуют в своей точке соединения узел N4. Один из конденсаторов С4 и С5 может отпадать, если к симметрии устройства не предъявляется особых требований.
Между N1 и N4 полумостовая схема предоставляет в распоряжение прямоугольное по сравнению с частотой сети высокочастотное переменное напряжение для эксплуатации лампы Lp. Обращенный от N4 вывод лампы Lp через резонансный конденсатор С2 соединен с узлом N2. Также резонансный конденсатор С2 поддерживает генератор накачки заряда.
Последовательно к лампе включена последовательная схема из трех индуктивных компонентов: дроссель лампы L3, первичная обмотка L1с трансформатора обратной связи Т1 и первичная обмотка L2a трансформатора тока Т2. Дроссель лампы L3 образует вместе с конденсатором С2 реактивный контур. В настоящем примере цепь нагрузки содержит кроме реактивного контура только конденсаторы связи С4 и С5. Цепь нагрузки может содержать дополнительно также средства для предварительного нагрева электродных спиралей и для зажигания.
Трансформатор обратной связи Т1 содержит две вторичниые обмотки L1a и L1b, которые связаны соответственно с управляющими входами электронных ключей S1 и S2. В настоящем примере L1a и L1b включены параллельно к участку база-эмиттер ключей S1 и S2. Направление обмоток Т1 выбрано таким образом, что образованная посредством Т1 обратная связь дает стационарное колебание полумостовой схемы. Средства для пуска колебаний являются известными и на чертеже не представлены.
Дополнительно к трем описанным обмоткам трансформатора Т1 трансформатор Т1 имеет еще четвертую обмотку L1d.
Она связана с выводами переменного напряжения выпрямителя по полной мостовой схеме, который образуется диодами D12, D13, D14 и D15. Выводы постоянного напряжения этого выпрямителя лежат параллельно к электронному ключу S4. Обмотка L1d, выпрямитель и электронный ключ S4 образуют блок останова. В случае S4 речь идет о полевом МОП-транзисторе, который выводом истока связан с опорным потенциалом М. Как только на затворе ключа S4 приложен сигнал останова, который соответствует состоянию выключения, ключ S4 коротко замыкает через выпрямитель обмотку L1d. Таким образом через Т1 коротко замыкаются и тем самым выключаются управляющие входы электронных ключей S1 и S2.
Ключ S4 управляется таймером IC2. Для IC2 может быть использована широко распространенная схема таймера 555. IC2 предоставляет в распоряжение сигнал останова на штырьковый вывод 3. Для достижения правильной полярности управления ключа S4 сигнал на штырьковом выводе 3 должен инвертироваться. Это, как это общепринято, обозначено большой точкой.
Для энергоснабжения таймера IC2 предусмотрен источник напряжения VH между узлом N5 и опорным потенциалом М. Этот источник напряжения может быть выполнен в виде отдельного блока питания от сети, который получает свою энергию из напряжения сети VH. Обычно принятым является расширять полумостовой инвертор устройства так, что в распоряжение может быть предоставлено напряжение питания для таймера IC2. Штырьковый вывод 8 таймера IC2 связан с узлом N5 и штырьковый вывод 1 с опорным потенциалом М, чтобы снабжать таймер IC2 энергией.
Последовательная схема сопротивления R1 и конденсатора С8, которая включена между узлом N5 и М, образует постоянную времени. Точка соединения между R1 и С8 соединена со штырьковым выводом 6 и 7 таймера IC2 для задания таймеру постоянной времени. Штырьковый вывод 4 образует вход сброса в начальное состояние и должен быть соединен с положительным рабочим напряжением таймера IC2, чтобы установливалась желаемая функциональность IC2.
Штырьковый вывод 2 таймера IC2 образует триггерный вход и соединен прежде всего через сопротивление R3 с N5. Для срабатывания таймера необходим отрицательный импульс на штырьковом выводе 2. Он поставляется от IC1. IC1 является операционным усилителем, используемым в качестве компаратора, для чего, например, может быть использован модуль LM 293. От штырькового вывода 1 операционного усилителя IC1 триггерные импульсы поставляются на штырьковый вывод 2 таймера IC2. Штырьковый вывод 8 и штырьковый вывод 4 операционного усилителя IC1 служат для энергоснабжения и соединены с N5 и М. Штырьковый вывод 2 операционного усилителя IC1 образует инвертирующий вход и связан через сопротивление R8 с N5 и через сопротивление R4 с М. Значения R4 и R8 выбраны так, что на штырьковом выводе 2 в основном приложен опорный потенциал М.
Неинвертирующий вход операционного усилителя IC1 питается от выхода постоянного напряжения выпрямителя по полной мостовой схеме, которая образована диодами D8, D9, D10 и D11. На входе переменного напряжения этого выпрямителя по полной мостовой схеме включена вторичная обмотка L2b трансформатора тока Т2. Выход постоянного напряжения выпрямителя по полной мостовой схеме низкоомно нагружен сопротивлением R5. Тем самым на неинвертирующем входе операционного усилителя IC1 выхода приложено напряжение, которое является пропорциональным к выпрямленному току нагрузки. При прохождении через нуль тока нагрузки напряжение на инвертирующем входе операционного усилителя IC1 кратковременно является больше, чем напряжение на неинвертирующем входе. Тем самым на штырьковом выводе 1 операционного усилителя IC1 получается отрицательный триггерный импульс. IC1, R4, R5, R8, D8, D9, D10, D11, L2a и L2b образуют тем самым триггерный блок. Как только ток нагрузки имеет прохождение через нуль, таймер запускается и отключает на время включения транзистор S4, за счет чего управление ключей S1 и S2 деблокируется.
Длительность времени включения устанавливается через штырьковый вывод 5 таймера. Там подключен своим коллектором биполярный транзистор S3. Эмиттер транзистора S3 связан через сопротивление R2 с М. База транзистора S3 управляется потенциалом конденсатора С7, который пропорционален току лампы. Информация о значении тока лампы снимается на узле N4. Там конденсаторы С4, С5 и С6 образуют емкостной делитель тока. Положительная полуволна составляющей тока лампы через С6 направляется через диод D16 на измерительное сопротивление R7 и интегрируется через сопротивление R6 на конденсаторе С7. Отрицательная полуволна тока лампы через С6 течет через диод D17, который включен параллельно к D16 и R7.
Как только увеличивается ток лампы, увеличивается и напряжение на С7. Тем самым транзистор S3 управляется сильнее, в результате чего штырьковый вывод 5 таймера IC2 подключен с более низким значением сопротивления к опорному потенциалу М. Это приводит к снижению времени включения и тем самым к повышению частоты колебаний полумостовой схемы. Более высокая частота колебаний обуславливает-посредством дросселя лампы L3 уменьшающийся ток лампы, в результате чего контур регулирования является закрытым.
Блок-схема на Фигуре 1 раскрывает блок управления последовательностью выполнения, который реализуют с предварительным нагревом и зажиганием лампы. В примере выполнения по Фигуре 2 это не представлено. За счет использования микроконтроллера реализация этого блока управления последовательностью выполнения является для специалиста возможной без необходимости изобретательской деятельности. Также таймер может быть реализован с помощью микроконтроллера.
На Фигуре 2 не представлен также пороговый выключатель, который ограничивает напряжение зажигания.
Фигуры 3а и 3b показывают характеристику протекания во времени типичных рабочих параметров соответствующего изобретению устройства согласно Фигуры 2. На Фигуре 3а представлена характеристика протекания во времени триггерного сигнала Wav1 и сигнала останова Wav2.
Триггерный сигнал Wavl лежит на выходе операционного усилителя IC1. Триггерный сигнал Wavl в состоянии покоя лежит на значении источника напряжения VH 12 вольт. Как только ток нагрузки приближается к нулю, событие запуска показывается тем, что триггерный сигнал Wav1 на короткое время становится равным нулю. Триггерный сигнал Wav1 таким образом должен оцениваться как активный, если он становится равным нулю. Это обосновано тем, что триггерный вход 2 таймера IC2 является инвертированным.
Событие пуска вызывает у сигнала останова Wav2 перемену в состояние включения. Состояние включения в примере выполнения согласно Фигуре 3 имеет место тогда, когда сигнала останова Wav2 имеет значение нуль. После времени включения порядка 7,3 микросекунды сигнал останова переходит в состояние выключения, которое в примере соответствует значению в 12 вольт. В целом может считываться частота колебаний полумостового инвертора порядка 46 кГц.
На Фигуре 3b представлена временная характеристика сигнала WavS2 тока коллектора S2 и временная характеристика сигнала WavIL тока нагрузки IL. В каждом втором периоде сигнала останова Wav2 ток нагрузки WavIL и ток ключа WavS2 во время включения перекрываются. В лежащих между ними периодах во время включения ток нагрузки WavIL перекрывается с непредставленным током ключа S1.
Можно явно различить, как к концу времени включения ток ключа резко обрывается, так как за счет сигнала останова, переключающегося в состояние выключения, управление S2 прерывается. Ток нагрузки WavIL течет, однако, в течение последующего времени перезаряда и разрядкой фазы дальше. Разрядная фаза характеризуется отрицательным током ключа WavS2. Несмотря на нулевые диоды через имеющий полярность прямого направления коллекторно-базовый диод транзистора S2 течет отрицательный коллекторный ток. Можно явно видеть, как в конце разрядной фазы вызывается триггерный импульс в триггерном сигнале Wav1.
Формула изобретения
1. Устройство для эксплуатации ламп (Lp) со следующими признаками: полумостовая схема, которая содержит верхний и нижний электронные ключи (S1, S2), которые включены последовательно, содержат каждый управляющий вывод и образуют в своей точке соединения среднюю точку (N1), к средней точке (N1) подключена цепь нагрузки (Lk), в которой течет ток нагрузки (IL, WavIL), цепь нагрузки (Lk) содержит реактивный контур с резонансной частотой, к которому подключается лампа (Lp), цепь нагрузки (Lk) имеет такие параметры, что в нормальном режиме для подключенной лампы (Lp) после открытия одного электронного ключа (S1, S2) напряжение на соответственно другом электронном ключе (S1, S2) после времени перезаряда становится равным нулю, устройство содержит схему обратной связи (Rk), которая связывает величину обратной связи из цепи нагрузки (Lk) с управляющими зажимами электронных ключей (S1, S2) так, что электронные ключи (S1, S2) включаются попеременно, устройство содержит блок останова (St), который связан с управляющими зажимами электронных ключей (S1, S2) и имеет вход, к которому приложен сигнал останова, причем блок останова (St) препятствует включению электронных ключей до тех пор, пока сигнал останова (Wav2) имеет состояние отключения, устройство содержит таймер (Ti), который связан с входом блока останова (St) и выдает сигнал останова (Wav2), который может принимать состояние включения и состояние выключения, устройство содержит триггерный блок (Тr), который выдает триггерный сигнал (Wavl) на таймер (Ti) соответственно после истечения времени перезаряда, но не позже момента, когда ток нагрузки (IL, WavIL) становится равным нулю, таймер (Ti) включает сигнал останова (Wav2) в состояние включения в случае, если он принимает триггерный сигнал (Wav1) и сохраняет состояние включения на длительность времени включения.
2. Устройство по п.1, отличающееся тем, что устройство содержит измерительный блок (Me), который в режиме горения вводит в таймер (Ti) регулируемую величину, которая пропорциональна мощности или току подключенной лампы (Lp), таймер (Ti) устанавливает время включения в зависимости от регулируемой величины.
3. Устройство по п.2, отличающееся тем, что переключатель выбора (Wa), который имеет выход, который соединен с датчиком времени (Ti) так, что он может определять время включения, переключатель выбора (Wa) имеет, по меньшей мере, два входа, причем на первый вход подается регулируемая величина, а второй вход связан с первым блоком задания времени (Z1), причем этот блок может задавать таймеру (Ti) время включения для режима зажигания, переключатель выбора (Wa) управляет блоком управления последовательностью выполнения так, что в режиме горения выход переключателя выбора (Wa) связан с первым входом, а в режиме зажигания выход переключателя выбора (Wa) связан со вторым входом.
4. Устройство по п.3, отличающееся тем, что режим пуска состоит из режима предварительного нагрева и режима зажигания, первый блок для задания времени (Z1) задает таймеру (Ti) время включения в режиме зажигания, переключатель выбора содержит третий вход, который связан со вторым блоком для задания времени (Z2), причем этот блок задает таймеру (Ti) время включения для режима предварительного нагрева, переключатель выбора (Wa) управляет блоком управления последовательностью выполнения так, что в режиме зажигания выход переключателя выбора связан со вторым входом, а в режиме предварительного нагрева выход переключателя выбора связан с третьим входом.
5. Устройство по п.3 или 4, отличающееся тем, что время включения для режима пуска или зажигания выбрано так, что оно меньше, чем четверть длительности периода резонансной частоты реактивного контура, считая от прохождения через нуль тока нагрузки (IL).
6. Устройство по п.4, отличающееся тем, что время включения для режима предварительного нагрева выбрано так, что частота колебаний полумостовой схемы дает значение, которое лежит выше 1,5-кратного значения резонансной частоты реактивного контура.
7. Устройство по любому из пп.1-4, отличающееся тем, что пороговый блок (Sc), который сравнивает ток через полумостовую схему или ток нагрузки (LI) с граничным значением тока и выдает сигнал прерывания, если определенный ток больше, чем граничное значение тока, таймер (Ti) имеет вход прерывания, в который вводится сигнал прерывания, как только сигнал прерывания приложен к входу прерывания, сигнал останова (Wav2) изменяется сразу же в состояние выключения.
8. Устройство по любому из пп.1-4, отличающееся тем, что, по меньшей мере, одна функция таймера реализована микроконтроллером.
9. Устройство по любому из пп.1-4, отличающееся тем, что реактивный контур содержит последовательную схему дросселя лампы (L3) и резонансного конденсатора (С2), а лампы (Lp) являются параллельно связываемыми с резонансным конденсатором (С2).
10. Устройство по любому из пп.1-4, отличающееся тем, что электронные ключи (SI, S2) являются биполярными транзисторами.
11. Устройство по любому из пп.1-4, отличающееся тем, что схема обратной связи (Rk) содержит трансформатор обратной связи, первичная обмотка (L1c) которого включена последовательно к дросселю лампы (L3), а вторичные обмотки которого (L1a, L1b) вырабатывают управляющий ток для электронных ключей (S1, S2).
12. Устройство по любому из пп.1-4, отличающееся тем, что регулируемая величина усиливается регулирующим усилителем.
13. Устройство по любому из пп.1-4, отличающееся тем, что устройство содержит блок измерения температуры, который вводит в таймер (Ti) измеренное значение температуры, которое пропорционально температуре, релевантной для эксплуатации устройства или лампы, таймер (Ti) переключает сигнал останова (Wav2) во включенное состояние, если он принимает триггерный сигнал (Wav1), и сохраняет включенное состояние на длительность времени включения, которое таймер (Ti) устанавливает в зависимости от измеренного значения температуры.
14. Способ для пуска и эксплуатации ламп (Lp) с устройством по п.4, отличающийся следующими операциями: длительность времени предварительного нагрева время включения настраивают так, что частота колебаний полумостовой схемы имеет значение, которое лежит выше 1,5-кратного значения резонансной частоты реактивного контура, длительность времени зажигания, время включения настраивают так, что частота колебаний полумостовой схемы имеет значение, которое лежит к значению резонансной частоты реактивного контура так близко, что подключенная лампа приводится к зажиганию, после зажигания лампы время включения регулируют с помощью регулируемой величины.
РИСУНКИ
|
|