|
|
(21), (22) Заявка: 2008120643/09, 24.11.2006
(24) Дата начала отсчета срока действия патента:
24.11.2006
(30) Конвенционный приоритет:
24.11.2005 KR 10-2005-0113193
(43) Дата публикации заявки: 27.11.2009
(46) Опубликовано: 27.05.2010
(56) Список документов, цитированных в отчете о поиске:
US 2004146028 A1, 29.07.2004. RU 2232472 C2, 10.07.2004. RU 2003131393 A, 20.04.2005. WO 98/34430 A, 06.08.1998.
(85) Дата перевода заявки PCT на национальную фазу:
23.05.2008
(86) Заявка PCT:
KR 2006/004977 20061124
(87) Публикация PCT:
WO 2007/061252 20070531
Адрес для переписки:
129090, Москва, ул. Б.Спасская, 25, стр.3, ООО “Юридическая фирма Городисский и Партнеры”, пат.пов. Ю.Д.Кузнецову, рег. 595
|
(72) Автор(ы):
КИМ Соенг-Хун (KR), ВАН ЛИСХАУТ Герт Ян (GB), ЧОЙ Сунг-Хо (KR)
(73) Патентообладатель(и):
САМСУНГ ЭЛЕКТРОНИКС КО., ЛТД. (KR)
|
(54) СПОСОБ И УСТРОЙСТВО ДЛЯ ИНИЦИАЛИЗАЦИИ СВЯЗИ ПО СОВМЕСТНО ИСПОЛЬЗУЕМОМУ КАНАЛУ В СИСТЕМЕ МОБИЛЬНОЙ СВЯЗИ
(57) Реферат:
Изобретение относится к системам мобильной связи. Предоставлены способ и устройство для инициализации связи по совместно используемому каналу в системе мобильной связи. Пользовательское оборудование передает Узлу Б сигнал восходящей линии связи для запроса связи по совместно используемому каналу, и после передачи сигнала восходящей линии связи ожидает в течение длительности задержки без мониторинга нисходящей линии связи. Когда длительность задержки истекла, пользовательское оборудование осуществляет мониторинг нисходящей линии связи во время допустимого периода и определяет, принят ли в интервале времени передачи в пределах допустимого периода сигнал нисходящей линии связи в ответ на сигнал восходящей линии. Когда в течение допустимого периода принят сигнал нисходящей линии связи, пользовательское оборудование передает и принимает данные по совместно используемому каналу, что является техническим результатом. 3 н. и 15 з.п. ф-лы, 13 ил.
Описание
Область техники, к которой относится изобретение
Настоящее изобретение в основном имеет отношение к системе мобильной связи. Более конкретно, настоящее изобретение имеет отношение к способу и устройству для инициализации связи по совместно используемому каналу.
Уровень техники
Система универсального сервиса мобильных телекоммуникаций (UMTS) является асинхронной системой мобильной связи третьего поколения, использующей широкополосный множественный доступ с кодовым разделением каналов (WCDMA), основанный на общей службе пакетной радиопередачи (GPRS) и глобальной системе мобильной связи (GSM), служащей в качестве Европейской системы мобильной связи.
В отвечающем за стандартизацию UMTS проекте партнерства третьего поколения (3GPP) обсуждается долгосрочное развитие (LTE) системы UMTS. LTE намечает цель для коммерциализации приблизительно в 2010 году и является технологией для реализации высокоскоростной пакетной связи около 100 Mб/с. Для этого рассматривается много способов. Например, существуют способы сокращения количества узлов на линии связи посредством упрощения сетевой структуры, что дает возможность беспроводным протоколам функционировать в непосредственной близости к радиоканалу, и т.п. Прогнозируется, что структура LTE будет изменена от четырехузловой структуры существующей системы UMTS до двух- или трехузловой структуры.
Фиг.1 – иллюстрация примера структуры разрабатываемой системы мобильной связи UMTS. Согласно Фиг.1, разрабатываемые сети 110 и 112 радиодоступа (E-RAN) упрощаются в двухузловые структуры разрабатываемых Узлов Б 120, 122, 124, 126 и 128 (ENB) и разрабатываемых шлюзовых узлов 130 и 132 поддержки GPRS (EGGSN). Пользовательское Оборудование 101 (UE) соединяется с сетью 114 интернет-протокола (IP) посредством сетей 110 и 112 E-RAN.
Узлы 120-128 ENB реализованы на основе существующих Узлов Б системы UMTS и соединены с UE 101 через радиоканал. По сравнению с существующими Узлами Б, Узлы 120-128 ENB выполняют более сложные функции. Поскольку весь пользовательский трафик, а также услуга передачи голоса в реальном времени по IP (VoIP), передаются в системе LTE по совместно используемому каналу (SCH), требуется устройство, которое может собрать информацию об оборудованиях UE и выполнить процесс планирования. Узлы 120-128 ENB отвечают за процесс планирования.
Термин “разрабатываемая” используется, чтобы отличить систему 3GPP LTE от существующей системы UMTS. Для того чтобы избежать путаницы в нижеследующем описании используются простые термины “UE”, “Узел Б” и “сеть”.
Система LTE выполняет гибридный автоматический запрос повторной передачи (HARQ) между Узлом Б и UE как по нисходящей линии связи с высокоскоростным пакетным доступом (HSDPA), так и по улучшенному выделенному каналу восходящей линии связи (E-DCH). HARQ является схемой для увеличения вероятности успешного приема с помощью программного объединения ранее принятых данных с повторно переданными данными, не отвергая ранее принятые данные. Однако, поскольку различные требования качества сервиса (QoS) не могут быть удовлетворены только посредством схемы HARQ, может быть выполнен внешний ARQ в более высоком слое. Внешний ARQ также выполняется между Узлом B и UE.
Для того чтобы реализовать максимальную скорость передачи 100 Мб/с, система LTE может использовать технологию беспроводного доступа ортогональное частотное мультиплексирование (OFDM) в полосе пропускания 20 МГц. UE может использовать схему адаптивной модуляции и кодирования (AMC) для назначения подходящих для состояния канала, схемы модуляции и скорости канального кодирования.
В системе LTE, построенной как описано выше, любые данные передаются и принимаются по SCH. Процесс передачи и приема данных по SCH будет описан со ссылкой на Фиг.2. Согласно Фиг.2, приемник 205 и передатчик 210 включают в себя в нисходящей линии связи UE и Узел Б, соответственно, или в восходящей линии связи Узел Б и UE, соответственно. В случае связи по нисходящей линии связи, приемник 205 – UE, а передатчик 210 – Узел Б.
Согласно Фиг.2, до того, как пакет передается по SCH, на этапе 215 Узел Б 210 сначала передает по совместно используемому каналу управления (SCCH) попакетую информацию управления. Попакетная информация управления представляет собой короткий идентификатор (ID) UE 205 для приема пакета, размер пакета, радиоканал, по которому передается пакет, схему модуляции, кодирование канала, HARQ и т.п. Приняв попакетную информацию управления, UE 205 определяет, совпадает ли его собственный короткий ID с ID, включенным в попакетную информацию управления, и определяет, принимать ли последующий пакет.
Когда два коротких ID совпадают, на этапе 220 UE 205 принимает пользовательский пакет данных по SCH, исходя из попакетной информации управления, декодирует пакет и выполняет проверку на наличие ошибок. На этапе 225 на основании результата проверки на наличие ошибок UE 205 передает Узлу Б 210 сообщение подтверждение (ACK) или неподтверждение (NACK) приема.
Предпочтительно, чтобы размер короткого ID UE был минимальным, потому что короткий ID UE является информацией, которая должна непрерывно передаваться по SCCH (при передаче каждого пакета). Короткий ID UE имеет уникальное значение в пределах соты. Узел Б отвечает за присвоение и освобождение коротких ID для UE в пределах соты. Таким образом, когда UE включается в новой соте или перемещается в новую соту, UE, желающее передать и принять данные по SCH, должно принять новый короткий ID, присвоенный Узлом Б текущей соты или новой соты.
Сообщение для присвоения короткого ID не может быть передано по SCH и поэтому в нисходящей линии связи используется новый тип канала, а не SCH. Далее будет описана операция для приема вновь присвоенного короткого ID, когда UE включается в новой соте или перемещается в новую соту.
Фиг.3 – блок-схема передачи сообщений, иллюстрирующая стандартную операцию для получения короткого ID после того, как UE перемещается в новую соту.
Согласно Фиг.3, на этапе 315 UE 305 получает от Узла Б 310 системную информацию текущей соты или новой соты, когда включается в новой соте или перемещается в новую соту. Системная информация – общая информация, которая должна предоставляться вплоть до границы соты через известные посотовые каналы, и включает в себя информацию, которая должна быть обнаружена UE 305 для того, чтобы инициализировать связь в соте. Например, системной информацией является информация произвольного доступа, информация соседней соты и т.п.
На этапе 320 UE 305 передает начальное сообщение восходящей линии связи (IUM) по каналу произвольного доступа (RACH), используя полученную системную информацию. Вообще, IUM используется, чтобы уведомить сеть о присутствии UE 305, и содержит уникальный ID, информацию функциональных возможностей и т.п. Приняв IUM, Узел Б 310 назначает короткий ID, который должен быть присвоен UE 305. На этапе 325 короткий ID помещается в начальное сообщение нисходящей линии связи (IDM) и передается UE 305. Прежде, чем передаются данные, сначала от Узла Б 310 к UE 305 передается IDM. Кроме того, необходимая для использования SCH в UE 305 информация в основном содержится в IDM. Например, к необходимой информации относится схема передачи информации качества канала (CQI), канал передачи или конфигурация HARQ. IDM передается по прямому каналу доступа (FACH), а не SCH. FACH, который отличаются от SCH, служит в качестве канала нисходящей линии связи, который должен передаваться вплоть до границы соты, не применяется для HARQ или AMC. На этапе 330 UE 305 принимает IDM, обнаруживает короткий ID и передает и принимает данные по SCH.
Следовательно, существует потребность в улучшенном способе и устройстве, в котором UE инициирует связь по совместно используемому каналу, чтобы инициировать передачу и прием данных по совместно используемому каналу.
Сущность изобретения
Аспект иллюстративных вариантов осуществления настоящего изобретения заключается в том, чтобы учесть, по меньшей мере, вышеупомянутые проблемы и/или недостатки и обеспечить, по меньшей мере, описанные ниже преимущества. Следовательно, аспект иллюстративных вариантов осуществления настоящего изобретения заключается в том, чтобы предоставить способ и устройство для того, чтобы инициировать передачу и прием данных по совместно используемому каналу.
В соответствии с аспектом иллюстративных вариантов осуществления настоящего изобретения, предоставляется способ для инициирования связи по совместно используемому каналу в системе мобильной связи, содержащий этапы, на которых: передают Узлу Б сигнал восходящей линии связи для запроса связи по совместно используемому каналу; обеспечивают длительность задержки после передачи сигнала восходящей линии связи без мониторинга нисходящей линии связи; осуществляют мониторинг нисходящей линии связи в течение допустимого периода после того, как длительность задержки истекла, и определяют, принят ли в одном интервале времени передачи в пределах допустимого периода сигнал нисходящей линии связи, являющийся ответным на сигнал восходящей линии связи; и передают и принимают данные по совместно используемому каналу, когда сигнал нисходящей линии связи принят в течение допустимого периода.
В соответствии с другим аспектом иллюстративных вариантов осуществления настоящего изобретения, предоставляется пользовательское оборудование для того, чтобы инициировать связь по совместно используемому каналу в системе мобильной связи, в котором блок формирования сигнала восходящей линии связи формирует сигнал восходящей линии связи для запроса связи по совместно используемому каналу и передает Узлу Б сформированный сигнал восходящей линии связи. Блок обработки сигнала нисходящей линии связи после передачи сигнала восходящей линии связи ожидает в течение длительности задержки без мониторинга нисходящей линии связи, осуществляет мониторинг нисходящей линии связи в течение допустимого периода после того, как длительность задержки истекла, и определяет, принят ли сигнал нисходящей линии связи, являющийся ответным на сигнал восходящей линии связи, в одном интервале времени передачи в пределах допустимого периода. Блок обработки совместно используемого канала передает и принимает данные по совместно используемому каналу, когда сигнал нисходящей линии связи принят в течение допустимого периода.
В соответствии с еще одним аспектом иллюстративных вариантов осуществления настоящего изобретения, предоставляется способ для инициализации связи по совместно используемому каналу в системе мобильной связи, содержащий этапы, на которых принимают от пользовательского оборудования сигнал восходящей линии связи для запроса связи по совместно используемому каналу. После ожидания в течение длительности задержки после получения сигнала восходящей линии связи передают сигнал нисходящей линии связи в одном интервале времени передачи в пределах допустимого периода в ответ на сигнал восходящей линии связи. Передают и принимают данные по совместно используемому каналу после передачи сигнала нисходящей линии связи.
Перечень чертежей
Эти и/или другие цели, возможности и преимущества конкретных иллюстративных вариантов осуществления настоящего изобретения станут очевидны после изучения нижеследующего подробного описания, приводимого совместно с сопровождающими чертежами, на которых:
Фиг.1 – иллюстрация примера структуры разрабатываемой системы мобильной связи;
Фиг.2 – схематичная иллюстрация передачи и приема данных по совместно используемому каналу (SCH);
Фиг.3 – блок-схема передачи сообщений, иллюстрирующая обычную операцию для получения короткого идентификатора (ID) после того, как пользовательское оборудование (UE) перемещается в новую соту;
Фиг.4 – блок-схема передачи сообщений, иллюстрирующая операцию для получения короткого ID из SCH после того, как UE перемещается в новую соту, в соответствии с иллюстративным вариантом осуществления настоящего изобретения;
Фиг.5 – иллюстрация ситуации, в которой происходит конфликт временных ID;
Фиг.6 – иллюстрация операции для предотвращения конфликта временных ID, используя допустимый период;
Фиг.7 – блок-схема последовательности операций, иллюстрирующая работу UE в соответствии с иллюстративным вариантом осуществления настоящего изобретения;
Фиг.8 – блок-схема, иллюстрирующая структуру UE в соответствии с иллюстративным вариантом осуществления настоящего изобретения;
Фиг.9 – блок-схема последовательности операций, иллюстрирующая действие для получения короткого ID из совместно используемого канала управления (SCCH) в соответствии с иллюстративным вариантом осуществления настоящего изобретения;
Фиг.10A и Фиг.10B – иллюстрации структур сообщения попакетной информации управления и сообщения присвоения выделенного короткого ID, в соответствии с иллюстративным вариантом осуществления настоящего изобретения;
Фиг.11 – блок-схема последовательности операций, иллюстрирующая работу UE в соответствии с иллюстративным вариантом осуществления настоящего изобретения; и
Фиг.12 – блок-схема, иллюстрирующая структуру UE в соответствии с иллюстративным вариантом осуществления настоящего изобретения.
Должно быть понятно, что на всех чертежах одни и те же ссылочные номера имеют отношение к одним и тем же элементам, признакам и структурам.
Описание предпочтительных вариантов осуществления изобретения
Сущности, определенные в данном описании, такие как подробные структуры и элементы, предоставлены для того, чтобы способствовать всестороннему пониманию вариантов осуществления настоящего изобретения, и являются только иллюстративными. Следовательно, специалисты в данной области техники будут осознавать, что различные изменения и модификации, описанных здесь вариантов осуществления настоящего изобретения могут быть сделаны без отступления от объема и сущности настоящего изобретения. Также, описания широко известных функций и структур опущены для краткости и понятности.
Суть иллюстративных вариантов осуществления настоящего изобретения заключается в том, чтобы передавать пакет данных в системе мобильной связи по совместно используемому каналу (SCH). Пользовательское оборудование (UE) передает Узлу Б сигнал, включающий в себя сообщение для запроса использования SCH. Когда ответ на сигнал принят, SCH функционирует. Процесс для установления и использования SCH между UE и Узлом Б упоминается как инициирование SCH.
Далее иллюстративные варианты осуществления настоящего изобретения будут описаны в соответствии с системой долгосрочного развития (LTE) проекта партнерства третьего поколения (3GPP), используя мультиплексирование с ортогональным разделением частот (OFDM), основанной на системе универсального сервиса мобильных телекоммуникаций (UMTS). Специалисты в данной области техники будут осознавать, что в других системах мобильной связи, имеющих техническую основу и вид канала, аналогичные описанным в контексте иллюстративных вариантов осуществления настоящего изобретения, использование SCH может быть изменено без отступления от объема настоящего изобретения.
Фиг.4 – блок-схема передачи сообщений, иллюстрирующая операцию для получения короткого ID из SCH после того, как UE перемещается в новую соту, в соответствии с иллюстративным вариантом осуществления настоящего изобретения. В этом документе, Узел Б 410 покрывает соту A, а UE 405 включается в соте A или перемещается из отличающейся соты в соту A.
Согласно Фиг.4, на этапе 415 Узел Б 410 управляет посотовыми пулами временных ID. Пулы временных ID могут быть некоторыми из всех присваиваемых коротких ID и могут совпадать или отличаться между сотами. Когда размер каждого короткого ID, например, 10 бит, могут быть предоставлены 1024 коротких ID, 0-1023. Некоторые из этих коротких ID могут быть назначены временным ID на посотовой основе. Однако можно управлять одинаковым для всех сот пулом коротких ID. Например, пул временных ID соты A имеет короткие ID 0-23.
На этапе 420 UE 405 получает системную информацию из широковещательного канала (BCH) Узла Б 410. Системная информация включает в себя пул временных ID соты A. UE 405 сохраняет пул временных ID. В вышеупомянутом примере UE 405 обнаруживает, что пул временных ID соты A создан посредством двадцати четырех (24) коротких ID, включая короткие ID от нуля (0) до двадцати трех (23).
На этапе 425 UE 405 произвольно выбирает один из коротких ID, принадлежащих пулу временных ID, прежде чем передать начальное сообщение восходящей линии связи (IUM) по каналу произвольного доступа (RACH). На этапе 430 UE 405 передает IUM по RACH. IUM используется для запроса использования SCH, в ходе уведомления сети относительно присутствия UE 405. IUM может включать в себя, и уникальный ID, и информацию функциональных возможностях UE 405, и выбранный временный ID. На этапе 435 после передачи IUM UE 405 осуществляет мониторинг SCCH нисходящей линии связи (DL SCCH) и определяет, принято ли сообщение в ответ на IUM, то есть сообщение с выбранным временным ID.
На этапе 445 Узел Б 410 назначает выделенный короткий ID, который должен быть присвоен UE 405 в ответ на принятый IUM, включает отдельный короткий идентификатор в начальное сообщение нисходящей линии связи (IDM) и передает UE 405 IDM с выделенным коротким ID через SCH. Кроме того, в IDM содержится необходимая для использования SCH в UE 405 информация. Например, необходимая информация соответствует схеме передачи информации качества канала (CQI), каналу передачи или конфигурации гибридного автоматического запроса на повторную передачу (HARQ). Когда IDM передается по SCH, на этапе 440 Узел Б 410 передает по SCCH попакетную информацию управления, включающую в себя выбранный временный ID так, чтобы UE 405 могло принять IDM. Здесь, попакетная информация управления включает в себя параметры приема, требуемые для того, чтобы демодулировать и декодировать пакет нисходящей линии связи в UE 405, например информацию, соответствующую ID UE, размеру пакета, схеме модуляции, HARQ и т.п. На этапе 450 UE 405 принимает IDM в соответствии с попакетной информацией управления, посредством обнаружения содержащегося в IDM выделенного короткого ID определяет, что инициирование для передачи данных и/или приема было закончено, и начинает передавать и принимать данные по SCH, используя выделенный короткий ID.
Как описано выше, в иллюстративном варианте осуществления настоящего изобретения временный ID используется для того, чтобы принять по SCH IDM для присвоения выделенного короткого ID. Однако, когда, по меньшей мере, два UE в пределах одной соты выбирают один и тот же временный ID, Узел Б не может идентифицировать UE, используя временные ID. Эта ситуация упоминается как конфликт временных ID.
Фиг.5 – иллюстрация ситуации, в которой происходит конфликт временных ID. Согласно Фиг.5, UE 1 выбирает временный ID x и посылает первое IUM в момент 505 времени и UE 2 выбирает тот же самый временный ID x и посылает второе IUM в момент 515 времени. После отправки первого IUM UE 1 осуществляет мониторинг SCCH в течение времени 510. После отправки второго IUM UE 2 осуществляет мониторинг SCCH в течение времени 520.
В ответ на посланное UE 1 первое IUM, Узел Б назначает короткий ID y, выделенный для UE 1, а затем посылает SCCH с временным ID x в момент 525 времени. Затем, Узел Б включает в IDM выделенный короткий ID y и посылает UE 1 IDM с выделенным коротким ID y в момент 530 времени. В это время и UE 1 и UE 2 ожидают временный ID x, который должен быть послан по SCCH, и принимают IDM, переданный по SCH. Таким образом, UE 2 может неправильно определить, что выделенный короткий ID присвоен UE 2.
Данная проблема возникает, когда многие UE выбирают один и тот же временный ID в течение относительно короткого промежутка времени. Для решения проблемы можно рассмотреть способ для увеличения размера пула временного ID или уменьшения времени, в течение которого происходит ошибка операции. Однако, способ увеличения размера временного пула ID не предпочтителен из-за уменьшения количества выделенных коротких ID. Поэтому UE осуществляет мониторинг SCCH во время предопределенного допустимого периода P после ожидания в течение предопределенной длительности T задержки, не начиная мониторинг SCCH немедленно после передачи сигнала для запроса использования SCH, включающего в себя временный ID. Переданный Узлом Б через SCCH ответный сигнал может быть принят в интервале времени передачи в пределах допустимого периода P. Таким образом, время, в течение которого может произойти ошибка операции, ограничено в пределах допустимого периода, в течение которого осуществляется мониторинг SCCH. В иллюстративном варианте реализации назначается допустимый период P, который включает в себя многочисленные интервалы времени передачи, а не один конкретный интервал времени передачи.
Согласно Фиг.6, UE выбирает временный ID x, включает временный ID x в IUM и предоставляет Узлу Б IUM в качестве сигнала для запроса использования SCH в момент времени 605. После отправки IUM UE ожидает в течение длительности 610 T задержки, не осуществляя мониторинг SCCH. По истечению длительности 610 задержки UE осуществляет мониторинг сигнала ответа, посланного Узлом Б через SCCH, во время допустимого периода 615 P. Когда временный ID x обнаружен в течение допустимого периода 615, UE пытается принять IDM по SCH. С другой стороны, когда временный ID x не обнаружен в течение периода 615 P, UE определяет, что инициирование SCH не удалось.
После приема IUM Узел Б посылает SCCH с временным ID в момент 620 времени одного интервала времени передачи в период [T, T+P]. Затем, Узел Б посылает UE IDM с выделенным коротким ID.
В иллюстративном варианте реализации вызывающая задержку длительность T задержки мала. Однако когда длительности T задержки назначается слишком маленькое значение, в Узле Б ухудшается функциональная возможность обработки. Соответственно, Узел Б не может подготовить попакетную информацию управления с временным ID до истечения допустимого периода P. Поэтому, T и P, тесно связанные с функциональной возможностью Узла Б, могут иметь отличающиеся значения на посотовой основе. Значения T и P включаются в системную информацию, которая должна передаваться на посотовой основе и предоставляться оборудованиям UE.
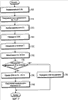
Фиг.7 – блок-схема последовательности операций, иллюстрирующая работу UE в соответствии с иллюстративным вариантом осуществления настоящего изобретения.
Согласно Фиг.7, на этапе 705 UE формирует IUM для инициализации связи в текущей соте по SCH, а на этапе 710 получает пул временных ID текущей соты и значения T и P. UE получает от Узла Б текущей соты пул временных ID и значения T и P из широковещательной системной информации. Если формируется IUM, это означает, что короткий ID, который должен быть использован в текущей соте, не получен, поскольку UE включено в текущей соте или только что перемещено в текущую соту. Если пул временных ID получен, это означает, что UE обнаружило доступные в текущей соте временные ID.
На этапе 715 UE выбирает один временный ID из пула временных ID. В это время все временные ID могут быть выбраны с одинаковой вероятностью. На этапе 720 UE посылает Узлу Б IUM с выбранным временным ID. На этапе 725 после отправки IUM UE ожидает в течение длительности T задержки без мониторинга DL SCCH. Когда длительность T задержки истекла, на этапе 730 UE осуществляет мониторинг SCCH во время допустимого периода P. На этапе 735 UE определяет, принята ли по SCCH попакетная информация управления с выбранным временным ID. Если в течение допустимого периода P из SCCH обнаружен выбранный временный ID, UE переходит к этапу 740. В противном случае, UE переходит к этапу 750.
На этапе 740 UE принимает IDM по SCH в соответствии с попакетной информацией управления. На этапе 745, UE назначает короткий ID, включенный в IDM, для того, чтобы иметь в своем распоряжении выделенный короткий ID, а затем передает и принимает данные по SCH, используя короткий ID. В противном случае, на этапе 750 UE определяет, что инициирование связи по SCH не удалось, а затем выполняет последующую необходимую операцию. Например, UE повторно передает IUM.
Фиг.8 – блок-схема, иллюстрирующая структуру UE в соответствии с иллюстративным вариантом осуществления настоящего изобретения. Согласно Фиг.8, UE состоит из блока 805 формирования сообщения управления, блока 825 обработки сообщения управления, блока 810 управления коротким ID, блока 815 обработки SCCH, блока 820 обработки SCH и приемопередатчика 830.
Согласно Фиг.8, контроллер 835 управляет операциями UE, имеющими отношение к радиоресурсам. Например, контроллер 835 выполняет операцию для установления или освобождения радиоканала или операцию для назначения информации, которая должна быть вставлена в IUM. Контроллер 835 выдает информацию, которая должна быть вставлена в IUM, на блок 805 формирования сообщения управления. Контроллер 835 , например, управляет пулом временных ID и значениями T и P, полученными из системной информации текущей соты, выбирает временный ID из пула временных ID, и выдает выбранный временный ID на блок 805 формирования сообщения управления.
Блок 805 формирования сообщения управления формирует сообщение управления восходящей линии связи, используя принятую от контроллера 835 информацию. Например, блок 805 формирования формирует IUM, используя информацию, такую как временный ID и т.п., выданную контроллером 835, и выдает сформированное IUM приемопередатчику 830. Приемопередатчик 830 передает сообщение или данные от UE и принимает сообщение или данные в UE через радиоканал.
Когда контроллер 835 уведомлен, что IUM был передан, от блока 805 формирования сообщения управления, контроллер 835 ожидает в течение длительности T задержки и выдает выбранный временный ID и значение P блоку 810 управления коротким ID. Блок 810 управления коротким ID отвечает за активацию или дезактивацию короткого ID и активирует короткий ID, принятый от контроллера 835 во время допустимого периода P, в ответ на команду контроллера 835. Если короткий ID активирован, это означает, что операция управления выполняется так, чтобы блок 815 обработки SCCH обнаружил сообщение с активированным коротким ID из принятой по SCCH попакетной информации управления. Когда контроллер 835 предоставляет временный ID, блок 810 управления коротким ID управляет блоком 815 обработки SCCH для того, чтобы обнаружить сообщение с этим временным ID.
Когда посредством блока 810 управления коротким ID, в частности временным ID, активировано обнаружение из SCCH попакетной информации управления с коротким ID, блок 815 обработки SCCH выдает попакетную информацию управления на блок 820 обработки SCH. Приняв попакетную информацию управления от блока 815 обработки SCCH, блок 820 обработки SCH обнаруживает пакет из SCH, обрабатывает (или демодулирует/декодирует) обнаруженный пакет, используя попакетную информацию управления, и выдает успешно обработанный пакет соответствующему устройству. Когда пакет является IDM, переданным по SCH, IDM выдается блоку 825 обработки сообщения управления. В противном случае, пакет выдается ассоциированной прикладной секции.
Блок 825 обработки сообщения управления выдает содержащуюся в IDM информацию управления контроллеру 835. Контроллер 835 предоставляет блоку 810 управления коротким ID выделенный короткий ID исходя из информации, выданной блоком 825 обработки сообщения управления. В это время непрерывно поддерживается период активации выделенного короткого ID, пока не выпущена специальная команда. Блок 810 управления коротким ID управляет блоком 815 обработки SCCH для того, чтобы во время периода активации выделенного короткого ID обнаружить попакетную информацию управления с выделенным коротким ID. Соответственно, выделенный короткий ID применяется для передачи и приема данных по SCH.
В иллюстративном варианте осуществления настоящего изобретения выделенный короткий ID передается по SCCH. Фиг.9 – блок-схема последовательности операций, иллюстрирующая действие для получения короткого ID из SCCH в соответствии с иллюстративным вариантом осуществления настоящего изобретения. Здесь, Узел Б 910 покрывает соту A, а UE 905 включено в соте A или перемещается из отличающейся соты в соту A.
Согласно Фиг.9, на этапе 915 Узел Б 910 управляет пулами временных ID на посотовой основе. Поскольку в иллюстративном варианте осуществления настоящего изобретения временный ID отличается от основного короткого ID, посотовые пулы временных ID не должны применяться в других целях. Один и тот же пул временных ID может быть применен во всех сотах.
На этапе 920 UE 905 получает системную информацию из BCH Узла Б 910. Системная информация включает в себя пул временных ID соты A, длительность T задержки и допустимый период P. На этапе 925 UE 905 произвольно выбирает один из временных ID, принадлежащих пулу временных ID прежде, чем передать IUM по RACH. На этапе 930 UE 905 посылает IUM по RACH. Вообще, IUM используется для запроса использования SCH, уведомляя сеть о присутствии UE 905. IUM может включать в себя и уникальный ID, и информацию функциональных возможностей UE 905, и выбранный временный ID. На этапе 935 после отправки IUM UE 905 осуществляет мониторинг DL SCCH и определяет, принято ли сообщение в ответ на IUM, то есть сообщение с выбранным временным ID.
На этапе 940 в ответ на принятый IUM Узел Б 910 назначает выделенный короткий ID, который должен быть присвоен UE 905, и, используя SCCH, посылает сообщение назначения выделенного короткого ID с выделенным коротким ID и временным ID, содержащееся в IUM. Обнаружив временный ID, содержащийся в сообщении присвоения выделенного короткого ID, UE может использовать выделенный короткий ID, содержащийся в сообщении присвоения выделенного короткого ID, для того, чтобы передавать и принимать данные по SCH.
Для отправки IDM в процессе обычной передачи DL SCH на этапе 945 Узел Б 910 передает попакетную информацию управления с выделенным коротким ID по SCCH. На этапе 950 Узел Б 910 передает IDM по SCH. На этапе 955 UE 905 принимает IDM и передает и принимает данные по SCH, используя выделенный короткий ID.
Как описано выше, предоставляются отличающиеся сообщения для передачи через SCCH попакетной информации управления и присвоения выделенного короткого ID. Отличающиеся сообщения различаются по типам сообщения. Фиг.10A и Фиг.10B – иллюстрации структур сообщения попакетной информации управления и сообщения присвоения выделенного короткого ID в соответствии с иллюстративным вариантом осуществления настоящего изобретения.
Согласно Фиг.10A, сообщение 1005 попакетной информации управления содержит попакетную информацию управления о пакете, который должен быть передан по SCH. Попакетная информация управления включает в себя, например, поле 1015 схема модуляции (MS) для указания примененной к пакету MS, выделенный короткий ID 1020 для идентификации UE для приема пакета, поле 1025 ресурс для указания радиоканала, по которому передается пакет (то есть временной слот назначенной поднесущей), поле 1030 размер для указания размера пакета, ID 1035 HARQ для идентификации блока обработки HARQ пакета, порядковый номер 1040 повторной передачи (RSN), поле 1045 контроль циклическим избыточным кодом (CRC) и т.п.
Первый бит 1010 сообщения 1005 попакетной информации управления предназначен для того, чтобы отличить сообщение 1005 попакетной информации управления от сообщения 1050 присвоения выделенного короткого ID. То есть, если первый бит 0, это означает, что сообщение является сообщением 1005 попакетной информации управления.
Сообщение 1050 присвоения выделенного короткого ID состоит из выделенного короткого ID 1060, временного ID 1065 и поля 1070 CRC. Выделенный короткий ID, который должен быть присвоен UE, вставляется в поле 1060 выделенный короткий ID, сообщенный от UE временный ID, вставляется в поле 1065 временный ID. Результат операции CRC для переданного по SCCH сообщения вставляется в поле 1070 CRC.
Так как схема модуляции пакета не должна быть указана в сообщении 1050 присвоения выделенного короткого ID, первые два бита 1055 сообщения 1050 присвоения выделенного короткого ID предназначены для того, чтобы отличить сообщение 1050 присвоения выделенного короткого ID от сообщения 1005 попакетной информации управления. То есть, если первые два бита 1055 – 10, это означает, что сообщение является сообщением 1050 присвоения выделенного короткого ID.
Фиг.11 – блок-схема последовательности операций, иллюстрирующая работу UE в соответствии с иллюстративным вариантом осуществления настоящего изобретения.
Согласно Фиг.11, на этапе 1105 UE формирует IUM для инициализации связи по SCH в текущей соте, а на этапе 1110 получает пул временных ID текущей соты и значения T и P. UE получает от Узла Б текущей соты пул временных ID и значения T и P из широковещательной системной информации. Если формируется IUM, это означает, что короткий ID, который должен быть использован в текущей соте, не получен, поскольку UE включено в текущей соте или только что перемещено в текущую соту. Если пул временных ID получен, это означает, что UE обнаружило доступные в текущей соте временные идентификаторы.
На этапе 1115 UE выбирает из пула временных ID один временный ID. На этапе 1120 UE посылает Узлу Б IUM с выбранным временным ID. На этапе 1125 UE ожидает в течение длительности T задержки, не осуществляя мониторинг DL SCCH после отправки IUM. Когда длительность T задержки истекла, на этапе 1130 UE осуществляет мониторинг SCCH во время допустимого периода P. На этапе 1135 UE определяет, принято ли по SCCH сообщение присвоения выделенного короткого ID. Если сообщение присвоения выделенного короткого ID с выбранным временным ID принято в течение допустимого периода P, UE переходит к этапу 1145. В противном случае, UE переходит к этапу 1150.
На этапе 1145 UE назначает короткий ID, включенный в сообщение присвоения выделенного короткого ID, для того, чтобы иметь в своем распоряжении выделенный короткий ID, а затем передает и принимает данные по SCH, используя выделенный короткий ID. В противном случае, на этапе 1150 UE определяет, что инициирование связи по SCH не удалось, а затем выполняет необходимую последующую операцию. Например, UE повторно передает IUM.
Фиг.12 – блок-схема, иллюстрирующая структуру UE в соответствии с иллюстративным вариантом осуществления настоящего изобретения.
Согласно Фиг.12, UE состоит из блока 1205 формирования сообщения управления, блока 1225 обработки сообщения управления, контроллера 1235, блока 1210 управления коротким ID, блока 1215 обработки SCCH, блока 1220 обработки SCH, блока 1240 обработки сообщения присвоения выделенного короткого ID и приемопередатчика 1230.
Согласно Фиг.12, контроллер 1235 управляет операциями UE, имеющими отношение к радиоресурсам. Например, контроллер 1235 выполняет операцию для установления или освобождения радиоканала или операцию для назначения информации, которая должна быть вставлена в IUM. Контроллер 1235 выдает информацию, которая должна быть вставлена в IUM, на блок 1205 формирования сообщения управления. Например, контроллер 1235 управляет пулом временных ID и значениями T и P, полученными из системной информации текущей соты, выбирает временный ID из пула временных ID и выдает выбранный временный ID на блок 1205 формирования сообщения управления.
Блок 1205 формирования сообщения управления формирует сообщение управления восходящей линии связи, используя принятую от контроллера 1235 информацию. В частности, блок 1205 формирования формирует IUM, используя информацию, такую как временный ID и т.п., выданную контроллером 1235, и выдает сформированное IUM приемопередатчику 1230. Приемопередатчик 1230 передает сообщение или данные от UE и принимает сообщение или данные в UE через радиоканал.
Когда контроллер 1235 уведомлен, что IUM был передан, от блока 1205 формирования сообщения управления, контроллер 1235 ожидает в течение длительности T задержки и выдает выбранный временный ID и значение P блоку 1240 обработки сообщения присвоения выделенного короткого ID. Контроллер 1235 управляет блоком 1240 обработки сообщения присвоения выделенного короткого ID для того, чтобы осуществлять мониторинг принятых по SCCH во время допустимого периода P сообщений. Блок 1215 обработки SCCH обнаруживает сообщение присвоения выделенного короткого ID среди сообщений SCCH, принятых от приемопередатчика 1230, а затем выдает обнаруженное сообщение присвоения выделенного короткого ID блоку 1240 обработки сообщения присвоения выделенного короткого ID.
Блок 1240 обработки сообщения присвоения выделенного короткого ID сравнивает временный ID, содержащийся в сообщении присвоения выделенного короткого ID, принятом от блока 1215 обработки SCCH, с временным ID, принятым от контроллера 1235. Если два временных идентификатора совпадают, блок 1240 обработки сообщения присвоения выделенного короткого ID выдает выделенный короткий ID блоку 1210 управления коротким ID.
Блок 1210 управления коротким ID активирует короткий ID, принятый от блока 1240 обработки сообщения присвоения выделенного короткого ID. Затем блок 1215 обработки SCCH обнаруживает попакетную информацию управления, содержащуюся в сообщении с активированным коротким ID, среди принятых по SCCH сообщений, а затем выдает обнаруженную попакетную информацию управления на блок 1220 обработки SCH. Приняв попакетную информацию управления, блок 1220 обработки SCH обнаруживает пакет из SCH, обрабатывает (или демодулирует/декодирует) обнаруженный пакет, используя попакетную информацию управления, и выдает успешно обработанный пакет соответствующему устройству. Когда пакет включает в себя IDM, переданное по SCH, IDM выдается блоку 1225 обработки сообщения управления. В противном случае, пакет выдается ассоциированной прикладной секции.
Блок 1225 обработки сообщения управления выдает содержащуюся в IDM информацию управления контроллеру 1235. Из информации, выданной блоком 1225 обработки сообщения управления, контроллер 1235 предоставляет блоку 1210 управления коротким ID выделенный короткий ID. В это время непрерывно поддерживается период активации выделенного короткого ID, пока не выпущена специальная команда. Блок 1210 управления коротким ID управляет блоком 1215 обработки SCCH для того, чтобы во время периода активации выделенного короткого ID обнаружить попакетную информацию управления с выделенным коротким ID. Соответственно, выделенный короткий ID применяется для передачи и приема данных по SCH.
Как видно из вышеупомянутого описания, иллюстративные варианты осуществления настоящего изобретения могут уменьшить задержку инициирования и сложность системы и UE посредством эффективной инициализации связи в системе мобильной связи для передачи данных и сообщений по SCH.
Несмотря на то, что настоящее изобретение было показано и описано в соответствии с его конкретными вариантами осуществления, специалистам в данной области техники будет понятно, что различные изменения в форме и деталях могут быть сделаны в нем без отклонения от сущности и объема настоящего изобретения, который определен прилагающейся формулой изобретения и ее эквивалентами.
Формула изобретения
1. Способ инициализации связи по совместно используемому каналу в системе мобильной связи, содержащий этапы, на которых передают Узлу Б сигнал восходящей линии связи для запроса связи по совместно используемому каналу; ожидают в течение заданной длительности задержки без осуществления мониторинга нисходящей линии связи после передачи сигнала восходящей линии связи; осуществляют мониторинг нисходящей линии связи в течение допустимого периода после истечения длительности задержки и определяют, принят ли сигнал нисходящей линии связи в ответ на сигнал восходящей линии связи в интервале времени передачи в пределах допустимого периода; и передают и принимают данные по совместно используемому каналу, когда сигнал нисходящей линии связи принят в течение допустимого периода.
2. Способ по п.1, содержащий также этап, на котором получают информацию, указывающую допустимый период, из широковещательной системной информации в текущей соте.
3. Способ по п.1, в котором сигнал восходящей линии связи содержит начальное сообщение восходящей линии связи, содержащее временный идентификатор, выбранный из пула временных идентификаторов текущей соты.
4. Способ по п.3, в котором сигнал нисходящей линии связи содержит попакетную информацию управления, содержащую выбранный временный идентификатор.
5. Способ по п.4, в котором попакетная информация управления содержит параметры приема, необходимые для того, чтобы демодулировать и декодировать начальное сообщение нисходящей линии связи, содержащее выделенный короткий идентификатор, присвоенный для того, чтобы передавать и принимать данные по совместно используемому каналу.
6. Способ по п.3, в котором сигнал нисходящей линии связи содержит выбранный временный идентификатор; и выделенный короткий идентификатор, присвоенный для того, чтобы передавать и принимать данные по совместно используемому каналу.
7. Пользовательское оборудование для инициализации связи по совместно используемому каналу в системе мобильной связи, содержащее блок формирования сигнала восходящей линии связи для формирования сигнала восходящей линии связи для запроса связи по совместно используемому каналу и передачи сформированного сигнала восходящей линии связи Узлу Б; блок обработки сигнала нисходящей линии связи для ожидания в течение длительности задержки без мониторинга нисходящей линии связи после передачи сигнала восходящей линии связи, мониторинга нисходящей линии связи в течение допустимого периода после того, как длительность задержки истекла, и определения, принят ли в ответ на сигнал восходящей линии связи сигнал нисходящей линии связи в течение интервала времени передачи в пределах допустимого периода; и блок обработки совместно используемого канала для передачи и приема данных по совместно используемому каналу, когда сигнал нисходящей линии связи принят в течение допустимого периода.
8. Пользовательское оборудование по п.7, содержащее также контроллер для получения информации, указывающей допустимый период, из широковещательной системной информации в текущей соте и управления блоком формирования сигнала восходящей линии связи, блоком обработки сигнала нисходящей линии связи и блоком обработки совместно используемого канала.
9. Пользовательское оборудование по п.7, в котором сигнал восходящей линии связи содержит начальное сообщение восходящей линии связи, содержащее временный идентификатор, выбранный из пула временных идентификаторов текущей соты.
10. Пользовательское оборудование по п.9, в котором сигнал нисходящей линии связи содержит попакетную информацию управления, содержащую выбранный временный идентификатор.
11. Пользовательское оборудование по п.10, в котором попакетная информация управления содержит параметры приема, необходимые для того, чтобы демодулировать и декодировать начальное сообщение нисходящей линии связи, содержащее выделенный короткий идентификатор, присвоенный для того, чтобы передавать и принимать данные по совместно используемому каналу.
12. Пользовательское оборудование по п.9, в котором сигнал нисходящей линии связи содержит: выбранный временный идентификатор; и выделенный короткий идентификатор, присвоенный для того, чтобы передавать и принимать данные по совместно используемому каналу.
13. Способ инициализации связи по совместно используемому каналу в системе мобильной связи, содержащий этапы, на которых принимают от пользовательского оборудования сигнал восходящей линии связи для запроса связи по совместно используемому каналу; ожидают в течение длительности задержки после приема сигнала восходящей линии связи; передают сигнал нисходящей линии связи в интервале времени передачи в пределах допустимого периода в ответ на сигнал восходящей линии связи после того, как длительность задержки истекла; передают и принимают данные по совместно используемому каналу после передачи сигнала нисходящей линии связи.
14. Способ по п.13, содержащий также этап, на котором осуществляют широковещание системной информации, указывающей длительность задержки и допустимый период в текущей соте.
15. Способ по п.13, в котором сигнал восходящей линии связи содержит начальное сообщение восходящей линии связи, содержащее временный идентификатор, выбранный из пула временных идентификаторов текущей соты.
16. Способ по п.15, в котором сигнал нисходящей линии связи содержит попакетную информацию управления, содержащую выбранный временный идентификатор.
17. Способ по п.16, в котором попакетная информация управления содержит параметры приема, необходимые для того, чтобы демодулировать и декодировать начальное сообщение нисходящей линии связи, содержащее выделенный короткий идентификатор, присвоенный для того, чтобы передавать и принимать данные по совместно используемому каналу.
18. Способ по п.15, в котором сигнал нисходящей линии связи содержит выбранный временный идентификатор; и выделенный короткий идентификатор, присвоенный для того, чтобы передавать и принимать данные по совместно используемому каналу.
РИСУНКИ
|
|