|
(21), (22) Заявка: 2008146452/09, 24.11.2008
(24) Дата начала отсчета срока действия патента:
24.11.2008
(46) Опубликовано: 27.05.2010
(56) Список документов, цитированных в отчете о поиске:
RU 76523 U1, 20.09.2008. RU 2204208 С2, 10.05.2003. RU 2286030 C1, 20.10.2006. WO 00/30245 A1, 25.05.2000. US 7095793 B2, 22.08.2006. WO 00/14867 A1, 16.03.2000.
Адрес для переписки:
140180, Московская обл., г. Жуковский, Гагарина, 3, Открытое акционерное общество “Научно-исследовательский институт приборостроения имени В.В. Тихомирова”
|
(72) Автор(ы):
Сысков Виктор Михайлович (RU), Козлов Юрий Иванович (RU), Сеньков Анатолий Анатольевич (RU), Рябиков Владимир Владимирович (RU)
(73) Патентообладатель(и):
Открытое акционерное общество “Научно-исследовательский институт приборостроения имени В.В. Тихомирова” (RU)
|
(54) МНОГОКАНАЛЬНЫЙ ФОРМИРОВАТЕЛЬ СИГНАЛОВ
(57) Реферат:
Изобретение относится к области радиотехники и может быть использовано в радиопередающих устройствах сантиметрового диапазона в качестве задающего генератора. Достигаемый технический результат – возможность формирования в разных частотных диапазонах на нескольких выходах сигналов с низким уровнем флуктуации с синхронно меняющейся несущей частотой, с возможностью амплитудной, частотной и фазовой модуляцией. Устройство содержит опорный генератор, синтезатор сетки частот, второй преобразователь частоты, первый амплитудный модулятор, генератор, формирователь сигнала подстройки частоты, формирователь частоты, первый преобразователь частоты, формирователь модулированных сигналов, синхронизатор, второй амплитудный модулятор, три делителя мощности, устройство управления, третий амплитудный модулятор, третий преобразователь частоты, умножитель частоты, четвертый преобразователь частоты, делитель частоты, фазовый модулятор, коммутатор. 5 ил.
Изобретение относится к области радиотехники и может быть использовано в радиопередающих устройствах сантиметрового диапазона в качестве задающего генератора.
Известен формирователь сигналов сантиметрового диапазона с амплитудной, фазовой и линейно-частотной модуляциями [RU 2253182 С1, МПК Н03С 5/00, 2005 г.], содержащий опорный генератор, делитель частоты, первый и второй преобразователи частоты, амплитудный модулятор, фазовый модулятор, синтезатор частоты, умножитель частоты, первый и второй формирователи импульсов, первый и второй коммутаторы, схему управления и сумматор.
Наиболее близким по технической сущности к предлагаемому изобретению является формирователь парных сигналов в сантиметровом диапазона с низким уровнем флюктуации [RU 76523 U1, МПК Н03С 5/00, 2006], содержащий опорный генератор, синтезатор сетки частот, второй преобразователь частоты, первый амплитудный модулятор, второй амплитудный модулятор, первый преобразователь частоты, синхронизатор, делитель мощности, устройство управления, при этом вход устройства управления является входом сигналов управления режимом работы формирователя парных сигналов в сантиметровом диапазоне с низким уровнем флуктуации, первый выход опорного генератора соединен с первым входом синтезатора сетки частот, четвертый выход опорного генератора соединен с первым входом синхронизатора, второй выход синхронизатора соединен со вторым входом второго амплитудного модулятора, выход второго амплитудного модулятора соединен со вторым входом первого преобразователя частоты, выход первого преобразователя частоты соединен с входом делителя мощности, третий выход синхронизатора соединен со вторым входом первого амплитудного модулятора, третий выход устройства управления соединен со вторым входом синтезатора сетки частот, четвертый выход устройства управления соединен со вторым входом синхронизатора, отличающийся тем, что дополнительно введены генератор, формирователь сигнала подстройки частоты, первый формирователь частоты, второй формирователь частоты, формирователь модулированных сигналов, третий амплитудный модулятор, четвертый амплитудный модулятор, причем второй выход опорного генератора подключен к первому входу второго формирователя частоты, третий выход опорного генератора подключен к первому входу формирователя модулированных сигналов, пятый выход опорного генератора подключен к первому входу первого формирователя частоты, шестой выход опорного генератора подключен к входу формирователя сигнала подстройки частоты, выход формирователя подстройки частоты соединен с входом опорного генератора, первый выход синтезатора сетки частот подключен к первому входу второго преобразователя частоты, второй выход синтезатора сетки частот является третьим выходом сигнала формирователя парных сигналов в сантиметровом диапазоне с низким уровнем флуктуации, выход первого амплитудного модулятора подключен ко второму входу второго преобразователя частоты, выход второго преобразователя частоты соединен с первым входом первого преобразователя частоты, второй выход устройства управления подключен к третьему входу второго формирователя частоты, первый выход устройства управления подключен к третьему входу формирователя модулированных сигналов, выход формирователя модулированных сигналов соединен со вторым входом второго формирователя частоты, выход второго формирователя частоты соединен со вторым входом первого формирователя частоты, выход первого формирователя частоты подключен к первому входу второго амплитудного модулятора, первый выход генератора соединен с первым входом первого амплитудного модулятора, второй выход генератора является четвертым выходом сигнала формирователя парных сигналов в сантиметровом диапазоне с низким уровнем флуктуации, первый выход синхронизатора соединен с четвертым входом второго формирователя частоты, четвертый выход синхронизатора соединен с первым входом третьего амплитудного модулятора, пятый выход синхронизатора соединен с первым входом четвертого амплитудного модулятора, шестой выход синхронизатора соединен со вторым входом формирователя модулированных сигналов, первый выход делителя мощности соединен со вторым входом третьего амплитудного модулятора, выход которого является первым выходом сигнала формирователя парных сигналов в сантиметровом диапазоне с низким уровнем флюктуации, второй выход делителя мощности соединен со вторым входом четвертого амплитудного модулятора, выход которого является вторым выходом сигнала формирователя парных сигналов в сантиметровом диапазоне с низким уровнем флюктуации.
Недостатками известных устройств является невозможность формировать в разных частотных диапазонах на нескольких выходах сигналы с низким уровнем флуктуации с синхронно меняющейся несущей частотой, с возможностью амплитудной, частотной и фазовой модуляцией: – зондирующий и контрольный на частоте излучения; – первого и второго гетеродинов для приемника с двойным преобразованием; – гетеродинной частоты для приемника с одним преобразованием.
Технический результат предлагаемого многоканального формирователя сигналов заключается в возможности формировать в разных частотных диапазонах на нескольких выходах сигналы с низким уровнем флуктуации с синхронно меняющейся несущей частотой, с возможностью амплитудной, частотной и фазовой модуляцией: – зондирующий и контрольный на частоте излучения; – на частоте первого и второго гетеродинов для СВЧ-приемника с двойным преобразованием частоты; – на частоте гетеродина для СВЧ-приемника с одним преобразованием частоты.
Сущность предлагаемого технического решения состоит в том, что многоканальный формирователь сигналов содержит опорный генератор, синтезатор сетки частот, второй преобразователь частоты, первый амплитудный модулятор, генератор, формирователь сигнала подстройки частоты, формирователь частоты, первый преобразователь частоты, формирователь модулированных сигналов, синхронизатор, второй амплитудный модулятор, первый делитель мощности, устройство управления, третий амплитудный модулятор. Второй выход опорного генератора соединен с первым входом синтезатора сетки частот, третий выход опорного генератора соединен с первым входом формирователя частоты, пятый выход опорного генератора соединен с входом формирователя сигнала подстройки частоты, шестой выход опорного генератора соединен с первым входом синхронизатора, первый выход синтезатора частот соединен с первым входом второго преобразователя частоты, выход второго преобразователя частоты соединен со вторым входом первого преобразователя частоты, выход первого амплитудного модулятора соединен со вторым входом второго преобразователя частоты, первый выход генератора соединен с первым входом первого амплитудного модулятора, выход формирователя сигнала подстройки частоты соединен с входом опорного генератора, выход первого преобразователя частоты соединен с входом первого делителя мощности, третий выход синхронизатора соединен со вторым входом первого амплитудного модулятора, четвертый выход синхронизатора соединен со вторым входом второго амплитудного модулятора, пятый выход синхронизатора соединен со вторым входом третьего амплитудного модулятора, шестой выход синхронизатора соединен со вторым входом формирователя модулированных сигналов, выход второго амплитудного модулятора является четвертым выходом многоканального формирователя сигналов, первый выход первого делителя мощности соединен с первым входом второго амплитудного модулятора, второй выход первого делителя мощности соединен с первым входом третьего амплитудного модулятора, первый выход устройства управления соединен с третьим входом формирователя модулированных сигналов, третий выход устройства управления соединен со вторым входом синтезатора сетки частот, четвертый выход устройства управления соединен со вторым входом синхронизатора, вход устройства управления является входом сигналов управления режимом работы многоканального формирователя сигналов, выход третьего амплитудного модулятора является пятым выходом многоканального формирователя сигналов.
Для достижения возможности многоканального формирования сигналов введены второй делитель мощности, третий преобразователь частоты, умножитель частоты, четвертый преобразователь частоты, третий делитель мощности, делитель частоты, фазовый модулятор, коммутатор, причем первый выход второго делителя мощности является первым выходом многоканального формирователя сигналов, второй выход второго делителя мощности соединен с первым входом третьего преобразователя частоты, выход третьего преобразователя частоты является вторым выходом многоканального формирователя сигналов, выход умножителя частоты соединен с входом второго делителя мощности, выход четвертого преобразователя частоты соединен с входом третьего делителя мощности, первый выход третьего делителя мощности соединен со вторым входом третьего преобразователя частоты, второй выход третьего делителя мощности является третьим выходом многоканального формирователя сигналов, первый выход опорного генератора соединен с входом умножителя частоты, четвертый выход опорного генератора соединен с входом делителя частоты, второй выход синтезатора сетки частот соединен с первым входом четвертого преобразователя частоты, второй выход генератора соединен со вторым входом четвертого преобразователя частоты, первый выход делителя частоты соединен с четвертым входом коммутатора, второй выход делителя частоты соединен с первым входом формирователя модулированных сигналов, выход формирователя частоты соединен с первым входом фазового модулятора, выход фазового модулятора соединен с первым входом первого преобразователя частоты, выход формирователя модулированных сигналов соединен с первым входом коммутатора, выход коммутатора соединен со вторым входом формирователя частоты, первый выход синхронизатора соединен с третьим входом коммутатора, второй выход синхронизатора соединен со вторым входом фазового модулятора, второй выход устройства управления соединен со вторым входом коммутатора.
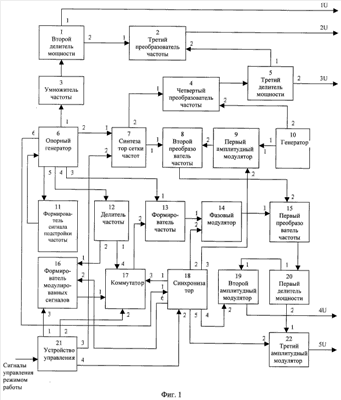
На фиг.1 представлена функциональная схема многоканального формирователя сигналов.
На фиг.2 представлен пример выполнения функциональной схемы опорного генератора
На фиг.3 представлен пример выполнения функциональной схемы синтезатора частот.
На фиг.4 представлен пример выполнения функциональной схемы формирователя сигнала подстройки частоты.
На фиг.5 представлен пример выполнения функциональной схемы формирователя частоты.
Многоканальный формирователь сигналов содержит второй делитель мощности 1, третий преобразователь частоты 2, умножитель частоты 3, четвертый преобразователь частоты 4, третий делитель мощности 5, опорный генератор 6, синтезатор сетки частот 7, второй преобразователь частоты 8, первый амплитудный модулятор 9, генератор 10, формирователь сигнала подстройки частоты 11, делитель частоты 12, формирователь частоты 13, фазовый модулятор 14, первый преобразователь частоты 15, формирователь модулированных сигналов 16, коммутатор 17, синхронизатор 18, второй амплитудный модулятор 19, первый делитель мощности 20, устройство управления 21, третий амплитудный модулятор 22.
Первый выход второго делителя мощности 1 является первым выходом многоканального формирователя сигналов.
Второй выход второго делителя мощности 1 соединен с первым входом третьего преобразователя частоты 2.
Выход третьего преобразователя 2 частоты является вторым выходом многоканального формирователя сигналов.
Выход умножителя частоты 3 соединен с входом второго делителя мощности 1.
Выход четвертого преобразователя частоты 4 соединен с входом третьего делителя мощности 5.
Первый выход третьего делителя мощности 5 соединен со вторым входом третьего преобразователя частоты 2.
Второй выход третьего делителя мощности 5 является третьим выходом многоканального формирователя сигналов.
Первый выход опорного генератора 6 соединен с входом умножителя частоты 3.
Второй выход опорного генератора 6 соединен с первым входом синтезатора сетки частот 7.
Третий выход опорного генератора 6 соединен с первым входом формирователя частоты 13.
Четвертый выход опорного генератора 6 соединен с входом делителя частоты 12.
Пятый выход опорного генератора 6 соединен с входом формирователя сигнала подстройки частоты 11.
Шестой выход опорного генератора 6 соединен с первым входом синхронизатора 18.
Первый выход синтезатора сетки частот 7 соединен с первым входом второго преобразователя частоты 8.
Второй выход синтезатора сетки частот 7 соединен с первым входом четвертого преобразователя частоты 4.
Выход второго преобразователя частоты 8 соединен со вторым входом первого преобразователя частоты 15.
Выход первого амплитудного модулятора 9 соединен со вторым входом второго преобразователя частоты 8.
Первый выход генератора 10 соединен с первым входом первого амплитудного модулятора 9.
Второй выход генератора 10 соединен со вторым входом четвертого преобразователя частоты 4.
Выход формирователя сигнала подстройки частоты 11 соединен с входом опорного генератора 6.
Первый выход делителя частоты 12 соединен с четвертым входом коммутатора 17.
Второй выход делителя частоты 12 соединен с первым входом формирователя модулированных сигналов 16.
Выход формирователя частоты 13 соединен с первым входом фазового модулятора 14.
Выход фазового модулятора 14 соединен с первым входом первого преобразователя частоты 15.
Выход первого преобразователя частоты 15 соединен с входом первого делителя мощности 20.
Выход формирователя модулированных сигналов 16 соединен с первым входом коммутатора 17.
Выход коммутатора 17 соединен со вторым входом формирователя частоты 13.
Первый выход синхронизатора 18 соединен с третьим входом коммутатора 17.
Второй выход синхронизатора 18 соединен со вторым входом фазового модулятора 14.
Третий выход синхронизатора 18 соединен со вторым входом первого амплитудного модулятора 9.
Четвертый выход синхронизатора 18 соединен со вторым входом второго амплитудного модулятора 19.
Пятый выход синхронизатора 18 соединен со вторым входом третьего амплитудного модулятора 22.
Шестой выход синхронизатора 18 соединен со вторым входом формирователя модулированных сигналов 16.
Выход второго амплитудного модулятора 19 является четвертым выходом многоканального формирователя сигналов.
Первый выход первого делителя мощности соединен с первым входом второго преобразователя частоты 19.
Второй выход первого делителя мощности соединен с первым входом третьего преобразователя частоты 22.
Первый выход устройства управления 21 соединен с третьим входом формирователя модулированных сигналов 16.
Второй выход устройства управления 21 соединен со вторым входом коммутатора 17.
Третий выход устройства управления 21 соединен со вторым входом синтезатора сетки частот 7.
Четвертый выход устройства управления 21 соединен со вторым входом синхронизатора 18.
Вход устройства управления 21 является входом сигналов управления режимом работы многоканального формирователя сигналов.
Выход третьего амплитудного модулятора 22 является пятым выходом многоканального формирователя сигналов.
Опорный генератор 6, пример выполнения которого приведен на Фиг.2, содержит кварцевый управляемый генератор 23, первый полосно-пропускающий фильтр 24, четвертый делитель мощности 25, первый развязывающий усилитель 26, второй развязывающий усилитель 27, пятый делитель мощности 28, шестой делитель мощности 29, третий развязывающий усилитель 30, четвертый развязывающий усилитель 31, пятый развязывающий усилитель 32, шестой развязывающий усилитель 33, седьмой развязывающий усилитель 34, восьмой развязывающий усилитель 35.
Вход сигнала управления кварцевым управляемым генератором 23 является входом сигнала управления опорного генератора 6.
Выход кварцевого управляемого генератора 23 соединен с входом первого полосно-пропускающего фильтра 24.
Выход первого полосно-пропускающего фильтра 24 соединен с входом четвертого делителя мощности 25.
Первый выход четвертого делителя мощности 25 соединен с входом второго развязывающего усилителя 27.
Второй выход четвертого делителя мощности 25 соединен с входом первого развязывающего усилителя 26.
Выход первого развязывающего усилителя 26 соединен с входом пятого делителя мощности 28.
Выход второго развязывающего усилителя 27 соединен с входом шестого делителя мощности 29.
Первый выход пятого делителя мощности 28 соединен с входом третьего развязывающего усилителя 30.
Второй выход пятого делителя мощности 28 соединен с входом четвертого развязывающего усилителя 31.
Третий выход пятого делителя мощности 28 соединен с входом пятого развязывающего усилителя 32.
Первый выход шестого делителя мощности 29 соединен с входом шестого развязывающего усилителя 33.
Второй выход шестого делителя мощности 29 соединен с входом седьмого развязывающего усилителя 34.
Третий выход шестого делителя мощности 29 соединен с входом восьмого развязывающего усилителя 35.
Выход третьего развязывающего усилителя 30 является первым выходом опорного генератора 6.
Выход четвертого развязывающего усилителя 31 является вторым выходом опорного генератора 6.
Выход пятого развязывающего усилителя 32 является третьим выходом опорного генератора 6.
Выход шестого развязывающего усилителя 33 является четвертым выходом опорного генератора 6.
Выход седьмого развязывающего усилителя 34 является пятым выходом опорного генератора 6.
Выход восьмого развязывающего усилителя 35 является шестым выходом опорного генератора 6.
Синтезатора сетки частот 7, пример выполнения которого приведен на Фиг.3, содержит формирователь сетки частот 36, второй умножитель частоты 37, второй коммутатор 38, третий умножитель частоты 39, четвертый умножитель частоты 40, второй полосно-пропускающий фильтр 41, третий полосно-пропускающий фильтр 42, четвертый преобразователь частоты 43, четвертый полосно-пропускающий фильтр 44, пятый полосно-пропускающий фильтр 45, пятый преобразователь частоты 46, шестой преобразователь частоты 47, третий коммутатор 48, седьмой преобразователь частоты 49, четвертый коммутатор 50, шестой полосно-пропускающий фильтр 51, пятый коммутатор 52, седьмой полосно-пропускающий фильтр 53.
Первый вход синтезатора сетки частот 7 соединен с первым входом формирователя сетки частот 36, с входом второго умножителя частоты 37, с первым входом второго коммутатора 38, с входом третьего умножителя частоты 39, с входом четвертого умножителя частоты 40, с первым входом пятого преобразователя частоты 46.
Второй вход синтезатора сетки частот 7 соединен со вторым входом формирователя сетки частот 36, с пятым входом третьего коммутатора 48, с первым входом пятого коммутатора 52, со вторым входом второго коммутатора 38, с третьим входом четвертого коммутатора 50.
Первый выход формирователя сетки частот 36 соединен с первым входом шестого преобразователя частоты 47.
Второй выход формирователя сетки частот 36 соединен с первым входом седьмого преобразователя частоты 49.
Выход второго умножителя частоты 37 соединен с третьим входом второго коммутатора 38.
Выход третьего умножителя частоты 39 соединен с входом четвертого полосно-пропускающего фильтра 44.
Выход второго коммутатора 38 соединен с первым входом четвертого преобразователя частоты 43.
Выход четвертого умножителя частоты 40 соединен с входом второго полосно-пропускающего фильтра 41.
Первый выход второго полосно-пропускающего фильтра 41 соединен с четвертым входом четвертого коммутатора 50.
Второй выход второго полосно-пропускающего фильтра 41 соединен со вторым входом пятого преобразователя частоты 46.
Первый выход третьего полосно-пропускающего фильтра 42 соединен с первым входом третьего коммутатора 48.
Второй выход третьего полосно-пропускающего фильтра 42 соединен со вторым входом третьего коммутатора 48.
Третий выход третьего полосно-пропускающего фильтра 42 соединен с третьим входом третьего коммутатора 48.
Выход четвертого преобразователя частоты 43 соединен с входом третьего полосно-пропускающего фильтра 42.
Первый выход четвертого полосно-пропускающего фильтра 44 соединен со вторым входом четвертого преобразователя частоты 43.
Второй выход четвертого полосно-пропускающего фильтра 44 соединен с четвертым входом третьего коммутатора 48.
Первый выход пятого полосно-пропускающего фильтра 45 соединен с первым входом четвертого коммутатора 50.
Второй выход пятого полосно-пропускающего фильтра 45 соединен со вторым входом четвертого коммутатора 50.
Выход пятого преобразователя частоты 46 соединен с входом пятого полосно-пропускающего фильтра 45.
Выход шестого преобразователя частоты 47 соединен с входом шестого полосно-пропускающего фильтра 51.
Выход третьего коммутатора 48 соединен со вторым входом шестого преобразователя частоты 47.
Выход седьмого преобразователя частоты 49 соединен с входом седьмого полосно-пропускающего фильтра 53.
Выход четвертого коммутатора 50 соединен со вторым входом седьмого преобразователя частоты 49.
Первый выход шестого полосно-пропускающего фильтра 51 соединен со вторым входом пятого коммутатора 52.
Второй выход шестого полосно-пропускающего фильтра 51 соединен с третьим входом пятого коммутатора 52.
Третий выход шестого полосно-пропускающего фильтра 51 соединен с четвертым входом пятого коммутатора 52.
Первый выход седьмого полосно-пропускающего фильтра 53 соединен с седьмым входом пятого коммутатора 52.
Второй выход седьмого полосно-пропускающего фильтра 53 соединен с шестым входом пятого коммутатора 52.
Третий выход седьмого полосно-пропускающего фильтра 53 соединен с пятым входом пятого коммутатора 52.
Первый выход пятого коммутатора 52 является первым выходом синтезатора сетки частот 7.
Второй выход пятого коммутатора 52 является вторым выходом синтезатора сетки частот 7.
Формирователь сигнала подстройки частоты 11, пример выполнения которого приведен на Фиг.4, содержит второй делитель частоты 54, третий делитель частоты 55, высокостабильный кварцевый генератор 56, восьмой полосно-пропускающий фильтр 57, фазовый детектор 58, девятый полосно-пропускающий фильтр 59, фильтр нижней частоты 60, усилитель постоянного тока 61.
Вход формирователь сигнала подстройки частоты 11 соединен с входом второго делителя частоты 54.
Выход второго делителя частоты 54 соединен с входом восьмого полосно-пропускающего фильтра 57.
Выход третьего делителя частоты 55 соединен с входом девятого полосно-пропускающего фильтра 59.
Выход высокостабильного кварцевого генератора 56 соединен с входом третьего делителя частоты 55.
Выход восьмого полосно-пропускающий фильтр 57 соединен с первым входом фазового детектора 58.
Выход девятого полосно-пропускающего фильтра 59 соединен со вторым входом фазового детектора 58,
Выход фазового детектора 58 соединен с входом фильтра нижней частоты 60.
Выход фильтра нижней частоты 60 соединен с входом усилителя постоянного тока 61.
Выход усилителя постоянного тока 61 является выходом формирователя сигнала подстройки частоты 11.
Формирователь частоты 13, пример выполнения которого приведен на Фиг.5, содержит пятый умножитель частоты 62, десятый полосно-пропускающий фильтр 63, одиннадцатый полосно-пропускающий фильтр 64, восьмой преобразователь частоты 65, двенадцатый полосно-пропускающий фильтр 66, четвертый делитель частоты 67, седьмой делитель мощности 68, девятый преобразователь частоты 69, тринадцатый полосно-пропускающий фильтр 70, шестой умножитель частоты 71, четырнадцатый полосно-пропускающий фильтр 72, пятнадцатый полосно-пропускающий фильтр 73.
Первый вход формирователя частоты 13 соединен с входом пятого умножителя частоты 62.
Второй вход формирователя частоты 13 соединен с первым входом восьмого преобразователя частоты 65.
Выход пятого умножителя частоты 62 соединен с входом десятого полосно-пропускающего фильтра 63.
Выход десятого полосно-пропускающего фильтра 63 соединен с входом четвертого делителя частоты 67.
Выход четвертого делителя частоты 67 соединен с входом седьмого делителя мощности 68.
Первый выход седьмого делителя мощности 68 соединен с входом одиннадцатого полосно-пропускающего фильтра 64.
Выход одиннадцатого полосно-пропускающего фильтра 64 соединен со вторым входом восьмого преобразователя частоты 65.
Выход восьмого преобразователя частоты 65 соединен с входом двенадцатого полосно-пропускающего фильтра 66.
Выход двенадцатого полосно-пропускающего фильтра 66 соединен с первым входом девятого преобразователя частоты 69.
Второй выход седьмого делителя мощности 68 соединен с входом тринадцатого полосно-пропускающего фильтра 70.
Выход тринадцатого полосно-пропускающего фильтра 70 соединен с входом шестого умножителя частоты 71.
Выход шестого умножителя частоты 71 соединен с входом четырнадцатого полосно-пропускающего фильтра 72.
Выход четырнадцатого полосно-пропускающего фильтра 72 соединен со вторым входом девятого преобразователя частоты 69.
Выход девятого преобразователя частоты 69 соединен с входом пятнадцатого полосно-пропускающего фильтра 73.
Выход пятнадцатого полосно-пропускающего фильтра 73 является выходом формирователя частоты 13.
Работает многоканальный формирователь сигналов следующим образом.
Второй делитель мощности 1 делит мощность сигнала Fг2, поступающего на его вход с выхода умножителя частоты 3, в равной пропорции между первым и вторым выходами, откуда сигналы поступают, соответственно, на выход 1U, являющийся первым выходом многоканального формирователя сигналов, и на первый вход третьего преобразователя частоты 2.
Третий преобразователь частоты 2 из сигнала Fг2, поступающего на его первый вход со второго выхода второго делителя мощности 1, и из сигнала Fг1, поступающего на его второй вход с первого выхода третьего делителя мощности 5, формирует на своем выходе сигнал Fг=Fг2+Fг1, который поступает на выход 2U, являющийся вторым выходом многоканального формирователя сигналов.
В умножителе частоты 3 происходит умножение сигнала Fоп, поступающего на его вход с первого выхода опорного генератора 6, на коэффициент умножения N до значения частоты Fг2=Fоп×N. С выхода умножителя частоты 3 сигнал Fг2 поступает на вход второго делителя мощности 1.
Четвертый преобразователь частоты 4 из сигнала Fc, поступающего на его первый вход со второго выхода синтезатора сетки частот 7, и из сигнала Fаг, поступающего на его второй вход со второго выхода генератора 10, формирует на своем выходе сигнал Fг1=Faг-Fc, который поступает на вход третьего делителя мощности 5.
Третий делитель мощности 5 делит мощность сигнала Fг1, поступающего на его вход с выхода четвертого преобразователя частоты 4, в равной пропорции между вторым и первым выходами, откуда сигналы поступают, соответственно, на выход 3U, являющийся третьим выходом многоканального формирователя сигналов, и на второй вход третьего преобразователя частоты 2.
Опорный генератор 6 формирует на своих шести (с первого по шестой) выходах сигнал Fоп. С первого выхода сигнал Fоп поступает на вход умножителя частоты 3, со второго выхода сигнал Fоп поступает на первый вход синтезатора сетки частот 7, с третьего выхода сигнал Fоп поступает на первый вход формирователя частоты 13, с четвертого выхода сигнал Fоп поступает на вход делителя частоты 12, с пятого выхода сигнал Fоп поступает на вход формирователя сигнала подстройки частоты 11, с шестого выхода сигнал Fоп поступает на первый вход синхронизатора 18.
В синтезаторе сетки частот 7 происходит когерентный сигналу Fоп, поступающему на его первый вход со второго выхода опорного генератора 6, синтез сигналов Fc в дециметровом диапазоне волн, переключаемых по частоте с фиксированным шагом, по командам, поступающим с третьего выхода устройства управления 21 на второй вход синтезатора сетки частот 7. С первого выхода синтезатора сетки частот 7 сигнал Fc поступает на первый вход второго преобразователя частоты 8. Со второго выхода синтезатора сетки частот 7 сигнал Fc поступает на первый вход четвертого преобразователя частоты 4.
Во втором преобразователе частоты 8 происходит формирование сигнала Fг1(имп)=Fаг(имп)-Fc из сигналов Fc и Fаг(имп), поступающих, соответственно, на первый и второй входы с первого выхода синтезатора сетки частот 7 и выхода первого амплитудного модулятора 9. Сигнал Fг1(имп) с выхода второго преобразователя частоты 8 поступает на второй вход первого преобразователя частоты 15.
Первый амплитудный модулятор 9 производит амплитудную модуляцию сигнала Faг, поступающего на его первый вход с первого выхода генератора 10 при помощи модулирующего импульса, поступающего на его второй вход с третьего выхода синхронизатора 18. Модулированный по амплитуде сигнал Fаг(имп) поступает на второй вход второго преобразователя частоты 8.
Генератор 10, представляющий из себя сверхмалошумящий СВЧ-генератор, вырабатывает на своих первом и втором выходах сигналы Faг с низким уровнем частотных и амплитудных флуктуации, которые поступают на, соответственно, первый вход амплитудного модулятора 9 и второй вход четвертого преобразователя частоты 4.
Формирователь сигнала подстройки частоты 11 вырабатывает на своем выходе из сигнала Fоп, поступающего на его вход с 5 выхода опорного генератора 6, и из сигнала высокостабильного кварцевого генератора, входящего в его состав, сигнал подстройки частоты опорного генератора 6, поступающего на вход опорного генератора 6.
Делитель частоты 12 делит частоту сигнала Fоп, поступающего на его вход с четвертого выхода опорного генератора 6, на коэффициент деления 2, до Fоп/2. Сигналы Fоп/2 поступают с первого и второго выходов делителя частоты 12 на, соответственно, четвертый вход коммутатора 17 и на первый вход формирователя модулированных сигналов 16.
Формирователь частоты 13 из сигнала Fоп, поступающего на его первый вход с третьего выхода опорного генератора 6, и из сигнала Fпp2, поступающего на его второй вход с выхода коммутатора 17, формирует на своем выходе сигнал Fпp1=(Fоп× )/2+Fпp2+(Foп× )/2)× , который поступает на первый вход фазового модулятора 14.
Фазовый модулятор 14 производит фазовую модуляцию сигнала Fпp1, поступающего на его первый вход с выхода формирователя частоты 13 при помощи модулирующего импульса, поступающего на его второй вход со второго выхода синхронизатора 18. При поступлении модулирующего импульса Тф высоким уровнем U1=(2,4÷5,0)В фаза сигнала Fпp1 на выходе фазового модулятора 14 поворачивается на 180 град, при поступлении модулирующего импульса Тф низким уровнем U0=0,5B фаза сигнала возвращается в исходное состояние. Модулированный по фазе сигнал Fпp1 поступает на первый вход первого преобразователя частоты 15.
В первом преобразователе частоты 15 происходит формирование сигнала F0=Fг1(имп)+Fпр1 из сигналов Fпp1 и Fг1(имп), поступающих, соответственно, на первый и второй входы с выхода фазового модулятора 14 и выхода второго преобразователя частоты 8. Сигнал F0 с выхода первого преобразователя частоты 15 поступает на вход первого делителя мощности 20.
На выходе формирователя модулированных сигналов 16 во время импульса синхронизации, поступающего на его второй вход с шестого выхода синхронизатора 18, по командам управления, поступающим на его третий вход с первого выхода устройства управления 21, из сигнала Fоп/2, поступающего на его первый вход со второго выхода делителя частоты 12, формируется сигнал Fпp2 с несущей частотой, равной Fоп/2, в следующих режимах: – а) без радиоимпульсной модуляции, но со сдвигом по частоте на величину Fд; – б) радиоимпульсные с внутриимпульсной линейной частотной модуляцией; – в) радиоимпульсные со сдвигом по частоте на величину Fд и внутриимпульсной линейной частотной модуляцией. Сигнал Fпp2 поступает на первый вход коммутатора 17.
Коммутатор 17 по командам, поступающим на его второй вход со второго выхода устройства управления 21, либо при поступлении импульса управления на его третий вход с первого выхода синхронизатора 18, переключает на свой выход сигнал, поступающий на его первый вход с выхода формирователя модулированных сигналов 16, или сигнал, поступающий на его четвертый вход с первого выхода делителя частоты 12. Сигналы с выхода коммутатора 17 поступают на второй вход формирователя частоты 13. Синхронизатор 18 в соответствии с командами управления, поступающими на его второй вход с четвертого выхода устройства управления 21, формирует на своих выходах импульсы синхронизации и модуляции, формируемые из сигнала Fоп, поступающего на его первый вход с шестого выхода опорного генератора 6. С первого выхода синхронизатора 18 видеоимпульс поступает на третий вход коммутатора 17, со второго выхода – на второй вход фазового модулятора 14, с третьего выхода – на второй вход первого амплитудного модулятора 9, с четвертого выхода – на второй вход второго амплитудного модулятора 19, с пятого выхода – на второй вход третьего амплитудного модулятора 22.
Второй амплитудный модулятор 19 производит амплитудную модуляцию сигнала F0, поступающего на его первый вход с первого выхода первого делителя мощности 20 при помощи модулирующего импульса, поступающего на его второй вход с четвертого выхода синхронизатора 18. Модулированный по амплитуде сигнал F0 поступает на выход 4 U, являющийся четвертым выходом многоканального формирователя сигналов.
Первый делитель мощности 20 делит мощность сигнала F0, поступающего с выхода первого преобразователя частоты 15 на его вход, в равной пропорции, между первым и вторым выходами, откуда сигналы поступают, соответственно, на первый вход второго амплитудного модулятора 19 и на первый вход третьего амплитудного модулятора 22.
Устройство управления 21 в соответствии с сигналами управления режимом работы многоканального формирователя сигналов, поступающими на его вход, формирует на своих выходах сигналы управления режимом работы, поступающие на входы устройств. С первого выхода – на третий вход формирователя модулированных сигналов 16, со второго выхода – на второй вход коммутатора 17, с третьего выхода – на второй вход синтезатора сетки частот 7, с четвертого выхода – на второй вход синхронизатора 18.
Третий амплитудный модулятор 22 производит амплитудную модуляцию сигнала F0, поступающего на его первый вход со второго выхода первого делителя мощности 20 при помощи модулирующего импульса, поступающего на его второй вход с пятого выхода синхронизатора 18. Модулированный по амплитуде сигнал F0 поступает на выход 5U, являющийся пятым выходом многоканального формирователя сигналов.
Использование предлагаемого многоканального формирователя сигналов позволяет формировать в разных частотных диапазонах на нескольких выходах сигналы с низким уровнем флуктуации с синхронно меняющейся несущей частотой, с возможностью амплитудной, частотной и фазовой модуляцией: – зондирующий и контрольный на частоте излучения; – на частоте первого и второго гетеродинов для СВЧ-приемника с двойным преобразованием частоты; – на частоте гетеродина для СВЧ-приемника с одним преобразованием частоты при одновременном использовании в составе РЛС приемников с одним и двумя преобразованиями.
Формула изобретения
Многоканальный формирователь сигналов, содержащий опорный генератор, синтезатор сетки частот, второй преобразователь частоты, первый амплитудный модулятор, генератор, формирователь сигнала подстройки частоты, формирователь частоты, первый преобразователь частоты, формирователь модулированных сигналов, синхронизатор, второй амплитудный модулятор, первый делитель мощности, устройство управления, третий амплитудный модулятор, второй выход опорного генератора соединен с первым входом синтезатора сетки частот, третий выход опорного генератора соединен с первым входом формирователя частоты, пятый выход опорного генератора соединен с входом формирователя сигнала подстройки частоты, шестой выход опорного генератора соединен с первым входом синхронизатора, первый выход синтезатора частот соединен с первым входом второго преобразователя частоты, выход второго преобразователя частоты соединен со вторым входом первого преобразователя частоты, выход первого амплитудного модулятора соединен со вторым входом второго преобразователя частоты, первый выход генератора соединен с первым входом первого амплитудного модулятора, выход формирователя сигнала подстройки частоты соединен с входом опорного генератора, выход первого преобразователя частоты соединен с входом первого делителя мощности, третий выход синхронизатора соединен со вторым входом первого амплитудного модулятора, четвертый выход синхронизатора соединен со вторым входом второго амплитудного модулятора, пятый выход синхронизатора соединен со вторым входом третьего амплитудного модулятора, шестой выход синхронизатора соединен со вторым входом формирователя модулированных сигналов, выход второго амплитудного модулятора является четвертым выходом многоканального формирователя сигналов, первый выход первого делителя мощности соединен с первым входом второго амплитудного модулятора, второй выход первого делителя мощности соединен с первым входом третьего амплитудного модулятора, первый выход устройства управления соединен с третьим входом формирователя модулированных сигналов, третий выход устройства управления соединен со вторым входом синтезатора сетки частот, четвертый выход устройства управления соединен со вторым входом синхронизатора, вход устройства управления является входом сигналов управления режимом работы многоканального формирователя сигналов, выход третьего амплитудного модулятора является пятым выходом многоканального формирователя сигналов, отличающийся тем, что дополнительно введены второй делитель мощности, третий преобразователь частоты, умножитель частоты, четвертый преобразователь частоты, третий делитель мощности, делитель частоты, фазовый модулятор, коммутатор, причем первый выход второго делителя мощности является первым выходом многоканального формирователя сигналов, второй выход второго делителя мощности соединен с первым входом третьего преобразователя частоты, выход третьего преобразователя частоты является вторым выходом многоканального формирователя сигналов, выход умножителя частоты соединен с входом второго делителя мощности, выход четвертого преобразователя частоты соединен с входом третьего делителя мощности, первый выход третьего делителя мощности соединен со вторым входом третьего преобразователя частоты, второй выход третьего делителя мощности является третьим выходом многоканального формирователя сигналов, первый выход опорного генератора соединен с входом умножителя частоты, четвертый выход опорного генератора соединен с входом делителя частоты, второй выход синтезатора сетки частот соединен с первым входом четвертого преобразователя частоты, второй выход генератора соединен со вторым входом четвертого преобразователя частоты, первый выход делителя частоты соединен с четвертым входом коммутатора, второй выход делителя частоты соединен с первым входом формирователя модулированных сигналов, выход формирователя частоты соединен с первым входом фазового модулятора, выход фазового модулятора соединен с первым входом первого преобразователя частоты, выход формирователя модулированных сигналов соединен с первым входом коммутатора, выход коммутатора соединен со вторым входом формирователя частоты, первый выход синхронизатора соединен с третьим входом коммутатора, второй выход синхронизатора соединен со вторым входом фазового модулятора, второй выход устройства управления соединен со вторым входом коммутатора.
РИСУНКИ
|