|
|
(21), (22) Заявка: 2009102081/09, 22.01.2009
(24) Дата начала отсчета срока действия патента:
22.01.2009
(46) Опубликовано: 27.05.2010
(56) Список документов, цитированных в отчете о поиске:
SU 1833698, 19.06.1995. RU 2310953 C2, 20.11.2007. RU 2043678 C1, 10.09.1995. US 5508599 A, 16.04.1996. US 6016048 A, 18.01.2000.
Адрес для переписки:
346500, Ростовская обл., г. Шахты, ул. Шевченко, 147, ЮРГУЭС, патентная служба
|
(72) Автор(ы):
Галушкин Дмитрий Николаевич (RU), Язвинская Наталья Николаевна (RU), Галушкин Николай Ефимович (RU)
(73) Патентообладатель(и):
Государственное образовательное учреждение высшего профессионального образования “Южно-Российский государственный университет экономики и сервиса” (ГОУ ВПО “ЮРГУЭС”) (RU)
|
(54) УСТРОЙСТВО АНАЛИЗА ПРЕДРАСПОЛОЖЕННОСТИ НИКЕЛЬ-КАДМИЕВОГО АККУМУЛЯТОРА К ТЕПЛОВОМУ РАЗГОНУ
(57) Реферат:
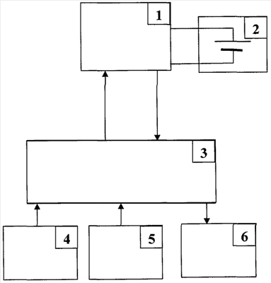
Использование: анализ предрасположенности никель-кадмиевых аккумуляторов к тепловому разгону, комбинированным с индикатором анализа, показывающий количественную оценку развития дендритов внутри сепарации аккумулятора, способствующих появлению теплового разгона. Устройство содержит генератор (1) переменного синусоидального напряжения, исследуемый аккумулятор (2), соединенный с выводами генератора, блок управления и анализа (3), подключенный к вводу и выводу генератора, вводу блока режимов тестирования (4), вводу блока памяти (5), выводу блока индикации (6). Блок управления и анализа (3) изменяет частоту генератора (1) в соответствии с заданным алгоритмом. Синусоидальный ток, идущий через аккумулятор (2), и напряжение поляризации аккумулятора подаются с генератора на блок управления и анализа (3) для вычисления омического сопротивления аккумулятора. При малом значении омического сопротивления блок индикации (6) показывает количественную оценку развития дендритов внутри сепарации аккумулятора 2, чем выше оценка, тем больше аккумулятор предрасположен к тепловому разгону. Технический результат – возможность анализировать никель-кадмиевые аккумуляторы на предрасположенность к тепловому разгону. 1 ил.
Изобретение относится к электротехнике, а именно к вторичным элементам, в частности к никель-кадмиевым аккумуляторам, комбинированным с индикатором анализа, показывающим количественную оценку развития дендритов внутри сепарации аккумулятора, чем выше оценка, тем больше аккумулятор предрасположен к тепловому разгону.
2. – С.76-78]. Это приводит к резкому уменьшению омического сопротивления в месте прорастания дендрита и, следовательно, к значительному возрастанию тока на этом участке, что в свою очередь ведет к повышению температуры и к еще более сильному падению сопротивления в этом месте. Таким образом, чем ниже внутреннее омическое сопротивление аккумулятора, тем сильнее развиты дендриты внутри сепарации и тем больше аккумулятор предрасположен к тепловому разгону. Изобретенное устройство вычисляет коэффициент предрасположенности аккумулятора к тепловому разгону =( 0– )/ 0*100% [Патент Российской Федерации 2310953, H01M 10/34, H01M 10/48 20.11.2007], где 0 – внутреннее омическое сопротивление данного аккумулятора в начале эксплуатации, – внутреннее омическое сопротивление аккумулятора на момент проверки. Значение >20% свидетельствует о значительном развитии дендритов внутри сепаратора, следовательно, аккумулятор предрасположен к тепловому разгону.
Наиболее близким к предлагаемому является устройство [Патент Российской Федерации 1833698, 6 H01M 10/48, H01M 10/50, H02H 7/18 19/06/1995] для контроля состояния батареи аккумуляторов с плоскими электродами ламельной конструкции и корпусом из непроводящего немагнитного материала, комбинированным с индикаторами состояния, сигнализирующими о переходе аккумуляторов в аварийный режим при тепловом разгоне во время эксплуатации в буферном режиме. Данное устройство содержит генератор переменного напряжения, обмотку, соединенную с выводами генератора, пороговый элемент, сигнализатор, подключенный к выходу порогового элемента, источник стабильного напряжения постоянного тока и плату из непроводящего немагнитного материала. При этом обмотка размещена внутри платы, установленной между аккумуляторами, а вход порогового элемента подключен к выходу генератора. Генератор, пороговый элемент и источник стабильного напряжения постоянного тока размещены внутри платы. При увеличении температуры электродов аккумулятора выше 70-80°C напряжение на выходе генератора повышается и вызывает скачкообразное изменение состояния порогового элемента и сигнализатор выдает сигнал об аварийном состоянии.
Однако данное устройство никак количественно не оценивает предрасположенность аккумулятора к тепловому разгону и не дает возможности отбраковывать аккумуляторы по предрасположенности к тепловому разгону еще до их установки на объект.
Целью изобретения является создание устройства, позволяющего анализировать никель-кадмиевые аккумуляторы на предрасположенность к тепловому разгону.
На чертеже представлена блок-схема устройства анализа предрасположенности никель-кадмиевого аккумулятора к тепловому разгону.
Устройство содержит генератор 1 переменного синусоидального напряжения, исследуемый аккумулятор 2, соединенный с выводами генератора, блок управления и анализа 3, подключенный к вводу и выводу генератора, вводу блока режимов тестирования 4, вводу блока памяти 5, выводу блока индикации 6.
Устройство работает следующим образом.
В блоке режимов тестирования 4 устанавливается режим тестирования для данного аккумулятора. Режим определяет диапазон частот, в котором будет тестироваться аккумулятор. Этот диапазон зависит от емкости аккумулятора, типа электродов и определяется на базе экспериментальных данных для аккумуляторов различного типа так, чтобы минимальное комплексное сопротивление находилось в данном диапазоне. В соответствии с выбранным режимом блок управления и анализа 3 изменяет частоту генератора 1 в диапазоне от 10 до 4000 Гц и амплитудным значением 5 мВ. Синусоидальный ток, идущий через аккумулятор 2, и напряжение поляризации аккумулятора с генератора 1 подаются на блок управления и анализа 3, который вычисляет значение импеданса при каждом измерении и находит среди всех значений минимальное. Полученное минимальное значение является омическим сопротивлением аккумулятора. Чем ниже внутреннее омическое сопротивление аккумулятора, тем сильнее развиты дендриты внутри сепаратора и тем больше аккумулятор предрасположен к тепловому разгону. Далее блок управления и анализа 3 вычисляет коэффициент предрасположенности аккумулятора к тепловому разгону =( 0– )/ 0*100%, где 0 – внутреннее омическое сопротивление данного аккумулятора в начале эксплуатации, которое он берет из блока памяти 5 в соответствии с его инвентарным номером, – внутреннее омическое сопротивление аккумулятора на момент проверки, которое вычислено блоком управления и анализа 3. Полученный результат выводится в блок индикации 6. Значение >20% свидетельствует о значительном развитии дендритов внутри сепаратора, следовательно, аккумулятор предрасположен к тепловому разгону.
Таким образом, использование заявленного устройства позволяет количественно оценить предрасположенность никель-кадмиевого аккумулятора к тепловому разгону с помощью коэффициента теплового разгона. При значениях коэффициента теплового разгона более 20%, показывающих значительное развитие дендритов внутри сепаратора, данные аккумуляторы должны быть отбракованы еще до постановки на объект.
Источники информации
1. Патент Российской Федерации 1833698, 6 H01M 10/48, H01M 10/50, H02H 7/18 19.06.1995.
2.- С.76-78.
3. Патент Российской Федерации 2310953, H01M l0/34, H01M 10/48 20.11.2007.
Формула изобретения
Устройство анализа предрасположенности никель-кадмиевого аккумулятора к тепловому разгону, содержащее генератор (1) переменного синусоидального напряжения, исследуемый аккумулятор (2), соединенный с выводами генератора, отличающееся тем, что блок управления и анализа (3) подключают к вводу и выводу генератора, вводу блока режимов тестирования (4), вводу блока памяти (5), выводу блока индикации (6), устанавливают режим тестирования для аккумулятора в блоке режимов тестирования, при этом проводится измерение внутреннего омического сопротивления аккумулятора по переменному току в блоке управления и анализа, вычисляется коэффициент предрасположенности аккумулятора к тепловому разгону и производится вывод результата блоком индикации.
РИСУНКИ
|
|