|
|
(21), (22) Заявка: 2006137063/12, 17.03.2005
(24) Дата начала отсчета срока действия патента:
17.03.2005
(30) Конвенционный приоритет:
26.03.2004 JP 2004-091349
(43) Дата публикации заявки: 10.05.2008
(46) Опубликовано: 27.05.2010
(56) Список документов, цитированных в отчете о поиске:
JP 2002-207832 A (TAKAHASHI ATSUSHI), 26.07.2002. JP 2002-132487 A (OKI ELECTRIC IND CO LTD), 10.05.2002. JP 11-161769 A (HITACHI DENSHI LTD), 18.06.1999. JP 2004-089599 A (HITACHI MEDICAL CORP), 25.03.2004. RU 34069 U1 (ГАЙВОРОНСКИЙ И.В. и др.), 27.11.2003.
(85) Дата перевода заявки PCT на национальную фазу:
26.10.2006
(86) Заявка PCT:
JP 2005/004758 20050317
(87) Публикация PCT:
WO 2005/093687 20051006
Адрес для переписки:
103062, Москва, ул. Покровка, д.33/22, стр.1, Агентство “ИНТЭЛС”, пат.пов. О.М.Дьяконовой
|
(72) Автор(ы):
ТАКАХАШИ Атсуши (JP)
(73) Патентообладатель(и):
ТАКАХАШИ Атсуши (JP)
|
(54) ТРЕХМЕРНАЯ ЦИФРОВАЯ УВЕЛИЧИВАЮЩАЯ ОБЪЕКТ СТЕКЛЯННАЯ ОПТИЧЕСКАЯ СИСТЕМА, ВКЛЮЧАЮЩАЯ В СЕБЯ ФУНКЦИИ ТРЕХМЕРНОГО НАГЛЯДНОГО ОБУЧЕНИЯ
(57) Реферат:
Изобретение относится к системе для выполнения технического обучения путем использования сети связи. Трехмерная цифровая увеличивающая объект стеклянная оптическая система включает цифровые увеличивающие объект стеклянные оптические системы идентичных стандартов, носимые практикующим врачом и инструктором. Система визуально воспроизводит только изображения координатно-указательного устройства или различных видов инструментов среди информации изображения камеры на приборах с зарядовой связью инструктора. Система обеспечивает синхронное и композитное визуальное воспроизведение выхода трехмерного изображения наглядного обучения из аппарата обработки изображения, которое может визуально воспроизводиться после изображения в течение произвольно установленного времени в информации изображения камеры на приборах с зарядовой связью цифровой увеличивающей объект стеклянной оптики, носимой практикующим врачом. Техническим результатом изобретения является повышение наглядности демонстрируемого курса образовательной программы. 2 н. и 13 з.п. ф-лы, 7 ил.
Область техники, к которой относится настоящее изобретение
Настоящее изобретение относится к системе для выполнения технического обучения путем использования сети связи, например сети Интернет. Более конкретно, настоящее изобретение относится к системе для распространения высокоточно ориентированной специальной технической образовательной программы, в соответствии с которой хирургическую операцию или любую другую ручную операцию выполняют под непосредственным наблюдением, выполняя обучающую подготовку высокоточно ориентированной техники, посредством которой хирургическая операция или любая другая операция выполняется специальным потребителем (то есть такая хирургическая операция или другие операции управляются посредством визуальных команд или оральных команд путем использования композиции трехмерного изображения, основанного на информации, полученной в поле зрения действующего субъекта, без технических знаний, допускаемого быть роботом, из удаленного местоположения), или обеспечивают видеоинформацию невидимой области вместе с непосредственным изображением хирургического поля для визуального восприятия поля зрения хирургической операции без необходимости для практикующего врача отводить глаза от хирургического поля.
Предпосылки для создания настоящего изобретения
В общем, в случае обеспечения обучения в отношении хирургической операции или любой другой специальной ручной технологии в клинической области, практикующий врач и инструктор обращены в разных направлениях поля зрения и выбирают разные позы; таким образом, трудно обеспечивать обучение в отношении ручной технологии, например, точной аппаратуры, которое не только увеличивает время операции, но также побуждает инструктора блокировать поле зрения практикующего врача, так что операция может оказаться временно прерванной; кроме того, это может вызвать тревогу у пациента, находящегося в сознании в операционной среде, и его страдание от психогенного шока.
Наоборот, в случае инструктирования студента для выполнения высокоточно ориентированной технологии, например хирургической операции с помощью инструктора, если аппаратура и хирургическая операция на закрытой стороне должны наблюдаться из идентичного идеального поля зрения при инструктировании практикующего врача (лектора), чтобы давать возможность множеству студентов (потребителей) последовательно наблюдать операционную ситуацию на каждом этапе хирургической операции, то потребуется не только очень много времени, но также ограничивается число субъектов, которые могут одновременно наблюдать операцию, физическими ограничениями оснащения, используемого для операции, и такие лектора могут быть видимыми очень немногими людьми. Помимо всего прочего, если инструктирующий практикующий врач (лектор) и студент (потребитель) говорят на разных языках, то в течение хирургической процедуры необходимо наличие переводчика, так что плата за обучение студента (потребителя) для участия в такой образовательной программе будет высокой.
Кроме того, как в случае инструктирования практикующего врача, так и в случае преподавателя, инструктирующего студента, оператору необходимо однажды отвести свои глаза от хирургического поля и внимательно пронаблюдать и подтвердить информацию, например рентгенограмму, томоденситограмму, МР-томограмму или электрокардиограмму, так что трудно совместно использовать эту информацию с другими, особенно в удаленном местоположении в реальном масштабе времени.
В дополнении к этому, в случае хирургической операции трудно транспортировать пациента к удаленному местоположению для образовательной программы; в случае других специальных технологий, реализуемых вручную, которые требуют больших помещений или неподвижных приборов, приходящему студенту приходится составлять свое расписание так, чтобы оно соответствовало дате операции и делать большие затраты на транспорт и тратить много времени, требуемого для транспортировки. В случае распространения образовательной программы к удаленному местоположению также требуется использование различных типов средств связи, если хирургическая операция на субъекте должна основательно описываться для третьего лица, то для получения согласия самого пациента для заботы об обеспечении секретности, безусловно, эта большая ответственность влияет на информацию, чтобы препятствовать ее утечке в канале связи. Наоборот, в случае обучения на хирургической операции или практическому обучению высокоточной ориентированной операции, которую выполняют в удаленном местоположении, инструкторы (группы лекторов) должны прибыть на место, что требует больших затрат, так что к обучению относятся различные затраты (затраты на транспортировку и время, требуемое для транспортировки), кроме того, удаленная область, требующая много времени, чтобы туда попасть, не может просто обеспечить выполнение экстренной хирургической операции; особенно в случае обучения множеством инструкторов (групп лекторов), необходимые затраты увеличиваются даже дополнительно и экстренную хирургическую операцию оказывается даже более трудно провести.
Кроме того, медицинскими лицензионными правовыми законами запрещено проводить медицинскую операцию за границей, так что, в основном, невозможно проводить лекцию образовательной программы с посещением живой операции и практическое обучение хирургической операции, благодаря которой инструкторы (группы лекторов) сами выполняют хирургическую операцию за границей.
Кроме того, если практикующий врач (потребитель) фактически желает обучиться хирургической операции или любым другим высокоточно ориентированным технологиям, проводимым вручную, то по существу невозможно собрать инструкторов (группы лекторов) и людей с превосходным квалификацией и знанием, которые были бы размещены в одно число и время так, чтобы редактировать и управлять хирургической операцией. Кроме того, нет системы для обсуждения совместно используемого трехмерного изображения во время визуального воспроизведения трехмерного изображения инструкции.
Патентный документ 1 японской патентной заявки 2556829
Описание настоящего изобретения
Однако, как описано выше, в случае инструктирования хирургической операции или любых других специальных ручных технологий в клинической области, в общем, инструктор будет совместно использовать идентичное поле зрения с практикующим врачом для проведения правильного обучения, препятствуя в соответствии с этим увеличения требуемого времени операции. Кроме того, даже в случае сознательной рабочей среды то, что следует принимать во внимание, это предотвращение пациента от беспокойства о существовании инструктора, так чтобы исключить его ненужные беспокойства.
В противоположность этому, в случае обучения студентов на высокоточно ориентированных технологиях, например хирургической операции, которую проводят с помощью инструктора, если студентам позволено наблюдать технологии и хирургическую операцию на закрытой стороне тела от идентичного идеального поля зрения, как у инструктирующего практикующего врача (лектора), это поле способны видеть многие люди. Помимо всего прочего, если инструктирующий практикующий врач (лектор) и студент (потребитель) говорят на разных языках, то исключается необходимость вызова переводчика для присутствия в течение хирургической процедуры все время, предотвращая увеличение плату за учебу студента (потребителя) для участия в такой образовательной программе.
Кроме того, также в случае обучения практикующего врача и в случае инструктора, обучающего студента, оператор способен видеть и подтверждать информацию, например рентгенограмму, томоденситограмму, МР-томограмму или электрокардиограмму, не отводя своих глаз от хирургической области и также совместно использовать информацию даже в удаленном местоположении в реальном масштабе времени.
В случае хирургической операции пациенту дополнительно не нужно направляться в удаленное местоположение для участия в образовательной программе, чтобы вместо этого уменьшать оплату транспортировки посещающего студента (потребителя) и время, требуемое для транспортировки. В случае распространения программы к удаленному местоположению путем различных типов средств связи предотвращается также утечка информации об индивидуумах. Наоборот, в случае проведения практического обучения на высокоточно ориентированной операции или обучение на хирургической операции в удаленном местоположении, становится возможным уменьшить различные затраты (транспортные затраты и время, требуемое для транспортировки) инструкторов (группы лекторов), и обеспечить выполнение экстренной хирургической операции в удаленном местоположении, которое требует много времени для поездки туда, дополнительно проводить обучение множеством инструкторов (групп лекторов). Помимо того, становится возможным избежать медицинских лицензионных правовых законов и проводить лекцию образовательной программы, посещая живую операцию, и практическое обучение хирургической операции, с помощью которого инструкторы (группы лекторов) сами выполняют хирургическую операцию за рубежом.
Кроме того, если практикующий врач (потребитель) фактически хочет обучиться хирургической операции или любым другим высокоточно ориентированным технологиям, проводимым вручную, то становится возможным собрать инструкторов (группы лекторов) и людей с превосходной квалификацией и знанием, которые размещаются в одном месте в одно число и время, так что хирургическая операция может редактироваться и управляться, и дополнительно обсуждать совместно используемые ими трехмерные изображения в реальном масштабе времени.
Настоящее изобретение характеризуется признаками пп.1-15 формулы изобретения и обеспечивает получение системы, которая обеспечивает трехмерную цифровую увеличивающую объект стеклянную оптику, с множеством функций для осуществления помощи и обучающей/образовательной программы для хирургических операций и других высокоточно ориентированных технологий, которые выполняют под непосредственным наблюдением человека, посредством использования сети Интернет или интранет, как средства связи, причем система включает в себя функцию трехмерного наглядного обучения для использования аппарата, состоящего из трехмерной телескопической цифровой увеличивающей объект стеклянной оптики, которая состоит из пары жидкокристаллических мониторов, которые установлены спереди двух глаз и имеют идентичные синхронизированные стандарты в качестве минимальной конфигурации так, чтобы их мог носить практикующий врач и инструктор при осуществления помогающей и обучающей/образовательной программы для хирургических операций и других высокопрецизионных ориентированных технологий, и трехмерной телескопической цифровой увеличивающей объект стеклянной оптики, состоящей из автоматически фокусирующейся камеры на приборах с зарядовой связью, оборудованной парой трансфокаторов, которые установлены из положения, которое соответствует центру между правым и левым зрачками работников, носящих трехмерную цифровую увеличивающую объект стеклянную оптику, состоящую из жидкокристаллических мониторов перед ними по направлению к полю зрения невооруженного глаза, для извлечения только трехмерного изображения трехмерного координатно-указательного устройства или различных типов инструментов (макетов), идентичным инструментам, используемым практикующим врачом, которые могут удерживаться и свободно двигаться в поле зрения инструктора и управляются инструктором для дачи визуальных инструкций, которые распознаются на жидкокристаллическом мониторе трехмерного цифрового увеличивающего объект стеклянного оптического аппарата перед фоном, имеющим один цвет красный, зеленый и голубой (красный является предпочтительным в полости мыши, поскольку он является комплементарным к цвету кровеносного сосуда и дополнительным) в рассмотрении комплиментарного цветового соотношения, соответствующего цвету фона изображения поля зрения среди R, G и В цветов, которые устанавливают так, чтобы покрывать все поле зрения перед камерой на приборах с зарядовой связью трехмерного цифрового увеличивающего объект стеклянного оптического аппарата, носимого инструктором, захватываемого камерой на приборах с зарядовой связью трехмерного цифрового увеличивающего объект стеклянного оптического аппарата, носимого инструктором с аппаратом обработки плавающего изображения на трехмерном изображении поля зрения практикующего врача, захватываемого камерой на приборах с зарядовой связью трехмерного цифрового увеличивающего объект стеклянного оптического аппарата, носимого практикующим врачом, совместно используемого в изображении трехмерными цифровыми увеличивающими объект стеклянными оптическими системами, как практикующего врача, так и инструктора, изменении степени прозрачности, между 0% и 100%, трехмерного плавающего изображения визуальной инструкции благодаря аппарату обработки композитного изображения цветовой рипроекции, или преобразовании их так, чтобы их тон мог оцениваться и визуально воспроизводить результирующее композитное изображение на жидкокристаллических мониторах, как практикующего врача, так и инструктора. Посредством этой трехмерной цифровой увеличивающей объект стеклянной оптической системе практикующий врач или инструктирующий практикующий врач может получить идеальный угол камеры при изображении и наблюдении хирургического поля без отведения своих глаз от хирургического поля и без блокирования головой практикующего врача его вида, и, следовательно, он (практикующий врач) может концентрироваться на хирургической операции, не беспокоясь о положении камеры.
Безусловно, это действие инструкции может быть сообщено инструктором в местоположении, удаленном от рабочей среды и, таким образом, выполняться без осознания (восприятия) пациентом, так что оно не может ментально повлиять на него; кроме того, практикующий врач не только может обучаться инструктором через моделирование, имеющее реальность, благодаря точному отображению, в рабочем пространстве поверх изображений объекта (пациента) на жидкокристаллическом мониторе практикующего врача, трехмерная глубина трехмерного изображения подобного инструмента, как этот, также фактически используется практикующим врачом, управляемым инструктором в виртуальном пространстве изображения поля зрения практикующего врача трехмерной цифровой увеличивающей объект стеклянной оптики инструктора для объекта перед глазами, который захватывается на экране поле зрения трехмерной цифровой увеличивающей объект стеклянной оптики, носимой практикующим врачом, но также, очевидно, может генерировать визуально (наглядно) рабочую ситуацию, в которой он сам работает, благодаря использованию подобного инструмента, так что даже плохая вербальная связь между практикующим врачом и инструктором может достаточно компенсироваться визуально.
Благодаря проведению, таким образом, услуг практического образовательного обучения, предусматривающих наглядные (визуальные) инструкции, могут быть исключены затраты, связанные со временем транспортировки множества инструкторов (групп лекторов), улаживая в соответствии с этим экстренную операцию даже в удаленном местоположении.
Кроме того, в хирургической операции, студент (потребитель) может обучаться через границу без транспортировки пациента из произвольных операционных помещений и без медицинского лицензирования даже, а также без перемещения за границу инструктирующего практикующего врача (лектора) образовательной программы и студента (потребителя). Благодаря дополнительному усовершенствованию этого трехмерного цифрового увеличивающего объект стеклянного оптического аппарата для композитного визуального воспроизведения информации трехмерного изображения, получаемого посредством изображения обработки/преобразования изменением трехмерного анатомического изображения кости, кровеносного сосуда, нервной ткани и так далее, создаваемого заблаговременно из информации томограммы, например томоденситограммы или МР-томограммы пациента, на котором должна выполняться операция, или изображения хирургического стента, в которых анатомическое трехмерное изометрическое изображение являются трехмерно скомпонованными вместе с рассечением или положением разреза кости в подобном процентном отношении 0%-100%, особенно с изменением степени прозрачности или цветового тона места или ткани показательного анатомического ориентира или придания визуального отличия информации изображения камеры на приборах с зарядовой связью трехмерной цифровой увеличивающей объект стеклянной оптики практикующего врача посредством каркасного (проволочного) изображения объекта и так далее, с тем чтобы облегчить выделение, практикующий врач может наглядно наблюдать формы кровеносных сосудов и костей, как если бы видел через кости, и, следовательно, может надежно точно выполнять хирургическую операцию. Однако может оказаться возможным, чтобы, как практикующий врач, носящий шлем-дисплей, так и субъект хирургической операции, всегда изменяются в трехмерном положении. Для решения этой проблемы необходимо точно наложить трехмерное анатомическое изображение или изображение хирургического стента на изображение хирургического поля, визуально отображаемого на шлеме-дисплее практикующего врача так, чтобы трехмерное анатомическое изображение или изображение хирургического стента могли следовать изображению хирургического поля, захваченного камерой на приборах с зарядовой связью практикующего врача, на основе изменения в положении головы практикующего врача и изменения в положении пациента. Чтобы сделать такую конфигурацию клинически применимой, статические изображения берут из изображения поля зрения практикующего врача, формируемого двумя взаимно синхронизированными правой и левой камерами на приборах с зарядовой связью трехмерной цифровой увеличивающей объект стеклянной оптики практикующего врача, и устанавливают реперную точку для трех положений на анатомически универсальной твердой ткани, например зубе или кости, на каждом из этих изображений, информация положения всех шести точек, по три точки на каждом, регистрируется. Благодаря регистрации трехмерной позиционной взаимосвязи между практикующим врачом и пациентом посредством измерения трех точек путем использования этих двух правой и левой камер на приборах с зарядовой связью, и следованию позиционным движениям трех точек, которые обеспечивают ссылку в изображении (движущемся изображении) поля зрения практикующего врача, можно всегда захватить трехмерное позиционное изменение в трехмерной цифровой увеличивающей объект стеклянной оптике и положение пациента. В то же самое время, благодаря точному нанесению подобных трех точек, которые обеспечивают ссылку (репер) поверх анатомически универсальной твердой ткани на трехмерном анатомическом изображении или изображении хирургического стента на трех точках твердой ткани статического изображения, взятого из информации из камер на приборах с зарядовой связью трехмерной цифровой увеличивающей объект стеклянной оптики практикующего врача, и точному наложению трехмерного анатомического изображения или изображения хирургического стента на изображение хирургического поля, трехмерное положение в трехмерном изображении хирургического поля, трехмерного анатомического изображения или изображения хирургического стента регистрируется в пространстве пространства хирургического поля, схваченного трехмерной цифровой увеличивающей объект стеклянной системой практикующего врача. Таким образом, представляется возможным трехмерное следование трехмерного анатомического изображения или изображения хирургического стента как трехмерные положения движения пациента и трехмерной цифровой увеличивающей объект стеклянной оптики практикующего врача.
Эти трехмерные анатомическое изображение и изображение хирургического стента могут регулироваться и управляться консолидированным образом в удаленном местоположении. Например, в случае экстренной операции, требуемой в области, далеко отстоящей от семейного доктора, практикующий врач может передать с помощью различных видов средств связи информацию о пациенте, которого собирается оперировать, из правой и левой камер на приборах с зарядовой связью, захватываемой посредством трехмерной цифровой увеличивающей объект стеклянной оптики, отобрать произвольные статические изображения из информации, принимаемой в удаленном местоположении (информации из правой и левой камер на приборах с зарядовой связью, захватываемой посредством трехмерной цифровой увеличивающей объект стеклянной оптики практикующего врача), наложить трехмерное анатомическое изображение или изображение хирургического стента на это статическое изображение с тем, чтобы выполнить позиционную коррекцию, выполнить компьютерную обработку на позиционном изменении в информации изображения хирургического поля для следования на основе трехмерного движения, трехмерного анатомического изображения или изображения хирургического стента, и затем передать, таким образом, наложенное композитное изображение и визуально воспроизвести его как трехмерное изображение на жидкокристаллическом мониторе трехмерной цифровой увеличивающей объект стеклянной оптики, установленной на практикующем враче.
Кроме того, в системе, соответствующей настоящему изобретению, не только непосредственная комбинация практикующего врача и инструктора, но также множество инструкторов может одновременно визуально воспроизводить трехмерное анатомическое изображение или изображение хирургического стента или участвовать в трехмерном наглядном обучении. В такой обучающей ситуации практикующий врач, а также множество инструкторов могут допустить изображение поля зрения практикующего врача как один стол, чтобы в соответствии с этим обмениваться комментариями о различных специальных категориях на этом столе, в случае которого реальные права управления столом могут регулироваться в соответствии с заданным приоритетным порядком для простоты управления и регулирования совместно используемого стола (экрана дисплея) без путаницы.
Аналогичным образом, благодаря передаче информации трехмерного изображения, захваченной камерами на приборах с зарядовой связью трехмерной цифровой увеличивающей объект стеклянной оптики, камера на приборах с зарядовой связью, установленная на практикующем враче, через средства связи, например Интернет или интранет (внутренней сети), и накоплению ее в сервере, множество людей, на которых установлены взаимно синхронизированные трехмерные цифровые увеличивающие объект стеклянные оптические системы, могут совместно использовать соответственно эту информацию изображения посредством использования средств связи, например Интернет или интранет. Адекватные изображения, которые являлись аккумулируемыми движущимися изображениями, являются полем зрения хирургического поля, получаемым, когда практикующий врач фактически выполнял хирургическую операцию, и, таким образом, может иметь, например, крайне высокую степень реальности с ощущением восприятия. Кроме того, благодаря разрешению каждому из этого множества наблюдателей произвольно переключаться между режимом воспроизведения и режимом невоспроизведения изображений, аккумулируемых в сервере вместе с информацией изображения хирургического поля, совместно используемого этими наблюдателями, например трехмерных анатомических изображений произвольных костей, кровеносных сосудов и нервных тканей, получаемых на основе томографической информации, например томоденситограммы или МР-томограммы оперируемого пациента, анатомических трехмерных изометрических изображений и изображений хирургического стента, получаемых точной трехмерной компоновкой положения сечения и реза кости, используя коррекцию положения изображения и следящий аппарат, можно демонстрировать хирургическую операцию с большей информацией. Помимо всего прочено, благодаря смещению посредством аппарата обработки смещения изображения, изображение фона из изображения поля зрения наблюдателя, получаемое благодаря использованию камер на приборах с зарядовой связью трехмерной цифровой увеличивающей объект стеклянной оптики, для извлечения изображения только трехмерного координатно-указательного устройства, управляемого наблюдателем, или различных видов инструментов (макетов), идентичных тем, которые используются практикующим врачом, и изменению степени прозрачности на 0%-100%, для обеспечения плавающего изображения, тон которого изменяется для каждого из наблюдателей и компонуется его цветовая рипроекция на аккумулируемом изображении в изображении благодаря трехмерной цифровой увеличивающей объект стеклянной оптики, установленной как средство наблюдения для каждого из наблюдателей в положении, где каждый из наблюдателей может произвольно переключаться между режимом воспроизведения или режимом невоспроизведения, можно осуществлять двунаправленную дискуссию или моделирование работы на трехмерно движущемся изображении или статическом изображении, благодаря использованию линии связи, например Интернет.
Кроме того, в том случае, если хирургическая операция описывается и публикуется для третьих сторон в удаленном местоположении путем использования различных видов средств связи, с точки зрения проблемы конфиденциальности пациента, ее защита может быть реализована ограничением доступа использованием пароля, выполнением различных видов скремблирования (кодирования) изображения по двум каналам, через которые трехмерные изображения обеспечиваются для последовательно выполнения программного декодирования информации в персональном компьютере, используемом в качестве этого аппарата связи, установкой интегральной схемы, имеющей декодирующие функции в аппаратных средствах трехмерной цифровой увеличивающей объект стеклянной оптики, или идентификацией номера кода, назначенного трехмерной цифровой увеличивающей объект стеклянной оптике (терминалу). Кроме того, через публикацию такой информации в соответствии с определенными ограничениями, можно не только сделать вклад в развитие различных технологий, но также найти компетентных специалистов (медицинских докторов) и содействовать немедленному распространению самых последних превосходных технологий в мире.
Кроме того, если инструктор или ассистент выбран, благодаря использованию крайне большого количества информации и трехмерной цифровой увеличивающей объект стеклянной оптики, способной обеспечивать визуальный контроль, инструктирование и запись (регистрацию) и в виртуальном опыте рабочей ситуации практикующего врача, то можно обеспечить сайт в сети, где можно обмениваться информацией без ограничения области и времени. Кроме того, поскольку квалификации могут быть оценены объективно, когда практикующий врач покупает помогающую и обучающую/образовательную программу, можно представить высоко достоверные критерии оценки введением третьей стороны, а также однонаправленной рекламы инструктора (лектора) или субъективной оценки знакомыми, которые уже участвовали в этой программе; следовательно, можно не только просто сделать суждение для оценки и оплаты технического обучения, но также, при выборе инструктора (ассистента), представленных денежных наград, а также условий, например, квалификаций и опыта для каждой технической области или языка, на котором ведется обучение, просто выбирая в соответствии с этим высококвалифицированного специалиста, наиболее пригодного для деталей выполняемой хирургической операции.
Когда денежный контракт подписан с таким зарегистрированным медицинским доктором или специалистом в сети и если нарушение контракта имелось на стороне практикующего врача или инструктора в обучении хирургической операции или помощи, то такая система может быть конфигурирована так, чтобы результирующие неприятности могли быть на ответственности в соответствии с содержанием уже подписанного контракта; в соответствии с этим, благодаря этому контракту, уже установленному при заявлении, который был подписан практикующим врачом и инструктором, не знакомыми между собой, хорошо квалифицированный специалист (инструктор), ожидающий в удаленном местоположении, или практикующий врач может просто допустить временный штат сотрудников и, кроме того, менеджер сети, который содействует процедуре для этого применения, может побудить заранее практикующего врача сделать второй вариант и третий вариант субъектов инструктора (ассистента), так что существенные нарушения на стороне практического врача могут быть скомпенсированы, избегая в соответствии с этим неприятности в некоторых случаях в результате дискредитации в соответствии с квалификацией инструктора.
Кроме того, если неожиданная ситуация, например ошибка в медицинской обработке, имела место в ходе операции, вовлекающей инструктора (ассистента), использующего трехмерную цифровую увеличивающую объект стеклянную оптическую систему, то, безусловно, можно просто выяснить ошибочное положение на основе регистрации информации трехмерной цифровой увеличивающей объект стеклянной оптикой и также дать изменения в объеме ответственности и направить оплату за содержание контракта заранее в соответствии со степенью трудности каждой из операций или степенью вовлечения в соответствии с каждой из технических областей инструктора или ассистента и прояснить диапазон ответственности, соответствующей оплате за обучение, представленной практикующим врачом в соответствии с содержанием контракта; таким образом, можно не только рассеять риски компенсации за ошибку в медицинской обработке или дефект, но также добавить такие факторы, как квалификация практикующего врача, которые обеспечивают критерии страховых взносов типового страхования на срок, а также степени трудности случая, а также квалификации инструктора (ассистента) и истэблишмента (числа субъектов) для каждой операции, так что может быть выполнена более существенно обтекаемая установка страховых взносов, на основе которой калькуляция страховых взносов может быть улучшена в зависимости от точности, благодаря накоплению опыта и достижений (интенсивности успеха или выживания) благодаря использованию системы, соответствующей настоящему изобретению, практикующим врачом и инструктором (ассистентом).
Как описано выше, эта трехмерная цифровая увеличивающая объект стеклянная оптика дает возможность виртуального испытания операционной ситуации практикующего врача; трехмерная цифровая увеличивающая объект стеклянная оптическая система дает крайне большое количество информации о квалификации инструктора и, таким образом, дает возможность виртуального наблюдения операционной ситуации инструктора в реальном масштабе времени, а также с крайне высокой степенью достоверности благодаря системе, которая может иметь связь только с трехмерными цифровыми увеличивающими объект стеклянными оптическими системами идентичных стандартов и дополнительно может регистрировать ситуацию на носители записи, так что квалификация может быть оценена объективно. Таким образом, в стандартном случае посещения действия медицинской обработки в поле медицинской обработки, обычное содержание посещения только согласования между диагностируемым содержанием и действием обработки, может быть дополнительно расширено до объективной оценки хирургического поля (персональной квалификации медицинского доктора), улучшая в соответствии с этим не только квалификацию каждого из медицинских докторов, но также в целом технические уровни.
В хирургической операции, фактически выполняемой практикующим врачом, безусловно, трехмерное анатомическое изображение, компонуемое и визуально отображаемое в изображении поля зрения практикующего врача, изображение хирургического стента или изображение множества инструментов инструктора интерферирует с изображением поля зрения, собственником которого, обычно, является практикующий врач и инструктор, так что благодаря обеспечению возможности операции режима воспроизведения и операции режима невоспроизведения переключением, которое не будет блокировать операции использования руки или ноги, вовлеченной в действие, управляемое практикующим врачом или инструктором по желанию практикующего врача или инструктора, можно делать операцию безопасной, благодаря использованию элементов трехмерной цифровой увеличивающей объект стеклянной оптики как чисто цифровой увеличивающей стеклянной оптики без блокирования зрения практикующего врача.
Краткое описание чертежей
Фиг.1 – иллюстрация конфигурации трехмерной цифровой увеличивающей объект стеклянной оптики;
Фиг.2 – концептуальная иллюстрация выполнения трехмерной инструкции путем использования композиции цветовой рипроекции плавающего изображения путем использования трехмерной цифровой увеличивающей объект стеклянной оптики идентичных стандартов;
Фиг.3 – концептуальная иллюстрация выполнения трехмерной инструкции путем использования сети Интернет с цифровой увеличивающей объект стеклянной оптикой, иллюстрируемой на фиг.1;
Фиг.4 – концептуальная иллюстрация множества инструкторов, выполняющих конфигурацию, иллюстрируемую на фиг.3;
Фиг.5 – концептуальная иллюстрация трехмерного позиционного измерения путем использования двумерного (плоского) изображения неподвижного основания;
Фиг.6 – иллюстрация того, как анатомические изображения могут быть скомпонованы и визуально отображены; и
Фиг.7 – диаграмма, иллюстрирующая поток видеоинформации в системе, соответствующей настоящему изобретению.
Описание предпочтительного варианта осуществления настоящего изобретения
На приведенных чертежах одинаковыми символами указаны подобные компоненты. На Фиг.1 представлена иллюстрация, на которой показана базовая конфигурация трехмерной цифровой увеличивающей объект стеклянной оптики 1. Как показано на фиг.1, правый жидкокристаллический монитор 36R и левый жидкокристаллический монитор 36L, смонтированные в трехмерной цифровой увеличивающей объект стеклянной оптике 1, имеют протяженность, которая ограничивает соответствующие правый и левый глаза практикующего врача 3, который может быть инструктором или инструктируемым субъектом, и установлены на голове (лице), благодаря использованию оголовья уздечки 37. Правая камера 1c-R на приборах с зарядовой связью и левая камера 1c-L на приборах с зарядовой связью предусмотрены интегрально с трехмерной цифровой увеличивающей объект стеклянной оптикой 1 для позиционирования, которое почти соответствует центральной секции между правым и левым зрачками в состоянии, где их трехмерная цифровая увеличивающая объект стеклянная оптика 1 смонтирована на лице. Следует отметить, что видеоинформация из каждой из этих камер 1с на приборах с зарядовой связью используется, чтобы дать синхронизированные индивидуальные изображения на компакт-диски, обеспечивая в соответствии с этим трехмерное изображение с небольшим некомфортабельным ощущением, во многом подобным состоянию, где используется увеличивающая стеклянная оптика.
Камера 1с на приборах с зарядовой связью предпочтительно является фокусирующейся камерой на приборах с зарядовой связью, оборудованной трансфокатором. Этот тип камеры автоматически регулируется, чтобы дать соответствующую фокусировку для произвольной установки увеличения независимо от расстояния между головой работника и рабочим местом, так что практикующий врач может минимизировать мускульную усталость своей шеи вследствие фиксации смонтированного на голове оголовья уздечки.
В этой конфигурации, как показано на фиг.2, благодаря использованию системы такой трехмерной цифровой увеличивающей объект стеклянной оптики 1 для проектирования изображений вследствие видеоинформации каждой из двух правой и левой камеры 1с на приборах с зарядовой связью на практикующего врача 3 к соответствующим жидкокристаллическим мониторам трехмерной цифровой увеличивающей объект стеклянной оптики, имеющей идентичные стандарты и смонтированной на практикующем враче 3 и инструкторе 12 так, чтобы они могли совместно использовать трехмерное изображение поля зрения (изображение внутри полости рта пациента 32). На этом совместно используемом изображении поле зрения практикующего врача виртуальный трехмерный знак инструкции (виртуальное изображение) 30а является скомпонованной цветовой рипроекцией, которая получена путем изображения трехмерного знака 30 инструкции перед монохроматическим диапозитивом фона на пластинке 31, благодаря использованию правой и левой камер 1с на приборах с зарядовой связью трехмерной цифровой увеличивающей объект стеклянной оптики 1, смонтированной на инструкторе 12 и обеспечивающей ее плавание. Трехмерный знак 30 инструкции может быть визуально воспроизведен как линия, вычерченная в изображении поля зрения практикующего врача 3, благодаря указанию траектории для постоянного течения времени или отображена в виде статического изображения.
В соответствии с этим настоящая система, которая является сравнительно простой, но использует жидкокристаллические мониторы камер на приборах с зарядовой связью идентичных стандартов, позволяет инструктору 12 точно дать инструкцию трехмерного изображения практикующему врачу без выполнения сложной коррекции. То есть практикующий врач 3 может обеспечить обучение с крайне естественным положением, почти идентичным положению в случае, где он фактически выполняет хирургическую операцию, используя свои собственные руки, отличающееся от таких движений как движения для дачи инструкций на мониторе компьютера, как обычно. Даже в случае, где трехмерный знак 30 инструкции заменяется фактическим рабочим инструментом, инструктор 12 может выполнять в виртуальном пространстве поля зрения практикующего врача подобные манипуляции, как в случае фактического выполнения хирургической операции, к хирургическому полю, созданному на жидкокристаллическом экране трехмерной цифровой увеличивающей объект стеклянной оптики 1, смонтированной на нем самом. Аналогичным образом, практикующий врач 3 может испытывать манипуляции инструмента, имеющего трехмерную глубину в такой ситуации, как если бы он сам выполнял хирургическую операцию. Кроме того, путем изменения степени прозрачности между 0% и 100% трехмерных плавающих изображений визуальной (наглядной) инструкции инструктора 12, которые компонуются и визуально отображаются в изображении поля зрения практикующего врача 3 или помимо этого при использовании аппаратуры обработки композитного изображения цветовой рипроекции, способной к конверсии цвета, можно обеспечить простое различие между реальным изображением и виртуальным изображением, избегая в соответствии с этим путаницы на экране монитора даже в том случае, когда практикующий врач 3 и инструктор 12 используют подобные инструменты.
Подобно композиции цветовой рипроекции изображений инструкции, трехмерные анатомические изображения и изображения хирургических стентов, хранимые в персональном компьютере 6 и персональных компьютерах 6а-1 – 6а-n или сервере 8, показанных на фиг.4, могут быть скомпонованными цветовыми рипроекциями на изображении поля зрения практикующего врача и визуально отображены. В этом случае трехмерные анатомические изображения и изображения хирургических стентов могут также подвергаться конверсии обработки изображения на 0-100%, изменению степени прозрачности или цветового тона, или обработке каркасного (проволочного) метода изображения объекта для упрощения нанесения визуальных различий на видеоинформацию от камер на приборах с зарядовой связью трехмерной цифровой увеличивающей объект стеклянной оптики на практикующем враче. Три реперные точки 34а-34с твердой ткани на зубе в зубном ряду 33 пациента из статического изображения среди видеоинформации из камер на приборах с зарядовой связью трехмерной цифровой увеличивающей объект стеклянной оптики практикующего врача, например, показанные на фиг.5. и подобные реперные точки твердой ткани на зубе в зубном ряду 7 на трехмерном анатомическом изображении пациента или трехмерном изображении хирургического стента выбирают и наносят при использовании персональных компьютеров 6 или 6а-n или сервера 8, для точного наложения таких трехмерных анатомических изображений и слоев изображения хирургического стента на изображение поля зрения практикующего врача 3 так, как равным образом показано в уменьшенном масштабе на жидкокристаллических мониторах трехмерной цифровой увеличивающей объект стеклянной оптики 1, смонтированной на практикующем враче 3 и инструкторе 12, показанной на фиг.1 как прозрачное изображение, например, показанное на фиг.6, и, в то же самое время, выполнения в них трехмерной коррекции положения. В такой масштабируемой коррекции и коррекции положения в том случае, где трудно непосредственно получить реперную точку твердой ткани в зависимости от места, точечный маркер, например грифель, втыкают в три разные неподвижные точки на коже, которые видны из камер на приборах с зарядовой связью трехмерной цифровой увеличивающей изображение стеклянной оптики 1 во время выполнения хирургической операции в течение взятия томоденситограммы или МР-томограммы и визуально отображаются на трехмерном хирургическом стенте так, чтобы соответствующие на коже различные три точечных маркера на соответствующих статических изображениях из правой камеры 1c-R на приборах с зарядовой связью и левой камеры 1c-L на приборах с зарядовой связью для визуального отображения изображения хирургического поля трехмерной цифровой увеличивающей объект стеклянной оптики 1 могли согласовываться друг с другом, точно выполняя в соответствии с этим коррекцию положения. В этом случае, хотя и трудно выполнить коррекцию положения и равномасштабную коррекцию одновременно на правом и левом жидкокристаллическом мониторе, в трехмерной цифровой увеличивающей объект стеклянной оптике 1, соответствующей настоящему изобретению, правый жидкокристаллический монитор и левый жидкокристаллический монитор и камера на приборах с зарядовой связью имеют идентичные стандарты, так что благодаря выполнению одинакового масштабирования на каждом одном из экранов правого и левого жидкокристаллического монитора и затем проведению коррекции положения (наложение) на жидкокристаллический монитор одной стороны в разных двух направлениях, можно просто зарегистрировать информацию положения. Кроме того, если местом проведения операции является голова, особенно при закрытой верхней и нижней челюсти, то три разные реперные точки получают для каждого из мест и приготавливают два разных хирургических стента для автоматического следования соответствующим плавающим изображениям хирургических стентов.
Слой трехмерного анатомического изображения или трехмерное изображение слоя хирургического стента, если оно подвергается масштабной коррекции и коррекции положения, компонуется в изображении поля зрения практикующего врача и визуально воспроизводится путем захвата смещения опорной плоскости 35 трехмерного позиционного измерения, образованной из трех реперных точек 34а-34с твердой ткани на зубе в зубном ряду 33, как видеоинформация для правой и левой камер 1с на приборах с зарядовой связью трехмерной цифровой увеличивающей объект стеклянной оптики 1 на практикующем враче 3, выполняя трехмерное позиционное измерение, посредством использования персональных компьютеров 6 и 6а-1 – 6а-n или сервера 8, и следуя точечным маркерам, например, грифеля, или реперным точкам на изображении, когда положение камеры на приборах с зарядовой связью практикующего врача и поза пациента изменяется, для автоматического выполнения на нем трехмерной коррекции положения в реальном масштабе времени. В этом случае изменение положения пациента может захватываться путем использования изображения, как описано выше, или монтажа светоизлучателя, например светодиода в трех разных точках, закрепляемых на универсальной ткани головы пациента для более ясного визуального воспроизведения реперных точек на изображении. В альтернативном варианте, гироскопный механизм может быть смонтирован на неподвижной точке, например, твердой ткани пациента, или трехмерной цифровой увеличивающей объект стеклянной оптике, установленной на практикующем враче, для регистрации изменения в трехмерном положении пациента и трехмерной цифровой увеличивающей объект стеклянной оптики относительно неподвижной точки (реперной точки) и точного совмещения с реперной точкой на статическом изображении вследствие информации из правой и левой камеры на приборах с зарядовой связью, полученной из трехмерной цифровой увеличивающей объект стеклянной оптики практикующего врача, так, чтобы первоначально скорректированное трехмерное анатомическое изображение или трехмерное изображение хирургического стента могли объемно следовать при изменении положения пациента или движении головы практикующего врача.
Благодаря усовершенствованию этой системы можно совместно использовать изображения практикующего врача множеством инструкторов, как показано на фиг.4, так, чтобы медицинские специалисты могли дать адекватный совет. Этот совет совместно используется практикующим врачом 3 и всеми инструкторами 12, благодаря захвату сигнала из прибора 5 измерения основных показателей состояния организма на периферийном устройстве жидкокристаллического монитора трехмерной цифровой увеличивающей объект стеклянной оптики 1 так, чтобы не повредить изображения хирургического поля, так что не только можно инструкторам обеспечивать инструкцию при более точном схватывании ситуации поля, но также практикующему врачу 3 концентрироваться на хирургической операции без отведения его глаз от хирургического поля к монитору и так далее.
Кроме того, в случае передачи по сети связи, например, информации интернет-изображения, полученной обеспечением идентичного изображения, как изображение на трехмерной цифровой увеличивающей объект стеклянной оптике с советами и комментариями вследствие записи линейных чертежей или трехмерной направляющей инструкции, чтобы дать совет и комментарий с помощью направления трехмерного направляющего знака 30, движущееся изображение может быть преобразовано в статическое изображение и обеспечено с записью или направляющей инструкцией, при этом результирующее композитное изображение этого статического изображения может быть распространено к терминалам множества студентов для инструктирования. В альтернативном варианте, наоборот, в том случае, если практикующему врачу инструктор, находящийся в удаленном местоположении, помог с хирургической операцией в виде получения записи или направляющей инструкции на его мониторе, движущееся изображение, распределяемое на стороне инструктора, преобразуется в статическое изображение и обеспечивается с записью или направляющей инструкцией, так что его результирующее композитное изображение может быть распространено к монитору этого практикующего врача.
Как позволено, такая направляющая инструкция может быть дана также к движущемуся изображению, причем в этом случае движущееся изображение сначала преобразуется в статическое изображение, а затем эффективно возвращается в движущееся изображение после деления на экране жидкокристаллического монитора трехмерной цифровой увеличивающей объект стеклянной оптики 1, так что статическое изображение может быть отдельно визуально воспроизведено в изображении поля зрения. Следует отметить, что в том случае, если практикующий врач и так далее служит в качестве инструктора, то такая направляющая инструкция или запись, как правило, дается внестудийным вещанием третьего лица хирургической операции практикующим врачом или инструктором, ответственным в сервисной компании образовательной системы, имеющей в ней сервер 8. Хотя способ преобразования движущегося изображения в статическое изображение и обратно в движущееся изображение после выполнения направляющей инструкции и так далее, как описано выше, является известным и не будет описан подробно; в вкратце, в соответствии с этим способом мгновенные изображения данных из камеры на приборах с зарядной связью и так далее накапливаются в памяти изображения и затем считываются и одновременно изображение направляющей инструкции и так далее вводится из входного блока (который может быть движущимся, а также стационарным, но в некоторых случаях, где направляющая инструкция движется в течение объяснения и обучения, направляющее изображение предпочтительно является движущим) выбирается так, чтобы эти изображения могли быть скомпонованы при использовании известного способа, например, обработки слоя или композиции в памяти. Таким образом, представляется возможным совместное использование информации трехмерного изображения практикующего врача для трехмерной цифровой увеличивающей объект стеклянной оптики, накапливаемой в сервере 8, и информация изображения хирургического стента для компоновки и визуального воспроизведения трехмерного точно одинаково маштабированного трехмерного прозрачного изображения в изображении хирургического поля среди зрителей 7а-1 – 7а-n соответственно оборудованных множеством синхронизированных трехмерных увеличивающих объект стеклянных оптик, путем использования линии связи, например, Интернет, проводя в соответствии с этим дискуссию на трехмерном движущемся изображении или статическом изображении посредством двунаправленной связи. В такой связи путем использования всех этих изображений с точки зрения обеспечения секретности пациента все параметры цифрового сигнала связи указываются на трехмерной цифровой увеличивающей объект стеклянной оптике 1 через аудиовизуальный декодер 4; по этой причине, в случае хакерства путем использования терминала обычного персонального компьютера, имеющего декодер, низок риск утечки информации.
В этом случае можно передавать к серверу 8 компании распространения образовательной программы из терминального персонального компьютера 6, соединенного с видеоданными Интернет, получаемыми из этой цифровой увеличивающей объект стеклянной оптики 1, видеоинформацию, например, значения и графики освещения, температуры, влажности, давления и скорости, которые представлены средой ситуации основных показателей состояния организма пациента в случае хирургической операции и ситуации каждой технической операции в случае других прецизионных технологий, речевой информации, получаемой из аудиомикрофона, установленного на практикующем враче, и информации визуальной инструкции, например знака 30 трехмерной инструкции.
Информация, принимаемая сервером 8 компании распространения образовательной программы, либо непосредственно распространяется к терминальному персональному компьютеру 6 посредством Интернет 9 или распространяется в состоянии, где обработка или интерпретация изображения в соответствии с каждым языком выполнятся на нем сервером 8 компании распространения образовательной программы. Аналогичным образом, можно обеспечивать передачу серверу 8 компании распространения образовательной программы из терминального персонального компьютера 6, соединенного с речевой информации Интернет, получаемой из аудиомикрофона 1b терминального персонального компьютера 6, и информацию визуальной информации, например, знака 30 трехмерной инструкции.
Информация, принимаемая сервером 8 компании распространения образовательной программы, является либо непосредственно распространяемой к терминальным персональным компьютерам 6а-1 – 6а-n по линии Интернет 9, или распространяется в состоянии, где обработка или интерпретация изображения в соответствии с каждым языком выполняется на нем сервером 8 компании распространения образовательной программы.
Далее способ распространения информации в вышеописанной распределительной системе, пример которой приведен на фиг.1, описывается со ссылкой на чертежи в раздельных случаях практикующего врача 3 (инструктора), обучающего студента 12 (потребителя), как показано на фиг.3, и специальных инструкторов (групп лекторов), обучающих практикующего врача (потребителя), как показано на фиг.4.
В том случае, где практикующий врач (инструктор) 3 выполняет помогающую и обучающую/образовательную программу для хирургической операции и других прецизионных технологий, выполняемых под непосредственным наблюдением на студенте (потребителе), как показано на фиг.3, данные монитора 5 основных показателей состояния организма или прибора 5 измерения среды прецизионной технологии и информация из аудио/видеодекодера 4 комбинируются между собой терминальным персональным компьютером 6 и накладываются через аудио/видеодекодер 4 на увеличенное изображение хирургического поля, которое получают из трехмерной камеры 1с на приборах с зарядовой связью трехмерной цифровой увеличивающей объект стеклянной оптики 1, установленной на практикующем враче 3, и проектируются на жидкокристаллический монитор 1d, установленный на голове инструктирующего практикующего врача (лектора).
Видеоинформация, которая проецируется на жидкокристаллический монитор 1d, и информация оральной инструкции для микрофона 1b, распространяются специальным контактным студентом (потребителем) к терминальным персональным компьютерам 7а-1 – 7a-N непосредственно или к серверу 8 компании распространения образовательной программы из терминального персонального компьютера 6, благодаря использованию сети Интернет 9. Если практикующий врач (инструктор) и студент (потребитель) говорят на разных языках, то в распространении образовательной программы эта информация последовательно или одновременно переводится на язык, на котором говорит студент (потребитель) 3 и передается студенту (потребителю) сервером 8 компании распространения образовательной программы. В соответствии с этим, много специальных контактных студентов (потребителей) могут получить виртуальный опыт с такими реалистическими сенсациями, которые он переживает, как если бы он был в области рабочей ситуации хирургической операции и других высокопрецизионных ориентированных технологий, распространяемых к терминальным персональным компьютерам 7а-1 – 7a-N.
Поскольку конфигурация связи может быть использована в двунаправленном виде, вопросы и так далее студента (потребителя) вербально вводятся с микрофона 1b терминальных персональных компьютеров 7а-1 – 7a-N, так что они могут передаваться в обратном направлении к серверу 8 через Интернет 9 и организованы для исключения дублировании и затем аналогичным образом передаваться к наушнику 1а инструктирующего практикующего врача (лектора) из сервера 8 компании распространения образовательной программы, благодаря использованию Интернет 9.
Инструктирующий практикующий врач (лектор) 3в вводит свой ответ на вопрос конкретного студента (потребителя) в терминальный персональный компьютер 6а, используя микрофон 1b, для передачи его по линии Интернет 9 к серверу 8 компании распространения образовательной программы. Кроме того, если студент (потребитель) и практикующий врач (инструктор) говорят на разных языках, то сервер 8 компании распространения образовательной программы последовательно или одновременно переводит язык, на котором говорит инструктор, на язык, на котором говорит студент (потребитель) и распространяет его через Интернет 9 к терминальным персональным компьютерам 7а-1 – 7a-N студентов (потребителей).
И наоборот, если специальные инструкторы (группы лекторов) в удаленном местоположении направляют практикующего врача (потребителя) 3b, как показано на фиг.4, информация А увеличенного изображения хирургического поля, получаемая из двумерной или трехмерной камеры 1с на приборах с зарядовой связью цифровой увеличивающей объект стеклянной оптики, показанной на фиг.1, установленной на практикующем враче (потребителе) 3, данные В основных показателей состояния организма, наложенные на увеличенное изображение хирургического поля, видеоинформация В из прибора измерения высокоточной ориентированной технической рабочей среды и вопрос С из ввода практикующего врача (потребителя) через микрофон 1b вводят через аудио/видеодекодер 4 в терминальный персональный компьютер 6 и затем через Интернет 9 передают оттуда к серверу 8 компании распространения образовательной программы.
Если практикующий врач (инструктор) 3b и специальные инструкторы (группы лекторов) 7 говорят на разных языках, то сервер 8 компании распространения образовательной программы последовательно или одновременно интерпретирует язык, на котором говорит практикующий врач, на язык, на котором говорят специальные инструкторы (группы лекторов), и передает это специальным инструкторам (группам лекторов) 7. В этом случае это передается через Интернет 9 к терминальным персональным компьютерам 7b-1 – 7b-N, или, если техническое содержание охватывает много областей, то множеству специальных инструкторов (групп лекторов).
Когда наблюдаемая информация А увеличенного изображения хирургического поля практикующего врача (потребителя) 3 визуально отображается на терминальных персональных компьютерах 7b-1 – 7b-N и данные В основных показателей состояния организма накладываются на увеличенное изображение хирургического поля или видеоинформация В из высокоточно ориентированного измерительного прибора технической рабочей среды, специальные инструкторы (группы лекторов) 7 выполняют техническое обучение и сессию вопросов и ответов путем ввода визуальных инструкций, благодаря использованию трехмерного знака 30а инструкции, и оральные инструкции путем использования микрофона 1b, благодаря использованию терминальных персональных компьютеров 7b-1, так, чтобы эта вводимая информация могла быть передана через Интернет 9 в обратном направлении к серверу 8 компании распространения образовательной программы и дополнительно практикующему врачу (потребителю) 3 через Интернет.
Если специальные инструкторы (группы лекторов) 12 и практикующий врач (потребитель) 3 говорят на разных языках, то сервер 8 компании распространения образовательной программы последовательно или одновременно интерпретирует язык, на котором говорят специальные инструкторы, на язык, на котором говорит практикующий врач (потребитель) 3, и непосредственно передает информацию трехмерного знака 30а инструкции на жидкокристаллический монитор 36 трехмерной цифровой увеличивающей объект стеклянной оптики, иллюстрируемой на фиг.1, установленной на практикующем враче (потребителе), а информацию оральной инструкции к наушникам 1а. Таким образом, возможно выполнение двунаправленной связи на специальном контактном практикующем враче (потребителе)3, обеспечивая в соответствии с этим квалифицированные услуги образовательного обучения.
Кроме того, на фиг.1, терминальные персональные компьютеры 6 и 7 соединены с Интернет 9 и по этой причине, безусловно, обеспечены функцией доступа к локальному архиву сервера 8 компании распространения образовательной программы.
В таком случае, если студент-вольнослушатель (потребитель) покупает технически вспомогательные и обучающие/образовательные программы, используя локальный архив сервера 8 компании распространения образовательной программы, то он может изучать этот локальный архив сервера 8 компании распространения образовательной программы, в частности, общих объявлений, например, историй инструктирующих практикующих врачей (лекторов) каждой из программ, технических содержаний и технических областей, языков, на которых они говорят, время инструкции и деятельность, а также популярность и оценки студентов (потребителей), которые уже посещали лекции в реальное время, получая в соответствии с этим одностороннюю характеристику инструктирующих практикующих врачей (лекторов) или объективные критерии, другие, чем субъективные оценки знакомств, которые уже принимали участие в подобной образовательной программе. Аналогичным образом, студенты (потребители) могут обращаться с заявлением на посещение лекций по образовательным программам и платить за обучение на локальном архиве сервера 8 компании распространения образовательной программы.
Кроме того, инструктирующий практикующий врач (лектор), который обучает в соответствии с образовательной программой, может использовать локальный архив сервера 8 компании распространения образовательной программы, чтобы в соответствии с этим дать рекламные сообщения, принять заявления на прослушивание лекции и подтвердить сбор платы за обучение за формальный прием.
Наоборот, в том случае, если практикующий врач (потребитель), который хочет прослушать лекцию, купит образовательную программу множества инструкторов (групп лекторов) экспертов в специальной технической области, он может изучить веб-сайт локального архива Интернет компании распространения образовательной программы в части опубликованных технических содержаний и технических областей инструкторов (групп лекторов), языков, на которых они говорят и время инструктирования, и стоимость индивидуального технического образования/обучения и в соответствии с этим назвать любого одного из инструкторов в соответствии не только с односторонними рекламными объявлениями инструкторов (групп лекторов) или критериями оценки вследствие субъективных оценок знакомых, которые уже прослушали лекцию образовательной программы, но также с точки зрения объективных критериев.
Кроме того, оплаты за обучение ясно публикуются в Интернет веб-сайте локального архива этой компании распространения образовательной программы, так что нет необходимости в обсуждении условий оплаты за обучение и, кроме того, инструкторы (группы лекторов) для различных технических областей организуются компанией распространения образовательной программы в соответствующие команды, так что потребитель может получить высокое качество обучения. Практикующий врач (потребитель) также может оплатить услуги образовательного обучения на веб-сайте головной страницы Интернет этой компании распространения образовательной программы.
Кроме того, инструкторы (группы лекторов) могут автоматически принимать оплаты за прослушивание лекций, определенные компанией распространения образовательной программы в соответствии с числом участвующих инструкторов (групп лекторов), за квалифицированное обучение в зависимости от рабочих объемов или времени, относящемуся к хирургической операции или любым другим высокоточно ориентированным технологиям, без обременительных канцелярских процедур.
Кроме того, хотя вышеприведенное описание было сделано при допущении, что будет использоваться Интернет, кроме Интернета настоящее изобретение может быть использовано также со средством связи, которое соединяет практикующего врача (или оператора прецизионной обработки) и сторону, которая принимает от него информацию или принимает ее и передает ее двусторонне друг другу посредством использования замкнутой цепи, например, внутренней сети или любой другой выделенной линии. Кроме того, в применимом способе связи может использоваться спутник связи или любое другое адекватно выбранное средство.
Трехмерная цифровая увеличивающая объект стеклянная оптическая система, соответствующая настоящему изобретению, которая может дать возможность третьей стороне испытать виртуальные операции, имеет крайне большое количество информации и безопасности, а также полностью регистрирует рабочую ситуация практикующего врача из его визуальной линии; по этой причине, если третье лицо использует настоящую систему для представления ассистента хирургической операции в сети с условиями, например квалификациями, опытами и языками, на которых даются инструкции, а также денежными вознаграждениями за вышеописанные услуги, то в удаленном местоположении может быть подписан контракт и отправлен служебный персонал (инструктор), например зарегистрированный медицинский врач или специалист; в этой конфигурации, если имеет место неожиданная ситуация, например ошибка в медицинской обработке в течение хирургической операции, идентификация ошибки может быть выяснена на основе оценок информации, зарегистрированной в представленной трехмерной цифровой увеличивающей объект стеклянной оптике, и требующий ответственного отношения диапазон также ясно ограничивается в соответствии с содержанием контракта, определенного прежде, на основе степени участия между содержанием каждой операции и каждой технической областью служебного персонала и оплатой за инструкцию, представляемой практикующим врачом на основе содержания контракта, распространяя в соответствии с этим бремя риска за компенсации ошибок в медицинской обработке и ошибки.
Кроме того, представленная система является конфигурацией в реальном масштабе времени и, в то же самое время, дает возможность связи только посредством трехмерных цифровых увеличивающих объект стеклянных оптических систем, имеющих идентичные стандартны, и по этой причине очень затрудняет искажение (подделки) данных, имеет крайне высокую степень достоверности и дает возможность наблюдения рабочей ситуации практикующего врача в виртуальном представлении, так что в удаленном местоположении могут быть объективно оценены квалификация практикующего врача и существования недостатков.
Изображение инструкции, компонуемое и визуально отображаемое в изображении поля зрения практикующего врача, или анатомическое трехмерное изображение или изображение хирургического стента, компонуемое в изображении поля зрения практикующего врача, не будет блокировать манипуляции, благодаря использованию руки или ноги, вовлеченной в воздействие на операцию практикующим врачом или инструктором, если практикующий врач в случае его лидерства и инструктор в случае его лидерства будут использовать переключатель непосредственной связи или переключатель аудиокоманд.
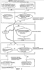
На фиг.7 приведен один пример принципиальной схемы, иллюстрирующий ситуацию связи через Интернет и путем использования вышеописанной трехмерной цифровой увеличивающей объект стеклянной оптики 1. Как показано на этом чертеже, информация 40 изображения поля зрения из камеры на приборах с зарядовой связью практикующего врач, вводимая в персональный компьютер практикующего врача, передается при использовании Интернет и компонуется 42, а скомпонованное 42 изображение цветовой рипроекции с плавающим изображением 43 камеры на приборах с зарядовой связью инструктора передается из персонального компьютера инструктора через Интернет для визуального отображения информации 42 композитного изображения цветовой рипроекции на жидкокристаллическом мониторе практикующего врача.
Аналогичным образом, инструктор может обеспечить в персональном компьютере инструктора, композитный дисплей цветовой рипроекции, получаемые компоновкой информации 40 изображения поля зрения камеры на приборах с зарядовой связью практикующего врача, передаваемый через Интернет, отображаемый на жидкокристаллическом мониторе инструктора, и обрабатываемое изображение плавающего объекта, получаемого из жидкокристаллического монитора инструктора, с такой реальностью, как если бы выполнялась хирургическая операция с применением фактически используемой медицинской аппаратуры. В представленной системе, использующей трехмерные цифровые увеличивающие объект стеклянные оптические системы 1 идентичных стандартов, благодаря выполнению обработки композиции цветовой рипроекции на плавающем изображении 43 камеры на приборах с зарядовой связью этого инструктора в персональном компьютере практикующего врача через линию связи Интернет, можно отображать подобное изображение, как на жидкокристаллическом мониторе инструктора, на жидкокристаллическом мониторе практикующего врача без коррекции положения плавающего изображения 43 камеры на приборах с зарядовой связью инструктора на информации 40 изображения поля зрения камеры на приборах с зарядовой связью практикующего врача.
Помимо всего прочего, благодаря получению информации из камеры на приборах с зарядовой связью практикующего врача в компьютер сервера, передачи плавающего изображения 44 хирургического стента, которое подверглось коррекции положения, и автоматическому доведению до конца обработки для персонального компьютера практикующего врача и персонального компьютера инструктора, и выполнения обработки композитного изображения цветовой рипроекции на информации 40 изображения поля зрения камеры на приборах с зарядовой связью практикующего врача, можно отображать изображение хирургического стента на жидкокристаллических мониторах практикующего врача и инструктора. Поскольку все эти манипуляции выполняются на основе информации 40 изображения поля зрения камеры на приборах с зарядовой связью практикующего врача, три стороны могут совместно использовать подобные изображения без выполнения коррекции положения. Как следует из этой принципиальной схемы, трехмерная цифровая увеличивающая объект стеклянная оптическая система практикующего врача и трехмерная цифровая увеличивающая объект стеклянная оптическая система инструктора полностью имеют одни функции, так что инструктор и практикующий врач могут просто коммутироваться между собой.
Следует отметить, что конфигурация и объект связи трехмерной цифровой увеличивающей объект стеклянной оптической системы, соответствующей настоящему изобретению, не ограничены вышеописанным вариантом осуществления и, безусловно, могут быть по-разному изменены без отклонения от объема настоящего изобретения.
Промышленная применимость
Трехмерная цифровая увеличивающая объект стеклянная оптическая система, оборудованная функцией наглядного обучения на трехмерном композитном изображении и системой технической помощи и распространения обучающей/образовательной программы, соответствующей настоящему изобретению, относится к трехмерному цифровому увеличивающему объект стеклянному оптическому аппарату для осуществления технического обучения, благодаря использованию сети связи, например сети Интернет. Более конкретно, настоящее изобретение относится к распространению высокоточно ориентированной специальной технической образовательной программы для хирургической операции, выполняемой под непосредственным наблюдением человека, или любой другой ручной операции, и трехмерной цифровой увеличивающей объект стеклянной оптической системы для образования/обучения хирургической операции, выполняемой специальным потребителем, или любой другой ручной операции и трехмерной цифровой увеличивающей объект стеклянной оптической системе для образования/обучения хирургической операции, выполняемой специальным потребителем, или любой другой, управляемой вручную высокоточно ориентированной специальной техникой (то есть, например, хирургическая операция или другие операции управляются посредством визуальных инструкций или оральных инструкций, благодаря использованию композиции трехмерного изображения, основанной на информации, получаемой в поле зрения субъекта, допущенного без технических знаний из удаленного местоположения) и дополнительно дает возможность наращивания студийной системы, которая дает возможность компоновки цветовой рипроекции без использования больших помещений даже в удаленном местоположении практикующим врачом и инструктором, использующим трехмерные цифровые увеличивающие объект стеклянные оптические системы идентичных стандартов и, в то же самое время, обеспечивает средства для набора студентов и инструкторов для различных видов образовательных программ и при более недорогой оплате по линии Интернет за обучение.
В общем, в образовательной программе для живой демонстрации хирургической операции или другой управляемой вручную специальной технологии, в случае инструктирования инструктором студента для выполнения высокоточно ориентированной технологии, например, хирургической операции, если технология и хирургическая операция должна наблюдаться на закрытом месте из идентичного идеального поля зрения, что и у инструктирующего практикующего врача (лектора) для обеспечения возможности множеству студентов (потребителей) последовательно наблюдать рабочую ситуацию на каждом этапе хирургической операции, не только крайне много времени требуется, но также число лиц, которые могут наблюдать операцию одновременно, ограничено физическими ограничениями помещения, используемого для операции, и такие лекции, следовательно, наблюдаются очень немногими людьми. Помимо всего прочего, если инструктирующий практикующий врач (лектор) и студент (потребитель) говорят на разных языках, то интерпретатору (переводчику) необходимо присутствовать в течение хирургической процедуры, так что плата за обучение студента (потребителя) для участия в такой образовательной программе была высока.
Кроме того, в случае хирургической операции, трудно транспортировать самого пациента в удаленное местоположение для образовательной программы; также в случае другой специальной технологии, выполняемой вручную, которая требует больших помещений или неподвижных приборов, приходящий студент (потребитель) раньше подгонял свое расписание так, чтобы попасть на операцию в нужное число и время, и тратил много денег на транспорт, а также время, требуемое на транспортировку. Кроме того, если лицо, которое хочет прослушать лекцию, покупает образовательную программу, то он не может только обсуждать, где ее купить, только основываясь на односторонних рекламных объявлениях инструктирующего практикующего врача (лектора) или критерия оценки вследствие субъективных оценок его знакомых, которые уже прослушали лекцию подобной образовательной программы, и, кроме того, должен оплатить обучение через среду оплаты, определенную каждым из лекторов. Наоборот, инструктор (лектор), который открывает курс образовательной программы, давал рекламные сообщения, используя различные виды средств массовой информации, принимал заявление на прослушивание лекции, независимо от того велико или мало число студентов (потребителей), и подтверждает сбор оплаты за обучение для формального допуска.
Наоборот, в случае обучения хирургической операции или практическому обучению высокоточно ориентированной операции, которую выполняют в удаленном местоположении, инструкторы (группы лекторов) должны собраться в одном месте, что требует больших затрат, так что изменяется оплата (денежные затраты и затраты времени, требуемые на транспортировку), относящиеся к обучению и, кроме того, удаленная область, требующая много времени, чтобы туда добраться, не может просто приспосабливаться для выполнения экстренной хирургической операции; особенно в случае обучения множеством инструкторов (групп лекторов), затраты становились даже еще больше и экстренную хирургическую операцию было еще труднее проводить. Кроме того, если практикующий врач (потребитель) и инструкторы (группы лекторов) говорят на разных языках, то было необходимо брать переводчика на месте хирургической операции.
Кроме того, поскольку проведение медицинской обработки за границей запрещено законами медицинского лицензирования, так что, в основном, инструкторам (группам лекторов) невозможно открывать курс образовательной программы с посещением живой операции, в которой инструкторы (группы лекторов) сами выполняют хирургическую операцию и проводят квалифицированное обучение за рубежом.
Кроме того, если практикующий врач (потребитель) фактически хочет получить обучение хирургической операции или любым другим высокоточно ориентированным специальным технологиям, которые выполняются вручную, он не может выбрать своих инструкторов (групп лекторов) в ограниченной человеческой сети и без четких критериев расчета оплаты за обучения для каждого из инструкторов (групп лекторов) и он не может непосредственно договариваться с ними; по этой причине, он не только сам беспокоился о выборе инструкторов (групп лекторов), но также должен был оплачивать обучение через соответствующие платежные средства отдельно в соответствии со временем и содержанием обучения, таким образом, в результате обременительных канцелярских процедурах.
Кроме того, если медицинская обработка осуществляется в обычных медицинских областях, то настоящее изобретение помогает в согласовании между тем, что диагностируется, и тем, что медицински обрабатывается, и это полезно не только в урегулировании ошибки в медицинской обработке, но также в определении критериев вычисления стоимости медицинской обработки в области медицинского страхования. Аналогичным образом настоящее изобретение дает возможность объективно оценить академически хирургическое поле (персональное искусство врача), так что медицинское собрание и так далее, может проводиться через презентацию в реальном масштабе времени в Интернет, что крайне полезно в правильной оценке компетенции врачей, то есть установлении критериев выбора врачей, аккредитованных собранием.
Объяснение ссылочных номеров
1: трехмерная цифровая увеличивающая объект стеклянная оптика
1а: наушник 1b: микрофон
1c-R: правая камера на приборах с зарядовой связью
1c-L: левая камера на приборах с зарядовой связью
1с: камера на приборах с зарядовой связью
2: линия аудио/визуального входа/выхода
3: практикующий врач
4: аудио/визуальный декодер
5: аппарат измерения основных показателей состояния организма (прецизионный прибор измерения технической среды)
6. 6а-1 – 6а-n: персональный компьютер
7. 7а-1 – 7а-n: инструктор (наблюдатель)
8:сервер
9: WWW (интернет или интранет)
10: линия связи Интернет
11: инструктирующая мышка
12: инструктор
13: микрофон речевого ввода
14: информация, например вербальный вопрос студента, плата за прием программы технического обучения, заявление на прием образовательной программы, оплата за обучение
15: информация, например вербальный вопрос студента (уже переведенный на язык, на котором говорит инструктирующий практикующий врач), оплата за лекцию технического обучения, уплата гонорара за образовательное программное обучение
16: рекламное сообщение об образовательной программе и передача информации, например увеличенного изображения хирургического поля инструктирующего практикующего врача (лектора), основных показателей состояния организма, технической операционной ситуации и вербального обучения инструктором
17: набор студентов платной образовательной программы для передачи информации, например, увеличенного изображения хирургического поля инструктирующего практикующего врача (лектора), основных показателей состояния организма, технической операционной ситуации и вербального обучения инструктором
18: покупка индивидуальной технической образовательной обучающей программы для увеличенного изображения хирургического поля практикующего врача (потребителя), основных показателей состояния организма и технической операционной ситуации
19: оплата гонорара за индивидуальную техническую образовательную обучающую программу для увеличенного изображения хирургического поля практикующего врача (потребителя), основных показателей состояния организма и технической операционной ситуации
20: вербальное обучение инструктором, наглядная (визуальная) инструкция, использование инструкторов (групп лекторов)
21: вербальное обучение инструктором (уже переведенное на язык, на котором говорит практикующий врач), наглядные инструкции, публикации инструкторов (групп лекторов)
30: трехмерный указательный знак
30а: виртуальный трехмерный указательный знак (виртуальное изображение)
31: монохроматическая фоновая пластинка
32:пациент
33: зубной ряд
34а-34с: реперная точка твердой ткани
35: опорная плоскость трехмерного позиционного измерения
36: жидкокристаллический монитор
36R: правый жидкокристаллический монитор
36L: левый жидкокристаллический монитор
37: оголовье уздечки
40: информация изображения камеры на приборах с зарядовой связью практикующего врача
41: информация изображения камеры на приборах с зарядовой связью инструктора
42: информация композитного изображения цветовой рипроекции
43: плавающее изображение камеры на приборах с зарядовой связью инструктора
44: плавающее изображение хирургического стента позиционной коррекции
Формула изобретения
1. Трехмерная цифровая увеличивающая объект стеклянная оптическая система, включающая в себя трехмерные наглядные тренировочные функции, используемая для выполнения ассистирования и обучения, образования, относящиеся к хирургическим операциям и другим высоко точно ориентированным технологиям, выполняемым под непосредственным наблюдением практикующим врачом, в то время как инструктор наблюдает изображение хирургического поля практикующего врача, совместно используемое практикующим врачом и инструктором благодаря связи, обеспечиваемой использованием средства связи, например Интернета и интранета, при использовании трехмерных цифровых увеличивающих объект стеклянных оптических систем, которые носят как практикующий врач, так и инструктор, и состоящая из пары жидкокристаллических мониторов, позиционируемых непосредственно между двумя глазами, и благодаря трехмерным цифровым увеличивающим объект стеклянным оптическим системам идентичных стандартов для индикации информации изображения из правой камеры на приборах с зарядовой связью на правом жидкокристаллическом мониторе и информации изображения из левой камеры на приборах с зарядовой связью на левом жидкокристаллическом мониторе автоматически фокусирующихся камер на приборах с зарядовой связью, оборудованных парой синхронизированных трансфокаторов, связанных с полем зрения невооруженного глаза, из положения, которое соответствует центральной секции между правым и левым зрачками специалиста, носящего увеличивающую стеклянную оптику перед трехмерной цифровой увеличивающей объект стеклянной оптикой, содержащая аппарат обработки плавающего изображения для удаления изображения фона путем извлечения только изображений трехмерного координатно-указательного устройства, которым управляет инструктор для обеспечения наглядного обучения, или различных видов инструментов, идентичных инструментам, используемым практикующим врачом, из изображения поля зрения инструктора, захватываемого камерой на приборах с зарядовой связью инструктора на передней поверхности поля зрения перед трехмерной цифровой увеличивающей объект стеклянной оптикой; и аппарат обработки композитного изображения цветовой рипроекции изображения для компоновки и визуального воспроизведения трехмерного плавающего изображения наглядного обучения, на котором фоновый выход выполняется аппаратом обработки изображения на изображении поля зрения практикующего врача, захватываемым камерой на приборах с зарядовой связью трехмерной цифровой увеличивающей объект стеклянной оптики практикующего врача, совместно используемым практикующим врачом и инструктором, в которой в минимальной конфигурации, благодаря использованию пары синхронизированных трехмерных цифровых увеличивающих объект стеклянных оптических систем идентичных стандартов, носимых практикующим врачом и инструктором, инструктор обеспечивает наглядное обучение, которое является трехмерным и создает впечатление реальности в трехмерном поле зрения практикующего врача, благодаря использованию изображений трехмерного координатно-указательного устройства, управляемого инструктором, или различных инструментов, идентичным тем, которые используются практикующим врачом, изображения которых извлекаются обработкой плавающего изображения из изображений поля зрения инструктора, захватываемых камерой на приборах с зарядовой связью инструктора, и компонуемых цветовой рипроекцией и визуально воспроизводимых в изображении поля зрения практикующего врача, захватываемом камерой на приборах с зарядовой связью практикующего врача, проецируемом на жидкокристаллическом мониторе трехмерной цифровой увеличивающей объект стеклянной оптики, носимой инструктором.
2. Трехмерная цифровая увеличивающая объект стеклянная оптическая система по п.1, включающая в себя трехмерные наглядные тренировочные функции, содержащая аппарат обработки композитного изображения цветовой рипроекции для изменения степени прозрачности трехмерного изображения инструктора на 0-100% или, дополнительно, для изменения его цветового тона и композитного его визуального воспроизведения так, чтобы практикующий врач мог просто оценить обучающее изображение и для предотвращения визуального блокирования поля зрения практикующего врача и действия хирургической операции как результата перекрывания изображения поля зрения специалиста рабочей ситуации специалиста, и трехмерного изображения наглядного обучения инструктора, когда плавающее трехмерное изображение наглядного обучения без фона выходит из аппарата обработки изображения, трехмерного координатно-указательного устройства, управляемого инструктором, или различных инструментов, идентичных тем, которые используются практикующим врачом, скомпонованы цветовой рипроекцией на информации изображения поля зрения практикующего врача в камере на приборах с зарядовой связью цифровой увеличивающей объект стеклянной оптики, носимой практикующим врачом, и воспроизводятся.
3. Трехмерная цифровая увеличивающая объект стеклянная оптическая система по п.1, включающая в себя трехмерные наглядные тренировочные функции, содержащая аппарат коррекции и наблюдения положения изображения для композитного визуального воспроизведения трехмерно точных одинаково масштабированных трехмерных изометрических изображений в изображении поля зрения практикующего врача, визуально воспроизводимом на жидкокристаллическом мониторе трехмерной цифровой увеличивающей объект стеклянной оптики путем автоматического выполнения коррекции положения всегда относительно изменений в угле поля зрения практикующего врача по отношению к пациенту или изменений в позах пациентов, посредством в изображении, получаемом изменением степени прозрачности на 0-100% информации изображения из камеры на приборах с зарядовой связью трехмерной цифровой увеличивающей объект оптики практикующего врача, визуально воспроизводимого на жидкокристаллических мониторах как практикующего врача, так и инструктора, трехмерного наложения элемента информации трехмерного изображения, получаемого посредством обработки и преобразования изображения изменением трехмерного анатомического изображения элемента, например произвольной кости, кровеносного сосуда или нервной ткани, создаваемого заранее из информации в томограмме, например в томоденситограмме или МР-томограмме пациента, на котором должна делаться операция, или изображения хирургического стента, в котором анатомические трехмерные изометрические изображения трехмерно скомпонованы вместе с положением сечения или разреза кости, аналогично на 0-100%, главным образом, изменением прозрачности или цветового тона места или ткани показательного анатомического ориентира или придания визуального отличия информации изображения камеры на приборах с зарядовой связью трехмерной цифровой увеличивающей объект стеклянной оптики практикующего врача посредством каркасного изображения и так далее с тем, чтобы облегчить выделение, и на изображении камеры на приборах с зарядовой связью трехмерной цифровой увеличивающей объект стеклянной оптики практикующего врача при одинаковой степени редукции путем использования опорной треугольной плоскости, получаемой посредством трехмерного позиционного измерения при использовании правой и левой камер на приборах с зарядовой связью трехмерной цифровой увеличивающей объект стеклянной оптики и при использовании в качестве реперных точек трех точек на деформируемой твердой ткани, например зубе или кости, произвольно определенных среди информации изображения камеры на приборах с зарядовой связью трехмерной цифровой увеличивающей объект стеклянной оптики практикующего врача; и посредством обеспечения возможности анатомическому трехмерному изображению автоматически корректировать изменение в положении и следовать реперной точке информации изображения камеры на приборах с зарядовой связью трехмерной цифровой увеличивающей объект стеклянной оптики практикующего врача, когда изменяется положение камеры на приборах с зарядовой связью трехмерной цифровой увеличивающей объект стеклянной оптики практикующего врача, когда изменяется положение камеры на приборах с зарядовой связью трехмерной цифровой увеличивающей объект стеклянной оптики практикующего врача или изменяется положение пациента.
4. Трехмерная цифровая увеличивающая объект стеклянная оптическая система по п.1 или 2, включающая в себя трехмерные наглядные тренировочные функции, содержащая аппарат коррекции и наблюдения положения изображения для композитного визуального воспроизведения трехмерно точных одинаково масштабированных трехмерных изометрических изображений в изображении поля зрения практикующего врача, визуально воспроизводимом на жидкокристаллическом мониторе трехмерной цифровой увеличивающей объект стеклянной оптики путем автоматического выполнения коррекции положения всегда относительно изменений в угле поля зрения практикующего врача по отношению к пациенту или изменений в позах пациентов, посредством в изображении, получаемом изменением степени прозрачности на 0-100% информации изображения из камеры на приборах с зарядовой связью трехмерной цифровой увеличивающей объект оптики практикующего врача, визуально воспроизводимого на жидкокристаллических мониторах, как практикующего врача, так и инструктора, трехмерного наложения элемента информации трехмерного изображения, получаемого посредством обработки и преобразования изображения изменением трехмерного анатомического изображения элемента, например произвольной кости, кровеносного сосуда или нервной ткани, создаваемого заранее из информации в томограмме, например в томоденситограмме или МР-томограмме пациента, на котором должна делаться операция, или изображения хирургического стента, в котором анатомические трехмерные изометрические изображения трехмерно скомпонованы вместе с положением сечения или разреза кости, аналогично на 0-100%, главным образом, изменением прозрачности или цветового тона места или ткани показательного анатомического ориентира или придания визуального отличия информации изображения камеры на приборах с зарядовой связью трехмерной цифровой увеличивающей объект стеклянной оптики практикующего врача посредством каркасного изображения и так далее с тем, чтобы облегчить выделение, и на изображении камеры на приборах с зарядовой связью трехмерной цифровой увеличивающей объект стеклянной оптики практикующего врача при одинаковой степени редукции путем использования опорной треугольной плоскости, получаемой посредством трехмерного позиционного измерения при использовании правой и левой камер на приборах с зарядовой связью трехмерной цифровой увеличивающей объект стеклянной оптики и при использовании в качестве реперных точек трех точек на деформируемой твердой ткани, например зубе или кости, произвольно определенных среди информации изображения камеры на приборах с зарядовой связью трехмерной цифровой увеличивающей объект стеклянной оптики практикующего врача; и посредством обеспечения возможности анатомическому трехмерному изображению автоматически корректировать изменение в положении и следовать реперной точке информации изображения камеры на приборах с зарядовой связью трехмерной цифровой увеличивающей объект стеклянной оптики практикующего врача, когда изменяется положение камеры на приборах с зарядовой связью трехмерной цифровой увеличивающей объект стеклянной оптики практикующего врача или изменяется положение пациента.
5. Трехмерная цифровая увеличивающая объект стеклянная оптическая система по п.1, включающая в себя трехмерные наглядные тренировочные функции, в которой трехмерное анатомическое изображение произвольного элемента, например кости, кровеносного сосуда или нервной ткани, созданное заранее из информации в томограмме, например в томоденситограмме или МР-томограмме пациента, на котором должна делаться операция, являющейся собственностью в удаленном местоположении, или трехмерное изображение хирургического стента, в котором практикующий врач или третья сторона выбрал заранее положение рассечения или разреза кости, основываясь на анатомическом трехмерном изометрическом изображении, скомпоновано в информации изображения камеры на приборах с зарядовой связью трехмерной цифровой увеличивающей объект стеклянной оптики практикующего врача в удаленном местоположении и точно наложены одно на другое для обеспечения соответствующих изображений дисплея, показывающих очевидную ситуацию видимого объекта, положения изображений, которые автоматически корректируются аппаратом коррекции и наблюдения положения изображения в реальном масштабе времени, когда положение камеры на приборах с зарядовой связью практикующего врача изменяется и положение пациента изменяется, для распространения изображений, композитно визуально воспроизводимых, в трехмерное правильное положение всегда к практикующему врачу и инструктору путем использования средств связи, например Интернета и интранета.
6. Трехмерная цифровая увеличивающая объект стеклянная оптическая система по п.2, включающая в себя трехмерные наглядные тренировочные функции, в которой трехмерное анатомическое изображение произвольного элемента, например кости, кровеносного сосуда или нервной ткани, созданное заранее из информации в томограмме, например в томоденситограмме или МР-томограмме пациента, на котором должна делаться операция, являющейся собственностью в удаленном местоположении, или трехмерное изображение хирургического стента, в котором практикующий врач или третья сторона выбрал заранее положение рассечения или разреза кости, основываясь на анатомическом трехмерном изометрическом изображении, скомпоновано в информации изображения камеры на приборах с зарядовой связью трехмерной цифровой увеличивающей объект стеклянной оптики практикующего врача в удаленном местоположении и точно наложены одно на другое для обеспечения соответствующих изображений дисплея, показывающих очевидную ситуацию видимого объекта, положения изображений которых автоматически корректируются аппаратом коррекции и наблюдения положения изображения в реальном масштабе времени, когда положение камеры на приборах с зарядовой связью практикующего врача изменяется и положение пациента изменяется, для распространения изображений, композитно визуально воспроизводимых, в трехмерное правильное положение всегда к практикующему врачу и инструктору путем использования средств связи, например Интернета и интранета.
7. Трехмерная цифровая увеличивающая объект стеклянная оптическая система по п.3, включающая в себя трехмерные наглядные тренировочные функции, в которой трехмерное анатомическое изображение произвольного элемента, например кости, кровеносного сосуда или нервной ткани, созданное заранее из информации в томограмме, например в томоденситограмме или МР-томограмме пациента, на котором должна делаться операция, являющейся собственностью в удаленном местоположении, или трехмерное изображение хирургического стента, в котором практикующий врач или третья сторона выбрал заранее положение рассечения или разреза кости, основываясь на анатомическом трехмерном изометрическом изображении, скомпоновано в информации изображения камеры на приборах с зарядовой связью трехмерной цифровой увеличивающей объект стеклянной оптики практикующего врача в удаленном местоположении и точно наложены одно на другое для обеспечения соответствующих изображений дисплея, показывающих очевидную ситуацию видимого объекта, положения изображений которых автоматически корректируются аппаратом коррекции и наблюдения положения изображения в реальном масштабе времени, когда положение камеры на приборах с зарядовой связью практикующего врача изменяется и положение пациента изменяется, для распространения изображений, композитно визуально воспроизводимых, в трехмерное правильное положение всегда к практикующему врачу и инструктору путем использования средств связи, например Интернета и интранета.
8. Трехмерная цифровая увеличивающая объект стеклянная оптическая система по п.4, включающая в себя трехмерные наглядные тренировочные функции, в которой трехмерное анатомическое изображение произвольного элемента, например кости, кровеносного сосуда или нервной ткани, созданное заранее из информации в томограмме, например в томоденситограмме или МР-томограмме пациента, на котором должна делаться операция, являющейся собственностью в удаленном местоположении, или трехмерное изображение хирургического стента, в котором практикующий врач или третья сторона выбрал заранее положение рассечения или разреза кости, основываясь на анатомическом трехмерном изометрическом изображении, скомпоновано в информации изображения камеры на приборах с зарядовой связью трехмерной цифровой увеличивающей объект стеклянной оптики практикующего врача в удаленном местоположении и точно наложены одно на другое для обеспечения соответствующих изображений дисплея, показывающих очевидную ситуацию видимого объекта, положения изображений которых автоматически корректируются аппаратом коррекции и наблюдения положения изображения в реальном масштабе времени, когда положение камеры на приборах с зарядовой связью практикующего врача изменяется и положение пациента изменяется, для распространения изображений, композитно визуально воспроизводимых, в трехмерное правильное положение всегда к практикующему врачу и инструктору путем использования средств связи, например Интернета и интранета.
9. Трехмерная цифровая увеличивающая объект стеклянная оптическая система по любому из пп.1-3, включающая в себя трехмерные наглядные тренировочные функции, в которой благодаря накоплению информации трехмерного изображения практикующего врача трехмерной цифровой увеличивающей объект стеклянной оптики практикующего врача и информации изображения хирургического стента для композитно визуально воспроизводящихся трехмерно точного одинаково масштабированных трехмерных изометрических изображений в изображении поля зрения практикующего врача в сервере, так что каждый из субъектов, носящих множество синхронизированных трехмерных цифровых увеличивающих объект стеклянных оптических систем и совместно использующих информацию изображения, аккумулируемую в сервере, может произвольно переключать информацию изображения хирургического стента на информации трехмерного изображения трехмерной цифровой увеличивающей объект стеклянной оптики практикующего врача между режимом воспроизведения и режимом невоспроизведения, и дополнительно может передавать к серверу трехмерное изображение наглядного обучения, получаемое благодаря использованию камер на приборах с зарядовой связью трехмерной цифровой увеличивающей объект стеклянной оптики, носимой ими и композитного визуального воспроизведения его для трехмерного изображения практикующего врача, аккумулируемого в сервере, делая в соответствии с этим возможной дискуссии посредством двунаправленной связи на трехмерном движущемся изображении или статическом изображении, благодаря использованию линии связи, например Интернет.
10. Трехмерная цифровая увеличивающая объект стеклянная оптическая система по любому из пп.1-8, включающая в себя трехмерные наглядные тренировочные функции, в которой благодаря обеспечению множества синхронизированных трехмерных цифровых увеличивающих объект стеклянных оптических систем, носимых практикующим врачом и инструктором и аппаратов обработки плавающего изображения, с тем, чтобы практикующий врач и инструктор могли совместно использовать изображения, множество инструкторов одновременно направляют одного практикующего врача трехмерно благодаря использованию изображения наглядного обучения или переключает и визуально воспроизводит изображения поля зрения множества практикующих врачей, когда требует случай, так что один инструктор обеспечивает визуальную инструкцию и трехмерное направление множеству практикующих врачей посредством различных средств связи, например Интернет или интранет.
11. Трехмерная цифровая увеличивающая объект стеклянная оптическая система по п.1 или 2, включающая в себя трехмерные наглядные тренировочные функции, в которой при распространении и публикации обучающей ситуации путем использования трехмерного изображения наглядного обучения множеству студентов, а не практикующему врачу и инструктору, или организации третьей стороны посредством использования живого вещания или вещания видеозаписи с помощью различных видов средств связи, например Интернет, путем шифрования выходных сигналов выхода двух правого и левого каналов из камеры на приборах с зарядовой связью одной трехмерной цифровой увеличивающей объект стеклянной оптики в аппаратных средствах трехмерной цифровой увеличивающей объект стеклянной оптики, и путем кодирования их в аппаратных средствах другой трехмерной цифровой увеличивающей объект стеклянной оптики, визуальное воспроизведение нормального изображения блокируется, если не используется терминал, имеющий конфигурацию аппаратных средств предварительно описанной трехмерной цифровой увеличивающей объект стеклянной оптики, для обеспечения более высокой степени защиты информации, делая в соответствии с этим возможной защиту конфиденциальности пациента.
12. Трехмерная цифровая увеличивающая объект стеклянная оптическая система по любому из пп.1-9, включающая в себя трехмерные наглядные тренировочные функции, в которой благодаря предоставлению условий, например квалификации, опыта и языков, на которых говорят в курсе обучения, а также предложению денежных вознаграждений за вышеописанные различные услуги ассистенту операции в сети благодаря использованию трехмерной цифровой увеличивающей объект стеклянной оптической системы, имеющей крайне большое количество информации и способной виртуально испытывать операционную ситуацию практикующего врача для подписания контракта с зарегистрированным врачом или специалистом для выделения штата так, чтобы в случае, если возникает неожиданная ситуация, например ошибка в медицинской обработке, то место ошибки может быть выявлено на основе записи информации трехмерной цифровой увеличивающей объект стеклянной оптической системы, и ответственный диапазон также четко определяется в соответствии с содержанием контракта, определенным заранее, на основе степени вовлечения между содержанием каждой операции и каждой технической областью штата и оплатой инструкции, представленной практикующим врачом на основе содержания контракта, рассеивая в соответствии с этим бремя рисков за компенсации за ошибки в медицинской обработке и дефекты.
13. Трехмерная цифровая увеличивающая объект стеклянная оптическая система по любому из пп.1-9, включающая в себя трехмерные наглядные тренировочные функции, в которой делается возможной объективная оценка квалификации практикующего врача в удаленном местоположении благодаря использованию трехмерной цифровой увеличивающей объект стеклянной оптической системы, которая дает возможность виртуального испытания операционной ситуации практикующего врача и имеет крайне высокую степень достоверности, поскольку эта система имеет крайне большое количество информации и является типом, работающим в реальном масштабе времени, а также способна к коммуникации только посредством одновременного использования трехмерных цифровых увеличивающих объект стеклянных оптических систем идентичных стандартов.
14. Трехмерная цифровая увеличивающая объект стеклянная оптическая система по любому из пп.1-9, включающая в себя трехмерные наглядные тренировочные функции, в которой делается возможным коммутации инструктирующего изображения, композитно визуально воспроизводимого в поле зрения практикующего врача, анатомического трехмерного изображения, композитно визуально воспроизводимого в поле зрения практикующего врача, или изображения хирургического стента между режимом воспроизведения и режимом невоспроизведения через переключение, которое не блокирует операции использования руки или ноги, вовлекаемые в действие операции практикующим врачом в случае его лидерства или по воле инструктора в случае его лидерства.
15. Способ, реализуемый в системе, включающей в себя трехмерные цифровые увеличивающие объект стеклянные оптические системы, которые установлены как на практикующем враче, так и на инструкторе, и состоят из пары жидкокристаллических мониторов, смонтированных непосредственно перед двумя глазами и используемых для осуществления помощи обучения и образования в отношении хирургических операций и других высоко точно ориентированных технологий, которые выполняются под непосредственным наблюдением практикующим врачом, в то время как инструктор наблюдает изображение хирургического поля практикующего врача, совместно используемое практикующим врачом и инструктором посредством коммуникации, обеспечиваемой средствами связи, например Интернет или интранет, благодаря использованию трехмерных цифровых увеличивающих объект стеклянных оптических систем идентичных стандартов для индикации информации изображения из правой камеры на приборах с зарядовой связью на правом жидкокристаллическом мониторе и информации изображения из левой камеры на приборах с зарядовой связью на левом жидкокристаллическом мониторе автоматически фокусирующихся камер на приборах с зарядовой связью, оборудованных парой синхронизированных трансфокаторов, которые связаны и полем зрения невооруженного глаза из положения, которое почти соответствует центральной секции между правым и левым зрачками специалиста, носящего увеличивающую стеклянную оптику перед трехмерной цифровой увеличивающей объект стеклянной оптикой, предусматривающий этап обработки плавающего изображения путем удаления фонового изображения извлечением только изображений трехмерного координатно-указательного устройства, которым управляет инструктор для обеспечения визуальных инструкций или различных видов инструментов, идентичных тем, которые используются практикующим врачом, из изображения поля зрения инструктора, захватываемого камерой на приборах с зарядовой связью стороны инструктора на передней поверхности поля зрения перед трехмерной цифровой увеличивающей объект стеклянной оптикой стороны инструктора; и этап обработки композитного изображения цветовой рипроекции путем компоновки трехмерного плавающего изображения наглядного обучения с фоновым выходом, благодаря аппарату обработки изображения, на изображении поля зрения практикующего врача, захватываемого камерой на приборах с зарядовой связью трехмерной цифровой увеличивающей объект стеклянной оптики, совместно используемого практикующим врачом и инструктором, и его визуального воспроизведения, в которой в минимальной конфигурации, благодаря использованию пары синхронизированных трехмерных цифровых увеличивающих объект стеклянных оптических систем идентичных стандартов, носимых практикующим врачом и инструктором, инструктор обеспечивает наглядное обучение, которое является трехмерным и создает впечатление реальности в трехмерном поле зрения практикующего врача, благодаря использованию изображений трехмерного координатно-указательного устройства, управляемого инструктором, или различных инструментов, идентичным тем, которые используются практикующим врачом, изображения которых извлекаются обработкой плавающего изображения из изображений поля зрения инструктора, захватываемых камерой на приборах с зарядовой связью инструктора, и компонуемых цветовой рипроекцией и визуально воспроизводимых в изображении поля зрения практикующего врача, захватываемом камерой на приборах с зарядовой связью практикующего врача, проецируемом на жидкокристаллическом мониторе трехмерной цифровой увеличивающей объект стеклянной оптики, носимой инструктором.
РИСУНКИ
|
|