Патент на изобретение №2390851

Published by on




РОССИЙСКАЯ ФЕДЕРАЦИЯ



ФЕДЕРАЛЬНАЯ СЛУЖБА
ПО ИНТЕЛЛЕКТУАЛЬНОЙ СОБСТВЕННОСТИ,
ПАТЕНТАМ И ТОВАРНЫМ ЗНАКАМ
(19) RU (11) 2390851 (13) C1
(51) МПК

G08B19/00 (2006.01)

(12) ОПИСАНИЕ ИЗОБРЕТЕНИЯ К ПАТЕНТУ

Статус: по данным на 09.08.2010 – действует

(21), (22) Заявка: 2009123090/11, 17.06.2009

(24) Дата начала отсчета срока действия патента:

17.06.2009

(46) Опубликовано: 27.05.2010

(56) Список документов, цитированных в отчете о
поиске:
RU 2147145 С1, 27.03.2000. RU 2242383 С1, 20.12.2004. RU 2122239 С1, 20.11.1998. US 5504482 А, 02.04.1996.

Адрес для переписки:

117638, Москва, ул. Сивашская, 2А, ООО “АЛЬТОНИКА”, А.Д. Чупрову

(72) Автор(ы):

Бондарик Александр Николаевич (RU),
Герасимчук Александр Николаевич (RU),
Харченко Геннадий Александрович (RU)

(73) Патентообладатель(и):

Общество с ограниченной ответственностью “АЛЬТОНИКА” (ООО “АЛЬТОНИКА”) (RU)

(54) СИСТЕМА БЕЗОПАСНОСТИ ОБЪЕКТА НЕДВИЖИМОСТИ

(57) Реферат:

Изобретение относится к системам тревожной сигнализации, реагирующим на два или более нежелательных или ненормальных условия, например на взлом, “проникновение посторонних лиц, пожар, затопление и прочие аналогичные условия. На объекте недвижимости предусмотрены извещатели, выполненные с возможностью обнаружения различных видов угроз безопасности, исполнительные устройства, выполненные с возможностью реагирования на обнаруженные угрозы, и тревожные сигнализаторы. Входы и выходы извещателей, исполнительных устройств и тревожных сигнализаторов связаны с объектовой сетью обмена данными. Модуль связи и передачи данных, например GSM-модуль, предназначен для обеспечения возможности связи системы с пользователями по стандартной сотовой сети подвижной связи. Имеется блок управления, первые вход и выход, которого подключены, соответственно, к выходу и входу модуля связи и передачи данных, а вторые вход и выход – к объектовой сети обмена данными. Кроме того, в систему введен блок задания режима, содержащий носимую часть и расположенную на контролируемом объекте недвижимости стационарную часть, выполненные с возможностью радиочастотного взаимодействия друг с другом. Блок управления выполнен с дополнительными входом и выходом, к которым подключены, соответственно, выход и вход блока задания режима. При этом блок управления, модуль связи и передачи данных и стационарная часть блока задания режима объединены в едином конструктивном узле, скрытно устанавливаемом в известном только пользователю месте. Изобретение обеспечивает создание простой и удобной в обслуживании многофункциональной системы безопасности объекта недвижимости, которая способна функционировать без подключения к сети электропитания или к телефонной сети общего пользования и может реагировать на различные виды угроз контролируемому объекту недвижимости. 6 з.п. ф-лы, 6 ил.

Настоящее изобретение относится к системам тревожной сигнализации, устанавливаемым на объектах недвижимости (в квартирах, на дачах, в коттеджах и в других аналогичных объектах) и реагирующим на два или более нежелательных или ненормальных условия, например на взлом, проникновение посторонних лиц, возгорание, затопление и прочие аналогичные условия (далее – на угрозы).

Как правило, потребителями систем тревожной сигнализации, используемых для охраны объектов недвижимости, являются специализированные охранные структуры: подразделения вневедомственной охраны и частные охранные предприятия. Такого рода системы тревожной сигнализации называются системами централизованной охраны.

Состав, структура и характеристики систем централизованной охраны приведены в “Справочнике инженерно-технических работников и электромонтеров технических средств охранно-пожарной сигнализации”, Москва, ГУВО МВД, 1997, в учебном пособии “Отечественные радиосистемы передачи тревожных извещений”, Москва, ГУВО МВД, 2004, в руководящем документе “Инженерно-техническая укрепленность. Технические средства охраны. Требования и нормы проектирования по защите объектов от преступных посягательств”, Москва, ГУВО МВД, 2002 и в ряде других пособий.

Типовая система централизованной охраны описана, например, в патенте RU 2122239, G08B 25/10. Эта система централизованной охраны содержит установленные на охраняемом объекте охранные датчики и подключенный к ним процессор, предназначенный для обработки полученной информации. В состав системы централизованной охраны входит также пульт централизованной охраны, выполненный с возможностью получения с помощью радиоканальной системы передачи извещений (РСПИ) информационных сообщений (извещений) от установленных на охраняемых объектах извещателей и процессоров. Пульт централизованной охраны используется также для централизованного управления действиями пеших и мобильных нарядов сил оперативного реагирования.

Системы централизованной охраны имеют ряд недостатков. Во-первых, владелец (или арендатор) охраняемого объекта и его доверенные лица (далее – пользователи) практически не участвуют в процессе принятия решения о том, каким образом в том или ином случае следует реагировать на тревожное событие. Во-вторых, выбор технических средств централизованной охраны весьма ограничен. Он регламентирован “Перечнем технических средств, разрешенных к применению во вневедомственной охране” (приведенном, например, в выпуске П78.36.001-2004, Москва, ГУВО МВД РФ), который содержит отнюдь не самые последние достижения в области технических средств охраны. Серьезным неудобством для каждого пользователя является и то, что он должен ежедневно участвовать в процедуре снятия с охраны и взятия под охрану, а в случае ложного вызова, произошедшего по вине пользователя, например в случае “ошибки при снятии с охраны” – платить штраф.

В связи с указанными выше недостатками систем централизованной охраны в последние годы все большее распространение получают системы индивидуальной (децентрализованной) охраны квартир и других аналогичных объектов недвижимости, обеспечивающие доставку тревожной и служебной информации по каналам проводной или беспроводной связи непосредственно пользователям. Такие системы могут действовать как автономно, так и во взаимодействии с системами централизованной охраны.

Так, например, известна относящаяся к РСПИ система тревожной сигнализации для индивидуальной охраны объектов недвижимости по патенту RU 2242383, B60R 25/00, G08B 25/10. Эта РСПИ содержит установленный на охраняемом объекте недвижимости комплекс из N извещателей, выходы которых подключены – непосредственно или с помощью шлейфов охранной сигнализации – ко входам прибора приемно-контрольного, содержащего связанные друг с другом блок памяти и процессор, выход которого подключен ко входам охранных оповещателей. Входы охранных оповещателей являются при этом входами прибора приемно-контрольного. Также РСПИ содержит последовательно связанные друг с другом оконечное устройство, сотовую сеть подвижной связи и абонентский терминал пользователя. При этом оконечное устройство содержит передающий модуль, выполненный с возможностью передачи извещений по сотовой сети подвижной связи на абонентский терминал пользователя, и приемный модуль, выполненный с возможностью приема по сотовой сети подвижной связи сообщений с абонентских терминалов пользователей. Кроме того, оконечное устройство содержит микропроцессор с клавиатурой управления, вход которого подключен к выходу приемного модуля, а выход – ко входу передающего модуля, а также программируемый модуль для передачи извещений по сотовой сети подвижной связи, связанный с процессором прибора приемно-контрольного и с микропроцессором оконечного устройства, входящего в состав РСПИ.

Вышеупомянутые оконечное устройство и абонентские терминалы пользователей могут быть обычными сотовыми телефонами стандарта GSM, выполненными с возможностью передачи и приема SMS-сообщений или голосовых сообщений. Связь оконечного устройства РСПИ с программируемым модулем для передачи извещений по сотовой сети подвижной связи может быть как проводной, так и беспроводной, выполненной, например, в виде Bluetooth-канала.

При использовании указанной выше системы охранной сигнализации:

– у пользователя отпадает необходимость участия в ежедневных процедурах взятия под охрану/снятия с охраны охраняемого объекта;

– расширяется номенклатура технических средств охранной сигнализации, которые пользователь может установить на охраняемом объекте;

– уменьшаются финансовые затраты пользователя, связанные с эксплуатацией комплекса охранной сигнализации и с оперативным реагированием на тревожные события;

– уменьшается ущерб из-за “ошибок при снятии с охраны”.

Недостатком указанной системы охранной сигнализации являются ограниченные функциональные возможности ввиду отсутствия в ее составе средств обнаружения и реагирования на внутренние угрозы (типа пожара, утечки газа, протечки воды).

Поэтому в последние годы все большую актуальность приобретает направление, связанное с созданием более сложных систем, включающих в себя не только охранные извещатели, но и пожарные датчики, датчики присутствия газа и датчики протечки воды. В состав таких систем включаются также управляемые исполнительные устройства, позволяющие в случае обнаружения вышеупомянутых внутренних угроз отключать, например, подачу электроэнергии, воды или газа и оповещать об этом пользователей охраняемого объекта недвижимости.

К этому классу систем относится, в частности, многофункциональная контрольно-управляющая система по патенту RU 2147145, G08B 25/00, выбранная в качестве ближайшего аналога настоящего изобретения.

Указанная многофункциональная контрольно-управляющая система содержит блок управления и N блоков ввода-вывода, охранные и пожарные датчики, датчики наличия газа, датчики присутствия воды и ряд других датчиков для обнаружения отклонений от нормальных условий эксплуатации контролируемого объекта недвижимости. В состав системы входят также исполнительные устройства для блокирования подачи газа или воды, для отключения электропитания, для управления приборами отопления, вентиляцией и кондиционированием воздуха и другие аналогичные исполнительные устройства. Кроме того, в состав системы входят акустические и оптические устройства оповещения и многоканальное устройство оповещения по телефонной сети, при этом входы и выходы блока управления соединены – посредством общей шины – с выходами и входами соответствующих блоков ввода-вывода, со входами и выходами портов подключения вышеупомянутых датчиков, исполнительных устройств, акустических и оптических устройств оповещения, а также многоканального устройства оповещения по телефонной линии, причем акустическое устройство оповещения выполнено с возможностью подачи отдельных тональных сигналов и передачи речевых сообщений, а блок управления выполнен с возможностью опроса состояния всех датчиков, подачи управляющих сигналов на устройства оповещения, на исполнительные устройства и на многоканальное устройство оповещения по телефонной сети.

Недостатком описанной выше многофункциональной контрольно-управляющей системы является сложность ее установки и эксплуатации, обусловленная наличием, наряду с блоком управления, извещателями, исполнительными устройствами и устройствами оповещения, являющимися неотъемлемыми частями любых охранных систем, еще и N блоков ввода-вывода. Каждый из этих N блоков ввода-вывода содержит микропроцессор, три разнотипных блока памяти, отдельные клавиатуру, дисплей и интерфейс для связи с общей шиной. Очевидно, что размещение такой системы на охраняемом объекте, настройка и перенастройка ее в процессе эксплуатации являются весьма трудоемкими процедурами, доступными лишь специалистам высокой квалификации. Крайне неудобно и то, что все операции по вводу-выводу контролируемых параметров осуществляются на самом объекте в нескольких точках – там, где установлены блоки ввода-вывода. Сложность системы и необходимость привлечения для ее установки квалифицированных специалистов обуславливают высокую стоимость указанной многофункциональной контрольно-управляющей системы и значительные затраты на ее эксплуатацию.

Настоящее изобретение направлено на устранение указанных недостатков ближайшего аналога.

Предметом изобретения является система безопасности объекта недвижимости, содержащая установленные на контролируемом объекте недвижимости N извещателей, выполненных с возможностью обнаружения различных видов угроз безопасности (взлом, проникновение, пожар, утечка газа, утечка воды), М исполнительных устройств, выполненных с возможностью реагирования на обнаруженные угрозы, и К тревожных сигнализаторов, а также объектовую сеть обмена данными, с которой связаны входы и выходы вышеупомянутых извещателей, исполнительных устройств и тревожных сигнализаторов, модуль связи и передачи данных, например GSM-модуль, предназначенный для обеспечения возможности связи системы с пользователями по стандартной сотовой сети подвижной связи, блок управления, первые вход и выход которого подключены, соответственно, к выходу и входу модуля связи и передачи данных, а вторые вход и выход – к объектовой сети обмена данными. Система содержит также блок задания режима, содержащий носимую часть и расположенную на контролируемом объекте недвижимости стационарную часть, выполненные с возможностью радиочастотного взаимодействия друг с другом, а блок управления выполнен с дополнительными входом и выходом, к которым подключены, соответственно, выход и вход блока задания режима, при этом блок управления, модуль связи и передачи данных и стационарная часть блока задания режима объединены в едином конструктивном узле, скрытно установленном в известном только пользователю месте.

Частными существенными признаками изобретения являются следующие.

Блок управления содержит блок индикации и последовательно связанные друг с другом блок формирования команд, вторые вход и выход которого являются, соответственно, первыми входом и выходом блока управления, центральное согласующее звено и центральный модуль обмена данными, вторые вход и выход которого являются, соответственно, вторыми входом и выходом блока управления, при этом третьи вход и выход блока формирования команд являются, соответственно, дополнительными входом и выходом блока управления, а четвертый выход блока формирования команд подключен ко входу блока индикации.

Носимая часть блока задания режима представляет собой одну или несколько комплектных меток и Мастер-метку, при этом вход и выход стационарной части являются, соответственно, входом и выходом блока задания режима.

Каждый извещатель содержит последовательно связанные друг с другом датчик, локальное согласующее звено и первый локальный модуль обмена данными, вторые вход и выход которого являются, соответственно, входом и выходом данного извещателя.

Каждое исполнительное устройство содержит последовательно связанные друг с другом второй локальный модуль обмена данными, электропривод и вентиль, при этом вторые вход и выход второго локального модуля обмена данными являются, соответственно, входом и выходом данного исполнительного устройства.

Каждый тревожный сигнализатор содержит оповещатель, а также связанные друг с другом третий локальный модуль обмена данными и блок согласования, второй выход которого подключен ко входу оповещателя, при этом вторые вход и выход третьего локального модуля обмена данными являются, соответственно, входом и выходом данного тревожного сигнализатора.

Мастер-метка выполнена с возможностью подключения к программатору и содержит энергонезависимую память, вход которой является входом, предназначенным для записи с помощью программатора программных установок системы.

Задачей изобретения является создание простой, удобной в обслуживании многофункциональной системы безопасности объекта недвижимости, которая могла бы функционировать без подключения к сети электропитания и к телефонной сети общего пользования и была бы способна реагировать на различные виды угроз контролируемому объекту недвижимости.

Обеспечиваемый технический результат заключается в использовании для управления режимами и настройками системы блока задания режима, аналогичного используемому в автомобильных охранно-противоугонных системах. Как и ближайший аналог, предлагаемая система безопасности объекта недвижимости построена по модульному принципу, обеспечивающему для пользователя возможность наращивания функциональных возможностей системы, руководствуясь критерием эффективность/стоимость.

Суть изобретения поясняется на фиг.1 – фиг.6.

На фиг.1 показана общая структурная схема рассматриваемой системы безопасности объекта недвижимости.

На фиг.2 приведена типовая схема извещателя.

На фиг.3 приведена типовая схема блока задания режима.

На фиг.4 представлена типовая схема построения блока управления.

На фиг.5 приведена типовая схема построения тревожного сигнализатора.

На фиг.6 показана типовая схема построения исполнительного устройства.

На указанных чертежах (фиг.1 – фиг.6) использованы следующие обозначения: 1 – извещатель; 2 – датчик; 3 – локальное согласующее звено; 4 – первый локальный модуль обмена данными; 5 – блок управления; 6 – объектовая сеть обмена данными; 7 – модуль связи и передачи данных; 8 – стационарная часть; 9 – блок задания режима; 10 – носимая часть; 11 – блок формирования команд; 12 – центральное согласующее звено; 13 – центральный модуль обмена данными; 14 – блок индикации; 15 – тревожный сигнализатор; 16 – третий локальный модуль обмена данными; 17 – блок согласования; 18 – оповещатель; 19 – исполнительное устройство; 20 – второй локальный модуль обмена данными; 21 – электропривод; 22 – вентиль.

Предлагаемая система безопасности объекта недвижимости (фиг.1) содержит установленные на контролируемом объекте недвижимости N извещателей 1, выполненных с возможностью обнаружения различных видов угроз безопасности (взлом, проникновение, пожар, утечка газа, утечка воды), М исполнительных устройств 19, выполненных с возможностью реагирования на обнаруженные угрозы, и К тревожных сигнализаторов 15, а также объектовую сеть 6 обмена данными, с которой связаны входы и выходы вышеупомянутых извещателей 1, исполнительных устройств 19 и тревожных сигнализаторов 15. В состав предлагаемой системы безопасности объекта недвижимости входят также модуль 7 связи и передачи данных (например, GSM-модуль, предназначенный для обеспечения возможности связи системы с пользователями по стандартной сотовой сети подвижной связи), блок 5 управления, первые вход и выход которого подключены, соответственно, к выходу и входу модуля 7 связи и передачи данных, а вторые вход и выход – к объектовой сети 6 обмена данными. Ключевым отличием предлагаемой системы безопасности объекта недвижимости от ближайшего аналога является наличие в ней блока 9 задания режима, который содержит носимую часть 10 и устанавливаемую на контролируемом объекте недвижимости стационарную часть 8, выполненные с возможностью радиочастотного взаимодействия друг с другом. Блок 5 управления выполнен с дополнительными входом и выходом, к которым подключены, соответственно, выход и вход блока 9 задания режима. При этом блок 5 управления, модуль 7 связи и передачи данных и стационарная часть 8 блока 9 задания режима объединены в едином конструктивном узле, скрытно устанавливаемом в известном только пользователю месте.

В частном варианте исполнения предлагаемой системы безопасности объекта недвижимости вышеупомянутый блок 5 управления (фиг.4) содержит блок 14 индикации. Кроме того, в состав блока 5 управления входят последовательно связанные друг с другом блок 11 формирования команд, центральное согласующее звено 12 и центральный модуль 13 обмена данными.

При этом выполняются следующие условия:

– вторые вход и выход блока 11 формирования команд являются, соответственно, первыми входом и выходом блока 5 управления;

– вторые вход и выход центрального модуля 13 обмена данными являются, соответственно, вторыми входом и выходом блока 5 управления;

– третьи вход и выход блока 11 формирования команд являются, соответственно, дополнительными входом и выходом блока 5 управления;

– четвертый выход блока 11 формирования команд подключен ко входу блока 14 индикации.

Носимая часть 10 блока 9 задания режима выполнена в виде одной или нескольких комплектных меток и Мастер-метки. При этом вход и выход стационарной части 8 блока 9 задания режима являются, соответственно, входом и выходом блока 9 задания режима.

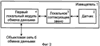
Каждый извещатель 1 (фиг.2) содержит последовательно связанные друг с другом датчик 2, локальное согласующее звено 3 и первый локальный модуль 4 обмена данными, вторые вход и выход которого являются, соответственно, входом и выходом данного извещателя 1.

Каждое исполнительное устройство 19 (фиг.6) содержит последовательно связанные друг с другом второй локальный модуль 20 обмена данными, электропривод 21 и вентиль 22. При этом вторые вход и выход второго локального модуля 20 обмена данными являются, соответственно, входом и выходом данного исполнительного устройства 19.

Каждый тревожный сигнализатор 15 (фиг.5) содержит оповещатель 18, а также связанные друг с другом третий локальный модуль 16 обмена данными и блок 17 согласования, второй выход которого подключен ко входу оповещателя 18. При этом вторые вход и выход третьего локального модуля 16 обмена данными являются, соответственно, входом и выходом тревожного сигнализатора 15.

Мастер-метка выполнена с возможностью подключения к программатору и содержит энергонезависимую память, вход которой является входом, предназначенным для записи с помощью программатора программных установок системы.

Извещатели 1, тревожные сигнализаторы 15, объектовая сеть 6 обмена данными и исполнительные устройства 19 являются типовыми техническими средствами охранно-пожарной сигнализации (“Справочник инженерно-технических работников и электромонтеров технических средств охранно-пожарной сигнализации”, Москва, ГУВО МВД, 1997). Их технические характеристики приведены, например, в “Каталоге продукции фирмы “Болид”, осень 2008.

Для обнаружения внутренней угрозы в виде утечки воды в качестве извещателя 1 может быть использован серийно выпускаемый датчик утечки “Н20-Контакт” (сертификат соответствия РОСС RU.AU50.H03660). Этот датчик утечки применяется для контроля протечек текущих сред (затопления водой или другими токопроводящими жидкостями) в промышленных и офисных зданиях, в первую очередь, в тех зонах, в которых отсутствует постоянный контроль над состоянием систем водоснабжения, отопления и кондиционирования. Возможно также использование таких датчиков утечки в бытовых условиях – в квартирах или в коттеджах (www.complex-safety.com). Связь извещателя 1 с исполнительными устройствами 19 с помощью радиоканальной объектовой сети 6 обмена данными реализована, например, в “Системе контроля протечки воды на радиоканале Aquacontrol 100”. В качестве исполнительного устройства 19 в нем используется кран шаровой с электроприводом серии НС (“Aquacontrol 100″. Инструкция по монтажу и эксплуатации”).

Для обнаружения внутренней угрозы в виде утечки газа в качестве извещателя 1 может быть использован серийно выпускаемый детектор (датчик утечки газа) LX-GSV1. Указанный датчик утечки газа предназначен для обнаружения утечек бытового природного или сжиженного газа в закрытых помещениях. Датчик утечки газа использует электрохимический метод обнаружения газов (www. standartov.net).

Функциональный узел, включающий в себя блок 5 управления, связанную с ним стационарную часть 8 блока 9 задания режима и модуль 7 связи и передачи данных, широко используется в серийно производимых предприятием-заявителем автомобильных охранных системах, обладающих возможностью работы с сотовой сетью подвижной связи. К ним относится, например, линейка систем REEF GSM 2000 (сертификат соответствия РОСС RU.MT08.B03533 – Каталог “Автомобильные охранные системы”, “Альтоника”, Москва, 2008, с.37, www.altonika.ru).

В качестве носимой части 10 блока 9 задания режима могут быть использованы описанные в указанном выше каталоге комплектные метки (приведенные на странице 54).

При настройке (программировании) системы роль носимой части 10 блока 9 задания режима выполняет Мастер-метка. Настройка осуществляется с помощью серийно выпускаемых предприятием-заявителем технологических устройств – программаторов, например программатора PR-US. Этот программатор состоит из устройства PR-US Adapter, подключаемого к USB-порту компьютера, программного обеспечения “Программатор ULTRA” и соединительного кабеля.

Радиоканальная объектовая сеть 6 обмена данными относится к так называемым “устройствам малого радиуса действия, используемым для замены физических кабелей в локальных сетях передачи данных в пределах здания (помещения)”. Для создания таких сетей, в соответствии с приложением 2 к решению ГКРЧ от 07.05.2007 07-20-03-001, разрешено использование диапазона частот от 2400 до 2483,5 МГц. При этом такие сети могут формироваться на базе стандартных локальных модулей обмена данными, построенных на основе технологий Bluetooth или ZigBee. Указанная объектовая сеть 6 обмена данными может быть построена также на приемопередающих модулях радиоканальной системы охранной сигнализации Риф Ринг-701, серийно выпускаемых предприятием-заявителем (Каталог “Радиоканальные охранные системы”, “Альтоника”, 2008, с.6-8). Указанные приемопередающие модули работают в другом разрешенном частотном диапазоне – от 433,05 до 434,79 МГц.

Все вышеупомянутые технические средства известны и доступны на коммерческом рынке. Поэтому возможность практической реализации рассматриваемой системы безопасности объекта недвижимости не вызывает сомнений.

Рассматриваемая система безопасности объекта недвижимости работает следующим образом.

Режим постановки под охрану

Допустим, что объектом охраны является квартира пользователя. Общая структура построения рассматриваемой системы безопасности объекта недвижимости показана на фиг.1.

Извещатели 1 устанавливают открыто на стенах охраняемых помещений, например комнат, коридора, кухни, на такой высоте и под таким углом относительно потолка, чтобы входящий в состав извещателя 1 (фиг.2) датчик 2, например инфракрасный датчик (ПК-датчик) движения, обеспечивал обзор всего охраняемого помещения. Через локальное согласующее звено 3 датчик 2 связывается с первым локальным модулем 4 обмена данными. При этом первый локальный модуль 4 обмена данными должен быть выполнен с возможностью передачи информации в блок 5 управления по объектовой сети 6 обмена данными и получения с помощью указанной объектовой сети 6 обмена данными из блока 5 управления заранее определенного набора начальных установок и команд. Объектовая сеть 6 обмена данными может быть как проводной (телефонной или электрической), так и радиоканальной (беспроводной), например на базе Bluetooth- или ZigBee-канала.

В данном случае рассматривается радиоканальная объектовая сеть 6 обмена данными, которая является более предпочтительной, поскольку позволяет устанавливать извещатели 1 в любых удобных для пользователя местах. При этом не ухудшается интерьер помещений и не раскрываются места установки ключевых блоков: блока 5 управления, модуля 7 связи и передачи данных и стационарной части 8 блока 9 задания режима. Эти ключевые блоки могут быть выполнены в виде единого конструктивного узла, скрытно устанавливаемого в известном только пользователю месте.

Модуль 7 связи и передачи данных предназначен для обеспечения возможности связи системы с пользователями по стандартной сотовой сети подвижной связи. Допустим для определенности, что в качестве модуля 7 связи и передачи данных используется GSM-модуль.

Его начальная инициализация осуществляется в этом случае в следующей последовательности:

– пользователь покупает и устанавливает в GSM-модуль SIM-карту;

– далее, пользователь включает GSM-модуль и осуществляет его регистрацию в GSM-сети сотовой подвижной связи;

– после этого пользователь со своего сотового телефона посылает на номер вышеупомянутой SIM-карты, прописанной в сотовой сети подвижной связи, SMS-сообщение с указанием номеров телефонов выбранных абонентов, на которые в случае наступления тревожной ситуации должен осуществляться автодозвон и передача голосовых и SMS-тревожных сообщений;

– после успешной записи всех номеров абонентов, на которые планируется осуществлять автодозвон и отсылку тревожных голосовых и SMS-сообщений, из GSM-модуля на телефон основного пользователя, которым, как правило, является хозяин квартиры, автоматически посылается SMS-сообщение, содержащее список всех указанных телефонных номеров выбранных абонентов.

Для постановки квартиры под охрану используется носимая часть 10 блока 9 задания режима, представляющая собой комплектную метку или Мастер-метку. Стационарная часть 8 блока 9 задания режима может быть выполнена, например, в виде радиочастотного ридера. Когда пользователь вносит комплектную метку в зону действия такого ридера, комплектная метка передает кодовую посылку. Приняв ее и выделив код комплектной метки, ридер передает этот код в блок 5 управления (фиг.4) – на дополнительный вход блока 11 формирования команд. Этот код сравнивается с кодом комплектной метки, хранящимся в памяти блока 11 формирования команд. При совпадении двух указанных кодов блок 11 формирования команд формирует команду индикации режима постановки квартиры под охрану.

Эта команда подается в блок 14 индикации, который с помощью бузера и/или светодиода оповещает пользователя о предстоящей постановке квартиры под охрану, которая должна произойти через некоторый интервал времени, например через 30 с. За это время пользователь должен покинуть охраняемую квартиру.

Через указанный выше интервал времени блок 11 формирования команд формирует команду на активацию извещателей 1. Через центральное согласующее звено 12 и центральный модуль 13 обмена данными по объектовой сети 6 обмена данными эта команда передается извещетелям 1 – на входы входящих в их состав первых локальных модулей 4 обмена данными. Из каждого первого локального модуля 4 обмена данными через локальное согласующее звено 3 эта команда подается на управляющий вход соответствующего датчика 2, вызывая его активацию и переход в ждущий режим работы.

Последовательность активации извещателей 1, установленных в различных помещениях контролируемого объекта недвижимости, осуществляется в соответствии с заданной программой постановки под охрану. Указанная программа записывается в память блока 11 формирования команд следующим образом.

Изначально программа хранится на жестком носителе, например на компакт-диске. Эта программа переносится в персональный компьютер пользователя. Далее, к USB-порту этого компьютера посредством специального соединительного кабеля подключают программатор типа PR-US Adapter и с помощью его программного обеспечения “Программатор “ULTRA” записывают программу постановки под охрану и другие программные установки в носимую часть 10 блока 9 задания режима, роль которой в этом случае выполняет Мастер-метка. Далее, с помощью стационарной части 8 (радиочастотного ридера) считывают эту программу из памяти Мастер-метки в память блока 11 формирования команд.

Описанная выше процедура аналогична процедуре настройки охранно-противоугонных систем, выпускаемых предприятием-заявителем с использованием вышеупомянутого программного обеспечения “Программатор ULTRA” (Каталог “Автомобильные охранные системы”, “Альтоника”, с.61, www.altonika.ru).

Режим тревоги

Если в охраняемую квартиру, в которой установлен комплект извещателей 1 (фиг.2), проник злоумышленник, то происходит срабатывание какого-либо из датчиков 2, например ИК-датчика движения. Тревожный сигнал от датчика 2 через локальное согласующее звено 3 и первый локальный модуль 4 обмена данными поступает на выход извещателя 1, преобразованный к виду сигнала тревоги.

Сигнал тревоги от извещателя 1 (в состав которого входит указанный датчик 2) через объектовую сеть 6 обмена данными поступает в блок 5 управления (фиг.4) – на вход центрального модуля 13 обмена данными. Приняв этот сигнал тревоги, центральный модуль 13 обмена данными через центральное согласующее звено 12 пересылает его в блок 11 формирования команд. Через заданный для данного извещателя 1 промежуток времени (например, через 30 с) блок 11 формирования команд преобразует его в тревожное извещение и формирует команды тревожной сигнализации и исполнительные команды.

Тревожное извещение поступает в модуль 7 связи и передачи данных (например, в GSM-модуль). GSM-модуль осуществляет автодозвон на прописанные в нем телефонные номера пользователей и несколько раз передает им голосовые и SMS сообщения типа “хозяин, нас грабят, сработала зона 1 (коридор)”.

Команды тревожной сигнализации с выхода блока 11 формирования команд последовательно через центральное согласующее звено 12, через центральный модуль 13 обмена данными и, далее, по объектовой сети 6 обмена данными передаются в тревожные сигнализаторы 15 (фиг.5) – на входы третьих локальных модулей 16 обмена данными. Далее, эти команды через блоки 17 согласования поступают на оповещатели 18. В соответствии с заданными программными установками эти команды одновременно, либо в определенной последовательности активируют различные виды оповещателей 18 (например, сирен или ламп стробирующего света), которые должны оказать отпугивающее действие на проникших в охраняемое помещение злоумышленников.

Одновременно, исполнительные команды через объектовую сеть 6 обмена данными поступают на исполнительные устройства 19 (фиг.6) – во вторые локальные модули 20 обмена данными, в которых они преобразуются в команды управления электроприводами 21. По указанным командам электроприводы 21 управляют вентилями 22, например блокируют замки дверей квартиры.

Необходимо отметить, что злоумышленники могут вывести из строя некоторые из оповещателей 18 в тревожных сигнализаторах 15 или некоторые из вентилей 22 в исполнительных устройствах 19.

При выходе из строя оповещателя 18 блок 17 согласования передает соответствующее сообщение в третий локальный модуль 16 обмена данными, который формирует и передает по объектовой сети 6 обмена данными техническое сообщение о выходе из строя оповещателя 18.

При выходе из строя вентиля 22 электропривод 21 воздействует на второй локальный модуль 20 обмена данными, который формирует и передает по объектовой сети 6 обмена данными техническое сообщение о выходе из строя вентиля 22.

Технические сообщения о выходе из строя какого-нибудь оповещателя 18 или вентиля 22 через объектовую сеть 6 обмена данными поступают в блок 5 управления (фиг.4). В блоке 5 управления каждое такое техническое сообщение проходит через центральный модуль 13 обмена данными и через центральное согласующее звено 12 в блок 11 формирования команд. Блок 11 формирования команд преобразует техническое сообщение к виду технического извещения и передает это техническое извещение в модуль 7 связи и передачи данных (например, в GSM-модуль). GSM-модуль осуществляет автодозвон на прописанные в нем телефонные номера пользователей и передает технические голосовые и SMS извещения типа “хозяин, сирена 4 вышла из строя” или “хозяин, замок 1 (входная дверь) не блокируется”.

Пользователи, принявшие на свои телефоны тревожные и технические извещения с контролируемого объекта недвижимости, реагируют на них в зависимости от ситуации так, как они заранее договорились с основным пользователем, например с хозяином квартиры.

Очевидно, первое, что они должны сделать, это попытаться дозвониться до хозяина квартиры и сообщить ему о принятых ими тревожных и технических извещениях. Если этого не удается сделать (например, хозяин в данный момент находится вне зоны досягаемости его сотового телефона), пользователи могут самостоятельно предпринять заранее согласованные с хозяином квартиры меры по реагированию на возникшую угрозу его имуществу. Так, соседи могут осмотреть охраняемый объект и оценить его состояние и/или связаться с ближайшей дежурной частью милиции и сообщить о случившемся, учитывая, что любое телефонное сообщение в милицию имеет силу письменного заявления и по нему должно быть приняты оперативные меры.

Таким образом, с помощью достаточно простых, доступных и удобных в эксплуатации технических средств, без использования в качестве линии связи электропроводки и/или телефонной сети общего пользования можно обеспечить оперативное реагирование на угрозы несанкционированного воздействия (взлом или проникновение посторонних лиц) на контролируемый объект недвижимости.

Режим снятия с охраны

Вернувшись в свою квартиру, пользователь должен снять ее с охраны. Как и при постановке квартиры под охрану, он пользуется для этого носимой частью 10 блока 9 задания режима – комплектной меткой.

В момент появления пользователя в охраняемой квартире срабатывают датчики 2 в определенных извещателях 1. Пользователь должен знать, что его появление вызовет тревогу спустя промежуток времени, установленный для этих извещателей 1. Поэтому до окончания этого промежутка времени он должен внести комплектную метку (то есть носимую часть 10 блока 9 задания режима) в зону действия стационарной части 8 блока 9 задания режима (то есть ридера). Комплектная метка передает кодовую посылку. Приняв ее и выделив код комплектной метки, ридер передает этот код в блок 5 управления – на дополнительный вход блока 11 формирования команд (фиг.4). Этот код сравнивается с кодом комплектной метки, хранящимся в памяти блока 11 формирования команд. При совпадении двух указанных кодов блок 11 формирования команд сбрасывает подсчет промежутка времени, формирует команду деактивации извещателей 1 и команду индикации снятия квартиры с охраны.

Первая из указанных команд (команда деактивации извещателей 1) через центральное согласующее звено 12 и через центральный модуль 13 обмена данными передается по объектовой сети 6 обмена данными на извещетели 1, где попадает на входы входящих в их состав первых локальных модулей 4 обмена данными. Из каждого первого локального модуля 4 обмена данными через локальное согласующее звено 3 эта команда подается на управляющий вход соответствующего датчика 2, вызывая его деактивацию.

Вторая из указанных выше команд (команда индикации снятия квартиры с охраны) подается в блок 14 индикации, который с помощью бузера и/или светодиода оповещает пользователя о снятии квартиры с охраны.

Таким образом, охраняемая квартира снята с охраны.

Режим контроля

Постоянная готовность и работоспособность рассматриваемой системы безопасности объекта недвижимости достигается благодаря наличию в ней режима контроля.

В этом режиме пользователь отсылает со своего сотового телефона в модуль 7 связи и передачи данных специальное служебное сообщение, предназначенное, например, для контроля состояния батареи питания блока 5 управления и определенных извещателей 1, тревожных сигнализаторов 15 и исполнительных устройств 19. Указанное служебное сообщение принимается модулем 7 связи и передачи данных, который преобразует его в формат служебного извещения и пересылает в блок 5 управления.

Приняв указанное служебное извещение, блок 5 управления формирует соответствующий запрос в автономный блок питания, обслуживающий центральный функциональный узел – то есть формирующий питающее напряжение для выполненных в едином конструктиве блока 5 управления, модуля 7 связи и передачи данных и стационарной части 8 блока 9 задания режима (радиочастотного ридера). Автономный блок питания отвечает на указанный запрос кодовой посылкой, в которой содержится информация о состоянии батареи (например, о выходном напряжении или о степени разряда). Указанная кодовая посылка преобразуется в формат ответного служебного сообщения и фиксируется в буферной памяти блока 11 формирования команд, входящего в состав блока 5 управления.

Аналогичным образом может быть проведен мониторинг состояния извещателей 1, тревожных сигнализаторов 15 и исполнительных устройств 19. Передача запросов из блока 5 управления и прием ответных кодовых посылок осуществляется через объектовую сеть 6 обмена данными. Данные, содержащиеся в ответных кодовых посылках, добавляются в соответствующие поля кодового сообщения, хранящегося в буферной памяти блока 11 формирования команд. После заполнения всех заданных полей служебное сообщение, сформированное в блоке 11 формирования команд, передается в модуль 7 связи и передачи данных. Модуль 7 связи и передачи данных преобразует полученное служебное сообщение, например, в ответное служебное SMS-coобщение, которое по GSM-сети поступает пользователю. Приняв указанное служебное SMS-сообщение, пользователь может оценить текущее состояние функциональных узлов системы и принять необходимое решение, например, о замене батарей в одном или нескольких извещателях 1, в тревожных сигнализаторах 15 или в других узлах системы. То есть пользователь может дистанционно, находясь в любом месте, доступном для сотовой сети подвижной связи, с помощью своего сотового телефона контролировать работоспособность системы.

Работа системы при наличии внутренней угрозы

Рассмотрим работу системы в тех случаях, когда угроза (например, возгорание, утечка воды или газа) возникает внутри охраняемого объекта недвижимости. В этих случаях реакция системы не должна зависеть от того, снята квартира с охраны или же находится под охраной. Угроза этого типа возникает неожиданно, даже в присутствии пользователя. Поэтому извещатели 1, предназначенные для обнаружения указанных угроз, постоянно должны находиться в ждущем (дежурном) режиме работы, и для них такие операции как постановка под охрану и снятие с охраны не производятся. Это не исключает использования для таких извещателей 1 режима контроля.

Будем условно считать, что квартира снята с охраны и, вполне возможно, внутри этой квартиры находятся пользователи, например спящие.

Для определенности предположим, что источником угрозы является утечка воды, которая может привести к заливу квартиры пользователя и находящихся рядом с ней помещений. Источниками информации в этом случае являются один или несколько извещателей 1, содержащих датчики 2, позволяющие обнаружить утечку воды (далее, датчики 2 утечки). В состав каждого из них входит чувствительный элемент, к выходу которого подключен микропроцессор (на фиг.2 не показан).

Принцип действия датчика 2 утечки основан на изменении электрического сопротивления между внешними контактами датчика 2 утечки при попадании на них воды. Когда уровень воды достигает внешних контактов датчика 2 утечки, датчик 2 утечки срабатывает, и выходные контакты его реле замыкаются. Это приводит к скачку тока на входе микропроцессора, который интерпретирует этот скачок тока как сигнал тревоги. При снижении уровня воды выходные контакты реле датчика 2 утечки размыкаются, и датчик 2 утечки возвращается в дежурный режим работы.

После срабатывания датчика 2 утечки микропроцессор формирует тревожное сообщение, которое через локальное согласующее звено 3 и первый локальный модуль 4 обмена данными подается в объектовую сеть 6 обмена данными. По ней указанное тревожное сообщение поступает в блок 5 управления (фиг.4), где оно через центральный модуль 13 обмена данными и через центральное согласующее звено 12 подается на вход блока 11 формирования команд. Блок 11 формирования команд, так же как и в рассмотренном выше случае проникновения злоумышленника, преобразует поступившее тревожное сообщение в тревожное извещение (в данном случае – в извещение об утечке воды) и одновременно формирует команды на активацию тревожных сигнализаторов 15 и исполнительных устройств 19.

Извещение об утечке воды поступает в модуль 7 связи и передачи данных (например, в GSM-модуль), который, как было описано выше, осуществляет автодозвон на прописанные в нем телефонные номера и несколько раз передает им голосовые и SMS-сообщения типа “внимание, произошла утечка воды, сработала зона 5 (ванная комната)”. Поскольку среди прописанных номеров телефонов должен присутствовать и номер телефона пользователя, то даже если во время произошедшей утечки он находился вне квартиры, пользователь все равно будет оповещен, поскольку примет на свой сотовый телефон тревожное извещение об утечке воды, посланное с помощью модуля 7 связи и передачи данных.

Команды на активацию тревожных сигнализаторов 15 и исполнительных устройств 19 с выхода блока 11 формирования команд через центральное согласующее звено 12 и через центральный модуль 13 обмена данными поступают в объектовую сеть 6 обмена данными. По объектовой сети 6 обмена данными команды передаются в тревожные сигнализаторы 15 (на входы третьих локальных модулей 16 обмена данными) и в исполнительные устройства 19 (на входы вторых локальных модулей 20 обмена данными).

В тревожном сигнализаторе 15 команда на активацию из третьего локального модуля 16 обмена данными через блок 17 согласования поступает на оповещатель 18, который реагируют на эту команду подачей соответствующих звуковых и/или световых сигналов. Если пользователь находится в это время в квартире, то он получает возможность вовремя отреагировать на внутреннюю угрозу.

В исполнительном устройстве 19 команда на активацию, поступившая во второй локальный модуль 20 обмена данными, преобразуется в указанном втором локальном модуле 20 обмена данными в команду управления электроприводом 21. При этом электропривод 21 управляет определенным вентилем 22, например соленоидным клапаном для перекрытия подачи воды. То есть при обнаружении утечки воды в охраняемой квартире происходит автоматическое перекрытие подачи воды, благодаря чему устраняется опасность залива соседей.

Аналогично осуществляется предупреждение и борьба с другими источниками внутренней угрозы (например, оповещение о возгорании и включение специальной системы автоматического тушения пожара в том помещении, где обнаружено это возгорание). Это подтвердили проведенные на предприятии-заявителе испытания опытной партии системы безопасности.

Таким образом, предлагаемая система безопасности объекта недвижимости позволяет решить поставленную задачу изобретения – создать простую, удобную в обслуживании многофункциональную систему безопасности объекта недвижимости. Эта система способна функционировать без использования в качестве линии связи подключения к сети электропитания объекта недвижимости или к телефонной сети общего пользования и может реагировать на различные виды угроз контролируемому объекту недвижимости.

Решение указанной задачи обеспечивается благодаря совокупности новых и общих с ближайшим аналогом признаков, что позволяет классифицировать предлагаемое техническое решение как изобретение.

Формула изобретения

1. Система безопасности объекта недвижимости, содержащая установленные на контролируемом объекте недвижимости N извещателей, выполненных с возможностью обнаружения различных видов угроз безопасности (взлом, проникновение, пожар, утечка газа, утечка воды), М исполнительных устройств, выполненных с возможностью реагирования на обнаруженные угрозы, и К тревожных сигнализаторов, а также объектовую сеть обмена данными, с которой связаны входы и выходы вышеупомянутых извещателей, исполнительных устройств и тревожных сигнализаторов, модуль связи и передачи данных, например GSM-модуль, предназначенный для обеспечения возможности связи системы с пользователями по стандартной сотовой сети подвижной связи, блок управления, первые вход и выход которого подключены соответственно к выходу и входу модуля связи и передачи данных, а вторые вход и выход – к объектовой сети обмена данными, отличающаяся тем, что в нее введен блок задания режима, содержащий носимую часть и расположенную на контролируемом объекте недвижимости стационарную часть, выполненные с возможностью радиочастотного взаимодействия друг с другом, а блок управления выполнен с дополнительными входом и выходом, к которым подключены соответственно выход и вход блока задания режима, при этом блок управления, модуль связи и передачи данных и стационарная часть блока задания режима объединены в едином конструктивном узле, скрытно установленном в известном только пользователю месте.

2. Система по п.1, отличающаяся тем, что блок управления содержит блок индикации и последовательно связанные друг с другом блок формирования команд, вторые вход и выход которого являются соответственно первыми входом и выходом блока управления, центральное согласующее звено и центральный модуль обмена данными, вторые вход и выход которого являются соответственно вторыми входом и выходом блока управления, при этом третьи вход и выход блока формирования команд являются соответственно дополнительными входом и выходом блока управления, а четвертый выход блока формирования команд подключен к входу блока индикации.

3. Система по п.1, отличающаяся тем, что носимая часть блока задания режима представляет собой одну или несколько комплектных меток и Мастер-метку, при этом вход и выход стационарной части являются соответственно входом и выходом блока задания режима.

4. Система по п.1, отличающаяся тем, что каждый извещатель содержит последовательно связанные друг с другом датчик, локальное согласующее звено и первый локальный модуль обмена данными, вторые вход и выход которого являются соответственно входом и выходом данного извещателя.

5. Система по п.1, отличающаяся тем, что каждое исполнительное устройство содержит последовательно связанные друг с другом второй локальный модуль обмена данными, электропривод и вентиль, при этом вторые вход и выход второго локального модуля обмена данными являются соответственно входом и выходом данного исполнительного устройства.

6. Система по п.1, отличающаяся тем, что каждый тревожный сигнализатор содержит оповещатель, а также связанные друг с другом третий локальный модуль обмена данными и блок согласования, второй выход которого подключен к входу оповещателя, при этом вторые вход и выход третьего локального модуля являются соответственно входом и выходом тревожного сигнализатора.

7. Система по п.3, отличающаяся тем, что Мастер-метка выполнена с возможностью подключения к программатору и содержит энергонезависимую память, вход которой является входом, предназначенным для записи с помощью программатора программных установок системы.

РИСУНКИ

Categories: BD_2390000-2390999