|
| На основании пункта 1 статьи 1366 части четвертой Гражданского кодекса Российской Федерации патентообладатель обязуется заключить договор об отчуждении патента на условиях, соответствующих установившейся практике, с любым гражданином Российской Федерации или российским юридическим лицом, кто первым изъявил такое желание и уведомил об этом патентообладателя и федеральный орган исполнительной власти по интеллектуальной собственности. |
|
(21), (22) Заявка: 2009115411/28, 22.04.2009
(24) Дата начала отсчета срока действия патента:
22.04.2009
(46) Опубликовано: 27.05.2010
(56) Список документов, цитированных в отчете о поиске:
RU 2258244 С2, 10.08.2005. RU 2315334 C1, 20.01.2008. RU 2150752 C1, 10.06.2000. RU 2131622 C1, 10.06.1999. WO 0050920 A1, 31.08.2000.
Адрес для переписки:
355044, г.Ставрополь, ул. Васильева, 19, кв.67, В.В.Ефанову
|
(72) Автор(ы):
Ефанов Василий Васильевич (RU), Мужичек Сергей Михайлович (RU)
(73) Патентообладатель(и):
Ефанов Василий Васильевич (RU), Мужичек Сергей Михайлович (RU)
|
(54) РАДИОЛОКАТОР ДЛЯ ЛЕГКОМОТОРНОГО САМОЛЕТА
(57) Реферат:
Изобретение относится к радиотехнике, в частности к радиолокации, и может быть использовано для обзора передней полусферы (нижней и верхней) в легких маневренных самолетах и вертолетах, имеющих минимум приборного оборудования, а также для предупреждения столкновений с другими летательными аппаратами, высоковольтными линиями электропередач, вышками, трубами и т.д. Техническим результатом изобретения является повышение информативности. Радиолокатор для легкомоторного самолета содержит антенну 1 и управляющий вычислительный блок 2, при этом антенна состоит из первой 3 и второй 4 фазированных антенных подрешеток, в каждую из указанных подрешеток входит N излучателей 5, фазовый коммутатор 6, ферритовый циркулятор 7, первый автогенератор 8 и малошумящий усилитель 9 (МШУ), а в управляющий вычислительный блок 2 входит сумматор 10, приемник 11, микроконтроллер 12, второй автогенератор 13, индикатор на жидкокристаллическом дисплее 14 (ЖКИ) и блок тревожной сигнализации 15, блок обработки сигналов 16, индикатор сигнализации о прогнозируемом времени до выполнения команды «Отворот» 17, индикатор команды «Отворот» 18. 1 з.п. ф-лы, 2 ил.
Изобретение относится к радиотехнике, в частности к радиолокации, и может быть использовано для обзора передней полусферы (нижней и верхней) в легких маневренных самолетах и вертолетах, имеющих минимум приборного оборудования. Также оно может быть использовано для предупреждения столкновений с другими летательными аппаратами, высоковольтными линиями электропередач, вышками, трубами и т.д.
В настоящее время в тяжелой и средней (по тоннажу) авиации широко используется международная «Система предупреждения столкновений «TCAS», которой пользуется почти вся мировая авиация, для предупреждения столкновений в воздухе и с земной поверхностью /1/.
Недостатками данной системы являются дороговизна, большие габаритно-массовые характеристики (ГМХ), наличие двух выступающих антенн, отсутствие возможности определения радиолокационного рельефа земной поверхности, например земля/вода, не определение грозовых фронтов, необходимость оборудования всех самолетов активными ответчиками.
Известен радиолокатор для легкомоторного самолета, содержащий антенну и управляющий вычислительный блок, при этом антенна состоит из первой и второй фазированных антенных подрешеток, в каждую из подрешеток входит: 1-N излучателей, фазовый коммутатор, фазовый циркулятор, первый автогенератор и малошумящий усилитель (МШУ), а в управляющий вычислительный блок входит: сумматор, приемник, микроконтроллер, второй автогенератор, жидкокристаллический дисплей (ЖКИ) и блок тревожной сигнализации, при этом первый выход микроконтроллера соединен с входами фазовых коммутаторов обеих подрешеток, второй выход – со вторыми входами фазового циркулятора, третий выход – с первым входом приемника и пятым входом ЖКИ, четвертый выход – с вторым автогенератором, а пятый выход – с входом блока тревожной сигнализации; выход второго автогенератора соединен с входами первых автогенераторов обеих антенных подрешеток, выходы которых соединены с первыми входами ферритовых циркуляторов также обеих антенных подрешеток, вторые шины входа/выхода ферритовых циркуляторов соединены с вторыми входами фазовых коммутаторов, которые, в свою очередь, первой шиной входа/выхода соединены с излучателями антенных подрешеток; выходы ферритовых циркуляторов соединены с МШУ, выходы МШУ обеих антенных подрешеток соединены, через сумматор, с приемником, который информационной шиной соединен с микроконтроллером, а сигнальным выходом – с ЖКИ, при этом первая фазированная антенная подрешетка образует диаграмму направленности антенны в горизонтальной плоскости, а вторая – в вертикальной; общая диаграмма направленности антенны игольчатая, приблизительно 5° по вертикали и горизонтали, а сложение мощностей излучателей – пространственное; антенные излучатели обеих подрешеток выполнены в виде отрезков печатных проводников, а антенные подрешетки образуют растровый обзор пространства /2/.
Недостатком радиолокатора для легкомоторного самолета является отсутствие возможности выдачи прогнозируемого времени до выполения команды «Отворот», и отсутствие сигнализации о моменте выдачи команды «Отворот» при достижении самолетом критического расстояния до препятствия.
Технической задачей изобретения является повышение информативности за счет выдачи прогнозируемого времени до выполнения команды «Отворот» и определения момента выдачи команды «Отворот».
Решение технической задачи достигается тем, что в радиолокатор для легкомоторного самолета, содержащим антенну и управляющий вычислительный блок, в котором антенна состоит из первой и второй фазированных антенных подрешеток, в каждую из указанных подрешеток входит N излучателей, фазовый коммутатор, ферритовый циркулятор, первый автогенератор и малошумящий усилитель (МШУ), а в управляющий вычислительный блок входит сумматор, приемник, микроконтроллер, второй автогенератор, индикатор на жидкокристаллическом дисплее (ЖКИ) и блок тревожной сигнализации, при этом первый выход микроконтроллера соединен с входами фазовых коммутаторов обеих фазированных антенных подрешеток, второй выход – со вторыми входами ферритовых циркуляторов, третий выход – с первым входом приемника и пятым входом ЖКИ, четвертый выход – с входом второго автогенератора, а пятый выход – с входом блока тревожной сигнализации; выход второго автогенератора соединен с входами первых автогенераторов обеих фазированных антенных подрешеток, выходы которых соединены с первыми входами ферритовых циркуляторов также обеих фазированных антенных подрешеток, вход/выход ферритовых циркуляторов соединены со вторыми вход/выходами фазовых коммутаторов, которые, в свою очередь, первыми входами/выходами соединены с излучателями фазированных антенных подрешеток; выходы ферритовых циркуляторов соединены с МШУ, выходы МШУ обеих фазированных антенных подрешеток соединены, через сумматор, с приемником, первый, второй, третий и четвертый выходы которого соединены с первым, вторым, третьим и четвертым входами ЖКИ, при этом первая фазированная антенная подрешетка образует диаграмму направленности антенны в горизонтальной плоскости, а вторая – в вертикальной, общая диаграмма направленности антенны игольчатая, приблизительно 5° по вертикали и горизонтали, а сложение мощностей излучателей – пространственное, излучатели обеих подрешеток выполнены в виде отрезков печатных проводников, фазированные антенные подрешетки образуют растровый обзор пространства, дополнительно введен блок обработки сигналов, индикатор сигнализации о прогнозируемом времени до команды «Отворот», индикатор команды «Отворот», при этом первый выход приемника соединен со входом блока обработки сигналов, первый и второй выход которого соединены соответственно с входами индикатора сигнализации о прогнозируемом времени до выполнения команды «Отворот», индикатора команды «Отворот».
Кроме того, блок обработки сигналов содержит первое, второе, третье пороговые устройства, задатчик сигналов, диференцирующую цепь, элемент ИЛИ, сдвиговый регистр, генератор импульсов, элемент И, элемент И-НЕ, счетчик, при этом вход блока обработки сигналов соединен с первыми входами первого, второго и третьего пороговых устройств, вторые входы которых соединены с выходами задатчика сигналов, выход первого порогового устройства соединен с первым входом элемента ИЛИ и, одновременно через дифференцирующую цепь, со вторыми входами сдвигового регистра и счетчика, выход второго порогового устройства соединен со вторым входом элемента ИЛИ, выход которого соединен с первым входом сдвигового регистра, третий вход которого соединен с выходом генератора импульсов, выход которого также соединен с третьим входом элемента И, первый вход которого соединен с первым выходом сдвигового регистра, второй выход которого через элемент И-НЕ соединен со вторым входом элемента И, выход которого соединен с первым входом счетчика, выход которого является первым выходом блока обработки сигналов, вторым выходом которого является выход третьего порогового устройства.
Существенным элементом по устройству является блок обработки информации и связи между новыми и старыми элементами.
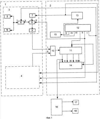
На фиг.1 показана структурная схема радиолокатора для легкомоторных самолетов, на фиг.2 – блок обработки сигналов.
Радиолокатор для легкомоторного самолета содержит антенну 1 и управляющий вычислительный блок 2, при этом антенна 1 состоит из первой 3 и второй 4 фазированных антенных подрешеток, в каждую из указанных подрешеток входит N излучателей 5, фазовый коммутатор 6, ферритовый циркулятор 7, первый 8 автогенератор и малошумящий усилитель 9 (МШУ), а в управляющий вычислительный блок 2 входит сумматор 10, приемник 11, микроконтроллер 12, второй 13 автогенератор, индикатор 14 на жидкокристаллическом дисплее (ЖКИ) и блок 15 тревожной сигнализации, при этом первый выход микроконтроллера соединен с входами фазовых коммутаторов 6 обеих фазированных антенных подрешеток, второй выход – со вторыми входами ферритовых циркуляторов 8, третий выход – с первым входом приемника 11 и пятым входом ЖКИ 14, четвертый выход – с входом второго 13 автогенератора, а пятый выход – с входом блока 15 тревожной сигнализации; выход второго 13 автогенератора соединен с входами первых 7 автогенераторов обеих фазированных антенных подрешеток, выходы которых соединены с первыми входами ферритовых циркуляторов 8, также обеих фазированных антенных подрешеток, вход/выход ферритовых циркуляторов 8 соединены со вторыми вход/выходами фазовых коммутаторов 6, которые, в свою очередь, первыми входами/выходами соединены с излучателями 5 фазированных антенных подрешеток; выходы ферритовых циркуляторов 8 соединены с МШУ 9, выходы МШУ 9 обеих фазированных антенных подрешеток соединены через сумматор 10 с приемником 11, первый, второй, третий и четвертый выходы которого соединены с первым, вторым, третьим и четвертым входами ЖКИ 14, при этом первая 3 фазированная антенная подрешетка образует диаграмму направленности антенны в горизонтальной плоскости, а вторая 4 – в вертикальной, общая диаграмма направленности антенны игольчатая, приблизительно 5° по вертикали и горизонтали, а сложение мощностей излучателей – пространственное, излучатели обеих подрешеток выполнены в виде отрезков печатных проводников, фазированные антенные подрешетки образуют растровый обзор пространства, дополнительно введен блок 16 обработки сигналов, индикатор 17 сигнализации о прогнозируемом времени до выполнения команды «Отворот», индикатор 18 команды «Отворот», при этом первый выход приемника 11 соединен со входом блока 16 обработки сигналов, первый и второй выход которого соединены соответственно с входами индикатора 17 сигнализации о прогнозируемом времени до выполнения команды «Отворот», индикатора 18 команды «Отворот».
Блок 16 обработки сигналов содержит первое 19, второе 20, третье 21 пороговые устройства, задатчик 22 сигналов, диференцирующую цепь 23, элемент ИЛИ 24, сдвиговый регистр 25, генератор 26 импульсов, элемент И 27, элемент И-НЕ 28, счетчик 29, при этом вход блока 16 обработки сигналов соединен с первыми входами первого 19, второго 20 и третьего 21 пороговых устройств, вторые входы которых соединены с выходами задатчика 22 сигналов, выход первого 19 порогового устройства соединен с первым входом элемента ИЛИ 24 и одновременно через дифференцирующую цепь 23 со вторыми входами сдвигового регистра 25 и счетчика 29, выход второго 20 порогового устройства соединен со вторым входом элемента ИЛИ 24, выход которого соединен с первым входом сдвигового регистра 25, третий вход которого соединен с выходом генератора 26 импульсов, выход которого также соединен с третьим входом элемента И 27, первый вход которого соединен с первым выходом сдвигового регистра 25, второй выход которого через элемент И-НЕ 28 соединен со вторым входом элемента И 27, выход которого соединен с первым входом счетчика 29, выход которого является первым выходом блока 16 обработки сигналов, вторым выходом которого является выход третьего 21 порогового устройства.
Радиолокатор работает следующим образом, рассмотрим на примере первой подрешетки, т.к. вторая работает полностью идентично. Микроконтроллер 12 определяет все временные соотношения работы радиолокатора в целом и его частей между собой. Подается сигнал на запуск второго автогенератора 13, вырабатывающего запускающий импульс общей фазы, по которому запускается первый автогенератор 7, вырабатывающий частоту заполнения запускающего радиоимпульса. Одновременно по второй шине управления ферритовый циркулятор 8 переключается в режим “передача” и радиоимпульс, по второй шине вход/выход, поступает на фазовый коммутатор 6, который назначает фазу передающего зондирующего радиоимпульса радиолокатора в соответствии с кодом, поступающим по первой шине управления, начиная с нулевой фазы и далее через 22,5° – по всем 5-N излучателям блока управления диаграммой направленности в горизонтальной плоскости, в которой работает первая подрешетка 3. После каждого передающего радиоимпульса фазовый коммутатор 6 и ферритовый циркулятор 8 переключаются на “прием”, и отраженные от цели импульсы (в силу принципа обратимости) поступают на МШУ 9, затем суммируются с отраженными импульсами второй подрешетки 4, полученный суммарный импульс обрабатывается в приемнике 11 и поступает на ЖКИ 14, где высвечивается в виде яркостной отметки (одной или нескольких). Следует заметить, что в ЖКИ 14 применена растровая развертка, т.е. нет режима сопровождения цели (целей), а только обнаружение с указанием дальности до цели (целей) и взаимной скорости сближения (удаления), и при малом расстоянии до цели и высокой скорости сближения МК 12 выдает сигнал тревожной сигнализации на блок 15 (световой и/или звуковой), привлекая тем самым внимание пилота. Цифровые данные цели (целей), которые высвечиваются на ЖКИ 14: угол места, угол азимута, дальность и скорость сближения определяются МК 12 (современные ЖКИ для удобства отображения информации выпускаются со встроенным МК).
Сигнал с первого выхода приемника 11 поступает на вход блока 16 обработки сигналов, при этом сигнал поступает на первые входы первого 19, второго 20 и третьего 21 пороговых устройств, на вторые входы которых поступают сигналы с выходов задатчика 22 сигналов.
В момент прохода самолетом первого заданного расстояния сигнал с выхода первого 19 порогового устройства поступает на первый вход элемента ИЛИ 24 и одновременно через дифференцирующую цепь 23 – на вторые входы сдвигового регистра 25 и счетчика 29, обеспечивая их обнуления.
При этом сигнал с выхода элемента ИЛИ 24 поступает на первый вход сдвигового регистра 25, на третий вход которого поступают сигналы соотвественно с выхода генератора 26 импульсов.
Длительность сигнала между первым и вторым выходом сдвигового регистра 25 определяется временем движения самолета относительно двух заданных значений.
Элемент И 27 обеспечивает формирование прогнозируемого времени до выдачи команды «Отворот».
С выхода генератора 26 импульсов сигнал поступает на третий вход элемента И 27, на первый вход которого поступает сигнал с первого выхода сдвигового регистра 25, на второй выход элемента И 27 поступает сигнал через элемент И-НЕ 28 со второго выхода сдвигового регистра 25.
С выхода элемента И 27 сигналы поступают на первый вход счетчика 29, с выхода которого через первый выход блока 16 обработки сигналов, поступает на вход индикатора 17 сигнализации о прогнозируемом времени до выполнения команды «Отворот».
В момент прохода самолетом второго заданного расстояния до препятствия сигнал с выхода второго 20 порогового устройства сигнал поступает на второй вход элемента ИЛИ 24, с выхода которого поступает на первый вход сдвигового регистра, обеспечивая тем самым выдачу сигнала со второго выхода сдвигового регистра 25 и соответственно снятия сигнала с выхода элемента И-НЕ 28.
При достижении самолетом третьего заданного (критического) расстояния сигнал с выхода третьего 21 порогового устройства через второй выход блока 16 обработки сигналов поступает на вход индикатора 18 команды «Отворот».
Таким образом, определяется прогнозируемое время до выдачи команды «Отворот» и, при достижении критического расстояния, выдается команда «Отворот».
Источники информации
2. Патент РФ на изобретение 2258244 от 10.08.2005, МПК8 G01S 13/93, G01S 13/42.
Формула изобретения
1. Радиолокатор для легкомоторного самолета, содержащий антенну и управляющий вычислительный блок, при этом антенна состоит из первой и второй фазированных антенных подрешеток, в каждую из указанных подрешеток входит N излучателей, фазовый коммутатор, ферритовый циркулятор, первый автогенератор и малошумящий усилитель (МШУ), а в управляющий вычислительный блок входит сумматор, приемник, микроконтроллер, второй автогенератор, индикатор на жидкокристаллическом дисплее (ЖКИ) и блок тревожной сигнализации, при этом первый выход микроконтроллера соединен с входами фазовых коммутаторов обеих фазированных антенных подрешеток, второй выход – со вторыми входами ферритовых циркуляторов, третий выход – с первым входом приемника и пятым входом ЖКИ, четвертый выход – с входом второго автогенератора, а пятый выход – с входом блока тревожной сигнализации; выход второго автогенератора соединен с входами первых автогенераторов обеих фазированных антенных подрешеток, выходы которых соединены с первыми входами ферритовых циркуляторов также обеих фазированных антенных подрешеток, вход/выход ферритовых циркуляторов соединены со вторыми входами/выходами фазовых коммутаторов, которые, в свою очередь, первыми входами/выходами соединены с излучателями фазированных антенных подрешеток; выходы ферритовых циркуляторов соединены с МШУ, выходы МШУ обеих фазированных антенных подрешеток соединены через сумматор с приемником, первый, второй, третий и четвертый выходы которого соединены с первым, вторым, третьим и четвертым входами ЖКИ, при этом первая фазированная антенная подрешетка образует диаграмму направленности антенны в горизонтальной плоскости, а вторая – в вертикальной, общая диаграмма направленности антенны игольчатая, приблизительно 5° по вертикали и горизонтали, а сложение мощностей излучателей – пространственное, излучатели обеих подрешеток выполнены в виде отрезков печатных проводников, фазированные антенные подрешетки образуют растровый обзор пространства, отличающийся тем, что введен блок обработки сигналов, индикатор сигнализации о прогнозируемом времени до выполнения команды «Отворот», индикатор команды «Отворот», при этом первый выход приемника соединен со входом блока обработки сигналов, первый и второй выходы которого соединены соответственно с входами индикатора сигнализации о прогнозируемом времени до выполнения команды «Отворот», индикатора команды «Отворот».
2. Радиолокатор по п.1, отличающийся тем, что блок обработки сигналов содержит первое, второе, третье пороговые устройства, задатчик сигналов, диференцирующую цепь, элемент ИЛИ, сдвиговый регистр, генератор импульсов, элемент И, элемент И-НЕ, счетчик, при этом вход блока обработки сигналов соединен с первыми входами первого, второго и третьего пороговых устройств, вторые входы которых соединены с выходами задатчика сигналов, выход первого порогового устройства соединен с первым входом элемента ИЛИ и одновременно через дифференцирующую цепь со вторыми входами сдвигового регистра и счетчика, выход второго порогового устройства соединен со вторым входом элемента ИЛИ, выход которого соединен с первым входом сдвигового регистра, третий вход которого соединен с выходом генератора импульсов, выход которого также соединен с третьим входом элемента И, первый вход которого соединен с первым выходом сдвигового регистра, второй выход которого через элемент И-НЕ соединен со вторым входом элемента И, выход которого соединен с первым входом счетчика, выход которого является первым выходом блока обработки сигналов, вторым выходом которого является выход третьего порогового устройства.
РИСУНКИ
|
|