|
|
(21), (22) Заявка: 2009112158/28, 01.04.2009
(24) Дата начала отсчета срока действия патента:
01.04.2009
(46) Опубликовано: 27.05.2010
(56) Список документов, цитированных в отчете о поиске:
SU 1167552 A1, 15.07.1985. SU 949567 A1, 07.08.1982. SU 920597 A1, 14.04.1982. SU 901959 A1, 30.01.1982.
Адрес для переписки:
346428, Ростовская обл., г. Новочеркасск, ул. Просвещения, 132, ОИС, ГОУ ВПО ЮРГТУ (НПИ)
|
(72) Автор(ы):
Горбатенко Николай Иванович (RU), Ланкин Михаил Владимирович (RU), Шайхутдинов Данил Вадимович (RU), Широков Константин Михайлович (RU)
(73) Патентообладатель(и):
Государственное образовательное учреждение высшего профессионального образования “Южно-Российский государственный технический университет (Новочеркасский политехнический институт)” (RU)
|
(54) УСТРОЙСТВО ДЛЯ ИЗМЕРЕНИЯ ХАРАКТЕРИСТИК МАГНИТОМЯГКИХ МАТЕРИАЛОВ
(57) Реферат:
Изобретение относится к магнитным измерениям и предназначено для измерения магнитных характеристик изделий из магнитомягких материалов. Устройство для измерения характеристик магнитомягких материалов содержит последовательно соединенные источник питания, намагничивающую обмотку, нанесенную на испытуемый образец, измерительный шунт, к выходу источника питания последовательно присоединены масштабирующее устройство, первый вход интегросуммирующего усилителя, первый вход регистрирующего устройства, к выходу измерительного шунта присоединен вход усилителя, к выходу которого присоединен второй вход регистрирующего устройства, дифференциатор, вход которого соединен с выходом усилителя, делитель, первый вход которого соединен с выходом усилителя, а второй – с выходом масштабирующего устройства, нуль-орган, вход которого соединен с выходом дифференциатора, аналого-цифровой преобразователь, первый вход которого соединен с выходом делителя, а второй – с выходом нуль-органа, регистр, первый вход которого соединен с первым выходом аналого-цифрового преобразователя, а второй – со вторым выходом аналого-цифрового преобразователя, цифроаналоговый преобразователь, первый вход которого соединен с выходом регистра, а второй – с выходом усилителя, выход цифроаналогового преобразователя соединен со вторым входом интегросуммирующего усилителя. Техническим результатом изобретения является повышение точности измерения магнитных характеристик изделий из магнитомягких материалов. 3 ил.
Изобретение относится к магнитным измерениям и предназначено для измерения магнитных характеристик изделий из магнитомягких материалов (МММ).
Известно устройство для определения магнитных свойств магнитомягких материалов [Авт.св. СССР 1167552], содержащее генератор, усилитель мощности, пермеаметр с двумя ярмами, намагничивающей и измерительной обмотками, амперметр, вольтметр, ваттметр, к выходам измерительной обмотки пермеаметра присоединены вольтметр и цепь напряжения ваттметра, с первым выводом намагничивающей обмотки соединен первый выход усилителя мощности, вход которого подключен к генератору, дроссель с двумя ярмами и намагничивающей обмоткой, два измерительных трансформатора переменного тока, первый из которых содержит две, а второй – три обмотки, два резистора и переключатель, причем в зазорах магнитопровода дросселя и в магнитопроводе пермеаметра размещены вставки из магнитного материала, второй вывод намагничивающей обмотки пермеаметра подключен к первому выводу последовательно соединенных первых обмоток измерительных трансформаторов, первый вывод намагничивающей обмотки дросселя – к первому выводу последовательно соединенных вторых обмоток измерительных трансформаторов, а второй вывод – к первому выводу усилителя мощности, вторая обмотка первого измерительного трансформатора замкнута на первый резистор, вторые выводы первой и второй обмоток второго измерительного трансформатора подключены к второму выходу усилителя мощности, с третьей обмоткой второго измерительного трансформатора соединены амперметр и токовая цепь ваттметра, первая клемма второго резистора соединена с первым выходом усилителя мощности, вторая клемма – с подвижным контактом переключателя, неподвижные контакты которого соответственно подключены к второму выводу намагничивающей обмотки пермеаметра и к первому выводу намагничивающей обмотки дросселя.
Недостатком данного устройства является необходимость нанесения на испытуемый образец измерительной обмотки, что усложняет процедуру измерения магнитных характеристик образцов из МММ и делает невозможным измерения магнитных характеристик у готовых изделий (электромагнит, статоры электрических машин и т.д.).
Наиболее близким по технической сущности к заявляемому устройству является выбранное в качестве прототипа устройство для измерения характеристик МММ без нанесения измерительной обмотки [Испытание магнитных материалов и систем. / Е.В.Комаров, А.Д.Покровский, В.Г.Сергеев, А.Я.Шихин. – М.: Энергоатомиздат, 1984. – С.243-244], которое содержит последовательно соединенные источник питания, намагничивающую обмотку, нанесенную на испытуемый образец, измерительный шунт, к выходу источника питания последовательно присоединены масштабирующее устройство, первый вход интегросуммирующего усилителя, первый вход регистрирующего устройства, к выходу измерительного шунта присоединен вход усилителя, к выходу которого присоединен второй вход регистрирующего устройства, и второй вход интегросуммирующего усилителя.
Напряжение на выходе источника питания определяется выражением:

где I – ток, протекающий через намагничивающую обмотку; RH – активная составляющая сопротивления намагничивающей обмотки; dФ – изменение магнитного потока, пронизывающего намагничивающую обмотку за время dt; k – коэффициент, определяемый количеством витков намагничивающей обмотки, длиной магнитной линии 1, площадью сечения испытуемого образца.
Перенеся IRH в левую часть уравнения и проведя интегрирование по времени обеих частей уравнения, получим формулу, по которой интегросумматор рассматриваемого устройства вычисляет магнитный поток:

Выражение (2) реализуется при соблюдении условия:

где R1 – сопротивление резистора, определяющего коэффициент передачи по первому входу интегросумматора; R2 – сопротивление резистора, определяющего коэффициент передачи по второму входу интегросумматора; kму – коэффициент передачи масштабирующего устройства; ky – коэффициент усиления усилителя; RШ – сопротивление шунта.
Активную составляющую Rн сопротивления намагничивающей обмотки предварительно определяют и потом используют при вычислении магнитного потока.
Недостатком устройства, взятого в качестве прототипа, является то, что в процессе измерения, вследствие протекания по намагничивающей обмотке тока, происходит ее нагрев, а увеличение температуры намагничивающей обмотки вызывает увеличение активной составляющей Rн ее сопротивления, что приводит к нарушению условия (3). Таким образом, выражение (2), по которому в устройстве вычисляется магнитный поток, реализуется не корректно, что вносит значительную погрешность в результат измерения. Для исключения этой погрешности необходимо обеспечивать соблюдение условия (3) в процессе измерения, в условии изменения Rн.
Технической задачей изобретения является разработка устройства для измерения характеристик магнитомягких материалов, не требующего нанесения измерительной обмотки и учитывающего изменение активной составляющей сопротивления намагничивающей обмотки.
Техническим результатом изобретения является повышение точности измерения магнитных характеристик изделий из МММ.
Указанный технический результат достигается с помощью устройства для измерения характеристик МММ, содержащего последовательно соединенные источник питания, намагничивающую обмотку, нанесенную на испытуемый образец, измерительный шунт, к выходу источника питания последовательно присоединены масштабирующее устройство, первый вход интегросуммирующего усилителя, первый вход регистрирующего устройства, к выходу измерительного шунта присоединен вход усилителя, к выходу которого присоединен второй вход регистрирующего устройства, дифференциатор, вход которого соединен с выходом усилителя, делитель, первый вход которого соединен с выходом усилителя, а второй – с выходом масштабирующего устройства, нуль-орган, вход которого соединен с выходом дифференциатора, аналого-цифровой преобразователь, первый вход которого соединен с выходом делителя, а второй – с выходом нуль-органа, регистр, первый вход которого соединен с первым выходом аналого-цифрового преобразователя, а второй – со вторым выходом аналого-цифрового преобразователя, цифроаналоговый преобразователь, первый вход которого соединен с выходом регистра, а второй – с выходом усилителя, выход цифроаналогового преобразователя соединен со вторым входом интегросуммирующего усилителя.
Проведенный поиск среди средств того же назначения, что и заявляемое, не выявил тождественных технических решений в отношении всей совокупности существенных признаков предлагаемого изобретения. Это позволяет сделать вывод о соответствии его критерию «новизна».
Анализ уровня техники позволил установить, что присущие предлагаемому изобретению отличительные признаки, такие как дифференциатор, делитель, нуль-орган, аналого-цифровой преобразователь, регистр и цифроаналоговый преобразователь, при их введении в указанной связи с остальными элементами схемы в заявляемое устройство для измерения характеристик магнитомягких материалов выше указанные блоки проявляют новые свойства, что приводит к повышению точности измерения магнитных характеристик МММ за счет снижения погрешности, вызванной изменением активной составляющей сопротивления намагничивающей обмотки. Это позволяет сделать положительный вывод о соответствии технического решения критерию «изобретательский уровень».
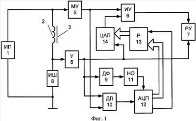
На фиг.1 представлена блок-схема устройства для измерения характеристик МММ, на фиг.2 – временные диаграммы работы устройства, на фиг.3 – пример реализации источника питания.
Устройство для измерения характеристик МММ содержит последовательно соединенные источник питания 1 (ИП), намагничивающую обмотку 2, нанесенную на испытуемый образец 3, измерительный шунт 4 (ИШ), к выходу источника питания 1 (ИП) последовательно присоединены масштабирующее устройство 5 (МУ), первый вход интегросуммирующего усилителя 6 (ИУ), первый вход регистрирующего устройства 7 (РУ). К выходу измерительного шунта 4 (ИШ) присоединен вход усилителя 8 (У), к выходу которого присоединен второй вход регистрирующего устройства 7 (РУ), дифференциатор 9 (ДФ), вход которого соединен с выходом усилителя 8 (У), делитель 10 (ДЛ), первый вход которого соединен с выходом усилителя 8 (У), а второй – с выходом масштабирующего устройства 5 (МУ), нуль-орган 11 (НО), вход которого соединен с выходом дифференциатора 9 (ДФ), аналого-цифровой преобразователь 12 (АЦП), первый вход которого соединен с выходом делителя 10 (ДЛ), а второй – с выходом нуль-органа 11 (НО), регистр 13 (Р), первый вход которого соединен с первым выходом аналого-цифрового преобразователя 12 (АЦП), а второй – со вторым выходом аналого-цифрового преобразователя 12 (АЦП), цифроаналоговый преобразователь 14 (ЦАП), первый вход которого соединен с выходом регистра 13 (Р), а второй – с выходом усилителя 8 (У), выход цифроаналогового преобразователя 14 (ЦАП) соединен со вторым входом интегросуммирующего усилителя 6 (ИУ).
Рассмотрим работу устройства для измерения характеристик МММ.
Из условия (3) выразим R2:

Так как Rш<н и при выполнении условия kму=ky·R1·Rш, выражение (4) примет вид:

При постоянстве тока в намагничивающей обмотке 2, а значит, и в измерительном шунте 4 (ИШ) перестает изменяться магнитный поток Ф, пронизывающий намагничивающую обмотку 2, то есть , а следовательно, в это время можно определить активную составляющую RH сопротивления намагничивающей обмотки 2 как отношение напряжения источника питания 1 (ИП) и тока, протекающего в измерительном шунте 4 (ИШ).
Намагничивающая обмотка 2, нанесенная на испытуемый образец 3, питается трапециевидным напряжением U1 (фиг.2) от источника питания 1 (ИП). Часть этого напряжения с выхода масштабирующего устройства 5 (МУ) подается на первый вход интегросуммирующего усилителя 6 (ИУ), а на вход усилителя 8 (У) поступает напряжение, пропорциональное току, протекающему в измерительном шунте 4 (ИШ), а следовательно, напряженности в образце. На первый вход делителя 10 (ДЛ) подается напряжение U8 с выхода усилителя 8 (У), а на второй – напряжение U5 с выхода масштабирующего устройства 5 (МУ). Напряжение U8 с выхода усилителя 8 (У) подается на вход дифференциатора 9 (ДФ). В моменты времени t1, t5 ток в намагничивающей обмотке 2 перестает изменяться. В моменты времени t2, t6 переходные процессы в испытуемом образце 3 завершаются и напряжение U8 на выходе усилителя 8 (У) принимает постоянное значение, напряжение U9 на выходе дифференциатора 9 (ДФ) принимает значение, равное нулю, которое вызывает срабатывание нуль-органа 11 (НО). По сигналу U11 нуль-органа 11 (НО) аналого-цифровой преобразователь 12 (АЦП) начинает преобразовывать напряжение U10, обратно пропорциональное активной составляющей Rн сопротивления намагничивающей обмотки 2, с выхода делителя 10 (ДЛ) в цифровой код. В моменты времени t3, t7 завершается аналого-цифровое преобразование и по сигналу U12.2 со второго выхода аналого-цифрового преобразователя 12 (АЦП) полученный код записывается в регистр 13 (Р). Сигнал с регистра 13 (Р), обратно пропорциональный активной составляющей RH сопротивления намагничивающей обмотки 2, подается на первый вход цифроаналогового преобразователя 14 (ЦАП), второй вход которого соединен с выходом усилителя 8 (У). Напряжение с выхода цифроаналогового преобразователя 14 (ЦАП), обратно пропорциональное активной составляющей Rн сопротивления намагничивающей обмотки 2, подается на второй вход интегросуммирующего усилителя 6 (ИУ), что обеспечивает соблюдение условия (5). В моменты времени t4, t8, после того как обеспечено соблюдение условия (5), намагничивающая обмотка 2 начинает перемагничиваться в противоположном направлении. Напряжение U6 на выходе интегросуммирующего усилителя 6 (ИУ), пропорциональное магнитному потоку, подается на первый вход регистрирующего устройства 7 (РУ), на второй – напряжение U8 с выхода усилителя 8 (У), пропорциональное напряженности магнитного поля.
Устройство работает циклически.
Таким образом, каждые полпериода перемагничивающего тока происходит корректировка выражения (5).
Блоки, входящие в состав устройства для измерения характеристик магнитомягких материалов, могут быть выполнены, например:
– намагничивающая обмотка 2, измерительный шунт 4 (ИШ), масштабирующее устройство 5 (МУ), интегросуммирующий усилитель 6 (ИУ), регистрирующее устройство 7 (РУ), усилитель 8 (У), как в прототипе;
– дифференциатор 9 (ДФ) согласно [Фолкенберри Л. Применение операционных усилителей и линейных ИС: Пер. с англ. – М.: Мир, 1985.- С.142-143];
– нуль-орган 11 (НО) согласно [Фолкенберри Л. Применение операционных усилителей и линейных ИС: Пер. с англ. – М.: Мир, 1985. – С.235-236];
– делитель 10 (ДЛ) на микросхеме 525ПС2;
– аналого-цифровой преобразователь 12 (АЦП) на микросхеме К572ПВ1;
– регистр 13 (Р) на микросхеме К155ИР13;
– цифроаналоговый преобразователь 14 (ЦАП) на микросхеме К572ПА1А;
– схема источника питания 1 (ИП) показана на фиг.3 и содержит: генератор импульсов 15 (ГИ), счетчик импульсов 16 (СИ), постоянное запоминающее устройство 17 (ПЗУ), цифроаналоговый преобразователь 18 (ЦАП), фильтр нижних частот 19 (ФНЧ) и усилитель мощности 20 (УМ). В ячейки постоянного запоминающего устройства 17 (ПЗУ) предварительно записаны коды, соответствующие требуемой форме (фиг.2) сигнала U1 источника питания 1 (ИП), в ступенчатом виде. Источник питания 1 (ИП) работает следующим образом. Генератор импульсов 15 (ГИ) вырабатывает импульсы постоянной частоты, которые поступают на вход счетчика импульсов 16 (СИ). Цифровой код на выходе счетчика импульсов 161 (СИ) соответствует адресу ячейки памяти постоянного запоминающего устройства 17 (ПЗУ), в которой записана информация о текущем значении аппроксимируемого напряжения, данная информация поступает на цифроаналоговый преобразователь 18 (ЦАП), на выходе которого получается ступенчатая кривая трапециевидного напряжения, эта кривая сглаживается фильтром нижних частот 19 (ФНЧ), усилитель мощности 20 (УМ) предназначен для согласования источника питания 1 (ИП) с питаемой схемой. Устройство работает циклически.
Блоки, входящие в состав источника питания 1 (ИП), могут быть выполнены, например:
– генератор импульсов 15 (ГИ), как это описано в [Гутников B.C. Интегральная электроника в измерительных устройствах. – Л.: Энергоатомиздат, 1988. – С.154-157];
– счетчик импульсов 16 (СИ), как это описано в [Гутников B.C. Интегральная электроника в измерительных устройствах. – Л.: Энергоатомиздат, 1988. – С.167-169];
– постоянное запоминающее устройство 17 (ПЗУ) на микросхеме КР556РТ16;
– цифроаналоговый преобразователь 18 (ЦАП) на микросхеме К572ПА1А.
– фильтр нижних частот 19 (ФНЧ) согласно [Фолкенберри Л. Применение операционных усилителей и линейных ИС: Пер. с англ. – М.: Мир, 1985. С.194-196];
– усилитель мощности 20 (УМ) согласно [Титце У., Шенк К. Полупроводниковая схемотехника: Пер. с нем. – М.: Мир, 1982. – С.245-246].
Экспериментальные исследования макета заявляемого устройства для измерения характеристик магнитомягких материалов показали, что по сравнению с устройством аналогичного назначения (прототип) заявляемое устройство обеспечивает повышение точности измерения магнитных характеристик изделий из МММ за счет снижения погрешности, вызванной изменением активной составляющей сопротивления намагничивающей обмотки.
Формула изобретения
Устройство для измерения характеристик магнитомягких материалов, содержащее последовательно соединенные источник питания, намагничивающую обмотку, нанесенную на испытуемый образец, измерительный шунт, к выходу источника питания последовательно присоединены масштабирующее устройство, первый вход интегросуммирующего усилителя, первый вход регистрирующего устройства, к выходу измерительного шунта присоединен вход усилителя, к выходу которого присоединен второй вход регистрирующего устройства, отличающееся тем, что оно дополнительно содержит дифференциатор, вход которого соединен с выходом усилителя, делитель, первый вход которого соединен с выходом усилителя, а второй – с выходом масштабирующего устройства, нуль-орган, вход которого соединен с выходом дифференциатора, аналого-цифровой преобразователь, первый вход которого соединен с выходом делителя, а второй – с выходом нуль-органа, регистр, первый вход которого соединен с первым выходом аналого-цифрового преобразователя, а второй – со вторым выходом аналого-цифрового преобразователя, цифроаналоговый преобразователь, первый вход которого соединен с выходом регистра, а второй – с выходом усилителя, выход цифроаналогового преобразователя соединен со вторым входом интегросуммирующего усилителя.
РИСУНКИ
|
|