|
|
(21), (22) Заявка: 2009114618/28, 17.04.2009
(24) Дата начала отсчета срока действия патента:
17.04.2009
(46) Опубликовано: 27.05.2010
(56) Список документов, цитированных в отчете о поиске:
RU 2244917 C1, 20.01.2005. RU 2188411 C1, 27.08.2002. RU 16791 U1, 10.02.2001. RU 2073854 C1, 20.02.1997. SU 1749814 A1, 23.07.1992. WO 2005119237 A1, 15.12.2005. FR 2692675 A1, 24.12.1993. US 4655899 A, 07.04.1987.
Адрес для переписки:
614051, г.Пермь, ул. Юрша, 64, кв.399, В.А. Степанову
|
(73) Патентообладатель(и):
Общество с ограниченной ответственностью “СоЭкс” (RU)
|
(54) СПОСОБ ИОНОМЕТРИИ БИОПРОДУКТА И УСТРОЙСТВО ДЛЯ ЕГО ОСУЩЕСТВЛЕНИЯ
(57) Реферат:
Изобретение может быть использовано, например, в пищевой промышленности для определения превышения предельно допустимого количества нитратов в продуктах. Способ согласно изобретению включает измерение электрических параметров измеряемой среды продукта с помощью зонда. Содержание ионов в пищевом продукте определяют по формуле, связывающей величину напряжения на зонде при отсутствии влияния на него измеряемой среды продукта и высокочастотного сигнала на входе в зонд; величину напряжения на входе в зонд при подаче высокочастотного сигнала на вход зонда, но при отсутствии воздействия измеряемой среды продукта на зонд; величину напряжения на входе в зонд в режиме подачи высокочастотного сигнала на вход зонда и воздействия на зонд измеряемой среды продукта и калибровочного коэффициента. Также предложено устройство для осуществления данного способа, которое содержит в качестве индикатора дисплей, а также процессор, два импульсных конвертора, широтно-импульсный регулятор, амплитудный детектор и модулятор. Процессор соединен с двумя импульсными конверторами, дисплеем, широтно-импульсным регулятором, модулятором и амплитудным детектором. Один импульсный конвертор соединен с дисплеем, а другой импульсный конвертор – с широтно-импульсным регулятором, амплитудным детектором и модулятором. Модулятор и амплитудный детектор, кроме того, соединены с зондом, а источник питания соединен с процессором и импульсными конверторами. Изобретение обеспечивает повышение точности и стабильности измерений. 2 н. и 1 з.п. ф-лы, 1 ил., 1 табл.
Изобретение относится к способам анализа и контроля концентрации ионов в различных средах и устройствам для этого и может быть использовано, например, в пищевой промышленности для определения превышения предельно допустимого количества нитратов в продуктах.
Наиболее близким к предлагаемому способу является способ ионометрии биопродукта, включающий измерение электрических параметров измеряемой среды продукта с помощью зонда (см. патент РФ 2073854, опубл. 20.02.1997).
Недостатком его является невысокая точность и стабильность измерений вследствие зависимости их от напряжения источника питания и разброса параметров электронных компонентов устройства.
Технической задачей предлагаемого изобретения является повышение точности и стабильности определения содержания ионов в биопродуктах, увеличение диапазона определяемых параметров.
Для получения указанного технического результата предлагается способ ионометрии биопродукта, включающий измерение электрических параметров измеряемой среды продукта с помощью зонда, при этом предварительно производят измерение напряжения на зонде при отсутствии подачи высокочастотного сигнала на входе в зонд и влияния на зонд измеряемой среды продукта, затем производят подачу и измерение напряжения высокочастотного зондирующего сигнала на входе в зонд при отсутствии воздействия измеряемой среды на зонд, а затем производят измерение напряжения на входе в зонд при том же высокочастотном зондирующем сигнале и воздействии на зонд измеряемой среды продукта, а содержание ионов в пищевом продукте определяют по формуле:

где U1 – величина напряжения на зонде при отсутствии влияния на него измеряемой среды продукта и высокочастотного сигнала на входе в зонд;
U2 – величина напряжения на входе в зонд при подаче высокочастотного сигнала на вход зонда, но при отсутствии воздействия измеряемой среды продукта на зонд;
U3 – величина напряжения на входе в зонд в режиме подачи высокочастотного сигнала на вход зонда и воздействия на зонд измеряемой среды продукта;
K – калибровочный коэффициент.
Предлагаемый способ ионометрии отличается от известного наиболее близкого к нему способа тем, что предварительно производят измерение напряжения на зонде при отсутствии подачи высокочастотного сигнала на входе в зонд и влияния на зонд измеряемой среды продукта, затем производят подачу и измерение напряжения высокочастотного зондирующего сигнала на входе в зонд при отсутствии воздействия измеряемой среды на зонд, а затем производят измерение напряжения на входе в зонд при том же высокочастотном зондирующем сигнале и воздействии на зонд измеряемой среды продукта, а содержание ионов в пищевом продукте определяют по формуле:

где U1 – величина напряжения на зонде при отсутствии высокочастотного сигнала на входе в зонд и отсутствии влияния на него измеряемой среды продукта;
U2 – величина напряжения на входе в зонд при подаче высокочастотного сигнала на вход зонда при отсутствии воздействия измеряемой среды продукта на зонд;
U3 – величина напряжения на входе в зонд в режиме высокочастотного сигнала на входе в зонд и воздействия на зонд измеряемой среды продукта;
K – калибровочный коэффициент.
Наиболее близким техническим решением к предлагаемому устройству для ионометрии является устройство, содержащее источник питания, индикатор и зонд (см. патент РФ 2073854, опубл. 20.02.1997).
Недостатком его является невысокая точность и стабильность измерений вследствие зависимости замеров от напряжения источника питания и разброса параметров электронных компонентов устройства.
Технической задачей предлагаемого изобретения является повышение точности и стабильности определения содержания ионов в биопродуктах, увеличение диапазона определяемых параметров.
Для получения указанного технического результата предлагается устройство, содержащее источник питания, индикатор и зонд. Устройство содержит в качестве индикатора дисплей и дополнительно содержит процессор, два импульсных конвертора, широтно-импульсный регулятор, амплитудный детектор и модулятор. Процессор соединен с двумя импульсными конверторами, дисплеем, широтно-импульсным регулятором, модулятором и амплитудным детектором. Один импульсный конвертор соединен с дисплеем, а другой импульсный конвертор – с широтно-импульсным регулятором, амплитудным детектором и модулятором, модулятор и амплитудный детектор, кроме того, соединены с зондом, а источник питания соединен с процессором и импульсными конверторами. Кроме того, устройство дополнительно содержит устройство защиты, установленное в цепи соединения источника питания с процессором и импульсными конверторами, при этом устройство защиты выполнено в виде параллельно соединенных диода и стабилитрона.
Предлагаемое устройство ионометрии от известного наиболее близкого к нему отличается тем, что устройство содержит в качестве индикатора дисплей и дополнительно содержит процессор, два импульсных конвертора, широтно-импульсный регулятор, амплитудный детектор и модулятор, при этом процессор соединен с двумя импульсными конверторами, дисплеем, широтно-импульсным регулятором, модулятором и амплитудным детектором, один импульсный конвертор соединен с дисплеем, а другой импульсный конвертор – с широтно-импульсным регулятором, амплитудным детектором и модулятором, а модулятор и амплитудный детектор, кроме того, соединены с зондом, а источник питания соединен с процессором и импульсными конверторами, кроме того, устройство дополнительно содержит устройство защиты, установленное в цепи соединения источника питания с процессором и импульсными конверторами, при этом устройство защиты выполнено в виде параллельно соединенных диода и стабилитрона.
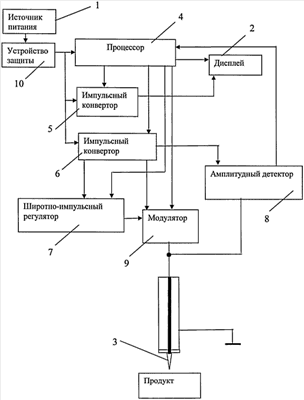
Предлагаемое устройство иллюстрируется чертежом, на котором изображена схема устройства.
Устройство содержит источник питания 1, дисплей 2 и зонд 3. Устройство дополнительно содержит процессор 4, два импульсных конвертора 5 и 6, широтно-импульсный регулятор 7, амплитудный детектор 8 и модулятор 9. Процессор 4 соединен с двумя импульсными конверторами 5 и 6, дисплеем 2, широтно-импульсным регулятором 7, модулятором 9 и амплитудным детектором 8. Один импульсный конвертор 5 соединен с дисплеем 2, а другой импульсный конвертор 6 соединен с широтно-импульсным регулятором 7, амплитудным детектором 8 и модулятором 9. Модулятор 9 и амплитудный детектор 8, кроме того, соединены с зондом 3. Источник питания 1 соединен с процессором 4 и импульсными конверторами 5, 6. Устройство дополнительно содержит устройство защиты 10, установленное в цепи соединения источника питания 1 с процессором 4 и импульсными конверторами 5, 6. Устройство защиты 10 выполнено в виде параллельно соединенных диода и стабилитрона. Источник питания 1 выдает постоянное напряжение, например, 2÷4 В. Устройство защиты 10 предотвращает поломку схемы устройства при неисправностях в источнике питания 1. Процессор 4 производит обработку команд пользователя, математические вычисления и вывод информации на дисплей. Импульсные конверторы 5, 6 предназначены для получения постоянного напряжения, например, 14 В. Широтно-импульсный регулятор 7, управляемый процессором 4, предназначен для регулирования напряжения, используемого для питания модулятора 9.
Модулятор 9, управляемый процессором 4, предназначен для выдачи высокочастотного переменного напряжения на зонд (частота сигнала, например, 1 МГц и амплитуда 2÷10 В). Амплитудный детектор 8 предназначен для измерения амплитуды высокочастотного сигнала на зонде 3, поступающего с выхода модулятора 9. С амплитудного детектора 8 постоянное напряжение, пропорциональное амплитуде сигнала с модулятора 9, подается на процессор 4 для измерения.
Устройство по предлагаемому способу работает следующим образом. Сначала производят измерение напряжения на зонде 3 при отсутствии влияния на него измеряемой среды продукта и высокочастотного сигнала на входе в зонд 3. Затем с помощью процессора 4 подается команда широтно-импульсному регулятору 7 на выдачу напряжения. На модуляторе 9 формируется сигнал, например, частотой 1 МГц и амплитудой, определяемой выходным сигналом широтно-импульсного регулятора 7. Затем производят измерение напряжения высокочастотного зондирующего сигнала в режиме высокочастотного сигнала на входе в зонд 3 при отсутствии воздействия измеряемой среды на зонд 3. После этого производят измерение напряжения зондирующего сигнала в режиме высокочастотного сигнала на входе в зонд 3 и воздействия на зонд измеряемой среды продукта, а содержание ионов в пищевом продукте определяют по формуле:

где U1 – величина напряжения на зонде (В) при отсутствии влияния на него измеряемой среды продукта и высокочастотного сигнала на входе в зонд;
U2 – величина напряжения на зонде (В) в режиме подачи высокочастотного сигнала на вход в зонд при отсутствии воздействия измеряемой среды продукта на зонд;
U3 – величина напряжения на входе в зонд (В) в режиме подачи высокочастотного сигнала на вход в зонд и воздействия на зонд измеряемой среды продукта;
K – калибровочный коэффициент (мг/кг), получаемый экспериментально путем многократного определения концентрации ионов в продуктах предлагаемым устройством и сравнения с лабораторными результатами.
Для получения калибровочного коэффициента используется приведенная выше формула.
В образцах устройства использовался процессор ATmega168, импульсные конверторы выполнены на микросхемах NCP1406, широтно-импульсный регулятор и модулятор выполнены на дискретных элементах, резисторах, конденсаторах и транзисторах ВС817-25. Калибровочный коэффициент для предлагаемой схемы устройства был определен в результате 30 экспериментальных замеров на биопродуктах. Среднеквадратичное значение калибровочного коэффициента составило 132 мг/кг.
Пример. Проведены измерения количества ионов (нитратов) в капусте и ананасах.
| Биопродукт |
Результат замера, мг/кг |
Результат лабораторного анализа, мг/кг |
| Мякоть ананаса |
152 |
142 |
| Сердцевина ананаса |
232 |
215 |
| Капуста |
203 |
196 |
Проведенные измерения на одном и том же биопродукте разными экземплярами устройств дали разброс результатов в пределах ±5%, что указывает на независимость результатов замера от источников питания и разброса электронных компонентов для различных экземпляров приборов.
Формула изобретения
1. Способ ионометрии биопродукта, включающий измерение электрических параметров измеряемой среды биопродукта с помощью зонда, отличающийся тем, что предварительно производят измерение напряжения на зонде при отсутствии подачи высокочастотного сигнала на вход зонда и влиянии на зонд измеряемой среды биопродукта, затем производят подачу и измерение напряжения высокочастотного зондирующего сигнала на входе в зонд при отсутствии воздействия измеряемой среды на зонд, а затем производят измерение напряжения на входе в зонд при том же высокочастотном зондирующем сигнале и воздействии на зонд измеряемой среды биопродукта, а содержание ионов в биопродукте определяют по формуле:
 где U1 – величина напряжения на зонде при отсутствии влияния на него измеряемой среды биопродукта и высокочастотного сигнала на входе в зонд; U2 – величина напряжения на входе в зонд при подаче высокочастотного сигнала на вход зонда при отсутствии воздействия измеряемой среды биопродукта на зонд; U3 – величина напряжения на входе в зонд в режиме высокочастотного сигнала на входе в зонд и воздействии на зонд измеряемой среды биопродукта; K – калибровочный коэффициент.
2. Устройство для осуществления способа ионометрии, содержащее источник питания, индикатор и зонд, отличающееся тем, что устройство содержит в качестве индикатора дисплей и дополнительно содержит процессор, два импульсных конвертора, широтно-импульсный регулятор, амплитудный детектор и модулятор, при этом процессор соединен с двумя импульсными конверторами, дисплеем, широтно-импульсным регулятором, модулятором и амплитудным детектором, при этом один импульсный конвертор соединен с дисплеем, а другой импульсный конвертор – с широтно-импульсным регулятором, амплитудным детектором и модулятором, а модулятор и амплитудный детектор соединены с зондом, кроме того, процессор и импульсные конверторы соединены с источником питания.
3. Устройство для осуществления способа ионометрии по п.2, отличающееся тем, что устройство дополнительно содержит устройство защиты, установленное в цепи соединения источника питания с процессором и импульсными конверторами, при этом устройство защиты выполнено в виде параллельно соединенных диода и стабилитрона.
РИСУНКИ
|
|