|
|
(21), (22) Заявка: 2006121385/28, 16.06.2006
(24) Дата начала отсчета срока действия патента:
16.06.2006
(30) Конвенционный приоритет:
20.06.2005 DE 102005028419.1
(43) Дата публикации заявки: 27.12.2007
(46) Опубликовано: 20.05.2010
(56) Список документов, цитированных в отчете о поиске:
DE 4427350 A1, 20.04.1995. RU 39248 U1, 20.07.2004. RU 31894 U1, 27.08.2003. JP 2003197385 A, 11.07.2003.
Адрес для переписки:
129090, Москва, ул. Б.Спасская, 25, стр.3, ООО “Юридическая фирма Городисский и Партнеры”, пат.пов. Ю.Д.Кузнецову, рег. 595
|
(72) Автор(ы):
РУДОЛЬФ Бернд (DE)
(73) Патентообладатель(и):
ПАТЕНТ-ТРОЙХАНД-ГЕЗЕЛЛЬШАФТ ФЮР ЭЛЕКТРИШЕ ГЛЮЛАМПЕН МБХ (DE)
|
(54) ОТКЛЮЧАЮЩАЯ СХЕМА
(57) Реферат:
Изобретение относится к схемам приведения в действие газоразрядных ламп. Схема накачки (D6, С8, С9, L1) заряжает конденсатор (С6) промежуточной цепи от переменного напряжения преобразователя (V1, V2). Параллельно конденсатору (С6) промежуточной цепи включена схема ограничения напряжения (R8, R3, D5, R4, R5, С3, SD). Рассеивающий элемент (R8) в схеме ограничения напряжения (R8, R3, D5, R4, R5, С3, SD) при превышении максимального значения напряжения на конденсаторе (С6) промежуточной цепи преобразует электрическую энергию в тепловую энергию. Ток через измерительное сопротивление (R3), измеряемый через напряжение (UR3) на последнем, регистрируется в схеме задержки (R4, R5, С3) и используется для управления отключающей схемой (SD) преобразователя (V1, V2). Технический результат заключается в улучшении коэффициента мощности. 2 н. и 12 з.п. ф-лы, 1 ил.
Область техники
Изобретение относится к электронному пускорегулирующему устройству для функционирования газоразрядной лампы.
Уровень техники
Электронные пускорегулирующие устройства для функционирования газоразрядных ламп известны в самых различных формах выполнения. Как правило, они содержат выпрямительную схему для выпрямления переменного напряжения питания и заряда конденсатора, часто называемого конденсатором промежуточной цепи. Приложенное к этому конденсатору постоянное напряжение служит для питания преобразователя, который приводит в действие газоразрядную лампу. В принципе, преобразователь вырабатывает из выпрямленного переменного напряжения питания или постоянного напряжения питания питающее напряжение для газоразрядной лампы, приводимой в действие высокочастотным током. Обычно преобразователи формируют это высокочастотное напряжение посредством противоположно переключаемых коммутационных элементов.
Важным свойством таких пускорегулирующих устройств является тип отбора мощности из сети питания. Когда выпрямитель заряжает конденсатор промежуточной цепи, то без каких-либо дополнительных мер процессы заряда конденсатора промежуточной цепи происходят, только когда мгновенное сетевое напряжение оказывается выше напряжения на конденсаторе промежуточной цепи. Следствием этого является плохой коэффициент мощности.
Имеются различные возможности улучшения коэффициента мощности. Наряду с преобразователями, например повышающими схемами регулирования, для заряда конденсатора промежуточной цепи из выпрямленного сетевого напряжения могут приниматься в рассмотрение так называемые схемы накачки. Последние требуют сравнительно небольших схемотехнических затрат.
Топология схемы накачки предусматривает, что выпрямленное питающее напряжение из сети подается на конденсатор промежуточной цепи через, по меньшей мере, один электронный переключатель накачки. Тем самым между выпрямителем и электронным переключателем накачки возникает узел накачки. Последний связан через схему накачки с выходом преобразователя.
Принцип схемы накачки состоит в том, чтобы во время полупериода активности преобразователя через узел накачки осуществлять съем выпрямленного питающего напряжения и накапливать его промежуточным образом в схеме накачки. В следующем за этим полупериоде накопленная промежуточным образом энергия подается через электронный переключатель накачки на конденсатор промежуточной цепи.
В соответствии с этим энергия из выпрямленного питающего напряжения отбирается с тактом частоты преобразователя, высокой по сравнению с частотой сетевого питания.
Раскрытие изобретения
В основе изобретения лежит техническая проблема, заключающаяся в создании улучшенного пускорегулирующего устройства со схемой накачки и относящегося к нему способа работы.
Изобретение относится к электронному пускорегулирующему устройству для приведения в действие газоразрядной лампы (LA), которое содержит:
– преобразователь (V1, V2) для выработки высокочастотного переменного напряжения,
– конденсатор (С6) промежуточной цепи для питания (UC6) преобразователя (V1, V2) постоянным напряжением,
– схему накачки (D6, C8, C9, L1), которая заряжает конденсатор (С6) промежуточной цепи от переменного напряжения преобразователя (V1, V2),
отличающемуся тем, что содержит включенную параллельно конденсатору (С6) промежуточной цепи схему (R8, R3, D5, R4, R5, C3, DZ3) ограничения напряжения для ограничения напряжения (UC6) на конденсаторе (С6) промежуточной цепи, которая содержит:
– последовательную цепь (R3, R8) с рассеивающим элементом (R8) и измерительным сопротивлением (R3),
– схему (R4, R5, C3) задержки,
– отключающую схему (SD), которая содержит пороговый элемент (DZ3), который определяет напряжение (UC3) переключения на схеме (R4, R5, C3) задержки, и выходной сигнал которой при превышении максимального напряжения (UC3) деактивирует преобразователь (V1, V2),
причем рассеивающий элемент (R8) при превышении определяемого рассеивающим элементом максимального значения напряжения (UC3) на конденсаторе (С6) промежуточной цепи преобразует электрическую энергию в тепловую энергию,
и ток через измерительное сопротивление (R3), измеренный как напряжение (UR3) на последнем, регистрируется в схеме (R4, R5, C3) задержки и подается на отключающую схему (SD), в качестве входного сигнала (UC3),
а также к соответствующему способу работы.
Предпочтительные варианты осуществления изобретения приведены в зависимых пунктах и ниже поясняются более подробно. Раскрытие относится как к категории изобретения «способ», так и к категории изобретения «устройство».
Изобретение основывается на знании того, что как только и пока преобразователь активирован, схема накачки осуществляет съем энергии из выпрямленного сетевого напряжения и через электронный переключатель накачки подает ее на конденсатор промежуточной цепи. Преобразователь обычно активируется с включением электронного пускорегулирующего устройства. Дальнейшее управление или регулирование схемы накачки обычно не выполняется. Без достаточной подключенной к преобразователю нагрузки схема накачки повышает напряжение на конденсаторе промежуточной цепи. Высокие напряжения на конденсаторе промежуточной цепи создают угрозу для компонентов в электронном пускорегулирующем устройстве, в частности для самого конденсатора промежуточной цепи.
Обычно компоненты схемы накачки и другие компоненты электронного пускорегулирующего устройства согласованы с сетевым питанием и нагрузкой, то есть газоразрядной лампой, таким образом, что напряжение на конденсаторе промежуточной цепи во время нормальной работы поддерживается на значении в окрестности постоянного значения. Например, напряжение на конденсаторе промежуточной цепи может устанавливаться таким образом, что оно всегда имеет значение несколько выше максимума напряжения для выпрямленного переменного напряжения питания.
Имеются различные причины того, почему преобразователь в электронном пускорегулирующем устройстве может быть активирован без подключения соответствующей нагрузки. Например, возможно, что вообще никакая газоразрядная лампа не подключена к электронному пускорегулирующему устройству, а пускорегулирующее устройство включено. Кроме того, возможно, что газоразрядная лампа во время работы выходит из строя или повреждается, разряд гаснет, и поэтому больше никакой нагрузки не подключено к пускорегулирующему устройству. В частности, также возможно, что при исправной подключенной газоразрядной лампе газовый разряд может инициироваться недостаточно быстро, как это может иметь место в газоразрядных лампах, прежде всего, в конце их срока службы. Перечень этих примеров не является исчерпывающим.
Во избежание перенапряжений на конденсаторе промежуточной цепи согласно изобретению параллельно конденсатору промежуточной цепи подключается схема ограничения напряжения. Эта схема ограничения напряжения имеет ряд компонентов: последовательную цепь, состоящую из рассеивающего элемента и измерительного сопротивления, схему задержки и отключающую схему. Отключающая схема содержит пороговый элемент, который определяет коммутируемое напряжение для отключающей схемы через схему задержки. Если напряжение на конденсаторе промежуточной цепи превышает максимальное напряжение, определяемое свойствами рассеивающего элемента, то через последовательную цепь, состоящую из рассеивающего элемента и измерительного сопротивления, протекает существенный ток. При этом рассеивающий элемент преобразует электрическую энергию в тепловую энергию. Ток, протекающий через измерительное сопротивление, измеряется через напряжение на нем и регистрируется в схеме задержки. Если это напряжение в схеме задержки превышает коммутируемое напряжение, определяемое посредством порогового элемента, то преобразователь деактивируется посредством отключающей схемы.
В предпочтительной форме выполнения изобретения рассеивающий элемент представляет собой варистор. Варистор при низких напряжениях является очень высокоомным, а при превышении определенного напряжения становится низкоомным. Напряжение, при котором это происходит, может значительно изменяться от варистора к варистору, а также в течение срока службы варистора. Варистор может за короткие интервалы времени преобразовывать в тепло относительно большие величины энергии. Для более длинных временных интервалов, однако, потребление мощности является меньшим. Применение варистора особенно предпочтительно, если речь идет об очень экономичном компоненте.
Предпочтительным образом отключающая схема выполнена в виде бистабильной отключающей схемы. Если напряжение, определенное в схеме задержки, превышает некоторое определенное коммутационное напряжение, то отключающая схема отключается и деактивирует преобразователь. Если регистрируемое в схеме задержки напряжение падает, то отключающая схема снова включается, если напряжение спадет ниже другого соответственно меньшего порогового значения. При падении напряжения ниже этого нижнего порогового значения преобразователь снова активируется.
Предпочтительным образом отключающая схема содержит полупроводниковый стабилитрон в качестве порогового элемента. Стабилитроны являются экономичными и стабильными компонентами.
В предпочтительном варианте осуществления изобретения схема задержки содержит последовательную цепь из зарядного сопротивления и интегрирующего конденсатора. Схема задержки определяет напряжение на измерительном сопротивлении посредством подключенной параллельно к нему последовательной цепи из зарядного сопротивления и интегрирующего конденсатора. Постоянная времени заряда интегрирующего конденсатора соответствует произведению емкости интегрирующего конденсатора на омическое сопротивление зарядного сопротивления. Расчет емкости интегрирующего конденсатора и омического сопротивления для зарядного сопротивления определяет эту постоянную времени. Она определяет, как долго может протекать ток через последовательную цепь из рассеивающего элемента и измерительного сопротивления, прежде чем регистрируемое схемой задержки напряжение достигнет величины коммутационного напряжения отключающей схемы.
Предпочтительным образом схема задержки выполнена таким образом, что когда напряжение на конденсаторе промежуточной цепи превысит максимальное напряжение, протекание тока через рассеивающий элемент может поддерживаться так долго, как это допустимо без опасности разрушения рассеивающего элемента или компонентов схемы. Также после срабатывания рассеивающего элемента может быть полезным, чтобы преобразователь деактивировать посредством отключающей схемы не сразу же, а по возможности дольше находиться в состоянии ожидания. Это, например, имеет место в том случае, когда хотя газоразрядная лампа и подключена, но газовый разряд не мог бы запускаться достаточно быстро. Пока преобразователь еще не деактивирован, запуск газоразрядной лампы все еще реализуется.
Предпочтительным образом параллельно интегрирующему конденсатору включено разрядное сопротивление. Емкость интегрирующего конденсатора и омическое сопротивление разрядного сопротивления определяют постоянную времени разряда интегрирующего конденсатора, в случае если отключающая схема сама является высокоомной.
Предпочтительным образом интегрирующий конденсатор и разрядное сопротивление рассчитаны таким образом, что максимальная усредненная во времени мощность потерь в рассеивающем элементе не может быть превышена. Как упомянуто выше, возможно, что рассеивающий элемент на коротких временных интервалах преобразует большие величины энергии в тепло, но в среднем на более длинных временных интервалах может преобразовывать существенно меньшую мощность. Если интегрирующий конденсатор разряжается слишком быстро и преобразователь вновь активируется посредством отключающей схемы, то может оказаться, что рассеивающий элемент вновь должен будет преобразовывать энергию в тепло. Если временные промежутки между этими событиями слишком коротки, то в конечном счете это может привести к разрушению рассеивающего элемента. Таким образом, интегрирующий конденсатор и разрядное сопротивление должны быть рассчитаны таким образом, чтобы преобразователь не мог вновь активироваться слишком рано. С другой стороны, постоянная времени разряда не должна быть слишком большой, так как может быть также желательным повторно активировать преобразователь спустя некоторое время, например после смены газоразрядной лампы.
Предпочтительным образом изобретение применяется для холодного запуска газоразрядной лампы. Имеются формы выполнения электронных пускорегулирующих устройств, в которых электроды подключенной газоразрядной лампы не нагреваются перед запуском разряда. В таких условиях холодного старта при приведении в действие электронного пускорегулирующего устройства схема накачки уже активируется, однако в лампу еще не подается мощность. Если запуск разряда не происходит в течение достаточно короткого времени, то может произойти, что на конденсаторе промежуточной цепи будет приложено нежелательное перенапряжение. В подобном случае схема ограничения напряжения может снизить риск разрушения компонентов электронного пускорегулирующего устройства. В частности, к концу срока службы газоразрядной лампы может иметь место то, что время, необходимое для запуска, сравнительно велико.
Не только при холодном запуске газоразрядной лампы может произойти слишком поздний газовый разряд, но и при запуске газоразрядной лампы с предварительно разогретыми электродами. Но и в этом случае изобретение может быть использовано предпочтительным образом.
Краткое описание чертежей
Изобретение описано ниже более подробно на примере выполнения. При этом раскрытые отдельные признаки могут соответствовать изобретению и в других комбинациях. Вышеизложенное и последующее описание относятся к категории изобретения «устройство» и к категории изобретения «способ», хотя это в отдельности в явном виде не упоминается.
На чертеже показана схема, соответствующая изобретению.
Предпочтительный вариант осуществления изобретения
На чертеже показана соответствующая изобретению схема, которую следует понимать как составную часть электронного пускорегулирующего устройства с подключенной газоразрядной лампой.
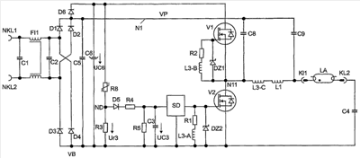
Слева показаны два вывода NKL1 и NKL2 сетевого питания, к которым может быть подключено сетевое питание электронного пускорегулирующего устройства. Фильтр, состоящий из двух конденсаторов С1 и С2 и двух связанных катушек, обозначенных как FI1, соединяет выводы NKL1 и NKL2 сетевого питания с выпрямителем, выполненным по полной мостовой схеме на диодах D1-D4. Через подключенный к катодному выводу мостового выпрямителя D1-D4 диод D6 схемы накачки выпрямленное напряжение питания прикладывается к конденсатору С6 промежуточной цепи, который показан на чертеже справа от мостового выпрямителя. На конденсаторе С6 промежуточной цепи формируется падение напряжения UC6.
К анодному выводу мостового выпрямителя приложен опорный потенциал VB. К катодному выводу мостового выпрямителя в соединительном узле N1 между мостовым выпрямителем и диодом D6 схемы накачки приложено положительное выпрямленное напряжение питания VP. Параллельно мостовому выпрямителю D1-D4 включен помехоподавляющий конденсатор С5 для снижения гармоник сетевого тока.
Конденсатор С6 промежуточной цепи обеспечивает питание преобразователя, выполненного по полумостовой схеме на переключающих элементах V1 и V2, питающей мощностью. Переключающие элементы V1 и V2 выполнены в данном случае как полевые транзисторы со структурой металл-окисел-полупроводник (MOSFET). Они вырабатывают за счет противофазного тактирования в соединительном узле между ними, то есть на их среднем отводе NM, переменный потенциал, который изменяется между опорным потенциалом VB и питающим потенциалом UC6 на конденсаторе промежуточной цепи. Между средним отводом NM и опорным потенциалом VB включена последовательная схема из дросселя L1 лампы, выводов KL1 и KL2 лампы и конденсатора C4 связи. К выводам KL1 и KL2 лампы подключена газоразрядная лампа LA.
Последовательно со средним отводом NM подключена катушка L3-C трансформатора. Между средним отводом NM преобразователя и затвором переключающего элемента V1 со стороны питающего потенциала включена последовательная схема из сопротивления R2 и катушки L3-B трансформатора. Соответствующая последовательная схема из сопротивления R1 и катушки L3-А трансформатора включена между опорным потенциалом VB и затвором переключающего элемента V2. Соответственно параллельно этим последовательным схемам из одного из сопротивлений R1 или R2 и одной из катушек L3-B или L3-А трансформатора включен стабилитрон DZ1 или DZ2 для защиты от перенапряжения переключающего элемента V1 или переключающего элемента V2. Три катушки L3-А, L3-В, L3-С трансформатора трансформаторным способом связаны между собой и символически представляют управление с самовозбуждением для времени переключения переключающих элементов V1 и V2.
Между узлами N1 и левым выводом KL1 лампы включен конденсатор С9 накачки. Параллельно этому конденсатору накачки, но в соединении со средним выводом NM, включен конденсатор С8 с трапецеидальной характеристикой. Конденсатор С8 с трапецеидальной характеристикой оказывает влияние на временную характеристику коммутации переключающих элементов V1 и V2 и таким образом снижает потери на коммутацию. Конденсаторы С8 и С9 вместе с дросселем L1 лампы обозначены здесь как схема накачки. Схема накачки С8, С9, L1 образует вместе с диодом D6 схемы накачки цепь накачки. Решающим является то, что схема накачки содержит, по меньшей мере, один накопитель энергии, который через переключатель накачки соединен с конденсатором С6 промежуточной цепи.
Параллельно конденсатору С6 промежуточной цепи подключена последовательная схема из варистора R8 и измерительного сопротивления R3. Между варистором R8 и измерительным сопротивлением R3 имеется узел ND. Между узлом ND и опорным потенциалом VB включена схема задержки из диода D5, интегрирующего сопротивления R4, разрядного сопротивления R5 и интегрирующего конденсатора C3. При этом диод D5 включен последовательно с интегрирующим сопротивлением R4 и интегрирующим конденсатором C3. Параллельно интегрирующему конденсатору C3 включено разрядное сопротивление R5. К узлу соединения между интегрирующим сопротивлением R4 и интегрирующим конденсатором C3 подключена отключающая схема SD через высокоомный вход. Выход деактивирования отключающей схемы SD соединен с управляющим входом переключающего элемента V2.
В нормальном режиме при подключенной газоразрядной лампе LA и инициированном газовом разряде схема накачки функционирует следующим образом: потенциал на среднем отводе NM преобразователя изменяется между опорным потенциалом VB и потенциалом UC6 питания конденсатора С6 промежуточной цепи. Конденсатор С4 связи рассчитан таким образом, что потенциал NH на выводе KL2 лампы со стороны опорного потенциала примерно соответствует половине напряжения UC6 на конденсаторе С6 промежуточной цепи. Посредством изменяющегося потенциала на среднем отводе NM, с одной стороны, возбуждается газоразрядная лампа LA, а с другой стороны, через схему накачки, состоящую из конденсаторов С8 и С9 и дросселя L1 лампы, происходит накачка заряда через диод D6 схемы накачки на конденсатор С6 промежуточной цепи.
При холодном запуске газоразрядной лампы LA в схеме по чертежу происходит следующее. Посредством схемы накачки, состоящей из элементов С8, С9 и L1, заряд через диод D6 схемы накачки накачивается на конденсатор С6 промежуточной цепи. Чем больше циклов коммутации выполняет преобразователь перед поджигом газового разряда в газоразрядной лампе LA, тем выше становится напряжение UC6 на конденсаторе С6 промежуточной цепи.
Обычно поджиг газового разряда в газоразрядной лампе LA происходит в течение временного интервала, в котором напряжение UC6 на конденсаторе С6 промежуточной цепи является еще не критическим. Если газовый разряд не зажигается, то напряжение UC6 на конденсаторе С6 промежуточной цепи может достигать таких высоких значений, что компоненты в электронном пускорегулирующем устройстве, в частности сам конденсатор С6 промежуточной цепи, могут быть разрушены. Схема по чертежу может снизить риск такого разрушения.
Если на конденсаторе С6 возникает перенапряжение, то обычно высокоомный варистор R8 становится низкоомным, и протекает ток в последовательной схеме, состоящей из варистора R8 и измерительного сопротивления R3. При этом варистор может кратковременно рассеивать высокую мощность. Напряжение, при котором варистор R8 становится низкоомным, может иметь сильный разброс от экземпляра к экземпляру, а также в течение срока службы варистора, разброс порядка 10% является типовым значением.
Включенная параллельно измерительному сопротивлению R3 схема задержки регистрирует напряжение UC3 на измерительном сопротивлении R3. Напряжение при этом накапливается на интегрирующем конденсаторе С3. То, насколько быстро при этом повышается напряжение UC3 на интегрирующем конденсаторе С3, зависит от параметров компонентов схемы задержки. Постоянная времени заряда определяется омическим сопротивлением интегрирующего сопротивления R4 и емкостью интегрирующего конденсатора С3. В то же время постоянная времени разряда определяется емкостью интегрирующего конденсатора С3 и омическим сопротивлением разрядного сопротивления R5. Если постоянная времени разряда велика по сравнению с постоянной времени заряда, то напряжение UC3 на интегрирующем конденсаторе С3 пропорционально заряду, который протек через измерительное сопротивление R3 после переключения варистора R8.
Постоянная времени заряда для интегрирующего конденсатора С3 устанавливается таким образом, что ток, протекающий через последовательную схему, состоящую из варистора R8 и измерительного сопротивления R3, может поддерживаться так долго, как это возможно без разрушения варистора R8. Таким образом, газоразрядной лампе LA предоставляется по возможности продолжительное время для поджига газового разряда. Если напряжение на интегрирующем конденсаторе С3 превысит порог переключения отключающей схемы SD, то отключающая схема SD деактивирует переключающий элемент V2 преобразователя. Тем самым напряжение UC6 на конденсаторе С6 промежуточной цепи далее не нарастает. Интегрирующий конденсатор С3 разряжается через разрядное сопротивление R5. Это происходит медленно по сравнению с зарядом интегрирующего конденсатора С3.
В случае отключающей схемы SD речь идет о бистабильной отключающей схеме, которая при превышении первого порогового значения запускается и тем самым деактивирует преобразователь, а при понижении ниже второго, меньшего, порогового значения активирует преобразователь. Постоянная времени разряда для разряда интегрирующего конденсатора С3 устанавливается таким образом, что преобразователь активируется вновь только спустя относительно длительный промежуток времени. Причина этого состоит в том, что варистор R8 в среднем на более длинных интервалах не может рассеивать приблизительно столько же мощности, как в случае более коротких интервалов. Таким образом, необходимо избегать высокочастотного цикла активирования/деактивирования преобразователя, чтобы усредненное по времени потребление мощности варистора не превышало соответствующее граничное значение.
С другой стороны, целесообразно преобразователь повторно активировать через некоторое время, потому что отсутствие поджига газоразрядной лампы может оказаться исключительным событием или потому что в промежутке времени была произведена замена газоразрядной лампы.
Формула изобретения
1. Электронное пускорегулирующее устройство для приведения в действие газоразрядной лампы (LA), содержащее преобразователь (V1, V2) для выработки высокочастотного переменного напряжения, конденсатор (С6) промежуточной цепи для питания (UC6) преобразователя (V1, V2) постоянным напряжением и схему накачки (D6, С8, С9, L1), которая заряжает конденсатор (С6) промежуточной цепи от переменного напряжения преобразователя (V1, V2), отличающееся тем, что содержит включенную параллельно конденсатору (С6) промежуточной цепи схему (R8, R3, D5, R4, R5, С3, SD) ограничения напряжения для ограничения напряжения (UC6) на конденсаторе (С6) промежуточной цепи, которая содержит последовательную цепь (R3, R8) с рассеивающим элементом (R8) и измерительным сопротивлением (R3), схему (R4, R5, С3) задержки и отключающую схему (SD), которая содержит пороговый элемент (DZ3), который определяет напряжение (UC3) переключения на схеме (R4, R5, С3) задержки, и выходной сигнал которой при превышении максимального напряжения (UC3) деактивирует преобразователь (V1, V2), причем рассеивающий элемент (R8) при превышении определяемого рассеивающим элементом максимального значения напряжения (UC6) на конденсаторе (С6) промежуточной цепи преобразует электрическую энергию в тепловую энергию, и ток через измерительное сопротивление (R3), измеренный как напряжение (UR3) на последнем, регистрируется в схеме (R4, R5, С3) задержки и подается на отключающую схему (SD) в качестве входного сигнала (UC3).
2. Электронное пускорегулирующее устройство по п.1, в котором рассеивающий элемент (R8) представляет собой варистор.
3. Электронное пускорегулирующее устройство по любому из предыдущих пунктов, в котором отключающая схема (SD) выполнена как бистабильная отключающая схема (SD).
4. Электронное пускорегулирующее устройство по любому из предыдущих пунктов, в котором отключающая схема (DZ3) содержит стабилитрон (DZ3) в качестве порогового элемента.
5. Электронное пускорегулирующее устройство по любому из предыдущих пунктов, в котором схема (R4, R5, С3) задержки регистрирует напряжение (UR3) на измерительном сопротивлении (R3) посредством подключенной параллельно к нему (R3) последовательной схемы, состоящей из зарядного сопротивления (R4) и интегрирующего конденсатора (С3).
6. Электронное пускорегулирующее устройство по любому из предыдущих пунктов, в котором схема (R4, R5, С3) задержки выполнена таким образом, что когда напряжение (UC6) на конденсаторе (С6) промежуточной цепи превышает максимальное напряжение, то ток через рассеивающий элемент (R8) может поддерживаться лишь так долго, чтобы не произошло разрушение рассеивающего элемента (R8).
7. Электронное пускорегулирующее устройство по любому из предыдущих пунктов, по меньшей мере, по п.5, в котором параллельно интегрирующему конденсатору (С3) подключено разрядное сопротивление (R5).
8. Электронное пускорегулирующее устройство по п.7, в котором интегрирующий конденсатор (С3) и разрядное сопротивление (R5) рассчитаны таким образом, что максимальная усредненная по времени мощность потерь в рассеивающем элементе (R8) не может быть превышена.
9. Электронное пускорегулирующее устройство по любому из предыдущих пунктов, предназначенное для холодного запуска газоразрядной лампы.
10. Электронное пускорегулирующее устройство по любому из предыдущих пунктов, предназначенное для приведения в действие газоразрядной лампы низкого давления.
11. Способ работы электронного пускорегулирующего устройства для газоразрядной лампы (LA), при котором преобразователь (V1, V2) вырабатывает высокочастотное переменное напряжение, конденсатор (С6) промежуточной цепи обеспечивает питание преобразователя (V1, V2) постоянным напряжением, и схема накачки (D6, С8, С9, L1) заряжает конденсатор (С6) промежуточной цепи от переменного напряжения преобразователя (V1, V2), отличающийся тем, что включенная параллельно конденсатору (С6) промежуточной цепи схема (R8, R3, D5, R4, R5, С3, SD) ограничения напряжения ограничивает напряжение (UC6) на конденсаторе (С6) промежуточной цепи, причем схема (R8, R3, D5, R4, R5, С3, SD) ограничения напряжения содержит последовательную цепь (R3, R8) с рассеивающим элементом (R8) и измерительным сопротивлением (R3), схему (R4, R5, С3) задержки и отключающую схему (SD), которая содержит пороговый элемент (DZ3), который определяет напряжение (UC3) переключения на схеме (R4, R5, С3) задержки, и выходной сигнал которой при превышении максимального напряжения (UC3) деактивирует преобразователь (V1, V2), причем рассеивающий элемент (R8) при превышении определяемого рассеивающим элементом максимального значения напряжения (UC3) на конденсаторе (С6) промежуточной цепи преобразует электрическую энергию в тепловую энергию, и ток через измерительное сопротивление (R3), измеренный как напряжение (UR3) на последнем, регистрируется в схеме (R4, R5, С3) задержки и подается на отключающую схему (SD) в качестве входного сигнала (UC3).
12. Способ по п.11, в котором максимальное напряжение (UC6) на конденсаторе (С6) промежуточной цепи перед началом разряда превышается, так что рассеивающий элемент (R8) преобразует электрическую энергию в тепловую энергию и деактивирует отключающую схему (SD) преобразователя.
13. Способ по п.12, в котором электроды газоразрядной лампы (LA) перед запуском не нагреваются, а проводится холодный запуск.
14. Способ по пп.11, 12 или 13, в котором используется пускорегулирующее устройство по любому из пп.1-10.
РИСУНКИ
|
|