|
|
(21), (22) Заявка: 2007132243/09, 02.02.2006
(24) Дата начала отсчета срока действия патента:
02.02.2006
(30) Конвенционный приоритет:
02.02.2005 KR 10-2005-0009670 13.06.2005 KR 10-2005-0050368
(43) Дата публикации заявки: 10.03.2009
(46) Опубликовано: 20.05.2010
(56) Список документов, цитированных в отчете о поиске:
KR 2004-0062384 А, 07.07.2004. RU 2199834 С2, 27.02.2003. KR 2004-0088791 А, 20.10.2004. KR 2004-0088844 А, 20.10.2004.
(85) Дата перевода заявки PCT на национальную фазу:
03.09.2007
(86) Заявка PCT:
KR 2006/000374 20060202
(87) Публикация PCT:
WO 2006/083121 20060810
Адрес для переписки:
125009, Москва, а/я 332, ЗАО “Инэврика”, О.Н.Майорову
|
(72) Автор(ы):
КИМ Ки Юн (KR), ЮН Ён Во (KR), ГВОН Сун Йил (KR), КИМ Ён Юн (KR), КЁН Чхан Хо (KR), АН Чон Хо (KR), КИМ Сан Кук (US)
(73) Патентообладатель(и):
Эл Джи Электроникс Инк. (KR)
|
(54) СПОСОБ ПЕРЕДАЧИ И ПРИЕМА ДАННЫХ
(57) Реферат:
Изобретение относится к передаче данных. Для системы мобильной связи предлагается способ передачи данных, соответствующих одному и тому же логическому каналу, посредством двух или более базовых станций, содержащий передачу первого субпакета, генерируемого первой базовой станцией и второй базовой станцией с использованием кодированного пакета; и в момент времени по истечении определенного временного периода от передачи первого субпакета передачу второго субпакета, генерируемого или первой, или второй базовой станцией с использованием кодированного пакета. Когда данные, соответствующие одному и тому же логическому каналу, от каждой базовой станции представляют собой многоадресные данные, и станции имеют разные условия каналов, эффективность передачи данных может быть повышена, что является техническим результатом. 6 н. и 29 з.п. ф-лы, 11 ил., 5 табл.
Область техники, к которой относится изобретение
[1] Настоящее изобретение относится к передаче и приему данных и, в частности, к способу улучшения эффективности передачи данных, когда данные, соответствующие одному и тому же логическому каналу, передаются в широковещательном режиме со всех базовых станций, имеющих, соответственно, различную канальную среду (различные условия эксплуатации каналов).
Уровень техники
[2] В системе мобильной связи, поддерживающей широковещательные/многоадресные услуги, мультимедийные данные в дополнение к голосовым данным включают в себя изображения, подлежащие передаче, в связи с чем требуется высокая скорость передачи данных. Соответственно, для предоставления широковещательных/многоадресных услуг канал пакетных данных физического уровня должен быть способен поддерживать высокие скорости передачи данных.
[3] В беспроводной среде, в которой существует затухание, для стабильной передачи мультимедийных данных через канал пакетных данных применяется схема гибридного автоматического запроса на повторную передачу данных «HARQ». Гибридный автоматический запрос на повторную передачу данных «HARQ» объединяет в себе технологии прямой коррекции ошибок «FEC» и автоматического запроса на повторную передачу данных «ARQ».
[4] Ниже более подробно поясняется схема гибридного автоматического запроса на повторную передачу данных «HARQ». Во-первых, кодирование данных, подлежащих передаче, выполняется с использованием кодера канала (например, турбокодера), снабженного функцией коррекции ошибок, причем передается один или более субпакетов, связанных с одиночным пакетом.
[5] Когда от передающей стороны посылается первый субпакет, декодирование выполняется на принимающей стороне, принявшей первый субпакет. При успешном выполнении декодирования передающей стороне посылается сигнал подтверждения приема «АСК». Однако если декодирование первого принятого субпакета данных прошло неудачно, обратно на передающую сторону посылается сигнал не подтверждения приема «NACK» (сигнал отсутствия подтверждения приема).
[6] На передающей стороне, если получен сигнал подтверждения приема «АСК», передается первый субпакет, связанный с последующим пакетом. При получении сигнала не подтверждения приема «NACK» передается второй субпакет, связанный с уже переданным пакетом. На принимающей стороне первый субпакет сохраняется в буфере, и при передаче второго субпакета первый и второй субпакеты объединяются, а декодирование выполняется так, что доля успешных попыток декодирования возрастает.
[7] На Фиг.1 показан типичный пример способа применения технологии гибридного автоматического запроса на повторную передачу данных «HARQ» в структуре с чередованием пакетов. Как показано на фиг.1, канал, используемый для передачи пакетных данных, может быть реализован с помощью структуры, в которой каждое чередование регулярно повторяется с определенным временным интервалом. Как показано на фиг.1, типичный канал для передачи пакетных данных содержит четыре чередования, таким образом, одиночный пакет передается с использованием одного из четырех чередований. После определения чередования, подлежащего использованию при передаче, соответствующий пакет передается с помощью этого чередования. Объясним это более подробно.
[8] На фиг.1 в 0-м пакете данных первый субпакет имеет обозначение Р00, второй субпакет – Р01, третий субпакет – Р02 и четвертый субпакет – Р03. В 1-м пакете первый субпакет имеет обозначение Р10.
[9] Как показано на фиг.1, предполагается, что 0-й пакет передается с помощью 0-го чередования. С передающей стороны первый субпакет, связанный с 0-м пакетом, передается на принимающую сторону с помощью 0-го чередования. После приема и декодирования первого субпакета на принимающей стороне, если декодирование прошло неудачно, обратно на передающую сторону передается сигнал не подтверждения приема «NACK». На передающей стороне после приема сигнала не подтверждения приема «NACK» 0-е чередование используется для передачи принимающей стороне второго субпакета, связанного с 0-м пакетом. После приема второго субпакета принимающая сторона объединяет второй субпакет с первым субпакетом, хранящимся в буфере, и выполняет декодирование. Если, несмотря на это, декодирование все еще выполняется неудачно, назад на передающую сторону передается сигнал не подтверждения приема «NACK».
[10] На передающей стороне после приема сигнала не подтверждения приема «NACK» 0-е чередование снова используется для передачи принимающей стороне третьего субпакета. Эта процедура повторно выполняется до тех пор, пока не будет получен сигнал подтверждения приема «АСК» или пока не будет достигнуто пороговое значение числа попыток. Как и ранее, каждый субпакет, связанный с одиночным пакетом, передается с помощью одного и того же чередования.
[11] При передаче широковещательных/многоадресных данных через канал пакетных данных вышеуказанная обратная связь «ACK/NACK» не существует. Причиной этого являются характеристики связи по многоадресному каналу типа «точка – множество точек», которые характеризуют услуги по широковещательной/многоадресной передаче информации. Соответственно, при передаче широковещательных/многоадресных данных из-за того, что индивидуальные сигналы «ACK/NACK» не могут быть приняты в отношении каждой мобильной станции, транспортный формат должен быть определен так, чтобы любое мобильное устройство (мобильная станция, терминал), находящееся в конкретной ячейке, имело качество приема, превышающее определенный порог. Такой транспортный формат содержит определенные параметры: скорость передачи данных, величину полезной нагрузки, количество передаваемых субпакетов, используемый метод модуляции и т.д. После определения указанного транспортного формата каждая базовая станция предоставляет широковещательное/многоадресное обслуживание в соответствии с этим транспортным форматом.
[12] На фиг.2 приведены примеры скоростей передачи данных, которые могут предлагаться, когда количество субпакетов изменяется, в то время как величина полезной нагрузки и метод модуляции остаются постоянными. Здесь предполагается, что величина полезной нагрузки составляет 2048 бит, а интервал времени передачи субпакета составляет 1/600 секунды. Как показано на фиг.2, после учета среды с замираниями, помеховой обстановки, радиуса ячейки и т.д. базовая станция, имеющая хорошую общую канальную среду (условия), использует 0-е чередование для передачи одиночного пакета один раз, благодаря чему указанные пакеты широковещательных/многоадресных данных могут передаваться с высокой скоростью (например, 1,2288 Мбит/с). Однако, если общая канальная среда (условия) не является хорошей, 0-е чередование используется для передачи одиночного пакета 4 раза, поэтому пакеты широковещательных/многоадресных данных передаются на низкой скорости (например, 307,2 Кбит/с).
[13] Широковещательные/многоадресные данные передаются с использованием канала пакетных данных, поддерживающего структуру чередования, а каждое чередование содержит не меньше одного мультиплекса (уплотнения каналов). Предпочтительно, одиночное чередование содержит 4, 8 или 16 мультиплексов. Таким образом, пара «чередование-мультиплекс» используется для указания, какой мультиплекс и в рамках какого чередования используется для передачи пакета.
[14] С каждой парой «чередование-мультиплекс» связана длина блока пакетов. Длина блока пакетов определяется посредством умножения количества субпакетов в каждом пакете в соответствии со скоростью передачи данных на число пакетов, подлежащих передаче в каждом блоке пакетов. Пара «чередование-мультиплекс» последовательно занимает конкретный промежуток времени (временной интервал) одного и того же чередования, равный длине блока пакетов. Соответственно, канал пакетных данных, через который передаются широковещательные/многоадресные данные, содержит подканалы, определяемые парами «чередование-мультиплекс». Базовая станция отображает один логический канал, который содержит в себе не менее одного потока широковещательного/многоадресного обслуживания «BCMCS», соответствующего, как минимум, одной паре «чередование-мультиплекс».
[15] В таблице 1 приведен пример заголовка управляющего сообщения, содержащего информацию, связанную с парой «чередование-мультиплекс», данные о длине блока пакетов и количестве субпакетов на пакет.
[16] [Таблица 1]
[17]
[18] [ ]
[19]
| Interlace0Included Включено чередование 0 |
1 |
| SameBurstLenqths0 Длина одиночного блока пакетов 0 |
0 или 1 |
| TotalBurstLength0 Суммарная длина блока пакетов 0 |
0 или 10 |
Вхождения следующего поля: нуль, единица или количество мультиплексов на чередование – 1 «MultiplexesPerInterlace-1»:
| BurstLenqth0 Длина блока пакетов 0 |
4 |
| Interlacel1Included Включено чередование 1 |
1 |
| SameBurstLengths1 Длина одиночного блока пакетов 1 |
0 или 1 |
| TotalBurstLength1 Суммарная длина блока пакетов 1 |
0 или 10 |
Вхождения следующего поля: нуль, единица или количество мультиплексов на чередование – 1 «MultiplexesPerInterlace-1»:
| BurstLenqth1 Длина блока пакетов 1 |
4 |
| Interlace2Included Включено чередование 2 |
1 |
| SameBurstLengths2 Длина одиночного блока пакетов 2 |
0 или 1 |
| TotalBurstLength2 Полная длина блока пакетов 2 |
0 или 10 |
Вхождения следующего поля: нуль, единица или количество мультиплексов на чередование – 1 «MultiplexesPerInterlace-1»:
| BurstLength2 Длина блока пакетов 2 |
4 |
| Interlace3Included Включено чередование |
1 |
| SameBurstLengths3 Длина одиночного блока пакетов 3 |
0 или 1 |
| TotalBurstLength3 Полная длина блока пакетов 3 |
0 или 10 |
Вхождения следующего поля: нуль, единица или количество мультиплексов на чередование – 1 «MultiplexesPerInterlace-1»:
| BurstLength3 Длина блока пакетов 3 |
4 |
[20]
[21]
Вхождение следующих четырех полей: нуль или единица:
| PhysicalChannelCount Количество физических каналов |
7 |
| DataRate Скорость передачи данных |
0 или 4 |
| Outer-Code Внешний код |
0 или 4 |
| MACPacketsPerECBRow Количество пакетов уровня «MAC» в одной строке в улучшенной базовой станции «ЕСВ» |
0 или 4 |
Вхождение следующих двух полей: нуль или количество физических каналов «PhysicalChannelCount»:
| Interlace Чередование |
2 |
| Multiplex Мультиплекс |
4 |
[22] В таблице 1 поля «Interlace0Included», «Interlace1Included», «Interlace2Included» и «Interlace3Included» показывают, какое чередование используется для широковещательного/многоадресного обслуживания «BCMCS». Например, если для широковещательного/многоадресного обслуживания «BCMCS» используется 0-е чередование, для поля «Interlace0Included», соответствующего 0-му чередованию, устанавливается значение «1», но если это чередование не используется, то может быть установлено значение «0».
[23] В поле «MultiplexesPerlnterlace» указывается число мультиплексов, составляющих одно чередование.
[24] Кроме того, в полях «BurstLength0», «BurstLength1», «BurstLength2» и «BurstLength3» указывается длина блока пакетов, относящаяся, соответственно, к каждой паре «чередование-мультиплекс».
[25] Далее, в поле «PhysicalChannelCount» указывается количество физических субканалов (физических каналов), при этом подканал связан с парой «чередование-мультиплекс», используемой для передачи данных по одному логическому каналу широковещательного/многоадресного обслуживания «BCMCS».
[26] В поле «DataRate» указывается скорость передачи данных для соответствующего физического канала. Здесь в соответствии со значением скорости передачи данных определяются размер пакета данных, передаваемого через соответствующий физический канал, а также количество интервалов времени (слотов), необходимых для передачи одного пакета.
[27] В таблице 2 приведен пример скоростей передачи данных в соответствии со значением в поле «DataRate» таблицы 1 и количеством интервалов времени, необходимых для передачи пакетов через соответствующий физический канал.
[28] [Таблица 2]
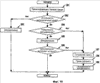
[29]
| Поле DataRatexxx(Значение в поле «DataRate») |
Data Rate(Скорость передачи данных) |
Интервалы времени на один пакет физического уровня при широковещательном обслуживании |
| ‘0000’ |
38,4 Кбит/с |
16 |
| ‘0001’ |
76,8 Кбит/с |
8 |
| ‘0010’ |
153,6 Кбит/с |
4 |
| ‘0011’ |
204,8 Кбит/с |
3 |
| ‘0100’ |
307,2 Кбит/с |
2 |
| ‘0101’ |
308,2 Кбит/с |
4 |
| ‘0110’ |
409,6 Кбит/с |
3 |
| ‘0111’ |
614,4 Кбит/с |
1 |
| ‘1000’ |
614,4 Кбит/с |
2 |
| ‘1001’ |
921,6 Кбит/с |
2 |
| ‘1010’ |
12288,8 Кбит/с |
1 |
| ‘1011’ |
12288,8 Кбит/с |
2 |
| ‘1100’ |
1843,2 Кбит/с |
1 |
| ‘1101’ |
2457,6 Кбит/с |
1 |
| с [1110] по [1111] |
Зарезервировано |
 |
[30] В таблице 1 поле чередования и поле мультиплекса используются для информирования о том, через какую пару «чередование-мультиплекс» передается соответствующий физический канал. Здесь количество пакетов, связанных с одной парой «чередование-мультиплекс», можно рассчитать путем деления длины блока пакетов на количество интервалов времени (слотов), связанных с одним пакетом.
[31] На Фиг.3 показан типовой способ передачи данных широковещательного/многоадресного обслуживания с помощью структуры пары «чередование-мультиплекс». Когда пара «чередование-мультиплекс» указана (номер чередования, номер мультиплекса), данные широковещательного/многоадресного обслуживания передаются через канал пакетных данных, как показано на фиг.3. Здесь на фиг.3 приведен пример, в котором имеется четыре мультиплекса на каждое чередование, причем длина для каждого мультиплексного блока пакетов равна единице.
[32] На фиг.4 приведены типичные зонные структуры для широковещательного/многоадресного обслуживания «BCMCS». Широковещательное/многоадресное обслуживание «BCMCS» может предоставляться с использованием способа на базе зон (с зоны А до зоны G). При обслуживании с использованием зон область, занятая, как минимум, одной группой базовых станций, определяется как один блок зон, и поток широковещательного/многоадресного обслуживания «BCMCS» предоставляется в качестве услуги для каждого блока зон независимо. Соответственно, базовые станции, входящие в одну и ту же зону, передают данные при отображении одного и того же логического канала, по которому передаются одни и те же потоки широковещательного/многоадресного обслуживания «BCMCS» на одну и ту же пару «чередование-мультиплекс».
[33] Следует заметить, что каждая зона может состоять из меньших областей или участков, называемых ячейками (сотами) или секторами. Здесь ячейка может быть областью, определенной на основе географических характеристик, тогда как сектор может быть областью, определенной на основе характеристик сигналов. Кроме того, базовая станция может управлять одной или более ячейками или одним или более секторами. Можно сказать, что услуга, как таковая, предоставляется на основе ячеек, на основе секторов на основе базовой станции или на основе другого аналогичного подхода. Для упрощения изложения в последующем описании рассматриваются, в основном, зоны, содержащие ячейки.
[34] Как указано выше, при предоставлении широковещательного/многоадресного обслуживания «BCMCS» на зонной основе все базовые станции внутри каждой зоны передают одни и те же данные с использованием одной и той же пары «чередование-мультиплекс». Таким образом, мобильное устройство, расположенное в пределах конкретной зоны, принимает один и тот же пакет, передаваемый, как минимум, одной базовой станцией в пределах одной и той же зоны, а затем посредством объединения и декодирования пакетов может обеспечить нужный коэффициент усиления при приеме на разнесенные антенны.
[35] На фиг.5 для пояснения приведен пример ячеек, содержащих, соответственно, различные канальные среды внутри одной зоны. Подобно ячейке «А», для мобильной станции в ячейке, расположенной в центральной области зоны, принимается один и тот же пакет, передаваемый соседними базовыми станциями, а затем может быть обеспечен нужный коэффициент усиления при приеме на разнесенные антенны. Однако возьмем для примера ячейки «В» или ячейку «D», т.е. мобильное устройство находится в ячейке, расположенной на внешней границе зоны, при этом другие пакеты, передаваемые из ячеек, являющихся частью других зон, вызывают помехи, и, следовательно, состояние (условия) канала может оказаться недостаточно хорошим. С другой стороны, возьмем для примера ячейку «С», хотя она и расположена в центральной области зоны, для этой ячейки состояние (условия) канала может оказаться плохим из-за характеристик окружающей среды самой ячейки: местности, зданий и т.д.
[36] Соответственно, в ячейке с хорошими условиями канала (например, в ячейке «А») пакеты могут передаваться при высокой скорости передачи данных, например, 1,2288 Мбит/с. Но в местоположениях, где условия каналов недостаточно хороши (например, в ячейках «В», «С» или «D»), чтобы преодолеть плохие условия канала, вводится избыточная информация, а поскольку для этого необходимо производить передачу данных несколько раз, то скорость передачи пакетов может составлять 614,4 Кбит/с или меньше.
[37] На Фиг.6 показан типичный способ передачи широковещательных/многоадресных данных в соответствии с известным техническим решением. Как показано на фиг.6, одно чередование содержит четыре мультиплекса, и логический канал широковещательного/многоадресного обслуживания «BCMCS» отображается на четыре пары «чередование-мультиплекс» (0,0), (0,1), (0,2), (0,3). То есть показан способ передачи данных с использованием полного 0-го чередования. Здесь длина блока пакетов равна 1. В первом варианте осуществления данного способа из-за того, что длина блока пакетов равна 1, передается только один субпакет в каждом пакете. Следовательно, хотя пакеты могут передаваться при высокой скорости, ухудшенное качество обслуживания по отношению к мобильной станции, расположенной в ячейке с плохими условиями канала, является одной из проблем, которые могут возникнуть.
[38] На Фиг.7 показан другой типичный способ передачи данных широковещательного/многоадресного обслуживания «BCMCS» в соответствии с известным техническим решением. Как показано на фиг.7, одно чередование содержит четыре мультиплекса, и логический канал широковещательного/многоадресного обслуживания «BCMCS» отображается на четыре пары «чередование-мультиплекс» (0,0), (0,1), (0,2), (0,3). То есть показан способ передачи данных с использованием полного 0-го чередования. Здесь длина пакета равна 3. В этом случае из-за того, что длина блока пакетов равна 3, может быть передано три субпакета в каждом пакете. Следовательно, хотя в структуре на зонной основе по отношению к мобильным устройствам, расположенным в ячейке с плохими условиями канала, может гарантироваться более стабильное качество обслуживания, но низкая скорость передачи данных является другой проблемой, из тех которые могут возникнуть.
[39] Как пояснялось выше, при предоставлении широковещательного/многоадресного обслуживания «BCMCS» на зонной основе условия каналов в каждой ячейке могут быть разными. Однако если транспортный формат определяется на основе конкретной ячейки, происходит напрасное расходование радио- (беспроводных) ресурсов в отношении каждой ячейки, что приводит к уменьшению эффективности и ухудшению качества обслуживания.
Сущность изобретения
Техническая проблема
[40] Один из аспектов настоящего изобретения заключается в понимании авторами настоящего изобретения недостатков известных технических решений, как указано выше. С учетом указанного соображения в настоящем изобретении предложены соответствующие усовершенствования способа передачи данных с переменой скоростью.
[41] В частности, в настоящем изобретении предлагается способ многоадресного обслуживания типа «точка-множество точек» в системе связи, содержащей, как минимум, одну сеть доступа и множество терминалов, причем указанный способ включает в себя следующие шаги: настройка конфигурации сети доступа таким образом, что секторам в одной и той же зоне, в которой данные передаются по одному и тому же логическому каналу, предоставляется возможность использования разных скоростей передачи данных для передачи пакетов данных и предоставление услуг широковещательного/многоадресного обслуживания «BCMCS» на соответствующие терминалы с использованием указанных разных скоростей передачи данных.
[42] Настоящее изобретение относится к способу передачи пакетных данных, в частности, к способу эффективной широковещательной передачи пакетов в зависимости от условий канала на базовой станции.
[43] Дополнительные преимущества, цели и возможности настоящего изобретения будут частично изложены в последующем описании и специалисту в данной области техники частично будут ясны из описания, а также могут быть выявлены в ходе практического применения изобретения. Цели и преимущества настоящего изобретения могут быть реализованы и достигнуты, в частности, как указано в прилагаемой формуле изобретения.
Краткое описание чертежей
[44] На Фиг.1 показан типичный способ применения технологии гибридного автоматического запроса на повторную передачу данных «HARQ» к структуре с чередованием пакетов.
[45] На фиг.2 приведены типичные скорости передачи данных, которые могут использоваться, когда количество субпакетов изменяется, в то время как величина полезной нагрузки и метод модуляции остаются постоянными.
[46] На Фиг.3 показан типовой способ передачи данных широковещательного/многоадресного обслуживания с помощью структуры пар «чередование-мультиплекс».
[47] На фиг.4 показаны типичные структуры зон для широковещательного/многоадресного обслуживания «BCMCS».
[48] На фиг.5 приведен для пояснения пример ячеек, содержащих, соответственно, различные канальные среды внутри одной зоны.
[49] На Фиг.6 показан пример способа передачи данных широковещательного/многоадресного обслуживания «BCMCS» в соответствии с известным техническим решением.
[50] На Фиг.7 показан другой пример способа передачи данных широковещательного/многоадресного обслуживания «BCMCS» в соответствии с известным техническим решением.
[51] На Фиг.8 показан пример способа передачи широковещательных/многоадресных данных через канал пакетных данных в соответствии с первым вариантом осуществления настоящего изобретения.
[52] На Фиг.9 показан пример способа передачи широковещательных/многоадресных данных через канал пакетных данных в соответствии со вторым вариантом осуществления настоящего изобретения.
[53] На фиг.10 представлена блок-схема типичного алгоритма приема широковещательных/многоадресных данных на мобильной станции.
[54] На фиг.11 приведена типичная структура мобильной станции, отражающая особенности настоящего изобретения.
Описание предпочтительных вариантов осуществления настоящего изобретения
[55] Настоящее изобретение описано на примере применения его в мобильной системе типа 3GPP2, такой как система мобильной связи 1×EV-DO (Разработка оптимизированных данных). Однако особенности настоящего изобретения могут быть также адаптированы и применены в системах связи, работающих в рамках других типов спецификаций связи (например, 3GPP, 4G, IEEE, ОМА и т.д.), т.к. концепции и положения настоящего изобретения на основе общих методов могут применяться к различным схемам связи, которые работают аналогичным способом.
[56] Хотя настоящее изобретение будет объяснено в контексте широковещательного/многоадресного обслуживания «BCMCS», но особенности настоящего изобретения могут применяться к различным разновидностям многоадресных услуг типа «точка – множество точек», которые предлагают пользователям мультимедийные данные, такие как услуги мультимедийного широковещательного/многоадресного обслуживания «MBMS», широковещательная передача медиаданных, поставка контента и т.д.
[57] Не ограничивающие варианты осуществления настоящего изобретения ниже поясняются со ссылкой на прилагаемые чертежи.
[58] В настоящем изобретении предложен способ передачи и приема данных, который, если условия (состояние) канала базовых станций в одной и той же зоне соответственно различны, эти условия рассматриваются, чтобы передавать (например, в широковещательном режиме) пакетные данные более эффективно.
[59] На Фиг.8 показан пример способа передачи широковещательных/многоадресных данных через канал пакетных данных в соответствии с первым вариантом осуществления настоящего изобретения. В первом варианте осуществления настоящего изобретения, как показано на фиг.8, единственное чередование содержит 4 мультиплекса, а логический канал широковещательного/многоадресного обслуживания «BCMCS» отображается на четыре пары «чередование-мультиплекс» (0,0), (0,1), (0,2), (0,3). То есть показан способ передачи данных с использованием полного 0-го чередования. В этом случае длина блока пакетов равна 3.
[60] В данном варианте осуществления настоящего изобретения даже в случае, когда длина блока пакетов определена, как равная 3, предполагается, что в соответствии с условиями канала каждой базовой станции количество субпакетов, связанных с одиночным пакетом, должно определяться, соответственно, независимо.
[61] То есть, принимая, что условия канала на базовой станции «А» являются очень хорошими, базовая станция настраивается на передачу только одиночного субпакета, связанного с одиночным пакетом, так что пакеты передаются при высокой скорости передачи данных.
[62] Кроме того, принимая, что условия канала на базовых станциях «В» и «С» являются довольно хорошими, базовая станция «В» или «С» настраивается на передачу двух субпакетов, связанных с одиночным пакетом, так что пакеты передаются при относительно высокой скорости передачи данных.
[63] Однако, принимая, что условия канала на базовой станции «D» являются плохими, базовая станция «D» настраивается на передачу трех субпакетов, связанных с одиночным пакетом, так что пакеты передаются при низкой скорости передачи данных.
[64] Таким образом, как указано выше, на базовых станциях с хорошими условиями каналов пакеты передаются с более высокой скоростью передачи данных – это повышает эффективность передачи, тогда как на базовых станциях с плохими условиями каналов пакеты передаются на низкой скорости передачи данных – это гарантирует качество приема.
[65] В то же время, когда условия каналов хорошие, как на базовой станции «А», данные разного типа могут передаваться в интервал времени, когда передаются 2-й и 3-й субпакеты, чтобы таким образом повысить эффективность передачи. Здесь при передаче данных других типов мощность передачи базовой станции «А» можно регулировать с учетом помех, создаваемых передачей данных в чередовании другими базовыми станциями. То есть могут дифференцированно выбираться мощности передачи для интервалов времени, в которые передаются данные широковещательного/многоадресного обслуживания «BCMCS», и для интервалов времени, в которые передаются другие данные. Разница мощности или соотношение между мощностью передачи в интервалах времени (слотах), в которые передаются данные широковещательного/многоадресного обслуживания «BCMCS», и в интервалах времени, в которые передаются другие данные, мобильное устройство может быть проинформировано с помощью сигнальных сообщений.
[66] В таблице 3 приведен пример вспомогательного сигнального сообщения, предназначенного для поддержки способа передачи данных через логический канал широковещательного/многоадресного обслуживания в соответствии с первым вариантом осуществления настоящего изобретения.
[67] [Таблица 3]
[68]
[69] [ ]
[70]
| Interlace0Included Включено чередование 0 |
1 |
| SameBurstLenqths0 Длина одиночного блока пакетов 0 |
0 или 1 |
| TotalBurstLength0 Полная длина блока пакетов 0 |
0 или 10 |
Вхождения следующего поля: нуль, единица или количество мультиплексов на чередование – 1 «MultiplexesPerInterlace-1»:
| BurstLenqth0 Длина блока пакетов 0 |
4 |
| Interlace1Included Включено чередование 1 |
1 |
| SameBurstLengths1 Длина одиночного блока пакетов 1 |
0 или 1 |
| TotalBurstLength1 Полная длина блока пакетов 1 |
0 или 10 |
Вхождения следующего поля: нуль, единица или количество мультиплексов на чередование- 1 «MultiplexesPerInterlace-1»:
| BurstLength1 Длина блока пакетов 1 |
4 |
| Interlace2Included Включено чередование 2 |
1 |
| SameBurstLengths2 Длина одиночного блока пакетов 2 |
0 или 1 |
| TotalBurstLength2. Полная длина блока пакетов 2 |
0 или 10 |
Вхождения следующего поля: нуль, единица или количество мультиплексов на чередование – 1 «MultiplexesPerInterlace-1»:
| BurstLength2 Длина блока пакетов 2 |
4 |
| Interlace3Included Включено чередование 3 |
1 |
| SameBurstLengths3 Длина одиночного блока пакетов 3 |
0 или 1 |
| TotalBurstLength3 Полная длина блока пакетов 3 |
0 или 10 |
Вхождения следующего поля: нуль, единица или количество мультиплексов на чередование – 1 «MultiplexesPerInterlace-1»:
| BurstLength3 Длина блока пакетов 3 |
4 |
[71] [ ]
[72]
Вхождения следующих четырех полей: нуль или единица:
| PhysicalChannelCount Количество физических каналов |
7 |
| Data Rate (Скорость передачи данных) |
0 или 4 |
| OuterCode Внешний код |
0 или 4 |
| MACPacketsPerECBRow Количество пакетов уровня «MAC» в одной строке в улучшенной базовой станции «ЕСВ» |
0 или 4 |
| Period Период |
0 или 2 |
Вхождения следующих двух полей: нуль, единица или «PhysicalChannelCount»:
| Interlace Чередование |
2 |
| Multiplex Мультиплекс |
4 |
[73] В таблице 3 поля «Interlace0Included», «Interlace1Included», «Interlace2Included» и «Interlace3Included» указывают, используется ли каждое из чередований для услуги широковещательного/многоадресного обслуживания «BCMCS». Например, если для широковещательного/многоадресного обслуживания «BCMCS» используется 0-е чередование, для поля «Interlace0Included» устанавливается значение «1», но если это чередование не используется, то может быть установлено значение «0».
[74] В поле «MultiplexesPerInterlace» указывается количество мультиплексов, которое содержит в себе одно чередование, а в полях «BurstLength0», «BurstLength1», «BurstLength2» и «BurstLength3» указывается длина блока пакетов, относящаяся, соответственно, к каждой паре «чередование-мультиплекс».
[75] Кроме того, в поле «PhysicalChannelCount» указывается количество физических каналов (физических субканалов), каждый из которых определяется парой «чередование-мультиплекс», используемых, чтобы передавать один логический канал широковещательного/многоадресного обслуживания, а в поле «DataRate» указывается скорость передачи данных через соответствующий физический канал. Здесь в соответствии со значением скорости передачи данных определяются размер пакета данных, передаваемого через соответствующий физический канал, а также количество интервалов времени (слотов), необходимых для передачи одного пакета.
[76] В полях чередования и мультиплекса указывается, через какую пару «чередование-мультиплекс» передается соответствующий физический канал.
[77] В первом варианте осуществления настоящего изобретения, иллюстрируемом фиг.8, где в качестве примера взята базовая станция «А», одиночный физический пакет передается в одиночный интервал времени, а соответствующая пара «чередование-мультиплекс» имеет длину блока пакетов, равную 3. Поскольку для базовой станции «А» существуют интервалы, во время которых услуга широковещательного/многоадресного обслуживания «BCMCS» не передается, такие интервалы, как «а» и «b», количество широковещательных физических пакетов, входящих в одну пару «чередование-мультиплекс», не может быть выведено (вычислено) посредством деления длины блока пакетов на число интервалов времени, соответствующих одному пакету.
[78] Соответственно, существует необходимость в отправке информации, которая должна быть использована в целях получения данных о числе физических пакетов, входящих в соответствующую пару «чередование-мультиплекс». Следовательно, как показано в таблице 3, такая информация может передаваться через поле «Period» (период), включенное в широковещательное вспомогательное сообщение.
[79] Если значение поля «Period» определяется как период (интервал времени), в течение которого передается 1-й субпакет соответствующего физического пакета, количество физических пакетов, входящих в соответствующую пару «чередование-мультиплекс», может быть выведено (вычислено) посредством деления длины блока пакетов на значение поля «Period».
[80] В первом варианте осуществления настоящего изобретения базовая станция «А» имеет скорость передачи данных, равную 1,2288 Мбит/с, и широковещательный физический пакет передается в 1-й интервал времени. В то же время станция «В» имеет скорость передачи данных, равную 614,4 Кбит/с, и широковещательный физический пакет передается во 2-й интервал времени, а базовая станция «D» имеет скорость передачи данных, равную 409,6 Кбит/с, и широковещательный физический пакет передается в 3-й интервал времени. Для всех базовых станций на фиг.8 значение поля «Period» равно 3.
[81] В таблице 4 приведен пример вспомогательного сигнального сообщения, предназначенного для поддержки способа передачи данных через логический канал широковещательного/многоадресного обслуживания в соответствии с первым вариантом осуществления настоящего изобретения.
[82] [Таблица 4]
[83]
[84] [ ]
[85]
| Interlace0Included Включено чередование 0 |
1 |
| SameBurstLengths0 Длина одиночного блока пакетов 0 |
0 или 1 |
| TotalBurstLength0 Полная длина блока пакетов 0 |
0 или 10 |
Вхождения следующего поля: нуль, единица или «MultiplexesPerInterlace-1»:
| BurstLenqth0 Длина блока пакетов 0 |
4 |
| Interlace 1 Included Включено чередование 1 |
1 |
| SameBurstLengths1 Длина одиночного блока пакетов 1 |
0 или 1 |
| TotalBurstLength1 Полная длина блока пакетов 1 |
0 или 10 |
Вхождения следующего поля: нуль, единица или «MultiplexesPerInterlace-1»:
| BurstLength1 Длина блока пакетов 1 |
4 |
| Interlace2Included Включено чередование 2 |
1 |
| SameBurstLengths2 Длина одиночного блока пакетов 2 |
0 или 1 |
| TotalBurstLength2 Полная длина блока пакетов 2 |
0 или 10 |
Вхождения следующего поля: нуль, единица или «MultiplexesPerInterlace-1»:
| BurstLength2 Длина блока пакетов 2 |
4 |
| Interlace3Included Включено чередование 3 |
1 |
| SameBurstLengths3 Длина одиночного блока пакетов 3 |
0 или 1 |
| TotalBurstLength3 Полная длина блока пакетов 3 |
0 или 10 |
Вхождения следующего поля: нуль, единица или «MultiplexesPerInterlace-1»:
| BurstLength3 Длина блока пакетов 3 |
4 |
[86]
[87]
Вхождения следующих четырех полей: нуль или единица:
| PhysicalChannelCount Количество физических каналов |
7 |
| DataRate Скорость передачи данных |
0 или 4 |
| OuterCode Внешний код |
0 или 4 |
| MACPacketsPerECBRow Количество пакетов уровня «MAC» в одной строке в улучшенной базовой станции «ЕСВ» |
0 или 4 |
| Period Период |
0 или 2 |
| MainSlotLength Длина главного интервала времени (слота) |
0 или 2 |
| AssistantSlotLength Длина вспомогательного интервала времени (слота) |
0 или 2 |
Вхождения следующих двух полей: нуль или «PhysicalChannelCount»:
| Interlace Чередование |
2 |
| Multiplex Мультиплекс |
4 |
[88] В таблице 4 поля «Interlace0Included», «Interlace1Included», «Interlace2Included» и «Interlace3Included» показывают, используется ли каждое из чередований для широковещательного/многоадресного обслуживания «BCMCS». Например, если для услуги широковещательного/многоадресного обслуживания «BCMCS» используется 0-е чередование, для поля «Interlace0Included» устанавливается значение «1», но если это чередование не используется, то может быть установлено значение «0».
[89] В поле «MultiplexesPerInterlace» указывается число мультиплексов, которое содержит в себе одно чередование, а в полях «BurstLength0», «BurstLength1», «BurstLength2» и «BurstLength3» указывается длина блока пакетов, относящаяся, соответственно, к каждой паре «чередование-мультиплекс».
[90] Кроме того, в поле «PhysicalChannelCount» указывается количество физических каналов (физических субканалов), каждый из которых определяется парой «чередование-мультиплекс», используемых, чтобы передавать один логический канал широковещательного/многоадресного обслуживания, в то время как в поле «PayloadSize» указывается величина полезной нагрузки соответствующего физического канала.
[91] В таблице 5 приведены примеры значений фактической полезной нагрузки, соответствующих значениям поля.
[92] [Таблица 5]
[93]
| Поле «PayloadSize» |
Величина полезной нагрузки |
| 00 |
2048 |
| 01 |
3072 |
| 10 |
4096 |
| 11 |
5120 |
[94] Возвращаясь к таблице 4, мы видим, что поле «Period» (период) определяется как период (интервал времени), в течение которого передается 1-й субпакет соответствующего физического пакета. Поле «MainSlotLength» относится к длине интервала времени главного субпакета, который входит в один период (интервал времени), тогда как поле «AssistantSlotLength» относится к длине интервала времени для оставшихся вспомогательных субпакетов, который входит в один период (интервал времени).
[95] В варианте осуществления настоящего изобретения на фиг.8 у базовых станций «А», «В», «С» и «D» значение поля «PayloadSize» равно ’00’, т.е. 2048, а значение поля «Period» равно 3. Например, если базовые станции «В», «D» являются соседними (расположены рядом) по отношению к базовой станции «А», то у базовой станции «А» значения полей будут следующими: «MainSlotLength»=1, «AssistantSlotLength»=0, у базовой станции «В»: «MainSlotLength»=1, «AssistantSlotLength»=1 и у базовой станции «D»: «MainSlotLength»=1, «AssistantSlotLength»=2. Если базовая станция «D» находится достаточно далеко, так что на нее не влияет базовая станция «А», а влияет только базовая станция «В», то у базовой станции «D» будут следующие значения полей: «MainSlotLength»=2, «AssistantSlotLength»=1.
[96] На Фиг.9 показан пример способа передачи данных широковещательного/многоадресного обслуживания «BCMCS» через канал пакетных данных в соответствии со вторым вариантом осуществления настоящего изобретения. Во втором варианте осуществления настоящего изобретения, как показано на фиг.9, одно чередование содержит 4 мультиплекса, а логический канал широковещательного/многоадресного обслуживания «BCMCS» отображается на четыре пары «чередование-мультиплекс» (0,0), (0,1), (0,2), (0,3). То есть показан способ передачи данных с использованием полного 0-го чередования. В этом случае длина блока пакетов равна 1.
[97] В этом варианте осуществления настоящего изобретения, когда базовые станции с хорошими условиями каналов и плохими условиями каналов сосуществуют в одной зоне, передача данных выполняется на основе базовой станции, имеющей хорошие условия каналов. Как показано на фиг.9, только один субпакет, связанный с одиночным пакетом, передается через 0-е чередование не только на станцию «А» с очень хорошими условиями каналов, но также и на базовые станции «В», «С», имеющие достаточно хорошие условия каналов, и на базовую станцию «D», которая имеет плохие условия каналов.
[98] Между тем, для базовых станций «В», «С», имеющих достаточно хорошие условия каналов, для передачи одного или более других разных субпакетов, связанных с одиночным пакетом, используются одно или более чередований, отличающихся от 0-го чередования. То есть 1-й субпакет передается через пары «чередование-мультиплекс» (0,0), (0,1), (0,2), (0,3), тогда как 2-й субпакет передается через пары «чередование-мультиплекс» (1,0), (1,1), (1,2), (1,3). Соответственно, пары «чередование-мультиплекс» (0,0), (0,1), (0,2), (0,3) образуют главный канал, а пары «чередование-мультиплекс» (1,0), (1,1), (1,2), (1,3) образуют дополнительный канал.
[99] Аналогично, для базовой станции «D», имеющей плохие условия каналов, для передачи одного или более других разных субпакетов, связанных с одиночным пакетом, используются одно или более чередований, отличающихся от 0-го чередования. Здесь из-за того, что условия каналов для базовой станции «D» хуже условий для базовых станций «В» или «С», необходимо передать большее число субпакетов, связанных с одиночным пакетом. То есть 1-й субпакет передается через пары «чередование-мультиплекс» (0,0), (0,1), (0,2), (0,3), 2-й субпакет передается через пары «чередование-мультиплекс» (1,0), (1,1), (1,2), (1,3), а 3-й субпакет передается через пары «чередование-мультиплекс» (2,0), (2,1), (2,2), (2,3). Соответственно, пары «чередование-мультиплекс» (0,0), (0,1), (0,2), (0,3) образуют главный канал, пары «чередование-мультиплекс» (1,0), (1,1), (1,2), (1,3) образуют 1-й дополнительный канал, а пары «чередование-мультиплекс» (2,0), (2,1), (2,2), (2,3) образуют 3-й дополнительный канал.
[100] Как пояснялось выше, внутри одной и той же зоны данные в одном и том же логическом канале широковещательного/многоадресного обслуживания «BCMCS» первоначально передаются со всех базовых станций через одни и те же пары «чередование-мультиплекс» (главный канал), и в соответствии с условиями каналов на каждой базовой станции для передачи данных могут также использоваться дополнительные пары «чередование-мультиплекс» (дополнительные каналы). Здесь указатель субпакета, передаваемого через дополнительный канал, может быть определен субпакетом, следующим за субпакетом, передаваемым через главный канал или предшествующий (более ранний) канал, или может быть принят через сигнальное сообщение от базовой станции во время процедуры настройки широковещательного/многоадресного обслуживания «BCMCS».
[101] Что касается главного канала и дополнительного канала, точки времени начала передачи между субпакетами по отношению к одному и тому же пакету могут иметь смещение, равняющееся «К» – величине смещения интервалов времени, а информация о величине смещения «К» может быть передана с базовой станции через сигнальное сообщение.
[102] Как показано на фиг.9, главный и дополнительные каналы передают каждый субпакет при скорости передачи данных, соответственно равной 1,2288 Мбит/с. Для базовой станции «В» или «С» 1-й субпакет передается через главный канал, а 2-й субпакет передается через 1-й дополнительный канал. Как показано на фиг.9, смещение интервалов времени равно 5, и после передачи каждого субпакета Р00, Р10, Р20, связанных с соответственно разными пакетами, дополнительные субпакеты Р01, P11, P21 соответственно передаются через 5 интервалов времени после момента времени передачи предыдущего субпакета.
[103] В данном варианте осуществления настоящего изобретения из-за того, что базовые станции «В» и «С» используют для передачи данных дополнительные каналы в дополнение к главному каналу, эффективная скорость передачи данных общего широковещательного канала может оцениваться как 614,4 Кбит/с. Для базовой станции «D» в этом примере показано, что 1-й субпакет передается через главный канал, 2-й субпакет передается через 1-й дополнительный канал, а 3-й субпакет передается через 2-й дополнительный канал. Здесь в 1-м дополнительном канале, в котором используется смещение временного интервала, равное 5, и во 2-м дополнительном канале, в котором используется смещение временного интервала, равное 6, из-за использования для передачи данных двух дополнительных каналов, эффективная скорость передачи данных общего широковещательного канала может оцениваться величиной 409,6 Кбит/с.
[104] В третьем варианте осуществления настоящего изобретения, иллюстрируемом фиг.8, базовые станции «А», «В» и «С» являются смежными (находятся рядом) с базовой станцией D, а мобильное устройство (мобильная станция) в данный момент находится в пограничной области базовых станций. В интервале времени, в котором передается субпакет Р00, из-за того, что все базовые станции, предоставляющие услугу широковещательного/многоадресного обслуживания «BCMCS», передают данные через один и тот же логический канал широковещательного/многоадресного обслуживания, мобильное устройство может объединять субпакеты, передаваемые с каждой базовой станции, после чего может выполняться их декодирование. Однако в интервале времени, когда передается субпакет Р02, должен декодироваться лишь субпакет, передаваемый с базовой станции «D».
[105] В четвертом варианте осуществления настоящего изобретения, иллюстрируемом фиг.9, мобильное устройство расположено в зоне базовой станции «D», первые субпакеты, связанные с каждым пакетом, принимаются со всех базовых станций, и они могут декодироваться после их объединения. Однако применительно ко вторым субпакетам объединяются только субпакеты, переданные с базовых станций «В», «С» и «D», и выполняется их декодирование, а применительно к третьим субпакетам в декодировании используется только субпакет, переданный с базовой станции «D».
[106] Соответственно, в интервалы времени, предназначенные для передачи данных по одиночному логическому каналу широковещательного/многоадресного обслуживания, необходимо передавать на мобильное устройство информацию, связанную с указанием, какие интервалы времени используются соседними базовыми станциями для передачи субпакетов. Для этого при передаче логического канала широковещательного/многоадресного обслуживания на все базовые станции, относящегося ко всем базовым станциям, с которых мобильное устройство принимает субпакеты и с которыми выполняется мягкое объединение, информация, связанная с тем, какая базовая станция передает субпакеты и в какие интервалы времени, может быть передана через сигнальные сообщения.
[107] На фиг.9, когда базовая станция «А» в интервалы времени «d» или «е» передает данные, отличающиеся от данных базовых станций «В» и «С», следует учитывать помехи от данных, передаваемых с других базовых станций в указанные интервалы времени, и при этом может регулироваться мощность передачи базовой станции «А». То есть мощности передачи для интервалов времени, в которые передаются одни и те же данные широковещательного/многоадресного обслуживания «BCMCS», и для интервалов времени, в которые передаются другие данные, могут отличаться. О разнице мощностей или соотношении между мощностями передачи для интервалов времени, в которые передаются данные широковещательного/многоадресного обслуживания «BCMCS», и мощностями передачи для интервалов времени, в которые передаются другие данные, мобильное устройство может быть проинформировано с помощью сигнальных сообщений.
[108] На фиг.10 представлена типовая блок-схема приема данных широковещательного/многоадресного обслуживания «BCMCS» мобильным устройством. Мобильное устройство принимает с базовой станции информацию о том, использует ли данная базовая станция для передачи данных только главный канал или базовая станция для передачи данных дополнительно использует дополнительный канал (S81). Такая информация базовой станции проверяется (S82), и если эта базовая станция является базовой станцией, которая использует для передачи данных только главный канал, то мобильное устройство не ждет субпакеты, передаваемые через дополнительные каналы, и принятый пакет декодируется (S83). Если базовая станция передает субпакеты через главный канал и одновременно через дополнительные каналы, определяется, следует ли принятый пакет немедленно декодировать или декодирование следует выполнять после объединения с субпакетами, передаваемыми через дополнительные каналы, после ожидания в течение периода времени, равного смещению интервалов времени «К» (S84).
[109] Базовая станция, в которой используется главный канал вместе с дополнительными каналами, обычно является базовой станцией с плохими условиями каналов. Соответственно, так как имеется высокая вероятность ошибки при немедленном декодировании принятого пакета, может произойти напрасная растрата ресурсов для декодирования. Однако если немедленное декодирование принятого пакета выполнено успешно, процедуры ожидания субпакета, передаваемого через дополнительный канал, объединения принятого субпакета и его декодирования могут быть опущены, следовательно, эффективность процесса повышается. Таким образом, даже если мобильное устройство находится в зоне, где базовая станция передает данные с использованием дополнительного канала, определяется, должен ли принятый пакет немедленно декодироваться не дожидаясь субпакета, передаваемого через дополнительный канал. Если определяется, что принятый субпакет должен немедленно декодироваться, декодирование выполняется (S85), а затем проверяется, успешно ли прошло декодирование (S86). Кроме того, выполняется объединение принятого пакета и его декодирование (S89). Если определяется, что принятый субпакет не должен немедленно декодироваться, принятый пакет сохраняется (S87), а затем через дополнительный канал принимается субпакет (S88). Дополнительно, выполняется объединение принятого пакета и его декодирование (S89).
[110] Для внедрения различных функций, описанных выше, в настоящем изобретении могут использоваться различные типы аппаратных средств и программных компонентов (модулей). Например, различные аппаратные модули могут содержать различные микросхемы и компоненты, необходимые для выполнения шагов указанного выше способа. Кроме того, различные программные модули (реализуемые процессорами и другими аппаратными средствами) могут содержать различные машинные программы и протоколы, необходимые для выполнения шагов способа в соответствии с настоящим изобретением.
[111] На фиг.11 приведен пример структуры мобильного устройства, отражающей особенности настоящего изобретения. Мобильное устройство (мобильная станция) 1100 может содержать приемопередатчик 1110, предназначенный для передачи и приема сигналов и данных, память 1130, предназначенную для хранения данных, и процессор 1120, взаимодействующий с приемопередатчиком 1110 и памятью 1130 с целью выполнения различных требуемых процедур обработки. Здесь процессор 1120 может содержать различные аппаратные и/или программные компоненты (модули), например модуль объединения 1122, предназначенные для поддержки обработки сигналов. Входной блок 1140 (например, микрофон, клавиатура, функциональные клавиши, сенсорное устройство ввода и т.д., обеспечивающие восприятие и ввод звуковой, визуальной и тактильной информации) и выходной блок 1150 (например, громкоговоритель, дисплейное устройство, сенсорный экран, виброустройство и т.д., предназначенные для выдачи звуковой, визуальной и тактильной информации) также являются частью мобильного терминала 1100 по настоящему изобретению.
[112] В настоящем изобретении предлагается способ предоставления многоадресной услуги типа «точка – множество точек» для системы связи, содержащей, как минимум, одну сеть доступа и множество терминалов, включающий в себя следующие шаги: настройка конфигурации сети доступа таким образом, что секторам в одной и той же зоне, передающим данные через один и тот же логический канал, предоставлена возможность использовать различные скорости передачи данных для передачи пакетов данных; и предоставление многоадресной услуги типа «точка – множество точек» соответствующим терминалам с использованием различных скоростей передачи данных.
[113] Здесь шаг настройки конфигурации может включать в себя использование форматов передачи, связанных с различными скоростями передачи данных, где форматы передачи данных совместимы друг с другом по скорости передачи данных. Различие в скоростях передачи данных может зависеть от соответствующих условий каналов в каждом секторе. Сеть доступа может содержать одну или более базовых станций, связанных с каждым сектором. Каждый сектор может быть связан с базовой станцией или ячейкой.
[114] Шаг предоставления услуги может включать в себя передачу пакетов с использованием формата передачи с интервалами времени, где время передачи первого интервала времени для каждого пакета синхронизировано по всем секторам, в которых данные передаются через один и тот же логический канал. В одном секторе может использоваться формат передачи с продолжительностью в один интервал времени (слот), тогда как в других секторах используется формат передачи, совместимый со скоростью передачи данных, с продолжительностью в три интервала времени. В одном секторе может использоваться формат передачи с продолжительностью, имеющей первое количество интервалов времени, тогда как в других секторах используется формат передачи, совместимый со скоростью передачи данных, с продолжительностью, имеющей второе количество интервалов времени. Первое и второе количества интервалов времени могут быть равны друг другу или могут отличаться друг от друга.
[115] Шаг предоставления услуги может включать в себя отправку служебного широковещательного сообщения, которое устанавливает формат передачи, используемый в репрезентативном секторе. В формате передачи может использоваться поле, применяемое для указания периода, где период означает количество интервалов времени между последовательными передачами пакетов при данной паре «чередование-мультиплекс». Значение поля может быть больше или равно продолжительности для формата передачи. Как минимум, один из оставшихся интервалов времени периода, связанного с одним сектором, может использоваться для одноадресной передачи.
[116] Шаг настройки конфигурации может включать в себя независимое назначение переменной скорости передачи данных одной или более базовым станциям смежных секторов в соответствии с условиями каналов каждой базовой станции.
[117] Кроме того, в настоящем изобретении предлагается способ предоставления многоадресной услуги типа «точка – множество точек» для систем связи, содержащих, как минимум, одну сеть доступа и множество терминалов, включающий в себя следующие шаги: настройка конфигурации сети доступа таким образом, что в секторах одной и той же зоны формируется определенное количество субпакетов, связанных с одиночным пакетом; и передача из каждого сектора определенного количества субпакетов, связанных с одиночным пакетом, где указанное определенное количество субпакетов определяется независимо в каждом секторе.
[118] Субпакеты могут передаваться в постоянных временных интервалах. Если из одного сектора в течение заданного интервала времени передается количество субпакетов меньше максимального их количества, то из этого одного сектора передается один или более субпакетов, не относящихся к этому одному пакету (посторонних субпакетов). Максимальное количество пакетов зависит от пропускной способности канала передачи данных для наихудшего сектора. Если один сектор передает количество субпакетов меньше максимального количества, это означает, что из одного сектора передается меньшее количество субпакетов, чем, как минимум, из одного другого сектора. Посторонние субпакеты передаются в течение заданного интервала времени, будучи запланированными для интервалов времени, где должны быть запланированы дополнительные субпакеты, связанные с этим одиночным пакетом. Посторонние субпакеты заменяют дополнительные субпакеты этого одиночного пакета, которые должны были бы передаваться в течение этого заданного интервала времени.
[119] Шаг настройки конфигурации может включать в себя использование форматов передачи, связанных с различными скоростями передачи данных, где форматы передачи данных совместимы друг с другом по скорости передачи данных, а различные скорости передачи данных зависят от соответствующих условий каналов каждого сектора.
[120] На шаге передачи может использоваться формат передачи с интервалами времени, в котором время передачи первого интервала времени для каждого пакета синхронизировано по всем секторам, которые передают данные через один и тот же логический канал. В одном секторе используется формат передачи с продолжительностью в один интервал времени, тогда как в других секторах используется формат передачи, совместимый со скоростью передачи данных, с продолжительностью в три интервала времени. В формате передачи может использоваться поле, применяемое для указания периода, относящегося к количеству интервалов времени между последовательными передачами пакетов для данной пары «чередование-мультиплекс». Значение поля может быть больше или равно продолжительности формата передачи. Количество субпакетов, передаваемых, как минимум, из двух разных секторов, различно или одно и то же.
[121] Кроме того, в настоящем изобретении предлагается терминал, поддерживающий многоадресную услугу типа «точка – множество точек» и обменивающийся данными с сетью доступа, содержащий: приемопередатчик, предназначенный для приема из одной или более ячеек определенного количества субпакетов, связанных с отдельным пакетом, благодаря которому, если необходимо, один и тот же субпакет принимается из двух или более ячеек, причем каждая ячейка передает один или более субпакетов в течение определенного периода времени; и процессор, взаимодействующий с приемопередатчиком с целью выполнения мягкого объединения одних и тех же субпакетов, принятых с помощью приемопередатчика от двух или более ячеек.
[122] Определенное число субпакетов, связанных с одним отдельным пакетом, создается сетью доступа, которая сконфигурирована так, что в ячейках одной и той же зоны формируется определенное количество субпакетов, где это определенное количество субпакетов определяется независимо в каждой ячейке. Из числа ячеек, передающих субпакеты, из наихудшей ячейки, имеющей наиболее плохие условия каналов, передается множество субпакетов в течение определенного периода времени. Ячейкам, отличающимся от наихудшей соты, предоставлена возможность передавать данные, не связанные с одним отдельным пакетом, в течение определенного периода времени, в то время как наихудшая ячейка передает множество своих субпакетов. Данные принимаются в одноадресном режиме и связаны с загрузкой данных по протоколу передачи файлов «FTP».
[123] Кроме того, ячейки связаны с указанными базовыми станциями, а приемопередатчик и процессор дополнительно взаимодействуют так, что приемопередатчик принимает один или более первоначальных субпакетов, связанных с мягким объединением, относящихся к этому одиночному пакету, от первоначального количества базовых станций, а также принимает один или более дополнительных субпакетов, связанных с мягким объединением, относящихся к этому одиночному пакету, от дополнительного количества базовых станций; и процессор декодирует субпакеты, принятые от базовых станций, после выполнения их объединения, где первоначальное количество базовых станций и дополнительное количество базовых станций гибко регулируются процессором в зависимости от соответствующих условий каналов.
[124] Приемопередатчик и процессор дополнительно взаимодействуют с целью приема от обслуживающей базовой станции широковещательного вспомогательного сообщения, содержащего информацию о том, сколько субпакетов, связанных с мягким объединением, передается каждой из базовых станций.
[125] В настоящем изобретении дополнительно предлагается способ приема многоадресной услуги типа «точка – множество точек» терминалом при обмене данными с множеством базовых станций, включающих в себя обслуживающую базовую станцию, и соседние базовые станции, включающий в себя следующие шаги: прием одного или более первых субпакетов, связанных с мягким объединением, относящихся к одиночному пакету, от первого количества базовых станций; прием одного или более вторых субпакетов, связанных с мягким объединением относящихся к этому одиночному пакету, от второго количества базовых станций; и декодирование субпакетов, принятых от базовых станций, после выполнения их объединения, где первое количество базовых станций и второе количество базовых станций гибко изменяются в зависимости от соответствующих условий каналов.
[126] Способ может дополнительно включать в себя следующие шаги: прием одного или более n-х субпакетов, связанных с мягким объединением, относящихся к одиночному пакету, от n базовых станций, где первое, второе и n-е количества базовых станций гибко изменяются в зависимости от условий каналов соответствующих базовых станций. Способ может дополнительно включать в себя следующие шаги, выполняемые перед шагом приема: прием от обслуживающей базовой станции широковещательного служебного сообщения, содержащего информацию о том, сколько субпакетов, связанных с мягким объединением, передается каждой из базовых станций. Способ может дополнительно содержать следующие шаги: подготовка к приему одноадресных данных, передаваемых с обслуживающей базовой станции в оставшиеся временные интервалы, если обслуживающая базовая станция посылает меньшее количество субпакетов, чем другие соседние базовые станции.
[127] Как описано выше, для специалиста в области техники, соответствующей данному изобретению, очевидно, что в технической области, охватываемой настоящим изобретением, могут быть выполнены различные замещения, модификации и изменения, не ограничиваемые рассмотренными примерами вариантов осуществления настоящего изобретения и приложенными чертежами.
[128] Что касается желательных результатов и эффекта от настоящего изобретения, то эффективность передачи данных можно улучшить при передаче данных, соответствующих одному и тому же логическому каналу (например, широковещательному) от каждой базовой станции, имеющей соответственно различные условия каналов (окружающей среды).
[129] В данном описании рассмотрены различные иллюстративные варианты осуществления настоящего изобретения. Сфера действия формулы настоящего изобретения охватывает различные модификации и эквивалентные решения иллюстративных вариантов осуществления настоящего изобретения, рассмотренных в данном описании. Таким образом, изложенная ниже формула изобретения предусматривает разумно расширенную интерпретацию, благодаря которой она охватывает модификации, эквивалентные структуры и технические детали, соответствующие духу и области действия представляемого ею настоящего изобретения.
Формула изобретения
1. Способ предоставления многоадресной услуги типа «точка – множество точек» для системы связи, содержащей, как минимум, одну сеть доступа и множество терминалов, включающий в себя следующие шаги: конфигурирование сети доступа таким образом, что секторам в одной и той же зоне, передающим данные через один и тот же логический канал, предоставлена возможность использовать для передачи пакетов данных разные скорости передачи данных; и предоставление многоадресной услуги типа «точка – множество точек» соответствующим терминалам с использованием разных скоростей передачи данных, в котором шаг конфигурирования включает в себя использование форматов передачи данных, связанных с различными скоростями передачи данных, где форматы передачи данных совместимы друг с другом по скоростям передачи данных, и в котором шаг предоставления многоадресной услуги включает в себя передачу пакетов данных, используя формат передачи с интервалами времени, где время передачи первого интервала времени для каждого пакета данных синхронизировано по всем секторам, которые передают данные через один и тот же логический канал.
2. Способ по п.1, в котором различные скорости передачи данных устанавливают на основе соответствующих условий каналов в каждом секторе.
3. Способ по п.1, в котором сеть доступа содержит одну или более базовых станций, связанных с каждым сектором.
4. Способ по п.1, в котором каждый сектор связан с базовой станцией или ячейкой.
5. Способ по п.1, в котором в одном секторе используется формат передачи с продолжительностью в один интервал времени, тогда как в других секторах используется формат передачи, совместимый со скоростью передачи данных, с продолжительностью в три интервала времени.
6. Способ по п.1, в котором в одном секторе используют формат передачи с продолжительностью, имеющей первое количество интервалов времени, тогда как в других секторах используют формат передачи, совместимый со скоростью передачи данных, с продолжительностью, имеющей второе количество интервалов времени.
7. Способ по п.6, в котором первое и второе количества интервалов времени могут быть одинаковыми или могут отличаться друг от друга.
8. Способ предоставления многоадресной услуги типа «точка – множество точек» для системы связи, содержащей, как минимум, одну сеть доступа и множество терминалов, включающий в себя следующие шаги: конфигурирование сети доступа таким образом, что секторам в одной и той же зоне, передающим данные через один и тот же логический канал, предоставлена возможность использовать для передачи пакетов данных разные скорости передачи данных; и предоставление многоадресной услуги типа «точка – множество точек» соответствующим терминалам с использованием разных скоростей передачи данных, в котором шаг предоставления услуги включает в себя отправление широковещательного вспомогательного сообщения, которое указывает формат передачи, используемый в репрезентативном секторе, и в котором в формате передачи используют поле, применяемое для указания периода, где этот период относится к количеству интервалов времени между последовательными передачами пакетов в данной паре «чередование-мультиплекс».
9. Способ по п.8, в котором значение поля больше или равно продолжительности формата передачи.
10. Способ по п.8, в котором, как минимум, один из оставшихся интервалов времени периода, связанного с одним сектором, используют для одноадресной передачи.
11. Способ предоставления многоадресной услуги типа «точка – множество точек» для системы связи, содержащей, как минимум, одну сеть доступа и множество терминалов, включающий в себя следующие шаги: конфигурирование сети доступа таким образом, что секторам в одной и той же зоне, передающим данные через один и тот же логический канал, предоставлена возможность использовать для передачи пакетов данных разные скорости передачи данных; и предоставление многоадресной услуги типа «точка – множество точек» соответствующим терминалам с использованием разных скоростей передачи данных, при этом шаг конфигурирования включает в себя независимое назначение переменной скорости передачи данных одной или более базовым станциям смежных секторов в соответствии с условиями каналов каждой базовой станции.
12. Способ предоставления многоадресной услуги типа «точка – множество точек» для системы связи, содержащей, как минимум, одну сеть доступа и множество терминалов, включающий в себя следующие шаги: настройка конфигурации сети доступа таким образом, что в секторах одной и той же зоны формируют определенное количество субпакетов, относящихся к одиночному пакету; и передача из каждого сектора определенного количества субпакетов, относящихся к одиночному пакету, где определенное количество субпакетов определяют независимо в каждом секторе.
13. Способ по п.12, в котором субпакеты передают с постоянным интервалом времени.
14. Способ по п.13, в котором, если из одного сектора в течение заданного интервала времени передают количество субпакетов меньше максимального их количества, то из этого одного сектора передают один или более посторонних субпакетов, не относящихся к этому одиночному пакету.
15. Способ по п.14, в котором указанное максимальное количество субпакетов зависит от пропускной способности канала передачи данных наихудшего сектора.
16. Способ по п.14, в котором, если из одного сектора передают количество субпакетов меньше указанного максимального количества субпакетов, то это означает, что из этого одного сектора передают меньшее количество субпакетов, чем, как минимум, из одного другого сектора.
17. Способ по п.14, в котором посторонние субпакеты передают в течение заданного интервала времени, будучи запланированными для интервалов времени, где должны быть запланированы дополнительные субпакеты, связанные с этим одиночным пакетом.
18. Способ по п.14, в котором посторонние субпакеты заменяют дополнительные субпакеты этого одиночного пакета, которые должны были бы передаваться в течение этого заданного интервала времени.
19. Способ по п.12, в котором на шаге настройки конфигурации используют форматы передачи данных, связанные с различными скоростями передачи данных, где форматы передачи данных совместимы друг с другом по скорости передачи данных, а различные скорости передачи данных зависят от соответствующих условий каналов каждого сектора.
20. Способ по п.12, в котором на шаге передачи используют формат передачи с интервалами времени, где время передачи первого интервала времени для каждого пакета синхронизировано по всем секторам, которые передают данные через один и тот же логический канал.
21. Способ по п.20, в котором в одном секторе используют формат передачи с продолжительностью в один интервал времени, тогда как в других секторах используют формат передачи, совместимый со скоростью передачи данных, с продолжительностью в три интервала времени.
22. Способ по п.21, в котором в формате передачи используют поле, применяемое для указания периода, где период относится к количеству интервалов времени между последовательными передачами пакетов в данной паре «чередование-мультиплекс».
23. Способ по п.22, в котором значение поля больше или равно продолжительности формата передачи.
24. Способ по п.12, в котором количество субпакетов, передаваемых, как минимум, из двух различных секторов, различно или одно и то же.
25. Терминал, поддерживающий многоадресную услугу типа «точка -множество точек» и обменивающийся данными с сетью доступа, содержащий: приемопередатчик, предназначенный для приема из одной или более ячеек определенного количества субпакетов, относящихся к одному конкретному пакету, где, если необходимо, один и тот же субпакет принимается из двух или более ячеек, причем каждая ячейка передает один или более субпакетов в течение определенного периода времени; и процессор, взаимодействующий с приемопередатчиком с целью выполнения мягкого объединения одних и тех же субпакетов, принятых с помощью приемопередатчика от двух или более ячеек.
26. Терминал по п.25, в котором указанное определенное количество субпакетов, относящихся к одному конкретному пакету, создается сетью доступа, конфигурация которой настроена таким образом, что в ячейках одной и той же зоны формируется определенное количество субпакетов, где это определенное количество субпакетов определяется независимо в каждой ячейке.
27. Терминал по п.25, в котором из числа ячеек, из которых передаются субпакеты, из наихудшей ячейки, имеющей наиболее плохие условия каналов, передается множество субпакетов в течение определенного периода времени.
28. Терминал по п.27, в котором ячейкам, отличающимся от наихудшей ячейки, предоставлена возможность передавать данные, не относящиеся к указанному одному конкретному пакету, в течение определенного периода времени, в то время как наихудшая ячейка передает множество своих субпакетов.
29. Терминал по п.28, в котором данные принимаются в одноадресном режиме и связаны с загрузкой данных по протоколу передачи файлов «FTP».
30. Терминал по п.25, в котором ячейки связаны с базовыми станциями, а приемопередатчик и процессор дополнительно взаимодействуют таким образом, что приемопередатчик принимает один или более первоначальных субпакетов, относящихся к одиночному пакету, от первоначального количества базовых станций, связанных с мягким объединением, а также принимает один или более дополнительных субпакетов, относящихся к одиночному пакету, от дополнительного количества базовых станций, связанных с мягким объединением; и процессор декодирует субпакеты, принятые от базовых станций, после выполнения их мягкого объединения, где первоначальное количество базовых станций и дополнительное количество базовых станций гибко регулируются в зависимости от соответствующих условий каналов.
31. Терминал по п.25, в котором приемопередатчик и процессор дополнительно взаимодействуют с целью приема от обслуживающей базовой станции широковещательного вспомогательного сообщения, содержащего информацию о том, сколько субпакетов передается с каждой из базовых станций, связанной с мягким объединением.
32. Способ приема многоадресной услуги типа «точка – множество точек» терминалом при обмене данными с множеством базовых станций, содержащих обслуживающую базовую станцию и соседние базовые станции, включающий в себя следующие шаги: прием одного или более первых субпакетов, относящихся к одиночному пакету, от первого количества базовых станций, связанных с мягким объединением; прием одного или более вторых субпакетов, относящихся к одиночному пакету, от второго количества базовых станций, связанных с мягким объединением; и декодирование субпакетов, принятых от базовых станций, после выполнения их мягкого объединения, где первое количество базовых станций и второе количество базовых станций гибко изменяются в зависимости от соответствующих условий каналов.
33. Способ по п.32, дополнительно включающий в себя шаг: прием одного или более n-х субпакетов, относящихся к одиночному пакету, от n-го количества базовых станций, связанных с мягким объединением, где первое, второе и n-е количества базовых станций гибко изменяются в зависимости от условий каналов соответствующих базовых станций.
34. Способ по п.32, в котором перед шагом приема субпакетов дополнительно выполняется: прием от обслуживающей базовой станции широковещательного вспомогательного сообщения, содержащего информацию о том, сколько субпакетов, передается с каждой из базовых станций, связанной с мягким объединением.
35. Способ по п 34, дополнительно включающий в себя: подготовку к приему одноадресных данных, передаваемых с обслуживающей базовой станции во время оставшихся временных интервалов, если обслуживающая базовая станция посылает меньшее количество субпакетов, чем другие соседние базовые станции.
РИСУНКИ
|
|