Патент на изобретение №2389397

Published by on




РОССИЙСКАЯ ФЕДЕРАЦИЯ



ФЕДЕРАЛЬНАЯ СЛУЖБА
ПО ИНТЕЛЛЕКТУАЛЬНОЙ СОБСТВЕННОСТИ,
ПАТЕНТАМ И ТОВАРНЫМ ЗНАКАМ
(19) RU (11) 2389397 (13) C1
(51) МПК

A23L3/005 (2006.01)

(12) ОПИСАНИЕ ИЗОБРЕТЕНИЯ К ПАТЕНТУ

Статус: по данным на 09.08.2010 – действует

(21), (22) Заявка: 2008143729/02, 06.11.2008

(24) Дата начала отсчета срока действия патента:

06.11.2008

(46) Опубликовано: 20.05.2010

(56) Список документов, цитированных в отчете о
поиске:
RU 2075163 C1, 10.03.1997. RU 2045919 C1, 20.10.1995. CN 2698093 Y, 11.05.2005. GB 596809 A, 12.01.1948. US 3934042 A, 20.01.1976.

Адрес для переписки:

109456, Москва, 1-й Вешняковский пр-д, 2, ГНУ ВИЭСХ, О.В.Голубевой

(72) Автор(ы):

Кузьмичев Алексей Васильевич (RU),
Тихомиров Дмитрий Анатольевич (RU),
Ламонов Николай Григорьевич (RU)

(73) Патентообладатель(и):

Российская Академия сельскохозяйственных наук Государственное научное учреждение Всероссийский научно-исследовательский институт электрификации сельского хозяйства (ГНУ ВИЭСХ РОССЕЛЬХОЗАКАДЕМИИ) (RU)

(54) МОДУЛЬНАЯ УСТАНОВКА ДЛЯ ОБРАБОТКИ ЖИДКОСТИ ИНФРАКРАСНЫМ ИЗЛУЧЕНИЕМ ТОНКОГО СЛОЯ

(57) Реферат:

Изобретение относится к технологиям переработки жидкой продукции, например молоко, соки и др. Установка содержит камеру пастеризации, выполненную из нескольких модулей, соединенных между собой последовательно или параллельно, или комбинированно посредством трубопроводов. Каждый модуль содержит рабочий цилиндр, внутри которого смонтирована кварцевая труба с зазором для протекания обрабатываемой жидкости, не превышающим 2 мм. Источник ИК-излучения вставлен внутрь кварцевой трубы. Повышается качество обработки пищевого продукта за счет упрощения формирования тонкого слоя в рабочем цилиндре и снижаются энергозатраты на 15% при той же производительности. 1 ил.

Изобретение относится к сельскому хозяйству, а именно к технологиям переработки жидкой продукции, например молоко, соки и др. сельскохозяйственной и пищевой промышленности, с целью обеспечения ее длительной сохранности без снижения питательных и вкусовых свойств.

Известно устройство для обработки жидкости излучением в тонком слое, содержащее камеру пастеризации, которая включает в себя вертикальный рабочий цилиндр, смонтированный внутри него источник излучения, патрубок для подвода жидкости, сообщенную с ним и полостью цилиндра приемную камеру с формирователем тонкого слоя, расположенную соосно с рабочим цилиндром, патрубок для отвода продукта, а также содержит приемный бак, расположенный коаксиально рабочему цилиндру и соединенный с патрубком для подвода жидкости в приемную камеру, теплообменником, расположенным внутри приемного бака коаксиально рабочему цилиндру, и компенсационной камерой, корпус которой выполнен в виде цилиндра, переходящего в усеченный конус, установленный между рабочим цилиндром и патрубком для отвода продукта, при этом диаметр корпуса компенсационной камеры превышает диаметр рабочего цилиндра, автоматическую систему управления, обеспечивающую непрерывность регулирования мощности источника излучения в зависимости от расхода и температуры продукта посредством установки на патрубке отвода продукта термодатчика и обеспечивающую регулирование технологического процесса при переходе от продукта к заменяющей его жидкости и наоборот установкой датчика нижнего уровня. (Патент 2075163 зарегистрирован 10.03.1997 г.)

Недостатками аналога являются конструктивные сложности формирования тонкого слоя продукта при изменении его расхода в рабочем цилиндре, что приводит к некачественной обработке продукта (пригорание или недогрев) ИК-излучением.

Известны электропастеризатор А1-ОПЭ-1000, серийно выпускаемые ООО «Экомаш», электропастеризатор для жидких пищевых продуктов.

Наиболее близким по технической сущности к предлагаемому изобретению является установка для обработки жидкости инфракрасным излучением, содержащая камеру пастеризации, источник ИК-излучения, патрубки для подвода и отвода жидкости, циркуляционный насос, теплообменник-рекуператор и термодатчик (Патент RU 2045919 С1, опубл. 20.10.1995).

Недостатками ближайшего аналога является то, что обработка жидкого продукта ИК-нагревом происходит не в тонком слое, а всего объема жидкости, протекающей внутри кварцевой трубы, что приводит к значительному повышению электрической мощности нагревателей, а следовательно, к большим энергозатратам. При производительности 1000 л/ч мощность установки составляет 20 кВт.

Задачей предлагаемого изобретения является обеспечение необходимого качества жидкого продукта, соответствующего техническим требованиям, снижение энергетических затрат на процесс обработки продукта.

Предлагаемая установка для обработки жидкости инфракрасным излучением в тонком слое предназначена для обеспечения длительной сохранности без изменения питательных и вкусовых свойств жидких пищевых продуктов (молока, соков и др.) и может быть использована на молочных фермах, цехах и мини-заводах по переработки сельскохозяйственной продукции. В результате использования предлагаемого изобретения появляется возможность значительно улучшить качество обработки жидкого пищевого продукта с целью обеспечения его длительной сохранности без изменения его питательных и вкусовых свойств, снизить энергозатраты на 15% при той же производительности установки.

Вышеуказанный технический результат достигается тем, что установка для обработки жидкости инфракрасным излучением содержит камеру пастеризации, источник ИК-излучения, патрубки для подвода и отвода жидкости, циркуляционный насос, теплообменник-рекуператор и термодатчик. Камера пастеризации выполнена из нескольких модулей, соединенных между собой последовательно или параллельно, или комбинированно посредством трубопроводов, при этом каждый модуль содержит рабочий цилиндр, внутри которого смонтирована кварцевая труба с зазором для протекания обрабатываемой жидкости, не превышающем 2 мм, а источник ИК-излучения вставлен внутрь кварцевой трубы.

Согласно испытаниям толщину зазора или слоя обрабатываемой жидкости выбирают не более 2 мм, исходя из проникающей способности ИК-излучателя.

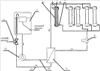
Сущность изобретения поясняется чертежом, на котором представлена функционально-технологическая схема работы установки для обработки жидкости инфракрасным излучением в тонком слое.

Установка для обработки жидкости инфракрасным излучением в тонком слое включает в себя теплообменник-рекуператор 9, приемный бак 2, трехходовой кран 1, трубопровод подачи продукта 10, патрубок для подвода жидкости 6, модуль рабочего цилиндра (камера пастеризации) 3, ИК-излучатель 5, патрубок отвода продукта 7, термодатчик 8, циркуляционный насос подачи продукта 12, трубопровод выдачи продукта 11, кварцевую трубу 4.

Работает модульная установка для обработки жидкости инфракрасным излучением в тонком слое следующим образом. Жидкий пищевой продукт подается в накопительный бак 2, из которого при помощи циркуляционного насоса подачи продукта 12 по трубопроводу подачи продукта 10 направляется в теплообменник-рекуператор 9, дополнительно подогревается, поступает через патрубок для подвода жидкости 6 в модуль рабочего цилиндра. Протекая по внутреннему объему между рабочей камеры и кварцевой трубой, продукт подвергается нагреву от источника ИК-излучения, расположенного внутри кварцевой трубы. Кратковременное бесконтактное воздействие ИК-излучения высокой плотности приводит к быстрому нагреванию всей толщины слоя протекающей жидкости и через патрубок отвода продукта 7 трубопровода поступает в теплообменник-рекуператор 9, отдавая часть теплоты встречному потоку. Контроль готовности продукта осуществляется термодатчиком 8, который управляет положением трехходового крана 1. Если продукт получил достаточную термообработку, то он сливается в готовый резервуар готового продукта. В противном случае продукт снова поступает в накопительный бак 2.

Формула изобретения

Установка для обработки жидкости инфракрасным излучением, содержащая камеру пастеризации, источник ИК-излучения, патрубки для подвода и отвода жидкости, циркуляционный насос, теплообменник-рекуператор и термодатчик, отличающаяся тем, что камера пастеризации выполнена из нескольких модулей, соединенных между собой последовательно, или параллельно, или комбинированно посредством трубопроводов, при этом каждый модуль содержит рабочий цилиндр, внутри которого смонтирована кварцевая труба с зазором для протекания обрабатываемой жидкости, не превышающим 2 мм, а источник ИК-излучения вставлен внутрь кварцевой трубы.

РИСУНКИ

Categories: BD_2389000-2389999