|
(21), (22) Заявка: 2006132728/09, 28.02.2005
(24) Дата начала отсчета срока действия патента:
28.02.2005
(30) Конвенционный приоритет:
09.03.2004 JP 2004-065625
(43) Дата публикации заявки: 20.03.2008
(46) Опубликовано: 10.05.2010
(56) Список документов, цитированных в отчете о поиске:
JP 2001268051 А, 28.09.2001. RU 2209528 С2, 27.07.2003. RU 2198475 С2, 10.02.2003. US 2002025812 А, 28.02.2002. WO 0147314 А2, 28.06.2001.
(85) Дата перевода заявки PCT на национальную фазу:
12.09.2006
(86) Заявка PCT:
JP 2005/003329 20050228
(87) Публикация PCT:
WO 2005/086520 20050915
Адрес для переписки:
129090, Москва, ул. Б.Спасская, 25, стр.3, ООО “Юридическая фирма Городисский и Партнеры”, пат.пов. Ю.Д.Кузнецову, рег. 595
|
(72) Автор(ы):
ЧЕНГ Дзун (JP), НИСИО Акихико (JP), МИЙОСИ Кенити (JP)
(73) Патентообладатель(и):
ПАНАСОНИК КОРПОРЭЙШН (JP)
|
(54) СПОСОБ ПРОИЗВОЛЬНОГО ДОСТУПА И ТЕРМИНАЛЬНОЕ УСТРОЙСТВО РАДИОСВЯЗИ
(57) Реферат:
Изобретение относится к системам связи. Технический результат заключается в снижении конфликтов при передаче пакетов. Способ передачи пакетов содержит прием информации, которая передается с устройства базовой станции и которая относится к количеству сигналов, которые будут переданы, и передачу сигналов передачи, количество которых соответствует информации, содержащую сигнал передачи и по меньшей мере одно из дублирований указанного сигнала передачи, используя ресурс, выбранный случайно из возможных ресурсов. 3 н. и 1 з.п. ф-лы, 12 ил. 3 табл.
Область техники, к которой относится изобретение
Настоящее изобретение относится к способу произвольного доступа в системе радиосвязи, состоящей из множества терминальных устройств радиосвязи и устройств базовой станции, и терминальному устройству радиосвязи способа произвольного доступа.
Предшествующий уровень техники
Обычно в системе радиосвязи по сотовой схеме когда терминальное устройство радиосвязи начинает или повторно начинает связь, то еще не установлен индивидуальный канал между терминальным устройством радиосвязи и устройством базовой станции, и терминальное устройство радиосвязи поэтому выполнено так, чтобы выполнять попытку доступа к устройству базовой станции, используя канал произвольного доступа (ниже в данном документе «КПД» (RACH): канал произвольного доступа). Например, в системе радиосвязи по схеме широкополосного многостанционного доступа с кодовым разделением каналов (ШМДКР) принята схема сегментированной АЛОХИ (ALOHA). Когда каждое из множества терминальных устройств радиосвязи начинает или повторно начинает связь, производится попытка доступа к устройству базовой станции при произвольном временном соотношении из возможных временных соотношений для начала (подканал КПД). Если нет ответа от устройства базовой станции в пределах предопределенного периода времени с момента доступа, доступ считается неуспешным и снова предпринимается попытка доступа к устройству базовой станции (см., например, непатентный документ 1).
Далее, в системе радиосвязи по схеме передачи с многими несущими известна технология, в которой, когда пакет передачи передается на устройство базовой станции по КПД для установления индивидуального канала, терминальное устройство радиосвязи выбирает временной интервал (хронирование) и поднесущую (частоту) КПД и код расширения спектра, основываясь на некоторых условиях, расширяет спектр пакетной передачи выбранным кодом расширения спектра и затем передает пакет на устройство базовой станции с выбранным хронированием и частотой (см., например, патентный документ 1). Кроме того, в технологии, описанной в патентном документе 1, терминальное устройство радиосвязи предпринимает попытку доступа к устройству базовой станции, и, если нет ответа от устройства базовой станции в пределах предопределенного периода времени с момента доступа, терминальное устройство радиосвязи снова предпринимает попытку доступа к устройству базовой станции.
Патентный документ 1: выложенная заявка на патент Японии 2001-268051.
Непатентный документ 1: Keiji Tachikawa (ed.), W-CDMA Mobile Communication Scheme, Maruzen Co., Ltd., p.45, June 25, 2001.
Раскрытие изобретения
Проблемы, которые должны быть решены изобретением
Однако в технологиях, описанных в патентном документе 1 и непатентном документе 1, множество терминальных устройств радиосвязи предпринимают попытки доступа к устройству базовой станции по КПД, и снова предпринимается попытка доступа к устройству базовой станции после определения успешного или неуспешного исхода для установления индивидуальных каналов, так что может иметь место случай, когда установление индивидуального канала после первого доступа к устройству базовой станции может потребовать времени. Кроме того, количество пакетов передачи, переданных по КПД, увеличивается с увеличением количества терминальных устройств радиосвязи, принадлежащих к одной и той же соте, так что вероятность конфликта пакетов передачи становится высокой и установление индивидуальных каналов требует большего времени. По этой причине с обычной технологией делается более вероятным, что имеют место проблемы ухудшения качества связи и недоступное для связи состояние и т.п. в терминальном устройстве радиосвязи, предназначенном для планирования услуги, для которой необходимо требование качества обслуживания (КО) по задержке.
Поэтому задачей настоящего изобретения является создание способа произвольного доступа для установления индивидуального канала между терминальным устройством радиосвязи и устройством базовой станции в течение малого времени и терминального устройства радиосвязи для выполнения данного способа произвольного доступа.
Средства для решения проблемы
Способ произвольного доступа согласно настоящему изобретению включает в себя этап дублирования для дублирования пакета передачи, этап назначения для назначения каждого из множества дублированных пакетов передачи каналу произвольного доступа и этап передачи для передачи множества пакетов передачи в соответствии с результатом назначения на этапе назначения.
Согласно данному способу терминальное устройство радиосвязи назначает и передает множество пакетов передачи на устройство базовой станции по КПД, так что, даже когда много терминальных устройств радиосвязи принадлежит одной и той же соте, становится высокой вероятность, что один из множества пакетов передачи будет принят устройством базовой станции без создания конфликта с пакетами передачи, переданными с других терминальных устройств радиосвязи. В результате согласно данному способу терминальное устройство радиосвязи передает дублированные пакеты передачи на КПД без ожидания ответа от устройства базовой станции, подтверждающего, приняты ли или нет пакеты передачи, переданные на КПД, на устройстве базовой станции, таким образом устанавливая индивидуальный канал на устройство базовой станции в течение малого периода времени.
Способ произвольного доступа согласно настоящему изобретению включает в себя в вышеупомянутом изобретении этап определения для определения количества дублирований пакета передачи на этапе дублирования в соответствии с приоритетом услуги, запланированной после начала связи.
Согласно данному способу, в дополнение к эффекту изобретения, количество пакетов передачи, переданных на КПД терминальным устройством радиосвязи, определяется в соответствии с видами услуг, запланированных после установления индивидуального канала, так что более вероятно, что из множества терминальных устройств радиосвязи, принадлежащих одной и той же соте, устройство с более высокой срочностью установит индивидуальный канал. В результате согласно данному способу становится менее вероятным, что будут иметь место проблемы ухудшения качества связи, недоступное для связи состояние и т.п. во множестве всех терминальных устройств радиосвязи, принадлежащих одной и той же соте.
Способ произвольного доступа согласно настоящему изобретению включает в себя в вышеупомянутом изобретении этап определения для определения количества дублирований пакета передачи на этапе дублирования в соответствии с количеством повторных передач пакета передачи.
Согласно данному способу, в дополнение к эффекту изобретения, количество дублирований пакета передачи увеличивается в соответствии с количеством повторных передач пакетов передачи, так что более вероятно, что из множества терминальных устройств радиосвязи, принадлежащих одной и той же соте, устройство с более высокой срочностью установит индивидуальный канал. В результате согласно данному способу становится менее вероятным, что будут иметь место проблемы ухудшения качества связи, недоступное для связи состояние и т.п. во множестве всех терминальных устройств радиосвязи, принадлежащих одной и той же соте.
Способ произвольного доступа согласно настоящему изобретению включает в себя в вышеупомянутом изобретении этап определения для определения количества дублирований пакета передачи на этапе дублирования в соответствии с количеством терминальных устройств радиосвязи, принадлежащих одной и той же соте и использующих упомянутый канал произвольного доступа.
Согласно данному способу, в дополнение к эффекту изобретения, если увеличивается количество терминальных устройств радиосвязи, принадлежащих этой же соте, терминальные устройства радиосвязи делают меньшим количество дублирований пакета передачи, так что можно уменьшить вероятность конфликта пакетов передачи. В результате согласно данному способу делается менее вероятным, что будут иметь место проблемы ухудшения качества связи, недоступное для связи состояние и т.п. во множестве всех терминальных устройств радиосвязи, принадлежащих одной и той же соте.
В способе произвольного доступа согласно настоящему изобретению на этапе назначения вышеупомянутого изобретения каждый из множества дублированных пакетов передачи назначается одному из временных интервалов в канале произвольного доступа.
В способе произвольного доступа согласно настоящему изобретению на этапе назначения вышеупомянутого изобретения каждый из множества дублированных пакетов передачи назначается одной из поднесущих в канале произвольного доступа.
Согласно данным способам, в дополнение к эффекту изобретения, терминальное устройство радиосвязи назначает множество пакетов передачи случайным образом одному из временных интервалов и поднесущих КПД, так что можно снизить нагрузку по обработке сигнала, необходимую для назначения пакетов передачи в терминальном устройстве радиосвязи.
В способе произвольного доступа согласно настоящему изобретению на этапе назначения вышеупомянутого изобретения каждый из множества дублированных пакетов передачи назначается одному из временных интервалов и одной из поднесущих в канале произвольного доступа.
Согласно данному способу, в дополнение к эффекту изобретения, терминальное устройство радиосвязи назначает множество пакетов передачи случайным образом временным интервалам и поднесущим КПД, так что, даже когда много терминальных устройств радиосвязи принадлежит одной и той же соте, можно понизить вероятность конфликта пакетов передачи.
В способе произвольного доступа согласно настоящему изобретению на этапе назначения вышеупомянутого изобретения каждый из множества дублированных пакетов передачи назначается одному из кодов расширения спектра в канале произвольного доступа.
Согласно данному способу, в дополнение к эффекту изобретения, множество терминальных устройств радиосвязи расширяют спектр и передают пакеты передачи на устройство базовой станции, используя коды расширения спектра, выбранные случайным образом, так что, даже когда много терминальных устройств радиосвязи принадлежит одной и той же соте, можно понизить вероятность конфликта пакетов передачи.
Терминальное устройство радиосвязи согласно настоящему изобретению принимает конфигурацию, имеющую: секцию дублирования, которая дублирует пакет передачи; секцию назначения, которая назначает каждый из множества дублированных пакетов передачи каналу произвольного доступа, и секцию передачи, которая передает множество пакетов передачи в соответствии с результатом назначения в секции назначения.
Согласно данной конфигурации терминальное устройство радиосвязи назначает случайным образом множество дублированных пакетов передачи КПД и передает пакеты передачи устройству базовой станции, так что, даже когда много терминальных устройств радиосвязи принадлежит одной и той же соте, становится высокой вероятность, что множество пакетов передачи будет принято устройством базовой станции без конфликта с пакетами передачи, переданными с других терминальных устройств радиосвязи. В результате согласно данной конфигурации терминальное устройство радиосвязи передает дублированные пакеты передачи на КПД без ожидания ответа от базовой станции для подтверждения, приняты ли или нет на базовой станции пакеты передачи, переданные на КПД, таким образом устанавливая индивидуальный канал на устройство базовой станции в течение малого периода времени.
Полезный эффект изобретения
Согласно настоящему изобретению множество терминальных устройств радиосвязи назначает множество дублированных пакетов передачи случайным образом КПД и передает пакеты передачи устройству базовой станции, так что, даже когда много терминальных устройств радиосвязи принадлежит одной и той же соте, становится высокой вероятность, что множество пакетов передачи будет принято устройством базовой станции без конфликта с пакетами передачи, переданными с других терминальных устройств радиосвязи. В результате согласно данному изобретению терминальное устройство радиосвязи передает дублированные пакеты передачи на КПД без ожидания ответа от устройства базовой станции для подтверждения, были ли приняты или нет на базовой станции пакеты передачи, переданные на КПД, таким образом устанавливая индивидуальный канал с базовой станцией в течение малого периода времени.
Краткое описание чертежей
Фиг.1 изображает конфигурацию терминальной системы радиосвязи, использующей способ произвольного доступа согласно Варианту 1 осуществления настоящего изобретения;
фиг.2 представляет собой блок-схему, изображающую конфигурацию терминального устройства радиосвязи согласно Варианту 1 осуществления настоящего изобретения;
фиг.3 представляет собой блок-схему последовательности операций, объясняющую способ произвольного доступа согласно Варианту 1 осуществления настоящего изобретения;
фиг.4А изображает назначение пакета передачи КПД согласно Варианту 1 осуществления;
фиг.4В изображает назначение пакета передачи КПД согласно Варианту 1 осуществления;
фиг.4С изображает назначение пакета передачи КПД согласно Варианту 1 осуществления;
фиг.4D изображает назначение пакета передачи КПД согласно Варианту 1 осуществления;
фиг.5А изображает назначение пакета передачи КПД согласно Варианту 1 осуществления;
фиг.5В изображает назначение пакета передачи КПД согласно Варианту 1 осуществления;
фиг.5С изображает назначение пакета передачи КПД согласно Варианту 1 осуществления;
фиг.5D изображает назначение пакета передачи КПД согласно Варианту 1 осуществления;
фиг.5Е изображает назначение пакета передачи КПД согласно Варианту 1 осуществления;
фиг.6 представляет собой блок-схему, изображающую конфигурацию терминального устройства радиосвязи согласно Варианту 2 осуществления настоящего изобретения;
фиг.7 представляет собой блок-схему последовательности операций, объясняющую способ произвольного доступа согласно Варианту 2 осуществления настоящего изобретения;
фиг.8 представляет собой блок-схему, изображающую конфигурацию терминального устройства радиосвязи согласно Варианту 3 осуществления настоящего изобретения;
фиг.9 представляет собой блок-схему последовательности операций, объясняющую способ произвольного доступа согласно Варианту 3 осуществления настоящего изобретения;
фиг.10 представляет собой блок-схему, изображающую конфигурацию терминального устройства радиосвязи согласно Варианту 4 осуществления настоящего изобретения;
фиг.11 представляет собой блок-схему последовательности операций, объясняющую способ произвольного доступа согласно Варианту 4 осуществления настоящего изобретения;
фиг.12А изображает соотношение между приоритетом, количеством терминальных устройств радиосвязи, принадлежащих одной и той же соте, и количеством дублирований пакета передачи согласно Варианту 4 осуществления, и
фиг.12В изображает соотношение между приоритетом, количеством терминальных устройств радиосвязи, принадлежащих одной и той же соте, и количеством дублирований пакета передачи согласно Варианту 4 осуществления.
Предпочтительные варианты осуществления изобретения
Вариант 1 осуществления
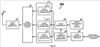
Фиг.1 изображает схематическую конфигурацию системы радиосвязи, состоящую из четырех терминальных устройств 200-1 – 200-4 радиосвязи и устройства 100 базовой станции, которая устанавливает индивидуальные каналы, используя способ произвольного доступа согласно Варианту 1 осуществления настоящего изобретения. На фиг.1 область связи данной системы радиосвязи указывается как «сота А». Кроме того, сигнал ортогонального частотного разделения каналов (ОЧРК-сигнал) подвергается обмену пакетами в соте А фиг.1. Кроме того, конфигурации и принципы действия терминальных устройств 200-1 – 200-4 радиосвязи объясняются ниже, но терминальные устройства 200-1 – 200-4 радиосвязи относятся к одинаковой конфигурации и одинаковому назначению, так что числа после дефиса могут быть опущены, когда объяснения назначения и т.п. выполняются в целом.
Фиг.2 представляет собой блок-схему, изображающую конфигурацию терминального устройства 200 радиосвязи. Терминальное устройство 200 радиосвязи включает в себя секцию 201 генерирования пакета передачи, секцию 202 дублирования, секцию 210 назначения, секцию 221 мультиплексирования пакетов, секцию 222 передачи радиосигнала и антенный элемент 223. Кроме того, секция 210 назначения включает в себя секции 211-1 – 211-с назначения подканала КПД (RACH). Кроме того, «с» представляет собой произвольное натуральное число, равное двум или более.
Секция 201 генерирования пакета передачи генерирует пакет передачи, включающий в себя информацию о терминальном устройстве 200 радиосвязи, необходимую для установления индивидуального канала на устройство 100 базовой станции, когда терминальное устройство 200 радиосвязи запускается или возвращается из состояния незанятости, и вводит сгенерированный пакет передачи в секцию 202 дублирования.
Секция 202 дублирования дублирует пакет передачи, введенный от секции 201 генерирования пакета передачи, и вводит с дублированных пакетов передачи в секции 211-1 – 211-с назначения подканала КПД (RACH) соответственно.
Секция 211 назначения подканала КПД назначает пакеты передачи, введенные от секции 202 дублирования, случайным образом произвольным поднесущим с произвольными временными интервалами КПД. Секция 210 назначения сравнивает друг с другом результаты назначений секций 211-1 – 211-с назначения подканала КПД, и, когда пакеты передачи назначаются одной и той же поднесущей с одним и тем же временным интервалом с наложением, секция 210 назначения инструктирует одну из секций 211 назначения подканала КПД на повторное выполнение назначения. Секция 210 назначения затем инструктирует секции 211-1 – 211-с назначения подканала КПД на ввод пакетов передачи в секцию 221 мультиплексирования пакетов с поднесущими назначенных временных интервалов после подтверждения, что не происходит наложение временных интервалов и поднесущих, назначенных секциями 211-1 – 211-с назначения подканала КПД. Секции 211-1 – 211-с назначения подканала КПД вводят пакеты передачи с предопределенным временным соотношением и частотой в секцию 221 мультиплексирования пакетов в соответствии с инструкциями от секции 210 назначения.
Секция 221 мультиплексирования пакетов мультиплексирует пакеты передачи, введенные от секций 211-1 – 211-с назначения подканала КПД, и вводит мультиплексированные пакеты передачи в секцию 222 передачи радиосигнала.
Секция 222 передачи радиосигнала состоит из последовательно-параллельного (Посл/Пар) преобразователя, устройства обратного быстрого преобразования Фурье (ОБПФ), Пар/Посл-преобразователя, устройства введения защитного интервала, полосового фильтра, цифроаналогового (Ц/А) преобразователя, малошумящего усилителя или т.п., и после генерирования сигнала с ортогональным частотным разделением каналов (ОЧРК-сигнала) из пакета передачи, введенного от секции 221 мультиплексирования пакетов, секция 222 передачи радиосигнала передает сгенерированный ОЧРК-сигнал посредством радиосигнала на устройство 100 базовой станции при помощи антенного элемента 223.
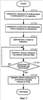
Ниже объясняется принцип действия терминального устройства 200 радиосвязи с использованием фиг.3. Фиг.3 представляет собой блок-схему последовательности операций, изображающую этапы способа произвольного доступа согласно данному варианту осуществления.
Сначала, на этапе ST310 секция 202 дублирования дублирует с пакетов передачи, введенных от секции 201 генерирования пакета передачи.
Затем на этапе ST320 секции 211-1 – 211-с назначения подканала КПД назначают случайным образом пакеты передачи, введенные от секции 202 дублирования, произвольным поднесущим на произвольные временные интервалы КПД.
Затем на этапе ST330 секция 210 назначения определяет, происходит ли наложение или нет результатов назначения секциями 211-1 – 211-с назначения подканала КПД. Когда секция 210 назначения определяет, что происходит наложение результатов назначения секцией 211 назначения подканала КПД на этапе ST330, секция 210 назначения заставляет одну из секций 211 назначения подканала КПД, которая вызвала наложение, повторно выполнить назначение на этапе ST320. С другой стороны, на этапе ST330, когда секция 210 назначения определяет, что не происходит наложение результатов назначения секцией 211 назначения подканала КПД, выполняется этап ST340.
Затем на этапе ST340 секция 222 передачи радиосигнала генерирует ОЧРК-сигнал из пакета передачи, введенного от секции 221 мультиплексирования пакетов, и передает сгенерированный ОЧРК-сигнал при помощи радиосигнала на устройство 100 базовой станции по КПД посредством антенного элемента 223.
Фиг.4А-4D и фиг.5А-5Е изображают конкретный аспект назначения пакета передачи произвольным поднесущим в произвольные временные интервалы КПД посредством способа произвольного доступа согласно данному варианту осуществления. В данном варианте осуществления секция 211 назначения подканала КПД используется для обработки пяти поднесущих (SC) и пяти временных интервалов (TS) в качестве блока КПД и назначает пакеты передачи случайным образом в пределах этого одного блока.
Фиг.4А изображает назначение пакетов передачи КПД в терминальном устройстве 200-1 радиосвязи, и фиг.4В-фиг.4D изображают терминальные устройства 200-2 – 200-4 радиосвязи соответственно. Фиг.4А и фиг.4D изображают аспект назначения случайным образом пакетов передачи одному из временных интервалов и одной из поднесущих КПД, и фиг.4В – одной из поднесущих всеми временными интервалами КПД, и фиг.4С – одному из временных интервалов в SC3 в КПД.
Фиг.5А-5Е изображают условия передачи терминальных устройств 200-1 – 200-4 радиосвязи касательно SC1-SC5 с временными соотношениями TS1-TS5 в том случае, когда терминальные устройства 200-1 – 200-4 радиосвязи передают пакеты передачи по аспектам назначения, показанным на фиг.4А-4D. Фиг.5А изображает условие передачи в TS1, фиг.5В – в TS2, фиг.5С – в TS3, фиг.5D – в TS4 и фиг.5Е – в TS5 соответственно. Фиг.5А-5Е присоединяют «х» ко всем пакетам передачи, создающим конфликты, и «о» – к пакетам передачи, впервые принятым в устройстве 100 базовой станции, по терминальным устройствам 200-1 – 200-4 радиосвязи.
Как показано на фиг.5А-5Е, индивидуальные каналы могут быть установлены к устройству 100 базовой станции во временные соотношения TS1 в терминальном устройстве 200-1 радиосвязи, во временные соотношения TS3 в терминальном устройстве 200-2 радиосвязи, во временные соотношения TS5 в терминальном устройстве 200-3 радиосвязи и во временные соотношения TS4 в терминальном устройстве 200-4 радиосвязи соответственно.
Таким образом, согласно данному варианту осуществления терминальное устройство 200 радиосвязи назначает множество дублированных пакетов передачи КПД (RACH) случайным образом в секциях 211-1 – 211-с назначения подканала КПД и передает пакеты передачи в назначенные временные интервалы и по поднесущим без ожидания ответа от устройства 100 базовой станции на первые пакеты передачи, таким образом устанавливая индивидуальный канал с устройством 100 базовой станции в течение малого периода времени.
Кроме того, множество пакетов передачи назначается временным интервалам КПД случайным образом только в соответствии с терминальным устройством 200-2 радиосвязи данного варианта осуществления и поднесущей КПД только в соответствии с терминальным устройством 200-3 радиосвязи, так что можно снизить нагрузку сигнальной обработки в секции 211 назначения подканала КПД, необходимой для назначения пакетов передачи, по сравнению со случаем, когда множество пакетов передачи назначаются временным интервалам и поднесущим КПД случайным образом.
Кроме того, в соответствии с терминальным устройством 200-1 или 200-4 радиосвязи данного варианта осуществления секция 211 назначения подканала КПД назначает множество пакетов передачи одному из временных интервалов КПД и также одной из поднесущих КПД случайным образом, так что, даже когда много терминальных устройств 200 радиосвязи принадлежат одной и той же соте, можно снизить вероятность конфликта пакетов передачи в КПД.
Кроме того, следующие применения и изменения могут быть возможны в способе произвольного доступа и терминальном устройстве 200 радиосвязи согласно данному варианту осуществления.
В данном варианте осуществления был описан случай, когда множество терминальных устройств 200 радиосвязи назначает пакеты передачи случайным образом временным интервалам и поднесущим КПД, но настоящее изобретение не ограничивается этим, и, например, для множества терминальных устройств 200 радиосвязи равновозможно передавать не ОЧРК-сигнал, а пакетные сигналы с одной несущей посредством радиосвязи и назначать такие пакетные сигналы случайным образом произвольным временным интервалам КПД.
Кроме того, в данном варианте осуществления был описан случай, когда терминальное устройство 200 радиосвязи случайным образом назначает и передает пакеты передачи временным интервалам и поднесущим КПД, но настоящее изобретение не ограничивается этим, и, например, терминальному устройству 200 радиосвязи можно выбирать коды расширения спектра случайным образом вместо временных интервалов и поднесущих КПД и также выполнять кодовое разделение пакетов передачи, используя выбранные коды расширения спектра. Кроме того, терминальному устройству 200 радиосвязи можно случайным образом назначать пакеты передачи подканалу КПД, когда временные интервалы, поднесущие и коды расширения спектра являются задающими элементами. В результате, даже когда много терминальных устройств 200 радиосвязи принадлежат одной и той же соте, можно дополнительно снизить вероятность конфликта пакетов передачи в КПД.
Вариант 2 осуществления
Фиг.6 представляет собой блок-схему, изображающую конфигурацию терминального устройства 600 радиосвязи согласно Варианту 2 осуществления настоящего изобретения. Терминальное устройство 600 радиосвязи дополнительно включает в себя секцию 601 определения приоритета и секцию 602 определения количества дублирований в терминальном устройстве 200 радиосвязи, объясненном в Варианте 1 осуществления. Поэтому терминальное устройство 600 радиосвязи включает в себя много компонентов, демонстрирующих такое же назначение, что и у компонентов терминального устройства 200 радиосвязи, так что таким компонентам присвоены одинаковые ссылочные позиции, что и компонентам терминального устройства 200 радиосвязи, и их объяснения опускаются.
Секция 601 определения приоритета определяет приоритет согласно видам услуг, планируемых терминальным устройством 600 радиосвязи после начала связи с устройством 100 базовой станции. Например, в услугах вызова и услугах потокового видео, так как допустимое время задержки является малым (является строгим требование КО по задержке), секция 601 определения приоритета определяет, что высокий приоритет необходим в терминальном устройстве 600 радиосвязи, предусмотренном для планирования такой услуги. Затем секция 601 определения приоритета вводит информацию об определенном приоритете в секцию 602 определения количества дублирований.
Секция 602 определения количества дублирований сравнивает информацию о приоритете, введенную от секции 601 определения приоритета, с таблицей преобразования, предусмотренной заранее, определяет количество дублирований, соответствующее приоритету, и вводит информацию об определенном количестве дублирований в секцию 202 дублирования.
Ниже объясняется принцип действия терминального устройства 600 радиосвязи с использованием фиг.7. Фиг.7 представляет собой блок-схему последовательности операций, объясняющую этапы способа произвольного доступа согласно Варианту 2 осуществления настоящего изобретения.
Сначала на этапе ST710 секция 601 определения приоритета определяет приоритет терминального устройства 600 радиосвязи, основываясь на информации о требовании КО по задержке, введенной от секции управления или т.п. (не показана).
Затем на этапе ST720 секция 602 определения количества дублирований определяет количество дублирований пакетов передачи согласно приоритету, определенному на этапе ST710, и вводит информацию о количестве дублирований в секцию 202 дублирования.
Затем должны последовательно выполняться этапы ST310-340 в Варианте 1 осуществления.
Здесь пример таблицы преобразования, содержащейся в секции 602 определения количества дублирований, показан ниже в «Таблице 1». Эта таблица преобразования выполнена так, что =1, основываясь на с= ×р (1) (с представляет собой количество дублирований, представляет собой постоянную, и р представляет собой приоритет).
| Таблица 1 |
| Приоритет |
Количество дублирований |
| 5 |
5 |
| 4 |
4 |
| 3 |
3 |
| 2 |
2 |
| 1 |
1 |
Таким образом, согласно способу произвольного доступа данного варианта осуществления количество дублирований пакета передачи в секции 202 дублирования определяется в соответствии с видами услуг, подлежащих планированию после установления индивидуального канала, и, когда требование КО по задержке из множества терминальных устройств 600 радиосвязи становится более строгим, можно устанавливать индивидуальный канал к устройству 100 базовой станции в течение малого периода времени. В результате согласно способу произвольного доступа в соответствии с данным вариантом осуществления делается менее вероятным, что будут иметь место проблемы ухудшения качества связи, недоступное для связи состояние и т.п. во множестве всех терминальных устройств 600 радиосвязи, принадлежащих одной и той же соте.
Вариант 3 осуществления
Фиг.8 представляет собой блок-схему, изображающую конфигурацию терминального устройства 800 радиосвязи согласно Варианту 3 осуществления настоящего изобретения. Терминальное устройство 800 радиосвязи дополнительно включает в себя секцию 802 определения количества дублирований в терминальном устройстве 200 радиосвязи, объясненном в Варианте 1 осуществления. Терминальное устройство 800 радиосвязи включает в себя многие компоненты, демонстрирующие то же назначение, что и у компонентов терминального устройства 200 радиосвязи, так что таким компонентам присвоены те же ссылочные позиции, что и компонентам терминального устройства 200 радиосвязи, и их объяснения опускаются.
Секция 802 определения количества дублирований сравнивает информацию о количестве повторных передач, введенную от секции управления или т.п. (не показана), с таблицей преобразования, предусмотренной заранее, определяет количество дублирований, соответствующее количеству повторных передач, и вводит информацию об определенном количестве дублирований в секцию 202 дублирования. Кроме того, «количество повторных передач» в данном варианте осуществления увеличивается каждый раз, когда передаются все TS1-TS5, показанные на любой из фиг.4А-4D.
Ниже объясняется принцип действия терминального устройства 800 радиосвязи с использованием фиг.9. Фиг.9 представляет собой блок-схему последовательности операций, объясняющую этапы способа произвольного доступа согласно данному варианту осуществления.
Сначала на этапе ST910 секция 802 определения количества дублирований сравнивает количество повторных передач, введенное при помощи таблицы преобразования, предусмотренной заранее, определяет количество дублирований пакета передачи и вводит информацию об определенном количестве дублирований в секцию 202 дублирования.
Затем должны последовательно выполняться этапы ST310-ST340 в Варианте 1 осуществления.
Здесь пример таблицы преобразования, содержащейся в секции 802 определения количества дублирований, показан ниже в «Таблице 2». Эта таблица преобразования выполнена так, что =1, основываясь на с=F× (1) (с представляет собой количество дублирований, F представляет собой количество повторных передач, и представляет собой постоянную).
| Таблица 2 |
| Количество повторных передач |
Количество дублирований |
| 5 |
6 |
| 4 |
5 |
| 3 |
4 |
| 2 |
3 |
| 1 |
2 |
Таким образом, согласно способу произвольного доступа данного варианта осуществления количество пакетов передачи, переданных с терминала 800 радиосвязи на устройство 100 базовой станции по КПД, увеличивается в соответствии с количеством повторных передач, так что из множества терминальных устройств 800 радиосвязи, принадлежащих одной и той же соте, более вероятно, что устройство с более высокой срочностью установит индивидуальный канал с устройством 100 базовой станции в течение малого периода времени. В результате согласно способу произвольного доступа данного варианта осуществления делается менее вероятным, что будут иметь место проблемы ухудшения качества связи, недоступное для связи состояние и т.п. во множестве всех терминальных устройств 800 радиосвязи, принадлежащих одной и той же соте.
Вариант 4 осуществления
Фиг.10 представляет собой блок-схему, изображающую конфигурацию терминального устройства 1000 радиосвязи согласно Варианту 4 настоящего изобретения. Терминальное устройство 1000 радиосвязи дополнительно включает в себя секцию 1001 приема радиосигнала, секцию 1002 выделения управляющей информации и секцию 1003 определения количества дублирований в терминальном устройстве 200 радиосвязи, объясненном в Варианте 1 осуществления. Терминальное устройство 1000 радиосвязи включает в себя много компонентов, демонстрирующих такое же назначение, что и у компонентов терминального устройства 200 радиосвязи, так что таким компонентам присвоены такие же ссылочные позиции, что и компонентам терминального устройства 200 радиосвязи, и их объяснения опускаются.
Устройство 1001 приема радиосигнала включает в себя полосовой фильтр, аналого-цифровой (А/Ц) преобразователь, малошумящий усилитель, устройство удаления защитного интервала, Посл/Пар-преобразователь, устройство быстрого преобразования Фурье (БПФ), Пар/Посл-преобразователь или т.п. и получает ОЧРК-сигнал для оповещения нескольких терминальных устройств 1000 радиосвязи, которые принадлежат соте А, передаваемый регулярно с устройства 100 базовой станции через антенный элемент 223, и после выполнения предопределенных действий над принимаемым сигналом в отношении ОЧРК-сигнала секция 1001 приема радиосигнала вводит ОЧРК-сигнал в секцию 1002 выделения управляющей информации.
Секция 1002 выделения управляющей информации выделяет информацию о количестве терминальных устройств 1000 радиосвязи, принадлежащих соте А, из принимаемого сигнала, введенного от секции 1001 приема радиосигнала, и вводит выделенную управляющую информацию в секцию 1003 определения количества дублирований.
Секция 1003 определения количества дублирований сравнивает управляющую информацию, введенную от секции 1002 выделения управляющей информации, с таблицей преобразования, предусмотренной заранее, определяет количество дублирований, соответствующее управляющей информации, и вводит информацию об определенном количестве дублирований в секцию 202 дублирования.
Ниже объясняется принцип действия терминального устройства 1000 радиосвязи с использованием фиг.11. Фиг.11 представляет собой блок-схему последовательности операций, объясняющую этапы способа произвольного доступа согласно данному варианту осуществления.
Сначала на этапе ST1110 секция 1002 выделения управляющей информации выделяет управляющую информацию из принимаемого сигнала, введенного от секции 1001 приема радиосигнала.
Затем на этапе ST1120 секция 1003 определения количества дублирований получает сведения о количестве терминальных устройств 1000 радиосвязи, принадлежащих соте А, основываясь на управляющей информации, и определяет количество дублирований, соответствующее этому количеству, со ссылкой на таблицу преобразования, предусмотренную заранее.
Должны последовательно выполняться этапы ST310-ST340 в Варианте 1 осуществления.
Здесь ниже в «Таблице 3» изображается пример таблицы преобразования, сохраняемой в секции 1003 определения количества дублирований. В Таблице 3 секция 211 назначения подканала КПД (RACH) выполнена для обработки в итоге 1000 подканалов КПД, состоящих из 10 временных интервалов, и 100 поднесущих на временной интервал в виде блока КПД, назначения максимум 100 пакетов передачи в одном блоке, и, кроме того, терминальное устройство 1000 радиосвязи связано с приоритетами 1-5.
Кроме того, на фиг.12А показано соотношение между количеством терминальных устройств 1000 радиосвязи, принадлежащих соте А, и количеством дублирований касательно приоритета 5 в данном варианте осуществления. Также на фиг.12В показано соотношение между количеством терминальных устройств 1000 радиосвязи, принадлежащих соте А, и количеством дублирований касательно приоритета 3 в данном варианте осуществления. Как показано на фиг.12А и фиг.12В, данный вариант осуществления устанавливается так, что количество дублирований пакета передачи в секции 202 дублирования уменьшается с увеличением количества терминальных устройств 1000 радиосвязи, принадлежащих одной и той же соте.
Поэтому согласно способу произвольного доступа данного варианта осуществления, когда увеличивается количество терминальных устройств 1000 радиосвязи, принадлежащих одной и той же соте, количество пакетов передачи, переданных терминальными устройствами 1000 радиосвязи, уменьшается, так что можно снизить вероятность конфликта пакетов передачи на КПД в одной и той же соте. В результате согласно способу произвольного доступа согласно данному варианту осуществления делается менее вероятным, что будут иметь место проблемы ухудшения качества связи, недоступное для связи состояние и т.п. во множестве всех терминальных устройств 1000 радиосвязи, принадлежащих одной и той же соте.
Кроме того, хотя в вышеупомянутых вариантах осуществления был описан случай, в котором дублированные пакеты передачи мультиплексируются и передаются на поднесущих или во временных интервалах, когда, например, другие ресурсы, такие как терминальное устройство 200 радиосвязи, включают в себя множество передающих антенн, можно мультиплексировать и передавать дублированные пакеты передачи в пространственных ресурсах, таких как передающая антенна и диаграмма направленности, и коды расширения спектра в системе МДКР.
Кроме того, функциональные блоки, используемые при объяснении вышеупомянутых вариантов осуществления, обычно реализуются в виде большой интегральной схемы (БИС), которая представляет собой интегральную схему. Они могут быть индивидуальными полупроводниковыми кристаллами или частично или полностью содержащимися на одном кристалле.
Здесь выбрана «БИС», но она также может упоминаться как «интегральная схема» (ИС), «системная БИС», «ИС со сверхвысокой степенью интеграции» (СБИС) или «ИС с очень высокой степенью интеграции» в зависимости от различной степени интеграции.
Далее, способ интеграции схем не ограничивается БИС, и также возможна реализация с использованием специализированной схемы или процессоров общего назначения. После производства БИС также возможно использование программированных вентильных матриц (ПВМ) или реконфигурируемого процессора, где могут реконфигурироваться подключения или установки в схемных элементах внутри БИС.
Кроме того, если появляется технология интегральных схем, заменяющих БИС, в результате прогресса в полупроводниковой технологии или другой производной технологии, естественно, что также можно выполнять интегрирование функциональных блоков с использованием этой технологии. Также возможно использование биотехнологии.
Настоящая заявка основывается на заявке на патент Японии 2004-065625, поданной 9 марта 2004 г., весь текст которой в точности включен в данный документ по ссылке.
Промышленная применимость
Способ произвольного доступа и терминальное устройство радиосвязи согласно настоящему изобретению обеспечивают преимущество установления индивидуального канала с базовой станцией в течение малого периода времени и полезны для использования в системе радиосвязи и т.п. с планируемой услугой, для которой необходимо выполнение требования КО по задержке.
Формула изобретения
1. Способ передачи, содержащий прием информации, которая передается с устройства базовой станции и которая относится к количеству сигналов, которые будут переданы; и передачу сигналов передачи, количество которых соответствует информации, и содержащую сигнал передачи и по меньшей мере одно из дублирований указанного сигнала передачи, используя ресурс, выбранный случайно из возможных ресурсов.
2. Способ передачи по п.1, в котором возможные ресурсы являются одним из временного интервала, передающей частоты или кода расширения.
3. Устройство передачи, содержащее приемную секцию, которая принимает информацию, которая передается с устройства базовой станции и которая относится к количеству сигналов, которые будут переданы; и секцию передачи, которая передает сигналы передачи, количество которых соответствует информации, и содержащую сигнал передачи и по меньшей мере одно из дублирований указанного сигнала передачи, используя ресурс, выбранный случайно из возможных ресурсов.
4. Интегральная схема, обеспечивающая передачу, содержащая секцию управления приемом, которая управляет обработкой принятой информации, которая передается с устройства базовой станции и которая относится к количеству сигналов, которые будут переданы; и секцию управления передачей, которая управляет обработкой передачи сигналов передачи, количество которых соответствует информации, и содержащую сигнал передачи и по меньшей мере одно из дублирований указанного сигнала передачи, используя ресурс, выбранный случайно из возможных ресурсов.
РИСУНКИ
|