| На основании пункта 1 статьи 1366 части четвертой Гражданского кодекса Российской Федерации патентообладатель обязуется заключить договор об отчуждении патента на условиях, соответствующих установившейся практике, с любым гражданином Российской Федерации или российским юридическим лицом, кто первым изъявил такое желание и уведомил об этом патентообладателя и федеральный орган исполнительной власти по интеллектуальной собственности. |
|
(21), (22) Заявка: 2008148952/09, 11.12.2008
(24) Дата начала отсчета срока действия патента:
11.12.2008
(46) Опубликовано: 10.05.2010
(56) Список документов, цитированных в отчете о поиске:
RU 2171014 С2, 20.07.2001. RU 2202092 С2, 10.08.2002. RU 2263931 C1, 10.11.2005. BASLER VISION TECHNOLOGIES: BASLER A601F-HDR USER’S MANUAL, 2004.03.22.
Адрес для переписки:
173024, г.Великий Новгород, пр. А. Корсунова, 29, корп.1, кв.9, В.М. Смелкову
|
(72) Автор(ы):
Смелков Вячеслав Михайлович (RU)
(73) Патентообладатель(и):
Смелков Вячеслав Михайлович (RU)
|
(54) ТЕЛЕВИЗИОННАЯ КАМЕРА ДЛЯ НАБЛЮДЕНИЯ В УСЛОВИЯХ СЛОЖНОГО ОСВЕЩЕНИЯ И/ИЛИ СЛОЖНОЙ ЯРКОСТИ ОБЪЕКТОВ
(57) Реферат:
Изобретение относится к телевизионным камерам, выполненным на основе преобразователей «свет-сигнал» в виде матриц приборов с зарядовой связью (ПЗС) и работающим в условиях сложного освещения и/или сложной яркости объектов, когда в поле зрения камеры могут находиться одновременно сильно и слабо освещенные объекты и/или объекты с резким отличием по яркости. Техническим результатом является расширение динамического диапазона градаций яркости для объектов контроля, передаваемых в комбинированном изображении вне «окна» путем повышения отношения сигнал/шум для темных и/или низкоосвещенных деталей объектов. Технический результат достигается тем, что составляющие комбинированного изображения формируются в зарядовой форме на мишенях первого и второго телевизионных датчиков при различных временах экспозиции, устанавливаемых по критерию оптимальности для каждого из передаваемых фрагментов сцены. По этому критерию устанавливаются и коэффициенты усиления видеотрактов каждого из датчиков. Благодаря этому в выходном изображении телевизионной камеры яркие и светлые детали передаются без ограничения в белом, зато темные и/или низкоосвещенные детали передаются с высоким отношением сигнал/шум , и динамический диапазон градаций яркости расширяется. 3 з.п. ф-лы, 13 ил.
Предлагаемое изобретение относится к телевизионным камерам, выполненным на основе преобразователей «свет-сигнал» в виде матриц приборов с зарядовой связью (ПЗС) и работающим в условиях сложного освещения и/или сложной яркости объектов, когда в поле зрения камеры могут находиться одновременно сильно и слабо освещенные объекты и/или объекты с резким отличием по яркости.
Наиболее близким по технической сущности к заявляемому изобретению следует считать телевизионную камеру [1], содержащую последовательно расположенные и оптически связанные входной объектив и светоделитель, а также последовательно связанные селектор синхроимпульсов, формирователь сигналов «рамка» и «окошко» и коммутатор-смеситель, выход которого является выходом «видео» телевизионной камеры, причем первый выход светоделителя оптически связан с фотомишенью первого датчика телевизионного сигнала, а второй выход светоделителя – с фотомишенью второго датчика телевизионного сигнала, при этом геометрические центры фотомишеней первого и второго датчиков совпадают с оптической осью телевизионной камеры, а вход «синхро» второго датчика подключен к выходу «синхро» первого датчика, выход «видео» которого подключен соответственно к входу селектора синхроимпульсов и к первому информационному входу коммутатора-смесителя, второй информационный вход которого подключен к выходу «видео» второго датчика, а первый управляющий вход – к выходу сигнала «окошко» формирователя, второй управляющий вход – к выходу сигнала «рамка» формирователя, вход строчной и вход кадровой синхронизации которого подключены соответственно к первому и второму выходам селектора синхроимпульсов.
Телевизионная камера прототипа формирует комбинированное изображение, которое является результатом синтеза изображений, вырабатываемых первым и вторым датчиками телевизионного сигнала. В расположенном по центру «окне» комбинированного изображения передается центральный фрагмент увеличенного по масштабу изображения от второго датчика, а вокруг «окна», т.е. вне него, – изображение от первого датчика с неизменным масштабом.
При эксплуатации телевизионной камеры прототипа возможны условия сложного освещения и/или сложной яркости наблюдаемых сюжетов и объектов. Примерами условий сложного освещения могут служить:
– наблюдение старта ракеты с ярким факелом от работающих двигателей;
– наблюдение через окно или на фоне открытых дверей, когда нужно одновременно различать объекты на улице и в комнате;
– наблюдение против рассеянного солнечного света;
– наблюдение на фоне бликов, фонарей освещения и прочее.
Характерным примером условий сложной яркости для промышленного телевидения является наблюдение за зоной горячего проката в металлургии, а также контроль процессов дуговой или электронно-лучевой сварки в автоматическом или полуавтоматическом режиме.
Для работы телевизионной камеры прототипа в условиях сложного освещения и/или сложной яркости объектов в «окне» формируется изображение от сильно освещенного или яркого (светлого) объекта, а вне «окна» – изображение от низкоосвещенного и/или темного сюжета. При этом время накопления за кадр, устанавливаемое для первого и второго датчиков телевизионного сигнала автоматической регулировкой чувствительности (АРЧ) при помощи электронного затвора их фотоприемников по одному (общему) сюжету, оказывается явно заниженным для второго датчика. Аналогичная ситуация для этого датчика имеет место по другому параметру – коэффициенту усиления видеотракта, который устанавливается автоматической регулировкой усиления (АРУ).
В результате видеосигнал от темных и/или низкоосвещенных деталей для передаваемого вне «окна» изображения может либо существенно уменьшиться, либо быть вовсе утерянным.
Недостаток прототипа – ограниченный динамический диапазон градаций яркости для объектов контроля, передаваемых в комбинированном изображении вне «окна».
Задача изобретения – расширение динамического диапазона градаций яркости для объектов контроля, передаваемых в комбинированном изображении вне «окна», путем повышения отношения сигнал/шум для темных и/или низкоосвещенных объектов.
Поставленная задача решается тем, что в заявляемую телевизионную камеру, которая содержит последовательно расположенные и оптически связанные объектив и светоделитель, а также последовательно связанные селектор синхроимпульсов, формирователь сигналов «окошко» и «рамка» и коммутатор-смеситель, выход которого является выходом «видео» телевизионной камеры, причем первый выход светоделителя оптически связан с фотомишенью первого датчика телевизионного сигнала, а второй выход светоделителя – с фотомишенью второго датчика телевизионного сигнала, при этом вход «синхро» второго датчика телевизионного сигнала подключен к выходу «синхро» первого датчика телевизионного сигнала, выход «видео» которого подключен соответственно к входу селектора синхроимпульсов и к первому информационному входу коммутатора-смесителя, второй информационный вход которого подключен к выходу «видео» второго датчика телевизионного сигнала, а первый и второй управляющие входы коммутатора-смесителя – соответственно к первому и второму выходам формирователя сигналов «окошко» и «рамка», вход строчной и вход кадровой синхронизации которого подключены соответственно к первому и второму выходам селектора синхроимпульсов, при этом между вторым выходом светоделителя и фотомишенью второго датчика введен светофильтр с переменной по полю оптической плотностью или на фотомишень второго датчика нанесена технологическая маска, при этом каждый из этих признаков обеспечивает для входного светового потока «окно» непрозрачности, пространственное положение которого соответствует временному размещению в растре сигнала электронной «рамки», размеры которой по горизонтали и вертикали совпадают с размерами электронного «окошка» и соответствуют в единицах времени геометрическим размерам «окна» непрозрачности.
Сопоставительный анализ с прототипом показывает, что заявляемая телевизионная камера отличается:
– наличием нового конструктивного элемента, а именно: светофильтра или технологической маски, нанесенной на фотомишень второго датчика, причем каждый из альтернативных элементов обеспечивает «окно» непрозрачности для входного светового потока (ослабление не менее чем в 106 раз без изменения его спектрального состава);
– параметрами элементов, а именно: геометрическими размерами «окна» непрозрачности и его пространственным расположением на фотомишени второго датчика, которые соответствуют размещению в телевизионном растре сигналов электронной «рамки» и электронного «окошка» и их размерам по горизонтали и вертикали в единицах времени.
Предполагается, что «толщина» электронной «рамки» составляет (1-2) элемента разложения по горизонтали и соответственно (1-2) строки по вертикали, поэтому для упрощения изложения принято совпадение размеров «рамки» и «окошка».
Совокупность известных и новых признаков неизвестна из уровня техники, поэтому заявляемое решение отвечает требованию новизны.
В предлагаемом решении первичное формирование составляющих видеосигнала комбинированного изображения выполняется в зарядовой форме на мишенях первого и второго датчиков телевизионного сигнала при различных временах экспозиции и различных коэффициентах усиления видеоусилителей, которые оптимальны или близки к оптимальным значениям для каждого из передаваемых фрагментов сцены.
В выходном изображении телевизионной камеры яркие и светлые детали передаются видеосигналом первого датчика 3, как и в прототипе, без ограничения в белом, но только в пределах «окна».
В пределах оставшейся области кадра комбинированного изображения (вне «окна») осуществляется передача темных и/или низкоосвещенных деталей сцены, выполняемая видеосигналом второго датчика. Но, в отличие от прототипа, время накопления фотоприемника второго датчика 4 и коэффициент усиления видеотракта устанавливаются соответственно АРЧ и АРУ путем оценки зарядового рельефа только этой области благодаря нанесению на фотомишень технологической маски с «окном» непрозрачности. В результате отношение сигнал/шум ( ) для передаваемых вне «окна» темных и/или низкоосвещенных деталей сцены увеличивается пропорционально увеличению для них энергии полезного сигнала.
По техническому результату и методам его достижения заявляемое решение соответствует требованию о наличии изобретательского уровня.
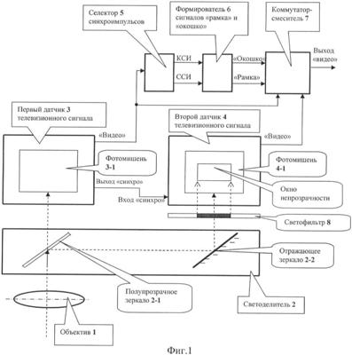
На фиг.1 изображена структурная схема заявляемой телевизионной камеры; на фиг.2 представлена световая характеристика телевизионной камеры; на фиг.3 и 4 даны примеры размещения составляющих комбинированного изображения в телевизионном растре – а) и соответствующие им положение и размеры «окна» непрозрачности на фотомишени второго датчика – б); на фиг.5 приведена схема проведения испытаний для экспериментального подтверждения технического результата заявляемого решения; на фиг.6 показано взаимное расположение испытательных таблиц в боксе светового шкафа, входящего в состав испытательного оборудования; на фиг.7 – внешний вид испытательных таблиц; на фиг.8 – изображение, наблюдаемое при измерении динамического диапазона прототипа; на фиг.9 – изображения, полученные в ходе экспериментальной проверки заявляемого решения.
Заявляемая телевизионная камера (см. фиг.1) содержит последовательно расположенные и оптически связанные объектив 1 и светоделитель 2, первый выход которого оптически связан с фотомишенью 3-1 первого датчика 3 телевизионного сигнала, а второй выход светоделителя 2 – с фотомишенью 4-1 второго датчика 4 телевизионного сигнала, причем геометрические размеры фотомишеней 3-1 и 4-1 одинаковы, а проекции оптического кадра объектива на фотомишенях 3-1 и 4-1 совпадают, а также последовательно соединенные селектор 5 синхроимпульсов, формирователь 6 сигналов «рамка» и «окошко» и коммутатор-смеситель 7, при этом выход «синхро» первого датчика 3 подключен к входу «синхро» второго датчика 4, а выход «видео» первого датчика 3 – к входу селектора 5 синхроимпульсов и к первому информационному входу коммутатора-смесителя 7, второй информационный вход которого подключен к выходу «видео» второго датчика 4, а выход коммутатора-смесителя 7 является выходом «видео» телевизионной камеры, при этом между вторым выходом светоделителя 2 и фотомишенью 4-1 введен светофильтр 8 с переменной по полю оптической плотностью или на фотомишень 4-1 нанесена технологическая маска, причем каждый из альтернативных признаков обеспечивает для входного светового потока «окно» непрозрачности, пространственное положение которого соответствует временному размещению в растре сигнала электронной «рамки», размеры которой по горизонтали и вертикали совпадают с размерами электронного «окошка» и соответствуют в единицах времени геометрическим размерам «окна» непрозрачности.
Светоделитель 2 при взаимно параллельном расположении фотомишеней датчиков 3 и 4 содержит (см. фиг.1) последовательно расположенные и оптически связанные полупрозрачное зеркало 2-1 и отражающее зеркало 2-2, причем вход полупрозрачного зеркала является входом светоделителя, а выход отражающего зеркала и второй выход полупрозрачного зеркала – соответственно первым и вторым выходами светоделителя.
Светоделитель 2 при взаимно перпендикулярном расположении фотомишеней датчиков 3 и 4 содержит (не показано) полупрозрачное зеркало 2-1, вход которого является входом светоделителя, а первый и второй выходы полупрозрачного зеркала – соответственно первым и вторым выходами светоделителя.
В заявляемом решении датчики телевизионного сигнала 3 и 4, как и в прототипе, синхронизированы в режиме Genlock с привязкой частоты и фазы по сигналу синхронизации приемника (ССП) от датчика 3. Возможна и другая, не показанная на фиг.1, организация внешней синхронизации: по сигналу ССП с выхода «синхро» датчика 4 на вход «синхро» датчика 3.
В качестве датчика 3 может быть использована предлагаемая российской фирмой «ЭВС» бескорпусная камера (камерный модуль) VSI-746, а в качестве датчика 4 – бескорпусная камера (камерный модуль) VNI-702 [2], которые выполнены на основе матрицы ПЗС с числом элементов 582×752 и размером мишени по диагонали 1/2 дюйма.
Крутизна «свет-сигнального» преобразования датчика 4 (см. фиг.2) (S1) составляет:

где Umax – максимальное напряжение линейного участка преобразования «свет-сигнал»;
E2 – освещенность, при которой наступает насыщение носителями потенциальных ям фотоприемника датчика 4.
Для датчика 3 крутизна (S2) «свет-сигнального» преобразования (см. фиг.2) равна:

где Emax – освещенность, при которой наступает насыщение носителями потенциальных ям фотоприемника датчика 3.
Очевидно, что S1>S2.
«Окно» непрозрачности для светового потока может быть создано либо при помощи светофильтра с переменной по полю оптической плотностью, устанавливаемого между вторым выходом светоделителя 2 и фотомишенью 4-1 датчика 4, либо путем непосредственного нанесения на фотомишень 4-1 технологической маски.
Пространственное положение «окна» непрозрачности на фотомишени 4-1 должно соответствовать размещению в растре телевизионной камеры электронной «рамки», размеры которой по горизонтали и вертикали совпадают с размерами электронного «окошка» и соответствуют в единицах времени геометрическим размерам «окна» непрозрачности.
Пусть размеры фотомишени 4-1 составляют (L×H) в мм, а размеры «окна» непрозрачности – (l×h) в тех же единицах (см. фиг.3б). Предположим, что площадь «окна» непрозрачности занимает 1/9 от площади всей фотомишени.
Если видимое с экрана монитора изображение имеет размеры (L1×H1), а размеры электронной «рамки» и области «окошка» составляют (a×b) в мм, как показано на фиг.3а), то имеем соотношение: .
С другой стороны, для телевизионной камеры, работающей в вещательном стандарте, размеры «рамки» и «окошка» в единицах времени составляют: а=52/3=17,3 мкс, b=288×64/3=6144 мкс.
Если заявляемая телевизионная камера предназначена для наблюдения за зоной горячего проката, то целесообразно выполнение «окна» непрозрачности с размерами (L×h), как показано на фиг.4б). Тогда размеры «рамки» и «окошка» (см. фиг.4а) должны быть: (L1×b).
Телевизионная камера (см. фиг.1) работает следующим образом. В результате фотоэлектрического преобразования оптическое изображение каждого из датчиков преобразуется в соответствующие видеосигналы, а из полного телевизионного сигнала, формируемого на выходе датчика 3, селектор 5 выделяет строчные (ССИ) и кадровые (КСИ) синхроимпульсы. На выходе формирователя 6 вырабатываются импульсные сигналы «окошко» и «рамка» положительной полярности. Сигнал «окошко» обеспечивает на выходе коммутатора-смесителя 7 формирование полного телевизионного сигнала комбинированного изображения, состоящего из видеосигнала от датчика 3 в границах «окошка» и видеосигнала от датчика 4 на его остальной части. Сигнал электронной «рамки», замешиваемый в выходной видеосигнал, должен помочь оператору по наблюдаемому с экрана видеомонитора комбинированному изображению осуществить необходимое вписывание изображения сцены с высокой освещенностью или яркостью.
Допустим, что размещение телевизионной камеры позволяет выполнить ее ориентирование так, чтобы сильно освещенные и/или яркие объекты воспринимались на контролируемом изображении, ограниченном электронной «рамкой», например в центральной части ее угла зрения (см. фиг.3а).
Светофильтр 8 с переменной по полю оптической плотностью или технологическая маска, нанесенная на фотомишень 4-1 второго датчика, обеспечивает ему «окно» непрозрачности входного светового потока в пределах площади, определяемой электронной «рамкой». Поэтому величина средней освещенности по всей площади фотоприемника 4-1 будет определяться уровнем освещенности на той ее области, которая находится на периферии «окна».
В результате для наблюдаемого заявляемой телевизионной камерой сюжета АРЧ и АРУ, как датчика 4, так и датчика 3, установят различные и оптимальные значения текущей экспозиции и коэффициента усиления видеотракта, а именно:
Тн1>Тн2; Ку1>Ку2,
где Тн1, Ky1 и Тн2, Ку2 – длительность накопления, коэффициент усиления видеотракта соответственно для датчика 4 и для датчика 3.
Далее, как в прототипе, в пределах кадра последовательно коммутируют телевизионный сигнал от датчика 3 и датчика 4, обеспечивая формирование видеосигнала комбинированного изображения и его воспроизведение на экране видеомонитора.
Световая характеристика телевизионной камеры будет кусочно-ломаной функцией, как показано сплошной линией на фиг.2. По сравнению с прототипом, на участке светового диапазона (Emin÷Е2) телевизионной камеры выигрыш в передаваемом динамическом диапазоне градаций яркости равен отношению крутизны «свет-сигнального» преобразования датчика 4 (S1) к крутизне «свет-сигнального» преобразования датчика 3 (S2), a следовательно, и отношению их времен накопления, т.е.:

где Тн1 – время накопления датчика 4;
Тн2 – время накопления датчика 3.
Положим, что Tн2=1,18 мс; Tн1=18,4 мс, тогда выигрыш составит 15,6 раз.
Работа заявляемого технического решения происходит совершенно аналогично, если режим внешней синхронизации будет осуществлен путем подачи импульсов ССП с выхода «синхро» датчика 4 на вход «синхро» датчика 3.
При практической реализации предлагаемого решения целесообразно ввести в сигнал «рамки» дополнительно электронную отметку «центральный крест». Это дополнение позволит контролировать совмещение оптических осей фотоприемников датчиков 3 и 4 и выполнить при необходимости точную регулировку направления визирования.
Следует отметить, что в предлагаемом решении, благодаря использованию «окна» непрозрачности, удается избежать световой перегрузки в соответствующей области мишени второго датчика. Такая особенность выгодно отличает заявляемую телевизионную камеру от устройства по патенту [3], т.к. в последнем происходит как раз наоборот: периферийная область мишени этого датчика работает в условиях значительной зарядовой перегрузки в ее центральной области.
Исходя из представлений о физике происходящих в матрице ПЗС процессов [4], выходной сигнал изображения ограничен некоторым максимальным значением Umax. Это значение определяется емкостью накопительной ячейки (пиксела) при заданных параметрах: глубине потенциальной ямы и потенциале электрода антиблюминга. Величина Umax задает номинальный уровень «белого» в видеосигнале. Когда освещенность/яркость светлых деталей объектов на мишени становится выше определенного порога, а устройство антиблюмингового стока матрицы ПЗС не справляется с отводом в подложку избыточных зарядов, возникает их блюминг (растекание) в соседние потенциальные ямы, результатом которого являются существенные искажения видеосигнала на границе передаваемых объектов с большим световым контрастом.
Для заявляемого же решения выигрыш в динамическом диапазоне дополняется и существенным уменьшением искажений видеосигнала на границе передаваемых объектов с большим световым контрастом.
В процессе работы над предлагаемым решением был изготовлен макет телевизионной камеры, позволяющий путем приемлемых и допустимых упрощений его построения (см. ниже) осуществить косвенную проверку заявляемого решения и подтверждение заявленного технического результата.
Схема организации рабочего места для проведения испытаний показана на фиг.5. В макете телевизионной камеры был использован отечественный камерный модуль VSI-746, выполненный на базе единственной матрицы ПЗС с числом элементов 582(V)×752(H) и размером мишени по диагонали 1/2 дюйма [2]. В качестве оптики в макете телевизионной камеры применен объектив «Yamano» с фокусным расстоянием 16 мм, с установленным на нем светофильтром СЗС23.
Макет телевизионной камеры устанавливался на тубус специально разработанного светового шкафа, с помощью которого наблюдаемая сцена с размерами 300(V)×420(H) мм разделялась по вертикали перегородкой в соотношении 1:1. Взаимное расположение испытательных таблиц в боксе светового шкафа (см. фиг.6) было таким, что в левой части сцены размещалась испытательная таблица «(400 490) ТВЛ», внешний вид которой представлен на фиг.7 (вверху), а в правой части – испытательная таблица «(100 190) ТВЛ», показанная на фиг.7 (внизу). При помощи двух светорегуляторов можно было создать высокую освещенность для левой половины сцены и низкую для правой ее половины.
При проведении испытаний макета сначала выполнялось измерение динамического диапазона прототипа по методике, изложенной в работе [5]. Под динамическим диапазоном (D) понимается численное отношение предельных освещенностей объектов в пределах одной наблюдаемой сцены, выраженное в децибелах:
,
где Emax и Emin – соответственно максимальная и минимальная освещенности объекта по установленным критериям.
В процессе испытаний при помощи светорегулятора последовательно увеличиваем освещенность в плоскости таблицы «(400 490)ТВЛ». За максимальную освещенность наблюдаемой сцены слева (Emax) принимаем ту, при которой достигается насыщение потенциальных ям мишени матрицы ПЗС, а устройство антиблюмингового стока фотоприемника справляется со своей работой. При этом разрешающая способность изображения, измеренная по таблице «(400 490)ТВЛ», максимальна и составляет 450 480 телевизионных линий. Критерием минимальной освещенности наблюдаемой сцены справа (Emin) будем считать два параметра: пороговое отношение сигнал/шум и пороговую разрешающую способность, измеренные по таблице «(100 190)ТВЛ». Для этой освещенности пороговое отношение сигнал/шум, измеренное осциллографическим методом по черно-белому перепаду на тесте, должно составлять не менее 10 раз, а пороговая разрешающая способность – не менее 150 телевизионных линий.
Для камерного модуля VSI-746 были получены следующие отсчеты: Emax=580 лк;
Emin=5 лк. В результате параметр D=41,3 дБ.
Телевизионное изображение, наблюдаемое во время измерения динамического диапазона, с использованием программного продукта Aver TV в режиме «Снимок» записывалось в компьютер. На фиг.8 представлено изображение, наблюдаемое при измерении динамического диапазона прототипа.
Затем на мишень матрицы ПЗС устанавливалось «окно» непрозрачности, изготовленное из картона черного цвета и закрепленное темной изоляционной лентой. Пространственное положение «окна» непрозрачности на кристалле ПЗС соответствовало (с небольшим запасом по площади) световой изоляции правой половины мишени матрицы. Затем камерный модуль устанавливался в тубус светового шкафа. Левую часть контролируемой сцены – тест «(400 490) ТВЛ» ярко подсвечивали, плавно увеличивая при помощи светорегулятора освещенность Emax на таблице от нулевого до максимально возможного значения, которое позволяет световой шкаф. Для правой части сцены – теста «(100 190) ТВЛ» освещенность Emin таблицы поддерживалась равной 5 лк. При этом на левой половине экрана видеомонитора должно наблюдаться затемнение (отсутствие телевизионного изображения) и наличие на правой половине экрана телевизионного изображения теста «(100 190) ТВЛ».
Для наблюдаемого фрагмента изображения при каждом значении Emax выполнялся контроль разрешающей способности.
Телевизионные изображения, наблюдаемые во время измерения, с использованием программного продукта Aver TV в режиме «Снимок» записывались в компьютер. На фиг.9 приведены распечатки трех записанных изображений, которые наблюдались при значениях Emax, соответственно 580 лк (изображение – а), 1000 лк (изображение – б), 10500 лк (изображение – в). Это свидетельствует о достижении динамического диапазона (D) для заявляемого решения, равного 66,4 дБ, т.е. расширения по сравнению с прототипом на 25,1 дБ.
В настоящее время все блоки предлагаемого решения освоены или могут быть освоены отечественной промышленностью, поэтому следует считать предлагаемое изобретение соответствующим требованию промышленной применимости.
Источники информации
1. Патент  20.
2. Телевизионные камеры фирмы «ЭВС», каталог, 2005 г.
3. Патент  5.
4. Стенин В.Я. Применение микросхем с зарядовой связью. М.: Радио и связь. 1989, с.218-224.
5. Смелков В.М. Методика оценивания динамического диапазона телевизионной системы / Специальная техника, 2007, 4, с.25-30.
Формула изобретения
1. Телевизионная камера для наблюдения в условиях сложного освещения и/или сложной яркости объектов, содержащая последовательно расположенные и оптически связанные объектив и светоделитель, а также последовательно связанные селектор синхроимпульсов, формирователь сигнала «окошко» и коммутатор-смеситель, выход которого является выходом «видео» телевизионной камеры, причем первый выход светоделителя оптически связан с фотомишенью первого датчика телевизионного сигнала, а второй выход светоделителя – с фотомишенью второго датчика телевизионного сигнала, причем геометрические размеры фотомишеней датчиков одинаковы, а проекции оптического кадра объектива на фотомишенях совпадают, вход «синхро» второго датчика телевизионного сигнала подключен к выходу «синхро» первого датчика телевизионного сигнала, выход «видео» которого подключен соответственно к входу селектора синхроимпульсов и к первому информационному входу коммутатора-смесителя, второй информационный вход которого подключен к выходу «видео» второго датчика телевизионного сигнала, а первый и второй управляющие входы коммутатора-смесителя – соответственно к выходу сигнала «окошко» и к выходу сигнала «рамка» формирователя, вход строчной и вход кадровой синхронизации которого подключены соответственно к первому и второму выходам селектора синхроимпульсов, отличающаяся тем, что в нее между вторым выходом светоделителя и фотомишенью второго датчика введен светофильтр с переменной по полю оптической плотностью или вместо него на фотомишень второго датчика нанесена технологическая маска, при этом каждый из альтернативных признаков обеспечивает для входного светового потока «окно» непрозрачности, пространственное положение которого соответствует временному размещению в растре сигнала электронной «рамки», размеры которой по горизонтали и вертикали совпадают с размерами электронного «окошка» и соответствуют в единицах времени геометрическим размерам «окна» непрозрачности.
2. Телевизионная камера по п.1, отличающаяся тем, что светоделитель содержит полупрозрачное зеркало, вход которого является входом светоделителя, а первый и второй выходы полупрозрачного зеркала – соответственно первым и вторым выходами светоделителя.
3. Телевизионная камера по п.1, отличающаяся тем, что светоделитель содержит последовательно расположенные и оптически связанные полупрозрачное зеркало и отражающее зеркало, причем вход полупрозрачного зеркала является входом светоделителя, а выход отражающего зеркала и второй выход полупрозрачного зеркала – соответственно первым и вторым выходами светоделителя.
4. Телевизионная камера по п.1, отличающаяся тем, что первый и второй датчики синхронизированы по сигналу синхронизации приемника от второго датчика, выход «синхро» которого подключен к входу «синхро» первого датчика.
РИСУНКИ
|