|
|
(21), (22) Заявка: 2008105294/09, 12.02.2008
(24) Дата начала отсчета срока действия патента:
12.02.2008
(43) Дата публикации заявки: 20.08.2009
(46) Опубликовано: 10.05.2010
(56) Список документов, цитированных в отчете о поиске:
RU 2204886 С2, 20.05.2003. RU 2264647 C1, 20.05.2005. US 6330277 B1, 11.12.2001. RU 2169431 C1, 20.06.2001. US 6842491 B2, 11.05.2005.
Адрес для переписки:
350035, г.Краснодар, ул. Красина, 4, КВВУ (ВИ), НИРИО, А.В. Винокурову
|
(72) Автор(ы):
Винокуров Александр Владимирович (RU), Бардаев Эдуард Аркадьевич (RU), Бардаев Сергей Эдуардович (RU), Феклистов Олег Павлович (RU)
(73) Патентообладатель(и):
КРАСНОДАРСКОЕ ВЫСШЕЕ ВОЕННОЕ УЧИЛИЩЕ (ВОЕННЫЙ ИНСТИТУТ) ИМЕНИ ГЕНЕРАЛА АРМИИ С.М. ШТЕМЕНКО (RU)
|
(54) УСТРОЙСТВО ШИФРОВАНИЯ ИНФОРМАЦИИ
(57) Реферат:
Изобретение относится к области кодирования и шифрования информации и может быть использовано в устройствах шифрования информации. Устройство шифрования информации содержит на передающей стороне генератор ключа, блок формирования ключевой матрицы, шифрующий блок, блок управления, блок формирования информационного вектора, блок формирования порождающей матрицы, а на приемной стороне – блок сортировки элементов вектора, блок формирования ключевой матрицы, генератор ключа, блок замены элементов кодового вектора, блок умножения кодового вектора на матрицу Адамара, блок формирования матрицы Адамара, блок принятия решения, блок формирования порождающей матрицы, блок сравнения, блок оптимизации, блок обратного преобразования. Технический результат – обеспечение достоверной скрытой, имитозащищенной и помехозащищенной связи в устройствах передачи информации. 1 ил.
Изобретение относится к области кодирования и шифрования информации и может быть использовано в устройствах передачи информации для обеспечения достоверной скрытой, имитозащищенной и помехозащищенной связи.
Известен способ шифрования, заключающийся в зашифровании на передающей стороне данных, разбитых на 64-разрядные блоки путем поразрядного суммирования по модулю 2 в сумматоре с гаммой шифра и в расшифровании данных на приемной стороне путем суммирования блоков зашифрованных данных поразрядно по модулю 2 в сумматоре с блоками гаммы шифра [ГОСТ 28147-89. Системы обработки информации. Защита криптографическая. Алгоритм криптографического преобразования].
Недостатком способа является низкая помехозащищенность.
Наиболее близким по технической сущности к предлагаемому и принятым за прототип является способ, заключающийся в зашифровании данных на передающей стороне и расшифровании данных на приемной стороне путем сортировки элементов полученного кодового вектора, применения преобразования Адамара, выбора максимального значения и получения вектора данных, который был зашифрован на передающей стороне [пат. 2204886 Российская Федерация, МПК7 Н04К 1/02. Способ шифрования с исправлением ошибок канала связи и устройство для его осуществления [Текст]/Винокуров А.В.; заявитель и патентообладатель Военная академия РВСН им.Петра Великого. – 2000131638/09; заявл. 19.12.2000; опубл. 20.05.2003, Бюл. 14. – 2 с: ил.].
Недостатком способа является низкая достоверность принятия решения при изменяющихся условиях обстановки.
Требуемый технический результат заключается в повышении достоверности принятия решения при изменяющихся условиях обстановки.
Требуемый технический результат достигается тем, что в способ, заключающийся в зашифровании данных на передающей стороне путем перемножения с ключевой матрицей и расшифровании данных на приемной стороне путем сортировки элементов полученного кодового вектора в соответствии с порядком десятичного представления столбцов ключевой матрицы и из получившегося кодового вектора выколотого кода, дуального к коду Хэмминга, замены 0 на 1 , 1 на -1 , выколотых координат на 0 , применения преобразования Адамара к получившимся кодовым векторам, поэлементного суммирования кодовых векторов, выбора максимального значения из получившегося вектора, сравнения его с пороговым значением и получения вектора данных, который был зашифрован на передающей стороне [2], дополнительно вводят на передающей стороне формирование управляющего сигнала для выбора длины информационного вектора, подлежащего зашифрованию, а на приемной стороне определяют пороговое значение по алгоритму оптимизации с учетом результата сравнения суммирующего вектора с эталонным.
Известно устройство, содержащее на передающей стороне последовательно соединенные источник информации и шифратор, а также генератор случайных чисел и рандомизатор, выходы которых соединены с соответствующими входами шифратора, а на приемной стороне – последовательно соединенные дешифратор и получатель информации, а также канал связи, входы которого соединены с выходами шифратора и генератора ключа, а выход – соединен с входом дешифратора [Месси Дж.Л. Введение в современную криптологию [Текст]. ТИИЭР, т.76, май 1988. – с.27].
Недостатками устройства являются низкая помехозащищенность и имитозащищенность.
Наиболее близким по технической сущности к предлагаемому и принятым за прототип является устройство, содержащее на передающей стороне генератор ключа, блок формирования ключевой матрицы, шифрующий блок, блок формирования информационного вектора, блок формирования порождающей матрицы, а на приемной стороне – блок сортировки элементов вектора, блок формирования ключевой матрицы, генератор ключа, блок замены элементов кодового вектора, блок умножения кодового вектора на матрицу Адамара, блок формирования матрицы Адамара, блок принятия решения, блок формирования порождающей матрицы, блок обратного преобразования [пат. 2204886 Российская Федерация, МПК7 Н04К 1/02. Способ шифрования с исправлением ошибок канала связи и устройство для его осуществления [Текст] / Винокуров А.В.; заявитель и патентообладатель Военная академия РВСН им.Петра Великого. – 2000131638/09; заявл. 19.12.2000; опубл. 20.05.2003, Бюл. 14. – 2 с., ил.].
Недостатком устройства является низкая достоверность принятия решения при изменяющихся условиях обстановки.
Требуемый технический результат заключается в повышении достоверности принятия решения при изменяющихся условиях обстановки.
Требуемый технический результат достигается тем, что в устройство, содержащее на передающей стороне генератор ключа, блок формирования ключевой матрицы, шифрующий блок, блок формирования информационного вектора, блок формирования порождающей матрицы, а на приемной стороне – блок сортировки элементов вектора, блок формирования ключевой матрицы, генератор ключа, блок замены элементов кодового вектора, блок умножения кодового вектора на матрицу Адамара, блок формирования матрицы Адамара, блок принятия решения, блок формирования порождающей матрицы, блок обратного преобразования, введены на передающей стороне блок управления, выход которого является другим входом шифрующего блока, а на приемной стороне блок сравнения, выход которого соединен со входом блока принятия решения, первый вход соединен с выходом блока умножения, второй вход соединен с выходом блока оптимизации, вход которого соединен с выходом блока обратного преобразовании.
Анализ научно-технической литературы показал, что до даты подачи заявки отсутствовали способы и устройства с указанной выше совокупностью признаков. Следовательно, предложение отвечает требованию новизны.
Кроме того, требуемый результат достигается всей вновь введенной совокупностью признаков, которая именно в таком сочетании в известной научной и технической литературе не была обнаружена. Следовательно, предложение отвечает требованию изобретательского уровня.
При этом порядок выполнения действий способа и конструкция всех элементов устройства раскрыты до уровня, позволяющего выполнять стандартное инженерное проектирование и изготовление. Следовательно, предложение отвечает требованию промышленной применимости.
Примером реализации способа может служить следующее устройство.
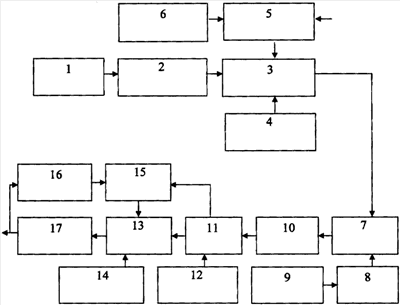
На чертеже представлена структурная схема устройства управления адаптивным матричным шифрованием.
Устройство управления адаптивным матричным шифрованием содержит на передающей стороне последовательно соединенные генератор 1 ключа, блок 2 формирования ключевой матрицы, шифрующий блок 3, второй вход которого соединен с выходом блока 4 управления, третий вход соединен с выходом блока 5 формирования информационного вектора, первый вход которого соединен с выходом блока 6 формирования порождающей матрицы, второй вход является информационным входом устройства, выход которого соединен с входом канала связи, а на приемной стороне устройство содержит последовательно соединенные блок 7 сортировки элементов вектора, другой вход которого соединен с выходом блока 8 формирования ключевой матрицы, вход которого соединен с выходом генератора 9 ключа, блок 10 замены элементов кодового вектора, блок 11 умножения кодового вектора на матрицу Адамара, другой вход которого соединен с выходом блока 12 формирования матрицы Адамара, блок 13 принятия решения, второй вход которого соединен с выходом блока 14 формирования порождающей матрицы, третий вход соединен с выходом блока 15 сравнения, первый вход которого соединен с выходом блока умножения, второй вход соединен с выходом блока 16 оптимизации, блок 17 обратного преобразования, первый выход которого соединен со входом блока 16 оптимизации, второй выход является информационным выходом устройства.
Блоки 4, 15, 16 могут быть выполнены в виде программно-аппаратных модулей, информация для программирования которых приведена при описании работы устройства [4].
Способ управления адаптивным матричным шифрованием заключается в следующем.
На передающей стороне в генераторе 1 вырабатывается рекуррентная последовательность, состоящая из 0 и 1, которая поступает в блок 2, где формируется прямоугольная ключевая матрица n·m, состоящая из невырожденной матрицы n·n и дополнения до прямоугольной матрицы. В блоке 6 формируется порождающая матрица R размерностью n·m какого-либо кода, например кода Рида-Маллера [5], которая поступает в блок 5, в котором каждому символу (команде) сообщения взаимно однозначно ставится в соответствие столбец порождающей матрицы R. В результате формируется информационный вектор длины n, который в блоке 3 перемножается с ключевой матрицей n·m, в соответствии с управляющим сигналом, поступающим из блока 4, в результате чего формируется кодовый вектор длины m, который поступает в канал связи.
На приемной стороне в блоке 7 происходит расстановка элементов кодового вектора в соответствии с порядком десятичного представления столбцов ключевой матрицы и из получившегося кодового вектора выколотого кода, дуального к коду Хэмминга, с проверками на четность выделяют кодовые векторы выколотого кода, дуального к коду Хэмминга. В блоке 10 производится замена 0 на 1 , 1 на -1 , выколотых координат на 0 . Полученные векторы поступают в блок 11, на другой вход которого поступает матрица Адамара [5], сформированная в блоке 12. В блоке 11 производится умножение векторов на матрицу Адамара, после чего векторы побитно складываются и полученный вектор поступает в блок 13, на другой вход которого поступает порождающая матрица R, сформированная в блоке 14 (блок 14 аналогичен блоку 6). В блоке 15 определяется пороговое значение по алгоритму оптимизации с учетом результата сравнения суммирующего вектора с эталонным, который регулируется блоком 16. В блоке 13 наибольшему значению весового коэффициента элемента полученного вектора ставится в соответствие столбец порождающей матрицы R, которым был заменен символ (команда) сообщения. Полученный информационный вектор поступает в блок 17, в котором производится обратное преобразование информационного вектора в символ (команду) сообщения.
Таким образом, благодаря введению дополнительных операций существенно расширяются возможности способа, поскольку обеспечивается передача информации с высокой достоверностью.
ИСТОЧНИКИ ИНФОРМАЦИИ
1. ГОСТ 28147-89. Системы обработки информации. Защита криптографическая. Алгоритм криптографического преобразования [Текст].
2. Пат.2204886 Российская Федерация, МПК7 Н04К 1/02. Способ шифрования с исправлением ошибок канала связи и устройство для его осуществления [Текст]/Винокуров А.В.; заявитель и патентообладатель Военная академия РВСН им.Петра Великого. – 2000131638/09; заявл. 19.12.2000; опубл. 20.05.2003, Бюл. 14. – 2 с.: ил.
3. Месси Дж.Л. Введение в современную криптологию [Текст]. ТИИЭР, т.76, май 1988. – с.27.
4. Антонов В.Н., Терехов В.А., Тюкин И.Ю. Адаптивное управление в технических системах [Текст]: учебное пособие. – СПб.: Изд-во С.-Петер, унта, 2001. – 244 с.
5. Мак-Вильямс и др. Теория кодов, исправляющих ошибки [Текст]. – М., Связь, 1979.
Формула изобретения
Устройство шифрования информации, содержащее на передающей стороне последовательно соединенные генератор ключа, блок формирования ключевой матрицы, шифрующий блок, второй вход которого соединен с выходом блока формирования информационного вектора, первый вход которого соединен с выходом блока формирования порождающей матрицы, второй вход является информационным входом устройства, а на приемной стороне – последовательно соединенные блок сортировки элементов вектора, другой вход которого соединен с выходом блока формирования ключевой матрицы, вход которого соединен с выходом генератора ключа, блок замены элементов кодового вектора, блок умножения кодового вектора на матрицу Адамара, другой вход которого соединен с выходом блока формирования матрицы Адамара, блок принятия решения, второй вход которого соединен с выходом блока формирования порождающей матрицы, блок обратного преобразования, выход которого является информационным выходом устройства, отличающееся тем, что дополнительно введены на передающей стороне блок управления, формирующий управляющий сигнала для выбора длины информационного вектора, подлежащего шифрованию, выход которого является другим входом шифрующего блока, а на приемной стороне – блок сравнения, выход которого соединен с соответствующим входом блока принятия решения, первый вход бока сравнения соединен с выходом блока умножения, а второй вход – с выходом блока оптимизации, вход которого соединен с выходом блока обратного преобразования.
РИСУНКИ
|
|