|
|
(21), (22) Заявка: 2009117762/11, 13.05.2009
(24) Дата начала отсчета срока действия патента:
13.05.2009
(46) Опубликовано: 27.04.2010
(56) Список документов, цитированных в отчете о поиске:
RU 2287447 C2, 20.11.2006. RU 2115580 C1, 20.07.1998. RU 2263599 C1, 10.11.2005. EP 0878373 А2, 18.11.1998.
Адрес для переписки:
109029, Москва, ул. Нижегородская, 27, стр.1, первому зам. генерального директора ОАО “НИИАС” Е.Н. Розенбергу
|
(72) Автор(ы):
Розенберг Ефим Наумович (RU), Зорин Василий Иванович (RU), Шухина Елена Евгеньевна (RU), Воронин Владимир Альбертович (RU), Казиев Гурам Дмитриевич (RU), Зиннер Владимир Иванович (RU)
(73) Патентообладатель(и):
Открытое акционерное общество “Российские железные дороги” (ОАО “РЖД”) (RU), Открытое акционерное общество “Научно-исследовательский и проектно-конструкторский институт информатизации, автоматизации и связи на железнодорожном транспорте” (ОАО “НИИАС”) (RU)
|
(54) УСТРОЙСТВО АВТОБЛОКИРОВКИ С ТОНАЛЬНЫМИ РЕЛЬСОВЫМИ ЦЕПЯМИ И ЦЕНТРАЛИЗОВАННЫМ РАЗМЕЩЕНИЕМ ОБОРУДОВАНИЯ
(57) Реферат:
Изобретение относится к устройствам сигнализации, централизации и блокировки на железнодорожном транспорте и может быть использовано в системах интервального регулирования движения поездов. Устройство автоблокировки с тональными рельсовыми цепями и централизованным размещением оборудования содержит путевые проходные светофоры, ограждающие блок-участки и установленные на границах блок-участков. Также устройство содержит рельсовые цепи защитных участков путевых проходных светофоров, рельсовые цепи блок-участков, блок контроля рельсовых цепей. Блок контроля включает в себя генераторы, соединенные с началами рельсовых цепей, и приемники, соединенные с концами рельсовых цепей. Также устройство содержит блоки передачи на локомотив числовых кодовых сигналов, блоки включения кодирования, причем пусковой вход каждого блока включения кодирования соединен с соответствующим выходом разрешения посылки кода КЖ блока контроля рельсовых цепей, вход конфигурирования которого подключен к выходу контроллера, соединенного через канал связи с диспетчерским центром управления. Техническим результатом является упрощение устройства, повышение его надежности и снижение габаритов. 1 ил.
Изобретение относится к устройствам сигнализации, централизации и блокировки на железнодорожном транспорте, и может быть использовано в системах интервального регулирования движения поездов на перегонах.
Известно устройство автоблокировки с тональными рельсовыми цепями и централизованным размещением оборудования, содержащее путевые проходные светофоры, ограждающие блок-участки и установленные на границах блок-участков, рельсовые цепи защитных участков путевых проходных светофоров, рельсовые цепи блок-участков, блок контроля рельсовых цепей, включающий генераторы, соединенные с началами рельсовых цепей, и приемники, соединенные с концами рельсовых цепей, блок передачи на локомотив числовых кодовых сигналов, подключенный к первому входу блока согласования, выход которого соединен с началом рельсовой цепи защитного участка светофора, блок сигнальных показаний, выход которого соединен со светофором и блок включения кодирования, вход которого соединен с пусковым выходом блока контроля рельсовых цепей, а выход соединен с входом блока передачи на локомотив числовых кодовых сигналов («Типовые материалы для проектирования», 410003-ТМП, «Автоблокировка с тональными рельсовыми цепями и централизованным размещением оборудования», АБТЦ-2000, Альбом 3, МПС ГТСС, 2000 г., с.21, 24, 27, 29, 39, 41).
Устройство обеспечивает замыкание блок-участка, ограждаемого проходным светофором при проследовании поезда и размыкает его с проверкой выполнения последовательности освобождения рельсовых цепей и при условии замыкания следующего блок-участка по ходу движения поезда.
Недостатком устройства является существенное уменьшение пропускной способности железнодорожного участка, которое происходит вследствие того, что при нахождении поезда на рельсовой цепи защитного участка запрещающее показание включается не только на проходном светофоре, ограждающем занятый поездом блок-участок, но и на предыдущем проходном светофоре. От путевого светофора, ограждающего занятый поездом защитный участок, в рельсовую цепь предыдущего (свободного) блок-участка кодовые сигналы автоматической локомотивной сигнализации не посылаются. Таким образом, минимальный пространственный интервал между попутно следующими поездами может быть равен сумме длины двух блок-участков и длины защитного участка.
Современные системы управления и обеспечения безопасности движения на тяговом подвижном составе, такие как КЛУБ-У и САУТ, позволяют полностью исключить проезд запрещающих сигналов. В этом случае применение автоблокировки с защитными участками неоправданно.
В тех случаях, когда на подвижном составе нет систем управления, обеспечивающих безусловную остановку поезда перед запрещающим сигналом, применение автоблокировки с защитными участками целесообразно.
В качестве прототипа выбрано устройство автоблокировки с тональными рельсовыми цепями и централизованным размещением оборудования, содержащее путевые проходные светофоры, ограждающие блок-участки и установленные на границах блок-участков, рельсовые цепи защитных участков путевых проходных светофоров, рельсовые цепи блок-участков, блок контроля рельсовых цепей, включающий генераторы, соединенные с началами рельсовых цепей, и приемники, соединенные с концами рельсовых цепей, блок передачи на локомотив числовых кодовых сигналов, подключенный к первому входу блока согласования, соединенного с началом рельсовой цепи защитного участка светофора, блок сигнальных показаний, выход которого соединен со светофором, блок включения кодирования, вход которого соединен с пусковым выходом блока контроля рельсовых цепей, а выход соединен с входом блока передачи на локомотив числовых кодовых сигналов, дополнительные сигнальные знаки, установленные на проходных светофорах, блок формирования управляющих сигналов, первый выход которого соединен с дополнительным сигнальным знаком, а первый, второй, третий, четвертый, пятый и шестой входы блока формирования управляющих сигналов соединены соответственно с выходами блока контроля рельсовых цепей: разомкнутость блок-участка, ограждаемого светофором, свободности блок-участка, ограждаемого светофором, разомкнутости блок-участка, ограждаемого следующим по ходу движения светофором, свободности блок-участка, ограждаемого следующим по ходу движения светофором, занятости защитного участка следующего по ходу движения светофора, занятости защитного участка второго по ходу движения светофора, блок формирования кодового сигнала дополнительного сигнального знака, подключенный к второму входу блока согласования, блок включения формирователя кодового сигнала дополнительного сигнального знака, подключенный выходом к блоку формирования кодового сигнала дополнительного сигнального знака, при этом первый, второй и третий входы блока включения формирователя кодового сигнала дополнительного сигнального знака подключены соответственно к второму выходу блока формирования управляющих сигналов и выходам блока контроля рельсовых цепей: замкнутости блок-участка, ограждаемого светофором и занятости защитного участка светофора (RU 2287447, B61L 23/16, 20.11.06).
Устройство обеспечивает повышение пропускной способности участков железных дорог при использовании современных систем управления и обеспечения безопасности на тяговом подвижном составе и сохранение действия автоблокировки с защитными участками в тех случаях, когда на подвижном составе нет систем управления, обеспечивающих безусловную остановку поезда перед запрещающим сигналом. Однако результат достигнут путем существенного увеличения сложности аппаратуры автоблокировки, что увеличивает габариты и стоимость и снижает надежность системы управления движением поездов в целом.
Техническим результатом, на достижение которого направлено изобретение, является упрощение устройства, повышение его надежности и снижение габаритов.
Технический результат достигается тем, что в устройстве автоблокировки с тональными рельсовыми цепями и централизованным размещением оборудования, содержащем путевые проходные светофоры, ограждающие блок-участки и установленные на границах блок-участков, рельсовые цепи защитных участков путевых проходных светофоров и рельсовые цепи блок-участков, блок контроля рельсовых цепей, включающий генераторы, соединенные с началами рельсовых цепей, и приемники, соединенные с концами рельсовых цепей, блоки передачи на локомотив числовых кодовых сигналов, каждый из которых соединен с началом рельсовой цепи защитного участка соответствующего светофора, подключенного к соответствующему блоку сигнальных показаний, блоки включения кодирования, каждый из которых своими первым и вторым выходами соединены соответственно с входом соответствующего блока передачи на локомотив числовых кодовых сигналов и входом соответствующего блока сигнальных показаний, согласно изобретению пусковой вход каждого блока включения кодирования соединен с соответствующим выходом разрешения посылки кода КЖ блока контроля рельсовых цепей, вход конфигурирования которого подключен к выходу контроллера, соединенного через канал связи с диспетчерским центром управления.
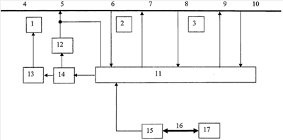
Сущность изобретения поясняется чертежом, на котором представлена функциональная схема устройства автоблокировки с тональными рельсовыми цепями и централизованным размещением оборудования.
Устройство автоблокировки с тональными рельсовыми цепями и централизованным размещением оборудования содержит путевые проходные светофоры 1, 2, 3, ограждающие блок-участки и установленные на границах блок-участков, рельсовые цепи 5, 7 и 9 защитных участков соответственно путевых проходных светофоров 1, 2 и 3, рельсовые цепи 4, 6, 8 и 10 блок-участков, блок 11 контроля рельсовых цепей, включающий генераторы, соединенные с началами рельсовых цепей, и приемники, соединенные с концами рельсовых цепей (генераторы и приемники не показаны), блоки 12 передачи на локомотив числовых кодовых сигналов, каждый из которых соединен с началом рельсовой цепи защитного участка соответствующего светофора 1 (2 или 3), подключенного к соответствующему блоку 13 сигнальных показаний, блоки 14 включения кодирования, каждый из которых своими первым и вторым выходами соединены соответственно с входом соответствующего блока 12 передачи на локомотив числовых кодовых сигналов и входом соответствующего блока 13 сигнальных показаний, пусковой вход каждого блока 14 включения кодирования соединен с соответствующим выходом разрешения посылки кода КЖ блока 11 контроля рельсовых цепей (блоки 12, 13 и 14 с их соединениями показаны только для проходного светофора 1), вход конфигурирования блока 11 контроля рельсовых цепей подключен к выходу контроллера 15, соединенного через канал 16 связи с диспетчерским центром 17 управления.
Устройство автоблокировки с тональными рельсовыми цепями и централизованным размещением оборудования работает следующим образом.
Информацию о том, что локомотив с соответствующим индивидуальным номером оборудован или не оборудован современной системой управления, такой как КЛУБ-У или САУТ, которые обладают защитой от проезда светофора с красным сигнальным показанием, имеет диспетчерский центр 17 управления. Эта информация используется диспетчерским центром 17 управления для изменения конфигурации блока 11 контроля рельсовых цепей в зависимости от поездной ситуации следующим образом.
Если на блок-участках с рельсовыми цепями 4-10 находится локомотив, оборудованный системой КЛУБ-У или САУТ, то от светофора, ограничивающего занятую рельсовую цепь, навстречу локомотиву посылается кодовый сигнал КЖ. Это позволяет пропускать поезда с такими локомотивами с минимально допустимым интервалом попутного следования и поддерживать на светофорах 1, 2 и 3 трехзначную сигнализацию с одним красным огнем светофора, непосредственно ограждающего занятую рельсовую цепь. Разрешение на передачу кодового сигнала КЖ выдает блок 11 контроля рельсовых цепей, который выдает активный сигнал на своем выходе разрешения посылки кода КЖ блока 11 и через пусковой вход разрешает работу блока 14 включения кодирования. Каждый блок 14 включения кодирования сигналом со второго выхода переключает режим работы блока 13 сигнальных показаний своего светофора на работу с чередованием огней светофоров по системе К, Ж, З и сигналом с первого выхода разрешает посылку кода КЖ через блок 12 передачи на локомотив числовых кодовых сигналов.
Для локомотивов, не оборудованных упомянутыми системами, блок 11 контроля рельсовых цепей сохраняет конфигурацию, как в стандартной системе с защитными блок-участками, и не выдает активный сигнал на своем выходе разрешения. Соответственно кодовый сигнал от светофора, ограничивающего занятую рельсовую цепь, не посылается и минимально допустимый интервал попутного следования увеличивается на длину одной рельсовой цепи, а занятая рельсовая цепь ограждается двумя светофорами с красным огнем. (То же происходит и в случае обрыва цепи передачи активного сигнала разрешения, что соответствует принципам построения безопасных схем железнодорожной автоматики).
Кодовый сигнал для изменения конфигурации блока 11 контроля рельсовых цепей проходит от диспетчерского центра управления 17 через канал 16 связи и после обработки контроллером 15, отвечающим требованиям по безопасности движения поездов, преобразуется в двоичный логический сигнал с уровнем и мощностью достаточными для управления реле первого класса, находящегося (не показано) в блоке 11 контроля рельсовых цепей и служащего для изменения его внутренней схемы.
Использование предлагаемого изобретения в системах автоблокировки с централизованным размещением оборудования позволит упростить устройства, повысить их надежность и снизить габариты.
Формула изобретения
Устройство автоблокировки с тональными рельсовыми цепями и централизованным размещением оборудования, содержащее путевые проходные светофоры, ограждающие блок-участки и установленные на границах блок-участков, рельсовые цепи защитных участков путевых проходных светофоров и рельсовые цепи блок-участков, блок контроля рельсовых цепей, включающий генераторы, соединенные с началами рельсовых цепей, и приемники, соединенные с концами рельсовых цепей, блоки передачи на локомотив числовых кодовых сигналов, каждый из которых соединен с началом рельсовой цепи защитного участка соответствующего светофора, подключенного к соответствующему блоку сигнальных показаний, блоки включения кодирования, каждый из которых своими первым и вторым выходами соединены соответственно с входом соответствующего блока передачи на локомотив числовых кодовых сигналов и входом соответствующего блока сигнальных показаний, отличающееся тем, что пусковой вход каждого блока включения кодирования соединен с соответствующим выходом разрешения посылки кода КЖ блока контроля рельсовых цепей, вход конфигурирования которого подключен к выходу контроллера, соединенного через канал связи с диспетчерским центром управления.
РИСУНКИ
|
|