|
|
(21), (22) Заявка: 2008128192/02, 10.07.2008
(24) Дата начала отсчета срока действия патента:
10.07.2008
(43) Дата публикации заявки: 20.01.2010
(46) Опубликовано: 20.04.2010
(56) Список документов, цитированных в отчете о поиске:
RU 2270973 C2, 27.02.2006. RU 4160 U1, 16.05.1997. RU 2006130014 A, 20.01.2007. RU 94001879 A1, 10.04.1997.
Адрес для переписки:
210605, Республика Беларусь, г.Витебск, ул. П. Бровки, 13а, Республиканское унитарное предприятие “Конструкторское бюро “Дисплей” (РУП КБ “Дисплей”)
|
(72) Автор(ы):
Войтенков Александр Сергеевич (BY), Козлов Валерий Степанович (BY), Вильчиков Александр Иванович (BY)
(73) Патентообладатель(и):
Республиканское унитарное предприятие “Конструкторское бюро “Дисплей” (РУП КБ “Дисплей”) (BY)
|
(54) АВТОМАТИЗИРОВАННЫЙ ДИСТАНЦИОННО УПРАВЛЯЕМЫЙ КОМПЛЕКС ОГНЕВОГО ПОРАЖЕНИЯ
(57) Реферат:
Изобретение относится к области обнаружения и огневого поражения различных целей при боевых действиях. Технический результат – расширение области применения, повышение скорости, мобильности и улучшение тактико-технических и боевых характеристик. Комплекс содержит оружейную часть с единицей дистанционно управляемого оружия, видеокамеру, закрепленную на оружии, приводы горизонтального и вертикального перемещения оружия, привод спускового механизма и приемопередающее устройство, соединенные каналом связи через управляющее приемо-передающее устройство с компьютером, имеющим монитор и устройство управления, и коммутатор между приемо-передающим устройством и компьютером. Комплекс снабжен дистанционно управляемым устройством, которое содержит две видеокамеры широкого и узкого поля обзора, один дальномер с устройством запоминания дальности объекта-цели, тепловизор, датчик учета параметров стрельбы, выбранный из ряда датчиков: термодатчик, датчик атмосферного давления, датчик направления и скорости ветра, датчик выстрела, блок управления и сопряжения с каналом связи через приемо-передающее устройство. 3 ил.
Изобретение относится к области военной техники, в частности к автоматизированному вооружению с дистанционным управлением, и может быть использовано для обнаружения и поражения различных целей при боевых действиях.
Известна наиболее близкая по технической сути к изобретению система дистанционного управления охраной и обороной периметра объекта (1), включающая, по меньшей мере, одно устройство дистанционного управления, содержащее, как минимум, единицу дистанционно управляемого стрелкового оружия, установленную стационарно, содержащую блок управления, закрепленную на оружии видеокамеру с трансфакатором, оптическим прицелом и лазерным целеуказателем, приводы вертикального и горизонтального перемещения, привод спускового механизма и приемопередающее устройство, соединенные каналом связи через управляющее приемо-передающее устройство с компьютером, имеющим монитор и устройство управления, например, «джойстик», а между приемопередающим устройством и компьютером подключены мультиплексор и коммутатор.
Данная система предназначена для ведения охраны и обороны периметра стационарного объекта с использованием дистанционно управляемого стрелкового оружия и позволяет повысить эффективность стрельбы и обороны, а также улучшить условия дежурства при охране и практически исключить потери личного состава (охранников).
Существенным недостатком этой системы является то, что она, в силу присущих ей конструктивных особенностей, например, наличия столбов-вышек для стационарной установки, одной видеокамеры, а также отсутствия дальномера, приборов учета баллистики и метеоусловий, различных параметров цели (скорость, дальность, местоположение и др.), обладает ограниченной областью применения, т.е. только для охраны и обороны стационарного объекта, практически нулевой скрытностью и мобильностью при смене позиции, а также не позволяет вести охрану и оборону в автоматическом режиме, что ограничивает возможность улучшения тактико-технических характеристик и боевой применимости дистанционно управляемого оружия.
Технической задачей, на решение которой направлено изобретение, является создание автоматизированного дистанционно управляемого комплекса огневого поражения, обладающего расширенной областью применения, например, для поражения живой силы, техники и других целей, высокой скрытностью и мобильностью при смене позиции и обеспечивающего существенные улучшения тактико-технических и боевых характеристик путем возможности обнаружения и поражения цели в автоматическом режиме и в сложных метеоусловиях, повышения точности и скорости прицеливания по различным видам целей, увеличения угла обзора и прицельной дальности, осуществления стрельбы по нескольким целям с остановкой и без остановки устройства привода, с компенсацией кучности и поправкой на скорость, а также применением различных типов оружия (пулемет, гранатомет и др.) и использования стационарного или мобильного каркаса-основания.
Поставленная задача обеспечивается тем, что при использовании существенных признаков, характеризующих известный автоматизированный дистанционно управляемый комплекс огневого поражения, который содержит единицу дистанционно управляемого оружия, видеокамеру, закрепленную на оружии, приводы вертикального и горизонтального перемещения, привод спускового механизма и приемо-передающее устройство, связанные каналом связи через управляющее приемопередающее устройство с компьютером, имеющим монитор и устройство управления, и коммутатор между приемо-передающим устройством и компьютером, в соответствии с изобретением он снабжен автономным или стационарным либо обоими источниками питания и, по меньшей мере, двумя видеокамерами, установленными неподвижно относительно оружия, а также дополнительно содержит, как минимум, один дальномер с устройством запоминания координат и дальности объекта-цели относительно устройства привода, тепловизор и, по меньшей мере, один датчик учета параметров стрельбы, выбранный из ряда датчиков, включающего термодатчик, датчик атмосферного давления, датчик направления и скорости ветра и датчик выстрела, при этом комплекс выполнен в виде связанных каналом связи дистанционно управляемого устройства, содержащего блок аппаратуры наблюдения и целеуказания, стрелковую часть с единицей стрелкового или иного вида ствольного оружия, имеющего магазин для боеприпасов, приводные устройства перемещения стрелковой части, сменную платформу с устройством амортизации отката для установки различных видов оружия и стационарный или мобильный каркас-основание для размещения аппаратуры, перемещения и установки на боевой позиции, блок управления и сопряжения с каналом связи и компьютера со встроенными датчиком координат и скорости объекта-цели относительно дистанционно управляемого устройства, датчиком движения за объектом-целью, датчиком признака объекта-цели и устройством управления, например «джойстик» либо графический манипулятор «мышь» или «трекбол» или с каждым из них одновременно, причем компьютер выполнен с возможностью программного запоминания изображения местности на N-кадров, их «сшивки» и слежения за объектом-целью.
Сопоставительный анализ показывает, что предлагаемый комплекс огневого поражения отличается от прототипа наличием двух видеокамер, дальномера, тепловизора, устройств и датчиков учета параметров объекта-цели и стрельбы, а также наличием автономного блока питания, графического манипулятора («мышь» или «трекбол»), съемной платформы с устройством амортизации (отката) и стационарного или мобильного каркаса-основания, что свидетельствует о наличии признаков, отличающих заявленное изобретение от прототипа.
В данном случае выполнение комплекса без мачтового возвышения, оснащение автономным источником питания и стационарным или мобильным каркасом-основанием обеспечивает скрытность и мобильность при установке и смене боевой позиции. При этом наличие сменной платформы позволяет применять различные типы оружия, а устройство амортизации (отката) повышает кучность стрельбы. Использование двух и более видеокамер с различными углами обзора и устройства запоминания изображения на N кадров и их «сшивки» обеспечивает более высокие скорость, дальность и точность прицеливания с одновременной возможностью обеспечения широкого поля зрения, скрытность, а также надежность всего комплекса за счет возможности дублирования видеокамер. Введение тепловизора способствует обнаружению и поражению целей в условиях ограниченной видимости (ночное время, атмосферные осадки, туман, растительность). Кроме того, введение датчиков учета параметров цели и стрельбы (термодатчика, датчика атмосферного давления, датчика направления и скорости ветра, датчика координат и скорости объекта-цели, датчика выстрела), дальномера и вычислителя повышает точность и скорость поражения целей, в т.ч. в автоматическом режиме, с учетом баллистики, скорости цели и погодных факторов. Применение графического манипулятора («мышь» или «трекбол») повышает скорость наведения на цель. При этом оснащение компьютера датчиками признака цели, движения и системой слежения за целью обеспечивает обнаружение и поражение в автоматическом режиме, что в целом повышает тактико-технические и боевые характеристики, расширяет область применения комплекса, свидетельствует о достижении более высокого технического результата и промышленной применимости комплекса.
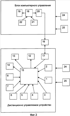
Техническая сущность изобретения поясняется прилагаемым чертежом, где на фиг.1 показан общий вид дистанционно управляемого устройства, на фиг.2 приведен блок компьютерного управления, а на фиг.3 представлена блок-схема комплекса.
Заявляемый комплекс содержит дистанционно управляемое устройство (устройство привода) (см. фиг.1), включающее, по меньшей мере, две видеокамеры широкого 1 узкого 2 поля обзора (зрения), как минимум, один дальномер 3 с устройством запоминания координат и дальности объекта-цели (не показано) относительно устройства привода, тепловизор 4 и, по меньшей мере, один датчик учета параметров стрельбы, выбранный из ряда (см. фиг.3) – термодатчик 5, датчик 6 атмосферного давления, датчик 7 направления и скорости ветра и датчик 8 выстрела, оружейную часть, имеющую единицу стрелкового или иного вида ствольного оружия 9 с магазином 10 для боеприпасов, сменную платформу 11 для установки оружия 9, снабженную устройством амортизации отката (не показано), приводные устройства вертикального 12 и горизонтального 13 перемещения, спусковой механизм 14 оружия 9, блок 15 управления и сопряжения с каналом связи 16 через приемо-передающее устройство 17 и блок компьютерного управления (см. фиг.2 и 3), который имеет компьютер 18 с встроенными (на черт. не показано) датчиком координат и скорости объекта-цели относительно устройства привода, датчиком движения за целью, датчиком признака цели монитор 19, приемо-передающее устройство 20 и устройство управления типа «джойстик» 21, либо графический манипулятор типа «мышь» или «трекбол» 22 или тот и другой одновременно. При этом компьютер 18 выполнен с возможностью программного запоминания изображения местности на N-кадров, их сшивки и слежения за объектом-целью.
Все блоки устройства привода размещены на мобильном или стационарном каркасе-основании 23 (см. фиг.1) для его перемещения и установки на боевой позиции. При этом устройство привода и блок компьютерного управления имеют автономный 24 или стационарный 25 или оба источника питания.
Предлагаемый комплекс работает следующим образом.
Предварительно дистанционно управляемое устройство устанавливают на боевую позицию посредством каркаса-основания 23, а оператор с блоком компьютерного управления располагается в укрытии на определенном расстоянии. Компьютер 18 каналом связи 16 через приемо-передающие устройства 19 и 20 связан с аппаратурой устройства привода. После установки и подключения источников питания 24 и 25 комплекс готов к работе. Для управления используют компьютер 18 с монитором 19, к которому подключена клавиатура и устройство управления, например «джойстик» 21 либо «трекбол» или «мышь» 22. Обмен данных между электронными блоками устройства привода и компьютером осуществляется через блок 15 аппаратуры управления и сопряжения с каналом связи 17. Данные с устройства привода поступают по каналу связи 16 в компьютер 18. На экран монитора 19 выводят изображения с видеокамер 1 и 2. В компьютере 18 встроен датчик движения и слежения за целью, позволяющий осуществлять работу в автоматическом режиме. При появлении объекта-цели видеосигналы с видеокамер 1 и 2 или тепловизора 4 по каналу связи 16 через приемо-передающие устройства 17 и 20 поступают на монитор 19, а компьютер 18 определяет координаты цели и подает сигнал оператору. На экране монитора 19 имеется прицельная метка, совмещенная с платформой 11 оружия 9. Компьютер 18 посредством приводных устройств 12 и 13 с учетом баллистики направляет оружие 9 на цель и следует за ней. Оператор с помощью «джойстика» 21 и «трекбола» или «мыши» 22 наводит перекрестие прицельной метки на цель, после чего она может быть поражена или ее параметры (координаты и дальность) могут быть сохранены в памяти компьютера 18 до тех пор, пока оператор не подтвердит поражение цели. При подтверждении поражения подается сигнал по каналу связи 16 на спусковой механизм 14. При перемещении цели оружие направляют на нее с учетом скорости и направления движения. После сохранения параметров целей компьютер обрабатывает их и вносит поправки для стрельбы в зависимости от данных, полученных от термодатчика 5, датчика 6 атмосферного давления и датчика 7 направления и скорости ветра, которые используют для корректировки направления приводных устройств 12 и 13 перемещения оружия 9. В случае совпадения прицела оружия 9 с координатами, вычисленными в соответствии с нахождением цели, ее скоростью, направлением и баллистикой, срабатывает привод спускового механизма 14, происходит выстрел и срабатывает датчик 8 выстрела, а оружие 9 меняет направление движения в направлении на новую цель.
Как правило, оператор выбирает заранее запрограммированный режим по целям (обстрел, сохранение целей), для чего в программе управления комплексом предусмотрен выбор целей из списка сохраненных, порядок прихода по выбранным (по номерам или координатам), проход по целям с выдачей запроса оператору на поражение цели. При этом стрельба может осуществляться с остановкой и без остановки устройства привода по сигналу датчика 8 выстрела с подсчетом боеприпасов в магазине 10 при стрельбе с остановкой, а при стрельбе без остановки скорость перемещения привода задают в зависимости от расположения и количества целей.
При необходимости к блоку компьютерного управления через приемопередающее устройство 20 может быть подключено несколько устройств привода с индивидуальным или групповым их управлением, а также возможна работа комплекса в дежурном режиме с включенным датчиком движения. В этом случае при обнаружении движения на экране монитора 19 появится соответствующее сообщение.
Экспериментально подтверждено, что предложенный комплекс в сравнении с прототипом обладает расширенной областью применения, большей скрытностью и мобильностью с улучшенными тактико-техническими характеристиками.
Источник информации
1. RU, 2270973 C2, F47H 11/00, 27.02.06, бюл 6.
Формула изобретения
Автоматизированный дистанционно управляемый комплекс огневого поражения, содержащий оружейную часть с единицей дистанционно управляемого оружия, видеокамеру, закрепленную на оружии, приводы горизонтального и вертикального перемещения оружия, привод спускового механизма и приемопередающее устройство, соединенные каналом связи через управляющее приемопередающее устройство с компьютером, имеющим монитор и устройство управления, и коммутатор между приемопередающим устройством и компьютером, отличающийся тем, что он снабжен автономным и/или стационарным источниками питания и дистанционно управляемым устройством, которое содержит по меньшей мере две видеокамеры широкого и узкого поля обзора, как минимум один дальномер с устройством запоминания дальности объекта-цели относительно дистанционно управляемого устройства, тепловизор, по меньшей мере один датчик учета параметров стрельбы, выбранный из ряда датчиков: термодатчик, датчик атмосферного давления, датчик направления и скорости ветра, датчик выстрела, блок управления и сопряжения с каналом связи через приемопередающее устройство, при этом компьютер выполнен с возможностью программного запоминания изображения местности на N-кадров, их сшивки и слежения за объектом-целью, а оружейная часть выполнена со сменной платформой для установки оружия, устройством амортизации и стационарным или мобильным каркасом-основанием для перемещения и установки на боевой позиции.
РИСУНКИ
|
|