Патент на изобретение №2386740

Published by on




РОССИЙСКАЯ ФЕДЕРАЦИЯ



ФЕДЕРАЛЬНАЯ СЛУЖБА
ПО ИНТЕЛЛЕКТУАЛЬНОЙ СОБСТВЕННОСТИ,
ПАТЕНТАМ И ТОВАРНЫМ ЗНАКАМ
(19) RU (11) 2386740 (13) C1
(51) МПК

D21F7/02 (2006.01)
H02P5/68 (2006.01)

(12) ОПИСАНИЕ ИЗОБРЕТЕНИЯ К ПАТЕНТУ

Статус: по данным на 28.09.2010 – действует

(21), (22) Заявка: 2008151245/12, 23.12.2008

(24) Дата начала отсчета срока действия патента:

23.12.2008

(46) Опубликовано: 20.04.2010

(56) Список документов, цитированных в отчете о
поиске:
RU 2203997 C1, 10.05.2003. SU 560311 A, 30.05.1977. JP 2002209898 A, 28.07.2000. JP 2000158030 A, 13.06.2000. JP 57132793 A, 17.08.1982.

Адрес для переписки:

603950, г.Нижний Новгород, ул. Минина, 24, НГТУ, ОИС

(72) Автор(ы):

Свердлик Григорий Владимирович (RU),
Тихомиров Владимир Анатольевич (RU)

(73) Патентообладатель(и):

Свердлик Григорий Владимирович (RU),
Тихомиров Владимир Анатольевич (RU)

(54) СИСТЕМА УПРАВЛЕНИЯ МНОГОДВИГАТЕЛЬНЫМ ЭЛЕКТРОПРИВОДОМ МНОГОСЕКЦИОННЫХ АГРЕГАТОВ

(57) Реферат:

Изобретение относится к системам управления электроприводом многосекционных агрегатов и может быть использовано в многодвигательных взаимосвязанных электроприводах постоянного и переменного тока агрегатов по переработке полосовых материалов, например бумагоделательных машин, прокатных станов, линий по производству стекла, пленок и т.п., управляемых микропроцессорными устройствами. Система содержит приводы секций с управлением от микропроцессорного устройства, включающие электродвигатели, выходные валы которых подключены к передачам рабочих механизмов, а на входе установлены силовые преобразователи, введены также датчики скорости, сумматоры. В приводе установлен цифровой регулятор скорости, включающий цифровой сумматор и вычитающий счетчик для обработки импульсных сигналов от импульсных датчиков скорости, установленных на валах передач первой и второй секций. Обеспечивается повышение надежности работы системы, точность регулирования скорости и натяжения материала. 1 ил.

Решение относится к системам управления многодвигательным электроприводом многосекционных агрегатов и может быть использовано в многодвигательных взаимосвязанных электроприводах постоянного и переменного тока агрегатов по обработке полосовых материалов, например бумагоделательных машин, прокатных станов, линий по производству стекла, пленок, полимерных материалов, агрегатов непрерывного лужения. Для них характерно в соответствии с требованиями технологии последовательное расположение рабочих механизмов, связанных между собой обрабатываемым материалом. Несмотря на многообразие технологических процессов, конструкций машин и физико-механических свойств обрабатываемых материалов, в требованиях к системам электроприводов этих линий много общего. Когда требуется точность регулирования параметров объекта порядка 0,01-0,1%, используются цифровые или цифроаналоговые системы электропривода.

Известно устройство для регулирования натяжения длинномерного материала (авторское свидетельство СССР 1416421, В65Н 77/00, опубл. 15.08.1988). Устройство может быть использовано в текстильной и бумагоделательной промышленности.

Устройство для регулирования натяжения длинномерного материала содержит расположенные последовательно две секции транспортировки материала, каждая из которых состоит из электродвигателя, имеющего датчик скорости, выходом подключенный к первому входу системы регулирования скорости электродвигателя, имеющего датчик скорости, выходом подключенный к первому входу системы регулирования скорости электродвигателя, вторым входом соединенной с выходом регулятора натяжения материала, датчика натяжения материала, выходом связанного с первым входом регулятора натяжения материала и блока ограничения регулирующего воздействия, выходом соединенного со вторым входом регулятора натяжения материала, а информационным входом – с выходом регулятора натяжения материала. Натяжение регулируется за счет разности скоростей секций. Отсутствует механический измеритель натяжения. Нет устройства перераспределения скоростей. Использована полностью аналоговая система. Все это снижает точность регулирования.

В качестве прототипа принят многодвигательный электропривод бумагоделательной машины (патент РФ 2203997, D21F 7/02, опубл. 2003.05.10), который может быть использован во взаимосвязанных приводах постоянного и переменного тока агрегатов по перемещению полосовых материалов. Электропривод содержит электродвигатели секций, подключенные к преобразователям и снабженные датчиками частоты, выходы которых подключены к первым входам сумматоров, а выходы сумматоров подключены к управляющим входам преобразователей. Он также содержит дифференциальную зубчатую передачу по числу электродвигателей, при этом входные валы зубчатых дифференциальных передач присоединены к электродвигателям секции, выходные валы – к валам рабочего механизма, опорные валы – к регулирующим электрическим машинам, которые подключены к дополнительным преобразователям, микропроцессорное устройство, одни из выходов которого подключены ко вторым входам сумматоров, другие – к входам дополнительных преобразователей, измерители нагрузки, включенные в цепи статоров регулирующих электрических машин, причем выходы измерителей нагрузки соединены с первыми входами вторых сумматоров, вторые входы которых подключены к одним из выходов микропроцессорного устройства, а выходы вторых сумматоров присоединены к нелинейным блокам, выходы которых подключены к двум дополнительным преобразователям соседних секций.

Недостатком известного электропривода и системы управления им является сложность исполнения узлов передачи движения к рабочим механизмам через дифференциальную зубчатую передачу, входной вал от электродвигателя, подключенного к преобразователям и снабженного датчиком скорости, входной вал, опорный вал, подключенный к регулирующей электрической машине. Таким образом, на один вал работают два двигателя и два преобразователя. Судя по структуре, использованы кодовые датчики, которые недостаточно надежны. В такой схеме возможны сбои в системе управления.

Эти недостатки устраняются предлагаемым решением.

Решаемая задача – совершенствование системы управления многодвигательным электроприводом многосекционного агрегата непрерывного действия за счет более рационального ее построения.

Технический результат – повышение надежности работы системы, точности регулирования скорости и натяжения материала.

Этот технический результат достигается тем, что в системе управления многодвигательным электроприводом многосекционных агрегатов, содержащей приводы секций с управлением от микропроцессорного устройства, включающие электродвигатели, выходные валы которых подключены к передачам рабочих механизмов, а на входе установлены силовые преобразователи, введены также датчики скорости, сумматоры, в приводе установлен цифровой регулятор скорости (ЦРС), включающий цифровой сумматор и вычитающий счетчик для обработки импульсных сигналов от импульсных датчиков скорости, установленных на валах передач первой и второй секций, выход ЦРС подключен к входу силового преобразователя, к первому входу ЦРС подключен выход перемножителя, к первому входу которого через первый преобразователь частота-код подключен выход импульсного датчика скорости привода первой секции, ко второму входу ЦРС – выход второго преобразователя частота-код, к входу которого подключен выход импульсного датчика скорости привода второй секции, к третьему входу ЦРС – выход преобразователя код-частота, вход которого подключен к выходу перемножителя, к четвертому входу ЦРС – выход импульсного датчика скорости, установленного на валу привода второй секции, установлен регулятор натяжения материала, к входу которого подключен выход первого сумматора, к входам последнего – выход датчика тока и выход задания натяжения материала от микропроцессорного устройства, выход регулятора натяжения подключен к одному входу второго сумматора, к его другому входу – выход задания коэффициента редукции между скоростями первого и второго приводов от микропроцессорного устройства, а к выходу – второй вход перемножителя.

ЦРС, установленный перед преобразователем, работает с высокочастотными сигналами от импульсных датчиков скорости, установленных на валах передач соседних секций. Импульсы датчиков первого привода являются задающей частотой для второго привода, а импульсы последнего являются частотой обратной связи для ЦРС этого привода. Это позволяет отказаться от дополнительных приводов, присутствующих в прототипе. Кроме того, импульсные датчики более надежны, чем кодовые.

Перемножитель позволяет установить соотношение скоростей (коэффициент редукции). Предлагаемое подключение микропроцессорного устройства позволяет отказаться от регулирующей электрической машины и дифференциальной зубчатой передачи, имеющихся в прототипе, и регулировать натяжение материала в секциях регулятором, задавая коэффициент редукции КР3 между скоростями 1 и 2 первого и второго приводов и осуществляя его коррекцию для обеспечения натяжения материала с управлением от микропроцессорного устройства.

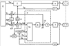
Предлагаемая система управления многодвигательным электроприводом многосекционного агрегата непрерывного действия приведена на чертеже. Раскрыта функциональная схема управления только одной секцией агрегата, ее связь со схемой управления соседней секцией показана условно. Эти схемы аналогичны и их может быть несколько в зависимости от количества секций.

Система содержит приводы 1, 2, первый из которых является ведущим, а второй – ведомым. Система управляет работой механизмов 3, 4 (это могут быть валы бумагоделательной машины, прокатного стана, агрегата производства полимерных материалов и т.п.). Приводы 1, 2 включают электродвигатели 5, выходные валы которых подключены к механическим передачам 6, 7 рабочих механизмов 3, 4. На входе электродвигателей установлены силовые преобразователи 8, на выходных валах передач 6, 7 – импульсные датчики 9, 10 скорости вращения рабочих механизмов 3, 4. Приводы 1, 2 управляются микропроцессорным устройством 11, формирующим задающие сигналы. В каждом приводе на входе силового преобразователя 8 установлен ЦРС 12, включающий в себя цифровой сумматор и вычитающий счетчик для задания импульсных сигналов от импульсных датчиков 9, 10, реализующий пропорционально-интегральное регулирование скорости. Это может быть, например, ЦРС на основе промышленного контроллера фирмы FACON типа FB5-40 МСТ, имеющий аппаратные счетчики, позволяющие работать с высокочастотными сигналами от импульсных датчиков 9, 10.

Выход ЦРС 12 подключен к входу силового преобразователя 8. К первому входу ЦРС 12 подключен выход перемножителя 13, к первому входу которого через первый преобразователь частота-код 14 подключен выход импульсного датчика 9 скорости привода первой секции. Ко второму входу ЦРС 12 подключен выход второго преобразователя частота-код 15, к входу которого подключен выход импульсного датчика 10 скорости привода второй секции. К третьему входу ЦРС 12 подключен выход преобразователя код-частота 16, вход которого подключен к выходу перемножителя 13. К четвертому входу ЦРС 12 подключен выход импульсного датчика скорости 10, установленного на валу привода второй секции. Установлен регулятор 17 натяжения материала, к входу которого подключен выход первого сумматора 18, к входам последнего – выход датчика тока 19 электродвигателя 5 и выход задания натяжения материала от микропроцессорного устройства 11. Выход регулятора 17 натяжения материала подключен к одному входу второго сумматора 20, к его другому входу – выход задания коэффициента редукции между скоростями первого и второго приводов от микропроцессорного устройства 11, а к выходу – второй вход перемножителя 13.

Система работает следующим образом.

Сигнал задания скорости для 2-й секции берется от импульсного датчика 9, установленного в 1-й секции. Этот частотный сигнал fд1 преобразуется в цифровой код задания скорости Nз2 для 2-й секции с помощью преобразователя частота-код (f/N) 14. Это преобразование выполняется с помощью счетчика и таймера путем заполнения счетчика импульсами fд1 в течение времени измерения dT. Код на выходе преобразователя частота-код равен Nз2=fд1*dT. Код задания скорости Nз2 умножается на код коэффициента редукции КР, чтобы задать соотношение скоростей для приводов 1-й и 2-й секций и, следовательно, задать натяжение полосового материала между секциями.

Скорость 2-й секции регулируется цифровым регулятором скорости 12, который является ПИ-регулятором. Причем пропорциональная часть реализована на цифровом сумматоре, а интегральная часть – на вычитающем счетчике. На первый вход сумматора подается код Nз2*KP, из которого вычитается код обратной связи по скорости Noc. Вычитающий счетчик обрабатывает импульсные сигналы. На накапливающий вход счетчика подается частотный сигнал fз2, полученный с помощью преобразователя код-частота (N/f) 16, который преобразует в частоту код Nз2*KP. Сигнал обратной связи по скорости для 2-й секции берется от собственного импульсного датчика 10. Этот частотный сигнал fд2 подается на вычитающий вход счетчика. Этот же частотный сигнал преобразуется в цифровой код обратной связи по скорости Noc для пропорциональной части регулятора скорости с помощью преобразователя частота-код (f/N) 15.

Сумматор вычисляет код ошибки по скорости, а счетчик – интеграл ошибки по скорости. Постоянная интегрирования Ти цифрового интегратора-счетчика: Ти=Nз макс/fз макс, где Nз макс – максимальный объем счетчика; fз макс – максимальное значение задающей частоты fз.

При работе этой системы в установившемся режиме будет достигнуто состояние fз2=fд2. Код ошибки по частоте в установившемся режиме близок к нулю и имеет возможное отклонение ±1 от кода на выходе цифрового регулятора скорости 12.

Код задания коэффициента редукции КРз скоростей формируется микропроцессорным устройством 11. Это же устройство формирует и код задания натяжения Fз. Этот код Fз с помощью цифрового сумматора 18 сравнивается с кодом действительного натяжения F, которое пропорционально сигналу датчика тока 19. Ошибка по натяжению (Fз-F) через регулятор натяжения 17 суммируется с учетом знака с заданным значением коэффициента редукции КРз и эта сумма определяет действующее значение коэффициента редукции КР. Тем самым компенсируется изменение натяжения полосового материала, обеспечивается постоянство его натяжения в процессе перемещения и стабильность движения.

В большинстве практических случаев заданное значение коэффициента редукции КРз не может равняться единице, т.к. различны номинальные скорости вращения приводных двигателей, различны коэффициенты механических передач и различны диаметры приводных валов, перемещающих полосовой материал.

Таким образом, предлагаемая система управления многодвигательным электроприводом обеспечивает требуемый коэффициент редукции между секциями и постоянство натяжения полосового материала при различных возмущающих воздействиях, что позволяет повысить качество его обработки.

Формула изобретения

Система управления многодвигательным электроприводом многосекционных агрегатов, содержащая приводы секций с управлением от микропроцессорного устройства, включающие электродвигатели, выходные валы которых подключены к передачам рабочих механизмов, а на входе установлены силовые преобразователи, введены также датчики скорости, сумматоры, отличающаяся тем, что в приводе установлен цифровой регулятор скорости, включающий цифровой сумматор и вычитающий счетчик для обработки импульсных сигналов от импульсных датчиков скорости, установленных на валах передач первой и второй секций, выход цифрового регулятора скорости подключен к входу силового преобразователя, к первому входу цифрового регулятора скорости подключен выход перемножителя, к первому входу которого через первый преобразователь частота-код подключен выход импульсного датчика скорости привода первой секции, к второму входу цифрового регулятора скорости – выход второго преобразователя частота-код, к входу которого подключен выход импульсного датчика скорости привода второй секции, к третьему входу цифрового регулятора скорости – выход преобразователя код-частота, вход которого подключен к выходу перемножителя, к четвертому входу цифрового регулятора скорости – выход импульсного датчика скорости, установленного на валу привода второй секции, установлен регулятор натяжения материала, к входу которого подключен выход первого сумматора, к входам последнего – выход датчика тока и выход задания натяжения материала от микропроцессорного устройства, выход регулятора натяжения материала подключен к одному входу второго сумматора, к его другому входу – выход задания коэффициента редукции между скоростями соседних секций от микропроцессорного устройства, а к выходу – второй вход перемножителя.

РИСУНКИ

Categories: BD_2386000-2386999