|
|
|
|
РОССИЙСКАЯ ФЕДЕРАЦИЯ

ФЕДЕРАЛЬНАЯ СЛУЖБА ПО ИНТЕЛЛЕКТУАЛЬНОЙ СОБСТВЕННОСТИ, ПАТЕНТАМ И ТОВАРНЫМ ЗНАКАМ |
(19) |
RU |
(11) |
2386162 |
(13) |
C2 |
|
| (51) МПК
G06F7/505 (2006.01)
|
(12) ОПИСАНИЕ ИЗОБРЕТЕНИЯ К ПАТЕНТУ
| Статус: по данным на 28.09.2010 – действует |
|
|
|
|
|
(21), (22) Заявка: 2008116446/09, 29.04.2008
(24) Дата начала отсчета срока действия патента:
29.04.2008
(43) Дата публикации заявки: 10.11.2009
(46) Опубликовано: 10.04.2010
(56) Список документов, цитированных в отчете о поиске:
ДЖ. УЭЙКЕРЛИ. Проектирование цифровых устройств, Т.1. – М.: Постмаркет, 2002, с.508. RU 2069009 C1, 10.11.1996. SU 1727120 A1, 15.04.1992. JP 62204332 A, 09.09.1987. JP 63197227 A, 16.08.1988.
Адрес для переписки:
54040, Украина, г. Николаев, Крылова, 54, кв.229, Л.П.Петренко
|
(72) Автор(ы):
Петренко Лев Петрович (UA)
(73) Патентообладатель(и):
Петренко Лев Петрович (UA)
|
(54) ФУНКЦИОНАЛЬНАЯ СТРУКТУРА ПАРАЛЛЕЛЬНОГО СУММАТОРА ДЛЯ УМНОЖИТЕЛЯ, В КОТОРОМ АРГУМЕНТЫ СЛАГАЕМЫХ ЧАСТИЧНЫХ ПРОИЗВЕДЕНИЙ ЯВЛЯЮТСЯ АРГУМЕНТАМИ ТРОИЧНОЙ СИСТЕМЫ СЧИСЛЕНИЯ f(+1, 0, -1) В ПОЗИЦИОННО-ЗНАКОВОМ ЕЕ ФОРМАТЕ f(+/-) (ВАРИАНТЫ)
(57) Реферат:
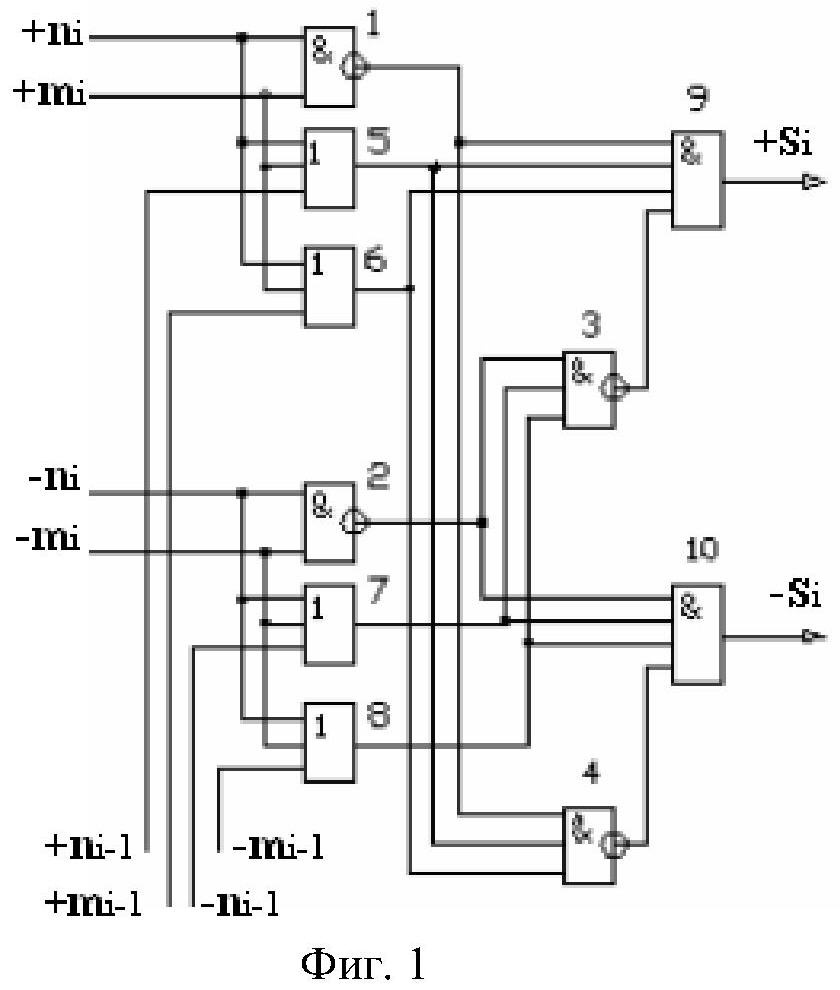
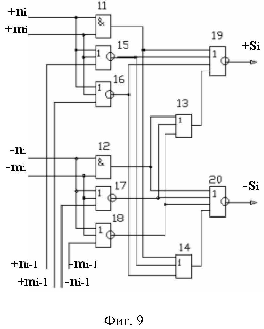
Изобретение относится к вычислительной технике и может быть использовано при построении арифметических устройств и выполнения арифметических операций суммирования частичных произведений в комбинационном умножителе. Техническим результатом является повышение быстродействия устройства. Каждый разряд сумматора в первом варианте реализации выполнен в виде положительного и условно отрицательного каналов суммирования, каждый из которых содержит два логических элемента И-НЕ, логический элемент И, два логических элемента ИЛИ. 2 н.п. ф-лы, 11 ил.
Текст описания приведен в факсимильном виде.                                                                 
Формула изобретения
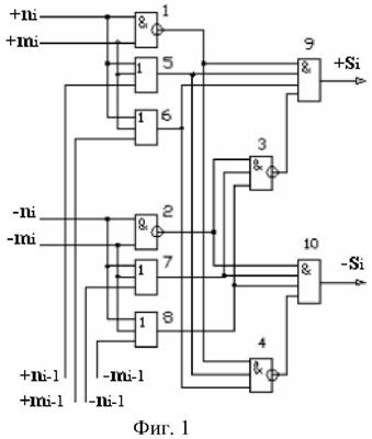
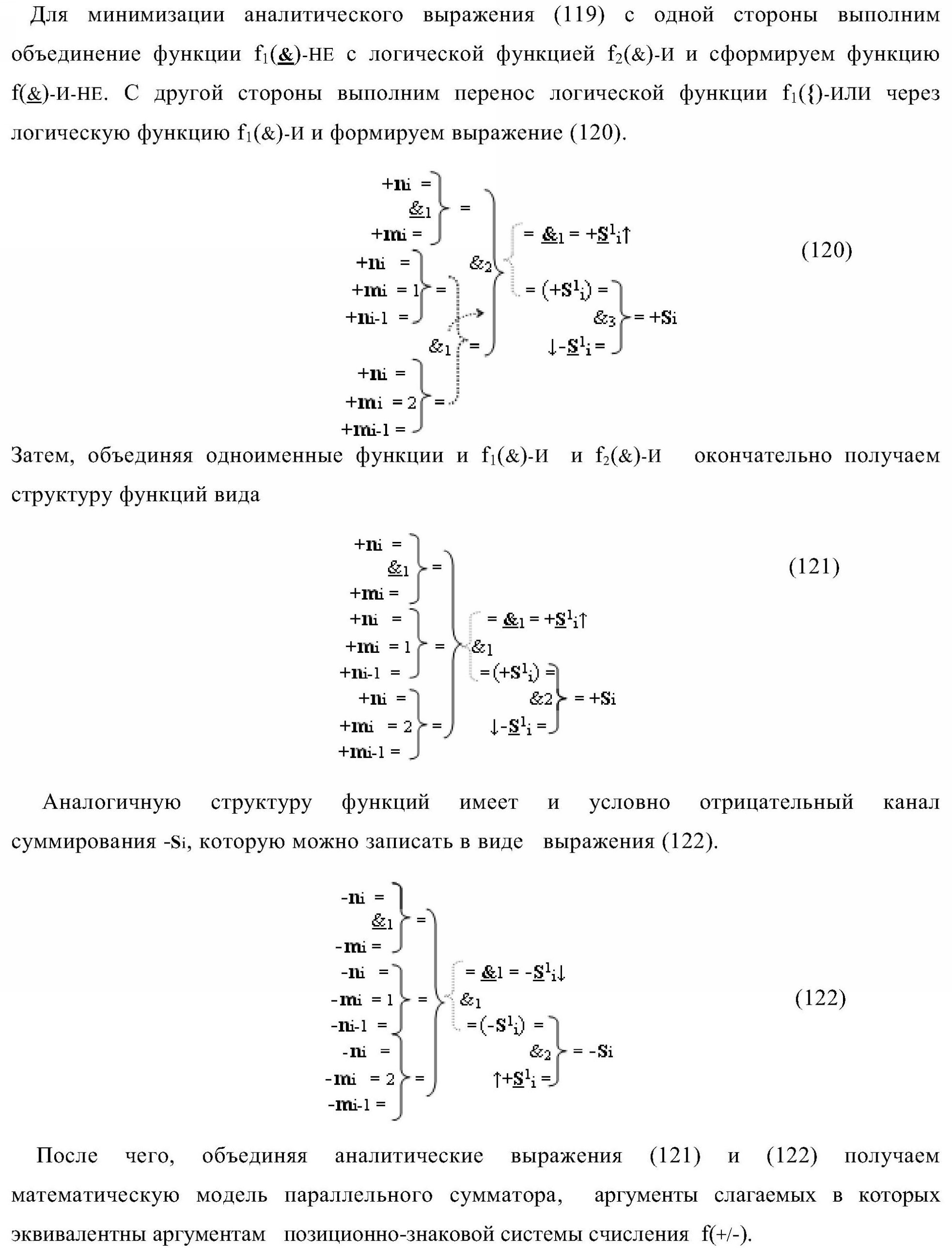
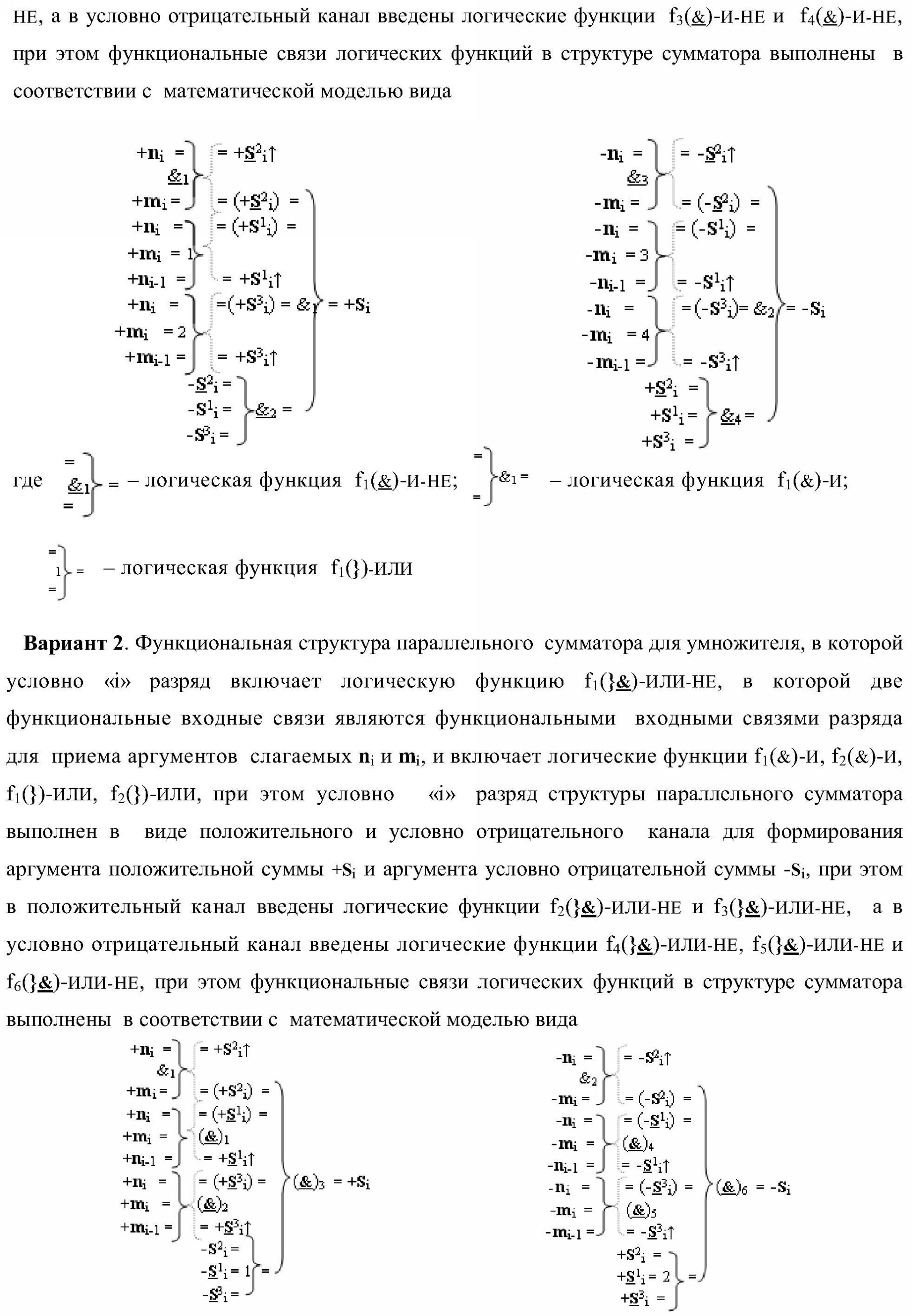
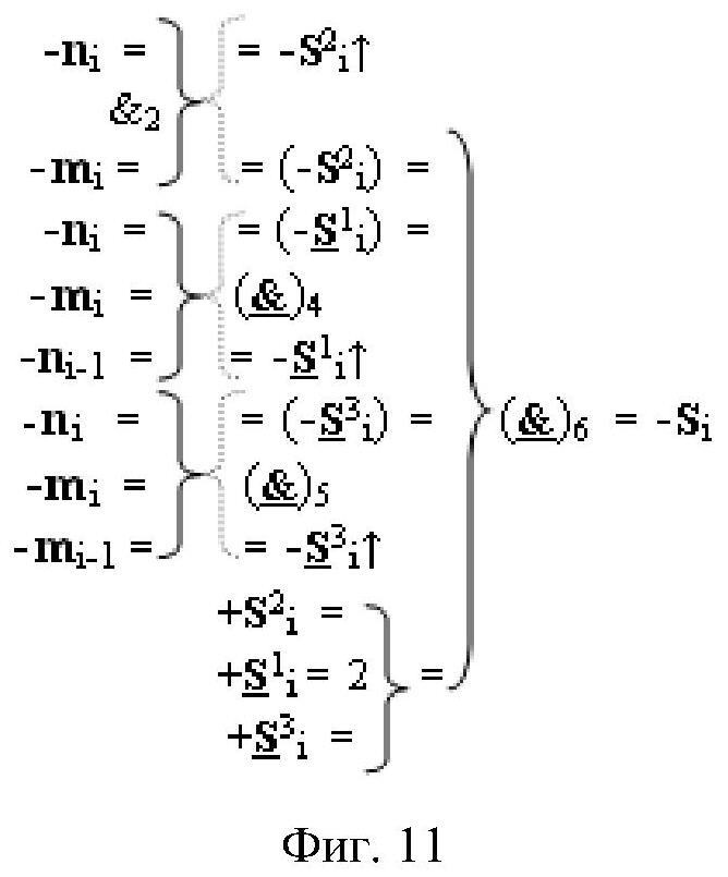
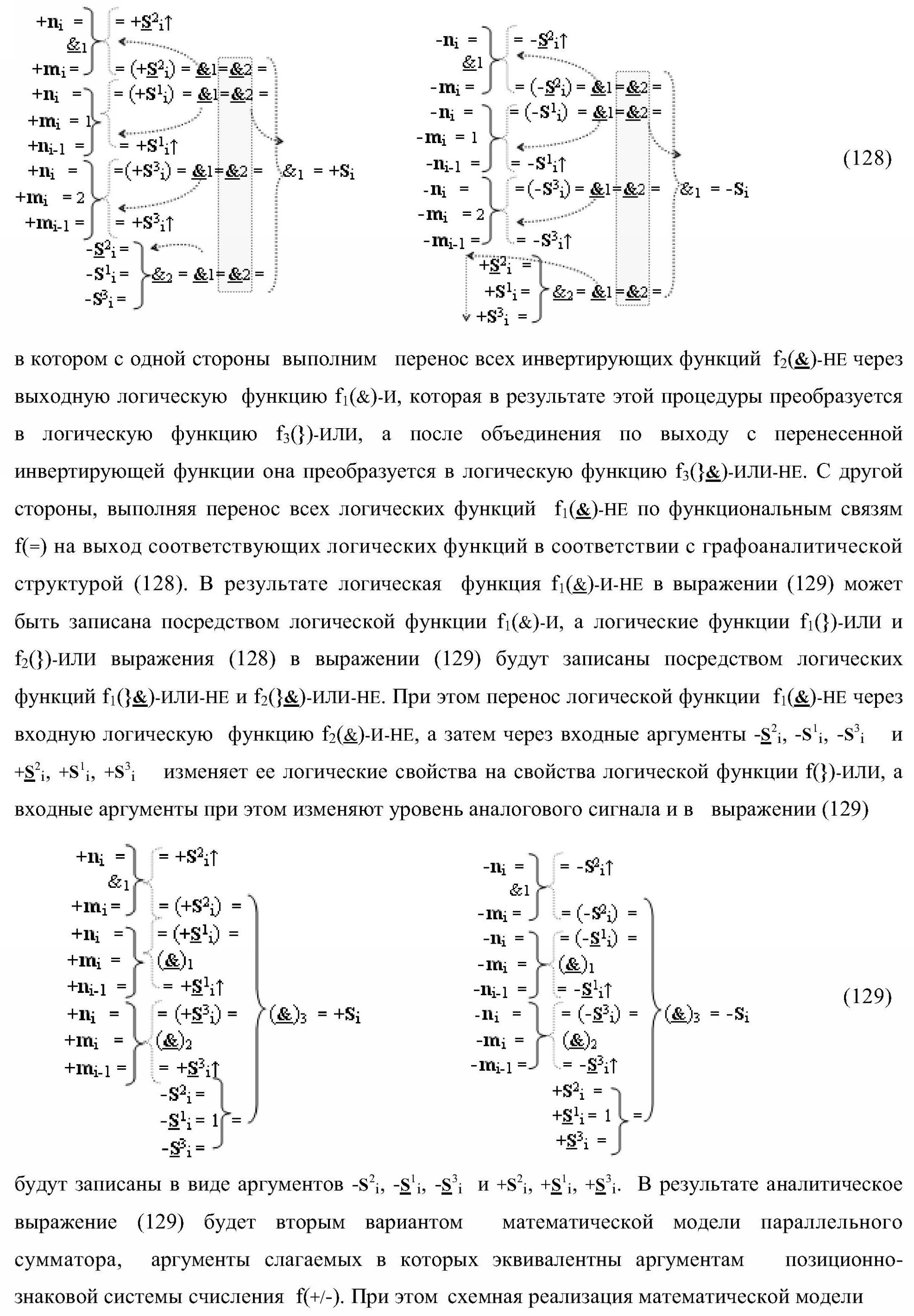
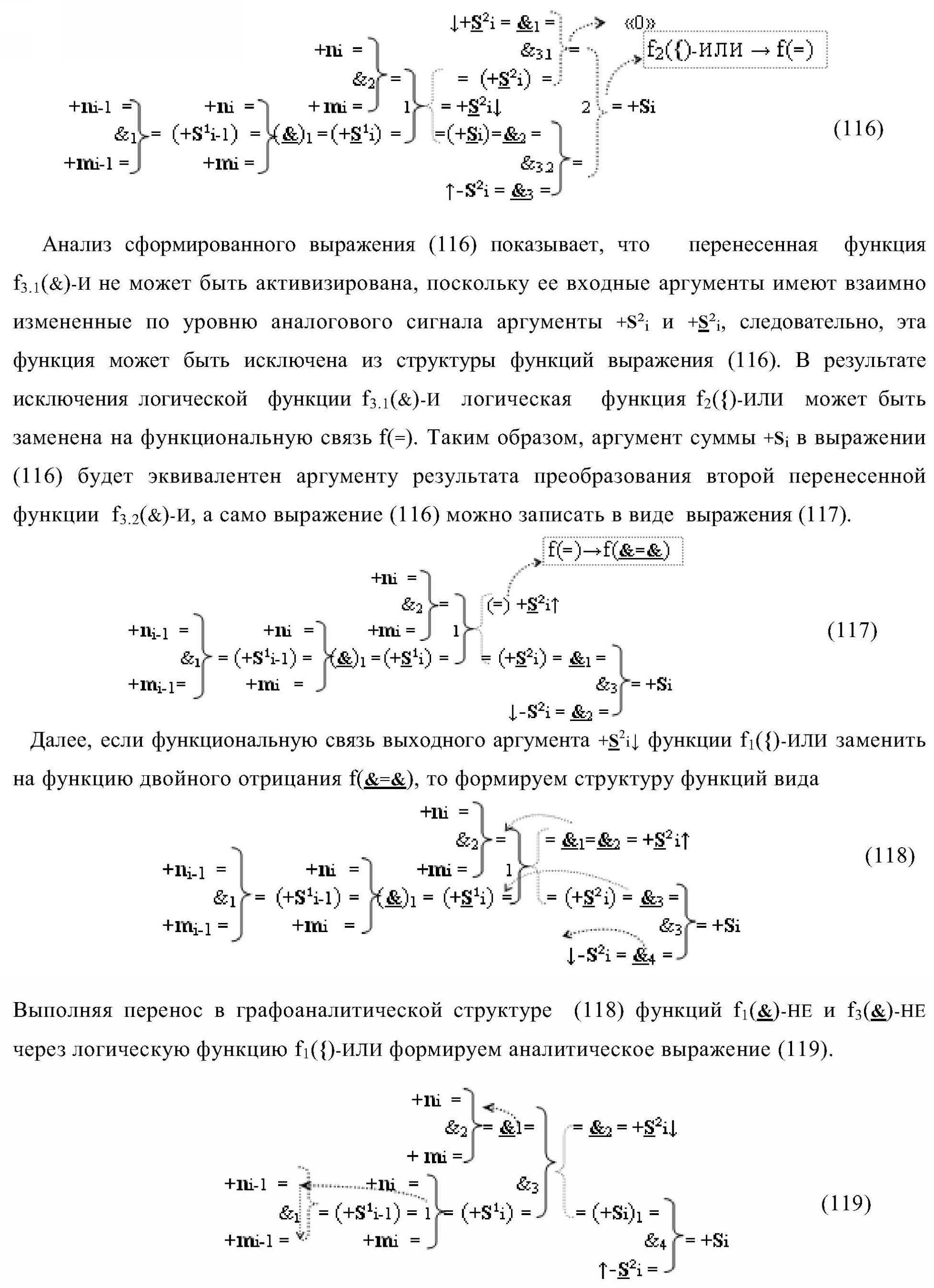
1. Функциональная структура параллельного сумматора для умножителя, в которой условно «i» разряд включает логическую функцию f1(&)-И-HE, в которой две функциональные входные связи являются функциональными входными связями разряда для приема аргументов слагаемых ni и mi, a функциональная выходная связь является выходной функциональной связью разряда для формирования аргумента второй промежуточной суммы S2 i с измененным уровнем аналогового сигнала и является первой функциональной входной связью логической функции f1(&)-И и включает логическую функцию f1(})-ИЛИ, а также включает логическую функцию f2(&)-И, в которой функциональные входные связи являются функциональными выходными связями логических функций f3(})-ИЛИ и f4(})-ИЛИ, отличающаяся тем, что условно «i» разряд структуры параллельного сумматора выполнен в виде положительного и условно отрицательного канала для формирования аргумента положительной суммы +Si и аргумента условно отрицательной суммы -Si, при этом в положительный канал введены логические функции f2(})-ИЛИ, f2(&)-И-НЕ, а в условно отрицательный канал введены логические функции f3(&)-И-НЕ и f4(&)-И-НЕ, при этом функциональные связи логических функций в структуре сумматора выполнены в соответствии с математической моделью вида

2. Функциональная структура параллельного сумматора для умножителя, в которой условно «i» разряд включает логическую функцию f1(}&)-ИЛИ-НЕ, в которой две функциональные входные связи являются функциональными входными связями разряда для приема аргументов слагаемых ni и mi и включает логические функции f1(&)-И, f2(&)-И, f1(})-ИЛИ, f2(})-ИЛИ, отличающаяся тем, что условно «i» разряд структуры параллельного сумматора выполнен в виде положительного и условно отрицательного канала для формирования аргумента положительной суммы +Si и аргумента условно отрицательной суммы -Si, при этом в положительный канал введены логические функции f2(}&)-ИЛИ-НЕ и f3(}&)-ИЛИ-НЕ, а в условно отрицательный канал введены логические функции f4(}&)-ИЛИ-НЕ, f5(}&)-ИЛИ-НЕ и f6(}&)-ИЛИ-HE, при этом функциональные связи логических функций в структуре сумматора выполнены в соответствии с математической моделью вида

РИСУНКИ
|
|
|
|
|