|
|
(21), (22) Заявка: 2008113706/15, 07.04.2008
(24) Дата начала отсчета срока действия патента:
07.04.2008
(43) Дата публикации заявки: 20.10.2009
(46) Опубликовано: 10.04.2010
(56) Список документов, цитированных в отчете о поиске:
RU 2006120221 А, 27.12.2007. SU 579220 A1, 10.11.1977. RU 2053957 C1, 10.02.1996. RU 2206777 C1, 20.06.2003. EP 0814146 A2, 29.12.1997. WO 9733847 A1, 18.09.1997.
Адрес для переписки:
440026, г.Пенза, ул. Лермонтова, 3, Открытое акционерное общество “Научно-исследовательский институт вычислительной техники” (ОАО “НИИВТ”)
|
(72) Автор(ы):
Агафонов Анатолий Иванович (RU), Агафонов Роман Андреевич (RU), Андреев Александр Николаевич (RU), Корякин Геннадий Петрович (RU), Пивкин Александр Григорьевич (RU), Череватова Наталья Александровна (RU), Чернецов Владимир Иванович (RU)
(73) Патентообладатель(и):
Открытое акционерное общество “Научно-исследовательский институт вычислительной техники” (ОАО “НИИВТ”) (RU)
|
(54) СПОСОБ СОЗДАНИЯ ВОДОРОДНОГО ЭНЕРГОХИМИЧЕСКОГО КОМПЛЕКСА И УСТРОЙСТВО ДЛЯ ЕГО РЕАЛИЗАЦИИ
(57) Реферат:
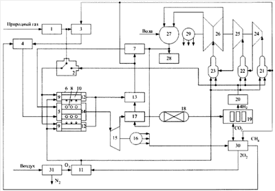
Изобретение относится к области химии и энергетики. Согласно изобретению проводят паровую каталитическую конверсию природного газа в синтез-газ, который с выхода трубчатой печи направляют для утилизации кинетической и тепловой энергии в газовую турбину 15 с генератором 16 электрической энергии. Синтез-газ с выхода газовой турбины направляют также в котел-утилизатор 17 тепловой энергии синтез-газа, а затем в реактор 18 паровой каталитической конверсии оксида углерода в водород и диоксид углерода, которые разделяют на водород и диоксид углерода в блоке 19 короткоцикловой адсорбции. Полученный водород направляют в зоны наружного обогрева реакционных трубок трубчатой печи 6, а также в водородно-кислородные горелки водородных пароперегревателей 21, 22, 23, обеспечивая стехиометрическое соотношение водорода и кислорода, которые при сгорании образуют пар с температурой 2800°С, поступающий в водородные пароперегреватели. В первом водородном пароперегревателе 21 высокотемпературный пар смешивают с перегретым паром, далее из первого водородного пароперегревателя смешанный пар повышенной температуры подают на вход первой паровой турбины 24, пар с выхода первой паровой турбины поступает на вход второго водородного пароперегревателя 22, а после смешения с высокотемпературным паром во втором водородном пароперегревателе – на вход второй паровой турбины 25, с выхода второй паровой турбины перегретый пар поступает на вход третьего водородного пароперегревателя 23, а после смешения с высокотемпературным паром третьего водородного пароперегревателя направляется на вход третьей паровой турбины 26. С выхода третьей паровой турбины перегретый пар подают в котел-утилизатор тепловой энергии 27, в котором пар конденсируется с получением воды, которую подают в систему 28 теплоснабжения, в котел-утилизатор 17 тепловой энергии синтез-газа, так и в распределитель-регулятор 7 подачи перегретого пара. В теплообменник 3 подают природный газ вместе с перегретым паром перед подачей в реакционные трубки с катализатором трубчатой печи 6. Диоксид углерода, поступающий с выхода блока 19 короткоцикловой адсорбции, подают в электрориформер 30 и подвергают паровой конверсии на катализаторах из никеля, кобальта или рутения при подаче электрической энергии с генератора 16 газовой турбины. Метан, полученный в ходе паровой конверсии диоксида углерода, подают в распределитель-регулятор 4 подачи природного газа в реакционные трубки трубчатой печи. При этом кислород, полученный в ходе паровой конверсии диоксида углерода, подают на первый вход в распределитель-регулятор 11 подачи кислорода, на второй вход которого подают недостающую часть кислорода из разделителя воздуха 31 на кислород и азот, а с выхода распределителя-регулятора 11 кислород подают на вход водородно-кислородных горелок водородных пароперегревателей 21, 22, 23 и в зоны наружного обогрева реакционных трубок трубчатой печи 6. Изобретение позволяет повысить эффективность процесса. 2 н.п. ф-лы, 1 ил.
Изобретение относится к энергетическим и химическим комплексам и может быть использовано для одновременного получения эффективной, экологически чистой энергии и полезных химических продуктов.
Известны аналоги – энергетические комплексы в виде ТЭЦ, работающие на углеводородном сырье (природном газе или мазуте), и химические комплексы, например широко известные азотные комплексы, в которых путем паровой каталитической конверсии природного газа получают водород, который после очистки его от оксида углерода СО и диоксида углерода СО2 направляют в конвертор получения аммиака NH3, а углекислый газ CO2 в технологической установке превращается в удобрение карбомид [Федеральный справочник. Топливно-энергетический комплекс России, М.: «Центр стратегических программ», 2006 г., – с.423 (Электроэнергетика России, – с.335-338); Теплофикация СССР, Сб. статей под общей ред. С.Я.Белинского, Н.К.Громова. М.: «Энергия», 1977, – с.312 (Развитие и режимы работы ТЭЦ в электрических системах, – с.25-50); Теплоэнергетические установки и системы электроснабжения в текстильной промышленности. Учебное пособие для вузов. / Н.И.Взоров и др. – Легпромбытиздат, 1991, – 512 с. (Теплоэнергетические установки и источники тепла в системах теплоснабжения предприятия, с.5-75); Справочник азотчика. Физико-химические свойства газов и жидкостей. Производство технических газов. Очистка технологических газов. Синтез аммиака. – 2-е изд., перераб. М.: Химия, 1986, – 512 с, (Энерготехнологический принцип построения схем производства: Энерготехнологии крупнотоннажного производства, с.110-112; Энерготехнологическая схема производства аммиака мощностью 1360 т/сут, – с.112. Принцип построения энергетической схемы агрегата, – с.112-124)], согласно которым для получения энергии (тепловой и электрической) осуществляют преимущественно (до 75% от общей вырабатываемой энергии) процесс сжигания органического топлива (химическую реакцию окисления углеводородного сырья: природного газа или мазута), а для получения химических веществ на химических производствах затрачивается в определенных количествах энергия (тепловая или электрическая), например, для производства аммиака осуществляют следующие химические реакции:
– паровую каталитическую конверсию природного газа в синтез-газ (СО+3Н2);
– паровую каталитическую конверсию оксида углерода СО+Н2О СО2+Н2;
– очистку водорода 4Н2 от диоксида углерода CO2 с помощью адсорбции (например, раствора поташа и др.);
– проведение реакции синтеза азота с водородом 3Н2+N2 2NH3.
Из приведенного рассмотрения процессов получения соответственно энергии и новых химических веществ особенно с участием водорода Н2 присутствуют обязательно в том или ином виде как процессы получения и применения энергии, так и химические реакции.
Таким образом, водород следует рассматривать в энергетике как энергоаккумулирующее вещество, энергоноситель, синтетическое топливо, ресурсы которого в природе практически неисчерпаемы (суммарная масса водорода составляет 1% общей массы Земли, а число атомов водорода составляет 16% от общего числа атомов Земли), а в химических отраслях водород следует рассматривать как активный восстановитель, основной компонент для получения гидридов, как самый активный элемент в большинстве химических реакций [«Водород – топливо будущего» Подгорный А.Н., Варшавский И.Л., Киев: Наук. Думка, 1977, – 136 с. (см. с.4)]. Водород, являясь универсальным топливом, обладает абсолютной экологической чистотой и может заменить природный газ, бензин, дизельное топливо и мазут в энергетике, в тепловых двигателях (в транспорте), природный газ для бытовых целей, авиационное и ракетное топливо, кокс в металлургии, ацетилен при сварке, углеводороды в промышленной микробиологии. Таким образом, водород можно рассматривать одним из главных объединяющих перспективных компонентов для энергетических и химических систем будущего.
Недостатком действующих в настоящее время раздельно энергетических и химических комплексов соответственно в энергетике и химических отраслях промышленности является то, что указанные в них технологические процессы происходят раздельно, не используются максимально в цепочке технологически последовательных операций, например, в энергетических комплексах введение параллельно процессу получения энергии с максимальным КПД процесса проведения химических процессов получения водорода путем паровой каталитической конверсии природного газа в синтез-газ или технический водород с достаточно полной утилизацией вредных выбросов как, например, на азотных комплексах утилизацией диоксида углерода в удобрение карбомид. Аналогично и во многих химических производствах можно утилизировать тепловую энергию, например, на выходе реактора паровой каталитической конверсии природного газа в синтез-газ с температурой 700-900°С и давлением 1,8-2,5 МПа, превратив ее в электрическую энергию или тепловую энергию пара для удовлетворения собственных нужд. Это позволяет значительно повысить энергоэффективность и улучшить экологию таких важнейших энергоемких производств, как энергетика и химическая промышленность.
Как известно, действующие в настоящее время энергосистемы в паровом цикле имеют довольно низкий КПД: 32-38% (для России) и 35-42% (для стран ЕС). Работа практически всех ТЭЦ сопровождается в значительных объемах выбросами диоксида углерода CO2, пара, постоянно увеличивая концентрацию диоксида углерода СO2 в атмосфере Земли и увеличивая связанный с этим так называемый «парниковый эффект» и рост среднегодовой температуры на планете Земля. Для борьбы с загрязнением атмосферы Земли мировое сообщество подписало Киотский протокол, согласно которому можно получать квоты на развитие прогрессивных технологий по уменьшению вредных выбросов. Одновременно с указанными проблемами нарастает угроза истощения углеводородного сырья, особенно нефти и газа. Поэтому разработка энергосберегающих технологий как в энергетике, так и в химических отраслях промышленности весьма актуальна. Одним из таких направлений является создание комбинированного энергохимического комплекса. В научных трудах [«Водород – топливо будущего» Подгорный А.Н., Варшавский И.Л., Киев: Наук. Думка, 1977, – 136 с.; «Водород: свойства, получение, хранение, транспортирование, применение»: Справ, изд. / Д.Ю.Гинзбург, В.П.Семенов, Н.Ф.Дубовкин, Л.Н.Смирнова, под ред. Д.Ю.Гинзбурга и др. – М.: Наука, 1989, – 672 с.; Легасов В.А. Атомно-водородная энергетика и технология. М.: Энергоатомиздат, вып.8, 1988, с.3-9] отмечается актуальность развития водородной энергетики, а в научном труде [Легасов В.А. Проблемы развития химии – прорыв в будущее. М.: Знание, 1987, – с.31] отмечается актуальность решения задачи химической энергетики в области синтеза энергоемких веществ не только в части получения такого энергоемкого элемента, как водород Н2, но и в части разработки сопряженных химических реакций. Создание таких принципов и работающих на их основе химических систем является крупным успехом химической технологии и химической энергетики, в результате чего могут быть разработаны эффективные способы получения водорода, его хранения, транспортирования в технологически безопасном состоянии, что в итоге позволит на новых принципах проектировать совместную работу энергетических и химических систем в виде энергохимических комплексов.
Из известных наиболее близким по технической сущности является «Способ паровой каталитической конверсии природного газа в синтез-газ и устройство для его реализации» [Патент RU 2320532, опубл. 27.03.2008], согласно которому осуществляют паровую каталитическую конверсию природного газа в синтез газ (СО+3Н2) аналогично химическому процессу, например, получения аммиака, с утилизацией тепловой энергии уходящих дымовых газов наружного обогрева трубок с катализатором и газовой смесью из природного газа и перегретого пара для подогрева природного газа и пара через теплообменники перед их подачей в реактор паровой каталитической конверсии и с утилизацией кинетической и тепловой энергии синтез-газа на выходе реактора конверсии с помощью газовой турбины, приводящей во вращение генератор электрической энергии.
Устройство для паровой каталитической конверсии природного газа в синтез-газ содержит, как и в химических системах, блок сероочистки, трубчатую печь с реакционными трубками, заполненными никелевым катализатором на подложке из оксида алюминия с входом для газовой смеси из природного газа и перегретого пара, зону наружного обогрева реакционных трубок с выходом для дымовых газов, газовую горелку для наружного обогрева реакционных трубок с входом для природного газа и воздуха. Для утилизации тепловой и кинетической энергии синтез-газа на выходе трубчатой печи устройство снабжено газовой турбиной с генератором электрической энергии и синтез-газовой горелкой системы электротеплоснабжения, а также теплообменниками для подогрева природного газа и пара дымовыми газами из зоны наружного обогрева трубчатой печи перед подачей их в трубчатую печь.
Как видно из приведенного описания, устройство содержит основные базовые блоки, характерные для большинства химических систем, использующих водород, и базовые блоки, характерные для энергетических систем. Приведенный прототип позволяет в значительной степени повысить энергоэффективность процесса и улучшить экологические показатели.
Недостатком способа и устройства, взятых за прототип, является то, что в них не осуществляется, как и в традиционной энергетике, комплексная переработка сырья – углеводородов, которая увеличивала бы степень их использования путем утилизации побочных продуктов и отходов и превращения их в полезные продукты, а также не осуществляется совмещение нескольких производств внутри энергетического предприятия, как это выполняется на химическом производстве. Так, при конверсии природного газа получают наряду с водородом (например, для синтеза аммиака NH3) диоксид углерода, который в процессе синтеза аммиака NH3 не используется.
Аналогично и в энергетике при сжигании такого же количества природного газа в дымовых газах образуется такое же количество диоксида углерода СО2, которое обычно выбрасывается в атмосферу, загрязняя ее и создавая угрозу роста «парникового эффекта». В химической промышленности (например, в азотной) совмещают производство водорода, аммиака с получением карбомида (мочевины в качестве азотного удобрения), где утилизируется диоксид углерода CO2 в химической реакции:
2NH3+CO2 CO(NH2)2+Н2O
Использование побочных продуктов и отходов для получения полезных продуктов позволяет экономить традиционное природное сырье и снижать загрязнение окружающей среды.
В целом рациональное и комплексное использование топлива, включая использование вторичных ресурсов, имеет важное значение для повышения эффективности энергетики путем получения не только электрической и тепловой энергии, но и в получении попутной промышленной (химической) продукции, что дает значительный экономической эффект, выражающийся в сокращении потерь, расширении сырьевой базы, повышении технико-экономических показателей, значительном улучшении экологии в атмосфере, охране недр и природных вод. Для повышения энергоэффективности и энергосбережения в большинстве своем не используется так называемая «провальная» ночная энергия на создание энергоаккумулирующих веществ, нерационально используются водные ресурсы, т.к. пар при сгорании углеводородного топлива выбрасывается вместе с дымовыми выбросами.
Техническим результатом предлагаемого водородного энергохимического комплекса является реализация в энергетической системе не только процесса получения и сжигания такого перспективного, экологически чистого топлива, как водород, полученный по технологии паровой каталитической конверсии природного газа, аналогично действующей технологии в химическом производстве, но и использование побочных продуктов и отходов и превращение их в полезные продукты, а также использование так называемой «провальной» ночной энергии для получения полезных энергоаккумулирующих веществ, осуществляя тем самым рациональное и комплексное использование топлива, что дает значительный экономический эффект, выражающийся в сокращении потерь как энергии, так и пара, части химических элементов, в расширении сырьевой базы, улучшении экологии в атмосфере, охране недр и природных вод и, в целом, повышении технико-экономических показателей. Кроме того, полученный путем паровой каталитической конверсии природного газа водород позволяет с успехом применить наряду с его прямым сжиганием, например, в газотурбинной установке с получением на выходе преимущественно пара, еще так называемый водородный пароперегрев, позволяющий повысить электрический КПД вместо 30-38% в существующих ТЭЦ до 60-75% в энергосистемах с водородным пароперегревом, что также обеспечивает дополнительное энергосбережение и экономию топлива [Малышенко С.П., Назаров О.В., Сарумов Ю.А. Некоторые термодинамические и технико-экономические аспекты применения водорода как энергоносителя в электроэнергетике. Атомно-водородная энергетика и технология. / Сб. статей, вып.8. – М.: Энергоатомиздат, 1988, – 272 с. (см. с.16-38); Легасов В.А., Пахомов В.П., Сарумов Ю.А. Пример региональной атомно-водородной системы энергообеспечения. – В Междунар. научном журнале «Альтернативная энергетика и экология, 2006, вып.7, с.63].
Сущность предлагаемого изобретения заключается в том, что синтез-газ после трубчатой печи для утилизации тепловой и кинетической энергии направляют на газовую турбину, приводящую во вращение генератор электрической энергии, затем с выхода газовой турбины синтез-газ направляют в котел-утилизатор для выработки пара и снижения температуры до 300-400°С и с выхода котла-утилизатора синтез-газ поступает в реактор двухступенчатой паровой конверсии оксида углерода с участием железохромового катализатора (на первом этапе) и окиси цинка (на втором этапе) в диоксид углерода и свободный молекулярный водород, с выхода реактора паровой конверсии оксида углерода в диоксид углерода и молекулярной водород газовая смесь, состоящая из четырех молей водорода и одного моля диоксида углерода, поступает на вход блока короткоцикловой адсорбции (КЦА) для разделения газовой смеси на два разделенных газовых потока – на водород и диоксид углерода, при этом первая регулируемая часть водорода (около 25%) с выхода распределителя-регулятора подачи водорода направляется на один из входов водородной горелки для его сжигания в кислороде, подаваемом на второй вход горелки, установленной на входе первого водородного пароперегревателя, с выхода которого высокотемпературный пар (с температурой более 2800°С) после смешения с паром из распределителя-регулятора подачи перегретого пара поступает на вход первой паровой турбины, при этом перегретый пар с выхода первой паровой турбины поступает на вход второго водородного пароперегревателя для смешения с высокотемпературным паром от сгорания второй регулируемой части водорода (около 30%) и кислорода, подаваемых во вторую водородную горелку второго пароперегревателя, с выхода второго водородного пароперегревателя пар повышенной температуры поступает во вторую паровую турбину, на вход третьей паровой турбины пар повышенной температуры поступает с третьего водородного пароперегревателя, на вход которого пар поступает с выхода второй паровой турбины для смешения с высокотемпературным паром, поступающим с выхода третьей водородной горелки в результате сгорания третьей регулируемой части водорода (около 45%) и кислорода, поступающих соответственно на ее входы. При этом паровые турбины могут находиться как на одном объединенном валу, на котором находится один более мощный электрический генератор, так и на раздельных валах, на каждом из которых находится электрический генератор. Весь объем пара, полученный как с зоны наружного обогрева реакционных трубок трубчатой печи и с выхода котла-утилизатора тепловой энергии синтез-газа на выходе реактора паровой каталитической конверсии природного газа в синтез-газ, так и объем высокотемпературного пара, полученного соответственно в результате сгорания части водорода в кислороде в первой, второй и третьей водородных горелках, поступает из последней паровой турбины как в котел-утилизатор нагрева воды для системы теплоснабжения и для котла-утилизатора тепловой энергии синтез-газа, так и в распределитель-регулятор подачи перегретого пара в трубчатую печь, в теплообменники для подогрева природного газа перед подачей его в трубчатую печь для конверсии, в первый водородный пароперегреватель и электрориформер.
Одновременно диоксид углерода СO2 направляют совместно с парами воды в соотношении как 1: 2,3 в электрориформер. Парогазовую смесь диоксида углерода и паров воды подвергают конверсии путем их восстановления в электрориформере, в результате чего образуется метан СН4 при применении в качестве катализатора никеля Ni, кобальта Со или рутения Ru по реакции: СО2+2Н2О CH4+2O2, а при применении в качестве катализатора оксидов данных металлов образуется метанол СН3ОН по реакции: СО2+2Н2O СН3ОН+1,5O2.
Наиболее целесообразно для переработки диоксида углерода использовать так называемую «провальную» (ночную) электрическую энергию, а также избыток электрической энергии в летний период.
Кроме того, полученный в двойном объеме свободный кислород направляют на вход распределителя-регулятора подачи кислорода с его выхода на входы водородных пароперегревателей и на вход наружного обогрева трубчатой печи, обеспечивая при сгорании молекулярного водорода Н2 в кислороде дополнительно высокотемпературный чистый пар без присутствия вредных выбросов оксидов углерода СО и оксидов азота NOX, который после смешения его с подаваемым на один из входов перегретым паром направляют на очередную ступень паровой турбины, обеспечивая повышенный электрический КПД.
В водородном энергохимическом комплексе, содержащем, как и в химическом комплексе, устройство для паровой каталитической конверсии природного газа в синтез-газ CH4+Н2О СО+3Н2, содержащее блок сероочистки, трубчатую печь с реакционными трубками, заполненными никелевым катализатором на подложке из оксида алюминия Аl2О3 с входом для газовой смеси из природного газа и перегретого пара, зону наружного обогрева реакционных трубок с выходом для дымовых газов, газовую горелку для наружного обогрева реакционных трубок с входом для природного газа и воздуха, газовую турбину с генератором электрической энергии для утилизации тепловой и кинетической энергии синтез-газа с выхода трубчатой печи, систему электротеплоснабжения, а также теплообменники для подогрева природного газа и пара перед их подачей в трубчатую печь отходящими дымовыми газами наружного обогрева трубчатой печи, согласно предлагаемому изобретению дополнительно вводятся котел-утилизатор тепловой энергии синтез-газа с выхода газовой турбины, реактор паровой конверсии оксида углерода СО в диоксид углерода CO2 и водород H2, блок КЦА для разделения водорода от диоксида углерода СО2, водородные горелки на входе соответственно первого, второго, третьего водородных пароперегревателей, на входы которых подаются соответственно водород и кислород, которые при своем сгорании в водородных горелках образуют высокотемпературный пар, поступающий в водородный пароперегреватель соответственно для смешения с перегретым паром, а из водородного пароперегревателя смешанный пар с повышенной температурой поступает соответственно каждый в свою паровую турбину, как правило, сидящие на общем валу с генератором электрической энергии, с последней паровой турбины перегретый пар поступает как в выходной котел-утилизатор, откуда горячая вода поступает в систему горячего водоснабжения и в систему парообразования – в котел-утилизатор тепловой энергии синтез-газа, так и в распределитель-регулятор подачи перегретого пара в трубчатую печь для конверсии природного газа, в теплообменники подогрева природного газа перед его подачей в трубчатую печь, на вход первого водородного пароперегрева и электрориформер; для утилизации диоксида углерода комплекс снабжен электрориформером с входом диоксида углерода, перегретого пара и выходом, например, метана на катализаторе из металлов никеля Ni, кобальта Со или рутения Ru или жидкого топлива – на катализаторе из оксидов металлов никеля NiO, кобальта СоО и т.д. и двойного объема свободного кислорода для подачи его в распределитель-регулятор подачи кислорода, с выхода которого кислород подается в водородные горелки водородных пароперегревателей и на вход наружного обогрева трубчатой печи, на вторые входы которых подается водород с выхода распределителя-регулятора подачи водорода, переключатель подачи топлива в зону наружного обогрева трубчатой печи: природного газа при запуске паровой каталитической конверсии природного газа и затем водорода после запуска процесса конверсии природного газа в водород. Кроме того, водородный энергохимический комплекс снабжен устройством разделения воздуха на кислород и азот, при этом кислород с устройства разделения воздуха поступает на один из входов распределителя-регулятора подачи кислорода, на второй вход которого поступает свободный кислород с электрориформера в результате реакции CO2+2Н2O СН4+2O2; с выхода распределителя-регулятора кислород подается на один из входов наружного обогрева трубчатой печи и на один из входов водородных горелок водородных пароперегревателей, что позволяет при сгорании водорода в кислороде в зоне наружного обогрева трубчатой печи в водородных горелках водородных пароперегревателей получать чистый перегретый пар, который по замкнутому циклу внутри водородного энергохимического комплекса в достаточной мере покрывает внутренние потребности, исключая тем самым затраты на подачу, водоподготовку, на парообразование и выбросы паров воды в атмосферу.
Такое сочетание новых признаков с известными позволяет решить поставленную техническую задачу, улучшить технические характеристики заявленного водородного энергохимического комплекса по следующим показателям:
– в энергохимическом комплексе обеспечивается реализация процессов не только получения и сжигания такого перспективного и экологически чистого топлива, как водород, полученный по действующей в химической промышленности технологии паровой каталитической конверсии природного газа в водород, но и использование побочных продуктов и отходов и превращения их в полезные продукты;
– имеется возможность рационального использования так называемого «провального» режима работы энергосистем в ночное время для получения энергоаккумулирующих веществ, осуществляя тем самым рациональное и комплексное использование топлива, что также обеспечивает сокращение потерь как энергии, так и топлива, пара, улучшения экологии;
– полученный путем паровой каталитической конверсии природного газа водород позволяет применить его наряду с возможностью прямого сжигания, еще так называемый водородный пароперегрев, позволяющий повысить электрический КПД ТЭЦ с 30-38% в действующих ТЭЦ до 60-75% в энергосистемах с водородным пароперегревом;
– в предлагаемом водородном энергохимическом комплексе удачно реализуется технология сжигания водорода в кислороде, в результате чего образуется чистый пар, который целесообразно полностью использовать для покрытия внутренних расходов, практически полностью исключая затраты на подачу воды, ее подогрев и выброс пара вместе с дымовыми газами, а из компоновки ТЭЦ исключаются дымососы и высотные трубы для выброса дымовых газов, а также реализуется практически полная утилизация тепловой энергии топлива внутри комплекса, ранее уходящая с дымовыми газами, состоящими из паров воды, диоксида углерода, оксидов СО и NOX.
На фиг.1 изображено устройство водородного энергохимического комплекса. Водородный энергохимический комплекс содержит блок сероочистки природного газа 1, соединенный с переключателем подачи топлива 2, теплообменником подогрева природного газа 3, выход которого соединен с распределителем-регулятором подачи природного газа 4, выход которого соединен с одним из входов 5 трубчатой печи 6, второй вход 5 соединен с выходом распределителя-регулятора подачи перегретого пара 7, с входа 5 газовая смесь из природного газа и пара поступает в трубки 8 трубчатой печи 6 с катализаторами из окиси никеля на подложке из оксида алюминия Al2О3, выход переключателя подачи топлива 2 соединен с первым входом патрубка 9 зоны наружного обогрева 10 трубчатой печи 6, на второй вход патрубка 9 подается кислород с распределителя-регулятора подачи кислорода 11, с выхода 12 зоны наружного обогрева 10 трубок 8 с катализатором и газовой смеси из природного газа и пара трубчатой печи 6 полученный в результате сгорания водорода и кислорода высокотемпературный пар подается в распределитель пара 13, а с выхода 14 трубчатой печи 6 синтез-газ СО+3Н2, полученный в результате паровой каталитической конверсии природного газа в трубчатой печи 6 с температурой 700-900°С и давлением 1,8-2,5 МПа подается в газовую турбину 15, соединенную валом с генератором электрической энергии 16, с выхода газовой турбины 15 синтез-газ повышенной температуры поступает в котел-утилизатор 17 для выработки пара для внутренних нужд, с выхода котла-утилизатора 17 синтез-газ поступает в реактор 18 паровой каталитической конверсии оксида углерода СО в диоксид углерода СO2 и водород H2, с выхода реактора 18 паровой каталитической конверсии оксида углерода СО газовая смесь, состоящая из диоксида СО2 и четырех молей водорода H2, поступает в блок КЦА 19 отделения четырех молей водорода 4Н2 от диоксида углерода СO2, с выхода КЦА 19 водород поступает в распределитель-регулятор подачи водорода 20, с одного из выходов которого водород поступает в переключатель подачи топлива 2, а второй выход распределителя-регулятора подачи водорода 20 соединен соответственно с водородными горелками водородных пароперегревателей 21, 22, 23, на вторые входы которых подается кислород с распределителя-регулятора подачи кислорода 11, пар с выхода распределителя перегретого пара 13 поступает на вход распределителя-регулятора подачи перегретого пара 7, с выхода которого перегретый пар поступает на вход теплообменника подогрева природного газа 3, на вход 5 трубчатой печи 6 и на третий вход водородного пароперегревателя 21, пар повышенной температуры с выхода водородного пароперегревателя 21 подается в турбину 24, соединенную валом со второй турбиной 25, а перегретый пар с выхода турбины 24 поступает на вход водородного пароперегревателя 22, с выхода которого пар повышенной температуры поступает в турбину 25, с выхода турбины 25 перегретый пар поступает в водородный пароперегреватель 23, с выхода которого пар повышенной температуры поступает в турбину 26, откуда перегретый пар поступает как в котел-утилизатор 27 тепловой энергии пара, в котором пар конденсируется в воду полностью, с выхода котла-утилизатора 27 чистая горячая вода поступает в систему теплоснабжения 28, в котел-утилизатор 17, так и в распределитель-регулятор подачи перегретого пара 7; соединенные общим валом турбины 24, 25, 26 вращают генератор электрической энергии 29 с повышенным КПД; отделенный блоком короткоцикловой адсорбции (КЦА) 19 диоксид углерода СO2 от водорода 4Н2 направляется совместно с перегретым паром с выхода распределителя-регулятора подачи перегретого пара 7 на вход электрориформера 30, электрическая энергия в который подается с выхода генератора электрической энергии 16, с выхода электрориформера 30 полученный синтетический метан СH4 на катализаторах из металлов никеля Ni, кобальта Со или рутения Ru направляется в распределитель-регулятор подачи природного газа 4, а двойной объем кислорода со второго выхода электрориформера 30 поступает в распределитель-регулятор подачи кислорода 11, на второй вход которого кислород поступает по мере потребности с разделителя воздуха 31, со второго выхода которого выдается азот N2, например, для продажи или в реактор получения аммиака NH3 по реакции 3Н2+N2 2NH3, и далее в реактор утилизации диоксида углерода СO2 в удобрение карбомид по реакции СO2+2NH3 CO(NH2)2+H2O.
Водородный энергохимический комплекс работает следующим образом.
Природный газ вначале подается в блок сероочистки 1, с выхода которого очищенный от соединений серы природный газ подается через переключатель подачи топлива 2 вместе с кислородом воздуха с распределителя-регулятора подачи кислорода 11 на входы 9 зоны наружного обогрева 10 трубчатой печи 6, в теплообменник 3 подогрева природного газа перед подачей его через распределитель-регулятор подачи природного газа 4 вместе с перегретым паром с распределителя-регулятора подачи перегретого пара 7 на вход 5 смешения природного газа и перегретого пара перед их подачей в трубки 8 с никелевым катализатором на подложке из оксида алюминия Al2О3. После запуска паровой каталитической конверсии природного газа с подачей части природного газа вместе с кислородом на вход 9 зоны наружного обогрева 10 трубок 8 с катализатором на подложке Al2О3 и газовой смеси из природного газа и перегретого пара на вход трубчатой печи 6 в переключателе 2 осуществляется переключение с подачи природного газа на подачу водорода с распределителя-регулятора подачи водорода 20 на входы 9 зоны наружного обогрева 10 трубчатой печи вместе с кислородом с распределителя-регулятора подачи кислорода 11. В результате сгорания водорода в кислороде в зоне наружного обогрева 10 трубчатой печи 6 высокотемпературный пар (700-900°С) с выхода 12 трубчатой печи 6 поступает в распределитель пара 13, а высокотемпературный синтез-газ (700-900°С) объемом, в 4 раза большем объема природного газа, подаваемого на конверсию, с выхода 14 поступает на вход газовой турбины 15, приводя во вращения ее вал вместе с генератором электрической энергии 16. С выхода газовой турбины 15 синтез-газ поступает в котел-утилизатор 17, где температура синтез-газа снижается до 300-400°С. С выхода котла-утилизатора синтез-газ подается в реактор 18 двухступенчатой паровой каталитической конверсии оксида углерода СО в диоксид углерода СО2 и водород Н2 по реакции СO2+Н2О СO2+Н2. Здесь в качестве катализатора используется железохромовый катализатор на первой ступени и окись цинка на второй ступени.
С выхода реактора 18 паровой каталитической конверсии оксида углерода СО в диоксид углерода СО2 и водород H2 газовая смесь из диоксида углерода СO2 и четырех молей водорода 4Н2 поступает в блок КЦА 19 для отделения водорода от диоксида углерода СO2, при этом водород в соотношении 4 моля водорода к 1 молю природного газа на входе трубчатой печи 6 подается в распределитель-регулятор подачи водорода 20, с выхода которого водород поступает на вход переключателя 2 подачи топлива и с выхода переключателя подачи топлива 2 на вход 9 зоны наружного обогрева 10 трубчатой печи 6. С выхода распределителя-регулятора подачи водорода 20 водород подается в водородные горелки водородных пароперегревателей соответственно 21, 22, 23, на вторые входы которых подается кислород с выхода распределителя-регулятора подачи кислорода 11. Далее с выхода распределителя перегретого пара 13, на входы которого перегретый пар поступает с выхода 12 зоны наружного обогрева 10 трубок 8 трубчатой печи 6 с катализатором и газовой смесью из природного газа и перегретого пара и с выхода котла-утилизатора 17, перегретый пар поступает на один из входов распределителя-регулятора подачи перегретого пара 7, с выхода которого перегретый пар поступает на вход теплообменника 3 подогрева природного газа, на вход 5 трубчатой печи 6 для смешения его с природным газом, на вход водородного пароперегревателя 21 и на вход электрориформера 30. При поступлении на входы водородной горелки водородного пароперегревателя 21 соответственно водорода с выхода распределителя-регулятора подачи водорода 20 объемом до 25% и кислорода в стехиометрическом соотношении с объемом подаваемого водорода с распределителя-регулятора подачи кислорода 11 происходит их сгорание и образование высокотемпературного пара с температурой 2800°С, в результате его смешения с перегретым паром, поступившим на третий вход водородного пароперегревателя 21, образуется перегретый пар повышенной температуры и повышенного объема, равного объему пара, полученного в результате сгорания водорода в кислороде в водородном пароперегревателе 21. С выхода водородного пароперегревателя 21 перегретый пар повышенной температуры поступает на вход паровой турбины 24, приводя во вращение вал, объединенный с валом других турбин. Перегретый пар с выхода турбины 24 поступает на вход водородного пароперегревателя 22, на вторые входы которого подаются соответственно в водородную горелку водород с регулируемым объемом до 30% и кислород в стехиометрическом соотношении к объему подаваемого водорода. В результате сгорания водорода в кислороде во втором водородном пароперегревателе 22 образуется высокотемпературный пар с температурой 2800°С, который смешивается с увеличенным объемом пара с выхода турбины 24, по сравнению с объемом перегретого пара, поданного на третий вход водородного пароперегревателя 21. Во втором водородном пароперегревателе 22 происходит дополнительное увеличение объема перегретого пара повышенной температуры, который поступает на вход второй паровой турбины 25, вращая вал, соединенный как с валом турбины 24, так и с валом турбины 26. С выхода турбины 25 перегретый пар поступает на вход водородного пароперегревателя 23, на вторые входы которого поступает соответственно водород с регулируемым объемом до 45% от всего объема полученного водорода с выхода распределителя-регулятора подачи водорода 20 и кислород с выхода распределителя-регулятора подачи кислорода 11 в стехиометрическом соотношении к объему подаваемого на водородные горелки водорода. После сгорания водорода в кислороде образуется высокотемпературный пар с температурой 2800°С, который после смешения с паром, поступившим на третий вход водородного пароперегревателя 23 с выхода турбины 25, перегретый пар повышенной температуры и объема поступает на вход паровой турбины 26, вращая общий вал турбин соответственно 24, 25, 26, соединенный с валом общего генератора электрической энергии 29, а пар с выхода турбины 26, равный объему пара, поступившего на вход пароперегревателя 21 с выхода распределителя-регулятора подачи перегретого пара 7, и объему пара, полученного в результате сгорания всего объема водорода соответственно в водородных горелках пароперегревателей 21, 22 и 23, поступает как на второй вход распределителя-регулятора подачи перегретого пара 7, так и в котел-утилизатор 27, где происходит конденсация пара с образованием горячей воды, которая поступает в систему горячего водоснабжения 28, в котел-утилизатор 17 тепловой энергии синтез-газа. С выхода блока разделения водорода 4Н2 и диоксида углерода СО2 КЦА 19 диоксид углерода СO2 поступает на вход электрориформера 30, на другие входы которого поступает перегретый пар с распределителя-регулятора подачи перегретого пара 7 и электрическая энергия с генератора электрической энергии 16, соединенного валом с газовой турбиной 15. В результате реакции диоксида углерода СО2 с парами воды Н2O на катализаторе из металлов никеля Ni, кобальта Со или рутения Ru образуются метан СН4 и две молекулы кислорода:
СO2+2Н2O СН4+2O2.
Кислород в двойном объеме поступает на вход распределителя-регулятора подачи кислорода 11 для удовлетворения внутренних нужд, а метан поступает на вход распределителя-регулятора подачи метана 4. На второй вход распределителя-регулятора подачи кислорода 11 поступает кислород с разделителя воздуха 31 на кислород и азот, который можно реализовать на продажу или дополнительно на вход оборудования для получения аммиака NH3 и удобрения карбомид по реакции CO2+2NH3 CO(NH2)2+Н2O.
Технический результат предлагаемого изобретения следующий:
– В предлагаемом способе создания водородного энергохимического комплекса объединены ранее осуществляемые раздельно технологические процессы в химических отраслях промышленности и энергетике за счет применения в энергетике такого главного объединяющего перспективного компонента для энергетических и химических систем будущего, как водород, являющийся энергоаккумулирующим веществом, универсальным топливом, активным восстановителем, активным элементом в большинстве химических реакций и обладающий абсолютной экологической чистотой;
– В способе создания водородного энергохимического комплекса обеспечивается реализация процессов не только получения и сжигания такого перспективного и экологически чистого топлива, как водород, полученный по действующей в химической промышленности технологии паровой каталитической конверсии природного газа в водород, но и возможность в полной мере использовать вторичное сырье и вредные выбросы с целью превращения их в полезные продукты, что позволяет значительно экономить такое весьма дефицитное сырье, как природный газ;
– Полученный путем паровой каталитической конверсии природного газа водород позволяет реализовать весьма перспективную технологию водородного пароперегрева, позволяющую повысить электрический КПД ТЭЦ с 30-38% в действующих ТЭЦ до 60-75% в энергосистемах с водородным пароперегревом;
– В предлагаемом способе создания водородного энергохимического комплекса реализуется технология сжигания водорода в кислороде, в результате чего образуется высокотемпературный чистый пар, который полностью используется для покрытия внутренних расходов, практически полностью исключая затраты на подготовку чистой воды, на ее подачу, подогрев и выброс пара в составе дымовых газов, а из компоновки ТЭЦ исключаются дымососы, насосы подачи воды, установки подогрева воды и пара, высотные трубы для выброса дымовых газов, а также реализуется практически полная утилизация тепловой энергии топлива с парами воды, уходящей ранее с вредными выбросами: диоксида углерода СO2, оксида углерода СО и оксидов азота NOX;
– В предлагаемом способе создания водородного энергохимического комплекса реализуется согласно прототипу энергосбережение весьма дефицитного и постоянно дорожающего природного газа до 15-40% и обеспечивается технология экологически чистой энергетики, так как сжигание водорода в кислороде исключает возможность образования таких вредных выбросов, как оксид углерода СО и оксиды азота NOX, и связанные с ними затраты на очистку дымовых газов от вредных выбросов;
Следует также отметить, что в предлагаемом водородном энергохимическом комплексе 50% водорода составляет водород из воды, а вторые 50% – водород получают из природного газа, что в результате также приводит к экономии природного газа по сравнению, например, с технологией прямого термического разложения природного газа на углерод и водород: СН4 С+2Н2;
– В способе создания водородного энергохимического комплекса наиболее полно реализуется технология максимального использования затраченной на образование молекулярного водорода энергии в процессе паровой каталитической конверсии природного газа, которая в химических отраслях при применении водорода для получения новых веществ не возвращается, а при применении водорода в энергетике затраченная на паровую каталитическую конверсию природного газа энергия, превратившись в повышенное значение потенциальной химической энергии водорода, полностью возвращается в процессе сжигания водорода в кислороде согласно законам термодинамики.
В целом внедрение в энергетику водородного энергохимического комплекса позволяет создать экологически чистую, высокоэффективную энергетику с полной утилизацией диоксида углерода CO2 и превращением его в полезные вещества: метан и свободный кислород. Кроме того, технология паровой каталитической конверсии природного газа хорошо освоена в химической промышленности, в настоящее время изобретены в начинают внедряться более современные компактные и эффективные реакторы паровой каталитической конверсии (например, по металлоемкости на порядок меньше) фирмы ООО «ФАСТ ИНЖИНИРИНГ», а внедрение новых изобретений и использование сопряженных химических реакций позволит реализовать высокоэффективную и экологически чистую энергетику на базе такого универсального, экологически чистого энергоносителя, активного химического элемента как водород. С учетом постоянного роста цен на органическое топливо на мировом рынке и указанных выше высоких технико-экономических показателей предлагаемого водородного энергохимического комплекса достаточно быстро осуществляется окупаемость проекта (до 2-3 лет) при значительных разовых затратах на реализацию технического решения.
Формула изобретения
1. Способ создания водородного энергохимического комплекса, включающий паровую каталитическую конверсию природного газа в синтез-газ, который с выхода трубчатой печи направляют для утилизации кинетической и тепловой энергии в газовую турбину с генератором электрической энергии, отличающийся тем, что синтез-газ с выхода газовой турбины направляют также в котел-утилизатор тепловой энергии синтез-газа, а затем в реактор паровой каталитической конверсии оксида углерода в водород и диоксид углерода, которые разделяют на водород и диоксид углерода в блоке короткоцикловой адсорбции, полученный водород направляют в зоны наружного обогрева реакционных трубок трубчатой печи, а также в водородно-кислородные горелки водородных пароперегревателей, обеспечивая стехиометрическое соотношение водорода и кислорода, которые при сгорании образуют высокотемпературный пар с температурой 2800°С, поступающий в водородные пароперегреватели, при этом в первом водородном пароперегревателе высокотемпературный пар смешивают с перегретым паром, далее из первого водородного пароперегревателя смешанный пар повышенной температуры подают на вход первой паровой турбины, пар с выхода первой паровой турбины поступает на вход второго водородного пароперегревателя, а после смешения с высокотемпературным паром во втором водородном пароперегревателе – на вход второй паровой турбины, с выхода второй паровой турбины перегретый пар поступает на вход третьего водородного пароперегревателя, а после смешения с высокотемпературным паром третьего водородного пароперегревателя направляется на вход третьей паровой турбины, с выхода третьей паровой турбины перегретый пар подают в котел-утилизатор тепловой энергии пара, в котором пар конденсируется с получением воды, которую подают в систему теплоснабжения, в котел-утилизатор тепловой энергии синтез-газа, так и в распределитель-регулятор подачи перегретого пара, а в теплообменник подают природный газ вместе с перегретым паром перед подачей в реакционные трубки с катализатором трубчатой печи; диоксид углерода, поступающий с выхода блока короткоцикловой адсорбции, подают в электрориформер и подвергают паровой конверсии на катализаторах из никеля, кобальта или рутения при подаче электрической энергии с генератора газовой турбины, постоянно утилизируя кинетическую и тепловую энергию синтез-газа, а метан, полученный в ходе паровой конверсии диоксида углерода, подают в распределитель-регулятор подачи природного газа, в реакционные трубки трубчатой печи, при этом кислород, полученный в ходе паровой конверсии диоксида углерода, подают на первый вход в распределитель-регулятор подачи кислорода, на второй вход которого подают недостающую часть кислорода из разделителя воздуха на кислород и азот, а с выхода распределителя-регулятора кислород подают на вход водородно-кислородных горелок водородных пароперегревателей и в зоны наружного обогрева реакционных трубок трубчатой печи.
2. Устройство для создания водородного энергохимического комплекса, содержащее блок сероочистки, трубчатую печь с реакционными трубками, заполненными никелевым катализатором на подложке из оксида алюминия Al2O3, выполненную с входом для газовой смеси, содержащей природный газ и перегретый пар, с зоной наружного обогрева реакционных трубок и газовой горелкой для их наружного обогрева, газовую турбину с генератором электрической энергии для утилизации тепловой и кинетической энергии синтез-газа, выходящего из трубчатой печи, а также теплообменник для подогрева природного газа и пара перед подачей их в трубчатую печь, отличающееся тем, что оно дополнительно содержит котел-утилизатор тепловой энергии синтез-газа, соединенный с выходом газовой турбины, реактор паровой конверсии оксида углерода с образованием диоксида углерода и водорода, блок короткоцикловой адсорбции для разделения водорода и диоксида углерода и распределитель-регулятор подачи водорода, соединенный с зоной наружного обогрева трубчатой печи через переключатель подачи топлива, с водородно-кислородными горелками на входе соответственно первого, второго и третьего водородных пароперегревателей, предназначенными для сгорания водорода в кислороде с образованием высокотемпературного пара, первую, вторую и третью паровые турбины, установленные на одном валу с общим генератором электрической энергии, распределитель подачи перегретого пара, один из входов которого соединен с выходом зоны наружного обогрева трубчатой печи, другой вход распределителя подачи перегретого пара соединен с выходом котла-утилизатора тепловой энергии синтез-газа, выход распределителя подачи перегретого пара соединен с одним из входов распределителя-регулятора подачи перегретого пара, причем первый водородный пароперегреватель соединен с входом первой паровой турбины, выход которой, в свою очередь, соединен со входом второго водородного пароперегревателя, соединенного со второй паровой турбиной, выход которой соединен со входом третьего водородного пароперегревателя, соединенного с третьей паровой турбиной, выход которой соединен с котлом-утилизатором тепловой энергии перегретого пара и с другим входом распределителя-регулятора подачи перегретого пара, соединенного, в свою очередь, со входом реакционных трубок трубчатой печи через распределитель-регулятор подачи природного газа (метана), с теплообменником подогрева природного газа, со входом первого водородного пароперегревателя, со входом электрориформера, выход котла-утилизатора тепловой энергии пара соединен с котлом-утилизатором тепловой энергии синтез-газа, а также с системой теплоснабжения; один выход электрориформера для получения метана на катализаторе из никеля, кобальта или рутения соединен с распределителем-регулятором подачи природного газа (метана) на входе трубчатой печи для его конверсии с паром, другой выход электрориформера соединен с распределителем-регулятором подачи кислорода на входы водородных горелок соответственно первого, второго, третьего водородных пароперегревателей и с входом зоны наружного обогрева реакционных трубок трубчатой печи, вход которой соединен с переключателем подачи топлива, соединенного с линией природного газа, а распределитель-регулятор подачи кислорода также соединен с установкой разделения воздуха на кислород и азот.
РИСУНКИ
|
|