|
(21), (22) Заявка: 2008109234/14, 14.08.2006
(24) Дата начала отсчета срока действия патента:
14.08.2006
(30) Конвенционный приоритет:
12.08.2005 US 60/708,118
(43) Дата публикации заявки: 20.09.2009
(46) Опубликовано: 10.04.2010
(56) Список документов, цитированных в отчете о поиске:
WO 2004095372 A1, 04.11.2004. US 6122042 А, 19.09.2000. US 2004174525 A1, 09.09.2004. US 2004078278 A1, 22.04.2004. GUTKOWICZ-KRUSIN D. et al. Precision of automatic measurements of pigmented skin lesion parameters with a MelaFind (TM) multispectral digital dermoscope., Melanoma Res., 2000 Dec; 10(6):563-70.
(85) Дата перевода заявки PCT на национальную фазу:
12.03.2008
(86) Заявка PCT:
US 2006/031441 20060814
(87) Публикация PCT:
WO 2007/021972 20070222
Адрес для переписки:
129090, Москва, ул.Б.Спасская, 25, стр.3, ООО “Юридическая фирма Городисский и Партнеры”, пат.пов. А.В.Мицу, рег. 364
|
(72) Автор(ы):
ЙЕГЕР Рик Б. (US), ЭДГАР Альберт Д. (US), ИГЛХАРТ Дэвид С. (US)
(73) Патентообладатель(и):
ЙЕГЕР Рик Б. (US)
|
(54) СИСТЕМА И СПОСОБ ДЛЯ МЕДИЦИНСКОГО МОНИТОРИНГА И ОБРАБОТКИ ПОСРЕДСТВОМ КОСМЕТИЧЕСКОГО МОНИТОРИНГА И ОБРАБОТКИ
(57) Реферат:
Изобретение относится к области медицины, в частности к мониторингу человеческого тела для выявления состояний, указывающих на заболевание или повышение риска заболевания. Устройство и способ используют для сканирования человеческого тела для идентификации непривлекательных характеристик и выполнения косметических улучшений, а также они модифицированы для медицинского мониторинга и, факультативно, для обработки. Создают трехмерную модель внешней поверхности человеческого тела и сканируют данные, которые анализируются по характеристикам отражательной способности и топологии поверхности, чтобы идентифицировать патологические характеристики. Так как люди пользуются косметической системой широко и часто, можно создать исходный уровень состояния пациентов посредством частого мониторинга в течение длительного периода времени, что позволит быстро идентифицировать потенциально опасные изменения исходного уровня и информировать о них. В случае необходимости можно автоматически точно наносить лекарственные препараты для лечения пострадавших участков. Можно наносить регулируемые и точно направляемые дозы лекарственного препарата, чтобы уменьшить риск возникновения нежелательных побочных эффектов. Можно также наносить лекарственные препараты на большой участок кожи в течение длительного периода времени для достижения желаемого результата лечения. 2 н. и 13 з.п. ф-лы, 52 ил.
Ссылка на родственные заявки
Приоритет настоящей заявки заявлен на основании предварительной заявки на патент США 60/708118, поданной 12 августа 2005 г. заявителями настоящего изобретения.
Область техники
Настоящее изобретение относится к мониторингу человеческого тела для обнаружения атрибутов, являющихся основанием для профилактического или терапевтического медицинского ухода или лечения, и более конкретно, – к автоматизированной системе и способу, применяемым для медицинского мониторинга и обработки участка кожи.
Описание известного уровня
Мониторинг наружной поверхности человеческого тела является распространенным методом для выявления состояний, указывающих на заболевание или на повышение риска заболевания. Например, врачи осматривают пациентов, чтобы обнаружить меланому, а затем быстро назначить курс лечения этого заболевания. Таким же образом они могут обнаружить солнечный ожог на коже пациента и рекомендовать ему воздерживаться от избыточного пребывания на солнце, чтобы предотвратить будущее развитие меланомы или другого вида рака кожи. Кроме того, врачи могут обследовать топологию поверхности кожи женщины и обнаружить высокую вероятность того, что у женщины имеется рак груди, чтобы назначить дополнительные обследования и соответствующее лечение.
Медицинские обследования могут выполняться визуально или с помощью различной медицинской аппаратуры. В некоторых случаях визуальные обследования могут быть более эффективными, чем аппаратные, так как человеческий глаз воспринимает как отражательную способность, например цвет, так и топологию поверхности, например бугорки и углубления, чего не могут многие механические приборы. Эта возможность иногда позволяет глазу идентифицировать те медицинские проблемы, которые пропускают или не могут интерпретировать аппаратные средства. Например, многие автоматизированные системы медицинского мониторинга не способны анализировать топологию поверхности.
При регулярных обследованиях можно определить исходный уровень физических характеристик пациента, что позволит обнаружить отклонения от него. Преимущество такого мониторинга пациентов состоит в том, что раннее выявление и лечение заболеваний и потенциально опасных состояний повышает степень успешного лечения. Например, ежедневный детальный анализ кожи пациентов на наличие признаков рака кожи может существенно повысить возможность избежать возникновения рака кожи или остаться в живых. Кроме того, обнаружение белых пятен у людей с темной кожей, например у многих афроамериканцев, может указывать на наличие внутреннего рака. Регулярные обследования кожи могут способствовать обнаружению множества других заболеваний и проблем со здоровьем, включая акне, волдыри, синяки, шрамы, желтуху, варикозные вены и инфекции, а также их успешному излечению.
Однако частоту обследования пациентов обычно ограничивает высокая стоимость обследований врачами вручную, а также с применением дорогой медицинской аппаратуры. Ежедневное наблюдение пациентов обычно стоит слишком дорого, чтобы его проводить, за исключением тех случаев, когда серьезное заболевание уже возникло и пациент был госпитализирован. Практикующие врачи обычно рекомендуют пациентам проходить общие обследования раз в год или даже реже. Специалисты также обычно наблюдают пациентов через большие интервалы времени, например раз в год, полгода или три месяца. Хотя пациентам рекомендуется проводить самостоятельные обследования более регулярно, у них зачастую нет опыта и дисциплины для успешного обнаружения медицинских проблем. В результате, многие заболевания остаются необнаруженными до тех пор, пока они не станут менее восприимчивы к лечению.
Таким образом, существует потребность в автоматизированной системе и способе, которые бы позволили проводить частый медицинский мониторинг наружной поверхности человеческого тела по характеристикам отражательной способности и топологии поверхности, идентифицировать медицинские проблемы и информировать о них, а также в одном варианте осуществлять лечение этих проблем при необходимости.
В данном контексте термин “изменяющее отражательную способность вещество” или “ИОВ” относится к любому соединению, пригодному для изменения отражательной способности другого материала, и более подробно поясняется ниже. Некоторые примеры ИОВ включают в себя чернила, красители, пигменты, отбеливающие вещества, вещества, вызывающие химические изменения, а также другие вещества, которые могут изменять отражательную способность человеческой кожи и другие признаки. Термины “краситель” и “прозрачные красители” используются в данном описании для краткого представления любого ИОВ.
Краткое описание сущности изобретения
Настоящее изобретение позволяет решить описанные выше и другие проблемы. Описание настоящего изобретения будет представлено ниже в качестве примера, не имеющего ограничительного характера.
Согласно одному аспекту настоящего изобретения определяют визуальные атрибуты участка кожи путем электронного сканирования этого участка и анализируют сканированные данные в вычислительной среде.
В одном варианте сканирование обеспечивает данные об отражательных свойствах кожи. Эти данные используются для идентификации признаков и мониторинга изменений отражательной способности или морфологии в течение времени.
В одном варианте сканирование обеспечивает данные отражательных свойств и данные профиля поверхности. Эти данные используются для идентификации признаков и мониторинга изменений отражательной способности или морфологии в течение времени.
Еще одним аспектом настоящего изобретения является создание карты участка кожи и последующее использование этой карты для определения положения устройства мониторинга относительно кожи. Эту карту можно также использовать для сравнения изображений, полученных в первый момент времени, с изображениями, полученными во второй момент времени, для выявления изменений отражательной способности или формы.
В настоящей заявке фраза “струйная технология” относится, в общем, к известной технологии печати с регулированием параметров капли, при которой наносящее устройство может регулировать каждую отдельную наносимую каплю вещества. Наиболее пригодным методом для применения в настоящем изобретении является капельно-импульсный метод (“drop on demand”), который представляет собой подгруппу методов печати с регулированием параметров капли. В настоящем описании фраза “струйный принтер” для краткости используется для обозначения любой формы технологии струйной печати.
Следующий аспект изобретения заключается в точном нанесении одного или более медицинских препаратов на кожу в зависимости от локальных отражательных свойств кожи.
Термин “медицинский препарат” широко используется в настоящей заявке и означает любой материал или соединение, оказывающее благотворное влияние на участок кожи. Медицинский препарат может быть фармацевтическим соединением, лекарством, травой, увлажняющим веществом или другим материалом, который приносит какую-либо пользу коже.
Эти и другие аспекты, существенные признаки и преимущества изобретения достигаются с помощью предложенных системы и способа. Согласно настоящему изобретению компьютеризированная система определяет атрибуты участка человеческой кожи. Идентифицированные атрибуты могут относиться к отражательной способности и указывать на такие признаки, как светлые и темные пятна неправильной формы, старческие пятна, шрамы и синяки, или другие поверхностные или подповерхностные признаки. Идентифицированные атрибуты могут также относиться к топологии поверхности кожи, например глубине, чтобы обеспечить более точное улучшение таких неровностей поверхности, как бугорки и морщины. Медицинские препараты можно наносить в соответствии с идентифицированными признаками, например добавить красное ИОВ на красном участке, или противоположно им, например добавить зеленое или синее ИОВ на красном участке, согласно идеализированным моделям привлекательности.
Аспектом настоящего изобретения является сбор и анализ данных на различных длинах волн (цвете), чтобы получить базу для детального анализа признаков кожи. Некоторые признаки кожи можно идентифицировать по характеристикам, проявляемым этими признаками на различных длинах волн.
Нанесение медицинских препаратов на пиксельном уровне обеспечивает гораздо более высокую точность, чем известные способы, что позволяет уменьшить количество наносимого материала. В некоторых случаях эта точная доставка медицинских препаратов в конкретные участки повышает эффект препарата, не вызывая при этом побочных эффектов, связанных с его систематическим нанесением. Например, лекарственный препарат против акне можно эффективно наносить на пораженные участки кожи, вместо того чтобы принимать его перорально.
В одном варианте настоящего изобретения наносящее устройство, содержащее сканер и струйный принтер, делает один проход над участком кожи. Оно сканирует кожу, идентифицирует проблемы, вычисляет количество и распределение медицинского препарата и быстро наносит его на кожу.
В следующем варианте наносящее устройство создает первую карту признаков кожи и идентифицирует представляющие интерес признаки. Затем оно создает вторую карту признаков кожи во второй момент времени и идентифицирует представляющие интерес признаки. Эти две карты сравниваются для мониторинга изменений в признаках.
В этом варианте делается подробный скан какой-то области человеческой кожи, например лица, ноги или руки. Этот скан получают путем целенаправленного освещения вспышками множества источников света, расположенных в известной конфигурации, и сканирования небольшого участка кожи при включенных и выключенных источниках света. Посредством сравнения показаний различных источников света можно определить отражательную способность и профиль поверхности кожи.
Данные, полученные из скана, включают в себя отражательные характеристики кожи. Эти характеристики можно использовать для создания детальной карты кожи, которая содержит как отражательную способность, так и морфологию поверхности кожи. Эту детальную карту можно использовать для создания плана коррекции для избирательного нанесения медицинского препарата.
Согласно одному аспекту настоящего изобретения предложены автоматизированная система и способ, обеспечивающие частый медицинский мониторинг наружной поверхности человеческого тела по характеристикам отражательной способности и топологии поверхности.
Другим аспектом настоящего изобретения является создание автоматизированной системы и способа, которые идентифицируют медицинские проблемы на наружной поверхности или подповерхности человеческого тела путем мониторинга.
Еще один аспект изобретения заключается в создании автоматизированной системы и способа, которые информируют о медицинских проблемах на наружной поверхности или подповерхности человеческого тела, идентифицированных путем мониторинга.
Следующий аспект настоящего изобретения заключается в создании автоматизированной системы и способа, которые позволяют наносить медикаменты на идентифицированные проблемы наружной поверхности человеческого тела при необходимости.
Эти и другие аспекты настоящего изобретения станут понятными после ознакомления со следующим описанием и прилагаемыми чертежами. Согласно настоящему изобретению система и способ, которые сканируют участки человеческого тела для идентификации непривлекательных характеристик и выполнения косметических улучшений, модифицированы для медицинского мониторинга и, факультативно, лечения. Создается трехмерная модель внешней поверхности человеческого тела, и сканированные данные анализируются по характеристикам отражательной способности и топологии поверхности для идентификации патологических признаков. Так как люди используют косметическую систему широко и часто, можно создать исходный уровень состояния пациентов посредством частого мониторинга в течение длительного периода времени, что позволит быстро идентифицировать потенциально опасные изменения относительно базового уровня и информировать о них. При необходимости можно автоматически наносить медикаменты точно на пораженные участки для их лечения. Можно наносить регулируемые и точно направляемые дозы медикаментов для уменьшения риска возникновения нежелательных побочных эффектов. Можно также наносить лекарства на большой участок кожи в течение длительного периода времени для достижения желаемого результата лечения.
Краткое описание чертежей
Представленный ниже вариант осуществления настоящего изобретения будет описан только в качестве примера со ссылками на прилагаемые чертежи, на которых
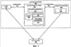
фиг.1 изображает структурную схему рабочей среды, в которой можно применить варианты настоящего изобретения для нанесения ИОВ на кожу;
фиг.2 изображает структурную схему рабочей среды, в которой можно применить варианты настоящего изобретения для нанесения ИОВ на кожу с обменом данными по сети;
фиг.3 изображает структурную схему рабочей среды, в которой можно применить варианты настоящего изобретения для нанесения ИОВ на кожу с обменом данными по сети и применением портативного наносящего устройства;
фиг.4 изображает структурную схему использования красного, желтого и синего ИОВ;
фиг.5 изображает структурную схему рабочей среды, в которой можно применить варианты настоящего изобретения с помощью модульного портативного наносящего устройства для нанесения краски на кожу;
фиг.6 изображает алгоритм выполнения способа с применением системы нанесения;
фиг.7 изображает алгоритм выполнения способа настройки системы нанесения;
фиг.8 изображает алгоритм выполнения способа программирования в варианте нанесения для печати на коже;
фиг.9 изображает алгоритм выполнения способа создания печатаемого улучшающего изображения;
фиг.10 иллюстрирует, как трехмерный объект преобразуется в карту двумерной поверхности в компьютерной модели;
фиг.11 изображает алгоритм, иллюстрирующий процесс определения принципов привлекательности;
фиг.12 изображает схему, иллюстрирующую освещение участка сверху с изменениями текстуры поверхности;
фиг.13 изображает схему, иллюстрирующую характеристики или признаки на трехмерном изображении лица человека;
фиг.14 изображает перспективную схему, иллюстрирующую признаки на двумерной карте лица человека;
фиг.15 изображает перспективную схему, иллюстрирующую характеристики или признаки на двумерной карте лица человека;
фиг.16А-Е изображают графики отражательной способности, освещенности и печатаемого улучшающего изображения по линии А-А’ на двумерной карте лица человека по фиг.14;
фиг.17 изображает трехмерное лицо человека, которое было улучшено посредством печати ИОВ согласно печатаемой карте улучшения;
фиг.18 иллюстрирует схематически характеристики трехмерной ноги человека с соответствующей отражательной способностью, полученные через спектральную базу на двумерной карте, и печатаемое улучшающее изображение;
фиг.19 изображает схематически трехмерную ногу человека, которая была улучшена посредством печати ИОВ согласно печатаемому улучшающему изображению;
фиг.20А-В иллюстрируют схематически характеристики трехмерной груди человека с соответствующей отражательной способностью, полученные через спектральную базу на двумерной карте;
фиг.21 схематически иллюстрирует выполнение множества проходов сканирования и нанесения;
фиг.22А-С схематически иллюстрируют эффекты нанесения ИОВ для улучшения внешнего вида старческой веснушки;
фиг.23 изображает обобщенный график соотношения визуальной выгоды и разрешающей способности;
фиг.24 изображает алгоритм, иллюстрирующий общие этапы, применяемые в настоящем изобретении;
фиг.25 изображает в обобщенном виде конфигурации непривлекательных признаков в полосах RGB;
фиг.26 изображает схематически разделительный колпачок на сенсоре;
фиг.27 изображает структурную схему рабочей среды, в которой можно применить варианты настоящего изобретения для нанесения ИОВ на кожу с обменом данными по сети и при использовании наносящего устройства, содержащего кабину;
фиг.28 изображает обобщенный график более слабых и более сильных средних частот;
фиг.29 изображает структурную схему рабочей среды, в которой можно применить варианты настоящего изобретения для нанесения ИОВ на кожу с обменом данными по сети и при использовании блоттерного наносящего устройства;
фиг.30 изображает структурную схему рабочей среды, в которой можно применить варианты настоящего изобретения для нанесения ИОВ на кожу с обменом данными по сети и при использовании портативного наносящего устройства с изогнутой поверхностью;
фиг.31 изображает алгоритм координации картографирования кожи на пиксельном уровне;
фиг.32 изображает алгоритм координации нанесения ИОВ на пиксельном уровне;
фиг.33 изображает алгоритм, иллюстрирующий процесс применения методов улучшения;
фиг.34 изображает алгоритм, иллюстрирующий процесс определения целевой глубины сканированного участка;
фиг.35 изображает алгоритм, иллюстрирующий процесс определения целевого освещения сканированного участка;
фиг.36 изображает структурную схему наносящего устройства, содержащего кабину;
фиг.37 изображает схематически простой пример сглаживания кожи;
фиг.38 изображает схематически пример сглаживания за несколько проходов;
фиг.39 изображает схематически пример лицевой карты;
фиг.40А-В изображают примерные схемы расположения СИД и сенсоров для получения данных отражательной способности и ориентации кожи;
фиг.41 изображает схематически распознавание признаков;
фиг.42 изображает схематически пример распознавания признаков;
фиг.43 изображает схематически художественную стратегию для нанесения ИОВ;
фиг.44 изображает пример вращающегося принтера для блоттерного наносящего устройства;
фиг.45 изображает пример текстового изображения, иллюстрирующий кажущуюся глубину, и
фиг.46 изображает алгоритм, иллюстрирующий процесс коррекции;
фиг.47А изображает вид сбоку одного варианта ручного устройства для пятен на коже;
фиг.47В изображает вид спереди устройства по фиг.47А;
фиг.47С изображает вид сверху поперечного сечения по линии А-А’ на фиг.47В.
фиг.48 изображает алгоритм, иллюстрирующий способ медицинского мониторинга и факультативного лечения;
фиг.49 изображает алгоритм, иллюстрирующий способ идентификации медицинских проблем;
фиг.50 изображает диаграмму, иллюстрирующую количество образцов, собранных у человека для медицинского мониторинга за год с помощью различных методов сбора данных;
фиг.51 изображает структурную схему, иллюстрирующую рабочую среду для настоящего изобретения с элементами информирования; и
фиг.52 изображает структурную схему, показывающую использование второго резервуара с медицинскими соединениями и второй печатающей головки струйного принтера для нанесения медицинских препаратов в косметической системе.
ПОДРОБНОЕ ОПИСАНИЕ ВАРИАНТА – ОБЕСПЕЧЕНИЕ КОСМЕТИЧЕСКОЙ СИСТЕМЫ ДЛЯ НАНЕСЕНИЯ ИЗМЕНЯЮЩИХ ОТРАЖАТЕЛЬНУЮ СПОСОБНОСТЬ ВЕЩЕСТВ И ИСПОЛЬЗОВАНИЕ ЭТОЙ КОСМЕТИЧЕСКОЙ СИСТЕМЫ ДЛЯ МЕДИЦИНСКОГО МОНИТОРИНГА
Следующее подробное описание изобретения представлено для его более ясной иллюстрации. Однако специалистам будет понятно, что изобретательский замысел настоящего изобретения не ограничен этими конкретными подробностями. На структурных схемах также показаны для ясности общеизвестные элементы, но только в качестве примеров, не ограничивающих настоящее изобретение. Кроме того, порядок осуществления процессов, последовательность их нумерации и наименования представлены для иллюстрации и не ограничивают настоящее изобретение.
В данном варианте описан косметический способ улучшения внешней привлекательности участка человеческой кожи, предложенный в одновременно рассматриваемых заявках, поданных заявителями настоящего изобретения. Как будет более подробно описано ниже, в одном варианте настоящего изобретения косметическая система адаптирована для использования при медицинском мониторинге кожи. Ее преимущество заключается в возможности частого мониторинга кожи во время косметических процедур без дополнительных усилий. В другом варианте многие методы сканирования, картографирования и нанесения, описанные для косметической системы, адаптированы для устройства для медицинского мониторинга.
Как показано на фиг.24, этот косметический способ содержит следующие основные этапы.
Этап 900 – Распределение участка кожи на множество фрекселей.
Этап 910 – Измерение по меньшей мере одного оптического атрибута каждого из множеств фрекселей.
Этап 920 – Определение из оптических атрибутов фрекселей по меньшей мере одной измеренной характеристики кожи, влияющей на внешнюю привлекательность.
Этап 930 – Определение желаемого состояния этой характеристики кожи.
Этап 940 – Нанесение по меньшей мере одного изменяющего отражательную способность вещества на конкретные фрексели для изменения измеренной характеристики кожи в целях достижения желаемого состояния данной характеристики кожи. Этот этап можно модифицировать для нанесения одного или более медицинских препаратов в настоящем изобретении.
Распределение области кожи на множество фрекселей
В данной заявке термин “фрексель” (“frexel”) означает небольшую пикселеобразную область кожи. Термин “кожа” относится не только к коже на поверхности тела человека, но также, в более широком смысле, к любому признаку человека, который можно улучшить косметическим путем, например к ногтям и волосам. Фрексель может соответствовать небольшой части веснушки или другого признака кожи, или может соответствовать участку кожи, который не имеет особых признаков. Таким образом, фрексель относится к коже, а не к независимой системе координат.
Термин “фрексель” предполагает, что измеряемый элемент находится не на плоской, а на трехмерной поверхности. Область кожи состоит из множества фрекселей. Например, при использовании разрешения 300 точек на дюйм (11,8 точек на мм) фрексель может иметь ширину и высоту около 1/300-ой дюйма (0,085 мм), что составляет около 90000 фрекселей на кв.дюйм (140 фрекселей на кв.мм). Поверхность тела человека может иметь миллионы фрекселей.
Благодаря распределению кожи на фрексели настоящее изобретение позволяет сканировать и наносить ИОВ для улучшения, соответствующего более высокому уровеню способности человеческого зрения различать детали.
Фиг.23 изображает обобщенный график соотношения визуальной выгоды 450 и разрешающей способности 452 в точках на дюйм. Целевое разрешение в интервале 50-300 точек на дюйм (2-11,8 точек на мм) обеспечивает гораздо лучшее разрешение, чем существующие косметические методы, а также преимущества в выполнении корректировок в зависимости от реальных и желаемых характеристик кожи, не говоря уже о дополнительном преимуществе автоматического нанесения. Известные методы нанесения косметики кистями, трубчатыми аппликаторами и пальцами дают гораздо более крупное разрешение. Например, тонкая кисточка имеет разрешение приблизительно около 20 точек на дюйм (0,8 точек на мм).
Измерение по меньшей мере одного оптического атрибута каждого из множества фрекселей
Сканирование
Как показано на фиг.1, в одном варианте наносящее устройство, содержащее сканер 220, перемещается по участку кожи 302, чтобы сканер 220 мог электронным путем записать данные об одном оптическом атрибуте, таком как отражательная способность, для каждого из множества фрекселей. Участком кожи 302 может быть, например, лицо.
Сканирование позволяет получать изображения при различных частотах для получения полезных данных. Например, можно получить данные об отражательной способности в конкретном цвете, например красном, чтобы помочь определить конкретную характеристику кожи для улучшения. Сканирование может также обеспечить данные для определения других характеристик кожи, например топологии поверхности, на основании угла отражения от множества источников света.
В одном варианте для сканирования используется двумерная матрица. В других вариантах может использоваться линейная матрица.
Звуковые сигналы
В одном варианте можно использовать одно или более сигнальных средств, таких как звуковые, световые или вибрационные, для индикации завершения достаточного сканирования.
Сенсоры
В одном варианте сканер 220 содержит сенсор и четыре СИД, расположенных в известной конфигурации внутри корпуса. Обычно каждый СИД включается и выключается таким образом, чтобы позволить воспринять по меньшей мере одну оптическую характеристику для каждого источника света. В одном примере можно выполнить 120 захватов в секунду, по 30 от каждого источника, что позволит быстро получить большое количество данных о коже. Эти данные можно затем использовать для определения характеристик отражательной способности на различных длинах волн, а также профиля поверхности кожи. В одном варианте захваченные изображения можно усреднить для эффективности.
В одном варианте сенсор содержит затеняющие шаблоны на СИД, полезные для определения относительного положения сенсора.
В одном варианте можно использовать монохроматический сенсор с матрицей Байера. Можно также использовать другие компоновки СИД и сенсоров.
Анализ сканированных данных
Сканированные данные содержат информацию об
отражательной способности кожи и
положении кожи относительно сенсора и признаках кожи.
В одном варианте алгоритм 230 нанесения помещает сканированные данные в полосы пространственной частоты и использует распознавание образов для их анализа, чтобы определить рельеф участка кожи 302 и размеры, которые требуют нанесения ИОВ 264. Процесс, используемый для определения этих размеров, будет подробно описан ниже.
Алгоритм 230 нанесения использует анализ для создания в программе карты 232 нанесения для участка кожи 302, которая сохраняется в памяти 250 для потенциального использования в будущем.
Оптические атрибуты
Отражательная способность, являющаяся мерой отражения кожи, не зависит от освещенности. Освещенность является мерой количества света, попадающего на кожу. Показание света не зависит от показания топологии поверхности.
В одном варианте определенные оптические атрибуты, такие как величина отражательной способности каждого фрекселя, можно определить прямо из сканированных данных. В другом варианте сканированные данные преобразуются по меньшей мере в одну полосу пространственной частоты для анализа. В еще одном варианте сканированные данные можно преобразовать во множество полос пространственной частоты, такие как красная, зеленая и синяя полосы (RGB).
На фиг. 16А-Е показаны образы двумерного лица 232, показанного на фиг.14, после того как данные были введены в одиночные полосы пространственной частоты для определения атрибутов альбедо 348 и освещенности 352.
Альбедо
Альбедо представляет собой процент отражения падающего света от поверхности объекта. В случае электронного сканирования альбедо представляет собой RGB значения сканированного участка кожи. В настоящей заявки термин “реальное альбедо” означает альбедо, наблюдаемое до коррекции, а термин “целевое альбедо” относится к желаемой отражательной способности кожи, обеспечивающей улучшение внешнего вида этого участка кожи. В одном примере целевое альбедо определяется из одной или более стратегий коррекции, включающих в себя общее сглаживание, улучшение конкретного признака и художественные стратегии.
Верхняя полоса на фиг.16 представляет реальное альбедо по линии А-А’ на двумерной карте 232 поверхности на фиг.14. Подъем кривой реального альбедо указывает на светлое пятно 408. Глубокий резкий спад кривой указывает на неровность 412, такую как шрам. Часть неправильной формы идентифицирует веснушку 410.
Освещенность
Освещенность – это падающий свет, достигающий единицы площади поверхности объекта, и она зависит от угла падающего света относительно поверхности.
Полосы пространственной частоты также графически отображают реальную освещенность или затенение 352, показанное на фиг.16, двумерной карты 232 поверхности, показанной на фиг.14.
Данные отражательной способности и освещенности и вычисления
В одном примере данные фрекселей, полученные при сканировании области кожи, можно представить следующим образом:
[(xs,ys,zx, s, s, s),
(xf,yf,zf, f, f, f),
{(refl)A,(refl)N,(refl)S,(refl)E,(refl)W}]
Термин {(refl)A,(refl)N,(refl)S,(refl)E,(refl)W} представляет отражательные данные для фрекселя i в условиях окружающего освещения для каждого из четырех источников света, таких как СИД, которым произвольно присвоены имена “север”, “юг”, “восток”, “запад” для облегчения обсуждения. Можно использовать другие количества источников света, например три, однако для математических выкладок проще использовать четыре источника света. Термин (refl) представляет одну или более точек данных для измерения отражательной способности. Мера отражательной способности для длины волны является произведением некоторой константы, освещенности и альбедо для данной длины волны:
Отражательная способность = k * освещенность * альбедо
Например,
Отражательная способность (красный) = k (красный) * освещенность(красный) * альбедо(красный).
Константа зависит от нескольких факторов, включая скорость линзы, чувствительность камеры или сенсора, характеристику пропускания светофильтра, коэффициент усиления аналогового усилителя, цифровой коэффициент усиления, применяемый программой, и другие факторы. Константа k обычно измеряется и корректируется так же, как эти эффекты корректируются константой коррекции или калибровкой камеры. Значение константы обычно можно определить во время калибровки, когда освещение от СИД предположительно зафиксировано, и альбедо вычисляется на основании этого предположения.
Отражательная способность является не абсолютной, а только мерой того, что выходит из камеры.
Сенсором типично является камера без усилителя, цифрового преобразователя или корпуса линзы. В одном варианте сенсором служит твердотельный МОП-сенсор с линзой и связанным с ним электронным оборудованием.
Данные фрекселей можно обрабатывать для определения отражательной способности и освещенности для каждого источника света, и эту информацию можно использовать для определения отражательной способности и профиля поверхности.
В одном примере отражательная способность является средним значением для всех измерений. Отражательную способность можно определить из известной яркости источников света, таких как СИД. Освещенность – это известный свет, умноженный на косинус угла падающего света относительно нормали.
При получении данных отражательной способности существует проблема, состоящая в том, что под некоторыми углами может иметь место блеск, препятствующий получению точных показаний. В одном примере блеск или глянцевость можно исключить с помощью поляризационных материалов, обеспечивающих перекрестную поляризацию СИД. В других примерах сенсор можно преднамеренно расположить под относительно большим углом, таким как 60 градусов, для исключения блеска.
Определение положения
Положение фрекселя относительно сенсора или системы координат
Термин (xf,yf,zf, f, f, f) может представлять расстояние фрекселя i от сенсора, или может представлять абсолютное положение и ориентацию фрекселя относительно системы координат. В одном примере определение расстояния от фрекселя до сканера можно выполнять в два этапа. На первом этапе можно осуществить приблизительное механическое измерение, например, постоянной высоты сенсора над кожей. На втором этапе можно осуществить измерение первой оптической производной для точной подгонки. В одном примере точная подгонка вычисляется путем измерения угла относительно поверхности. В другом варианте точная подгонка может быть выполнена с помощью двух источников света, чтобы отправить две контрольные точки или координатные сетки для обнаружения сенсором.
Грубая механическая оценка
В одном варианте сенсор можно прикрепить к шлему или стационарной кабине, чтобы можно было определить положение сенсора относительно шлема или кабины.
В другом варианте, показанном на фиг.26, сенсор 278 можно снабдить колпачком 280 для сохранения средней высоты сенсора 278 над кожей.
В следующем варианте сенсор может стартовать из известного положения и отслеживать свои движения для оценки положения. Этот сенсор может измерять угол относительно самого зонда для определения формы признака поверхности относительно постоянно изменяющейся плоскости зонда.
Можно использовать шарнир для обеспечения ориентира в пространстве. Можно использовать слежение, чтобы следить за положением руки или ручного сканера в пространстве. Шарнирный узел может обеспечить регулярный обратный сигнал, как это делается в стереокартографировании или GPS относительно спутников, например в авиаопылении.
Тонкая оптическая регулировка
Для более тонкой регулировки можно использовать оптические средства. Например, первую производную компоненты z кожи можно получить из затенения посредством многократных освещений и затенений от зондов. Первая производная может дать меру угла поверхности.
В одном примере три источника света посылают различные образы. Цвет и затенение обеспечивают данные для определения рельефа поверхности, чтобы можно было получить карту затененного рельефа от СИД.
Ориентация фрекселя
Ориентацию фрекселя можно определить путем определения наклона фрекселя относительно двух ортогональных осей. Ориентация фрекселя и его соседей является показателем действительной локальной текстуры поверхности кожи. Одним аспектом настоящего изобретения является возможность измерения и компенсации как локальных отражательных свойств, так и локальной текстуры поверхности.
В этом примере четыре источника света названы “север”, “юг”, “восток” и “запад”. Сенсор получает данные, когда каждый источник света включен, а остальные источники выключены. Сенсор может также получать данные для окружающего освещения со всеми выключенными источниками света.
Наклон фрекселя можно определить путем сравнения измерений “севера” и “юга”. Разность между этими измерениями связывается с наклоном фрекселя по оси восток-запад. Разность между измерениями “востока” и “запада” связывается с наклоном фрекселя по оси север-юг.
Обычно требуется выполнение гамма-коррекции путем преобразования данных в линейное пространство. Гамма-коррекция аппроксимируется путем извлечения квадратного корня выходных данных обычными гамма-2 камерами.
Источники света
На фиг.40А-В показана конфигурация источников света, которую можно использовать в одном варианте настоящего изобретения. В этом примере используется четыре источника света: СИДN, СИДS, СИДE, СИДW. Источники света размещены в ромбовидной конфигурации, а сенсор находится в центре компоновки СИД. Эта конфигурация упрощает математический анализ для вычисления профиля поверхности.
Среднее освещение
В одном варианте полезно использовать концепцию среднего освещения. Среднее освещение – это средний угол и рассеяние света, достигающего конкретной поверхности. Оно является определением того, как затенены неровности поверхности. Например, среднее освещение для всего тела осуществляется сверху, и типичная ориентация головы – вертикальная, поэтому бугорок на щеке обычно затенен снизу. У ребенка на пляже бугорок обычно будет менее загорелым снизу, так как средний свет в течение дня, при интеграции угла солнца и угла тела для получения среднего освещения, будет над головой. Иногда свет бывает обратным среднему. Примером может служить освещение лица снизу. Однако это часто дает неестественный, иногда мрачный вид, и это исключение подтверждает правило. При коррекции дефекта по среднему освещению реализуется оптимальная коррекция по среднему.
Среднее освещение представляет собой взаимодействие среднего направления света относительно силы тяжести и средней ориентации конкретного фрекселя кожи относительно силы тяжести. Один способ получения угла кожи заключается в использовании множества рассеянных или ортогональных источников света в конфигурации, которая может содержать зеркала. Эти источники света могут осуществлять многократные вспышки как стробирующие источники света, так что с небольшой площади можно получить тысячи изображений, и эти данные можно усреднить. Из угла кожи относительно “верха” можно вычислить, сколько света достигает кожи при среднем освещении и угол кожи относительно “верха”.
Достаточное приближение к среднему освещению можно получить путем одновременного включения всех источников света или сложения изображений, сделанных отдельными источниками света. В одном примере среднее освещение является рассеянным, потому что свет и зонды перпендикулярны коже.
В усовершенствованной версии этого метода можно компенсировать блеск кожи. Например, можно использовать несколько изображений с четырьмя источниками света и получить среднее значение для изображений от этих источников света. Например, среднее значение может быть медианой. Преимущество медианы заключается в том, что если зеркальное отражение захвачено меньшинством источников света, то оно будет отфильтровано медианой. Медиана также отфильтрует тени, наблюдаемые в меньшинстве изображений источников света. Это важно, потому что тело человека представляет сложные поверхности, т.е. при освещении может, например, блестеть нос.
Один из способов создания рассеянного света заключается во введении света от множества источников под многими углами. Другая возможность создания рассеянного света – отражать его от корпуса сканера. Еще одним вариантом является поляризация света.
Пример представления данных для фрекселя
Ниже представлен пример представления данных для фрекселя:
[(xs,ys,zx, s, s, s),
(xf,yf,zf, f, f, f),
{(refl)A,(refl)N,(refl)S,(refl)E,(refl)W}]
В этом примере (xs,ys,zx, s, s, s) и (xf,yf,zf, f, f, f) представляют положение и угловую ориентацию сенсора сканера и фрекселя относительно системы координат.
Сжатие
В некоторых вариантах эффективность обработки данных можно улучшить с помощью различных методов сжатия, таких как JPEG.
Положение фрекселя на коже
Использование картографирования признаков
Для отслеживания положения зонда на участке кожи 302 и для определения улучшений, подходящих для конкретных признаков, можно использовать компьютерное картографирование для распознавания признаков, известное специалистам, например, в области компьютерных игр.
Компьютерное картографирование позволяет, например, идентифицировать такие признаки, как скула, нос и ухо, что позволяет зонду ориентировать свое положение относительно конкретного фрекселя, потенциально во множестве проходов над участком кожи.
Кроме того, идентификация такого признака, как скула, позволяет определить соответствующие улучшения. Например, можно нанести в центр скулы красное изменяющее отражательную способность вещество для добавления красок лицу. Темные изменяющие отражательную способность вещества можно нанести под скулой, чтобы придать ей более выступающий вид.
Скелетная модель
В одном варианте карта строится вокруг скелетной модели, чтобы использовать суставы скелета в качестве контрольных точек. В этом примере определяется положение суставов, строится привязочная фигура и вокруг привязочной фигуры строится трехмерная сетка. Эта карта связывается с заранее определенной моделью структуры человеческого скелета в памяти вычислительной среды.
Манекенообразная модель
В одном варианте карта связана с заранее определенной моделью человеческого тела.
Динамическая модель
В одном варианте карта связана с движением кожи вокруг заранее определенной модели, такой как скелетная или манекенообразная модель.
С помощью химических меток
В других вариантах можно нанести химические метки на участок кожи во время сканирования, чтобы помочь при создании карты и позволить впоследствии отслеживать карту с участком кожи 302. Например, можно использовать ультрафиолетовые метки, такие как точки, видимые в ультрафиолетовом свете, но не видимые при обычном освещении.
Один проход или несколько проходов
В различных вариантах сканирование и коррекцию можно выполнять за один или множество проходов. Например, можно выполнить первый проход для ознакомления с субъектом, а второй или последующий проход выполнять для получения дополнительных данных. Множество проходов в различных ориентациях над одним и тем же участком дают возможность компенсировать эффекты волос на коже путем наблюдения кожи под разными углами.
Один проход
В одном варианте изобретения наносящее устройство, содержащее сканер и струйный принтер, делает один проход над участком кожи. Оно сканирует кожу, идентифицирует непривлекательные характеристики, вычисляет улучшения для того, чтобы сделать кожу более привлекательной, и быстро наносит ИОВ на кожу для достижения этих улучшений.
Множество проходов
В следующем варианте наносящее устройство делает множество проходов над кожей, каждый раз улучшая сканирование и нанесение ИОВ, для достижения желаемого улучшения или улучшений.
Пример процесса слежения
В одном примере процесса слежения сначала определяется приблизительное положение, а затем устанавливается более точное положение. При первом подходе можно получить приблизительную оценку места из известной стартовой точки с помощью шарниров вблизи зонда для вычисления расстояния и направления движения. При другом подходе можно оценить приблизительное положение математически с помощью первой производной данных затенения.
Когда приблизительное положение известно, можно определить более точное положение путем анализа ориентации фрекселей из данных затенения. Эта процедура аналогична тому, как пилот для определения местоположения сначала определяет приблизительное положение, а затем находит наземные признаки, дающие более точное местоположение.
Слежение в течение времени
Преимуществом создания карты является то, что можно определять изменения отражательной способности или профиля поверхности путем сравнения изображения, полученного в первый раз, с изображением, полученным во второй раз. Эти изменения могут представлять изменения здоровья человека или представлять участки, которые требуют нанесения “последних штрихов” ИОВ.
Определение из оптических атрибутов фрекселей по меньшей мере одной измеряемой характеристики кожи, влияющей на визуальную привлекательность.
Для идентификации признака участка кожи 302, который был сканирован, можно использовать распознавание образов.
Идентификация признаков
Отражательная способность и топология
Идентификация признаков может быть основана на комбинациях, определенных в сканированных данных, и может иметь отношение как к конфигурациям отражательной способности, так и к топологии поверхности участка кожи. Математический анализ комбинаций этих данных позволяет идентифицировать конкретные непривлекательные признаки, которые могут выиграть от применения методов улучшения. Как будет поясняться ниже, такие признаки обычно можно охарактеризовать старческими или травматическими конфигурациями, которые имеют неправильную или асимметричную форму по сравнению с более ровными и симметричными, генетически обоснованными конфигурациями более молодой кожи.
Восприятие глубины глазами
На небольших расстояниях глаз человека воспринимает глубину стереоскопически. Однако при обычной дальности общения людей, составляющей нескольких футов, глаз воспринимает глубину человеческой кожи на основании ее отражательной способности. Разность затенения между соседними участками кожи воспринимается как текстура поверхности, отражающая возвышение или углубление относительно поверхности кожи. Для примера такого восприятия на фиг.45 показаны буквы “RICK”, созданные в программе PhotoshopTM. Программа создала кажущиеся тени на исходном изображении этих букв. Глаз человека интерпретирует различия отражения с предположением, что источник света находится вверху слева, и что тени возникли, потому что текст имеет возвышающийся профиль.
Это восприятие глубины по разности отражательной способности также важно для восприятия красоты человека. Глаз интерпретирует различия затенения кожи как текстуру поверхности. Это восприятие текстуры можно изменить, изменив отражательную способность кожи. Например, в примере с буквами восприятие возвышающихся букв можно существенно изменить, уменьшив затенение вокруг букв.
Глаз воспринимает цвет кожи и преобразует эту цветовую информацию в восприятие глубины. Согласно одному аспекту изобретения отражательную способность части кожи избирательно изменяют, чтобы изменить это восприятие глубины. Это изменение можно выполнить на относительно небольших участках, таких как бугорок на коже, или же изменение можно выполнить на больших участках, как это делается в традиционной косметике путем преднамеренного затемнения области вокруг глаз или щек.
Примеры непривлекательных признаков
Некоторые примеры непривлекательных признаков на коже, которые можно идентифицировать из сканированных данных:
прыщи,
старческие пятна/солнечные ожоги,
синяки,
бугорки,
целлюлит,
светлые пятна,
оспины,
шрамы,
поврежденные веснушки и
морщины.
К другим непривлекательным признакам, которые также можно идентифицировать, относятся искусственные рисунки, созданные на коже, такие как раскрашивание тела и татуировки, потускневшие от времени или нарушенные из-за изменения самой кожи, например морщин и провисания кожи. Эти признаки также можно идентифицировать, а затем обновить посредством нанесения ИОВ, чтобы улучшить или освежить их внешний вид.
Методы идентификации непривлекательных признаков
Конфигурация старческих веснушек в одной спектральной полосе
Природные веснушки имеют, например, диаметр около 2 мм и четкие края и конфигурацию 442, показанную на фиг.22В. Старческие веснушки, вызванные, например, солнечным ожогом, имеют конфигурацию 446, показанную на фиг.22А.
Как пояснялось выше, случайная старческая веснушка 440, например, вызванная солнечным ожогом, у пожилого человека может быть идентифицирована по ее характерной конфигурации в одной спектральной полосе, как показано на фиг.22. Когда сканированные данные случайной веснушки 440 помещаются в спектральную полосу, она показывает грубый, неправильный контур.
Конфигурации во множестве спектральных полос
Разбив сканированное изображение на множество спектральных полос, таких как полосы RGB, можно идентифицировать конфигурации непривлекательных признаков с еще большей ясностью. Например, на фиг.25 показан обобщенный график кривых непривлекательных признаков в полосах RGB для участка молодой кожи, показывающий определенные эмпирически общие кривые
шрама 460,
веснушки 468, вызванной солнечным ожогом,
варикозной вены 476,
свежего голубоватого синяка 484 и
старого желтого синяка 492.
Набор кривых RGB для каждого из этих непривлекательных признаков имеет достаточно индивидуальный характер, что позволяет обнаруживать его при распознавании признаков. Например, шрам 460 показывает кривые в более высокочастотном диапазоне во всех трех полосах 462, 464 и 466 в отличие от других признаков. Веснушка 469 имеет более глубокий провал в нижние частоты в синей полосе 474, чем кривые в синей полосе для варикозной вены 482, голубого синяка 490 и желтого синяка 498. Голубой синяк 489 имеет большие провалы в красной кривой 486 и зеленой кривой 488, чем желтый синяк в красной кривой 494 и зеленой кривой 496. Голубая кривая 498 желтого синяка имеет больший провал, чем голубая кривая 490 голубого синяка.
Усовершенствованная идентификация признаков путем картографирования
Картографирование на основе идентификации признаков может дополнить картографирование, основанное на отражательной способности и топологии поверхности, следующими возможностями:
ведение реестра по всей поверхности кожи,
преобразование трехмерного изображения в свет/тень с использованием среднего освещения и включение атрибута свет/тень для печати, обеспечивающей как уменьшающий, так и увеличивающий эстетический эффект.
Средства компенсации особых условий
Компенсация волос на теле
В одном варианте наличие волос на коже можно компенсировать путем получения изображений за множество проходов с одновременными попытками ориентировать волосы в различных направлениях. Эту ориентацию можно осуществлять расческой, соединенной со сканером. В других вариантах можно использовать статический электрический заряд, вызывающий подъем волос относительно кожи.
Определение желаемого состояния характеристики кожи
Принципы привлекательности
В настоящем изобретении применяются общие принципы привлекательности 500, примеры которых показаны на фиг.11. Эти принципы основаны на наблюдении атрибутов, которые многие люди находят привлекательными и которые отражают тенденции в поведении людей.
Средства для определения желаемого состояния характеристики кожи
Принципы коррекции включают в себя чисто математические методы и методы искусственного интеллекта. Что касается художественных принципов, то они имеют более интуитивный и менее количественный характер.
Математические средства.
Искусственный интеллект.
Художественные средства.
Математические средства
Математические средства включают в себя фильтрацию для удаления части средних частот и удаления части асимметричных нижних частот. Другим примером чисто математического метода является печать противоположно изображению, чтобы придать коже более однородный вид. Такая обработка может варьироваться по пространственной частоте, и обычно является предпочтительным обеспечение однородности в средних частотах. Низкочастотная коррекция может быть более основанной на ИИ (искусственном интеллекте) или художественно-обоснованной для коррекции на больших участках кожи.
В одном варианте можно реализовать фильтр нижних частот с желаемым диапазоном длин волн. В одном примере отфильтровываются длины волн от половины дюйма до дюйма, чтобы удалить часть средних частот. Как показано на фиг.28, более слабые средние частоты 390 показывают менее выраженные колебания между светлыми и темными точками, чем более сильные средние частоты 392. В одном варианте для сглаживания изображения удаляются слабые компоненты средней частоты.
Выполнение деривации фильтра нижних частот
В одном варианте можно реализовать фильтр нижних частот, в котором значение цвета для фрекселя заменяется средним значением цвета его соседей.
Средства искусственного интеллекта
Методы искусственного интеллекта включают в себя экспертные системы для выявления конкретных признаков кожи и выбора стратегий коррекции. В одном варианте признаки кожи коррелируют с реестром или картой, чтобы идентифицировать положения признаков. Этот реестр позволяет улучшить выцветшие или нарушенные изображения или татуировки на теле.
Библиотека признаков
Еще одним аспектом методов ИИ является использование библиотеки признаков для идентификации признаков и для сравнения действительных признаков с идеализированными признаками.
Художественные средства
Компьютерное управление
В одном варианте человек-наблюдатель может факультативно использовать такие средства, как экран компьютера, клавиатура и мышь, для выполнения дополнительных изменений воспринимаемой глубины сканированного участка, чтобы реализовать эстетические улучшения. Визажист или потребитель может взаимодействовать с экраном компьютера посредством органов управления, чтобы поэкспериментировать с улучшениями перед нанесением.
Можно использовать “язык косметики” для создания таких общих команд, как “затемнить верхнюю поверхность бугорков слева от носа” или “осветлить варикозные вены”. Этот язык упрощает процесс коррекции.
Работа с многоспектральными полосами
В одном варианте можно применять эффективные методы для улучшения конфигураций, идентифицированных в многоспектральных полосах, таких как полосы RGB. Например, как пояснялось выше, на фиг.25 показаны кривые RGB для шрама 460, старческой веснушки 468, варикозной вены 476, голубого синяка 484 и желтого синяка 492 – все на молодой коже. Следующие методы эффективны, когда кожа в целом затемняется в средних частотах для ее сглаживания, как пояснялось выше.
Шрам
Для улучшения шрама 460 можно нанести на него красное и желтое ИОВ, но не очень много синего. Это прибавит красный цвет к бледному шраму 460.
Варикозная вена
Для улучшения варикозной вены 476 можно использовать меньше затемняющих ИОВ на участках, окружающих варикозную вену 476.
Старческая веснушка
Для улучшения старческой веснушки 468 можно добавить меньше затемняющих ИОВ на участке веснушки 468.
Голубой синяк
Для улучшения голубого синяка можно добавить меньше синего ИОВ при общем затемнении.
Желтый синяк
Для улучшения желтого синяка можно добавить меньше желтого ИОВ при общем затемнении.
Нанесение по меньшей мере одного изменяющего отражательную способность вещества.
Типы изменяющих отражательную способность веществ (ИОВ)
В настоящем изобретении можно использовать широкий спектр изменяющих отражательную способность средств (ИОВ), включая
анилин,
пищевые красители,
УФ,
прозрачные красители,
прозрачные чернила,
пигменты,
окислители,
дубильные средства,
отбеливатели и
вещества, вызывающие химические изменения
Например, краситель не отражает свет, но изменяет отражательную способность кожи, в основном за счет поглощения света.
В одном варианте ИОВ могут иметь задержку во времени, так что эффект от их нанесения не наступает незамедлительно, а возникает позже за счет инициирующего вещества. Например, ИОВ могут содержать один или несколько фоточувствительных материалов, которые можно избирательно подвергать воздействию модулированного луча ультрафиолетового или другого излучения, или других форм света и проявлять позже с помощью химического вещества, наносимого равномерно на поверхность. Например, можно использовать фотоэмульсионный материал, хорошим примером которого являются галоиды серебра.
Множество проходов
В одном варианте ИОВ могут наноситься на кожу путем практически одновременного сканирования и печати и выполнения множества проходов над кожей. Нанесение во множестве проходов обеспечивает ряд преимуществ. Можно уменьшить проблемы микросовмещения, потому что множество проходов позволяет сгладить переходы или границы на изображении, как известно специалистам. Нанесение во множестве проходов полезно, например, для сглаживания эффектов волос на коже.
Также нанесение ИОВ во множестве проходов дает коже время асиммилировать ИОВ, что особенно важно, потому что некоторые типы кожи имеют большее поглощение, чем другие.
Процесс нанесения во множестве проходов позволяет частично нанести ИОВ, затем сканировать участок кожи, на котором было произведено частичное нанесение. Можно выполнять следующее нанесение ИОВ, а затем еще множество проходов сканирования и нанесения до достижения эстетической цели.
Методы нанесения с регулированием параметров капли
Вещества могут наноситься устройствами с регулированием потока. Эти устройства обычно характеризуются как “методы с регулированием параметров капли”, в которых регулируются параметры отдельных капель вещества, или “методы без регулирования параметров капли”.
Распылительные устройства и электростатические распылительные устройства относятся к методам без регулирования параметров капли, в которых капли образуются и регулируются только в совокупности. Часто в распылительном устройстве отсутствие регулирования отдельной капли или “беспорядочность” является желательной, чтобы обеспечить гладкое нанесение на относительно большую площадь. Однако в настоящем изобретении желательно обеспечить очень точное регулирование количества и места нанесения медицинских препаратов.
Примеры методов с регулированием параметров капли включают в себя методы с “точным регулированием потока”, в которых осуществляется точное управление потоком вещества для передачи капель в соответствии с потребностью, и “струйные методы”. Более старый струйный метод заключается в подаче непрерывного потока заряженных капель мимо электростатических отклоняющих пластин, которые заряжаются переменно, чтобы либо позволить капле пройти мимо, либо отклонить ее к канавке. Этот метод послужил основой для создания струйных принтеров.
К другим струйным методам относится импульсно-капельный метод (“капля по запросу”), например термические устройства компании Hewlett Packard и пьезоэлектрические устройства, например компании Epson и других производителей принтеров. В одном варианте настоящего изобретения импульсно-капельный метод скомбинирован с созданием заряженных капель.
В другом варианте настоящего изобретения используется более старая струйная технология, при которой заряженные капли подаются в сканированном направленном луче. Современные струйные принтеры оптимизированы для печати на плоских поверхностях на ограниченном расстоянии. В настоящем изобретении печать осуществляется на коже, которая представляет собой размерностную поверхность и часто требует выброса капли на большее расстояние. Этот выброс на большее расстояние можно облегчить за счет лучшего нацеливания капли, которое возможно при заряженной капле.
В другом варианте настоящего изобретения используется технология без регулирования капли, такая как технология с точным регулированием потока.
Как отмечалось выше, в данной заявке фраза “струйный принтер” используется для краткости, и она может представлять любую форму струйной технологии.
Особенно полезным методом для настоящего изобретения является импульсно-капельный метод, являющийся подгруппой метода с регулированием параметров капли, который заряжает капли электростатически. Преимущество применения заряженных капель состоит в том, что аппликатор можно поместить дальше от кожи, чем это возможно в других случаях, сохраняя при этом точность. Другое преимущество состоит в том, что поскольку волосы не заземлены, их можно зарядить до того же уровня, что и заряженные частицы, так что волосы не будут мешать нанесению на кожу. Например, можно использовать капельно-импульсный метод для нанесения одной капли белого пигмента на пятно на лице с точностью пиксельного уровня.
В одном варианте изобретения можно использовать струйный принтер для нанесения ИОВ или медицинских препаратов на поверхность кожи, печатающий с разрешением 300 точек на дюйм (11,8 точек на мм).
В еще одном варианте струйный принтер может иметь несколько печатающих головок для ускорения нанесения. Он может также перемещаться над телом с помощью робототехники.
Желательно регулировать нанесение ИОВ или медицинских препаратов по требуемой дальности распыления. В одном примере струйный принтер имеет желаемое расстояние распыления около 1/8 дюйма (3,2 мм). Можно использовать различные методы для направления элемента принтера над поверхностью кожи, чтобы сохранять требуемое расстояние распыления, например колпачок, показанный на фиг.26.
В одном варианте головка струйного принтера снабжена расческой, чтобы удерживать волосы ровно и неподвижно для их разглаживания.
ПОДРОБНОЕ ОПИСАНИЕ ВАРИАНТА – МОНИТОРИНГ НА ОСНОВЕ КАРТОГРАФИРОВАНИЯ
Пример – Создание карты кожи
Этот пример демонстрирует один способ создания карты кожи, анализа этой карты для создания плана коррекции и исполнения этого плана. В данном примере план коррекции обычно относится к одному или более нанесениям по меньшей мере одного медицинского препарата. В других примерах этот план может включать в себя более близкий мониторинг участка кожи без нанесения медицинского препарата.
Этап 1 – Сканирование кожи и создание карты кожи
В этом примере карта кожи создается из данных, собранных при сканировании кожи в первый раз.
В этом примере общий процесс создания карты кожи включает в себя получение данных путем сканирования фрекселей и обработку этих данных для создания карты. При этом обработка включает в себя определение положения сканирующего устройства и фрекселя относительно системы координат, определение относительных свойств фрекселя во множестве длин волн и определение наклона или ориентации фрекселя относительно системы координат. Затем информация о фрекселе и его соседях обрабатывается для точной корректировки положения фрекселя относительно части тела, такой как лицо, чтобы можно было создать карту. Эта точная корректировка включает сопоставление фрекселя с лицом, например сопоставление фрекселя с распознанными лицевыми признаками.
а. Представление данных
Пример представления данных фрекселя выглядит следующим образом:
[(xs,ys,zx, s, s, s),
(xf,yf,zf, f, f, f),
{(refl)A,(refl)N,(refl)S,(refl)E,(refl)W}]
В этом примере (xs,ys,zx, s, s, s) и (xf,yf,zf, f, f, f) представляют положение и угловую ориентацию сенсора сканера и фрекселя относительно системы координат.
b. Положение фрекселя относительно сенсора или системы координат
Элементы данных (xf,yf,zf, f, f, f) могут представлять расстояние фрекселя от сенсора или абсолютное положение и ориентацию фрекселя относительно системы координат. В одном примере определение расстояния от фрекселя до сканера можно осуществить в два этапа. На первом этапе можно приблизительно механически измерить, например, постоянную высоту сканера над кожей. Второй этап может быть оптическим измерением первой производной для получения точной корректировки. В одном примере точная корректировка вычисляется путем измерения угла от поверхности. В другом варианте точная корректировка может быть выполнена с помощью двух источников света для отправки двух контрольных точек или сеток для обнаружения сенсором.
с. Данные отражающей способности и освещения и вычисления
Элементы данных {(refl)A,(refl)N,(refl)S,(refl)E,(refl)W}] представляют отражательные данные для фрекселя в условиях окружающего освещения и для каждого из четырех источников света, таких как СИД, произвольно обозначенных как “север”, “юг”, “восток” и “запад” для облегчения обсуждения. Можно использовать другое количество источников света, например три, однако математическую обработку проще выполнять с четырьмя источниками. Термин (refl) представляет одну или более точек данных для измерения отражательной способности.
Данные фрекселя можно обрабатывать для определения отражательной способности и освещенности для каждого источника света, и эту информацию можно использовать для определения отражательной способности и профиля поверхности.
В одном примере отражательная способность является средней для всех измерений. Освещенность можно определить из известной яркости источников света, таких как СИД.
d. Ориентация фрекселя
Определив наклон фрекселя относительно двух ортогональных осей, можно определить ориентацию этого фрекселя. Ориентация фрекселя и его соседей является показателем действительной локальной текстуры поверхности кожи. Один аспект настоящего изобретения заключается в возможности измерения и компенсации локальных отражательных свойств и локальной текстуры поверхности.
В этом примере используются четыре источника света, обозначенные как “север”, “юг”, “восток” и “запад”. Сенсор получает данные, когда каждый источник света включен, а остальные выключены. Сенсор может также получить данные для окружающего освещения, когда все четыре источника света выключены.
Наклон фрекселя можно определить путем сравнения измерений для “севера” и “юга”. Разность между этими измерениями связывается с наклоном фрекселя по оси север-юг. Разность между измерениями “восток” и “запад” связывается с наклоном фрекселя относительно оси восток-запад.
е. Представление данных для выведенных значений
Ниже показано идеализированное представление данных, полученных из фрекселя. Можно использовать различные методы сжатия для уменьшения требований к хранению данных. В этом примере каждый элемент данных показан как полный набор, чтобы продемонстрировать методы регистрации данных и создания карты.
Данные фрекселя [(x,y,z)
(x,y,z) представляет положение фрекселя относительно системы координат.
Наклон С-Ю представляет наклон фрекселя относительно оси В-З. Наклон В-З представляет наклон фрекселя относительно оси С-Ю.
Термин (альбедо видимого цвета R,G,B) представляет измеренную отражательную способность фрекселя в красном, зеленом и синем спектре. Один аспект настоящего изобретения заключается в том, что можно получать данные для множества длин волн и использовать эти данные для различных длин волн при идентификации признаков кожи.
Человеческий глаз видит как отражательную способность, так и топологию. В одном варианте настоящего изобретения получают данные как для отражательной способности, так и для топологии.
Этап 2 – Совмещение групп фрекселей
Второй этап заключается в извлечении некоторого смысла из данных, полученных из множества фрекселей.
Эта часть примера аналогична проблеме картографирования земной поверхности со спутника или аэросъемки. В случае аэросъемки большое количество фотографий слегка масштабируют, поворачивают и/или преобразуют, чтобы обеспечить правильное наложение изображений для отображения действительной земной поверхности. Затем можно создать карту из правильно наложенных изображений.
В настоящем примере сложность состоит в том, что данные определяются в несколько различное время, и необходимо компенсировать движения кожи и небольшие погрешности вычисленного положения.
Этот аспект движения аналогичен моделированию в игровом приложении. В игре модель тела может содержать модель скелета, чтобы можно было связать тело со скелетом. Движение можно сначала применить к скелету, а затем можно вычислить положение тела из известного положения скелета и известности соотношения между скелетом и телом. В настоящем изобретении проблема обратная, так как форма тела уже определена и необходимо выполнить коррекцию на движение во время измерения.
а. Нанесение фрекселя на карту
В этом примере желательно связать фрексель или группу фрекселей с положением на карте. Например, фрексель может быть частью лица, а карта является идеализированной картой лица.
В случае лица модель может представлять собой неподвижное, расположенное вертикально лицо без какого-либо выражения.
В одном варианте для определения желаемого количества каждого из множества красителей для нанесения
создают карту кожи в первый раз и
анализируют карту для создания плана коррекции.
Затем план коррекции выполняется во второй раз путем выполнения нескольких проходов над кожей устройством, которое содержит сканер и аппликатор красителя. Сканер обеспечивает данные, которые используются для определения положения аппликатора и определения, сколько дополнительного медицинского препарата потребуется для данного положения при каждом проходе.
ПОДРОБНОЕ ОПИСАНИЕ ВАРИАНТА – ПРИМЕРЫ СПОСОБА
Для иллюстрации вариантов изобретения далее будут описаны примеры способов улучшения или мониторинга для следующих участков человеческой кожи:
лицо,
нога и
грудь.
Улучшение лица
Нежелательные и желательные характеристики на лице
На фиг.13 представлено человеческое лицо 235 со следующими характеристиками:
светлое пятно 408,
веснушка 410 и
неровность 412, такая как шрам.
На фиг.14 представлена двумерная карта 232 поверхности лица, показанного на фиг.13, полученная в результате процесса сканирования, используемого в настоящем изобретении и описанного выше. Эта двумерная карта 232 поверхности на фиг.14 сохраняет перечисленные выше характеристики, которые могут быть идентифицированы посредством распознавания образов:
светлое пятно 408,
веснушка 410 и
неровность 412, такая как шрам.
Следует отметить, что двумерная карта 232 обычно включает в себя представление глубины, чтобы захватить форму лица.
Для улучшения лица 235, показанного на фиг.13, согласно принципам привлекательности, описанным выше, может быть желательным уменьшить или сделать незаметными такие нежелательные характеристики, как светлое пятно 408 и неровность 412. В то же время может быть желательным сохранить или даже подчеркнуть внешний вид такой характеристики, как веснушка 410, которая может быть характеристикой молодой кожи. В отличие от известных косметических методов, которые имеют тенденцию покрывать косметикой как нежелательные, так и желательные признаки, настоящее изобретение позволяет дифференцировать эти признаки и обрабатывать их соответственно.
Помещение сканированного изображения в полосы пространственной частоты
Как показано этапом 606 на фиг.31 и описано ниже, алгоритм 230 нанесения помещает в одном примере сканированное изображение в полосы пространственной частоты, чтобы позволить идентифицировать характеристики.
На фиг.16А-Е представлены образы двумерного лица 232, изображенного на фиг.14, после того как данные были помещены в полосы пространственной частоты.
Альбедо
Верхняя полоса на фиг.16 представляет реальное альбедо двумерной карты 232 поверхности. Подъем графика реального альбедо идентифицирует светлое пятно 408. Глубокий резкий спад графика идентифицирует неровность 412, такую как шрам. Неровная часть идентифицирует веснушку 410.
Освещенность (затенение)
Полосы пространственной частоты также отображают графики реальной освещенности (затенения) двумерной карты 232 поверхности.
Распознавание признаков
На фиг.15 показано, что распознавание образов позволяет также идентифицировать следующие признаки в сканированной двумерной карте 232 поверхности:
волосы 422,
бровь 424,
глаз 426,
скула 428,
нос 430,
рот 432 и
подбородок 434.
При идентификации этих признаков алгоритм 230 нанесения может определить, следует ли наносить улучшение или медицинский препарат на эти признаки. Например, обычно нежелательно осуществлять печать ИОВ 264 на глаз 426. Поэтому алгоритм 230 нанесения может удалить участок, который представляет глаз 426, из анализа.
Слежение
Алгоритм 230 нанесения может также использовать распознавание образов для слежения за положением наносящего устройства 246, например показанного на фиг.3, на участке кожи 302.
Как отмечалось выше, можно альтернативно нанести химические метки на участок кожи во время сканирования, чтобы помочь в создании карты и позволить осуществлять последующее отслеживание карты с участком кожи 302. Например, можно использовать ультрафиолетовые маркеры.
Сравнение признаков с идеализированными признаками
Алгоритм 230 нанесения может сравнивать картографированные физические признаки с идеализированными признаками в библиотеке 274 признаков, показанной на фиг.2, и использовать это сравнение для изменения признаков. В настоящем изобретении это сравнение может быть сравнением сканированного признака кожи с изображениями в медицинской базе данных, чтобы помочь в установлении диагноза.
Следовательно, алгоритм 230 нанесения может применять к сканированным признакам глобальные руководства, установленные в библиотеке 274 признаков, показанной на фиг.2.
Определение реальной глубины
Реальную глубину обеспечивает сканирование участка кожи 302.
Определение целевой глубины
В одном варианте целевой глубиной могут быть только нижние пространственные частоты реальной глубины. Однако эстетика может диктовать дополнительную рельефность, обеспечиваемую с помощью дополнительного математического или ручного ввода. Целевая глубина охватывает эффект освещенности на воспринимаемой глубине или текстуру и связана с количеством и углом падающего света.
Реализация фильтра нижних частот
В одном варианте для определения целевой глубины в целях осуществления сглаживания можно реализовать фильтр нижних частот с длинами волн от 0,5 до 1,0 дюйма (12,7- 25,4 мм).
Определение реальной освещенности
Как реальная, так и целевая глубина преобразуются в угол поверхности как первая производная, или наклон, глубины. Затем угол поверхности преобразуется в освещенность поверхности, как это известно в трехмерном моделировании в таких приложениях, как игры или анимационная графика. Обычно предполагаемый угол освещения и рассеяния представляет собой средний свет, достигающий человеческой кожи.
Определение целевой освещенности
Целевую отражательную способность можно также просто извлечь алгорифмически как низкочастотную версию реальной отражательной способности. Однако можно добавить дополнительные эстетические атрибуты математически или путем ручного ввода.
Определение реального альбедо
Реальное альбедо определяется сенсором наносящего устройства, как было описано выше.
Определение целевого альбедо
Целевое альбедо определяется принципами коррекции, которые пояснялись выше.
В этом примере выполняются обобщенное сглаживание и конкретная коррекция признаков. Например, светлое пятно будет затемнено, веснушка будет сохранена и, возможно, сделана более четкой, и шрам будет по меньшей мере частично замаскирован общим затемнением кожи и специальным затемнением светлого участка сверху шрама.
Целевое альбедо представляет собой желаемую воспринимаемую отражательную способность после вычисления сглаживания и коррекции признаков.
В других примерах целевое альбедо может также включать в себя художественные стратегии, например затемнение одной части лица относительно другой.
Применение эстетических целей
В одном варианте человек-наблюдатель может факультативно использовать такие средства, как компьютерный экран, клавиатура и мышь, для дополнительных изменений реальной глубины сканированного участка, чтобы осуществить улучшения эстетического характера.
Улучшенный внешний вид лица
На фиг.17 показан пример улучшения внешнего вида лица 235, отображенного на фиг.13, посредством нанесения ИОВ. Светлое пятно 408 и неровность 412, присутствовавшие на фиг.13, на фиг.17 удалены. Однако веснушка 419 сохранена на фиг.17 как привлекательный признак разнообразия.
Системы с одним проходом и множеством проходов
Один проход
При наличии достаточных вычислительных возможностей наносящему устройству 246 будет достаточно выполнить один проход по участку кожи 302 для сканирования данных и нанесения ИОВ 264.
Множество проходов
В одном варианте изобретения пользователь перемещает наносящее устройство 246 по участку кожи 302 много раз. Система нанесения при этом непрерывно сканирует, создает новую двумерную карту 233 поверхности после каждого прохода, использует двумерные карты 233 поверхности непрерывно для идентификации рельефа участка кожи 302 и вычисления печатаемых улучшающих изображений 234 с каждым проходом и наносит только часть ИОВ 264, например 10-20% ИОВ 264 при каждом проходе. Использование множества проходов позволяет системе 200 нанесения выполнить частичное нанесение ИОВ 264, проанализировать результаты этого нанесения и затем выполнить другое частичное нанесение для дополнительных улучшений. Продолжение этих проходов может повысить точность желаемого результата. Нанесение ИОВ 264 за множество проходов также уменьшает возможность образования полос и дает возможность ИОВ 264 высохнуть между нанесениями для повышения эффективности.
На фиг.21 показано, как можно использовать множество проходов для нанесения печатаемого улучшающего изображения 234 (точная цель) на чистую поверхность 366.
Перекрытие участков
В некоторых примерах настоящего изобретения желательно сделать множество проходов аппликатора над участком. В общем случае, когда аппликатор пересекает участок при следующем проходе, некоторые фрексели будут видны в первый раз, над другими фрекселями уже был совершен предыдущий первый проход, а над следующими фрекселями уже было совершено два предыдущих прохода, и т.д. Желательно отслеживать, сколько раз был совершен проход над каждым фрекселем, чтобы можно было включить эту информацию в алгоритм управления для нанесения желаемого количества ИОВ.
Может быть желательным скорректировать, например, 50% целевых нанесений ИОВ или медицинского препарата при первом проходе. В фазе наблюдения второго прохода можно заметить, что это нанесение обеспечило больше или меньше 50% желаемой коррекции. Допустим это 60%, т.е. нескорректированным осталось всего 40%, и теперь дополнительно известно, что эта часть кожи имеет на 6/5 более сильную реакцию на ИОВ. Таким образом, согласно вычислениям потребуется всего 5/6 х 4/5 = 2/3 ИОВ для второго прохода для достижения желаемого эффекта. Допустим, что алгоритм выберет нанесение меньшего количества во втором проходе, тогда при третьем проходе будет сделан окончательный анализ и окончательное вычисление эффективности и последнего нанесения, чтобы произвести точную подгонку к желаемому эффекту посредством обратной связи.
Можно осуществить множество проходов в последовательном порядке сканирования; при этом верхняя сторона зонда видит свежую кожу, средняя сторона обрабатывает промежуточный проход, а нижняя часть обрабатывает полосу кожи для последнего прохода. Более практичная система позволяет осуществлять произвольные движения подобно движению электрической бритвы; в этом случае программа отслеживает, сколько раз был обработан фрексель кожи. Звуковой или тактильный обратный сигнал может указывать на завершение обработки для каждого фрекселя, подобно тому, как электрическая бритва изменяет звук в зависимости от завершения действия при каждом проходе.
Поскольку практически невозможно точно определить край предыдущего наносящего прохода, обычно желательно, чтобы крайние части аппликатора совершали более слабое нанесение ИОВ, чем в середине прохода. Например, если аппликатор перемещается слева направо на этой странице, то верхней и нижней частями печатающей головки будет наноситься меньшее количество ИОВ, чем вычислено, чтобы можно было при следующем проходе напечатать дополнительно ИОВ на этих участках для лучшего перекрытия участков. Также желательно выполнять каждый проход в различных ориентациях относительно кожи, чтобы придать случайный характер колебаниям измерения или нанесения, вызванным волосками, текстурой кожи или тянущими дефектами кожи, и не повторять одни и те же проходы. Например, если первый проход был сделан слева направо, то второй проход может быть слегка наклонен по часовой стрелке, а третий проход слегка наклонен против часовой стрелки.
Резюме процесса улучшения
На фиг.46 показан общий процесс согласно одному варианту настоящего изобретения для визуального улучшения таких объектов, как участок кожи на лице человека. Фраза “что видят глаза 380” представляет сканированные данные об участке кожи 302. В терминах оптики эти данные содержат
альбедо G1, т.е. степень отражательной способности от поверхности участка кожи 302,
освещенность G3, т.е. степень освещения G3 участка кожи 302, и
глубину, т.е. расстояние от сканера или другой контрольной точки до измеряемой части кожи,
“наклон” или ориентацию измеряемой части кожи. Эта ориентация в совокупности с информацией из соседних участков кожи описывает поверхностный профиль кожи.
Фраза “что вы хотите видеть 382” представляет улучшение, которое придаст более привлекательный вид тому, “что видят глаза 380”. Это улучшение, которое может быть вычислено математически и, факультативно, подвергнуто ручным визуальным корректировкам, содержит
целевое альбедо G2, т.е. более привлекательную степень отражательной способности от поверхности участка кожи 302;
целевую освещенность G4, т.е. более привлекательную степень освещенности участка кожи 302; и
целевую глубину G6, т.е. желаемое воспринимаемое расстояние от сканера или другой опорной точки до измеряемой части кожи. Следует отметить, что в одном варианте подлежащая нанесению коррекция представляет собой смесь прозрачных красителей, так что смесь и количество красителя определяется в зависимости от воспринимаемой отражательной способности локального участка кожи, что связано как с реальной отражающей способностью, так и с поверхностным профилем кожи. Следовательно, эта коррекция наносит желаемое ИОВ для компенсации реальной отражающей способности и применяет затенение, чтобы скрыть или улучшить признаки поверхности.
В одном варианте можно выполнять математические вычисления для получения целевого альбедо G2, целевой освещенности G4 и целевой глубины G6 с конкретной эффективностью посредством фильтрации средних частот.
Посредством вычисления того, “что вы хотите видеть 382” согласно принципам привлекательности, приведенным выше, можно создать печатаемое улучшающее изображение 234 для печати на участке кожи 302, чтобы сделать этот участок кожи 302 более привлекательным.
Этапы процесса улучшения
На фиг.33 показаны этапы процесса осуществления методов улучшения согласно одному варианту настоящего изобретения.
Этап 7100 на фиг.33 – Использование распознавания признаков для картографирования физических признаков сканированного участка.
Этап 7200 на фиг.33 – Определение реальной глубины сканированного участка.
Этап 7300 на фиг.33 – Определение целевой глубины сканированного участка.
Этап 7400 на фиг.33 – Определение реальной освещенности сканированного участка.
Этап 7500 на фиг.33 – Определение целевой освещенности сканированного участка.
Этап 7600 на фиг.33 – Определение реального альбедо сканированного участка.
Этап 7700 на фиг.33 – Определение целевого альбедо сканированного участка.
На фиг.34 показаны этапы процесса выполнения этапа 7300 по фиг.33.
Этап 7310 на фиг.34 – Реализация фильтра нижних частот.
Этап 7320 на фиг.34 – Сравнение картографированных физических признаков с идеализированными признаками в библиотеке 274 признаков.
Этап 7330 на фиг.34 – Использование распознавания образов для сохранения желаемых характеристик.
Этап 7340 на фиг.34 – Применение эстетических целей.
На фиг.35 показаны этапы способа осуществления этапа 7500 на фиг.33.
Этап 7510 на фиг.35 – Выполнение деривации фильтра нижних частот.
Этап 7520 на фиг.35 – Применение эстетических целей.
Улучшение внешнего вида ноги
Нежелательные и желательные характеристики двумерной ноги
На фиг.18 представлена иллюстрация ноги 237 со следующими желательными и нежелательными характеристиками:
целлюлит 414,
естественные различия цвета 416,
варикозные вены 418 и
старческие пятна 420.
Также показаны спектральные полосы для этих характеристик, включая полосу для печатаемого улучшающего изображения коррекции 234, которое может использоваться для печати улучшений на ноге 237. Для упрощения иллюстрации двумерная карта кожи показана как одномерный график, следующий по пунктирной линии через поверхность кожи.
На графике показана реальная глубина по этой линии. Кроме того, определяют целевую глубину. Целевая глубина может быть выражена только низкими пространственными частотами реальной глубины. Однако эстетика часто диктует дополнительную рельефность, как известно в области косметологии.
Реальная и целевая глубина преобразуются в поверхностный угол, как первая производная, или наклон, глубины. Затем поверхностный угол преобразуется в освещенность поверхности, как хорошо известно в трехмерном моделировании в таких приложениях, как игры или анимационная графика. Предполагаемый угол и рассеяние обычно представляют собой средний свет, достигающий кожи.
Печать на коже оказывает незначительное влияние на глубину поверхности. Однако путем печати затенений достигается визуальная иллюзия глубины. Целлюлит в действительности не воспринимается стереоскопически на расстоянии, большем, чем приблизительно шесть дюймов. Человеческий глаз воспринимает целлюлит в основном по затенению.
Примечательно, что загар создает пигментацию противоположно среднему освещению, достигающему кожи, и поэтому он противоположен среднему затенению, делая тем самым загорелое тело человека более гладким и привлекательным на вид. Однако решения с наносимым загаром не обладают этой характеристикой чувствительности к углу кожи относительно света, и поэтому не обеспечивают такой же привлекательности.
Пример ноги также иллюстрирует пигментации и варикозные вены. Целевую отражательную способность можно снова получить алгорифмически как версию нижних частот действительного отражения; однако можно добавить эстетические атрибуты, такие как веснушки, которые можно совместить с существующей пигментацией, исключив при этом старческие пятна. Можно также включить другие избранные признаки, например затемнение коленной чашечки.
Понятно, что кривые целевой и реальной отражательной способности могут представлять каждый цвет отдельно. Например, варикозные вены могут быть голубыми или красными, а пигментация может быть оранжевой. Следовательно, каждый цвет корректируется независимо с использованием цветных чернил, таких как технологические краски: красная, синяя и желтая.
Воспринимаемый наблюдателем свет от ноги равен “освещенность * отражательная способность (альбедо)”. В действительности – это “реальная освещенность * реальная отражательная способность”, однако желательно, чтобы это было “целевая освещенность * целевая отражательная способность”. Следовательно, чтобы перейти от реальной к целевой характеристике, на кожу необходимо нанести умножающее (или окрашивающее) изображение, т.е.

где “преобразованный целевой угол” означает целевой угол, преобразованный в стандартное освещение в предположении среднего освещения, а “преобразованный реальный угол” означает реальный угол, преобразованный в стандартное освещение в предположении среднего освещения. Это дает целевую коррекцию, показанную как печатаемое улучшающее изображение 234. Можно вывести отдельную целевую коррекцию для каждого цвета, типично, красного, зеленого и синего для синего, красного и желтого соответственно.
Проблема состоит в том, что красителями практически можно только затемнить кожу. (В других вариантах можно использовать ограниченные количества отбеливающих красителей или отбеливателей для избирательного высветления участков.) Следовательно, целесообразно сдвинуть целевую краску (пунктирная линия) так, чтобы можно было корректировать больше кожи. Это эквивалентно выбору более низкой целевой отражательной способности для достижения более загорелого внешнего вида.
Некоторые детали, такие как голубые варикозные вены на ноге, могут оставаться за пределами коррекции даже при достаточном сдвиге. Эти детали можно корректировать путем нанесения небольших участков светлого пигмента, вместо печати красителей для придания нужного цвета. Альтернативно, можно оставить нескорректированными крайние точки. Относительная ошибка нескорректированных точек гораздо менее заметна, если прилегающая кожа несколько затемнена.
На фиг.19 показана иллюстрация ноги 238 после улучшения с помощью настоящего изобретения. Следующие нежелательные характеристики, которые были заметны на фиг.18, стали незаметными:
целлюлит 414,
варикозные вены 418 и
старческие пятна 420.
Однако желаемые естественные цветовые различия 416, которые придают объемный вид коленной чашечке, были сохранены.
Улучшение внешнего вида груди
На фиг.20 показан пример изменения восприятия груди 239 из действительной трехмерной поверхности 342 при среднем освещении 340 на эстетическую цель 344 путем определения разности 346. Нанесение ИОВ для аппроксимации этого различия изменяет воспринимаемый внешний вид груди.
Пример сглаживания за один проход
На фиг.37 представлен простой пример сглаживания кожи. Участок кожи, например на руке, разбивается на множество фрекселей на этапе 900. На этапе 910 определяется по меньшей мере один оптический атрибут фрекселей. Этот оптический атрибут представлен как Ri. Имеется справочная таблица, которая дает количество изменяющего отражательную способность вещества, подлежащего нанесению для каждого диапазона визуальной характеристики. На этапе 930 из этой справочной таблицы определяется количество ИОВ для нанесения. На этапе 940 наносится желаемое количество ИОВ и тем самым изменяется внешний вид данного участка кожи. Этот пример для одного прохода не требует картографирования кожи.
Пример сглаживания за несколько проходов
На фиг.38 представлен пример сглаживания кожи за несколько проходов. На этой фигуре желаемая отражательная способность Rd достигается посредством нескольких нанесений изменяющего отражательную способность вещества. Реальная исходная отражательная способность определяется на этапе 900 как Ra, и эта величина дает первое количество ИОВ для нанесения в первом проходе Qi. Нанесение первого количества ИОВ, Qi изменяет отражательную способность Ra на Ri. При втором проходе Ri используется для определения по справочной таблице второго количества ИОВ (Q2) для нанесения. После нанесения этого второго количества отражательная способность изменяется на R2. При третьем проходе R2 используется для определения третьего количества ИОВ (Q3). Полученная отражательная способность R3 достигает желаемой отражательной способности. Количество проходов не ограничено тремя, их может быть больше или меньше.
Пример лицевой карты
На фиг.39 представлен пример лицевой карты. В этом примере кожа на лице разделена на множество фрекселей, как и прежде. На этапе 910 измеряется оптический атрибут, как и раньше, за исключением того, что положение фрекселя определяется, уточняется и регистрируется так, чтобы получить данные положения для отдельных фрекселей. Эти данные для отдельных фрекселей включают в себя положение сенсора и один или более оптических атрибутов. Оптические атрибуты можно использовать для определения отражательной способности, положения и ориентации фрекселя на этапе 920. При этом каждый фрексель имеет исходную характеристику, такую как реальная отражательная способность. Фрексель также имеет желаемую конечную характеристику, такую как желаемая отражательная способность и количество ИОВ для нанесения за один или более проходов. Количество ИОВ определяется на этапе 940. Желаемая отражательная способность определяется из стратегии улучшения, такой как сглаживание кожи, фильтрация для удаления среднечастотных характеристик, распознавание признаков, улучшение признаков и общие художественные схемы. Желаемое количество ИОВ определяется из разности между желаемой отражательной способностью и реальной отражательной способностью.
Расположение СИД
На фиг.40А схематически показано расположение сенсора и СИД. В этом примере сенсор расположен вдоль осей четырех СИД, которые обозначены как “север”, “юг”, “восток” и “запад”.
На фиг.40В показано поперечное сечение, показывающее, что СИД обычно направлены в точку на коже под сенсором. Обычно СИД и сенсоры установлены в корпусе, и корпус может иметь отражающие свойства для обеспечения фрекселю большего количества рассеянного или непрямого света в некоторых применениях. В других применениях желательно ориентировать свет прямо на фрексель, чтобы определить наклон фрекселя.
Глубину можно определить по теневой решетке параллакса, проецируемой СИД под разными углами. В другом варианте можно использовать две камеры по стереоскопическому принципу.
Распознавание признаков
На фиг.41 показан простой пример распознавания признаков. Представлена карта фрекселей для конкретного фрекселя “m” и соседних фрекселей. Данные для каждого фрекселя типично включают в себя время, положение, отражательную способность и ориентацию фрекселя. Эту информацию можно представить графически, как показано в части схемы, иллюстрирующей признак отражательной способности. На этапе 910 кожа сканируется для измерения оптического атрибута. На этапе 920 из скана определяется визуальная характеристика, такая как отражательная способность. На этапе 921 создается лицевая карта для обеспечения реальных визуальных характеристик, воспринимаемых зрителем. На этапе 922 данные фрекселя пересматриваются для идентификации локальных признаков и параметров конкретного субъекта. Примером параметров является интервал показаний для этого субъекта, которые можно использовать при нормировании или другой обработке данных. На этапе 924 применяются стратегии улучшения. На этапе 925 создается карта улучшения. Карта улучшения содержит количество ИОВ, подлежащее нанесению на конкретный фрексель для изменения его визуальных характеристик.
На фиг.42 показана карта фрекселей для части лица. На этой фигуре изображены такие характеристики, как прыщик, веснушки, светлое пятно и шрам. Каждая характеристика показана в увеличенном виде с множеством фрекселей на схеме. Эти участки можно представить и обнаружить математически из известных свойств различных признаков кожи, так что распознавание признаков можно выполнять автоматически с помощью математического анализа.
Художественная стратегия
На фиг.43 представлен простой пример художественной стратегии. Когда создается карта фрекселей лица, можно предусмотреть различные стратегии затенения или общие глобальные стратегии внешнего вида.
ПОДРОБНОЕ ОПИСАНИЕ ВАРИАНТОВ – СИСТЕМЫ
Рабочая среда для косметических применений
На фиг.1 показан вариант настоящего изобретения, используемый для нанесения ИОВ на участок кожи 302. Субъект создает систему нанесения 200, содержащую следующие элементы, которые будут более подробно поясняться ниже:
вычислительная среда 100, например персональный компьютер, сервер или портативный компьютер,
сканер 220, который электронным методом сканирует данные об атрибутах участка кожи 302, и
средство нанесения 240, например принтер, который можно использовать для нанесения ИОВ 264, таких как краска.
Вычислительная среда 200 дополнительно содержит
алгоритм 230 нанесения;
память 250, которая может быть энергонезависимой;
карту нанесения 232, которая создается с помощью алгоритма 230 нанесения для обеспечения команд для нанесения на кожу 302;
печатаемое улучшающее изображение 234, которое представляет собой набор команд для нанесения на участок кожи 302.
Слабосвязанные системы
В вариантах изобретения элементы системы 200 нанесения могут содержать отдельные узлы, соединяемые линиями связи 142 и 144, которые могут представлять внутренние соединения. Например, на фиг.1 показан вариант слабосвязанных элементов для осуществления нанесений на участок кожи 302. Сканер 220, принтер 214 и вычислительная среда 100 обмениваются данными через сеть 130 и линии связи 142, 144 и 146. Сетью 130 может служить Интернет, частная локальная сеть (LAN), беспроводная сеть, сеть TCP/IP (протокол управления передачей/протокол Internet) или другая коммуникационная система, и она может содержать множество элементов, таких как шлюзы, маршрутизаторы и коммутаторы. Линии связи 142, 144 и 146 совместимы с технологиями, используемыми в сети 130.
Библиотека 274 признаков может использоваться для хранения характеристик признаков человека, например глаз, нос и рот, для использования в распознавании образов. Библиотека 274 признаков может использоваться для хранения идеализированного образа человеческих признаков, которые можно использовать, чтобы придать реальным признакам более привлекательный вид. Например, можно использовать идеализированный образ губ человека, чтобы сделать реальные губы более полными на вид, а также более красными. В качестве карты 232 нанесения, показанной на фиг.1, используется двумерная карта 233 поверхности, показанная на фиг.2. Эта двумерная карта поверхности обычно содержит представление глубины, чтобы захватить форму лица.
Кроме того, используются средства совмещения 270, механические или электронные, для отслеживания положения сканера 220 и принтера 241 относительно кожи 302 участка.
Комбинация сканера и принтера, подключенных к компьютеру
На фиг.3 показан вариант, в котором наносящее устройство 264 содержит сканер 220 и струйный принтер 242 для нанесения ИОВ 264 из резервуара 262 на участок кожи 302. Наносящее устройство 246 также осуществляет связь через сеть 130.
Изменяющие отражение вещества
На фиг.4 показано, что в одном варианте ИОВ 264 могут содержать красный 265, желтый 266 и синий 267 ИОВ. В других вариантах ИОВ 264 могут дополнительно содержать черный или коричневый и белый.
Наносящее устройство
Наносящее устройство 246 содержит портативный сканер 220 и портативный струйный принтер 242, показанный на фиг.3. В этом примере устройство имеет средство определения высоты, такое как наконечник или колпачок, для того чтобы удерживать устройство ровно на высоте 1/8-1/4 дюйма (3,2-6,4мм) от кожи. Точность высоты зонда должна быть в пределах всего нескольких миллиметров. В устройстве используются зеркала или две камеры. Обычно выполняется десять проходов, чтобы охватить 150 квадратных дюймов (1000 кв.см) лица, а время, необходимое для совершения этого процесса, сопоставимо со временем электрического бритья. Устройство имеет длину менее 2 дюймов (500 мм).
Портативный сканер
В одном варианте портативный сканер 220 содержит матрицу, которая слегка касается сканируемой поверхности участка кожи 302. В другом варианте портативный сканер перемещается вблизи сканируемой кожи, не касаясь ее. Во время сканирования вспыхивает белый источник света (СИД) в сенсоре, чтобы создать нормальный свет, по определению “свет сверху”, на участке кожи 302. Измерения выполняются, когда СИД включен и выключен, и разность между двумя измерениями вычитается, чтобы определить вклад источника света.
Струйный принтер
В одном варианте струйный принтер 242 представляет собой струйный принтер с разрешением 0,001 дюйма и резервуаром 262 для ИОВ 264. В другом варианте ИОВ 264 представляют собой прозрачные красители, а в следующих вариантах они являются чернилами или другими полезными химикатами. В одном варианте применяются ИОВ, одобренные FDA. Как показано на фиг.4, ИОВ 264 могут содержать вещества для следующих цветов: красный 265, желтый 266 и синий 267. Они могут также содержать дополнительные цвета, такие как черный, коричневый и белый. Эти цвета могут позволить струйному принтеру 242 создать любой цвет на участке человеческой кожи.
Средства совмещения
Как отмечалось выше, используется средство 270 совмещения, механическое или электронное, для отслеживания положения сканера 220 и принтера 241 относительно участка кожи 342. В одном варианте средство совмещения 270 может содержать акселерометры, измеряющие ускорение и наклон, и шарниры, измеряющие поворот объекта в трех измерениях и регулирующие этот поворот; оно может быть также встроено в наносящее устройство 246. Эти устройства способствуют управлению движением и позиционированию и сохраняют правильный угол отражения для наносящего устройства 246.
В другом варианте средство совмещения может локально использовать глобальную систему навигации и определения положения (GPS) через высокочастотное излучение.
В еще одном варианте средство совмещения может содержать набор маленьких штифтов с плоским концом, которые слегка прижимают к поверхности кожи, чтобы оставить отпечаток. Например, штифты можно прижимать к лицу, чтобы получить маску лица. Движение этих штифтов в рамке можно отслеживать механически для получения трехмерных координат.
Портативное наносящее устройство
Как показано на фиг.5, другим вариантом настоящего изобретения является портативное наносящее устройство 260, содержащее множество элементов для нанесения материала на кожу, для которого не требуется внешняя сеть. В варианте портативного устройства 260 используется струйный принтер 242 для нанесения чернил 248 на участок кожи 302.
Портативное наносящее устройство с изогнутой поверхностью
Один аспект настоящего изобретения заключается в получении и манипулировании видеоданными человеческой кожи. В одном варианте на первом этапе создается карта части тела, и эта карта используется для создания конкретного плана избирательного нанесения красителей в будущем. В одном варианте изобретения используется портативное сканирующее устройство для получения данных для создания карты, и оно используется в совокупности с портативным печатающим устройством для избирательного нанесения красителей на область кожи. На фиг.30 показан вариант настоящего изобретения, который может применяться для нанесения материала на кожу с использованием обмена данными по сети и портативное печатающее устройство с изогнутой поверхностью.
Маска или шлем
Изогнутая поверхность может содержать, например, маску или шлем, в который можно поместить тело человека, и наносящее устройство (сканер/принтер), которое окружает лицо. Использование такой изогнутой поверхности требует распознавания признаков с помощью искусственного интеллекта и картографирования, чтобы наносящее устройство могло вычислить свое положение на лице и расстояние от кожи.
Одно преимущество устройства с изогнутой поверхностью заключается в том, что оно не требует специальных действий или тренировки пользователя. Другое преимущество состоит в том, что устройство нанесения остается над кожей и не касается влажных ИОВ.
Кабина
В другом варианте изобретения используется кабина или рабочая станция для сканирования такой области кожи, как лицо, или всего тела в целом.
На фиг.27 показан вариант наносящего устройства 246, содержащего кабину. В этом случае, как показано на фиг.36, участок кожи 302 представляет полностью человека, который входит в устройство 246 через дверь 282. Человек может раздеться, войти в кабину, как это обычно делается в солярии, лечь или встать для нанесения ИОВ. Сканер/аппликатор 284, содержащий сканер 220, струйный принтер 242 с резервуаром 262 и ИОВ 264, и средство совмещения 270 будут перемещаться по телу человека для сбора данных, анализировать эти данные и выполнять улучшения путем нанесения ИОВ.
В другом варианте кабина может содержать цилиндр из двух частей, который закрывает человека полностью или только его часть, например лицо.
Блоттер
На фиг.29 показан вариант с наносящим устройством 246, содержащим блоттер. Блоттер содержит колпачок 280 для сохранения приблизительного расстояния от участка кожи 302, как пояснялось выше. Вместо движения блоттерного наносящего устройства 246 в один проход или множество проходов над всей областью кожи 302 пользователь помещает блоттерное наносящее устройство 246 над маленьким участком кожи и удерживает его там в течение краткого времени для выполнения сканирования, анализа, нанесения ИОВ на этот небольшой участок, а затем перемещает блоттер 246 к следующему небольшому участку.
В блоттерном наносящем устройстве 246 механическое средство будет перемещать принтер 242 над участком кожи 302 для нанесения ИОВ 264. Например, на фиг.44 показан перевернутый вид наносящего устройства 246, содержащего блоттер. В одном варианте блоттерное наносящее устройство 246 содержит четыре СИД 290, две камеры 292 и вращающийся струйный принтер 294, который перемещается относительно центральной оси на наносящем устройстве 246, подобно стрелке часов. Вращающийся струйный принтер 294 печатает ИОВ по всей площади блоттерного наносящего устройства 246, кроме участка центральной оси, печать на котором может осуществляться после перемещения блоттера на перекрывающий участок для второй печати.
Источники света
На фиг.40А-В показаны примерные расположения СИД и сенсоров для получения данных отражательной способности и ориентации кожи.
В одном варианте используется набор из четырех источников света, расположенных по углам ромба, а сенсор расположен в центре ромба. Такая конфигурация упрощает математический анализ для вычисления профиля поверхности.
В одном варианте полезно использовать среднее освещение. Для этого можно использовать множество рассеянных или ортогональных источников света в конфигурации, которая может включать в себя зеркала. Источники света могут осуществлять многократные вспышки, как стробирующие лампы, чтобы можно было получить сотни изображений с маленького участка и усреднить их для эффективности.
Процесс применения системы нанесения для косметических целей
На фиг.6 показан способ применения системы 200 нанесения в одном варианте. Этот процесс содержит следующие этапы верхнего уровня, которые будут подробно описаны ниже.
Этап 1000 на фиг.6 – Настройка системы 200 нанесения на основании сканирования участка кожи 302 для определения атрибутов и нанесения ИОВ 264 на этот участок кожи 302 в соответствии с определенными атрибутами или противоположно им.
Этап 2000 на фиг.6 – Сканирование участка кожи 302.
Этап 3000 на фиг.6 – Анализ сканированных данных алгоритмом 230 нанесения.
Этап 4000 на фиг.6 – Создание печатаемого улучшающего изображения 234 алгоритмом 230 нанесения.
Этап 5000 на фиг.6 – Использование печатаемого улучшающего изображения 234 для нанесения ИОВ 264 на участок кожи 302.
Этап 5002 на фиг.6 – Факультативное повторение этапов 2000-5000.
Настройка системы нанесения
На фиг.7 показан один вариант процесса для этапа 1000, настройки системы 200 нанесения, показанного на фиг.6. Этот процесс содержит следующие этапы, которые будут поясняться ниже.
Этап 1010 на фиг.7 – Обеспечение алгоритма 230 нанесения.
Этап 1020 на фиг.7 – Обеспечение алгоритма 230 нанесения в вычислительной среде 100.
Этап 1030 на фиг.7 – Обеспечение памяти 250 в вычислительной среде.
Этап 1040 на фиг.7 – Интеграция средства 220 сканирования участка кожи 302.
Этап 1050 на фиг.7 – Интеграция средства 240 нанесения ИОВ 264.
Обеспечение алгоритма нанесения
Один или более программистов создают алгоритм 230 нанесения, который в одном варианте управляет элементами и процессами настоящего изобретения, как проиллюстрировано на фиг.6 и описано выше. После создания алгоритма 230 нанесения его можно использовать по меньшей мере в одной вычислительной среде 100, как показано на фиг.1, и можно интегрировать с другими элементами системы 200 нанесения. Например, в одном варианте алгоритм 230 нанесения можно загрузить в вычислительную среду 100, содержащую сервер. Вычислительная среда 100 может содержать энергонезависимую память 250, способную хранить такие данные, как сканированные данные из сканера 220.
В различных вариантах алгоритм нанесения может включать в себя стратегии по умолчанию, которые могут быть основаны на распознавании признаков, справочной схеме, построенной на основе признаков, или общих художественных целях.
Как показано на фиг.8, в одном варианте общие функции, выполняемые алгоритмом 230 нанесения, включают в себя
координацию картографирования кожи на пиксельном уровне путем сканирования;
обеспечение распознавания признаков или прием ручного выбора стратегий улучшения изображения;
создание печатаемого улучшающего изображения 234 и
координацию нанесения веществ на пиксельном уровне для достижения определенных улучшений.
Координация картографирования кожи на пиксельном уровне путем сканирования
Основной функцией алгоритма 230 нанесения является анализ сканированных данных об участке первого вида материала 300 и создания трехмерной карты 232 нанесения атрибутов этого участка 300, для которого будет полезным нанесение второго вида материала 200. Ключевая часть этой функции заключается в том, что алгоритм 230 нанесения определяет в каждой сканируемой точке, должно ли нанесение второго вида материала соответствовать атрибутам этого участка первого вида материала или быть противоположным этим атрибутам. Это решение основано на командах алгоритма относительно того, что будет полезным и выгодным для данного участка первого вида материала 300.
На фиг.31 показаны этапы координации сканирования.
Этап 602 на фиг.31 – Инициирование сканирования сканером 220.
Когда устройство 246 нанесения включено и перемещается по участку кожи 302, сканер 220 начинает сканирование.
Этап 604 на фиг.31 – Отправка сканированных данных в вычислительную среду 100.
Наносящее устройство 246 передает свои сканированные данные через линию связи 144, сеть 130 и линию связи 142 в вычислительную среду 100.
Этап 606 на фиг.31 – Сохранение сканированных данных в памяти 250.
Этап 608 на фиг.31 – Помещение сканированных данных в полосы пространственной частоты.
Создание печатаемого улучшающего изображения
Целью косметического варианта согласно настоящему изобретению является осознание и использование характеристик зрительной системы человека, чтобы наблюдатель воспринимал человека более молодым, чем он есть на самом деле. Это можно считать некоторой формой маскировки, выполняемой на пиксельном уровне. Важно отметить, что методы достижения этой цели согласно настоящему изобретению не стирают все детали обрабатываемого участка, а сохраняют важные желательные детали, которые придают участку кожи естественный вид. Для достижения этой цели в настоящем изобретении используют сложные методы, которые поясняются ниже, для создания печатаемого улучшающего изображения 234 для выполнения соответствующих нанесений ИОВ 264.
На фиг.9 показан один вариант процесса создания печатаемого улучшающего изображения 234.
Этап 6051 на фиг.9 – Преобразование трехмерного скана в двумерную карту 233 поверхности в компьютерной модели.
На фиг.10 показан пример, как можно преобразовать трехмерное лицо человека 235 в двумерную карту поверхности этого лица 233 с помощью известных методов, применяемых в компьютерном моделировании и игровых приложениях. В этом двумерном картографировании все маленькие поверхности являются плоскими, что создает бритвенную модель для “основы”.
Этап 6052 на фиг.9 – Использование распознавания образов для идентификации заданных признаков 310 двумерной карты 233 поверхности. Например, можно использовать распознавание образов для идентификации глаз.
Этап 6054 на фиг.9 – Использование идентифицированных признаков 310 для дополнительной идентификации частей кожи, не подлежащих улучшению 320. Например, может быть желательным указать, что глаза не подлежат улучшению потенциально раздражающими ИОВ.
Этап 6056 на фиг.9 – Исключение из вычислений тех частей, которые не подлежат улучшению. Например, можно исключить из вычислений глаза.
Этап 6058 на фиг.9 – Использование методов 600 улучшения на корректируемых признаках 330 для достижения эстетической цели.
Методы улучшения согласно настоящему изобретению будут подробно поясняться ниже.
Координация нанесения изменяющих отражательную способность веществ на пиксельном уровне для достижения заданных улучшений
Как показано на фиг.32, координацию нанесения ИОВ 264 на пиксельном уровне для достижения заданных улучшений можно реализовать следующими этапами.
Этап 6060 на фиг.32 – Отправка печатаемого улучшающего изображения 234 в наносящее устройство 246.
Этап 6070 на фиг.32 – Использование струйного принтера 242 для нанесения ИОВ 264 для печати печатаемого улучшающего изображения 234.
Исполнение варианта изобретения
Исполнение настоящего изобретения можно проиллюстрировать со ссылкой на наносящее устройство 246 и вычислительную среду 100, показанные на фиг.3.
Сканирование
Пользователь перемещает наносящее устройство 246 по участку кожи 302, чтобы сканер мог записать данные. Например, участком кожи 302 может быть лицо пользователя. Сканер 220 посылает сканированные данные по сети 130 в вычислительную среду 100, где эти данные сохраняются в памяти 250.
В одном варианте пользователю может быть предложено использовать постукивающее или промокательное движение зонда вместо того, чтобы делать ровные проходы над лицом, как электробритвой. Такое движение уменьшает размазывание при нанесении ИОВ.
В одном варианте пользователю может быть предложено принять нейтральное неподвижное положение для создания нейтральной модели. Например, при использовании на лице пользователю может быть предложено сохранять неподвижность, закрыть глаза и сохранять лицо невыразительным. Для использования на всем теле пользователю может быть предложено стоять неподвижно в указанном положении в кабине.
Анализ сканированных данных
Алгоритм 230 нанесения помещает сохраненные данные в полосы пространственной частоты и использует распознавание образов для их анализа, чтобы определить рельеф участка кожи 302 и размеры, которые требуют нанесения ИОВ 264.
Алгоритм нанесения 230 использует свой анализ для создания двумерной карты 233 поверхности участка кожи 302, которая сохраняется в памяти 250 для потенциального использования в будущем.
Создание печатаемого улучшающего изображения
Алгоритм 230 нанесения также создает печатаемое улучшающее изображение на основании двумерной карты 233 поверхности.
Следует отметить, что альтернативно печатаемое улучшающее изображение 234 может создать вручную оператор, который отображает карту на экране компьютера и использует органы управления для внесения желаемых корректировок.
Печать улучшения
Алгоритм 230 нанесения посылает печатаемое улучшающее изображение 234 через сеть 130 в наносящее устройство 246, которое запускает струйный принтер 242 для нанесения ИОВ 264 из резервуара 262 на участок кожи 302. Струйный принтер 242 наносит различные количества и смеси ИОВ 264, чтобы получить желаемые результаты на различных частях участка кожи 302 на пиксельном уровне, делая нанесение очень точным.
В различных вариантах компоненты сканирования и печати можно реализовать в ручных, стационарных системах или системах с кабиной.
Пример ручной работы
В ручной системе устройство может иметь размер электрической бритвы или косметической пуховки, чтобы ими можно было делать промокательные движения или перемещать их по коже. Это устройство можно использовать в режиме одного прохода для обеспечения общего выравнивания внешнего вида кожи или в режиме множества проходов, когда используется несколько проходов над каждым участком кожи для обеспечения относительно небольшой коррекции при каждом проходе. Эта система может включать в себя средства обратной связи, например тональный сигнал, указывающий на завершение операции.
Пример ручного сканера, который касается кожи
На фиг.26 показан ручной сканер. В этом примере корпус сканера касается кожи, так что наносящее устройство, такое как печатающая головка, удерживается приблизительно на известном расстоянии и в известной ориентации относительно кожи.
Пример шлемообразного направляющего средства для лицевого моделирования и печати
Шлемообразный режим работы является примером закрепляемой системы, в которой сканирующее и наносящее устройство осуществляет движение по заданным ограниченным траекториям. Закрепляемая система может содержать координатные контрольные точки, направляющие полоски и подвижный зонд.
Пример нанесения – Лицевой макияж
Например, пользователь может перемещать наносящее устройство 246 над своим лицом для нанесения ИОВ 264 как формы макияжа для повышения привлекательности лица. Эти ИОВ могут содержать прозрачные красители или чернила, или пигменты, выравнивающие тон кожи с сохранением желаемых деталей, например родинок, добавляющие красный цвет щекам и скрывающие недостатки и шрамы на коже, что существенно повышает привлекательность кожи для человеческого глаза. Обычно в одном варианте пользователь держит глаза и рот закрытыми, чтобы в них не попали ИОВ 264. В другом варианте система может использовать идентификацию признаков для распознавания таких чувствительных участков, как глаза, и исключения нанесения ИОВ 264 на эти участки.
Мелкие исправления макияжа
После сохранения двумерной карты 233 поверхности и печатаемого улучшающего изображения 234 для лица их можно использовать многократно для быстрого нанесения ИОВ 264 на лицо с помощью наносящего устройства 246, например для быстрого ежедневного исправления макияжа.
Следует отметить, что печатаемое улучшающее изображение 234 может как соответствовать атрибутам участков лица, так и быть противоположным этим атрибутам. Например, светлый участок кожи можно оставить относительно светлым или его можно затемнить, в зависимости от желаемого эффекта, вычисленного алгоритмом 230 нанесения.
Маскировка бугорка с помощью имитации загара
Настоящее изобретение позволяет идентифицировать очень маленький участок 400 с изменениями текстуры поверхности, показанными на фиг.12, представляющий, например, маленький бугорок. Можно нанести чернила или краситель на визуально более светлую часть 404 бугорка 400, вероятно, потому, что она получает больше света за счет угла поверхности относительно источника света и не затемняет визуально затененную, более темную часть 406 под бугорком. Это уменьшит контраст света и тени, связанный с размерностью бугорка, придавая коже более гладкой вид.
ПОДРОБНОЕ ОПИСАНИЕ ВАРИАНТА – РУЧНОЙ АППЛИКАТОР ДЛЯ ПЯТЕН
На фиг.47А показан вид сбоку одного варианта ручного устройства для пятен на коже, таких как старческие пятна, небольшие шрамы и варикозные вены. На фиг.47В показан вид спереди устройства по фиг.47А, а на фиг.47С – вид сверху поперечного сечения по линии А-А’ на фиг.47В.
Аппликатор 550 для пятен содержит корпус 553, который имеет верхнюю часть – держатель и нижнюю часть для нанесения на кожу. В этом примере устройство имеет ширину 1,5-2,0 дюйма (38-50 мм) и высоту около 4-5 дюймов (100-127 мм). Отверстие в нижней части 554 корпуса составляет около 0,5-0,75 кв.дюйма (12,7-19,2 кв.мм).
Используется по меньшей мере один источник света. В этом примере четыре источника света 551 расположены вблизи четырех углов квадратной трубки. Источниками света обычно являются СИД белого света или комбинация СИД, таких как красный, зеленый и синий, для создания белого света, но эти источники могут также иметь различные длины волн, чтобы обеспечить дополнительные данные для распознавания пятен. В некоторых случаях можно использовать один источник света. Преимущества, обеспечиваемые использованием источников света с различными длинами волн, включают в себя более высокую чувствительность, более высокую цветовую точность и более высокое разрешение. Однако в вариантах с кабиной и подвижным ручным устройством, описанных выше, эти преимущества аннулируются из-за практических проблем и времени, необходимого для последовательного обеспечения четырех различных условий освещения для каждого набора фрекселей. Большинство камер позволяет получать хорошие цветные изображения с белым источником света.
Однако в настоящем изобретении камера не перемещается, что упрощает получение изображения для каждого источника света нескольких цветов и белого света, образующегося, когда включены все источники света. Поэтому некоторые варианты этого аппликатора содержат источники света с различными длинами волн, тем самым обеспечивая лучший белый свет и дополнительные видеоданные на множестве длин волн, а также поддерживая более сложное распознавание признаков.
Обычно источник или источники света в этом и других вариантах могут иметь различные длины волн, включая свет видимого, инфракрасного и ультрафиолетового спектра. Инфракрасные длины волн обеспечивают лучшее проникновение в кожу для поддержки распознавания признаков.
Нижняя часть трубки предпочтительно имеет отражающую поверхность, например из полированного алюминия или стали, поэтому источники света отражаются от стенок корпуса и создают равномерное освещение участка кожи. Эти отражающие поверхности аналогичны оптическому волокну. Камера 552 захватывает изображения освещаемого участка, как будет описано ниже. Печатающая головка 560 перемещается по отверстию, печатая желаемую коррекцию на участке и, в частности, на пятне. Другие элементы в корпусе включают в себя печатную плату 562 и электронные схемы, по меньшей мере один картридж 564 с ИОВ и аккумулятор 566. Термин “ИОВ” в данном контексте используется в общем смысле, и картридж или картриджи могут содержать пигменты или другие вещества.
В работе на этапе 7900 устройство помещают над участком кожи, имеющим пятно, которое пользователь желает замаскировать. Устройство удерживают на месте в течение заранее определенного периода времени или до тех пор, пока оно не выдаст сигнал завершения, например световую или звуковую индикацию состояния. Затем пользователь нажимает на переключатель на корпусе (не показан), и устройство выполняет следующие обычные операции.
В ответ на нажатие пользователем переключателя на корпусе на этапе 7910 выполняются следующие этапы.
На первом этапе 7920 камера захватывает первое изображение обрабатываемого участка кожи при окружающем освещении через нижнее отверстие. Даже когда устройство прижимается к коже, некоторая часть света проходит через кожу и частично освещает участок.
На этапе 7930 включаются источники света.
На этапе 7940 камера захватывает второе изображение при включенных источниках света.
На этапе 7950 устройство осуществляет анализ изображения, который может включать в себя следующие этапы: вычитание первого изображения из второго изображения на этапе 7952; идентификацию пятна на этапе 7954 и определение желаемой измененной отражательной способности пятна и соседней кожи на этапе 7956.
На этапе 7960 определяют желаемое количество ИОВ, которое следует напечатать на пятне для достижения желаемого изменения. В этом варианте обычно используется непрозрачное и белое ИОВ для маскировки маленьких пятен. Это вещество может быть подобно классической основе для макияжа, но обычно оно светлее или белее чем основа. В одном примере ИОВ чисто белое или белое на одной длине волны, например светло-розовое. ИОВ предпочтительно светлее, чем кожа, чтобы можно было использовать маленькие количества над пятном для обеспечения соответствия с окружающей кожей.
На этапе 7970 печатают корректировку за один или более проходов печатающей головки. Один пример метода печати включает в себя печать части желаемой корректировки в первом проходе на этапе 7972; получение изображения участка кожи после печати первой части на этапе 7974; анализ изображения на этапе 7976, коррекцию величины для печати во втором проходе согласно анализу изображения на этапе 7978 и печать по меньшей мере части оставшихся величин корректировки во втором проходе на этапе 7979. При желании можно выполнить дополнительные проходы. Под “проходом” в данном примере подразумевается перемещение печатающей головки над участком кожи. Все другие компоненты и корпус остаются неподвижными. Второй проход обеспечивает возможность сравнения спрогнозированной корректировки с действительной корректировкой и компенсации различия. Например, если напечатано меньше корректировки, чем желательно, то устройство может напечатать больше, чем оставшаяся величина корректировки, во втором проходе, а если напечатано больше корректировки, чем желательно, то устройство может напечатать меньше, чем оставшаяся вычисленная величина во втором проходе.
ПОДРОБНОЕ ОПИСАНИЕ ВАРИАНТА – АППЛИКАТОР ДЛЯ
КОНКРЕТНОЙ ОБЛАСТИ КОЖИ
В этом варианте предложено устройство для печати на конкретном участке кожи, таком как губы или вокруг глаз. Можно предусмотреть устройство в виде кабины, но предпочтительно это портативное, например, ручное устройство. Устройство может содержать портативную опору, такую как опора для подбородка, чтобы обеспечить неподвижность и совмещение.
В примерном варианте для губ и окружающих участков кожи можно использовать устройство, подобное ручному аппликатору для пятен, как в описанном выше варианте. Это устройство обычно имеет несколько отличий от аппликатора для пятен. В данном примере устройство гораздо больше, чем аппликатор для пятен, и отверстие может иметь форму эллипса, более подходящую для этого участка кожи. Так как этот участок кожи может иметь существенную кривизну, печатающая головка обычно имеет возможность работы по оси z для перемещения ближе к коже и дальше от кожи, по мере того как головка движется над данной областью.
Множество источников света обеспечивают, как описано в предыдущем варианте, “теневой” анализ ориентации фрекселей на малых участках. Так как область губ имеет признаки более крупной формы, а также локальные признаки, теневой анализ желательно дополнить стереоскопическими методами. Например, использование двух камер позволяет сравнивать изображения, чтобы реализовать стереоскопический анализ данной области, а также локальный теневой анализ. Эти два подхода являются взаимодополняющими.
В этом примере устройство помещают над губами или, в случае устройства с кабиной, губы помещают в кабину. Изображения получают с помощью двух камер с множеством источников света при различных условиях освещения. Видеоданные из одной или обеих камер можно использовать для определения ориентации фрекселей, как было описано выше. Видеоданные из двух камер можно также использовать для стереоскопического анализа.
Этот анализ используется для создания плана коррекции. План коррекции исполняется посредством перемещения печатающей головки над участком для нанесения одного или более ИОВ, предпочтительно во множестве проходов. В этом примере печатающая головка имеет регулировку по оси z, так что ее можно при необходимости приближать к губам или удалять.
Альтернативные варианты
Другие аппаратные и программные средства
Специалистам будет понятно, что в различных вариантах настоящего изобретения можно использовать широкий спектр возможных аппаратных и программных средств. Например, связь между Интернет-провайдером и компьютерами клиента можно осуществлять через любое количество линий связи, включая проводные, беспроводные, инфракрасные и высокочастотные, а также через другие коммуникационные сети, кроме упомянутых, включая те, которые еще будут созданы в будущем.
Термин “компьютер” в данном контексте также используется в самом широком смысле, включая персональные компьютеры, ноутбуки, телефоны с вычислительными возможностями, персональные цифровые помощники и серверы; понятно, что они могут включать в себя несколько серверов с разделением функций памяти и программного обеспечения между ними. Для передачи сообщений между клиентскими приложениями и Web-сервисами можно использовать широкий спектр операционных систем, совместимых сервисов электронной почты, Web-браузеров и других коммуникационных систем.
ПОДРОБНОЕ ОПИСАНИЕ ВАРИАНТА – ОПРЕДЕЛЕНИЕ ОТРАЖАТЕЛЬНОЙ СПОСОБНОСТИ И ТОПОЛОГИИ УЧАСТКОВ КОЖИ ДЛЯ МЕДИЦИНСКОГО МОНИТОРИНГА
В этом варианте устройства и способы захвата и анализа изображений, которые были описаны выше на примерах косметического применения, предлагается использовать для получения одного или более изображений для медицинского анализа. Эти способы включают в себя обеспечение множества источников света, позволяющее осуществлять точный теневой анализ для оценки мелких деталей морфологии кожи; обеспечение двух или более камер, позволяющих осуществлять стереоскопический анализ участка кожи; выполнение теневого и стереоскопического анализа; создание карты участка кожи; сравнение карты или признака с библиотекой для помощи в анализе и сравнение карт, полученных в различное время, для определения и регистрации изменений во времени.
Эти методы можно реализовать в различных корпусах, включая, без ограничения, кабину для всего тела; частичную кабину для участка кожи, такого как лицо, рука, нога, грудная клетка или спина; ручное сканирующее устройство, перемещаемое над кожей, или ручное устройство меньшего размера, которое размещают неподвижно над определенными пятнами на коже, например родинками.
ПОДРОБНОЕ ОПИСАНИЕ ВАРИАНТА – ИЗБИРАТЕЛЬНОЕ НАНЕСЕНИЕ
МЕДИЦИНСКИХ ПРЕПАРАТОВ
В этом варианте устройства и способы получения и анализа изображений дополнительно предусматривают по меньшей мере одну печатающую головку или другое устройство с регулированием параметров капли для нанесения одного или более медицинского препарата в зависимости от анализа.
Эти методы можно реализовать во всех описанных выше корпусах.
ПОДРОБНОЕ ОПИСАНИЕ ВАРИАНТА – АДАПТАЦИЯ КОСМЕТИЧЕСКОЙ СИСТЕМЫ К МЕДИЦИНСКОМУ МОНИТОРИНГУ ИЛИ К ИЗБИРАТЕЛЬНОМУ НАНЕСЕНИЮ МЕДИЦИНСКИХ ПРЕПАРАТОВ
В одном варианте изобретения мониторинг участка кожи предусмотрен в нормальной процедуре обычного использования косметического устройства, которое было описано выше.
В другом варианте мониторинг участка кожи является дополнительным к нормальной процедуре обычного использования косметического устройства, которое было описано выше.
В следующем варианте описанное выше косметическое устройство адаптировано для доставки на участок кожи одного или более медицинского препарата за один или более проходов и за один или более сеансов лечения. Для медицинских препаратов можно предусмотреть одну или более наносящих головок и резервуаров.
В настоящем изобретении для медицинского мониторинга и факультативного нанесения лекарственных препаратов и других соединений, оказывающих благотворное влияние на здоровье, используются система и способ, описанные в заявке на патент, указанной в перекрестной ссылке.
Согласно настоящему изобретению данные, собранные косметической системой, и способ, предложенный в заявке, указанной в перекрестной ссылке, перенацелены на медицинское применение. Этот процесс может обеспечить частый мониторинг всей наружной поверхности человеческого тела или ее части для раннего выявления медицинских проблем и их решения. Например, ежедневный мониторинг с помощью настоящего изобретения позволяет следить за всеми кожными нарушениями в предраковом интервале, благодаря чему можно ранее начать лечение такого нарушения; это может оставить в прошлом неизлечимый рак кожи. Можно привести еще один пример: такой ежедневный мониторинг может позволить раннюю диагностику различных результатов развития у подростков, например возникновение акне в результате приема нездоровой пищи и неправильного ухода за кожей, как обратной биологической связи.
Кроме того, для нанесения медицинских препаратов можно использовать систему, раскрытую в перекрестной ссылке.
Процесс
В одном варианте настоящего изобретения используется следующий процесс, показанный на фиг.48.
Этап 8000 на фиг.48 – Сбор сканированных данных сканирующим устройством.
Этап 8100 на фиг.48 – Определение исходного уровня.
Этап 8200 на фиг.48 – Идентификация медицинских проблем.
Этап 8300 на фиг.48 – Информирование о медицинских проблемах.
Этап 8400 на фиг.48 – Факультативное нанесение лекарственных препаратов при необходимости.
Этап 8000 на фиг.48 – Сбор сканированных данных сканирующим устройством
Можно использовать любое сканирующее устройство, известное специалистам. В одном варианте сканирующее устройство может содержать компьютеризированную косметическую систему, описанную в заявке на патент, указанной в перекрестной ссылке, которая может быть системой для всего тела. При каждом использовании косметической системы человеком сканированные данные обо всей наружной поверхности его тела или ее части собираются и подвергаются количественной обработке. Косметическая система помещает эти данные в одну или более спектральных полос, чтобы проанализировать данные отражательной способности и топологии поверхности для идентификации существенных с точки зрения медицины конфигураций и изменений ранее идентифицированных характеристик.
Многие люди имеют высокую мотивацию к применению косметических средств ежедневно или даже несколько раз в день. Так как косметикой пользуются гораздо чаще, чем обычно подвергаются медицинским обследованиям, это позволяет собирать гораздо больше данных о человеке, более часто и последовательно, чем это возможно с помощью известных способов.
На фиг.50 показана диаграмма, показывающая количество образцов, собранных для медицинского мониторинга человека в течение года с помощью различных методов сбора данных.
Метод А представляет одно ежегодное обследование обычным практикующим врачом.
Метод В представляет обследования медицинским специалистом раз в полгода.
Метод С представляет обследования специалистом раз в три месяца.
Метод D представляет данные, собранные во время нанесения макияжа раз в неделю.
Метод Е представляет данные, собранные во время нанесения макияжа дважды в неделю.
Метод F представляет гораздо больший объем данных, который можно собирать при ежедневном нанесении макияжа.
Как показано на фиг.50, женщина, ежедневно наносящая макияж с применением настоящего изобретения, соберет в 365 раз больше медицинской информации в гораздо более статистически значимых образцах, чем при ежегодном медицинском обследовании. Она также будет собирать медицинские данные в 365 раз чаще, что окажет существенную помощь в раннем выявлении медицинских проблем.
Более частый мониторинг может обеспечить множество медицинских преимуществ. Он может привести к более раннему выявлению медицинских проблем. Его можно использовать для создания лучшего базового уровня, описывающего различные физические состояния людей, чем при редком мониторинге, с ведением истории этих состояний в течение всей жизни каждого человека. Многие изменения физических состояний являются нормой. Например, мышцы набухают после физической нагрузки, укусы комаров вызывают образование бугорков на человеческой коже. Однако бугорок, который рецидивирует на одном и том же месте в течение времени, может вызывать озабоченность.
Этап 8100 на фиг.48 – Определение исходного уровня
Система и способ, описанные в заявке, указанной в перекрестной ссылке, создают трехмерную модель сканированной наружной поверхности всего тела человека или его части. В настоящем изобретении используется программа распознавания признаков для анализа сканированных данных, представленных в трехмерной модели, и для установления медицинского исходного уровня физических характеристик человека, выраженных в виде данных отражательной способности и топологии поверхности.
Например, данные отражательной способности могут показывать существенные с медицинской точки зрения цвета участков кожи и другие признаки. Светлые участки кожи могут представлять относительно здоровые участки. Более темные участки могут представлять родинки и веснушки. Очень светлые участки могут представлять шрамы. Краснота на щеках может представлять здоровый румянец.
Данные топологии поверхности могут показывать относительную глубину участков. Например, можно идентифицировать гладкие участки кожи, а также возвышения, такие как бугорки и шрамы. Можно также идентифицировать углубления, такие как поры и морщины.
В результате, можно создать исходный уровень сканированных участков и представить его в виде трехмерной карты, показывающей существенные с медицинской точки зрения состояния.
Этап 8200 на фиг.48 – Идентификация медицинских проблем
Программа распознавания признаков может идентифицировать медицинские проблемы несколькими способами, как показано на фиг.2.
Этап 8210 на фиг.49 – Анализ трехмерного изображения исходного уровня
Программа распознавания признаков может потенциально идентифицировать существующие медицинские проблемы в трехмерном изображении исходного уровня, такие как акне, синяки, опухоли и меланому, по их характерным конфигурациям отражательной способности и топологии поверхности. После идентификации медицинских проблем настоящее изобретение информирует о них, как будет поясняться ниже, чтобы можно было предпринять меры в отношении этих проблем. Например, изменения, показывающие, что участок кожи становится все глубже в течение времени, могут свидетельствовать о структурных нарушениях, вызванных опухолевыми клетками. При идентификации таких изменений о них выдается сообщение. Утолщения или углубления на больших участках кожи могут свидетельствовать о раке, атрофии, отеке и более глубоких патологиях.
Этап 8220 на фиг.49 – Идентификация изменений в исходном уровне
При каждом сборе дополнительных сканированных данных о человеке с помощью косметической системы настоящее изобретение дополнительно использует программу распознавания признаков для отслеживания изменений в медицинском исходном уровне, представляющих изменения физических характеристик. Это позволяет часто получать стадийные данные о существенных с медицинской точки зрения состояниях, а также данные о том, какие изменения являются циклическими для конкретного индивидуума.
Например, данные отражательной способности могут показывать существенные с медицинской точки зрения изменения цвета участков кожи и другие признаки. Внезапно появившиеся участки могут свидетельствовать о ссадине. Внезапно появившиеся красные участки могут свидетельствовать об акне или солнечных ожогах. Изменения цвета и формы родинок могут свидетельствовать о раке. С медицинской точки зрения может представлять важность определение, наблюдались ли такие изменения у человека раньше.
Что касается топологии поверхности, то набухание на ранее гладких участках кожи может свидетельствовать об опухоли, бугорки могут свидетельствовать о ссадинах и новых шрамах, а углубления в коже могут свидетельствовать, например, о внутреннем заболевании.
Этап 8230 на фиг.49 – Анализ изменений для идентификации медицинских проблем
Идентифицированные изменения подвергают дальнейшему анализу, например, с использованием Байсовских уравнений вероятности, при сравнении с данными в библиотеке программы, показывающими характеристики медицинских проблем, выраженные в конфигурациях отражательной способности и топологии поверхности.
Примеры патологических характеристик
В следующем перечне представлено несколько примеров характеристик на внешней поверхности человеческого тела, которые позволяет идентифицировать настоящее изобретение.
Акне
Анализ данных отражательной способности: Изменения пигмента могут идентифицировать красноватые высыпания акне, обычно вызванные вирусом. Могут присутствовать черные головки. Может выделяться белый гной.
Анализ данных топологии поверхности: Изменения морфологии могут идентифицировать набухание язв акне.
Рак груди
Анализ данных отражательной способности: Поверхностные изменения могут идентифицировать быстрые изменения характеристики васкуляризации рака. Утолщенные вены или изменение сосудистого рисунка, видимое через кожу, вызывают подозрение, потому что на ранних стадиях раковые клетки втягивают кровь для своего питания. Внезапное покраснение груди, особенно если эта краснота имеет пятнистый характер, может быть дополнительным показателем патологического состояния, тогда как покраснение, обнаруженное на других участках тела, может свидетельствовать о солнечном ожоге.
Анализ данных топологии поверхности: Утолщенные вены создают припухлые участки на поверхности кожи. На более позднем этапе рак может разрушить окружающие ткани, так что поврежденный участок будет иметь сморщенный или втянутый вид. Обычно шишки или утолщения и изменения формы груди могут свидетельствовать о раке.
Желтуха
Анализ данных отражательной способности: Быстрое изменение цвета на желтый может свидетельствовать о заболевании печени.
Меланома
Анализ данных отражательной способности: Показателями меланомы являются известные индикаторы ABCD:
(А) Асимметрия – Две половинки пятна на коже отличаются друг от друга.
(В) Граница – Граница пятна неровная, фестончатая или плохо очерченная.
(С) Цвет – Цвет пятна варьируется на разных участках. Могут присутствовать оттенки загара, коричневого, черного и иногда белого, красного или голубого цвета.
(D) Диаметр – Диаметр пятна больше 6 мм.
Анализ топологии поверхности данных: Комковатость, неровные изменения роста.
Варикозные вены
Анализ данных отражательной способности: Отражательная способность, изменяющаяся в сторону голубоватого цвета, может свидетельствовать о варикозных венах.
Анализ данных топологии поверхности: Припухлость и увеличение может также свидетельствовать о варикозных венах.
Этап 8300 на фиг.48 – Информирование о медицинских проблемах
Настоящее изобретение идентифицирует конфигурации, потенциально указывающие на медицинские проблемы, либо во время создания первоначальной трехмерной карты признаков, существенных с медицинской точки зрения, либо во время последующего сравнения изменений с трехмерной картой исходного уровня. После идентификации медицинских проблем настоящее изобретение информирует о них. В различных вариантах средство информирования может быть реализовано в различных формах как известных, так и еще не известных до сих пор. Например, в различных вариантах средством информирования может служить принтер, компьютерный дисплей или электронная почта.
На фиг.51 показан вариант, в котором содержится вычислительная среда 700, слабо связанная через сеть 730 с портативным сканером и струйным принтером 842, являющаяся элементом упомянутого выше изобретения по перекрестной ссылке, для сканирования участка кожи 902. Вычислительная среда 700 прямо подсоединена к принтеру 710 и дисплею 720, а также связана с медицинским учреждением 910 через сеть 730.
Вычислительная среда 700 может обмениваться данными с портативным сканером и струйным принтером 842, а также с медицинским учреждением 730 через сеть и линии связи 742, 744 и 746.
Сетью 130 может служить Интернет, частная локальная сеть (LAN), беспроводная сеть, сеть TCP/IP (протокол управления передачей/протокол Internet) или другая коммуникационная система, и она может содержать множество элементов, таких как шлюзы, маршрутизаторы и коммутаторы. Линии связи 142, 144 и 146 совместимы с технологиями, используемыми в сети 130.
После идентификации медицинских проблем в настоящем изобретении используется программа 740 в вычислительной среде 700 для информирования о проблемах согласно заданным пользователем параметрам в программе 730. Например, пользователь может определить, какие проблемы должны отображаться на дисплее 700, распечатываться на принтере 710 или отправляться в медицинское учреждение 910 по электронной почте для анализа.
Этап 8400 на фиг.48 – Факультативное нанесение лекарственных препаратов при необходимости
Нанесение лекарственных препаратов
В одном варианте изобретения можно наносить соответствующие соединения на идентифицированные медицинские проблемы при необходимости. Это можно делать даже без специальных действий со стороны пациента. Например, в одном варианте может автоматически наноситься средство для защиты от солнечных лучей на участок кожи, который часто подвергается солнечным ожогам. В других вариантах можно автоматически наносить препарат против акне на ранних стадиях развития и антисептики на царапины. В еще одном варианте можно с высокой точностью наносить живые клетки кожи или другие заменяющие материалы на обожженные участки человеческой кожи.
При некоторых патологиях, таких как акне, можно наносить лекарственный препарат с высокой точностью пиксельного уровня только на те участки, которые затронуты заболеванием или медицинской проблемой. Это может позволить применять более сильные и эффективные дозы лекарственного средства, чем это обычно возможно при стандартных применениях, а также применять лекарственные препараты на более ранней стадии заболевания благодаря его раннему выявлению. Стандартные лекарства против акне могут причинить вред, если их использовать в концентрированных дозировках на больших участках кожи. Однако в настоящем изобретении эти лекарства можно наносить точно на поры пятен акне в очень малых, но концентрированных дозах, и достаточно часто, например во время ежедневных процедур нанесения косметики. В другом примере можно наносить медицинский препарат непосредственно в место укуса комара, чтобы снять зуд и уменьшить отек и покраснение.
Эта возможность точного нанесения медицинских препаратов позволяет наносить их дифференцированно. Например, средство защиты от солнечных лучей можно наносить избирательно, чтобы можно было сильнее защитить те поверхности, которые больше открыты для света, или те участки, которые чаще подвергаются воздействию солнечных лучей и поэтому быстрее стареют, например тыльная сторона кистей рук. При использовании в косметических целях участки кожи, которые будут загорать, можно корректировать на пиксельном уровне путем нанесения фотозащитного косметического средства. Например, нанесение большего количества фотозащитного косметического средства на пигментированный участок, такой как поврежденная кожа, вызовет меньшее освещение этого участка по сравнению с окружающими участками, на которые было нанесено меньше фотозащитного косметического средства. Аналогично нанесению прозрачной косметики и дополнительно к нему можно предотвращать возникновение солнечных ожогов в эстетических целях.
Кроме того, можно использовать сами медицинские препараты в косметических целях. Например, фотозащитную косметическую мазь белого цвета можно использовать для того, чтобы сделать непривлекательное темное пятно на коже более светлым и поэтому более привлекательным.
Система
Для нанесения лекарственных препаратов и полезных для здоровья соединений в одном варианте настоящего изобретения можно использовать систему, описанную в упомянутой выше перекрестной ссылке. Однако в эту систему можно внести изменения для медицинских применений согласно настоящему изобретению.
Например, как показано на фиг.52, можно добавить второй резервуар 870 и печатающую головку 922 струйного принтера для медицинских соединений к резервуару 862 и печатающей головке 920, которые предусмотрены в заявке по ссылке. Более того, второй резервуар 870 может содержать несколько соединений, например фотозащитное средство 872 и препарат против акне 874.
Использование разных резервуаров – одного резервуара 862 для ИОВ и другого резервуара 870 для медицинских препаратов 872 и 874 – позволяет исключить случайное нанесение или перемешивание медицинских соединений или краски. Использование второй печатающей головки 922 служит тем же целям, а также позволяет использовать вторую печатающую головку 922 с конфигурацией, подходящей для нанесения медицинских соединений.
Формула изобретения
1. Устройство для мониторинга участка человеческой кожи, содержащее корпус, по меньшей мере, один источник света, соединенный с корпусом, выполненный с возможностью включения и выключения, по меньшей мере один принимающий изображение элемент, соединенный с корпусом, и вычислительное устройство, выполненное с возможностью анализа данных из принимающего изображение элемента для определения отражательной способности и наклона конкретных фрекселей, при этом корпусом является ручное устройство, выполненное с возможностью перемещения над участком кожи вручную или размещения над пятном на коже вручную.
2. Устройство по п.1, в котором вычислительное устройство дополнительно выполнено с возможностью идентификации признаков и мониторинга изменений отражательной способности или морфологии в течение времени.
3. Устройство по п.1, дополнительно содержащее резервуар для первого профилактического или лечебного соединения и устройство для нанесения первого профилактического или лечебного соединения, функционально соединенное с первым резервуаром.
4. Устройство по п.3, в котором устройство для нанесения первого профилактического или лечебного соединения представляет собой устройство с регулированием параметров капли.
5. Устройство по п.3, в котором устройство для нанесения первого профилактического или лечебного соединения дополнительно содержит по меньшей мере одну струйную печатающую головку.
6. Устройство по п.1, в котором источник света представляет собой множество светоизлучающих диодов, причем первый светоизлучающий диод имеет первую длину волны светового излучения, а второй светоизлучающий диод имеет вторую длину волны светового излучения.
7. Устройство по п.3, содержащее второй резервуар для изменяющего отражательную способность вещества, функционально соединенный с устройством для нанесения лечебного соединения.
8. Способ мониторинга участка человеческой кожи с использованием устройства по любому из пп.1-7, заключающийся в том, что распределяют участок кожи на множество фрекселей, измеряют отражательные свойства каждого из множества фрекселей, определяют морфологию кожи из отражательных свойств каждого из множества фрекселей и анализируют кожу согласно отражательным свойствам и морфологии.
9. Способ по п.8, в котором дополнительно используют систему косметического улучшения, которая выполняет этапы распределения участка кожи на множество фрекселей, измерения отражательных свойств каждого из множества фрекселей, определения морфологии кожи из отражательных свойств каждого из множества фрекселей.
10. Способ по п.8, в котором при измерении отражательных свойств каждого из множества фрекселей создают множество условий освещения, каждое из которых заключается в том, что выбирают включенное или выключенное состояние для каждого источника света, сканируют участок кожи для получения видеоданных, повторяя множество условий освещения, и определяют из видеоданных отражательную способность множества фрекселей.
11. Способ по п.10, в котором дополнительно определяют положение сканируемого фрекселя.
12. Способ по п.10, в котором дополнительно определяют из видеоданных наклон фрекселя относительно координатной системы.
13. Способ по п.12, в котором дополнительно определяют локальную морфологию кожи по наклону множества фрекселей.
14. Способ по п.8, в котором при анализе кожи согласно отражательным свойствам и морфологии дополнительно создают первую карту участка кожи, содержащую положение и отражательную способность каждого из множества фрекселей в первый момент времени.
15. Способ по п.14, в котором дополнительно создают вторую карту участка кожи, содержащую положение и отражательную способность каждого из множества фрекселей во второй момент времени, и сравнивают первую карту со второй картой.
РИСУНКИ
|