Патент на изобретение №2385180

Published by on




РОССИЙСКАЯ ФЕДЕРАЦИЯ



ФЕДЕРАЛЬНАЯ СЛУЖБА
ПО ИНТЕЛЛЕКТУАЛЬНОЙ СОБСТВЕННОСТИ,
ПАТЕНТАМ И ТОВАРНЫМ ЗНАКАМ
(19) RU (11) 2385180 (13) C1
(51) МПК

B01D53/14 (2006.01)
C07C7/11 (2006.01)

(12) ОПИСАНИЕ ИЗОБРЕТЕНИЯ К ПАТЕНТУ

Статус: по данным на 28.09.2010 – действует

(21), (22) Заявка: 2008134192/15, 21.08.2008

(24) Дата начала отсчета срока действия патента:

21.08.2008

(46) Опубликовано: 27.03.2010

(56) Список документов, цитированных в отчете о
поиске:
US 4775395 А, 04.10.1988. RU 1311200 С, 27.12.1995. SU 927790 A1, 15.05.1982. US 4979966 A, 25.12.1990.

Адрес для переписки:

109028, Москва, Б.Трехсвятительский пер., 3, ком.508, МИЭМ, ООО “НПА”, Т.В. Григорьевой

(72) Автор(ы):

Арутюнов Владимир Сергеевич (RU),
Фокин Илья Геннадьевич (RU)

(73) Патентообладатель(и):

Арутюнов Владимир Сергеевич (RU),
Кирюшин Александр Александрович (RU)

(54) СПОСОБ ОЧИСТКИ УГЛЕВОДОРОДНЫХ ГАЗОВ

(57) Реферат:

Изобретение предназначено для очистки газов от серосодержащих соединений, диоксида углерода и воды, а также для предотвращения гидратообразования при добыче и транспортировке сернистых природных газов. Способ очистки углеводородных газов основан на контактировании газов с охлажденным метанолом и последующей регенерации метанола, причем часть очищенного газа подвергают прямому окислению кислородсодержащим газом, охлаждают отходящие после окисления газы, выделяют из них жидкий метанол-сырец с содержанием воды до 9% и используют его в качестве абсорбента для очистки газа, а тепло отходящих после окисления газов используют для регенерации насыщенного раствора абсорбента. Очистку ведут при температуре абсорбента (-65÷+15)°С и давлении 0,5÷10 МПа, а регенерацию насыщенного раствора метанола осуществляют при (-10÷+20)°С и давлении (0,1÷4) МПа. В процессе допускают управляемый унос очищенным газом паров метанола, используемого в качестве абсорбента, в пределах (0,1÷0,5)% от объема очищенного газа. Выделяемый на стадии десорбции сероводород перерабатывают в элементарную серу по методу Клауса. Технический результат: создание пригодного для осуществления непосредственно на промыслах, не требующего привозного метанола процесса очистки углеводородных газов от соединений серы, диоксида углерода, воды, тяжелых углеводородов и других соединений. 3 з.п. ф-лы, 1 ил.

Изобретение относится к области добычи и переработки углеводородных газов, точнее к способу их очистки от серосодержащих соединений, диоксида углерода, воды и других компонентов, а также к области предотвращения гидратообразования при добыче и транспортировке сернистых природных газов, и может быть использовано в газодобывающей промышленности.

Известно большое число способов очистки углеводородных газов от кислых компонентов (соединений серы и диоксида углерода), а также их осушки от воды и тяжелых (С2+) углеводородов на основе использования различных абсорбентов [Очистка технологических газов. Под. ред. Т.А.Семеновой и И.Л.Лейтеса. М.: Химия, 1977]. Наибольшее распространение в промысловых условиях получили методы очистки на основе применения этаноламинов. Этаноламины имеют высокую абсорбционную емкость, но потребление на промыслах больших объемов этих дорогостоящих соединений значительно удорожает процесс подготовки и очистки добываемого газа и требует больших энергозатрат.

Разработаны методы очистки углеводородных газов на основе процессов физической абсорбции примесей органическими растворителями, набольшее распространение среди которых, благодаря своим многочисленным достоинствам, в том числе низкой стоимости, высокой абсорбционной способности, высокой химической стабильности и низкой коррозионной способности, получил метанол. Однако необходимость непрерывного потребления больших объемов метанола ограничивает их применение в основном заводами по производству метанола, где они используются для очистки технологических газов.

Известен способ очистки углеводородных газов и синтез-газа, разработанный совместно фирмами Лурги (Lurgi) и Линде (Linde), получивший название Ректизол (Rectisol), в котором в качестве абсорбента используется охлажденный метанол [Нефтегазовые технологии, 2002, 5; A.Prelipceanu, H. – P.Kaballo, U.Kerestecioglu The 2nd International Conference on IGCC & XtL Technologies, Freiberg, 8-12 May 2007]. Сырой газ под высоким давлением (предпочтительно 3-8 МПа) охлаждают и освобождают от следовых количеств некоторых примесей на стадии предварительной промывки холодным метанолом (температура до – 60°С) и после этого обессеривают в поглотительной колонне до остаточного содержания H2S 10-5% противотоком метанола. Метанол с растворенным H2S дросселируют до среднего давления в сепаратор, где выделяют захваченные абсорбентом СО и Н2 или углеводородный газ. Жидкость из сепаратора подогревают до температуры кипения и обрабатывают парами метанола. Выделившийся газ, содержащий пары Н2S, направляют на установку Клауса для получения элементарной серы, а очищенный метанол возвращают насосом в колонну абсорбции. Потребность системы в холоде обеспечивается обычной холодильной установкой. Способ получил широкое распространение для очистки синтез-газа на предприятиях по производству метанола, но из-за сложности и значительного потребления метанола вследствие его уноса с очищенным газом не применяется при промысловой подготовке природных газов.

Наиболее близким к предложенному по технической сущности и достигаемому результату является способ очистки углеводородных газов от соединений серы, диоксида углерода, воды, тяжелых углеводородов и других соединений посредством их контактирования с охлажденным метанолом и последующей регенерации метанола дросселированием и/или нагреванием с использованием в качестве абсорбента метанола, разработанный Французским институтом нефти (IFP) и получивший название «Ифпексол (Ifpexol)». [Патент США 4775395 от 04.10.1988; Патент США 4979966 от 10.1990; Л.Бенаюн. Газовая промышленность, 2001, 5, с.50; Нефтегазовые технологии, 2002, 5]. Процесс «Ифпексол» состоит из двух стадий, первая из которых (Ifpex-1) предназначена для уменьшения точки росы по воде и тяжелым углеводородам, а вторая (Ifpex-2) – для очистки от кислых компонентов, в том числе соединений серы, причем оба процесса могут использоваться раздельно. Поступающий на стадию Ifpex-2 газ под высоким давлением контактирует в колонне с охлажденным растворителем, в основном содержащим метанол, при этом абсорбируются кислые газы (СО2 и H2S) и другие сернистые компоненты (меркаптаны, COS), и из верхней части аппарата выводится очищенный газ. Растворитель, поглотивший кислые компоненты, регенерируют простым дросселированием (обычно до давления 1 МПа) и в ряде случаев путем нагревания. Метанольный процесс «Ифпексол» безопасен и используется для выделения кислых газов, воды и сжижаемых углеводородных газов при производстве сжиженного природного газа и при подготовке газа на морских платформах.

Недостаток описанного способа тот же, что и предыдущего – необходимость постоянной подпитки установки свежим метанолом, часть которого непрерывно уносится с очищенным газом. Это сдерживает его применение на промыслах из-за сложности транспортировки метанола в районы газодобычи. Производить же метанол на месте известными многостадийными способами на основе предварительной конверсии природного газа в синтез-газ слишком сложно для промысловых условий, тем более что известные процессы рентабельны только при производстве значительно больших, чем требуется для газоочистки, количеств метанола. Достаточно сказать, что на морских платформах просто нет места для размещения известных заводов для производства метанола. Таким образом, применение на промыслах способов газоочистки, использующих метанол, сдерживается трудностью его транспортировки в районы газодобычи и сложностью его производства в промысловых условиях существующими многостадийными способами на основе получения синтез-газа.

Технической задачей настоящего предложения является создание пригодного для осуществления непосредственно на промыслах, в частности на морских платформах, не требующего привозного метанола процесса очистки углеводородных газов от соединений серы, диоксида углерода, воды, тяжелых углеводородов и других соединений.

Указанная задача решается тем, что в известном способе очистки углеводородных газов посредством их контактирования с охлажденным метанолом и последующей регенерации метанола дросселированием и/или нагреванием, часть очищенного газа подвергают прямому окислению кислородсодержащим газом, охлаждают отходящие после окисления газы, выделяют из них жидкий метанол-сырец с содержанием воды до 9% и используют его в качестве абсорбента для очистки газа, причем тепло, выделяющееся при охлаждении отходящих после окисления газов, используют для регенерации насыщенного раствора абсорбента.

Кроме того, очистку ведут при температуре абсорбента (-65÷+15)°С и давлении (0,5÷10) МПа, а регенерацию насыщенного раствора метанола осуществляют при (-10÷+20)°С и давлении (0,1÷4) МПа.

Кроме того, в процессе очистки допускают управляемый унос очищенным газом паров метанола, используемого в качестве абсорбента, в пределах (0,1÷0,5)% от объема очищенного газа.

Кроме того, выделяемый на стадии десорбции сероводород перерабатывают в элементарную серу по методу Клауса.

Благодаря тому, что часть очищенного газа подвергают прямому окислению кислородсодержащим газом, в продуктах окисления появляется метанол.

Благодаря охлаждению отходящих после окисления газов становится возможным отделение от них жидкого метанола.

Благодаря выделению из отходящих после окисления газов метанола-сырца, создается возможность его использования в качестве абсорбента для очистки добываемого углеводородного газа от сопутствующих примесей, то есть отпадает необходимость в доставке покупного метанола на промыслы.

Благодаря использованию для очистки добываемого углеводородного газа метанола-сырца с содержанием воды до 9%, технологическая схема и конструкция установки, осуществляющей предложенный способ, упрощается настолько, что она может быть включена в состав промысловых очистных установок без значительного усложнения и увеличения габаритов последних.

Очистка газа и регенерация метанола при параметрах технологического режима, лежащих в указанных пределах, обеспечивает наивысшее качество очистки газа от примесей и последующего отделения этих примесей от метанола.

Подмешивание в очищенный газ, отпускаемый в газопровод (потребителю), паров метанола в количестве (0,1÷0,5)% посредством регулирования их уноса в процессе контактирования препятствует образованию в транспортных коммуникациях и арматуре твердых гидратов с общей формулой СхНу×mН2О. Такое подмешивание не требует включения дополнительного оборудования в состав установки, осуществляющей предложенный способ, что упрощает ее конструкцию. Расход уносимого при этом метанола не увеличивает стоимость газа у потребителя, так как используется метанол, производимый при осуществлении предложенного способа, а не покупной и привозной.

Использование тепла, выделяющегося при охлаждении отходящих после окисления газов, для регенерации насыщенного раствора абсорбента повышает энергетическую экономичность процесса, упрощает и облегчает установку, осуществляющую предложенный способ, обеспечивает возможность ее применения на промыслах. Наибольшую выгоду дает применение предложенного способа на морских платформах, где экономия площади имеет решающее значение.

Переработка выделяемого на стадии десорбции сероводорода по методу Клауса с выделением элементарной серы, широко применяемая в газовой отрасли, еще больше увеличивает привлекательность предложенного способа для морских промыслов, так как удешевляет операции по удалению с промыслов выделенных в результате газоочистки примесей, устраняет проблему, связанную с токсичностью сероводорода. По методу Клауса примерно треть исходного сероводорода сжигают до диоксида серы, а далее на катализаторе за счет полученного тепла реакции окисления восстанавливают этот диоксид оставшейся частью сероводорода до элементарной серы.

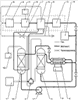
Существо предложения поясняется чертежом.

На чертеже изображена блок-схема установки для осуществления предложенного процесса очистки углеводородного газа от соединений серы и других примесей охлажденным метанолом-сырцом, получаемым непосредственно из очищенного газа. Предложенный способ очистки газа осуществляется следующим образом.

Природный газ, содержащий кислые примеси, из источника 1 под давлением до 10 МПа через теплообменник 2, в котором он охлаждается обратным потоком холодного очищенного газа, поступает снизу в абсорбер 3, куда одновременно сверху противотоком подают из холодильника 4 охлажденный до температуры (-65÷+15)°С метанол. Источником холода является аммиачная холодильная установка 5.

Очищенный газ, содержащий заданную концентрацию паров метанола, определяемую его температурой, временем контакта и скоростью подачи в абсорбер 3, поступает потребителю в газопровод 6. Для целей ингибирования образования в газотранспортных коммуникациях и арматуре твердых гидратов с общей формулой СхНу×mН2О достаточно, чтобы в отпускаемом потребителю газе содержалось (0,1÷0,5)% паров метанола.

На борьбу с образованием твердых гидратов уходит значительная доля от всех затрат на добычу и транспортировку газа. Поскольку подмешивание паров метанола для целей ингибирования является в настоящее время обязательным этапом подготовки газа к транспортировке, предложенный способ обладает тем преимуществом, что не требует использования дорогого привозного метанола и не усложняет установку.

Одновременно часть очищенного газа через регулирующий вентиль 7 подается на установку 8 получения метанола-сырца, осуществляющую в упрощенном виде разработанный ранее заявителем процесс «Метокс». В установке 8 газ вначале поступает в блок подготовки 9, где его, в случае необходимости, дожимают до (7,5÷10) МПа, а затем нагревают до (400÷450)°С за счет рекуперации части тепла отходящих горячих газов. Далее нагретый газ подают в реакторный блок газофазного окисления 10, куда одновременно подают холодный воздух, сжатый компрессором 11 до давления как минимум на 0,3 МПа выше давления нагретого газа. При этом массовую долю воздуха устанавливают в пределах (17÷35)% от массы подаваемого газа. Полученную газожидкостную смесь охлаждают и сепарируют на жидкие и газофазные продукты в блоке охлаждения и сепарации 12. Из этого блока газофазные продукты после отделения примесей подают в очищенный газ (как показано на чертеже) или возвращают в процесс, а жидкие продукты подвергаются ректификации в блоке 13, откуда выделенный метанол-сырец поступает на вход холодильника 4 для подпитки контура очистки газа. Излишки метанола-сырца направляют в накопительную емкость 14 для хранения. Заявителем экспериментально установлена возможность и эффективность использования полученного описанным образом метанола-сырца с содержанием воды до 9% для целей газоочистки. Метанол, являющийся продуктом указанного процесса, практически всегда содержит меньшее количество воды и потому, как установлено заявителем, может без осушки использоваться для очистки газа. Это упрощает технологическую схему, сокращая тем самым набор требуемого оборудования.

Насыщенный соединениями серы и другими отделяемыми соединениями метанол из низа абсорбционной колонны 3 поступает в контур холодильника 4, где он предварительно охлаждает регенерированный метанол, подаваемый в абсорбционную колонну 3, нагреваясь при этом, после чего он поступает в десорбер 15. В десорбере 15 за счет нагрева метанола до (-10÷+20)°С в его нижней части и снижения давления до величины ниже 4 МПа происходит десорбция серосодержащих соединений и других примесей, которые отправляются в сборник 16. Регенерированный метанол из нижней части десорбера 15 насосом 17 вновь подается на вход холодильника 4.

Метанол в нижней части десорбера 15 подогревается теплом, поступающим из теплообменников блока охлаждения и сепарации 12. Таким образом, тепло, образующееся при производстве метанола, используется для целей газоочистки.

Предложенное техническое решение названо заявителем процессом «Метоксол». Оно создает практическую возможность использования в промысловых условиях эффективного абсорбента – метанола, который одновременно используется как ингибитор гидратообразования. Такая многофункциональность кардинально решает проблему обеспечения промыслов абсорбентом и ингибитором, существенно снижает затраты. Процесс позволяет получать очищенный газ, доля серы в котором составляет не более 10-6. При этом отсутствуют затраты на транспортировку абсорбента и гарантируется его надежное и бесперебойное поступление на стадию очистки. Кроме того, существенно снижаются энергозатраты за счет использования для регенерации абсорбента тепла реакции окисления природного газа в метанол.

Установленная заявителем возможность использования в качестве абсорбента и ингибитора метанола-сырца обусловливает основные достоинства процесса – дешевизну, простоту технологического оформления, низкие энергозатраты и многофункциональность. Получаемый избыток метанола может независимо использоваться в качестве ингибитора в других частях газотранспортных систем промыслов. Все эти дополнительные преимущества увеличивают эффективность процессов очистки углеводородных газов и ингибирования гидратообразования, т.е. в итоге снижают затраты на производство товарного газа.

Формула изобретения

1. Способ очистки углеводородных газов посредством их контактирования с охлажденным метанолом и последующей регенерации метанола дросселированием и нагреванием, отличающийся тем, что часть очищенного газа подвергают прямому окислению кислородсодержащим газом, охлаждают отходящие после окисления газы, выделяют из них жидкий метанол-сырец с содержанием воды до 9% и используют его в качестве абсорбента для очистки газа, причем тепло, выделяющееся при охлаждении отходящих после окисления газов, используют для регенерации насыщенного раствора абсорбента.

2. Способ очистки углеводородных газов по п.1, отличающийся тем, что очистку ведут при температуре абсорбента (-65)÷(+15)°С и давлении 0,5÷10 МПа, а регенерацию насыщенного раствора метанола осуществляют при (-10)÷(+20)°С и давлении 0,1÷4 МПа.

3. Способ очистки углеводородных газов по п.1, отличающийся тем, что в процессе очистки допускают управляемый унос очищенным газом паров метанола, используемого в качестве абсорбента, в пределах 0,1÷0,5% от объема очищенного газа.

4. Способ очистки углеводородных газов по любому из пп.1, 2 или 3, отличающийся тем, что выделяемый на стадии десорбции сероводород перерабатывают в элементарную серу по методу Клауса.

РИСУНКИ

Categories: BD_2385000-2385999