|
|
(21), (22) Заявка: 2005116206/15, 27.05.2005
(24) Дата начала отсчета срока действия патента:
27.05.2005
(30) Конвенционный приоритет:
28.05.2004 US 10/856,435 29.10.2004 US 10/978,034
(43) Дата публикации заявки: 20.11.2006
(46) Опубликовано: 27.03.2010
(56) Список документов, цитированных в отчете о поиске:
ЕР 0292880 А2, 30.11.1988. ЕР 0882457 А2, 09.12.1998. ЕР 1214947 А2, 19.06.2002. RU 2225226 С2, 10.03.2004.
Адрес для переписки:
129090, Москва, ул. Б.Спасская, 25, стр.3, ООО “Юридическая фирма Городисский и Партнеры”, пат.пов. Ю.Д.Кузнецову, рег. 595
|
(72) Автор(ы):
КЕЛЕР Джеймс П. (US)
(73) Патентообладатель(и):
ЭТИКОН, ИНК. (US)
|
(54) КАССЕТНЫЙ УЗЕЛ
(57) Реферат:
Изобретение относится к кассетам для подачи стерилизующего вещества в стерилизатор. Кассета для стерилизатора содержит корпус, одну или несколько ячеек в корпусе и штриховой код, связанный с кассетой, при этом, по меньшей мере, одна из ячеек содержит дозу жидкого стерилизующего вещества. Штриховой код имеет закодированное в нем требование относительно просвета в устройстве, подвергаемом стерилизации, при этом требованием относительно просвета заданы длина и внутренний диаметр упомянутого просвета. Изобретение позволяет оптимизировать настройки характеристик цикла стерилизации для обработки загрузки стерилизуемых устройств наиболее эффективным образом. 7 з.п. ф-лы, 22 ил., 3 табл.
Эта заявка является частичным продолжением патентной заявки США, регистрационный номер 10/856435, поданной 28 мая 2004 г., содержание которой включено в настоящую заявку посредством ссылки.
Предпосылки создания изобретения
Эта заявка относится к кассетам для подачи стерилизующего вещества в стерилизатор инструментов, а конкретнее – к таким кассетам и к их упаковке.
Один популярный способ для стерилизации инструментов, таких как медицинские устройства, заключается в приведении устройств в контакт с химическим стерилизующим веществом в паровой фазе, таким как перекись водорода. Во многие такие стерилизаторы предпочтительно подавать стерилизующее вещество в жидком виде и испарять его в стерилизаторе. Один особенно удобный и точный способ для подачи жидкого стерилизующего вещества заключается в помещении определенного количества стерилизующего вещества в кассету и подаче кассеты в стерилизатор. Затем в стерилизаторе стерилизующее вещество автоматически извлекается из кассеты и используется для процедуры стерилизации. Обычно такая кассета имеет множество ячеек, содержащих равные количества жидкого стерилизующего вещества, при этом в процессе стерилизации используется стерилизующее вещество из одной или из нескольких ячеек. В настоящее время такое устройство имеется в системе стерилизации STERRAD®, которое поставляется Advanced Sterilization Product, Irvine, Калифорния.
В патентах США  4817800, 4869286, 4899519, 4909287, 4913196, 4938262, 4941518, 5882611, 5887716 и 6412340, каждый из которых включен в настоящую заявку посредством ссылки, раскрыты такие кассеты и способ для слива жидкого стерилизующего вещества из ячейки в кассете.
Известно использование штрихового кода на такой кассете или на футляре, в который помещена кассета. Обычно в конкретной модели стерилизатора используют кассету конкретной конструкции. Штриховой код на кассете может включать в себя такую информацию, как номер модели стерилизатора, для которого она предназначена, и срок годности кассеты. Поэтому в случае, когда вводят несоответствующую или просроченную кассету, стерилизатор может определить это путем считывания кода и после этого выгрузить кассету.
Сущность изобретения
Согласно настоящему изобретению кассета для стерилизатора содержит корпус, имеющий одну или несколько ячеек, содержащих дозу жидкого стерилизующего вещества, и штриховой код, связанный с кассетой. При этом штриховой код имеет закодированное в нем требование относительно просвета, при этом требованием относительно просвета заданы длина и внутренний диаметр просвета.
Предпочтительно, чтобы штриховой код имел закодированный в нем идентификатор типа или модели стерилизатора, с которым связано требование относительно просвета.
В одном аспекте изобретения стерилизующее вещество представляет собой раствор перекиси водорода.
Требованием относительно просвета задаются длина и внутренний диаметр просвета, а кроме того, им может задаваться материал, в котором выполнен просвет. Кодирующим может быть идентификатор, представляющий длину и внутренний диаметр, или могут быть закодированы реальная длина и внутренний диаметр.
Штриховой код может быть напечатан на корпусе или находится на ярлыке, прикрепленном к корпусу. Кассета может дополнительно содержать наружный футляр вокруг корпуса, и штриховой код может находиться на ярлыке, прикрепленном к футляру. В качестве альтернативы он может быть напечатан на футляре.
В предпочтительном варианте осуществления кассета имеет множество ячеек.
Краткое описание чертежей
На чертежах:
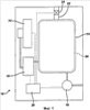
фиг.1 – блочная схема стерилизатора с использованием кассеты согласно настоящему изобретению;
фиг.2 – перспективный вид сзади системы манипулирования кассетами согласно настоящему изобретению;
фиг.3 – перспективный вид спереди системы манипулирования кассетами по фиг.2;
фиг.4 – перспективный вид спереди системы манипулирования кассетами по фиг.2 с показом накопительной коробки отработанных кассет;
фиг.5 – перспективный вид сзади системы манипулирования кассетами по фиг.2 с показом ее каретки в положении введения;
фиг.6 – перспективный вид сзади системы манипулирования кассетами по фиг.2 с показом ее каретки, когда она перемещена в исходное положение;
фиг.7 – перспективный вид сзади системы манипулирования кассетами по фиг.2 с показом ее каретки в положении считывания штрихового кода на кассете;
фиг.8 – перспективный вид сзади системы манипулирования кассетами по фиг.2 с показом ее каретки в исходном положении;
фиг.9 – перспективный вид спереди системы манипулирования кассетами по фиг.2 с показом ее каретки в положении прокалывания первой ячейки кассеты;
фиг.10 – разрез кассеты с показом ячейки в ней;
фиг.11 – перспективный вид спереди системы манипулирования кассетами по фиг.2 с показом верхней и нижней иголок на экстракторной подсистеме, прокалывающих первую ячейку кассеты;
фиг.12 – перспективный вид спереди системы манипулирования кассетами по фиг.2 с показом верхней и нижней иголок на экстракторной подсистеме в положении прокалывания последней ячейки кассеты;
фиг.13 – перспективный вид спереди системы манипулирования кассетами по фиг.2 с показом кассеты, выгруженной из нее;
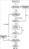
фиг.14 – блок-схема процесса манипулирования кассетой;
фиг.15 – перспективный вид сзади альтернативного варианта осуществления системы манипулирования кассетами настоящего изобретения с использованием технологии радиочастотного опознавания;
фиг.16 – карта памяти радиочастотной опознавательной этикетки кассеты, показанной на фиг.15;
фиг.17 – вид сверху развернутой заготовки для образования накопительной коробки использованных кассет по фиг.4;
фиг.18 – перспективный вид заготовки по фиг.17, сложенной для образования накопительной коробки отработанных кассет;
фиг.19 – перспективный вид кассеты согласно настоящему изобретению, имеющей наружный футляр;
фиг.20 – вид сбоку системы манипулирования кассетами, предназначенной для обработки кассеты и футляра по фиг.19;
фиг.21 – вид сверху кассеты согласно настоящему изобретению в упаковочной конфигурации согласно настоящему изобретению;
фиг.22 – вид сверху кассеты и упаковочной конфигурации по фиг.21 до завершающего закрывания упаковки.
Подробное описание
Общая конфигурация стерилизатора
На фиг.1 в виде структурной схемы показан парофазный стерилизатор 10, в котором использована система 12 манипулирования кассетами согласно настоящему изобретению. Стерилизатор 10 содержит вакуумную камеру 14 и вакуумный насос 16 для выкачивания из нее газовой среды. Испаритель 18 получает жидкое стерилизующее вещество из системы 12 манипулирования кассетами и подает его в парообразном виде в вакуумную камеру 14. Внутри вакуумной камеры 14 предусмотрен экранирующий сеточный электрод 20 для возбуждения содержимого с целью перехода в плазменную фазу в течение части цикла стерилизации. Вентиляционное отверстие 22 с микрофильтром и клапан 24 обеспечивают возможность вхождения стерильного воздуха в вакуумную камеру 14 и нарушения вакуума в нем. Для управления циклом стерилизации управляющее устройство 28 соединено со всеми основными компонентами, датчиками и т.п. внутри стерилизатора 10.
Типичный цикл стерилизации может включать в себя откачивание вакуумной камеры 14 и подачу электропитания на электрод 20 для испарения и извлечения воды из вакуумной камеры 14. Затем электрод 20 отключается от электропитания и в вакуумной камере 14 создается низкий вакуум, меньше чем 1 торр. Стерилизующее вещество, такое как раствор перекиси водорода, испаряется в испарителе 18 и вводится в вакуумную камеру 14, где оно рассеивается до контакта с предметами, подлежащими стерилизации, и убивает на них микроорганизмы. Вблизи конца цикла на электрод 20 снова подается электропитание, и стерилизующее вещество переводится в плазменную фазу. Электрод 20 отключается от электропитания, и профильтрованный воздух втягивается внутрь через клапан 24. Этот процесс может быть повторен. Такой цикл подробно пояснили Jacobs и другие в публикации 2003235511 патентной заявки США, которая включена в настоящую заявку посредством ссылки.
Система манипулирования кассетами
Обратимся также к фиг.2-4, на которых показана система 12 манипулирования кассетами согласно настоящему изобретению. В целом она содержит каретку 32 для удержания кассеты 34, ходовой винт 36 и двигатель 38, экстракторную подсистему 40 и сканер 42.
Каретка 32 содержит нижнюю панель 44, боковую панель 46 и верхнюю панель 48, равно как и небольшие вертикальные фланцы 50 и 52 на верхней и нижней панелях 48 и 44 соответственно для захвата кассеты 34. Нижняя, боковая и верхняя панели 44, 46 и 48 выдаются наружу на входном участке 54 каретки для облегчения введения кассеты 34. Две пружинные защелки 56 на фланцах 50 и 52 входят в зацепление с шероховатыми поверхностями кассеты 34 для устойчивого расположения кассеты 34 в каретке 32.
Каретка 32 перемещается по ходовому винту 36 и поддерживается на верхней направляющей 58. В ходовой гайке 60, прикрепленной к нижней панели 44 и имеющей резьбовое отверстие 62 и отверстие 63 без резьбы, размещается ходовой винт 36, и в ответ на вращение ходового винта 36 она осуществляет горизонтальное перемещение каретки 32. Фланцы 64 выступают наружу от верхней панели 48, а фланцы 66 выступают наружу от боковой панели 46, при этом каждый имеет отверстие 69 для размещения верхней направляющей 58. Предпочтительно, чтобы двигатель 38 был шаговым двигателем и был соединен с ходовым винтом 36 для точного регулирования горизонтального положения кассеты 34 относительно рамы 68.
Экстракторный узел 40 содержит верхнюю иглу 70 и нижнюю иглу 72, при этом каждая имеет конфигурацию с просветом. Верхняя игла присоединена к воздушному насосу 74, который может выкачивать воздух через верхнюю иглу 70. Нижняя игла 72 присоединена к клапану 76 и через него соединена с испарителем 18.
Сканер 42 ориентирован так, чтобы он мог считывать штриховой код 80 на кассете 34, а также штриховой код 82 на накопительной коробке 84 отработанных кассет. При введении кассеты 34 в каретку 32 сканер 42 считывает штриховой код 80 кассеты. Предпочтительно, чтобы в штриховом коде 80 была закодирована информация, относящаяся к содержимому кассеты 34, включая номер партии и срок годности. Эта информация может быть использована для определения того, является ли кассета 34 новой и соответствующего типа или кассета 34 была использована в системе прежде и поэтому по меньшей мере частично опорожнена. Код передается в управляющее устройство 28, в котором осуществляется такое определение.
Сканер 42 может также увидеть штриховой код 82 накопительной коробки отработанных кассет, когда каретка 32 перемещается внутрь и на расстояние от сканера 42. Предпочтительно, чтобы каждая накопительная коробка 84 отработанных кассет имела два штриховых кода 82, по одному в каждом противоположном углу, с тем чтобы сканер 42 мог увидеть один из них независимо от того, каким концом первоначально вводится накопительная коробка 84 отработанных кассет. В случае заполнения накопительной коробки 84 отработанных кассет штриховой код 82 загораживается отработанными кассетами 34, и управляющее устройство 28 оповещается об отсутствии объема для приема дополнительных отработанных кассет 34. Предпочтительно, чтобы это сообщение выводилось пользователю, например на экран индикатора (непоказанный). Если кассета 34 пустая, она не будет выгружаться, а новые циклы не будут проводиться до тех пор, пока накопительная коробка 84 отработанных кассет, имеющая объем для приема отработанной кассеты, не будет помещена в стерилизатор 10.
Передний флажок 86 и задний флажок 88 выступают наружу и вниз от боковой панели 46 каретки. Они проходят через щель 90 в щелевом датчике 92, который обнаруживает их присутствие в щели 90, например, по прерыванию луча света. Перемещение переднего флажка 86 и заднего флажка 88 через щелевой датчик 92 обеспечивает для управляющего устройства 28 точку отсчета каретки 32.
Верхняя панель 48 каретки 32 может поворачиваться вокруг верхней направляющей 58. Для удержания кассеты 34 в каретке 32 пружина 94 между верхней панелью 48 и боковой панелью 46 смещает верхнюю панель 48 вниз. Диспозиционный кулачок 96 находится за боковой панелью 46 и совмещен с выбрасывающей лапкой 98, которая вытянута наружу и вниз от верхней панели 48 и которая может выступать через отверстие 100 в боковой панели 46, когда верхняя панель 48 поворачивается кверху. При таком повороте верхняя панель 48 прекращает удерживать кассету 34, и вследствие этого выбрасывающая лапка 98, выступающая через отверстие 100, выталкивает кассету 34 из каретки 32 в накопительную коробку отработанных кассет.
Диспозиционный кулачок 96 управляет поворотом верхней панели 48. Он выполнен в основном треугольным по форме, имеет обращенную наружу боковую поверхность 102, обращенную вперед боковую поверхность 104 и обращенную назад боковую поверхность 106. Теперь обратимся также к фиг.5, где он установлен с возможностью поворота на вытянутой кверху оси 108. Пружина 110 поджимает диспозиционный кулачок 96 против часовой стрелки, приводя обращенную наружу боковую поверхность 102 в контакт с опорой 112. Перемещения каретки 32 внутрь обеспечивают возможность отведения выбрасывающей лапки 98 поверх обращенной назад боковой поверхности 106 диспозиционного кулачка 96, в результате чего обеспечивается возможность поворота диспозиционного кулачка 96 по часовой стрелке и обеспечивается возможность прохождения выбрасывающей лапки 98 без осуществления поворота верхней панели 48. Однако перемещение наружу каретки 32 вызывает отведение выбрасывающей лапки 98 поверх обращенной вперед боковой поверхности 104 диспозиционного кулачка 96. В продолжение такого движения контакт между обращенной наружу боковой поверхностью 102 диспозиционного кулачка 96 и опорой 112 предотвращает поворот диспозиционного кулачка 96. Поэтому отведение выбрасывающей лапки 98 обуславливает ее перемещение вбок к боковой панели 46 и тем самым поворот верхней панели 48 кверху и освобождение кассеты 34 из каретки 32.
До введения кассеты 34 каретка 32 полностью отведена в наружное положение (влево, как показано на фиг.5). Кроме того, в этом положении передний конец 114 ходовой гайки 60 входит в соприкосновение с упором 116, и поэтому каретка 32 располагается в точно определенном месте. Теперь обратимся также к фиг.6, где показано, что введение кассеты 34 вручную вызывает перемещение каретки 32 внутрь (вправо, как показано на фиг.6) и перемещение переднего флажка 86 в щелевой датчик 92. Предпочтительно, чтобы это перемещение создавалось физической силой от введения кассеты 34, однако может быть приложен вращающий момент или применен другой датчик для того, чтобы обеспечить возможность осуществления этого перемещения шаговым двигателем 38 при ощущении усилия от кассеты 34, вводимой в каретку 32. Обеспечение возможности этого перемещения, исходящего от усилия введения кассеты 34, гарантирует, что кассета 34 будет полностью установлена в каретке 32 до того, как начнется перемещение.
После считывания переднего флажка 86 щелевым датчиком 92 шаговый двигатель 38 вступает в работу и начинает перемещать каретку 32 внутрь. Теперь также обратимся к фиг.7, где в продолжение этой стадии сканер 42 сканирует штриховой код 80 на кассете 34. Управляющее устройство 28 интерпретирует информацию, которая поступает от штрихового кода 80, и определяет, использовалась ли прежде кассета 34 в стерилизаторе 10 или кассета содержит свежее стерилизующее вещество и, в зависимости от ситуации, другие данные. Предпочтительно, чтобы информация на штриховом коде 80 была зашифрована для предотвращения образования неавторизованных партий кассет, которые могут не соответствовать стандартам качества, необходимым для соответствующей стерилизации.
Если управляющее устройство 28 забраковывает кассету 34, каретка 32 перемещается на достаточное расстояние внутрь с тем, чтобы выбрасывающая лапка 98 прошла мимо диспозиционного кулачка 96, и затем перемещается назад в положение введения, показанное на фиг.5, для выгрузки забракованной кассеты 34. Если кассета 34 принимается, каретка 32 продолжает движение внутрь до исходного положения, показанного на фиг.8, при котором задний флажок 88 едва выходит из щелевого датчика 92.
Теперь также обратимся к фиг.9 и 10, где кассета 34 содержит множество ячеек 118, заключающих в себе жидкое стерилизующее вещество 120. Различные конструкции кассеты могут быть использованы. Показанная кассета 34 имеет жесткую наружную оболочку 122, предпочтительно образованную из полученного литьем под давлением полимера, такого как ударопрочный полистирол, полиэтилен высокой плотности или полипропилен высокой плотности, которая защищает индивидуальные ячейки 118, при этом ячейки 118 образованы из полимера, полученного литьем с раздувом, такого, как полиэтилен низкой плотности. Однако для образования ячеек 118 кассеты может быть использован более жесткий материал, и в этом случае наружная оболочка 122 может отсутствовать. В показанной кассете 34 верхнее отверстие 124 и нижнее отверстие 126 в оболочке 122 обеспечивают возможность прохождения через оболочку верхней и нижней иглы 70 и 72. Ячейка 118 образована из материала, легко прокалываемого иглами. Если ячейка 118 образована из более прочного материала, то в местах, прокалываемых иглами 70 и 72, может быть образовано утончение материала.
В управляющем устройстве 28 исходное положение по фиг.8 используется в качестве опорного положения для позиционирования различных ячеек 118 перед экстракторной подсистемой 40. Путем перемещения каретки 32 на заданное расстояние от исходного положения определенная ячейка 118 может быть подведена к передней поверхности экстракторной системы 40. На фиг.9 одна ячейка находится перед экстракторной системой 40. Теперь также обратимся к фиг.11, где привод 128 передвигает экстракторную подсистему 40 к кассете 34, побуждая верхнюю и нижнюю иглы 70 и 72 к проникновению в верхнее и нижнее отверстия 124 и 126 и к вхождению в ячейку 118. После полного выдвигания игл воздушный насос 74 через верхнюю иглу 70 нагнетает воздух в ячейку 118. В системе предусмотрено ожидание в течение пары секунд до пуска воздушного насоса 74 и открывания клапана 76, чтобы гарантировать правильное размещение и стабилизацию игл внутри ячейки 118. Стерилизующее вещество 120 вытекает через нижнюю иглу 72 и отводится в испаритель 18. По прошествии времени, достаточного для извлечения стерилизующего вещества 120, воздушный насос 74 отключается, а привод отводит экстракторную подсистему 40 от кассеты 34.
Испаритель 18 соединен с вакуумной камерой 14, благодаря которой без труда обеспечивается возможность нахождения нижней иглы 72 при давлении ниже атмосферного. Поэтому при желании насос 74 может быть заменен клапаном (не показанным), и в этом случае воздух, входящий при атмосферном давлении, будет создавать движущую силу для опорожнения ячейки 118.
Вместо того чтобы использовать верхнюю и нижнюю иглы 70 и 72, достаточно одной иглы, имеющей два просвета. Через один из просветов будет обеспечиваться наддув газа, а через другой будет извлекаться жидкое стерилизующее вещество. В дополнительной альтернативной конструкции ячейка 118 прокалывается вертикально или, по существу, начиная от верхней части ячейки 118, предпочтительно такой двухпросветной иглой. Это минимизирует утечку вокруг отверстия, создаваемого иглой, входящей в ячейку 118. При таком вхождении также будет обеспечиваться более близкое расположение кончика иглы к самой нижней точке ячейки 118 с целью максимальной эффективности извлечения. Если желательно извлекать не все содержимое ячейки 118, один способ будет заключаться в расположении иглы, извлекающей стерилизующее вещество, например нижней иглы 72 или только что упомянутой двухпросветной иглы, на уровне, до которого желательно осуществлять извлечение из ячейки 118. Жидкое стерилизующее вещество выше этого места будет извлечено, а стерилизующее вещество, находящееся ниже, останется. Это особенно удобно как раз при упомянутом вертикальном прохождении иглы.
Обратимся также к фиг.12, где каждый раз, когда управляющее устройство 28 определяет потребность в новой дозе стерилизующего вещества 120, шаговый двигатель 38 перемещает кассету так, чтобы следующая ячейка 118 расположилась перед экстракторной подсистемой 40, и происходит новое извлечение. Для заданного цикла стерилизации могут быть использованы множественные извлечения. Когда кассета 34 опорожняется, каретка 32 перемещается в положение введения и тем самым вынуждает выбрасывающую лапку 98 подняться над диспозиционным кулачком 96, чтобы повернуть верхнюю панель 48 кверху, и при этом выбрасывающая лапка 98 выдвигается через отверстие 100, чтобы вытолкнуть кассету 34 из каретки 32, как описано выше и как показано на фиг.13. Кассета 34 падает в накопительную коробку 84 отработанных кассет, а каретка 32 возвращается в положение введения, показанное на фиг.5.
В нижеследующем рассмотрении описана в некоторых деталях работа системы манипулирования кассетами. На фиг.14 показаны в виде блок-схемы основные операции системы 12 манипулирования кассетами.
Требование относительно просвета
Обычно стерилизаторы и их параметры цикла оптимизируют для обеспечения возможности стерилизации наиболее вероятных сложных загрузок с тем, чтобы не накладывать излишних ограничений на устройства, которые могут стерилизоваться в нем. Длинные узкие просветы, являющиеся одними из наиболее сложных участков для стерилизации, фактически становятся типовыми при определении эффективности процесса стерилизации, то есть возможности стерилизовать устройства, имеющие просвет определенного диаметра и длины. Чем длиннее и уже просвет, который должен быть стерилизован, тем более действенным должен быть цикл стерилизации. Поэтому для стерилизатора приводят требование относительно просвета в виде диаметра просвета на длину просвета, например 1 мм × 100 мм. Требование относительно просвета также может включать в себя материал, образующий просвет. Обычно требование относительно просвета должно быть требованием, которое одобрено регламентирующей организацией, например Управлением по контролю за продуктами и лекарствами США, но может представлять собой просто просвет, который может эффективно стерилизоваться стерилизатором и циклом. Обычно стерилизация влечет за собой снижение количества контрольных микроорганизмов на шесть порядков. В системах стерилизации с перекисью водорода предпочтительным контрольным микроорганизмом является Geobacillum stearothermophilus.
Вместо того чтобы стерилизатор всегда работал на удовлетворение требования максимального просвета, может оказаться желательным, чтобы стерилизатор 10 работал при различных циклах в зависимости от устройств, загруженных в него для стерилизации. Предпочтительно, чтобы оператор выбирал требование относительно просвета при загрузке стерилизатора 10 на основе устройства с наиболее сложным просветом, подлежащего загрузке, и затем вводил это требование относительно просвета в управляющее устройство 28. В качестве альтернативы сами устройства могут быть закодированы, например, штриховым кодом, который сканируется при загрузке устройства, и при этом управляющее устройство 28 выбирает подходящий цикл для удовлетворения конкретного требования относительно просвета на основе просканированного устройства с наиболее сложным просветом. Циклы, запрограммированные в стерилизаторе, могут включать в себя следующий набор требований относительно просвета: а) 1 мм × 1000 мм, b) 1 мм × 500 мм, с) 2 мм × 100 мм и d) отсутствие просвета. Циклы для требований относительно менее трудных просветов могут быть подкорректированы, например, путем инъекции меньшего количества стерилизующего вещества, путем использования стерилизующего вещества более низкой концентрации, путем использования более короткого времени контакта или менее сильного вакуума (более высокого давления). В общем случае при использовании стерилизующего вещества меньшей концентрации можно получать выгоду от более легкой обработки инструментов, подлежащих стерилизации.
Для обеспечения гибкости при оптимизации циклов стерилизации различных просветов предпочтительно, чтобы кассеты 34 имели загрузки стерилизующего вещества, оптимизированные для цикла, соответствующего требованию относительно определенного просвета. Предпочтительно, чтобы требование относительно просвета было закодировано в штриховом коде 80 вместе с другими данными, такими как модель стерилизатора, для которой кассета 34 предназначена, и дата истечения срока.
Рекомендованный формат данных для штрихового кода 80 содержит следующие участки: а) модель стерилизатора, для которой кассета 34 предназначена (три двоичных знака, связанных с просмотровой таблицей); b) дата истечения срока (восемь двоичных знаков, представляющих число месяцев от фиксированной даты); с) требование относительно просвета (три двоичных знака, связанных с просмотровой таблицей). В качестве альтернативы требование относительно просвета может быть представлено отдельными участками внутреннего диаметра и длины просвета, предпочтительно в миллиметрах и дециметрах соответственно. Кроме того, как показано в последней строке таблицы 1а, для некоторых просветов, имеющих иные размеры, тем не менее могут иметься эквивалентные условия обработки. Предпочтительно, чтобы один из эквивалентных просветов был закодирован в штриховом коде 80, и при этом управляющее устройство стерилизатора было запрограммировано в отношении эквивалентов. В рамках объема изобретения возможны многие схемы кодирования.
В таблицах 1а и 1b показано, каким образом определенные параметры цикла могут быть модифицированы для обработки конкретных просветов.
| Таблица 1a |
| Камера 173L с двумя загрузками |
| Устройство |
Концентрация перекиси водорода |
Количество перекиси водорода |
Время, требуемое для уничтожения около 1×106 спор Geobacillum stearothermophilus |
| Поверхность нержавеющей стали |
59% по массе |
1 г |
5 мин |
| Просвет в тефлоне,* 1 мм × 1000 мм |
50% по массе |
2 г |
15 мин |
| Просветы в нержавеющей стали, 1 мм × 125 мм, 2 мм × 250 мм или 3 мм × 400 мм |
59% по массе |
1,7 г |
20 мин |
| *политетрафторэтилен, тефлон – фирменное название ЗМ Со. |
| Таблица 1b |
| Камера 51L с одной загрузкой |
| Устройство |
Концентрация перекиси водорода |
Количество перекиси водорода |
Время, требуемое для уничтожения около 1×106 спор Geobacillum stearothermophilus |
| Просвет в нержавеющей стали, 2 мм × 400 мм |
90% по массе |
0,23 г |
3 мин |
| Просвет в нержавеющей стали, 1 мм × 150 мм |
90% по массе |
0,34 г |
3 мин |
| Просвет в нержавеющей стали, 1 мм × 500 мм |
90% по массе |
0,45 г |
7 мин |
| Просвет в тефлоне*, 1 мм × 350 мм |
90% по массе |
0,45 г |
3 мин |
| *политетрафторэтилен, тефлон – фирменное название ЗМ Со. |
Сразу же после ввода данных о просвете управляющее устройство 28 может быть сконфигурировано на получение многочисленных входных данных и использование этой информации для определения того, какой последующий цикл стерилизации должен выполняться. Такие входные данные могут включать в себя: упакована ли загрузка или не упакована (например, в упаковку центрального стерилизационного отделения (ЦСО)), массу загрузки, число предметов (а более предпочтительно – число определенных типов предметов, таких как жесткие или гибкие эндоскопы), материалы загрузки, например количественное соотношение пластиков, наличие или количественное соотношение полимеров, сильно поглощающих перекись водорода, таких как, но без ограничения ими, полиамиды, полиуретаны, кремнийорганические каучуки, поливинилхлориды, полиметилметакрилаты и полисульфоны, и необходима ли полная стерилизация или только дезинфекция высокой степени. Некоторые из этих входных данных могут быть определены машиной, снабженной соответствующими дополнительными датчиками, например массы загрузки, которая может быть определена с помощью весов некоторого вида, предпочтительно включенных в стерилизатор 10, или путем измерения мощности плазмы.
Стерилизатор 10 имеет много датчиков, включая датчики для измерения температуры, давления, концентрации стерилизующего вещества и мощности плазмы. Их входные данные в сочетании с входными данными пользователя используются управляющим устройством для настройки характеристик цикла стерилизации, чтобы адекватно обработать загрузку наиболее эффективным образом. В таблице 2 для нескольких входных данных пользователя показано, каким образом цикл может видоизменяться.

В одном аспекте изобретения пользователь должен сначала сделать выбор между выполнением одного или нескольких стандартных циклов, или одного или нескольких программируемых пользователем циклов, или вводом данных загрузки и процесса для планирования цикла. При выборе ввода данных загрузки пользователь может сначала выбрать из стерилизации или дезинфекции высокой степени то, что требуется. Предпочтительно, чтобы в случае выбора стерилизации пользователь ввел сведения о том, имеет ли загрузка упакованные контейнеры или предметы. Во-вторых, пользователь должен ввести данные о том, имеет ли загрузка просветы или нет. В случае загрузки, не имеющей просветов, должны быть введены данные об общей массе и материалах в загрузке. Эти вводы данных могут быть сделаны последовательно для всех предметов или для совокупности. В случае просветов должны быть введены дополнительные данные, такие как длина и внутренний диаметр просветов. И опять, эти данные могут быть введены как для наиболее сложного единственного просвета или последовательно для всех предметов. В-третьих, пользователь должен ввести информацию о подготовке загрузки, например должны ли быть выполнены этапы предварительного подогрева или увлажнения загрузки. В качестве альтернативы на основе введенных данных управляющее устройство может рекомендовать выполнение или определить необходимость выполнения этих этапов. Эти этапы могут увеличить продолжительность всего процесса, и в отдельных случаях для ускорения цикла пользователь может захотеть отказаться от их использования. В-четвертых, пользователь должен ввести данные об источнике стерилизующего вещества (бестарный или кассета), концентрации стерилизующего вещества, объеме и типе стерилизующего вещества. И опять, некоторые из них могут быть рекомендованы или определены управляющим устройством на основе введенных данных, которое также может выдать пользователю сообщение, например о типе кассеты, подлежащей загрузке. Наконец, должна быть введена информация относительно удаления остатка, то есть будет ли выполняться этап удаления остатка в конце цикла или будет использоваться тепловая, плазменная чистка, чистка стерильным воздухом, вакуумная или некоторое сочетание их. И опять, эта информация может быть рекомендована или определена управляющим устройством на основе введенных данных. Пользователь имеет право сохранить установку этого цикла, чтобы ее можно было выбрать из меню циклов для последующих циклов применительно к аналогичным устройствам. Установке цикла может быть дано имя, чтобы обеспечить возможность легкого поиска соответствующего цикла в будущем.
Определения изменений циклов могут быть сделаны на основе просмотровой таблицы путем использования коррекций циклов по известным изменениям циклов, связанных с изменениями загрузки, предпочтительно подкрепленными тестовыми данными. Например, при испытаниях, выполняемых относительно просветов переменного диаметра и внутреннего диаметра, можно определить продолжительности воздействия и концентрации стерилизующего вещества, при которых получается надежная стерилизация. Кроме того, могут быть использованы расчеты интегрального воздействия стерилизующего вещества (количества и продолжительности). Например, экспериментами устанавливается, что конкретный просвет может быть успешно стерилизован при конкретном интегральном воздействии стерилизующего вещества; а также изменение количества и продолжительности при сохранении общего интегрального воздействия, все еще обеспечивающего надежную стерилизацию.
Система считывания штриховых кодов на кассете 34 и на коробке 84 отработанных кассет может быть заменена радиочастотными опознавательными этикетками, обычно известными как этикетки RFID. Система 130 с радиочастотными опознавательными этикетками показана на фиг.15. Она содержит контроллер 132, подключенный через однополюсное на два направления SPDT реле 134 считывания к антенне 136 ввода кассеты, расположенной на каретке 32, и к антенне 138 размещения кассеты, расположенной под коробкой 84 отработанных кассет. Каждая кассета 34 имеет кассетную радиочастотную опознавательную этикетку 140. Аналогичным образом каждая накопительная коробка 84 отработанных кассет имеет радиочастотную опознавательную этикетку 142 накопительной коробки. Предпочтительно, чтобы контроллер 132 содержал многофункциональный считывающий модуль S4100 фирмы Texas Instruments, а радиочастотные опознавательные этикетки 140 и 142 представляли собой радиочастотные опознавательные этикетки RI-101-112A фирмы Texas Instruments, при этом каждое изделие можно получить от Texas Instruments, Даллас, Техас.
Управляющее устройство 28 (фиг.1) выбирает одну из антенн, например антенну 136 ввода кассеты, и посылает сигнал на реле 134 для соединения этой антенны с контроллером 132 радиочастотного опознавания. Посредством антенны считывается информация, записанная на радиочастотной опознавательной этикетке 140 ввода кассеты, которая идентифицирует кассету 34 и ее содержимое. Считывание информации аналогично считыванию информации при использовании штрихового кода, однако предпочтительно, чтобы имелась возможность обновления информации, записанной на радиочастотной опознавательной этикетке 140. В соответствии с этим на радиочастотную опознавательную этикетку могут быть записаны дополнительные данные, такие как состояния заполнения индивидуальных ячеек 118 внутри кассеты 34. Поэтому, если кассета 34 удаляется и затем повторно вводится в стерилизатор 10 или даже в другой стерилизатор 10, управляющее устройство 28 может произвести оценку состояния каждой из индивидуальных ячеек 118 внутри кассеты 34. Этим обеспечивается повторное использование частично использованной кассеты 34. Кроме того, поскольку на радиочастотной опознавательной этикетке 140 может храниться больше данных, чем в штриховом коде 80, то в нее может быть включено больше данных о кассете 34, ее содержимом и дате изготовления.
Антенна 138 накопительной коробки отработанных кассет считывает радиочастотную опознавательную этикетку 142 накопительной коробки отработанных кассет для определения наличия или отсутствия накопительной коробки 84 отработанных кассет. В радиочастотную опознавательную этикетку 142 могут быть включены другие данные, такие как уникальный идентификатор для коробки 84, емкость коробки 84, сколько кассет 34 находятся в настоящее время в коробке 84 и сколько ячеек 118 в них не опорожнены. Управляющее устройство 28 может отслеживать количество кассет 34, выгруженных в коробку, для определения того, имеется ли пространство для дополнительных отработанных кассет 34. Антенна 138 также может считывать радиочастотные опознавательные этикетки 140 кассет и обеспечивать возможность подсчета числа кассет 34 внутри коробки 84. Когда коробка 84 заполняется, управляющее устройство 28 оповещает оператора, например, сообщением на экране. Это сообщение также может включать в себя информацию, касающуюся кассет 34 внутри коробки 84. Например, если не все кассеты 34 полностью опорожнены, оператор может быть информирован об этом для принятия решения при условии, что может быть указано более точное расположение.
Технология радиочастотной идентификации раскрыта в следующих патентах США, каждый из которых включен в настоящую заявку посредством ссылки: в патентах США  6600420, 6600418, 5378880, 5565846, 5347280, 5541604, 4442507, 4796074, 5095362, 5296722, 5407851, 5528222, 5550547, 5521601, 5682143 и 5625341.
Радиочастотные опознавательные этикетки обычно содержат антенну и интегральную схему с тонкими конструктивными параметрами, так что она может быть незаметно помещена на объект, такой как кассета 34. Радиочастотная энергия, передаваемая антеннами 136 и 138, наводит ток в антеннах внутри радиочастотных опознавательных этикеток, достаточный для питания интегральных схем. Радиочастотные опознавательные этикетки некоторых типов содержат свой собственный источник питания и имеют большие дальности обнаружения, но это приводит к дополнительным расходам и, вероятно, не является оправданным для настоящего применения.
На фиг.16 показана карта памяти для запоминающего устройства в радиочастотных опознавательных этикетках 140 и 142. Уникальный 64-битовый идентификатор (UID) задается на заводе и не может быть изменен. В данном случае каждая радиочастотная опознавательная этикетка имеет свой собственный уникальный номер. Шестьдесят четыре 32-битовых блока могут быть запрограммированы пользователем. Они могут быть заполнены информацией, такой как дата изготовления, срок годности, идентификатор изделия, серийный номер, число изделий в партии, местонахождение изготовителя, состояние заполнения ячеек, концентрация и тип стерилизующего вещества, продолжительность использования в стерилизаторе 10 и т.п.
Некоторые стерилизующие вещества повреждаются при нагреве. При желании радиочастотная опознавательная этикетка 140 может включать в себя прибор для регистрации температуры и обновления этой информации на этикетке. Если расчетные профили температуры превышаются, например максимальная температура или избыточная температура выше в течение периода времени, кассета 34 может быть выгружена управляющим устройством 28. Радиочастотные опознавательные этикетки с функцией измерения температуры могут быть получены от KSW-Microtec, Дрезден, Германия и от Identec Solutions, Inc., Келоуна, Британская Колумбия, Канада. Температура внутренней части стерилизатора 10, где находится кассета 34, может быть выше, чем окружающая температура. Поэтому может быть выгодно задавать на этикетке 140 максимальное время обработки (сохранность в рабочем состоянии) или даже обновлять это время на этикетке 140, уже использовавшейся внутри стерилизатора.
Чтобы испытывать в стерилизаторе 10 оборудование для измерения свойств стерилизующего вещества, может быть выгодно обзавестись кассетами 34, имеющими воду или иные жидкости внутри одной ячейки или нескольких ячеек 118. Информация, касающаяся специальных свойств кассеты 34 и ее содержимого, может быть записана на радиочастотной опознавательной этикетке.
В течение цикла стерилизации может потребоваться только часть содержимого ячейки 118. Например, для конкретного цикла возникнуть необходимость в содержимом полутора ячеек. Особенность наполовину заполненной ячейки 118 может быть запомнена и затем в следующем цикле эта ячейка 118 может быть откачана.
Предпочтительно, чтобы связь между этикеткой 140 и 142 и контроллером 132 была зашифрованной. Например, универсальный идентификатор может быть исключающим ИЛИ с восьмибитовым главным ключом с целью образования диверсифицированного ключа для шифрования данных. Для шифрования могут быть использованы такие алгоритмы шифрования, как стандарт шифрования данных (DES), стандарт трехкратного шифрования данных, усовершенствованный стандарт шифрования (AES) или защита Райвеста-Шамира-Адлемана (RSA). Контроллер 132 радиочастотного опознавания считывает данные, а в управляющем устройстве 28 в соответствии с алгоритмом данные дешифруются для выявления записанной информации.
Для связи между кассетой 34 и стерилизатором 10 могут быть использованы другие способы. Например, информация может быть записана на кассете 34 магнитным способом, например на магнитной кодирующей полоске, и считана магнитным считывателем на стерилизаторе. С каждым днем беспроводная технология становится все более дешевой, и представляется, что кассета 34 может включать в себя активный передатчик и источник питания (например, батарею), например радиочастотные опознавательные этикетки с источниками питания или устройства согласно технологии Bluetooth или согласно стандарту 802.11b или другим стандартам связи.
Кроме того, стерилизатор 10 может быть выполнен с возможностью установления обратной связи с поставщиком, например с производителем или с дистрибьютором, для предоставления информации о характеристиках стерилизатора и характеристиках кассеты 34. Плохо функционирующая кассета 34 может быть идентифицирована, когда, например, устройством для контроля стерилизующего вещества в стерилизаторе не обнаруживается стерилизующее вещество в продолжение цикла, что тем самым указывает на некоторый дефект, например, что кассета пустая или в ней некачественное стерилизующее вещество. В таком случае партия неправильно изготовленных кассет 34 может быть быстро идентифицирована и отозвана. Такая связь может осуществляться по телефону, пейджеру, по беспроводным телефонным сетям или через Интернет.
Теперь обратимся также к фиг.17 и 18, где показана накопительная коробка 84 отработанных кассет, предпочтительно сложенная из одного листа картона или другого материала. На фиг.17 показана разложенная заготовка 150, а на фиг.18 показана заготовка 150, согнутая для образования накопительной коробки 84 отработанных кассет.
Заготовка 150 разделена группой линий сгиба (показанных штриховыми линиями) и линиями разреза на нижней панели 152, боковых панелях 154, торцевых панелях 156 и верхних откидных крышках 158. Отгибаемые клапаны 160 вытянуты вбок от боковых панелей 154. Дополнительные отгибаемые клапаны 162 вытянуты вбок от торцевых панелей 156. Штриховые коды 82 напечатаны на боковых панелях 154 на местах, которые можно видеть в верхних внутренних углах накопительной коробки 84 отработанных кассет, когда она согнута в конфигурацию, показанную на фиг.18. Пара крепежных клапанов 164 верхних откидных крышек вытянута от верхних откидных крышек 158 и вставлена в щели 166 в противоположных верхних откидных крышках 158, когда коробка 84 закрыта, и в щели 168 на пересечении нижней панели 152 и боковой панели 154, когда коробка 84 открыта.
Для образования сложенной коробки отгибаемые клапаны 160 на боковых панелях 154 сгибают кверху и затем боковые панели 154 сгибают кверху, тем самым выравнивая отгибаемые клапаны 160 с пересечением между нижней панелью 152 и торцевыми панелями 156. Затем торцевые панели 156 сгибают кверху, а отгибаемые клапаны 162 торцевых панелей сгибают книзу поверх отгибаемых клапанов 160. Крепежные клапаны 170 на откидных клапанах 162 торцевых панелей вставляют в щели 172 на пересечении между нижней панелью 152 и торцевыми панелями 156.
Чтобы коробка 84 была в открытом положении, показанном на фиг.18, верхние откидные крышки 158 отгибают вниз наружу и крепежные клапаны 164 вставляют в щели 168. После заполнения коробки 84 отработанными кассетами верхние откидные крышки 158 загибают кверху, и после этого крепежные клапаны 164 могут быть вставлены в щели 166 в противоположных верхних откидных крышках 158. Благодаря такой уникальной складной конструкции обеспечивается возможность легкого падения отработанных кассет 34 в открытую коробку 84 без отделения верхних откидных крышек 158 и также обеспечивается возможность легкого закрывания коробки 84 после того, как она заполнена.
На фиг.19 показана кассета 200, аналогичная кассете 34. Однако кассета 200 вставляется внутрь наружного футляра 202, который защищает кассету 200 и который предпочтительно выполнен поглощающим жидкое стерилизующее вещество, чтобы любые капли его, которые могут остаться на кассете 200 после цикла стерилизации, поглощались футляром 202, и тем самым предотвращался контакт пользователя со стерилизующим веществом. На фиг.20 показана кассета 200 внутри альтернативной системы 204 манипулирования кассетами.
В эту систему 204 кассету 200 и футляр 202 вводят через отверстие 205. Валики 207 перемещают кассету 200 и футляр 202 в систему 204, где штриховой код 206 на откидной заслонке 208 считывается считывателем 210 штрихового кода через окно 211 в футляре 202, и информация проходит в управляющее устройство 212. Управляющее устройство 212 устанавливает, что в систему 204 введена надлежащая кассета 200 и затем выдает сигналы на валики 207 для извлечения кассеты 200 из футляра 202. Предпочтительно, чтобы, как рассмотрено выше, штриховой код 206 был закодирован требованием относительно просвета.
Когда кассета 200 возвращается в футляр 202, откидная заслонка 208 выпускается, так что с нее не будет производиться считывание в случае, если кассета 200 и футляр 202 будут повторно введены в систему 204, и тем самым предотвращается использование отработанной кассеты 200. Конечно, не используя откидную заслонку 208, штриховой код можно напечатать на футляре 202 без откидной заслонки или на кассете 200 так, чтобы он был видимым через окно 211. В этом случае предпочтительно использовать ранее рассмотренные способы, гарантирующие, что кассета не будет использована.
Упаковка для кассеты
На фиг.21 показана упаковочная конфигурация 300 для кассеты 302, подобной кассете 34. Кассета 302 помещена в прозрачную, непроницаемую для жидкости наружную обертку 304. Через обертку 304 видны ярлык 306 и штриховой код 308. Штриховой код 308 можно заменить или дополнить радиочастотной опознавательной этикеткой или другой этикеткой. Предпочтительно, чтобы обертка 304 была изготовлена из прозрачного, ориентированного полипропилена. Поглощающая ткань 310, прикрепленная к внутренней стороне обертки 304, окружает часть кассеты 302, которая содержит перекись водорода. Предпочтительно, чтобы поглощающая ткань 310 была изготовлена из нетканой матрицы полипропилена, полученного аэродинамическим способом из расплава, пропитанной сверхпоглощающим полимером. Применительно к задачам настоящего изобретения термин “сверхпоглощающий полимер” относится к материалам, которые способны поглощать и удерживать жидкое стерилизующее вещество при избыточном давлении 0,5 фунтов/дюйм2 в количестве, превышающем их массу по меньшей мере примерно в 30 раз. Подходящие сверхпоглощающие полимеры включают в себя полиакриламиды и полиакрилаты и, в частности, сшитый полиакрилат натрия. Одним подходящим сверхпоглощающим материалом является Korma HY0301038, который можно получить от ВРА Fiberweb из Нашвилла, Теннеси.
Предпочтительно образовывать конфигурацию упаковки путем прикрепления, например, с помощью клеевого соединения поглощающей ткани 310 к листу 312 прозрачного полипропилена и к кассете 302, расположенной на ней (см. фиг.22). Лист 312 и ткань 310 оборачивают вокруг кассеты 302, а края скрепляют для образования уплотнения 314.
Предпочтительно, чтобы поглощающая ткань 310 была огнестойкой, и предпочтительно, чтобы она не вступала в опасные реакции со стерилизующим веществом. Предпочтительно, чтобы сверхпоглощающий полимер был в количестве, достаточном для поглощения всего стерилизующего вещества в кассете и удержания его без высвобождения даже при приложенном извне давлении 2 или 3 фунта/дюйм2. Как и в предыдущем варианте осуществления, может быть использован футляр, но предпочтительно, чтобы он был выполнен из материала, который также является огнестойким и не вступает в опасные реакции со стерилизующим веществом. Меняющий цвет индикатор, указывающий на присутствие стерилизующего вещества, находится внутри наружной обертки 304 и виден через нее, предупреждая пользователя о том, чтобы он не развертывал обертку при утечке стерилизующего вещества из кассеты 302. При использовании стерилизующего вещества в виде водного раствора индикатор, такой как сверхтонкая лента 5559, чувствительная к контакту с водой, которую можно получить от ЗМ, может указать на наличие воды.
Хотя изобретение было детально описано применительно к его конкретным вариантам осуществления, должно быть понятно, что это сделано только для иллюстрации, а не для ограничения, и что объем приложенной формулы изобретения должен толковаться настолько расширительно, насколько позволяет предшествующий уровень техники.
Формула изобретения
1. Кассета (34) для стерилизатора (10), содержащая корпус, одну или несколько ячеек (118) в корпусе, при этом по меньшей мере одна из ячеек (118) содержит дозу жидкого стерилизующего вещества (120), штриховой код (80), связанный с кассетой (34), отличающаяся тем, что штриховой код (80) имеет закодированное в нем требование относительно просвета в устройстве, подвергаемом стерилизации, при этом требованием относительно просвета заданы длина и внутренний диаметр просвета в устройстве, подвергаемом стерилизации.
2. Кассета (34) по п.1, в которой штриховой код (80) имеет закодированный в нем идентификатор типа или модели стерилизатора (10), с которым связано требование относительно указанного просвета.
3. Кассета (34) по п.1, в которой стерилизующее вещество (120) представляет собой раствор перекиси водорода.
4. Кассета (34) по п.1, в которой требованием относительно указанного просвета дополнительно задается материал, в котором выполнен указанный просвет.
5. Кассета (34) по п.1, в которой штриховой код (80) находится на ярлыке, прикрепленном к корпусу.
6. Кассета (34) по п.1, в которой штриховой код (80) напечатан на корпусе.
7. Кассета (34) по п.1, дополнительно содержащая наружный футляр вокруг корпуса, и штриховой код (80) находится на футляре.
8. Кассета (34) по п.1, содержащая множество ячеек (118).
РИСУНКИ
|
|