Патент на изобретение №2383758

Published by on




РОССИЙСКАЯ ФЕДЕРАЦИЯ



ФЕДЕРАЛЬНАЯ СЛУЖБА
ПО ИНТЕЛЛЕКТУАЛЬНОЙ СОБСТВЕННОСТИ,
ПАТЕНТАМ И ТОВАРНЫМ ЗНАКАМ
(19) RU (11) 2383758 (13) C2
(51) МПК

F02D41/14 (2006.01)

(12) ОПИСАНИЕ ИЗОБРЕТЕНИЯ К ПАТЕНТУ

Статус: по данным на 28.09.2010 – действует

(21), (22) Заявка: 2006143052/06, 06.05.2005

(24) Дата начала отсчета срока действия патента:

06.05.2005

(30) Конвенционный приоритет:

06.05.2004 US 10/840,406

(43) Дата публикации заявки: 20.06.2008

(46) Опубликовано: 10.03.2010

(56) Список документов, цитированных в отчете о
поиске:
US 5237983 А, 24.08.1993. DE 4117440 A1, 05.12.1991. EP 0997628 A, 03.05.2000. DE 19510592 A1, 28.09.1995. US 5469831 A, 28.11.1995. RU 2117799 C1, 20.08.1998. RU 2037064 C1, 09.06.1995.

(85) Дата перевода заявки PCT на национальную фазу:

06.12.2006

(86) Заявка PCT:

US 2005/016176 20050506

(87) Публикация PCT:

WO 2005/108764 20051117

Адрес для переписки:

129090, Москва, ул. Б.Спасская, 25, стр.3, ООО “Юридическая фирма Городисский и Партнеры”, пат.пов. С.А.Дорофееву

(72) Автор(ы):

МЭЙ Эндрю (US)

(73) Патентообладатель(и):

ДРЕССЕР, ИНК. (US)

(54) СИСТЕМА УПРАВЛЕНИЯ ДВИГАТЕЛЕМ И СПОСОБ УПРАВЛЕНИЯ ДАННОЙ СИСТЕМОЙ

(57) Реферат:

Изобретение относится к двигателестроению, в частности к адаптивному управлению двигателем внутреннего сгорания. Изобретение позволяет создать систему двигателя, компенсирующую изменения в топливе сверх компенсации изменений в особых топливных компонентах. Система управления двигателем включает в себя двигатель; регулятор топливовоздушной смеси, выполненный с возможностью регулирования, по меньшей мере, одного из количества воздуха или количества топлива, подаваемых на двигатель; датчик, выполненный с возможностью измерения выходной мощности двигателя; и контроллер, соединенный с датчиком и регулятором топливовоздушной смеси, и выполненный с возможностью подачи сигнала регулятору топливовоздушной смеси для регулирования, по меньшей мере, одного из количества воздуха или количества топлива, подаваемых на двигатель в рабочем диапазоне двигателя, в зависимости от множества управляющих уставок двигателя, предназначенных для управления двигателем в диапазоне и топливным параметром, применимым в упомянутом диапазоне. Топливный параметр указывает на состав топлива; и регулировки топливного параметра как функции от измеряемой выходной мощности двигателя и ожидаемой выходной мощности двигателя. Способ управления системой двигателя, при котором регулируют топливовоздушную смесь, подаваемую на двигатель в ряде состояний рабочего диапазона как функцию от множества уставок двигателя, предназначенных для управления двигателем в диапазоне, и топливный параметр, применимый по диапазону. Топливный параметр определяет состав топлива; принимают сигналы, характеризующие выходную мощность двигателя; и регулируют топливный параметр как функцию от выходной мощности и ожидаемой выходной мощности. Изделие, являющееся машиночитаемым носителем, хранящим команды, выполнено с возможностью осуществления одной или более машинами действий, представляющих собой: определение сигнала управления регулятора в рабочем диапазоне двигателя относительно множества уставок двигателя, предназначенных для управления двигателем в диапазоне и топливным параметром, применимым по упомянутому диапазону. Сигнал управления регулятора приспособлен для того, чтобы посылать сигнал регулятору для регулирования топливовоздушной смеси, подаваемой на двигатель, и топливный параметр определяет состав топлива, подаваемого на двигатель; получение сигнала, определяющего выходную мощность двигателя; и регулировку топливного параметра как функцию от выходной мощности и ожидаемой выходной мощности. 3 н. и 32 з.п. ф-лы, 7 ил.

Область техники, к которой относится изобретение

Настоящее изобретение относится к системе управления двигателем внутреннего сгорания.у

Уровень техники

Изменения в составе топлива, подаваемого на двигатель внутреннего сгорания, могут воздействовать на характеристику двигателя. Если состав топлива изменяется таким образом, что воздействует на удельную энергию топлива или стехиометрию реакции горения, количество подаваемого на двигатель топлива должно быть отрегулировано для поддержания характеристики двигателя. Некоторые системы двигателей компенсируют изменения в подаваемом на двигатель топливе путем распознавания состава топлива до горения и реализуя предопределенную топливную карту для специфичного топливного состава. Подобные системы, тем не менее, обычно устроены так, что производится распознавание изменений только в особых топливных компонентах, например распознавание соотношения одного топлива к другому в топливной смеси. Распознавая особые компоненты топлива, эти системы игнорируют иные изменения. Эти изменения могут оказать существенное влияние на характеристику двигателя.

Известна, например, система для контроля топливовоздушной смеси для двигателя внутреннего сгорания, содержащая датчик для определения уровня кислорода в продуктах сгорания двигателя, средство для создания сигнала уровня кислорода, который постепенно меняется в одном направлении при указании датчиком низкого уровня кислорода и в противоположном направлении при указании датчиком высокого уровня кислорода, средство для хранения первого и второго контрольных значений, каждое из которых указывает на характеристики сгорания топлива, подаваемого в двигатель, средство для хранения адаптированной контрольной переменной, регулятор, совместно реагирующий на сигнал об уровне кислорода, значение типа топлива и выбранное одно из указанных контрольных значений для регулировки соотношения воздух/топливо топливной смеси, подаваемой в двигатель, средство, реагирующее на отклонения в уровне кислорода за пределы заданного первого интервала значений для изменения адаптивной контрольной переменной, и средство, реагирующее на отклонения в уровне кислорода за пределы заданного второго интервала значений для изменения первого контрольного значения, средство для обнаружения отказа датчика для формирования указания об отказе, средство, реагирующее на указание об отказе для инструктирования регулятора реагировать на второе контрольное значение вместо первого контрольного значения при обнаружении отказа датчика, и средство, реагирующее на указание об отказе для постепенного изменения второй контрольной переменной для возвращения уровня кислорода к стехиометрии (см. патент США 5237983 от 24.08.1993).

Целью настоящего изобретения является создание системы управления двигателем, обеспечивающей компенсацию изменения в топливе сверх компенсации изменений в особых топливных компонентах.

СУЩНОСТЬ ИЗОБРЕТЕНИЯ

Согласно изобретению создана система управления двигателем, содержащая двигатель, регулятор топливовоздушной смеси, выполненный с возможностью регулировки, по меньшей мере, одного из количества воздуха или количества топлива, подаваемых на двигатель, датчик, выполненный с возможностью измерения выходной мощности двигателя, и контроллер, соединенный с датчиком и регулятором топливовоздушной смеси и выполненный с возможностью подачи сигнала регулятору топливовоздушной смеси для регулировки, по меньшей мере, одного из количества воздуха или количества топлива, подаваемых на двигатель в рабочем диапазоне двигателя, в зависимости от множества управляющих уставок двигателя, предназначенных для управления двигателем в диапазоне и топливным параметром, применимым в упомянутом диапазоне и определяющим состав топлива, и возможностью регулировки топливного параметра как функции от измеряемой выходной мощности двигателя и ожидаемой выходной мощности двигателя.

Контроллер может быть выполнен с возможностью определения ожидаемой выходной мощности двигателя для, по меньшей мере, одной управляющей уставки двигателя и регулировки топливного параметра как функции разности между измеренной выходной мощностью двигателя и ожидаемой выходной мощностью двигателя.

Контроллер может быть выполнен с возможностью регулировки топливного параметра как функции, по меньшей мере, скорости изменения разности между измеренной выходной мощностью и ожидаемой выходной мощностью.

В контроллере может быть установлен базовый топливный параметр, и контроллер выполнен с возможностью регулировки базового топливного параметра на начальной стадии.

Топливный параметр может зависеть от, по меньшей мере, одного из удельной энергии топлива или стехиометрии реакции горения.

Контроллер может быть дополнительно выполнен с возможностью выполнения, по меньшей мере, одного из обогащения подачи топливовоздушной смеси на двигатель при ускорении двигателя или обеднения подачи топливовоздушной смеси на двигатель при замедлении двигателя как функции, по меньшей мере, одной из разности между действующей уставкой или измеренной работой двигателя и скоростью изменения разницы между действующей уставкой и измеренной работой двигателя, и при этом действующая уставка представляет собой, по меньшей мере, одно из скорости двигателя или крутящего момента двигателя. Подача топливовоздушной смеси на двигатель может дополнительно регулироваться как функция параметра полномочия, умноженного на, по меньшей мере, одну из разностей между действующей уставкой или измеренной работой двигателя и скоростью изменения разности между действующей уставкой и измеренной работой двигателя.

Контроллер может быть выполнен с возможностью связи с нагрузкой для получения сигнала ожидаемой нагрузки, указывающего наступающее изменение в нагрузке, приложенной к двигателю, и для подачи сигнала регулятору топливовоздушной смеси для регулирования соотношения воздух/топливо, подаваемого на двигатель, в зависимости еще и от сигнала ожидаемой нагрузки.

Контроллер может быть выполнен с возможностью определения регулировки топливного параметра, используя, по меньшей мере, одно из фильтра с конечной импульсной характеристикой, фильтра с бесконечной импульсной характеристикой, фильтра Калмана или пропорционально-интегрально-дифференциального контроллера.

Контроллер может быть выполнен с возможностью регулировки топливного параметра как функции измеренной выходной мощности во времени.

Контроллер может быть выполнен с возможностью выполнения, по меньшей мере, одного из следующих действий: приостановки корректировки топливного параметра или возврата к предшествующему топливному параметру при обнаружении неисправности в одном или более компонентах системы.

Согласно изобретению создан также способ управления системой двигателя, согласно которому регулируют топливовоздушную смесь, подаваемую на двигатель в состояниях рабочего диапазона двигателя, как функцию множества уставок двигателя, предназначенных для управления двигателем в диапазоне, и топливный параметр, применимый по диапазону и определяющий состав топлива, принимают сигналы, характеризующие выходную мощность двигателя, и регулируют топливный параметр как функцию выходной мощности и ожидаемой выходной мощности.

При осуществлении способа при регулировке топливного параметра можно определять ожидаемую выходную мощность для, по меньшей мере, одной из уставок двигателя и регулируют топливный параметр как функцию разности между выходной мощностью и ожидаемой выходной мощностью. При регулировке топливного параметра можно регулировать топливный параметр как функцию, по меньшей мере, скорости изменения разности между выходной мощностью двигателя и ожидаемой выходной мощностью двигателя.

Топливный параметр может относиться к, по меньшей мере, одному из удельной энергии топлива или стехиометрии реакции горения.

Согласно способу можно дополнительно получать определение топлива, из определения топлива определяют на начальной стадии топливный параметр, при этом при регулировке топливного параметра регулируют топливный параметр, определенный на начальной стадии.

Согласно способу уставка двигателя может определять заданное соотношение действующего соотношения воздуха к топливу к стехиометрическому соотношению.

При осуществлении способа можно дополнительно регулировать в сторону обогащения соотношение воздуха к топливу при ускорении двигателя как функцию, по меньшей мере, одной из разностей между действующей уставкой двигателя или измеренной работой двигателя и скоростью изменения разности между действующей уставкой двигателя и измеренной работой двигателя, причем действующая уставка может содержать, по меньшей мере, одно из скорости двигателя или крутящего момента двигателя.

Соотношение воздух/топливо можно дополнительно регулировать как функцию параметра полномочия, умноженного на, по меньшей мере, одну из разностей между действующей уставкой двигателя или измеренной работой двигателя и скоростью изменения разности между действующей уставкой и измеренной работой двигателя.

При осуществлении способа можно дополнительно получать сигнал ожидаемой нагрузки, определяющий наступающее изменение в нагрузке, приложенной к двигателю, и регулируют топливовоздушную смесь в связи с сигналом ожидаемой нагрузки.

При регулировании топливного параметра можно регулировать топливный параметр с помощью, по меньшей мере, одного из фильтра с конечной импульсной характеристикой, фильтра с бесконечной импульсной характеристикой, фильтра Калмана или пропорционально-интегрально-дифференциального контроллера.

При регулировке топливного параметра в связи с выходной мощностью двигателя можно регулировать топливный параметр как функцию выходной мощности двигателя во времени.

При осуществлении способа можно дополнительно выполнять, по меньшей мере, одно из приостановок регулировки топливного параметра или возврата к предшествующему топливному параметру при обнаружении неисправности в одном или более компонентах системы двигателя.

Согласно изобретению создано также изделие, являющееся машиночитаемым носителем, хранящим команды, выполненное с возможностью осуществления одной или более машинами следующих действий:

определение сигнала управления регулятора в рабочем диапазоне двигателя относительно множества уставок двигателя, предназначенных для управления двигателем в диапазоне и топливным параметром, применимым по упомянутому диапазону, причем сигнал управления регулятора приспособлен для посылки сигнала регулятору для регулирования топливовоздушной смеси, подаваемой на двигатель, и топливный параметр определяет состав топлива, подаваемого на двигатель;

получение сигнала, определяющего выходную мощность двигателя;

регулировка топливного параметра как функции выходной мощности и ожидаемой выходной мощности.

Команды могут быть дополнительно выполнены с возможностью осуществления одной или более машинами действий, представляющих собой определение ожидаемой выходной мощности двигателя для, по меньшей мере, одной из уставок двигателя, и регулировки топливного параметра как функции разности между выходной мощностью двигателя и ожидаемой мощностью двигателя.

Регулировка топливного параметра может представлять собой регулировку топливного параметра как функцию, по меньшей мере, скорости изменения разности между выходной мощностью двигателя и ожидаемой выходной мощностью двигателя.

Топливный параметр может относиться к, по меньшей мере, одному из удельной энергии топлива или стехиометрии реакции горения.

Команды могут быть дополнительно выполнены с возможностью осуществления одной или более машинами действий, представляющих собой получение определения топлива, из определения топлива определение на начальной стадии топливного параметра, при этом регулировка топливного параметра представляет собой регулировку определенного на начальной стадии топливного параметра.

Уставка двигателя может определять заданное соотношение действующего соотношения воздуха к топливу к стехиометрическому соотношению.

Команды могут быть дополнительно предназначены для осуществления одной или более машинами действий, представляющих собой определение сигнала управления регулятора при ускорении двигателя как функции, по меньшей мере, одной из разностей между действующей уставкой двигателя или измеренной работой двигателя и скоростью изменения разности между действующей уставкой двигателя и измеренной работой двигателя, причем действующая уставка двигателя является, по меньшей мере, одним из скорости двигателя или крутящего момента двигателя.

Команды могут быть дополнительно выполнены с возможностью осуществления одной или более машинами действий, представляющих собой дополнительное определение сигнала управления регулятора как функции параметра полномочий, умноженного на, по меньшей мере, одну из разностей между действующей уставкой двигателя или измеренной работой двигателя и скоростью изменения разности между действующей уставкой двигателя и измеренной работой двигателя.

Команды могут быть дополнительно выполнены с возможностью осуществления одной или более машинами действий, представляющих собой получение сигнала ожидаемой нагрузки, определяющей наступающее изменение в нагрузке, приложенной к двигателю, и определение сигнала управления регулятора относительно сигнала ожидаемой нагрузки.

Регулировка топливного параметра может представлять собой регулировку топливного параметра с помощью, по меньшей мере, одного из фильтра с конечной импульсной характеристикой, фильтра с бесконечной импульсной характеристикой, фильтра Калмана или пропорционально-интегрально-дифференциального контроллера.

Регулировка топливного параметра относительно выходной мощности двигателя может представлять собой регулировку топливного параметра как функцию выходной мощности двигателя во времени.

Команды могут быть дополнительно выполнены с возможностью осуществления одной или более машинами действий, которые представляют собой, по меньшей мере, одно из приостановки регулировки топливного параметра или возврата к предыдущему топливному параметру при обнаружении неисправности в одном или более компонентах двигателя.

Другие отличительные признаки, цели и преимущества настоящего изобретения будут понятны из описания и чертежей и формулы изобретения.

ОПИСАНИЕ ЧЕРТЕЖЕЙ

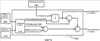
На фиг.1 показана схема системы двигателя, согласно изобретению.

На фиг.2 показана схема модуля управления двигателя для использования в системе двигателя, согласно изобретению.

На фиг.3 показана схема функциональной работы системы двигателя, согласно изобретению.

На фиг.4 показана блок-схема работы модуля управления двигателя, согласно изобретению.

На фиг.5 показана схема функциональной работы варианта системы двигателя, согласно изобретению.

На фиг.6 показана схема функциональной работы определителя потребности крутящего момента двигателя для использования в системе двигателя, согласно изобретению.

На фиг.7 показана блок-схема работы модуля управления двигателя, согласно изобретению.

Одинаковые ссылочные позиции на разных чертежах обозначают одинаковые элементы.

ПОДРОБНОЕ ОПИСАНИЕ

На фиг.1 схематически показан пример системы 100 двигателя, построенной в соответствии с изобретением. Система 100 управления двигателя содержит модуль 104 управления двигателем (МУД), соединенный для связи с одним или более датчиками 106 двигателя и одним или более приводами 108. Датчики 106 двигателя могут быть соединены с двигателем 102 внутреннего сгорания и распознавать одну или более рабочих характеристик двигателя 102 и/или системы 100 двигателя и выдавать сигнал, характеризующий рабочий параметр. Некоторые примеры типичных рабочих параметров двигателя включают скорость вращения двигателя (скорость двигателя), параметр, характеризующий крутящий момент, такой как абсолютное давление на впускном коллекторе (АДВК) или плотность на впускном коллекторе (ПВК), выходную мощность двигателя, параметр, характеризующий соотношение воздуха к топливу в двигателе, такой как содержание кислорода в выхлопных газах, температуру окружающей среды и/или температуру на впуске, давление окружающей среды и другие. Приводы 108 предназначены для управления различными компонентами системы двигателя (конкретно не показаны), используемыми при управлении двигателем и иными компонентами системы двигателя. Некоторые примеры типичных компонентов двигателя включают дроссель, перепускной канал или перепускную заслонку турбокомпрессора, систему зажигания, устройство регулирования топливовоздушной смеси, такое как регулируемый смеситель топлива, регулятор давления топлива, топливные инжекторы и другие. МУД 104 также может быть соединен для связи с другими компонентами 110. Некоторые примеры других компонентов 110 могут включать пользовательский интерфейс, который предоставляет пользователю возможность опрашивать МУД 104 или вводить данные или команды в МУД 104, один или более внешних датчиков, которые распознают информацию, не касающуюся рабочих параметров двигателя или системы двигателя, оборудование для мониторинга или диагностическое оборудование, в которое МУД 104 может передавать параметры системы, и другие.

Как видно из фиг.2, МУД 104 содержит процессор 112, соединенный с машиночитаемым носителем или памятью 114. Машиночитаемый носитель 114 может быть частично или полностью съемным из МУД 104. Машиночитаемый носитель 114 содержит команды, используемые процессором 112, для выполнения одного или более описанных здесь способов. МУД 104 может получать один или более входных сигналов (ввод1вводn), таких как сигналы от датчиков 106, приводов 108 или других компонентов 110, и может выдавать выходные сигналы (вывод1выводn), такие как сигналы в датчики 106, приводы 108 и другие компоненты 110.

МУД 104 работает для ускорения или замедления двигателя 102 (фиг.1) до определенного рабочего состояния, например определенного значения скорости или крутящего момента на выходе, и для поддержания двигателя в установившемся режиме работы. Для этой цели МУД 104 получает ввод от датчиков 106, включая параметры состояния двигателя, и определяет и выдает один или более сигналов управления привода, предназначенных для управления приводами 108 для управления двигателя 102.

На фиг.3 показан пример МУД 104, предназначенного для управления двигателем на определенном установившемся режиме. В объем изобретения входит создание МУД 104, способного управлять двигателем на установившемся режиме скорости, крутящего момента на выходе или на ином особом рабочем режиме. Пример МУД 104 на фиг.3 регулирует соотношение воздуха и топлива в подаваемой на двигатель горючей смеси. Работа двигателя также может быть подвержена воздействию регулятора (конкретно не показан), такого как пропорционально-интегрально-дифференциальный контроллер, действующий для управления скоростью или крутящим моментом двигателя, устроенного отдельно или объединенного в МУД 104. Регулятор работает для управления приводом 108, таким как привод дроссельного клапана на впуске двигателя, для регулирования количества подаваемой на двигатель горючей смеси.

Пример МУД 104 на фиг.3 получает ввод параметров состояния двигателя от датчиков 106, включая датчик 316 характеристики, указывающей крутящий момент, такой как датчик АДВК или ПВК, датчик 318 скорости двигателя и датчик 320, указывающий топливный параметр. Датчик 320, указывающий топливный параметр выдает сигнал, указывающий характеристику двигателя на подаваемом на него топливе, будь то односоставное топливо, такое как природный газ или дизельное топливо, или состав из одного или более типов топлива. Некоторые примеры датчиков 320, указывающих топливный параметр, могут включать датчик соотношения воздуха к топливу (датчик лямбды), такой как кислородный датчик, измеряющий выхлоп из двигателя, датчик выходной мощности двигателя, такой как датчик мощности, соединенный с генератором (конкретно показан), приводимым в движение двигателем, инфракрасный датчик состава топлива, или иной датчик, характеризующий топливный параметр. Приводы 108 включают в себя, по меньшей мере, регулятор 322 топливовоздушной смеси, работающий для того, чтобы регулировать соотношение подаваемого на двигатель воздуха и топлива. Примеры регуляторов 322 топливовоздушной смеси включают в себя регулятор давления топлива или перепускной воздушный канал в системе двигателя с использованием топливовоздушных смесителей с фиксированной площадью отверстия, топливовоздушных смесителей с регулируемой площадью отверстия, один или более топливные инжекторы или иные регуляторы топливовоздушной смеси. МУД 104 получает ввод от датчика 316 параметров, определяющих крутящий момент, датчика 318 скорости двигателя и датчика 320, указывающего топливный параметр, и определяет и выдает сигнал управления привода для управления регулятора 322 топливовоздушной смеси, как описано ниже.

МУД 104 содержит определитель 324 уставки лямбда, который получает один или более параметров состояния двигателя и определяет и выдает уставку лямбды. Как более подробно описано ниже, уставка лямбды используется вместе с топливным параметром при определении сигнала управления привода, который управляет регулятором 322 топливовоздушной смеси. В объем изобретения входит определение и использование иных уставок двигателя, отличных от уставки лямбды. При определении уставки лямбды пример МУД 104 использует скорость двигателя от датчика 318 скорости двигателя, параметр (например, АДВК или ПВК), указывающий крутящий момент от датчика 316, параметра, указывающего крутящий момент, и опционально иные параметры, например температуру окружающего воздуха и/или температуру на впуске. Также предвидится, что МУД 104 использует другие датчики как вариант или в сочетании с вышеупомянутыми, такие как датчик массового расхода воздуха или объемный датчик расхода.

Определитель 324 уставки лямбды может определить уставку лямбды, используя справочную таблицу, содержащую, по меньшей мере, величины, указывающие скорость вращения, и характеристики, указывающие крутящий момент, соотносящиеся с уставками лямбды, определенными как поддерживающие работу двигателя в установившемся режиме. Альтернативно или в сочетании со справочной таблицей, определитель 324 уставки лямбды может определить уставку лямбды, используя шаблонные вычисления как функцию от вводов от одного или более датчиков 106, например от скорости вращения двигателя или характеристики, указывающей крутящий момент. В любом случае, уставка лямбды выбирается относительно соответствующих значений скорости двигателя и характеристики, указывающей крутящий момент для того, чтобы предоставить особую горючую смесь в двигатель для поддержания работы в установившемся режиме. Следовательно, различные уставки лямбды могут привести к различным установившимся режимам работы. Определитель 324 уставки лямбды калибруется относительно топлива, имеющего особую удельную энергию или стехиометрию, или, как описано ниже, особый топливный параметр.

Передаточная функция 336 привода получает, по меньшей мере, уставку лямбды и топливный параметр и определяет сигнал управления привода, приспособленный для управления регулятора 322 управления топливовоздушной смеси. Передаточная функция 336 привода может получать и при определении сигнала управления приводом учитывать другие вводы, такие как описанные выше параметры состояния двигателя, давление топлива, давление окружающей среды, температура на впуске, температура окружающей среды и другие. Передаточная функция 336 привода определяет сигнал управления привода, используя справочную таблицу, в которой соотносятся уставки лямбды, топливные параметры и любые другие вводы; посредством вычислений как функции от уставки лямбды, топливного параметра и любого другого ввода; посредством сочетания справочной таблицы и вычислений или иным способом. В одном иллюстративном МУД 104 уставка лямбды может быть преобразована в предварительный сигнал, используя справочную таблицу, и примененный в вычислении топливный параметр может быть преобразован в смещение предварительного сигнала при определении сигнала управления приводом. Альтернативно, топливный параметр может быть применен как сумматор (положительный или отрицательный) или множитель к уставке лямбды, и сигнал управления привода определяется, используя справочную таблицу, или путем вычислений как функции от уставки лямбды и любых других вводов.

Топливный параметр является величиной, которая указывает или связана с удельной энергией или стехиометрией реакции горения топлива, подаваемого на двигатель. В одном случае, топливный параметр может быть получен из описания топлива или топливного описания, указывающего состав топлива, например марку топлива, качество топлива, зависящее от того, как топливо отличается от определенного топлива, исходя из составных веществ, или тип топлива, который зависит от количества определенных компонентов (то есть природного газа, дизельного топлива или иного), содержащихся в топливе. В объем изобретения входит использование иных топливных описаний. Описание топлива может быть введено в МУД 104 посредством ввода 332 топливного описания, и тогда МУД 104 определяет топливный параметр с помощью определителя 334 базового топливного параметра. Как вариант топливный параметр может быть предварительно установлен и впоследствии обновляться для точного отражения подаваемого на двигатель топлива посредством МУД 104, используя датчик 320, указывающий топливный параметр, как описано ниже. В случае, когда топливное описание 332 установлено, определитель 334 базового топливного параметра может определить топливный параметр, используя справочную таблицу, в которой соотносятся топливные описания и топливные параметры, или посредством вычислений как функции от топливного описания. Использование топливного параметра при определении сигнала управления привода для регулятора 322 топливовоздушной смеси предоставляет возможность МУД 104 регулировать изменения в подаваемом на двигатель 102 топливе, которые могут повлиять на характеристику двигателя.

МУД 104 может быть сконфигурирован так, чтобы определять и обновлять топливный параметр на основании характеристики двигателя 102. Для этой цели МУД 104 содержит определитель 324 корректировки топливного параметра, который получает ввод от датчика 320, указывающего топливный параметр вместе с уставкой лямбды и, опционально, топливный параметр, и выдает регулировку топливного параметра. Регулировка топливного параметра является функцией от разности между ожидаемой характеристикой двигателя при снабжении топливом и измеренной характеристикой топлива, которая измерена посредством датчика 320, указывающего топливный параметр. Определитель 326 регулировки топливного параметра определяет ожидаемую характеристику двигателя из, по меньшей мере, уставки лямбды. При определении ожидаемой характеристики двигателя могут быть использованы иные величины, такие как температура на впуске, предварительно определенный топливный параметр, скорость двигателя и параметр, указывающий крутящий момент двигателя. Определитель 326 регулировки топливного параметра может определять ожидаемую характеристику двигателя из справочной таблицы, которая содержит, по меньшей мере, значения топливного параметра, соотносящиеся с ожидаемой характеристикой двигателя, или из шаблонных вычислений как функции от, по меньшей мере, уставки лямбды. Определитель 326 регулировки топливного параметра может определять регулировку топливного параметра, используя фильтр с конечной импульсной характеристикой (КИХ-фильтр) с калибруемой временной постоянной, фильтр с бесконечной импульсной характеристикой (БИХ-фильтр) с калибруемой временной постоянной, пропорционально-интегрально-дифференциальный контроллер (ПИД контроллер), фильтр Калмана или другой тип определения.

Определитель 326 регулировки топливного параметра может также содержать опережающую компенсацию, схожую с описанной выше, посредством связи контроллера для передачи прилагаемой на двигатель нагрузки и упреждения требований на выходе двигателя на основании наступающих изменений в нагрузке. Определитель 326 регулировки топливного параметра может, по выбору, использовать топливный параметр при определении регулировки топливного параметра, например при определении ожидаемой характеристики двигателя или как модификатор для воздействия на выходной сигнал от КИХ-фильтра, БИХ-фильтра, фильтра Калмана или ПИД контроллера.

В случае, когда определитель 326 регулировки топливного параметра использует КИХ-фильтр, БИХ-фильтр, фильтр Калмана или ПИД контроллер для определения корректировки топливного параметра, величина регулировки правильно определяется как функция от разности между ожидаемой и фактической характеристикой двигателя в течение некоторого времени. КИХ-фильтр, БИХ-фильтр, фильтр Калмана и интегральный член ПИД контроллера – каждый, учитывают разность в ожидаемой и измеренной характеристиках двигателя в течение некоторого времени и используют разности, накопленные в течение некоторого времени при модификации определения текущих и будущих регулировок топливного параметра. ПИД контроллер, сверх того, учитывает скорость изменения в ожидаемой и измеренной характеристике двигателя (дифференциальный член) и величину разности (пропорциональный член) между ожидаемой и измеренной характеристикой двигателя для учета текущей характеристики системы.

В варианте воплощения изобретения, где датчик 320, измеряющий топливный параметр, является датчиком лямбды, таким как кислородный датчик в выхлопной системе двигателя, определитель 326 регулировки топливного параметра определяет регулировку топливного параметра как функцию от разности между лямбдой, измеренной датчиком 320, и уставкой лямбды, выданной определителем 324 уставки лямбды. Если измеренная лямбда отличается от уставки лямбды, то регулировка топливного параметра генерируется и выводится из определителя 326 регулировки топливного параметра.

В варианте воплощения, где датчик 320, определяющий топливный параметр, является датчиком выходной мощности двигателя, таким как датчик мощности, соединенный с генератором, приводимым в действие двигателем (в особенности не показан), или датчиком, непосредственно измеряющим выходную мощность двигателя, определитель 326 регулировки топливного параметра определяет ожидаемую выходную мощность двигателя для данной уставки лямбды и топливного параметра и определяет регулировку топливного параметра как функцию от разности между ожидаемой выходной мощностью двигателя и измеренной выходной мощностью двигателя. Если измеренная выходная мощность двигателя отличается от ожидаемой выходной мощности, то регулировка топливного параметра генерируется и выводится из определителя 326 регулировки топливного параметра. При определении ожидаемой выходной мощности двигателя определитель 326 регулировки топливного параметра может использовать уставку лямбды, так же, как и вводы из датчика 316, указывающего крутящий момент, датчика 318 скорости вращения двигателя и опциональный ввод 314, такой как температура на впуске.

Определитель 330 топливного параметра получает регулировку топливного параметра и определяет обновленный топливный параметр. Обновленный топливный параметр используется вместе с уставкой лямбды при определении сигнала управления привода. МУД 104 может быть опрошен пользователем или иным устройством для вывода обновленного топливного параметра. Обновленный топливный параметр полезен тем, что он предоставляет измерение удельной энергии подаваемого на двигатель топлива или стехиометрии реакции горения. При определении обновленного топливного параметра определитель 330 топливного параметра определяет компенсацию топливного параметра, использует компенсацию топливного параметра для обновления предыдущего топливного параметра или особого топливного параметра, по которому откалиброван определитель 324 уставки лямбды, и выводит обновленный топливный параметр. В иллюстративном МУД 104 компенсация топливного параметра прибавляется к предыдущему топливному параметру, базовому топливному параметру (описан ниже) или особому топливному параметру, по которому был откалиброван определитель 324 уставки лямбды; тем не менее, предвидится, что компенсация топливного параметра может быть применена как множитель или иное шаблонное вычисление. Если определитель 326 регулировки топливного параметра отключен, значение регулировки топливного параметра становится равным нулю, и обновленный топливный параметр будет равен предыдущему или особому топливному параметру. При начальном запуске топливный параметр является особым топливным параметром или базовым топливным параметром, который получен из ввода 332 топливного описания.

Определитель 326 регулировки топливного параметра, по выбору, может быть отключен вводом 328 пользователя или самим МУД 104 как результат обнаружения неисправности при диагностировании. Например, МУД 104 может быть сконфигурирован так, чтобы выполнять мониторинг неисправности датчика 320, указывающего топливный параметр, и/или иных компонентов системы 100 двигателя, и выдавать сигнал в ответ на обнаруженную неисправность. МУД 104 дополнительно может быть сконфигурирован так, что он войдет в «ограниченный» режим работы, в котором он отключает определитель 326 регулировки топливного параметра для прекращения обновления топливного параметра или возвращается к базовому или особому топливному параметру, если определяется, что дальнейшие обновления, вероятно, будут неточными, ненадежными, или могут повредить компоненты системы 100, негативно повлиять на работу системы 100 двигателя или привести к иным нежелательным последствиям.

Предполагая, что отсутствуют износ, повреждения или модификации двигателя, которые повлияли бы на работу двигателя, если топливный параметр точно отражает показатели топлива, подаваемого на двигатель, двигатель будет работать с ожидаемой характеристикой, и определитель 324 регулировки топливного параметра выдаст регулировку, равную нулю. Однако, если на двигатель подается топливо, которое отличается от топлива, с которым сравнивается топливный параметр, характеристика двигателя может отличаться от ожидаемой. Подобное отличие будет очевидно из показаний датчика 320, указывающего топливный параметр. Определитель 326 регулировки топливного параметра обнаружит разность, выдаст регулировку топливного параметра, и определитель 330 топливного параметра определит обновленный топливный параметр. Износ, – повреждения или модификации двигателя, которые влияют на характеристику двигателя, также будет очевиден из показаний датчика 320, указывающего топливный параметр, и, соответственно, учитываются.

Примечательно, что данный топливный параметр не уникален для особой уставки лямбды, а применим по всему или части рабочего диапазона двигателя и уставок лямбды при определении сигнала управления приводом. Например, если топливный параметр определяется, когда двигатель работает на одной уставке лямбды, топливный параметр применим, если двигатель переходит в режим работы на другой уставке лямбды. Также, при желании, МУД 104 может быть сконфигурирован так, что он не будет использовать топливный параметр или вернется к другому или базовому топливному параметру в определенных состояниях рабочего диапазона двигателя. Так как топливный параметр применим по ряду различных состояний рабочего режима, его воздействие на работу двигателя в различных рабочих состояниях упреждающее, а не реактивное. Использование топливного параметра упреждающе в том смысле, что МУД 104 определяет и может соответственно компенсировать изменения в топливе в разных рабочих состояниях на основании базового топливного параметра или топливного параметра, определенного в одном рабочем состоянии до перехода в другое рабочее состояние. Это имеет эффект добавления упреждающей регулировки в контроллер; упреждение адаптивно запоминается как глобальная модель. В отличие от этого, реактивная система (такая как традиционная система управления лямбды) должна была бы проработать в каждом рабочем состоянии до того, как определить компенсацию в соответствующем рабочем состоянии.

На фиг.4 схематически показана работа МУД 104. На этапе 410 МУД получает параметры состояния двигателя, такие как скорость двигателя и параметр, характеризующий крутящий момент. На этапе 412 МУД определяет уставку лямбды на основании параметров состояния двигателя. После этого, на этапе 414, МУД определяет сигнал управления привода как функцию от уставки лямбды и топливного параметра. После определения сигнала управления привода МУД возвращается к этапу 410, и начинает цикл снова.

В первой итерации способа при определении сигнала управления привода МУД использует базовый топливный параметр, полученный из ввода 332 топливного описания (фиг.3), или сохраненный особый топливный параметр. В последующих итерациях МУД обновляет топливный параметр и при определении сигнала управления привода использует обновленный топливный параметр. Для этой цели на этапе 416 МУД получает параметр, указывающий топливный параметр, такой как вывод из датчика лямбды или датчика мощности на генераторе, приводимом в действие двигателем. Параметр, определяющий топливный параметр, по выбору, может быть преобразован на этапе 418. Уставка лямбды, определенная на этапе 412, используется на этапе 420 вместе с топливным параметром, для того чтобы определить регулировку топливного параметра как функции от измеренной характеристики двигателя и ожидаемой характеристики двигателя. На этапе 422 определяется топливный параметр согласно регулировке топливного параметра. После определения топливного параметра МУД возвращается к этапу 416, и начинает цикл снова.

Этапы 416-422 могут быть выполнены, по существу, одновременно с этапами 410-414, последовательно до или после этапов 410-414, или в любое другое время. Этапы 410-414 и 416-422 могут повторяться непрерывно с регулярными интервалами, или когда обнаруживаются изменения в параметрах состояния двигателя и/или параметрах, указывающих топливный параметр.

Как видно из фиг.5, МУД 104 дополнительно может предусматривать топливную регулировку в переходных состояниях. В переходных состояниях, когда двигатель ускоряется или замедляется, увеличивая или уменьшая либо крутящий момент или скорость, либо оба этих показателя, соотношение воздуха к топливу имеет тенденцию обедняться при ускорении и обогащаться при замедлении. Для компенсации этого эффекта в течение ускорения МУД 104 мгновенно увеличивает количество подаваемого на двигатель топлива, когда ход обеднен или почти стехиометрический (то есть обогащает соотношение воздуха к топливу) сверх того, что необходимо для работы двигателя в новом особом установившемся режиме работы. Увеличение количества подаваемого топлива при ускорении увеличивает результирующий крутящий момент двигателя и создает более восприимчивую характеристику и более быструю реакцию на увеличенную нагрузку крутящего момента. При замедлении МУД 104 уменьшает количество подаваемого топлива (то есть обедняет соотношение воздуха к топливу) сверх того, что необходимо для работы двигателя в новом особом установившемся режиме работы, обеспечивая двигателю сброс нежелательного результирующего крутящего момента и предотвращение завышения скорости.

МУД 104 содержит определитель 340 смещения лямбды, который получает ввод от определителя 342 потребности крутящего момента из соотношения воздуха к топливу и определяет величину для увеличения или уменьшения уставки лямбды. На основании ввода фактора 346 полномочия обогащения топлива и параметров состояния двигателя определитель 342 потребности крутящего момента из соотношения воздуха к топливу определяет изменение подачи топлива (мгновенное увеличение или уменьшение уставки лямбда), которое необходимо использовать для достижения заданного ускорения или замедления крутящего момента, или скорости двигателя (далее «крутящий момент от топлива»). Результатом работы определителя 340 смещения лямбды является смещение лямбды (положительное или отрицательно значение), которое поправляет уставку лямбды до передаточной функции 336 привода. В данном примере МУД 104 смещение лямбды прибавляется к уставке лямбды; тем не менее, предусматривается, что смещение лямбды может быть применено как множитель или иное шаблонное вычисление. Определитель 340 смещения лямбды определяет смещение уставки лямбды, используя справочную таблицу, в которой крутящий момент от топлива и один или более параметров состояния двигателя, таких как АДВК или ПВК от датчика 316, определяющего крутящий момент, и скорость вращения двигателя от датчика 318 скорости вращения двигателя соотносятся со значениями смещений уставок лямбды. Как вариант, или в сочетании со справочной таблицей, для определения смещения уставки лямбды определитель 340 смещения лямбды может использовать шаблонное вычисление.

На фиг.6 показана функциональная работа иллюстративного определителя потребности крутящего момента от топлива, подходящего в качестве определителя 342. Показанный определитель 342 содержит ПИД контроллер 510, такой как ПИД контроллер, используемый в регуляторе двигателя. ПИД контроллер 510, если он имеет конфигурацию для поддержания скорости установившегося режима, получает определенную пользователем уставку 344 скорости и измеренную скорость двигателя от датчика 318 скорости двигателя. ПИД контроллер 510 определяет значение пропорции, характеризующее разность между уставкой 344 скорости двигателя и измеренной скоростью двигателя (то есть ошибку), значение интеграла, характеризующее интеграл ошибки по времени, и значение дифференциала, характеризующее скорость изменения ошибки по времени. Значение пропорции умножается на фактор 346 полномочия обогащения топлива и выводится как крутящий момент от топлива. Остаток пропорционального члена, то есть разность между пропорциональным членом и произведением пропорционального члена и фактора 346 полномочия, суммируется с интегральным и дифференциальным членами и выводится как управление крутящего момента от заряда. Как вариант, определитель 342 может использовать значение пропорции и значение дифференциала, умноженные на фактор 346 полномочия обогащения топлива, при определении крутящего момента от соотношения воздуха к топливу, и использовать остаток значений пропорции и дифференциала со значением интеграла для определения управления крутящего момента от заряда. Управление крутящего момента от заряда может быть использовано в управлении дроссельного клапана на впуске двигателя для регулирования количества горючей смеси (заряда), подаваемого на двигатель. В любом случае, в установившемся режиме работы значения пропорции и дифференциала будут равны нулю. Следовательно, крутящий момент от топлива также будет равен нулю и не будет изменять уставку лямбды. Однако при ускорении или замедлении отличные от нуля значения пропорции и дифференциала приведут к отличному от нуля значению крутящего момента от топлива, которое изменит уставку лямбды. Регулировка топлива в переходных состояниях может быть отключена путем установки значения фактора 346 полномочия обогащения топлива равным нулю.

На фиг.7 схематически показана работа МУД 104 с регулировкой топлива в переходных состояниях. На этапе 410 МУД получает параметры состояния двигателя, такие как скорость двигателя и характеристика, определяющая крутящий момент. На этапе 412 МУД определяет уставку лямбды на основании параметров состояния двигателя. МУД определяет потребность крутящего момента от топлива на этапе 424 и, если потребность крутящего момента имеет отличное от нуля значение, определяет смещение лямбды на этапе 426. На этапе 428 уставка лямбды корректируется в соответствии со смещением лямбды. После чего, на этапе 414, МУД определяет сигнал управления привода как функцию от уставки лямбды и топливного параметра. После определения сигнала управления привода МУД возвращается к этапу 410, и начинает цикл снова.

В первой итерации способа при определении сигнала управления МУД использует базовый топливный параметр, полученный из ввода 332 топливного описания (фиг.3), или сохраненный особый топливный параметр. В последующих итерациях МУД обновляет топливный параметр и при определении сигнала управления привода использует обновленный топливный параметр. Для этой цели на этапе 416 МУД получает параметр, указывающий топливный параметр, такой как вывод от датчика лямбды или датчика мощности на генераторе, приводимом в действие двигателем. Параметр, указывающий топливный параметр, опционально может быть преобразован на этапе 418. Уставка лямбды, определенная на этапе 412, используется на этапе 420 вместе с топливным параметром для определения регулировки топливного параметра как функции от измеренной характеристики двигателя и ожидаемой характеристики двигателя. На этапе 422 топливный параметр определяется в соответствии с регулировкой топливного параметра. После определения топливного параметра МУД возвращается к этапу 416, и начинает цикл снова.

Этапы 416-422 могут быть выполнены, по существу, одновременно с этапами 410-414 и 424-428, последовательно до или после этапов 410-414 и 424-428, или в любое другое время. Также этапы 410-414 могут быть выполнены одновременно с этапами 424-428. Этапы 410-414, 424-428 и 416-422 могут повторяться непрерывно с регулярными интервалами или когда обнаруживаются изменения в параметрах состояния двигателя и/или параметрах, характеризующих топливный параметр.

МУД 104, в любой из конфигураций с фиг.3 или 5, может по выбору содержать упреждающую компенсацию посредством связи с нагрузкой или контроллером нагрузки (в особенности не показан), приложенным к двигателю для получения сигнала ожидаемой нагрузки. Определитель 324 уставки лямбды, таким образом, может получать в качестве опционального ввода 314 сигнал ожидаемой нагрузки, отражающий изменения в нагрузке и, опционально, величину ожидаемой нагрузки. Используя сигнал ожидаемой нагрузки, определитель 324 уставки лямбды может упреждать требования на выходе двигателя на основании наступающих изменений в нагрузке, переданных сигналом ожидаемой нагрузки, и регулировать определенную уставку лямбды с упреждением наступающих изменений в нагрузке. Как вариант, или в сочетании с получением определителем 324 уставки лямбды сигнала ожидаемой нагрузки, определитель 340 смещения лямбды может получать сигнал ожидаемой нагрузки и определять смещение лямбды на основании, по меньшей мере, сигнала ожидаемой нагрузки, указывающего изменения в нагрузке, и опционально величины ожидаемой нагрузки. Пример упреждающей компенсации, которая может быть применена в системе 100 двигателя, раскрыта в патенте США 6564477, озаглавленном «Система Регулирования Упреждающего Управления Двигателя», раскрытие которого включено здесь в своей целостности.

Система двигателя, созданного в соответствии с изобретением, имеет ряд преимуществ. Например, использование основанной на топливном параметре компенсации учитывает непреднамеренные и преднамеренные изменения в топливе, такие как качество топлива, количество загрязнений и соотношения смесей составных топлив. Износ, повреждения или модификации двигателя также учитываются в той степени, в которой они воздействуют на характеристику двигателя относительно ожидаемой характеристики. По существу, устойчивость в установившемся режиме работы при использовании топливного параметра улучшается. В отличие от типичного управления лямбды с замкнутым циклом, которое измеряет разность в измеренной лямбде и текущей уставке лямбды и итерационно регулирует соотношение воздуха к топливу в большую или меньшую сторону до тех пор, пока не получит совпадение с уставкой лямбды, описанное здесь управление, основанное на топливном параметре, глобально модифицирует управление регулятором управления топливовоздушной смеси как функции от удельной энергии топлива или стехиометрии реакции горения. Иначе говоря, при определении сигнала управления привода описанная здесь компенсация топливного параметра применима по всем или ряду рабочих состояний двигателя и уставкам лямбды, тогда как итерационные регулировки традиционного управления лямбды с замкнутым циклом относятся только к особым рабочим состояниям двигателя и уставке лямбды, по которой производилась регулировка. Описанная здесь компенсация топливного параметра является интеллектуальной и выполняет регулировку рассчитанной величины, тогда как традиционное управление лямбдой с замкнутым циклом выполняет регулировки фиксированной величины. Описанная здесь компенсация топливного параметра модифицирует топливное управление по изменениям в топливе упреждающим образом, тогда как традиционное управление лямбдой с замкнутым циклом модифицирует топливное управление реактивным образом. Несмотря на то что описанная здесь система двигателя описана относительно схемы управления с разомкнутым циклом, в объем изобретения входит использование основанного на топливном параметре управления в системе двигателя с использованием управления лямбды с замкнутым циклом.

Выше было описано несколько осуществлений изобретения. Тем не менее, будет понятно, что может быть осуществлено множество модификаций, не выходя за пределы существа и объема изобретения. Соответственно, иные осуществления входят в рамки следующей формулы изобретения.

Формула изобретения

1. Система управления двигателем, содержащая двигатель, регулятор топливовоздушной смеси, выполненный с возможностью регулировки, по меньшей мере, одного из количества воздуха или количества топлива, подаваемых на двигатель, датчик, выполненный с возможностью измерения выходной мощности двигателя, и контроллер, соединенный с датчиком и регулятором топливовоздушной смеси и выполненный с возможностью подачи сигнала регулятору топливовоздушной смеси для регулировки, по меньшей мере, одного из количества воздуха или количества топлива, подаваемых на двигатель в рабочем диапазоне двигателя, в зависимости от множества управляющих уставок двигателя, предназначенных для управления двигателем в диапазоне и топливным параметром, применимым в упомянутом диапазоне, определяющим состав топлива; и возможностью регулировки топливного параметра как функции от измеряемой выходной мощности двигателя и ожидаемой выходной мощности двигателя.

2. Система по п.1, в которой контроллер выполнен с возможностью определения ожидаемой выходной мощности двигателя для, по меньшей мере, одной управляющей уставки двигателя; и регулировки топливного параметра как функции разности между измеренной выходной мощностью двигателя и ожидаемой выходной мощностью двигателя.

3. Система по п.2, в которой контроллер выполнен с возможностью регулировки топливного параметра как функции, по меньшей мере, скорости изменения разности между измеренной выходной мощностью и ожидаемой выходной мощностью.

4. Система по п.1, в которой в контроллере установлен базовый топливный параметр, и контроллер выполнен с возможностью регулировки базового топливного параметра на начальной стадии.

5. Система по п.1, в которой топливный параметр зависит от, по меньшей мере, одного из удельной энергии топлива или стехиометрии реакции горения.

6. Система по п.1, в которой контроллер дополнительно выполнен с возможностью выполнения, по меньшей мере, одного из обогащения подачи топливовоздушной смеси на двигатель при ускорении двигателя или обеднения подачи топливовоздушной смеси на двигатель при замедлении двигателя как функции от, по меньшей мере, одной из разности между действующей уставкой или измеренной работой двигателя и скоростью изменения разницы между действующей уставкой и измеренной работой двигателя; и при этом действующая уставка представляет собой, по меньшей мере, одно из скорости двигателя или крутящего момента двигателя.

7. Система по п.6, в которой подача топливовоздушной смеси на двигатель дополнительно регулируется как функция от параметра полномочия, умноженного на, по меньшей мере, одну из разностей между действующей уставкой или измеренной работой двигателя и скоростью изменения разности между действующей уставкой и измеренной работой двигателя.

8. Система по п.1, в которой контроллер выполнен с возможностью связи с нагрузкой для получения сигнала ожидаемой нагрузки, указывающего наступающее изменение в нагрузке, приложенной к двигателю, и для подачи сигнала регулятору топливовоздушной смеси для регулирования соотношения воздух/топливо, подаваемого на двигатель, в зависимости еще и от сигнала ожидаемой нагрузки.

9. Система по п.1, в которой контроллер выполнен с возможностью определения регулировки топливного параметра, используя, по меньшей мере, одного из фильтра с конечной импульсной характеристикой, фильтра с бесконечной импульсной характеристикой, фильтра Калмана или пропорционально-интегрально-дифференциального контроллера.

10. Система по п.1, в которой контроллер выполнен с возможностью регулировки топливного параметра как функции от измеренной выходной мощности во времени.

11. Система по п.1, в которой контроллер выполнен с возможностью выполнения, по меньшей мере, одного из следующих действий:
приостановки корректировки топливного параметра или возврата к предшествующему топливному параметру при обнаружении неисправности в одном или более компонентах системы.

12. Способ управления системой двигателя, согласно которому регулируют топливовоздушную смесь, подаваемую на двигатель в состояниях рабочего диапазона как функцию множества уставок двигателя, предназначенных для управления двигателем в диапазоне, и топливный параметр, применимый по диапазону и определяющий состав топлива; принимают сигналы, характеризующие выходную мощность двигателя, и регулируют топливный параметр как функцию от выходной мощности и ожидаемой выходной мощности.

13. Способ по п.12, согласно которому при регулировке топливного параметра определяют ожидаемую выходную мощность для, по меньшей мере, одной из уставок двигателя и регулируют топливный параметр как функцию разности между выходной мощностью и ожидаемой выходной мощностью.

14. Способ по п.13, согласно которому при регулировке топливного параметра регулируют топливный параметр как функцию, по меньшей мере, скорости изменения разности между выходной мощностью двигателя и ожидаемой выходной мощностью двигателя.

15. Способ по п.12, согласно которому топливный параметр относится к, по меньшей мере, одному из удельной энергии топлива или стехиометрии реакции горения.

16. Способ по п.12, согласно которому дополнительно получают определение топлива, из определения топлива определяют на начальной стадии топливный параметр, при этом при регулировке топливного параметра регулируют топливный параметр, определенный на начальной стадии.

17. Способ по п.13, согласно которому уставка двигателя определяет заданное соотношение действующего соотношения воздуха к топливу к стехиометрическому соотношению.

18. Способ по п.12, согласно которому дополнительно регулируют в сторону обогащения соотношения воздуха к топливу при ускорении двигателя как функци, по меньшей мере, одной из разностей между действующей уставкой двигателя или измеренной работой двигателя и скоростью изменения разности между действующей уставкой двигателя и измеренной работой двигателя, причем действующая уставка содержит, по меньшей мере, одно из скорости двигателя или крутящего момента двигателя.

19. Способ по п.18, согласно которому отношение воздух/топливо дополнительно регулируют как функцию от параметра полномочия, умноженного на, по меньшей мере, одну из разностей между действующей уставкой двигателя или измеренной работой двигателя и скоростью изменения разности между действующей уставкой и измеренной работой двигателя.

20. Способ по п.13, согласно которому дополнительно получают сигнал ожидаемой нагрузки, определяющий наступающее изменение в нагрузке, приложенной к двигателю, и регулируют топливовоздушную смесь в связи с сигналом ожидаемой нагрузки.

21. Способ по п.12, согласно которому при регулировании топливного параметра регулируют топливный параметр с помощью, по меньшей мере, одного из фильтра с конечной импульсной характеристикой, фильтра с бесконечной импульсной характеристикой, фильтра Калмана или пропорционально-интегрально-дифференциального контроллера.

22. Способ по п.12, согласно которому при регулировке топливного параметра в связи с выходной мощностью двигателя регулируют топливный параметр как функцию выходной мощности двигателя во времени.

23. Способ по п.12, согласно которому дополнительно осуществляют, по меньшей мере, одно из приостановок регулировки топливного параметра или возврата к предшествующему топливному параметру при обнаружении неисправности в одном или более компонентах системы двигателя.

24. Изделие, являющееся машиночитаемым носителем, хранящим команды, выполненное с возможностью осуществления одной или более машинами следующих действий: определение сигнала управления регулятора в рабочем диапазоне двигателя относительно множества уставок двигателя, предназначенных для управления двигателем в диапазоне, и топливным параметром, применимым по упомянутому диапазону, причем сигнал управления регулятора приспособлен для посылки сигнала регулятору для регулирования топливовоздушной смеси, подаваемой на двигатель, и топливный параметр определяет состав топлива, подаваемого на двигатель; получение сигнала, определяющего выходную мощность двигателя; регулировку топливного параметра как функцию выходной мощности и ожидаемой выходной мощности.

25. Изделие по п.24, в котором команды дополнительно выполнены с возможностью осуществления одной или более машинами действий, представляющих собой определение ожидаемой выходной мощности двигателя для, по меньшей мере, одной из уставок двигателя; и регулировку топливного параметра как функцию разности между выходной мощностью двигателя и ожидаемой мощностью двигателя.

26. Изделие по п.25, в котором регулировка топливного параметра представляет собой регулировку топливного параметра как функцию, по меньшей мере, скорости изменения разности между выходной мощностью двигателя и ожидаемой выходной мощностью двигателя.

27. Изделие по п.24, в котором топливный параметр относится к, по меньшей мере, одному из удельной энергии топлива или стехиометрии реакции горения.

28. Изделие по п.24, в котором команды дополнительно выполнены с возможностью осуществления одной или более машинами действий, представляющих собой получение определения топлива и определение на начальной стадии топливного параметра из определения топлива, при этом регулировка топливного параметра представляет собой регулировку определяемого на начальной стадии топливного параметра.

29. Изделие по п.24, в котором уставка двигателя определяет заданное соотношение действующего соотношения воздуха к топливу к стехиометрическому соотношению.

30. Изделие по п.24, в котором команды дополнительно предназначены для осуществления одной или более машинами действий, представляющих собой определение сигнала управления регулятора при ускорении двигателя как функции, по меньшей мере, одной из разностей между действующей уставкой двигателя или измеренной работой двигателя и скоростью изменения разности между действующей уставкой двигателя и измеренной работой двигателя, причем действующая уставка двигателя является, по меньшей мере, одним из скорости двигателя или крутящего момента двигателя.

31. Изделие по п.30, в котором команды дополнительно выполнены с возможностью осуществления одной или более машинами действий, представляющих собой дополнительное определение сигнала управления регулятора как функции от параметра полномочий, который умножается на, по меньшей мере, одну из разностей между действующей уставкой двигателя или измеренной работой двигателя и скоростью изменения разности между действующей уставкой двигателя и измеренной работой двигателя.

32. Изделие по п.26, в котором команды дополнительно выполнены с возможностью осуществления одной или более машинами действий, представляющих собой получение сигнала ожидаемой нагрузки, определяющей наступающее изменение в нагрузке, приложенной к двигателю, и определение сигнала управления регулятора относительно сигнала ожидаемой нагрузки.

33. Изделие по п.24, в котором регулировка топливного параметра представляет собой регулировку топливного параметра с помощью, по меньшей мере, одного из фильтра с конечной импульсной характеристикой, фильтра с бесконечной импульсной характеристикой, фильтра Калмана или пропорционально-интегрально-дифференциального контроллера.

34. Изделие по п.24, в котором регулировка топливного параметра относительно выходной мощности двигателя представляет собой регулировку топливного параметра как функцию от выходной мощности двигателя во времени.

35. Изделие по п.24, в котором команды дополнительно выполнены с возможностью осуществления одной или более машинами действий, которые представляют собой, по меньшей мере, одно из приостановки регулировки топливного параметра или возврата к предыдущему топливному параметру при обнаружении неисправности в одном или более компонентах двигателя.

РИСУНКИ

Categories: BD_2383000-2383999