|
|
(21), (22) Заявка: 2005140269/03, 22.12.2005
(24) Дата начала отсчета срока действия патента:
22.12.2005
(30) Конвенционный приоритет:
23.12.2004 US 11/022,142
(43) Дата публикации заявки: 27.06.2007
(46) Опубликовано: 10.03.2010
(56) Список документов, цитированных в отчете о поиске:
US 6301959 B1, 16.10.2001. SU 591751 A, 05.02.1978. EP 0245673 A2, 19.11.1987. RU 35570 U1, 20.01.2004. SU 41243 A1, 31.01.1935. SU 1122924 A, 07.11.1984. RU 2051374 С1, 27.12.1995. US 4860581 A, 29.08.1989.
Адрес для переписки:
129090, Москва, ул. Б.Спасская, 25, стр.3, ООО “Юридическая фирма Городисский и Партнеры”, пат.пов. Ю.Д.Кузнецову, рег. 595
|
(72) Автор(ы):
ГУДВИН Энтони Р.Х. (US), ХСУ Кай (US), ФРЕЛЗ Майкл В. (US)
(73) Патентообладатель(и):
ШЛЮМБЕРГЕР ТЕКНОЛОДЖИ Б.В. (NL)
|
(54) УСТРОЙСТВО И СПОСОБ ДЛЯ ОЦЕНКИ ПЛАСТА
(57) Реферат:
Изобретение относится к исследованию скважин, в частности к способам оценки подземного пласта посредством скважинного инструмента. Техническим результатом является повышение надежности работы устройства в скважине, повышение точности измерений параметров пласта в скважине. Для этого вискозиметр-денсиметр для скважинного инструмента размещают в стволе скважины, проходящем через подземный пласт. Скважинный инструмент предназначен для передачи по меньшей мере порции пластового флюида в вискозиметр-денсиметр. Вискозиметр-денсиметр содержит чувствительный блок, расчетную схему для вычисления по меньшей мере двух параметров флюида, а именно вязкости и плотности. Чувствительный блок размещен внутри скважинного инструмента и содержит по меньшей два разнесенных в пространстве соединителя, струну, подвешенную с натяжением между соединителями, по меньшей мере один магнит, создающий магнитное поле, взаимодействующее со струной. Струна взаимодействует с пластовым флюидом, когда вискозиметр-денсиметр расположен внутри скважинного инструмента, а скважинный инструмент расположен в подземном пласте и принимает флюид из подземного пласта. Соединители и струна изготовлены из материалов, имеющих подобные коэффициенты теплового расширения, для образования частотного осциллятора. 4 н. и 14 з.п. ф-лы, 17 ил.
Область техники, к которой относится изобретение
Настоящее изобретение относится к способам оценки подземного пласта посредством скважинного инструмента, расположенного в стволе скважины, проходящем через подземный пласт. Точнее, но без ограничения, настоящее изобретение относится к способам определения параметров флюида, таких как вязкость и плотность пластового флюида, текущего в скважинный инструмент и/или оцениваемого посредством скважинного инструмента.
Уровень техники
Скважины бурят для обнаружения и добычи углеводородов. Скважинный буровой инструмент с долотом на конце углубляют в грунт для формирования ствола скважины. По мере продвижения бурового инструмента через буровой инструмент прокачивают буровой раствор и выпускают его из бурового долота для охлаждения бурового инструмента и выноса обломков выбуренной породы. Кроме того, буровой раствор образует глинистую корку, которая выстилает ствол скважины.
В процессе операции бурения желательно выполнять различные оценки пластов, проходимых стволом скважины. В некоторых случаях буровой инструмент может быть удален, а спускаемый на кабеле инструмент может быть развернут в стволе скважины для исследования и/или отбора пробы из пласта. В других случаях буровой инструмент может быть снабжен устройствами для исследования и/или отбора пробы из окружающего пласта, а буровой инструмент может быть использован для исследований или отбора проб. Эти пробы или результаты испытаний могут быть использованы, например, для определения местоположения больших залежей углеводородов.
Для оценки пласта часто требуется, чтобы флюид из пласта извлекался в скважинный инструмент для исследования и/или отбора пробы. Различные устройства, такие как зонды, выступают от скважинного инструмента для установления сообщения по флюиду с пластом, окружающим ствол скважины, и для извлечения флюида в скважинный инструмент. Типичный зонд представляет собой круговой элемент, выступающий от скважинного инструмента и расположенный напротив боковой стенки ствола скважины. Резиновый пакер на конце зонда используют для создания уплотнения со стенкой ствола скважины. Другое устройство, используемое для образования уплотнения со стволом скважины, известно как двойной пакер. В случае двойного пакера два эластомерных кольца расширяют по радиусам вокруг инструмента для изоляции части ствола скважины между ними. Кольца образуют уплотнение со стенкой ствола скважины и обеспечивают возможность извлечения флюида в изолированную часть ствола скважины и во впускное отверстие в скважинном инструменте.
Глиняная корка, выстилающая ствол скважины, часто является полезной для уплотнения зонда и/или двойных пакеров со стенкой ствола скважины. После осуществления уплотнения флюид из пласта извлекают в скважинный инструмент через впускное отверстие путем понижения давления в скважинном инструменте. Примеры зондов и/или пакеров, используемых в скважинных инструментах, описаны в патентах США  6301959, 4860581, 4936139, 6585045, 6609568 и 6719049 и в заявке на патент США 2004/0000433.
Оценку пласта обычно выполняют по флюидам, принятым в скважинный инструмент. В настоящее время существуют способы для выполнения различных измерений, предварительных исследований и/или сбора проб флюидов, которые входят в скважинный инструмент. Однако было обнаружено, что когда пластовый флюид входит в скважинный инструмент, различные загрязнители, такие, как скважинные флюиды и/или буровой раствор, могут входить в инструмент вместе с пластовыми флюидами. Эти загрязнители могут влиять на качество измерений и/или на пробы пластовых флюидов. Более того, загрязнение может быть причиной дорогостоящих задержек в эксплуатации скважины вследствие необходимости дополнительного времени для добавочного исследования и/или отбора проб. Кроме того, такие проблемы могут приводить к ошибочным результатам, которые являются ложными и/или бесполезными.
Поэтому для получения достоверных показаний желательно, чтобы пластовый флюид, входящий в скважинный инструмент, был достаточно «чистым». Другими словами, пластовый флюид должен иметь небольшое загрязнение или не иметь его. Делались попытки исключить вхождение загрязнителей в скважинный инструмент вместе с пластовым флюидом. Например, как указано в патенте США 4951749, для предотвращения вхождения загрязнителей в скважинный инструмент вместе с пластовым флюидом в зондах устанавливают фильтры. В дополнение к этому, как указано в патенте США 6301959, зонд снабжают защитным кольцом для отделения загрязненных флюидов от чистого флюида, когда он входит в зонд. Флюид, входящий в скважинный инструмент, обычно проходит по отводной линии и может быть уловлен в отборной камере или сброшен в ствол скважины. Различные клапаны, измерительные приборы и другие компоненты могут быть включены на всем протяжении отводных линий для отклонения, исследования и/или захвата флюида, когда он проходит через скважинный инструмент.
Флюид, проходящий через скважинный инструмент, может быть исследован с целью определения различных скважинных параметров или свойств. Теплофизические свойства углеводородных пластовых флюидов, такие как вязкость, плотность и фазовое поведение флюида в пластовых условиях, могут быть использованы для оценки потенциальных запасов, определения течения в пористой среде, а также для проектирования систем заканчивания, разделения, обработки и измерения.
Различные способы были разработаны для определения вязкости флюидов. Вискозиметры, имеющие гирю, подвешенную между точками фиксации крутильной нити, также были предложены и описаны, например, в патентах США  5763766 и 6070457. Кроме того, были разработаны вискозиметры, образованные из вибрирующих элементов. Один такой вискозиметр использовали в скважинной аппаратуре для измерения вязкости, плотности и диэлектрической постоянной пластового флюида или фильтрата в углеводородной продуктивной скважине. Например, в публикации международной заявки WO 02/093126 раскрыт камертонный резонатор внутри трубы, предназначенный для получения в реальном времени результатов измерений и оценок вязкости, плотности и диэлектрической постоянной пластового флюида или фильтрата в углеводородной продуктивной скважине. Другой вискозиметр, имеющий закрепленную струну между двумя столбиками, использовали в лабораторных условиях, что описано в публикации The viscosity of pressurized He above T  , Physica, 76, (1974), 177-180; Vibrating wire viscometer , The Review of Scientific Instruments, том 35, 10 (октябрь, 1964), стр.1345-1348.
Сущность изобретения
Технической задачей настоящего изобретения является создание устройства и способа, обеспечивающих измерения вязкости в скважине, предпочтительно, вне зависимости от положения скважинного датчика относительно гравитационного поля. Желательно, чтобы такая система была способна обеспечивать проверку достоверности для получения воспроизводимости и/или точности. Также желательно, чтобы такая система имела простую конфигурацию, предназначенную для использования в жестких условиях скважинной среды.
Поставленная задача согласно настоящему изобретению решена путем создания вискозиметра-денсиметра для скважинного инструмента, позиционируемого в стволе скважины, проходящем через подземный пласт. Скважинный инструмент предназначен для передачи по меньшей мере порции флюида из пласта в вискозиметр-денсиметр. Вискозиметр-денсиметр включает в себя чувствительный блок, позиционируемый внутри скважинного инструмента. Чувствительный блок включает в себя по меньшей мере два разнесенных в пространстве соединителя, струну и по меньшей мере один магнит. Струна подвешена с натяжением между по меньшей мере двумя соединителями так, что струна доступна для взаимодействия с флюидом, когда вискозиметр-денсиметр расположен внутри скважинного инструмента, а скважинный инструмент расположен в подземном пласте и принимает флюид из подземного пласта. Соединители и струна образуют частотный осциллятор. По меньшей мере один магнит создает магнитное поле, взаимодействующее со струной.
Соединители и струна изготовлены из материалов, имеющих подобные коэффициенты теплового расширения, чтобы создавался частотный осциллятор. Например, соединители и струна могут быть изготовлены из однотипного материала для по существу исключения вариаций резонансной частоты струны вследствие тепловой и упругой деформации, вызываемой скважинными условиями. Вискозиметр-денсиметр также может быть снабжен отводной трубкой, в которой струна подвешена посредством соединителей, в этом случае желательно, чтобы отводная трубка, соединители и струна были изготовлены из материалов, имеющих подобные коэффициенты теплового расширения, чтобы образовать частотный осциллятор.
Предпочтительно чувствительный блок дополнительно снабжен средством для предотвращения поворота струны по отношению к соединителям. Средство для предотвращения поворота струны может включать в себя втулку, присоединенную к струне, при этом втулка имеет некруговое поперечное сечение.
Предпочтительно вискозиметр-денсиметр дополнительно снабжен расчетной схемой, принимающей ответную реакцию от струны, для вычисления по меньшей мере двух параметров (например, вязкости и плотности) флюида, взаимодействующего со струной.
Согласно еще одному аспекту настоящее изобретение относится к скважинному инструменту для размещения в стволе скважины, имеющем стенку и проходящем через подземный пласт. Пласт обычно содержит флюид, например природный газ или нефть. Скважинный инструмент снабжен корпусом, устройством для движения флюида и вискозиметром-денсиметром. Корпус окружает по меньшей мере одну оценочную полость. Устройство для подачи флюида проходит от корпуса и образует уплотнение со стенкой ствола скважины. Устройство для подачи флюида имеет по меньшей мере одно впускное отверстие, сообщающееся с оценочной полостью, для приема флюида из пласта и помещения флюида в оценочную полость. Вискозиметр-денсиметр снабжен чувствительным блоком, расположенным внутри оценочной полости. Чувствительный блок снабжен по меньшей мере двумя разнесенными в пространстве соединителями, струной и магнитом. Струна подвешена с натяжением между по меньшей мере двумя соединителями, так что обеспечивается ее взаимодействие с флюидом внутри оценочной полости. Соединители и струна сконструированы так, чтобы создавался частотный осциллятор. По меньшей мере один магнит создает магнитное поле, взаимодействующее со струной. Вискозиметр может быть любым из вариантов, рассмотренных выше.
Предпочтительно скважинный инструмент может быть снабжен камерой сравнения, содержащей флюид с известными свойствами, такими как вязкость и плотность. Скважинные условия, например давление и температура, внутри камеры сравнения подобны (а предпочтительно, идентичны) скважинным условиям внутри оценочной полости. Скважинный инструмент также снабжен чувствительным блоком внутри камеры сравнения, так что скважинный инструмент включает в себя один чувствительный блок, расположенный во флюиде с неизвестными параметрами внутри оценочной полости, и другой чувствительный блок, расположенный во флюиде с известными параметрами внутри камеры сравнения. Затем оценивают сигнал, указывающий на по меньшей мере два неизвестных параметра флюида (например, вязкость и плотность) внутри оценочной полости.
Согласно еще одному аспекту настоящее изобретение относится к способу для измерения по меньшей мере двух неизвестных параметров неизвестного флюида внутри ствола скважины, проходящего через пласт, содержащий флюид. В этом способе устройство для подачи флюидов скважинного инструмента размещено с уплотнением в стенке ствола скважины. Затем флюид извлекают из пласта и подают в оценочную полость внутри скважинного инструмента. Данные флюида внутри оценочной полости отбирают посредством вискозиметра-денсиметра, имеющего струну, расположенную внутри оценочной полости и подвешенную между двумя соединителями. Струна и соединители предназначены для образования частотного осциллятора.
Предпочтительно оценочная полость может быть отводной линией или отборной камерой. В случае данных, отобранных посредством вискозиметра-денсиметра, по меньшей мере два параметра могут быть вычислены путем использования данных, отобранных внутри оценочной полости. Эти по меньшей мере два параметра включают в себя вязкость и плотность.
Способ может дополнительно содержать этап отбора данных, касающихся известного флюида внутри камеры сравнения, имеющей температуру и давление, связанные с температурой и давлением флюида внутри оценочной полости. В этом случае способ обычно дополнительно включает в себя этап вычисления по меньшей мере двух параметров неизвестного флюида внутри оценочной полости путем использования данных, отобранных из камеры сравнения, и данных, отобранных из оценочной полости.
В дополнительном аспекте настоящее изобретение относится к считываемой компьютером среде, которая может быть либо предусмотрена в расчетной схеме или включена в расчетную схему, предназначенную для вычисления по меньшей мере двух параметров флюида, таких как вязкость и плотность флюида. В этом случае считываемая компьютером среда включает в себя логическое устройство для приема ответной реакции от по меньшей мере двух чувствительных блоков, при этом один чувствительный блок расположен во флюиде с неизвестными параметрами, а другой чувствительный блок расположен во флюиде с известными параметрами, и вычисления сигнала, указывающего на по меньшей мере два неизвестных параметра флюида, в котором расположен один чувствительный блок, при по существу исключении вариаций условий ствола скважины, окружающих чувствительный блок во флюиде с неизвестными параметрами. Логическое устройство для вычисления сигнала может включать в себя, например, логическое устройство для выполнения комплексного обращения данных, принятых от чувствительных блоков.
В каждом из аспектов настоящего изобретения, изложенных выше, предпочтительно, чтобы по меньшей мере два параметра флюида вычислялись одновременно.
Краткое описание чертежей
В дальнейшем настоящее изобретение поясняется описанием предпочтительных вариантов осуществления со ссылками на сопровождающие чертежи, на которых:
фиг.1 изображает схематический местный разрез скважинного спускаемого на кабеле инструмента, имеющего внутренний вискозиметр-денсиметр, при этом спускаемый на кабеле инструмент подвешен на буровой установке;
фиг.2 – разрез скважины со скважинным буровым инструментом, имеющим внутренний вискозиметр-денсиметр, при этом скважинный буровой инструмент подвешен к буровой установке согласно изобретению;
фиг.3А – часть скважинного инструмента, имеющего зонд, установленный напротив боковой стенки ствола скважины, и вискозиметр-денсиметр, расположенный внутри оценочной линии в скважинном инструменте, согласно изобретению;
фиг.3В – другой вариант выполнения скважинного инструмента, имеющего очистную отводную линию, используемую в сочетании с двойным пакером, согласно изобретению;
фиг.4 – вид сбоку вискозиметра-денсиметра, расположенного внутри оценочной полости, согласно изобретению;
фиг.5 – разрез чувствительного блока вискозиметра-денсиметра, иллюстрирующий подвешенную струну, согласно изобретению;
фиг.6 – общий вид с пространственным разделением элементов чувствительного блока вискозиметра-денсиметра, показанного на фиг.4, согласно изобретению;
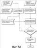
фиг.7а – блок-схема последовательности операций способа для одновременного вычисления вязкости и плотности согласно изобретению;
фиг.7b – блок-схема последовательности операций другого варианта способа для одновременного вычисления вязкости и плотности согласно изобретению;
фиг.8 – диаграмма, иллюстрирующая поверхность характеристик по критерию хи-квадрат, пересекаемую гиперплоскостью фиксированных значений f0, иллюстрирующий минимум, используемый при вычислении плотности и вязкости, согласно изобретению;
фиг.9 – общий вид с пространственным разделением элементов другого чувствительного блока вискозиметра-денсиметра согласно изобретению;
фиг.10 – вид сверху чувствительного блока, показанного на фиг.9, согласно изобретению;
фиг.11 – вид сбоку чувствительного блока согласно другому варианту изобретения;
фиг.12 – разрез чувствительного блока по линии XII-XII на фиг.11 согласно изобретению;
фиг.13 – схема скважинного инструмента, имеющего два или более вискозиметров-денсиметров, при этом один из вискозиметров-денсиметров расположен во флюиде с неизвестными вязкостью и плотностью, а другой вискозиметр-денсиметр расположен во флюиде с известными вязкостью и плотностью, другой вариант воплощения;
фиг.14а – блок-схема последовательности операций способа одновременного вычисления вязкости и плотности путем использования конструкции, показанной на фиг13, согласно изобретению;
фиг.14b – блок-схема последовательности операций другого способа для одновременного вычисления вязкости и плотности путем использования конструкции, показанной на фиг.13, согласно изобретению.
Подробное описание предпочтительных вариантов воплощения изобретения
Определения
На настоящем описании некоторые термины определяются тогда, когда они используются впервые, а некоторые термины, использованные в этом описании, определены ниже.
«Кольцевой» применительно к кольцу или к образованию кольца означает, например, линию, полосу или конструкцию в форме замкнутой кривой, такой как окружность или эллипс.
«Загрязненный флюид» означает флюид, например газ или жидкость, который обычно является нежелательным при отборе пробы и/или при оценке углеводородного флюида, поскольку флюид содержит загрязнители, такие как фильтрат бурового раствора, используемого при бурении скважины.
«Скважинный инструмент» означает инструменты, развертываемые в стволе скважины посредством, например, бурильной колонны, каротажного кабеля или колонны гибких труб для выполнения скважинных работ, связанных с оцениванием, добычей и/или контролем одного или нескольких пластов, представляющих интерес.
«Функционально соединенный» означает непосредственно или косвенно соединенный для передачи или пропуска информации, силы, энергии или вещества (включая флюиды).
«Беспримесный флюид» означает подземный флюид, например газ или жидкость, который является достаточно чистым, исходным, реликтовым или, иначе, считающийся с приемлемой степенью представляющим определенный пласт для отбора надежных проб и/или оценки углеводородов при взятии пробы флюида и анализе месторождения.
«Флюид» означает либо «беспримесный флюид», либо «загрязненный флюид».
«Зажим» означает устройство, предназначенное для сжатия или сдавливания, или прижима двух или более деталей друг к другу с тем, чтобы они надежно удерживались.
«Соединитель» означает любое устройство или узел, например зажим, для жесткого соединения или захвата участка струны.
«Частотный осциллятор» означает резонансную частоту натянутой струны в вакууме (в дальнейшем обозначаемую как «f0»), являющуюся настолько предсказуемой, что изменения условий в стволе скважины, например температуры и давления, не оказывают значительного влияния на резонансную частоту натянутой струны, в результате чего при изменении условий в стволе скважины данные, получаемые на основании натянутой струны, с приемлемой степенью точности представляют характеристики флюида, взаимодействующего с натянутой струной.
На фиг.1 показан находящийся в стволе 14 скважины скважинный инструмент 10, согласно настоящему изобретению подвешенный к буровой установке 12. Скважинный инструмент 10 может быть инструментом любого типа, способным выполнять оценку пласта, таким как буровой инструмент, инструмент на гибкой насосно-компрессорной колонне или другой скважинный инструмент. В данном случае скважинный инструмент 10 представляет собой обычный спускаемый на кабеле инструмент, развернутый с буровой установки 12 в стволе 14 скважины с помощью каротажного кабеля 16 и расположенный вблизи пласта F. Скважинный инструмент 10 снабжен зондом 18, выполненным с возможностью уплотнения со стенкой 20 ствола 14 скважины (называемой в дальнейшем «стенкой 20» или «стенкой 20 ствола скважины») и, как показано стрелками, извлечения флюида из пласта F в скважинный инструмент 10. Опорные поршни 22 и 24 способствуют прижатию зонда 18 скважинного инструмента 10 к стенке 20 ствола скважины.
На фиг.2 показан другой пример скважинного инструмента 30 согласно настоящему изобретению. В этом варианте скважинный инструмент 30 представляет собой буровой инструмент, который может быть доставлен в числе одного или нескольких (или может быть доставлен отдельно) из бурового инструмента с измерениями в процессе бурения (ИПБ), бурового инструмента с каротажем в процессе бурения (КПБ) или другого бурового инструмента, который известен специалистам в данной области техники. Скважинный инструмент 30 прикреплен к бурильной колонне 32, приводимой в действие буровой установкой 12 для формирования ствола 14 скважины. Скважинный инструмент 30 содержит зонд 18, выполненный с возможностью уплотнения со стенкой 20 ствола 14 скважины и предназначенный для извлечения флюида из пласта F в скважинный инструмент 30 (показано стрелками). Вискозиметр-денсиметр или чувствительные блоки, описанные ниже, могут быть использованы как в скважинном инструменте 10, так и в скважинном инструменте 30.
На фиг.3А представлена схематично часть скважинного инструмента 10, иллюстрирующая систему 34 для подачи флюида. Предпочтительно, для вхождения в зацепление со стенкой 20 ствола скважины зонд 18 выступает от корпуса 35 скважинного инструмента 10. Зонд 18 снабжен пакером 36, предназначенным для создания уплотнения со стенкой 20 ствола скважины. Пакер 36 контактирует со стенкой 20 ствола скважины и образует уплотнение с глинистой коркой 40, выстилающей ствол 14 скважины. Глинистая корка 40 просачивается в стенку 20 ствола скважины и образует зону 42 проникновения вокруг ствола 14 скважины. Зона 42 проникновения содержит буровой раствор и другие скважинные флюиды, которые загрязняют окружающие пласты, включая пласт F и участок беспримесного флюида 44, содержащегося в нем.
Предпочтительно, чтобы зонд 18 был снабжен оценочной отводной линией 46. Примеры устройств, обеспечивающих движение флюида, таких как зонды и двойные пакеры, используемых при извлечении флюида в отводную линию, раскрыты в патентах США  4860581 и 4936139.
Оценочная отводная линия 46 проходит в скважинный инструмент 10 и используется для пропускания флюида, например беспримесного флюида 44, в скважинный инструмент 10 для исследования и/или взятия пробы. Оценочная отводная линия 46 продолжается до отборной камеры 50, предназначенной для сбора проб беспримесного флюида 44. Для извлечения флюида через отводную линию 46 может быть использован насос 52.
Хотя на фиг.3А показана примерная конфигурация скважинного инструмента, используемого для извлечения флюида из пласта, специалистам в данной области техники должно быть понятно, что объем изобретения этим не ограничивается, могут быть использованы различные конфигурации зондов, отводных линий и скважинных инструментов.
На фиг.3В представлена схема части скважинного инструмента 10 согласно другому варианту воплощения, снабженного модифицированным зондом 18а и системой 34а для подачи флюида, предназначенной для извлечения флюида в отдельные отводные линии. Система 34а для движения флюида (фиг.3В) аналогична системе 34 для движения флюида (фиг.3А), за исключением того, что система 34а включает в себя очистную отводную линию 46а в дополнение к оценочной отводной линии 46, а также насосы 52а и 52b, связанные с соответствующими отводными линиями 46 и 46а. Зонд 18а (фиг.3В) подобен зонду 18 (фиг.3А), за исключением того, что зонд 18а имеет две отдельные полости 56а и 56b, при этом полость 56а сообщается с отводной линией 46, а полость 56b сообщается с отводной линией 46а. Полость 56b расположена вокруг полости 56а так, что в полость 56b извлекается «загрязненный флюид» из пласта F, чтобы обеспечивалась возможность извлечения в полость 56а «беспримесного флюида» из пласта F. Загрязненный флюид выпускается из очистной отводной линии 46а в ствол 14 скважины через выпускное отверстие 57. Примеры, обеспечивающие движение флюидов в устройствах, таких как зонды и двойные пакеры, используемые для извлечения флюида в отдельные отводные линии, описаны в патенте США 6719049, в опубликованной заявке США 20040000433 и в патенте США 6301959.
Согласно настоящему изобретению вискозиметр-денсиметр 60 (a, b, c) связан с оценочной полостью внутри скважинного инструмента 10, например с оценочной отводной линией 46, очистной отводной линией 46а или отборной камерой 50, для измерения вязкости флюида внутри оценочной полости. Для ясности на фиг.3В вискозиметр-денсиметр 60 обозначен позициями 60a, 60b и 60 с. Вискозиметр-денсиметр 60 более детально показан на фиг.4, 5 и 6.
Аналогично скважинный инструмент 30, как и скважинный инструмент 10 (фиг.3А и 3В), также может содержать корпус, зонд, систему для подачи флюида, пакер, оценочную отводную линию, очистную отводную линию, отборную камеру, насос (насосы) и вискозиметр-денсиметр (вискозиметры-денсиметры).
Вискозиметр-денсиметр 60 будет подробно описан ниже при описании оценочной полости, находящейся внутри оценочной отводной линии 46. Однако должно быть понятно, что нижеследующее описание равным образом применимо к оценочной полости, находящейся внутри очистной отводной линии 46а или отборной камеры 50. Хотя вискозиметр-денсиметр 60 будет описан в сочетании со скважинным инструментом 10, такое описание равным образом применимо к скважинному инструменту 30. Более того, хотя вискозиметр-денсиметр 60 показан на фиг.3А и 3В расположенным по ходу отводных линий 46 и 46а, но для измерения скважинных параметров вискозиметр-денсиметр 60 может быть расположен в различных местах относительно скважинного инструмента 10.
Вискозиметр-денсиметр 60 (фиг.4, 5, 6) имеет чувствительный блок 62, один или несколько магнитов 64 (a, b), процессор 66 сигналов и расчетную схему 68. В примере на фиг.4 вискозиметр-денсиметр 60 снабжен двумя магнитами 64а и 64b. Чувствительный блок 62 снабжен по меньшей мере двумя разнесенными в пространстве соединителями 72 и струной 74 (фиг.5), подвешенной между по меньшей мере двумя соединителями 72 так, что струна 74 является доступной для взаимодействия с флюидом, когда чувствительный блок 62 вискозиметра-денсиметра 60 расположен внутри скважинного инструмента 10, а скважинный инструмент 10 находится в подземном пласте F и принимает флюид из пласта F. Магниты 64а и 64b создают магнитное поле, которое взаимодействует с синусоидальным током, протекающим через струну 74. Процессор 66 сигналов электрически связан со струной 74 посредством сигнальных трактов 75а и 75b. Сигнальные тракты 75а и 75b могут быть проводными, кабельными или воздушными линиями связи. Процессор 66 сигналов обеспечивает напряжение возбуждения, создающее в струне 74 синусоидальный ток, который обычно побуждает струну 74 вибрировать или резонировать в соответствии с сигналом, поданным на нее. Обычно сигнал, подаваемый на струну 74 с процессора 66 сигналов, можно считать сигналом качающейся частоты с неизменным током, при этом частота сигнала изменяется заданным образом.
Расчетная схема 68 принимает ответную реакцию от струны 74. Через струну 74 протекает синусоидальный ток, и, когда частота близка к частоте резонанса, обычно к моде низшего порядка, создается обнаруживаемая, связанная с движением электродвижущая сила («ЭДС»). Напряжение возбуждения и связанная с движением электродвижущая сила измеряются как функция частоты выше резонанса. Обычно расчетная схема 68 принимает ответную реакцию от струны 74, указывающую на резонансную частоту струны 74. Резонансная частота струны 74 изменяется предсказуемым образом в зависимости от вязкости флюида, что обеспечивает возможность определения вязкости флюида. Способ, которым вязкость определяют по ответной реакции от струны 74, будет рассмотрен более подробно ниже. Расчетная схема 68 может быть схемой любого типа, способной принимать ответную реакцию от струны 74 и вычислять вязкость флюида. Обычно расчетная схема 68 содержит процессор компьютера, выполняющий вспомогательную программу, хранимую в считываемой компьютером среде, такой как запоминающее устройство или диск, для обеспечения возможности вычисления вязкости расчетной схемой 68. Однако должно быть понятно, что в некоторых вариантах осуществления расчетная схема 68 может быть реализована путем использования аналогового устройства или устройств других типов. Например, для вычисления вязкости флюида расчетная схема 68 может включать в себя аналого-цифровой преобразователь, за которым следует декодер. Хотя на фиг.4 расчетная схема 68 и процессор 66 сигналов показаны отдельно, должно быть понятно, что расчетная схема 68 и процессор 66 сигналов могут быть реализованы в виде одной схемы или реализованы в виде отдельных схем. Кроме того, хотя расчетная схема 68 и процессор 66 сигналов показаны на фиг.4 находящимися внутри скважинного инструмента 10, должно быть понятно, что процессор 66 сигналов и/или расчетная схема 68 могут быть размещены за пределами скважинного инструмента 10. Например, процессор 66 сигналов, предназначенный для формирования сигнала качающейся частоты, может быть размещен внутри скважинного инструмента 10, в то время как расчетная схема 68 размещена за пределами ствола 14 скважины в контрольном центре, находящемся либо вблизи ствола 14 скважины, либо на удалении от ствола 14 скважины.
Чувствительный блок 62 вискозиметра-денсиметра 60 также содержит корпус 76. Корпус 76 содержит канал 78 (фиг.5 и 6), впускное отверстие 80, сообщающееся с каналом 78, и выпускное отверстие 82, сообщающееся с каналом 78. Флюид протекает (фиг.4) через оценочную отводную линию 46 в направлении 84. Поэтому, когда флюид сталкивается с чувствительным блоком 62, флюид втекает через впускное отверстие 80 в канал 78 и выходит из корпуса 76 через выпускное отверстие 82. Когда внешний размер корпуса 76 меньше по сравнению с внутренним размером оценочной отводной линии 46, некоторое количество флюида будет также протекать мимо корпуса 76 по каналу 87 (фиг.4), образованному между внешней поверхностью 88 корпуса 76 и внутренней поверхностью 89 оценочной отводной линии 46.
Струна 74 расположена в канале 78 так, чтобы флюид приходил в соприкосновение с по существу всей струной 74 между соединителями 72, когда он проходит через корпус 76. Этим гарантируется протекание флюида по всей длине струны 74 между соединителями 72 для очистки струны 74 между флюидами. Струна 74 изготовлена из проводящего материала, способного вибрировать на множестве резонансных частот основной моды (или на ее гармониках), зависящих от натяжения струны 74 и вязкости флюида, окружающего струну 74. Желательно изготавливать струну 74 из материала, имеющего большую плотность, поскольку, чем больше отличие плотности струны 74 от плотности флюида, тем выше чувствительность. Струна 74 также должна иметь высокий модуль Юнга для обеспечения стабильного резонанса, причем плотность обеспечивает чувствительность к флюиду вокруг струны через посредство отношения плотности флюида к плотности струны. Для изготовления струны 74 может быть использован ряд материалов. Например, струна 74 может быть изготовлена из вольфрама или хромеля. Когда струну 74 используют для измерения свойств газа, например природного газа, предпочтительно, чтобы струна 74 имела относительно гладкую внешнюю поверхность. В этом случае хромель является предпочтительным материалом для изготовления струны 74.
Как показано на фиг.4, предпочтительно, чтобы магниты 64 были расположены на наружной стороне оценочной отводной линии 46 и прикреплены к внешней поверхности оценочной отводной линии 46. Кроме того, магниты 64 могут быть встроены в корпус 76. В качестве альтернативы корпус 76 может быть изготовлен из магнитного материала.
Корпус 76 (фиг.5, 6) может быть образован первым корпусным элементом 90 и вторым корпусным элементом 92, которые объединены для образования канала 78. Предпочтительно изготавливать первый корпусный элемент 90 и второй корпусный элемент 92 из проводящего немагнитного материала, чтобы магнитное поле, создаваемое магнитами 64, могло взаимодействовать со струной 74 без значительной помехи со стороны корпуса 76. Например, первый корпусный элемент 90 и второй корпусный элемент 92 могут быть изготовлены из материала, совместимого с условиями в скважине, такого как монель K500, вольфрам или немагнитный материал другого типа, например нержавеющая сталь.
Корпус 76 также снабжен изолирующим слоем 96 (фиг.5), расположенным между первым корпусным элементом 90 и вторым корпусным элементом 92, чтобы электрически изолировать первый корпусный элемент 90 от второго корпусного элемента 92. Струна 74 протянута между противоположными сторонами изолирующего слоя 96 для электрического соединения первого корпусного элемента 90 со вторым корпусным элементом 92. Изолирующий слой 96 может быть образован в виде первого изолирующего элемента 98 и второго изолирующего элемента 100. Струна 74 имеет первый конец 102 и второй конец 104. Первый изолирующий элемент 98 прилегает к первому концу 102 струны 74, а второй изолирующий элемент 100 прилегает ко второму концу 104 струны 74. Струна 74 перекрывает канал 78 и служит для электрического соединения первого корпусного элемента 90 со вторым корпусным элементом 92.
В чувствительном блоке 62 (фиг.4) каждый из первого корпусного элемента 90 и второго корпусного элемента 92 может быть охарактеризован как имеющий первый концевой участок 108, второй концевой участок 110 и средний участок 112, расположенный между первым концевым участком 108 и вторым концевым участком 110. Первый концевой участок 108 и второй концевой участок 110 имеют площадь поперечного сечения или диаметр, который меньше, чем площадь поперечного сечения или диаметр среднего участка 112. Поэтому и первый корпусной элемент 90 и второй корпусной элемент 92 имеет уступ 114, отделяющий первый концевой участок 108 и второй концевой участок 110 от средней части 112. Впускное отверстие 80 и выпускное отверстие 82 в первом корпусном элементе 90 и втором корпусном элементе 92 образованы непосредственно у уступов 114, так что канал 78 проходит через средний участок 112 корпуса 76. Для направления флюида во впускное отверстие 80 уступы 114 имеют соответствующую форму, показанную на фиг.4.
Для подключения сигнальных трактов 75а и 75b к чувствительному блоку 62 вискозиметр-денсиметр снабжен первым зажимом 116, присоединенным к первому корпусному элементу 90, и вторым зажимом 118, присоединенным ко второму корпусному элементу 92. Поэтому процессор 66 сигналов и расчетная схема 68 связаны с первым и вторым зажимами 116 и 118 через сигнальные тракты 75а и 75b. Следует отметить, что сигнальные тракты 75а и 75b обычно проходят через оценочную отводную линию 46 через один или нескольких проходников 120. Проходники 120 создают герметичное уплотнение по флюиду для прохода сигнальных трактов 75а и 75b через оценочную отводную линию 46 с предотвращением протекания флюида через отверстия, образованные в оценочной отводной линии 46.
Первый зажим 116 и второй зажим 118 могут быть идентичными по конструкции и функции. Чтобы реализовать первый зажим 116 и второй зажим 118, первый корпусной элемент 90 и второй корпусной элемент 92 могут быть снабжены резьбовыми отверстиями 124, образованными как на первом концевом участке 108, так и на втором концевом участке 110 первого корпусного элемента 90 и второго корпусного элемента 92. На фиг.5 первый корпусной элемент 90 и второй корпусной элемент 92 снабжены резьбовыми отверстиями, образованными как на их первом концевом участке 108, так и на их втором концевом участке 110. Как показано на фиг.4-6, первый зажим 116 и второй зажим 118 также снабжены резьбовыми крепежными деталями 126 для присоединения каждого из сигнальных трактов 75а и 75b к первому корпусному элементу 90 и второму корпусному элементу 92.
Первый корпусный элемент 90 и второй корпусный элемент 92 соединены путем механической или химической сборки. Вискозиметр-денсиметр 60 (фиг.6) снабжен большим количеством резьбовых крепежных деталей 130, предназначенных для прикрепления первого корпусного элемента 90 ко второму корпусному элементу 92. Следует отметить, что резьбовые крепежные детали 130 обычно изготавливают из проводящих материалов, таких как сталь или алюминий. Чтобы предотвратить образование резьбовыми крепежными деталями 130 электрических путей между первым корпусным элементом 90 и вторым корпусным элементом 92, вискозиметр-денсиметр 60 также снабжен большим количеством электроизоляционных проходников 132 для электрической изоляции каждой из резьбовых крепежных деталей 130 от соответствующего первого корпусного элемента 90 или второго корпусного элемента 92.
Чувствительный блок 62 вискозиметра-денсиметра 60 может быть закреплен внутри оценочной отводной линии 46 с помощью любого подходящего процесса сборки. Должно быть понятно, что чувствительный блок 62 должен быть закреплен для предотвращения продольного перемещения и вращательного перемещения внутри оценочной отводной линии 46. Предпочтительно придать сигнальным трактам 75а и 75b достаточную жесткость для предотвращения продольного и/или вращательного перемещения чувствительного блока 62 внутри оценочной отводной линии 46. Для предотвращения перемещения чувствительного блока 62 внутри оценочной отводной линии 46 также может быть использовано дополнительное средство крепления. Например, оценочная отводная линия 46 может быть сужена ниже по потоку от чувствительного блока 62, чтобы предотвращать продольное перемещение чувствительного блока 62 внутри оценочной отводной линии 46.
Первый корпусный элемент 90 и второй корпусный элемент 92 при закреплении друг с другом посредством резьбовых крепежных деталей 130 взаимодействуют с образованием соединителей 72. Струну 74 присоединяют и натягивают следующим образом. Вначале закрепляют один конец струны 74. Другой конец пропускают через второй соединитель 72, но не натягивают. Массу (не показана) прикрепляют к одному концу, выступающему из незакрепленного соединителя 72. Величина массы, которую навешивают на струну 74, в пределах действия гравитационного поля Земли определяет натяжение на диаметр струны и, следовательно, резонансную частоту. Резонансная частота около 1 кГц может быть получена при массе 500 г, подвешенной к струне диаметром 0,1 мм. Чтобы изменять диапазон измеряемой вязкости, можно изменять диаметр струны 74. Спустя примерно 24 ч струну 74 зажимают на втором конце, а массу удаляют. Этой процедурой снижают закручивание струны 74. Затем струну 74 нагревают и охлаждают, чтобы получить струну с резонансной частотой, которая достаточно стабильна между тепловыми циклами. Для вискозиметра-денсиметра 60 необходимо, чтобы резонансная частота струны 74 была стабильной в течение времени, требуемого для определения комплексного напряжения как функции частоты выше резонанса, которое составляет около 60 с.
Чтобы вычислить вязкость, через струну 74 пропускают синусоидальный ток в присутствие магнитного поля. Магнитное поле является перпендикулярным к струне 74 и при наличии синусоидального тока побуждает струну 74 к перемещению. Получающаяся в результате индуцированная электродвижущая сила (связанная с движением ЭДС) или комплексное напряжение добавляется к напряжению возбуждения. Связанная с движением электродвижущая сила может быть обнаружена посредством расчетной схемы 68 совместно с процессором сигналов, который включает в себя синхронные усилители, в которых напряжение возбуждения может быть удалено или сведено к нулю, или анализаторы спектра. Струна 74 резонирует, когда частота тока близка к или равна частоте основного резонанса. Комплексное напряжение обычно измеряют на частотах выше резонанса, а результаты наблюдений сочетают с рабочими уравнениями, плотностью и радиусом струны, чтобы определять вязкость для флюида с известной плотностью. Величина тока зависит от вязкости флюида, и ее изменяют так, чтобы посредством схем обнаружения получить приемлемое отношение сигнала к шуму. Обычно используют значение ниже, чем 35 мА, и получают в результате комплексную связанную с движением электродвижущую силу, составляющую несколько микровольт. Диаметр струны 74 также определяет верхний предел рабочей вязкости, т.е. с повышением диаметра струны возрастает верхний предел рабочей вязкости. Существуют другие способы возбуждения и обнаружения перемещения струны, а не такие удобные, как посредством обычного синхронного усилителя.
При вычислении вязкости и плотности флюида по ответной реакции, полученной от струны 74, расчетная схема 68 работает следующим образом. Струну 74 помещают в магнитное поле и возбуждают с образованием установившихся поперечных колебаний путем пропускания через нее переменного тока. Результирующее напряжение V, развиваемое на струне, состоит из двух составляющих:

Первый член V1 обусловлен просто электрическим импедансом неподвижной струны, тогда как второй член V2 обусловлен движением струны в присутствие магнитного поля. V1 выражается как

В уравнении (2) f является частотой, на которой струна 74 возбуждается в присутствие магнитного поля, тогда как a, b и с представляют собой регулируемые параметры, которые определяются регрессией относительно экспериментальных результатов. Параметрами a, b и с учитывается электрический импеданс струны и также демпфируется смещение, используемое в синхронном усилителе для гарантии обнаружения сигнала напряжения в возможно более чувствительной области. Вторая составляющая V2 определяется из рабочего уравнения инструмента в виде

где – амплитуда: f0 – резонансная частота струны в вакууме; 0 – внутреннее демпфирование струны; – присоединенная масса, обусловленная флюидом, смещаемым струной; ‘ демпфирование, обусловленное вязкостью флюида.
Механические свойства вибрирующей струны, из которых выявляется присоединенная масса флюида и вязкое сопротивление  , могут быть представлены в виде

и 
где k и k’ определяются как

и 
В уравнениях (6) и (7) A является комплексной величиной, заданной в виде

где

В уравнении (8) K0 и K1 являются модифицированными функциями Бесселя, а относятся к числам Рейнольдса, которые характеризуют поток вокруг цилиндрической струны или струны радиуса R. В уравнении (9) вязкость и плотность флюида определяются как и соответственно. Поэтому вязкость и плотность флюида могут быть определены путем корректировки значений таким образом, чтобы синфазные и квадратурные напряжения, найденные из уравнений (1)-(9), были согласованными с экспериментально найденными значениями в пределах интервала зависимости от частоты. Частотный диапазон, в пределах которого собирают данные, обычно составляет около fr±5g, где g – половина ширины резонансной кривой, а fr – основная частота поперечного резонанса. В электрически совершенном устройстве, в котором отношение сигнала к шуму высокое, а электрические перекрестные помехи, которые возрастают с повышением частоты, равны нулю, выбор ширины полосы частот не является критичным. Однако он является критичным в случае, когда Q{=f/(2g)} стремится к единице, что наблюдается, когда ширина полосы частот возрастает, что происходит с повышением вязкости, и, если ток возбуждения не повышается, сопровождается соответствующим ухудшением отношения сигнала к шуму. Важность определения ширины полосы частот, в пределах которой выполняются измерения, станет очевидной ниже.
Уравнения с (4) по (9) получены из следующих предположений: (1) радиус струны 74 меньше по сравнению с длиной струны 74, (2) сжимаемость флюида является пренебрежимо малой, (3) радиус корпуса 76, содержащего флюид, больше по сравнению с радиусом струны, так что граничные эффекты являются пренебрежимо малыми, (4) амплитуда колебания является небольшой. В известных вискозиметрах с вибрирующей струной резонансная частота чувствительна как к натяжению струны, так и к плотности флюида, который окружает ее. Эту чувствительность к плотности часто повышают путем фиксации струны на верхнем конце и закрепления массы на нижнем конце, тем самым используя принцип Архимеда. Однако, если плотность определяют из альтернативного источника, например из уравнения состояния, то только ширина резонансной линии должна быть стабильной.
В общем случае вискозиметр с вибрирующей струной, например вискозиметр-денсиметр 60, представляет собой абсолютное устройство, для которого, теоретически, не требуется определять калибровочные постоянные. Однако на практике некоторые физические свойства струны 74, такие как плотность и радиус, не могут быть определены с достаточной точностью независимыми способами, поэтому эти свойства обычно определяют путем калибровки. Чтобы сделать это, осуществляют измерения как в вакууме, так и во флюиде, для которого известны вязкость и плотность. Первое дает 0. Лишь радиус R струны является другой неизвестной переменной, необходимой для выполнения измерений вязкости. Зная вязкость и плотность калибровочного флюида, радиус струны можно определить за одно измерение.
1. Модификация рабочих уравнений
Комплексные напряжения V, развиваемые на струне 74, состоят из V1, обусловленного электрическим импедансом струны 74, и V2, обусловленного перемещением струны 74 в присутствие магнитного поля (уравнение 1). Помимо вклада электрического импеданса с помощью V1 также учитывается фоновый шум, такой как электрические перекрестные помехи или связи других видов. Такие помехи дают возрастание относительно гладкого фона в пределах частотного интервала вблизи резонансной частоты вибрирующей струны 74. Чтобы адекватно воспроизвести измеряемые комплексные напряжения в зависимости от частоты, в уравнение (2) включен дополнительный частотно-зависимый параметр, то есть

Без учета дополнительного частотно-зависимого члена в уравнении (10) измеренные комплексные амплитуды часто не согласуются полностью с рабочими уравнениями и, следовательно, несут ответственность за значительные погрешности плотности и вязкости флюида. Это особенно справедливо для флюидов с высокой вязкостью.
2. Определение плотности и вязкости флюидов по вибрирующей струне
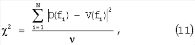
Для определения плотности и вязкости флюидов требуются данные, согласованные с рабочими уравнениями вибрирующей струны 74. Способ аппроксимации методом наименьших квадратов основан на том, что оптимальное описание характеристик массива данных является тем, которое минимизирует сумму квадратом отклонения данных от аппроксимирующей модели (или рабочих уравнений). Сумма квадратов отклонения тесно связана со статистикой согласия, называемой статистикой хи-квадрат (или 2)

где fi – показатель частоты; D(fi) и V(fi) – комплексные напряжения, зарегистрированные и в рабочих уравнениях соответственно; – число степеней свободы при подборе N точек данных.
Критерий метода наименьших квадратов формулируется как нахождение неизвестных параметров, включая плотность и вязкость флюида, с минимизацией меры хи-квадрат, определенной в (11), то есть
,
где , , f0, , a, b, c и d – неизвестные параметры.
Алгоритм Левенберга-Марквардта [14] обеспечивает процедуру нелинейной регрессии для решения этой задачи минимизации.
Из всех неизвестных параметров амплитуду (то есть ) колебаний и постоянные, относящиеся к электрическому импедансу неподвижной струны и к другим фоновым помехам (то есть a, b, c и d), также определяют с помощью процедуры минимизации. Однако фундаментальная неопределенность между плотностью, вязкостью и f0 препятствует аппроксимации как таковой при подборе истинных значений плотности и вязкости. Чтобы исключить эту фундаментальную неопределенность, дополнительные соотношения между плотностью, вязкостью и f0 используют в качестве ограничивающих условий в процедуре аппроксимации. Математически соотношение между этими переменными может быть записано в общей функциональной форме как

В качестве альтернативы соотношение также может включать в себя результаты дополнительных измерений, таких как половина ширины (g) резонанса и резонансная частота (fr), которые могут быть получены из данных

Уравнения (13), (14) могут быть проверены экспериментально с помощью калибровочных процедур или эмпирически на основе натурных данных. В данной заявке предпочтительный вариант осуществления представляет собой специальный случай уравнений (13), (14), т.е. случай гиперплоскости, заданной фиксированной f0. Как показано в публикации Retsina и др. (Retsina T., Richardson S.M., Wakeham W.A., Applied Scientific Research, 1987, 43, 325-346; и Retsina T., Richardson S.M., Wakeham W.A., 1986, 43, 127-158), f0 может быть определена как резонансная частота струны 74 в вакууме, которая непосредственно связана с натяжением, действующим на струну 74. Если f0 известна или задана, можно ограничиться минимальным поиском на гиперплоскости, заданной фиксированной f0.
На фиг.7а показана блок-схема 134 последовательности операций способа для одновременного вычисления вязкости и плотности, рассмотренного выше. Сначала на шаге 134d вычисления вводят постоянные для диаметра струны, плотности струны и показатель внутреннего трения; первоначальные оценки для плотности и вязкости флюида и резонансной частоты f0, а также ограничения G (для плотности, вязкости и резонансной частоты f0). Затем на шаге 134d вычисляют первоначальную реакцию струны. Первоначальная реакция струны может быть в виде синфазных и квадратурных напряжений.
Далее на шаге 134е получают входные данные, такие как синфазные и квадратурные напряжения в зависимости от частоты, и после этого вычисляют на шаге 134f критерий хи-квадрат на основе разности между данными и вычисленной реакцией. Обновляют оценки плотности, вязкости флюида и затем получают резонансную частоту, лямбду, a, b, c и d. Как показано на шаге 134g, для получения обновлений может быть использован любой нелинейный регрессионный анализ. Далее расчетной схемой 68 осуществляется проверка на сходимость (шаг 134h), основанная на критерии хи-квадрат, и обновляются оценки. Если проверка на сходимость свидетельствует о сходимости с заданной или приемлемой степенью, процесс переходит к шагу 134i, на котором выводятся плотность и вязкость флюида. Однако, если проверка на сходимость свидетельствует о сходимости вне заданной степени, процесс переходит обратно к шагу 134d, на котором реакция струны вычисляется повторно на основе обновленных плотности, вязкости флюида и резонансной частоты. Шаги 134d, 134e, 134f, 134g и 134h повторяют до тех пор, пока проверка на сходимость не будет свидетельствовать о сходимости в пределах заданной степени.
На фиг.7b показана блок-схема 136 последовательности операций для одновременного вычисления вязкости и плотности точно таким же способом, как описан выше со ссылкой на фиг.7а, со следующими исключениями.
В процессе вычисления вязкости и плотности (фиг.7b) чувствительный блок 62 тестируют, чтобы определить резонансную частоту f0. Чтобы прокалибровать чувствительный блок 62, его помещают в камеру искусственного климата с известным флюидом и затем температуру и давление изменяют, чтобы получить калибровочные данные. Далее калибровочные данные вводят (шаг 136b) в расчетную схему 68, и эти калибровочные данные используют (шаг 136 с) для вычисления резонансной частоты f0.
На фиг.8 представлена диаграмма, иллюстрирующая поверхность характеристик по критерию хи-квадрат, пересекаемая гиперплоскостью фиксированных f0, где имеется глобальный минимум. Диаграмма имеет оси F, D и V. Ось F представляет частоту f0 в Герцах. Ось D представляет плотность флюида, окружающего струну 74, в кг/м3. Ось V представляет вязкость флюида, окружающего струну 74, в сП. Смысл затенения заключается в представлении значений, распределенных по закону хи-квадрат, при этом темные цвета означают более низкие значения, распределенные по закону хи-квадрат. Местоположение минимума 137 дает оценки плотности и вязкости.
Если f0 стабильна и известна с точностью ±1 Гц, то для широкого класса флюидов плотность флюида может быть определена с точностью 3-4%. Для высоковязких флюидов погрешность будет ниже (1-2%). Если же f0 известна с точностью ±0,5 Гц, то погрешность для плотности снижается до около 1-2% для широкого класса флюидов. Погрешность для вязкости обычно ниже, чем погрешность для плотности (около 3%), если f0 известна с точностью ±1 Гц. Точно так же, погрешность для вязкости обычно ниже для высоковязких флюидов. Для одновременной оценки плотности и вязкости флюида в предпочтительном варианте осуществления требуется чувствительный блок, образующий частотный осциллятор, предназначенный для получения стабильной и предсказуемой f0 в широком диапазоне различных температур и давлений. Типичные диапазоны температуры и давления в скважинных условиях находятся в пределах от 50 до 200°С и от 2,07 до 172,4 МПа (от 300 до 25000 фунт/дюйм2).
На фиг.9 показан чувствительный блок 150 согласно другому варианту воплощения изобретения, предназначенный для использования в вискозиметре-денсиметре 60. Как будет рассмотрено более подробно ниже, чувствительный блок 150 подобен по конструкции и функционированию чувствительному блоку 62, описанному выше, за исключением того, что чувствительный блок 150 снабжен парой проводящих соединителей 152, разделенных изолирующей отводной трубкой 154, окружающей струну 156, вместо проводящих первого корпусного элемента 90 и второго корпусного элемента 92, разделенных вытянутым параллельно слоем 96. Чувствительный блок 150 будет описан более подробно ниже.
Чувствительный блок 150 образует частотный осциллятор, предназначенный для получения стабильной и предсказуемой частоты f0, чтобы по меньшей мере два различных параметра, таких, как плотность и вязкость флюида, в который чувствительный блок 150 погружен, могли быть вычислены одновременно по данным, формируемым чувствительным блоком 150.
Для ясности на фиг.9 соединители 152 обозначены позициями 152а и 152b. Соединители 152 идентичны по конструкции и функционированию. Поэтому ниже будет описан только соединитель 152а. Соединитель 152а снабжен зажимным элементом 158, прижимной пластиной 160 и по меньшей мере одной крепежной деталью 162, предназначенной для присоединения прижимной пластины 160 к зажимному элементу 158. Зажимной элемент 158 присоединен к отводной трубке 154 через любой подходящий сопряженный узел. Например, зажимной элемент 158 снабжен концевой опорой 166, которая сопряжена с определенным участком отводной трубки 154 так, что концевая опора 166 поддерживается отводной трубкой 154. Отводная трубка 154 снабжена суженным участком 168, а концевая опора 166 образует хомут, расположенный поверх суженного участка 168. Кроме того, зажимной элемент 158 снабжен фланцем 170, присоединенным к концевой опоре 166 и вытянутым от нее. На фланце 170 предусмотрен по меньшей мере один фиксирующий штырь 174 для центрирования струны 156 на фланце 170. Желательно, чтобы зажимной элемент 158 был снабжен по меньшей мере двумя разнесенными на расстояние фиксирующими штырями 174, чтобы струна 156 могла быть продета между фиксирующими штырями 174.
Крепежные детали 162 присоединяют прижимную пластину 160 к зажимному элементу 158, чтобы зажать струну 156. Крепежные детали 162 могут быть устройством любого типа, способным соединять зажимной элемент 158 с прижимной пластиной 160. Например, крепежная деталь 162 может быть винтом.
Предпочтительно, чтобы отводная трубка 154 была изготовлена из материала, который имеет такой же коэффициент теплового расширения, что и струна 156. В случае, когда струну 156 изготавливают из вольфрама, отводная трубка 154 может быть изготовлена из керамики, такой как обрабатываемая на станке керамика на основе нитрида кремния (Shapal-M).
По меньшей мере одно отверстие 180 образовано в зажимном элементе 158 для втекания или вытекания флюида в отводную трубку 154 или из нее через отверстие 180. Зажимной элемент 158 может быть снабжен по меньшей мере двумя отверстиями 180, при этом каждое отверстие 180 имеет полукруговую форму. Однако должно быть понятно, что форма отверстий 180 может меняться в зависимости от желаний разработчика. Точнее, должно быть понятно, что отверстия 180 могут иметь любую асимметричную, симметричную или причудливую форму.
Струну 156 изготавливают аналогично струне 74, рассмотренной выше. Струна 156 поддерживается и натягивается внутри отводной трубки 154 таким же образом, как струна 74 поддерживается и натягивается внутри корпуса 76. Сигнальные тракты 75а и 75b от процессора 66 сигналов и расчетной схемы 68 присоединены к соответствующим соединителям 152 любым подходящим способом, например винтами, болтами, зажимами и т.п.
Как рассмотрено выше, если f0 резонанс в вакууме из уравнения (1) чувствительного блока 150 является стабильным, то возможно определять как плотность, так и вязкость по измеренным комплексным напряжениям в зависимости от частоты резонанса. Чувствительный блок 150 включает в себя два металлических соединителя 152, разделенных отводной трубкой 154, образованной из электроизоляционного материала. Эти материалы имеют различную упругость, а в некоторых случаях также и тепловые свойства. Предпочтительно, чтобы соединители 152 и отводная трубка 154 удерживались вместе только благодаря натяжению струны 156.
Предпочтительно, чтобы чувствительный блок 150 имел f0, не зависящую от свойств флюида и давления. Зависимость от давления может вносить небольшой, но все же поддающийся учету вклад в сжимаемость материала струны. Кроме того, реакция струны 156 на изменения температуры, которая включает в себя дифференциальное тепловое расширение, возникающее вследствие использования разнородных материалов в конструкции резонатора, должна быть измеримой или исчислимой. Струну 156 натягивают и вынуждают перемещаться в поперечном направлении путем пропускания через нее электрического тока в присутствие перпендикулярного магнитного поля. Эти моменты наводят на мысль, что чувствительный блок 150 может быть усовершенствован путем исключения вращательного перемещения струны 156, которое может возникать вследствие эллиптического поперечного сечения струны 156, и кроме того, каждый конец струны 156 в чувствительном блоке 150 должен быть электрически изолирован для обеспечения возможности протекания через нее электрического тока.
Несмотря на шероховатость поверхности, вольфрам является предпочтительным материалом для струны 156, предназначенной для измерений свойств, в том числе жидкости, поскольку как модуль Е Юнга ( 411 ГПа), так и плотность s ( 19300 кг·м-3) являются высокими по сравнению с другими материалами. Когда струну 156 натягивают, первый показатель из вышеупомянутых способствует получению стабильного резонанса, тогда как плотность обеспечивает чувствительность к флюиду вокруг нее благодаря отношению / s в уравнениях (4) и (5). Влияние шероховатости поверхности является пренебрежимо малым при условии, что амплитуда вибрации небольшая, а число Рейнольдса меньше, чем 100. Для измерения плотности желательно, чтобы плотность струны стремилась к плотности флюида, теоретически это получается из концепции присоединенной массы. Поэтому может быть использован вольфрам, но в зависимости от ожидаемой плотности флюида, подлежащей измерению, другие материалы с более низкой плотностью также являются приемлемыми.
При минимизации влияния дифференциального теплового расширения такой выбор материала струны определяет материал, используемый для соединителей 152, отводной трубки 154 и механизма натяжения. Желательно, чтобы механические свойства электроизоляционного материала, из которого образована отводная трубка 154, были по возможности ближе к механическим свойствам материалов, используемых как для струны 156, так и для соединителей 152. Например, влияние дифференциального теплового расширения на натяжение струны, когда температура отклоняется от температуры окружающей среды, может быть снижено путем выбора материала с коэффициентом линейного теплового расширения, эквивалентным коэффициенту линейного теплового расширения вольфрама. Shapal-M, который представляет собой обрабатываемую на станке керамику с высокой теплопроводностью, с прочностью на сжатие 1 ГПа, имеет коэффициент линейного теплового расширения =(1/L)dL/dT=5,2·10-6 K-1 при Т=298 K, тогда как (W, 298 K) 4,5·10-6 K-1. Альтернативные материалы, предназначенные для применения в качестве изоляционного материала, могут включать в себя нитрид алюминия или макор, однако для этих материалов не эквивалентно для W.
Чтобы уменьшить изменение f0, обусловленное температурой, давлением и свойствами флюида, критерии, описанные в предшествующем абзаце, были использованы для формирования другого варианта чувствительного блока 200 для вискозиметра-денсиметра 60 с вибрирующей струной (фиг.11 и 12). Чувствительный блок 200 подобен по конструкции и функционированию чувствительному блоку 150, за исключением того, что влияния температуры и давления снижены благодаря изготовлению чувствительного блока 200 преимущественно из одного и того же материала, такого как вольфрам, с одинаковыми тепловым расширением и упругими свойствами, при этом также минимизирован поворот струны 156, чтобы снизить влияние вариаций свойств флюидов на f0. Чувствительный блок 200 (фиг.11) состоит из двух соединителей 204 и 306, при этом оба образованы из вольфрама и отводной трубки 208, расположенной между соединителями 204 и 206, внутри которой удерживается струна 202. Струна 202 жестко соединена с каждым соединителем 204 и 206. В примере, показанном на фиг.11 и 12, струна 202 приварена электронной сваркой к каждому соединителю 204 и 206.
Соединитель 204 содержит втулку 212 и торцевую деталь 214. Втулка 212 присоединена к струне 202 и предназначена для предотвращения поворота струны 202. Например, для предотвращения поворота струны 202 втулка 212 может иметь некруговое поперечное сечение, например квадратное. Втулка 212 расположена внутри полости, образованной в торцевой детали 214. Для облегчения совмещения с соединителем 206 втулке 212 придают определенную форму. Втулка 212 может быть любой формы, пригодной для облегчения совмещения с соединителем 206. Например, для облегчения совмещения с соединителем 206 втулка 212 может иметь сужающийся или конический конец. Струна 202 может быть прикреплена к втулке 212 с помощью любого подходящего средства, которое жестко прикрепляет струну 202 к втулке 212. Например, струна 202 может быть расположена внутри щели (не показана), образованной во втулке 212, и, как описано выше, приварена электронным лучом, так что втулка 212 образует хомут вокруг струны 202.
Соединитель 206 снабжен торцевой монтажной опорой 216, втулкой 218, изолятором 220 и регулировочным узлом 222 для регулирования относительного положения втулки 218 и торцевой монтажной опоры 216. Втулка 218 присоединена к струне 202 так же, как втулка 212 присоединена в струне 202. Втулка 218 предназначена для предотвращения поворота струны. Например, для предотвращения поворота струны 202 втулка 218 может иметь некруговое поперечное сечение, например квадратное. Втулка 218 расположена внутри полости 224, образованной в торцевой детали 216.
Изолятор 220 обеспечивает электрическую изоляцию между торцевой деталью 216 и втулкой 218. В варианте осуществления, показанном на фиг.11 и 12, изолятор 220 образован в виде гильзы, покрывающей полость 224 внутри торцевой детали 216 и продолжающейся на наружной поверхности 226 торцевой детали 216. Изолятор 220 может быть образован из любого изоляционного материала, способного противостоять скважинным условиям. Например, изолятор 220 может быть изготовлен из керамического материала, такого как обрабатываемая на станке керамика на основе нитрида алюминия (Shapal-M).
Регулировочный узел 22 может быть любым устройством, способным регулировать относительное положение втулки 212 и торцевой детали 216 для обеспечения возможности регулирования натяжения струны 202. Например, регулировочный узел 222 может включать в себя гайку 230 натяжения струны, которую навинчивают на втулку 212. Конечно, известны многие другие конструкции, которые могут быть использованы для прижима струны 202 к корпусу для обеспечения возможности натяжения струны 202. Например, между двумя зажимами или соединителями, как показано, или с использованием пружины.
Как указано выше, желательно, чтобы натянутая вибрирующая струна 74, 156 или 202 имела стабильную резонансную частоту по отношению к температуре, давлению и флюиду. Стабильная резонансная частота значительно ослабляет условие постоянного натяжения струны. Хотя приемлемо конструировать стабильный осциллятор на основании только механических соображений, другое решение предоставляется концепцией относительных измерений. На фиг.13 представлен скважинный инструмент 10а согласно другому варианту воплощения изобретения, который подобен по конструкции и функционированию скважинному инструменту 10, рассмотренному выше, за исключением того, что скважинный инструмент 10а имеет два или более вискозиметров-денсиметров 60, при этом один из вискозиметров-денсиметров 60 (60а) расположен во флюиде с неизвестными вязкостью и плотностью, а другой один из вискозиметров-денсиметров 60 (60b) расположен во флюиде с известными вязкостью и плотностью. Каждый из вискозиметров-денсиметров 60а и 60b снабжен магнитами 64a, 64b. В этом решении используются два подобных чувствительных блока 250а и 250b, при этом один погружен во флюид с неизвестными свойствами плотности и вязкости, а другой – во флюид с известными свойствами. Чувствительные блоки 250а и 250b могут быть сконструированы способом, рассмотренным выше для чувствительных блоков 62, 150 или 200, описанных выше.
Чувствительный блок 250а расположен внутри оценочной отводной линии 252, которая может быть оценочной отводной линией 46, очистной отводной линией 46а или отборной камерой 50, рассмотренными выше. В скважинном инструменте 10а предусмотрена коленчатая труба или колено 254, которое сообщено по флюиду с отводной линией 252. Колено 254 образует камеру 255 сравнения, в которой расположены известный флюид и чувствительный блок 250b. Скважинный инструмент 10а снабжен узлом 256 выравнивания давления, предназначенным для выравнивания давления внутри оценочной отводной линии 252. Вообще говоря, узлом 256 выравнивания давления может быть любое устройство, способное выравнивать давление между оценочной отводной линией 252 и камерой 255 сравнения. Например, узел 256 (фиг.13) выравнивания давления может включать в себя поршень 258, имеющий возвратно-поступательное движение, который для выравнивания давления перемещается относительно камеры 255 сравнения.
Как указано выше, чувствительные блоки 250а и 250b подключают к одному или к нескольким процессорам 260 сигналов и к расчетной схеме 262 для получения напряжения возбуждения и определения одного или нескольких параметров флюида, таких как вязкость и плотность. Процессор 260 сигналов и расчетная схема 262 аналогичны по конструкции и функционированию процессору 66 сигналов и расчетной схеме 68, рассмотренным выше.
Отношение резонансов чувствительных блоков 250а и 250b определяют так, как показано, например, на фиг.14а и 14b. На фиг.14а показан процесс 170 для вычисления плотности и вязкости флюида путем использования двух вискозиметров-денсиметров 60а и 60b, показанных на фиг.13. Процесс 170 имеет этапы, аналогичные этапам, указанным на фиг.7а. Для ясности аналогичные этапы обозначены теми же самыми позициями 134а, 134b, 134d, 134e, 134f, 134g, 134h и 134i и не будут описываться подробно еще раз.
В общем случае, плотность и вязкость флюида в камере 255 сравнения определяют этапы 172 и 174 известными способами, например, используя таблицы национального института США по стандартам и технологиям (NIST). Как показано на этапе 176, расчетная схема 262 принимает сигналы из чувствительного блока 250b и затем на этапе 178 вычисляет резонансную частоту на основе известных плотности и вязкости флюида внутри камеры 255 сравнения. После этого расчетная схема 262 вычисляет вязкость и плотность способом, описанным выше для фиг.7А.
На фиг.14В представлен еще один способ 180 вычисления плотности и вязкости неизвестного флюида внутри отводной линии 252. В способе 180 первоначальные оценки вязкости, плотности флюида и лямбду, a, b, c и d вводят шаги 182 и 183 в расчетную схему 262. В расчетную схему 262 вводят шаг 184 постоянные, например диаметр струны, плотность струны и показатель внутреннего демпфирования. Затем в расчетную схему 262 вводят другие входные данные (шаг 186), например температуру и давление, воздействию которых подвергается чувствительный блок 250а в отводной линии 252. Затем с чувствительных блоков 250а и 250b считывают шаги 188 и 190 входные данные, например синфазные и квадратурные данные, на шаге 183 вычисляют комплексное обращение данных с чувствительных блоков 250а и 250b. После этого на шаге 192 из расчетной схемы 262 выводят значения плотности и вязкости флюида, окружающего чувствительный блок 250а.
Хотя выше были описаны два упомянутых ранее способа для вычисления вязкости и плотности, должно быть понятно, что может быть использован любой способ, например измерение отношения выходных сигналов, формируемых чувствительными блоками 250а и 250b.
При условии, что струны находятся внутри чувствительных блоков 250а и 250b аналогичной конструкции (предпочтительно, идентичной конструкции) и подвергаются воздействию одной и той же температуры и одного и того же давления, исключаются всякие нестабильности, обусловленные этими переменными, и получаются данные, свидетельствующие о стабильном осцилляторе. В случае, если обе концепции сочетают, то есть сравнение или измерение отношения и стабильную геометрию, изложенную выше, по отношению к чувствительным блокам 150 и 200, то резонатор будет стабильным и будет в состоянии обеспечить получение как плотности, так и вязкости.
Из предшествующего описания должно быть понятно, что различные модификации и изменения могут быть сделаны в предпочтительных и альтернативных вариантах осуществления настоящего изобретения без отступления от его истинной сущности. Для выполнения желаемой операции устройства, включенные в настоящую заявку, могут быть приведены в действие вручную и/или автоматически. Приведение в действие может быть осуществлено по желанию и/или на основе сформированных данных, обнаруженных условий и/или анализа результатов скважинных работ.
Это описание предназначено только для иллюстрации и не должно толковаться в ограничительном смысле.
Формула изобретения
1. Вискозиметр-денсиметр для скважинного инструмента, позиционируемого в стволе скважины, проходящем через подземный пласт, при этом скважинный инструмент предназначен для передачи, по меньшей мере, части флюида из пласта в вискозиметр-денсиметр, содержащий чувствительный блок, размещенный внутри скважинного инструмента и содержащий, по меньшей мере, два разнесенных в пространстве соединителя, струну, подвешенную с натяжением между указанными, по меньшей мере, двумя соединителями так, что обеспечивается взаимодействие с флюидом струны, когда вискозиметр-денсиметр расположен внутри скважинного инструмента, а скважинный инструмент расположен в подземном пласте и принимает флюид из подземного пласта, при этом конструкция соединителей и струны обеспечивает формирование частотного осциллятора, причем соединители и струна изготовлены из материалов, имеющих подобные коэффициенты теплового расширения, расчетную схему, принимающую ответную реакцию от струны, для вычисления по меньшей мере двух параметров флюида, взаимодействующего со струной, по меньшей мере, один магнит, создающий магнитное поле, взаимодействующее со струной, средство для предотвращения поворота струны по отношению к соединителям, выполненное в виде втулки, имеющей некруговое поперечное сечение.
2. Вискозиметр-денсиметр по п.1, отличающийся тем, что соединители и струна изготовлены из материала одного типа.
3. Вискозиметр-денсиметр по п.1, отличающийся тем, что указанные два параметра представляют собой вязкость и плотность.
4. Вискозиметр-денсиметр по п.1, отличающийся тем, что дополнительно содержит трубку для потока, в которой струна подвешена посредством указанных соединителей, причем трубка, соединители и струна изготовлены из материалов, имеющих подобные коэффициенты теплового расширения, для образования частотного осциллятора.
5. Считываемая компьютером среда, содержащая логическое устройство для приема ответной реакции от, по меньшей мере, двух чувствительных блоков, при этом один чувствительный блок расположен во флюиде с неизвестными параметрами, а другой чувствительный блок расположен во флюиде с известными параметрами, и для вычисления сигнала, указывающего на, по меньшей мере, два неизвестных параметра флюида, в котором расположен один чувствительный блок, при, по существу, исключении вариаций условий ствола скважины, окружающих чувствительный блок во флюиде с неизвестными параметрами, при этом логическое устройство для вычисления сигнала содержит логическую схему для выполнения комплексного обращения данных, принятых от чувствительных блоков.
6. Считываемая компьютером среда по п.5, отличающаяся тем, что два неизвестных параметра представляют собой вязкость и плотность.
7. Скважинный инструмент, размещенный в стволе скважины, имеющем стенку и проходящем через подземный пласт с флюидом, содержащий корпус, окружающий, по меньшей мере, одну оценочную полость, устройство для подачи флюида, проходящее от корпуса и взаимодействующее с образованием уплотнения со стенкой ствола скважины и имеющее, по меньшей мере, одно впускное отверстие, сообщающееся с оценочной полостью, для приема флюида из пласта и размещения в оценочной полости, вискозиметр-денсиметр, содержащий чувствительный блок, размещенный внутри скважинного инструмента и содержащий по меньшей мере, два разнесенных в пространстве соединителя, струну, подвешенную с натяжением между указанными, по меньшей мере, двумя соединителями так, что обеспечивается взаимодействие с флюидом струны, когда вискозиметр-денсиметр расположен внутри скважинного инструмента, а скважинный инструмент расположен в подземном пласте и принимает флюид из подземного пласта, при этом конструкция соединителей и струны обеспечивает формирование частотного осциллятора, причем соединители и струна изготовлены из материалов, имеющих подобные коэффициенты теплового расширения, расчетную схему, принимающую ответную реакцию от струны, для вычисления, по меньшей мере, двух параметров флюида, взаимодействующего со струной, по меньшей мере, один магнит, создающий магнитное поле, взаимодействующее со струной, средство для предотвращения поворота струны по отношению к соединителям, выполненное в виде втулки, имеющей некруговое поперечное сечение.
8. Скважинный инструмент по п.7, отличающийся тем, что соединители и струна изготовлены из материала одного типа.
9. Скважинный инструмент по п.7, отличающийся тем, что два параметра представляют собой вязкость и плотность.
10. Скважинный инструмент по п.7, отличающийся тем, что дополнительно содержит трубку для потока, в которой струна подвешена посредством соединителей, причем отводная трубка, соединители и струна изготовлены из материалов, имеющих подобные коэффициенты теплового расширения, для образования частотного осциллятора.
11. Скважинный инструмент по п.7, отличающийся тем, что дополнительно содержит камеру сравнения, содержащую флюид с известными свойствами, при этом скважинные условия внутри камеры сравнения подобны скважинным условиям внутри оценочной камеры, чувствительный блок внутри камеры сравнения, один чувствительный блок, расположенный во флюиде с неизвестными параметрами оценочной полости, и другой чувствительный блок, расположенный во флюиде с известными параметрами в камере сравнения.
12. Способ измерения, по меньшей мере, двух неизвестных параметров неизвестного флюида в стволе скважины, проходящем через пласт с флюидом, заключающийся в том, что размещают устройство для приема флюида скважинного инструмента, обеспечивая взаимодействие со стенкой ствола скважины с уплотнением, извлекают флюид из пласта и направляют в оценочную полость внутри скважинного инструмента, осуществляют отбор данных флюида внутри оценочной полости посредством вискозиметра-денсиметра, имеющего чувствительный блок, размещенный внутри скважинного инструмента и содержащий по меньшей мере, два разнесенных в пространстве соединителя, струну, подвешенную с натяжением между указанными, по меньшей мере, двумя соединителями так, что обеспечивается взаимодействие с флюидом струны, когда вискозиметр-денсиметр расположен внутри скважинного инструмента, а скважинный инструмент расположен в подземном пласте и принимает флюид из подземного пласта, при этом конструкция соединителей и струны обеспечивает формирование частотного осциллятора, причем соединители и струна изготовлены из материалов, имеющих подобные коэффициенты теплового расширения, расчетную схему, принимающую ответную реакцию от струны, для вычисления, по меньшей мере, двух параметров флюида, взаимодействующего со струной, по меньшей мере, один магнит, создающий магнитное поле, взаимодействующее со струной, средство для предотвращения поворота струны по отношению к соединителям, выполненное в виде втулки, имеющей некруговое поперечное сечение.
13. Способ по п.12, отличающийся тем, что в качестве оценочной полости используют отводную линию.
14. Способ по п.12, отличающийся тем, что в качестве оценочной полости используют отборную камеру.
15. Способ по п.12, отличающийся тем, что дополнительно вычисляют, по меньшей мере, два параметра путем использования данных, отобранных внутри оценочной полости.
16. Способ по п.12, отличающийся тем, что, по меньшей мере, два параметра включают в себя вязкость и плотность.
17. Способ по п.12, отличающийся тем, что дополнительно осуществляют отбор данных относительно известного флюида внутри камеры сравнения, имеющей температуру и давление, связанные с температурой и давлением флюида внутри оценочной полости.
18. Способ по п.12, отличающийся тем, что дополнительно вычисляют, по меньшей мере, два параметра неизвестного флюида внутри оценочной полости путем использования данных, отобранных из камеры сравнения, и данных, отобранных из оценочной полости.
РИСУНКИ
|
|